【历史】宁夏银川一中2018-2019学年高二12月阶段性测试文综历史试题
展开宁夏银川一中2018-2019学年高二12月阶段性测试
文综历史试题
24.战国时期,士与大夫的位置发生变化,之前称“大夫士”,之后则称“士大夫”,出现这种现象的主要原因是
A.宗法分封制的瓦解
B.士大夫的社会地位高于大夫士
C.知识分子阶层和官僚阶层的对立
D.形成重视布衣将相的社会风气
25.后世史家评论汉朝政局时说:“先有其政治机构之崩坏,而后有外戚宦官之擅权……国家大权,逐渐由三公而旁落于刺史州牧之手……形成豪杰割据之势。”这表明当时
A.地方王国的问题亟待解决 B.皇权与门阀政治相对平衡
C.中央集权制在变革中发展 D.监察官员缺乏制衡的机制
26.有学者研究发现,“忠”的观念在纂修的史书词频中所占的比例情况大致是,汉代为7.97%,宋代为15.89%,并且越往后世“忠”的出现的频次就越高。这说明
A.政府加强对百姓思想控制 B.史官自主性越来越弱
C.中央对地方管理日趋严格 D.专制主义的不断强化
27.唐后期,南方兴建的水利工程数量超过北方,有些水利工程的规模也很大,如练塘、孟渎、仲夏堰等都能灌溉成千上万顷田地以至几个县。而且南方各地开垦了许多湖田、渚田、山田,这使水域、山区的土地也得到利用。这表明
A.当时经济重心南移完成 B.南方呈现可持续发展状态
C.南方生产力水平的提高 D.人口增加使人地矛盾尖锐
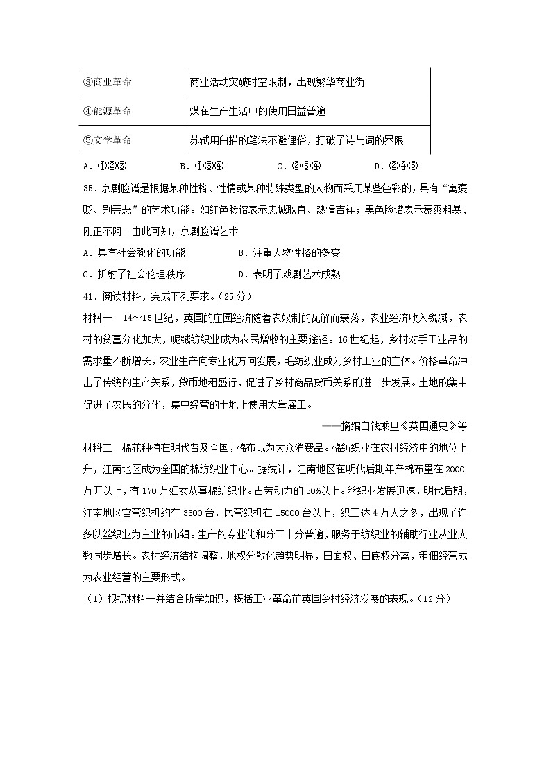
28.下图为明末《江南农村家庭投资结构图》,反映出此时江南的农业
A.减少犁耕依赖 B.注重精耕细作
C.生产日趋专业 D.经营更趋市场化
29.汉初提倡“清静无为、顺其自然”的黄老学说,“开关梁,驰山泽之禁”,经济上较为开放。汉武帝“罢黜百家、独尊儒术”之后,实行盐铁官营等措施,国家强化统制经济的力度,民间经济自由度弱化。对材料主旨理解最正确的是
A.汉代长期奉行黄老无为学说 B.汉武帝时民间经济无自由度
C.汉代官方统治思想不断调整 D.经济自由度与政府政策相关
30.中国历史上对女性审美的地域认知在南宋以前认同黄河流域为美女群体核心区,南宋以后认同长江流域为美女群体核心区。南宋以前高大丰硕美的主流审美观与北方核心区人种吻合,南宋以后纤小轻盈美的主流审美观与南方核心区人种吻合。中国古代女性审美认知的地域变化反映出
A.各地区审美差异缩小 B.封建君主专制不断强化
C.社会经济区位的变迁 D.南北文化开始逐渐趋同
31.董仲舒在《深察名号》中认为“天生民性,有善质而未能善,于是为之立王以善之,此天意也”。以下对这一思想理解最准确的是
A.主张“罢黜百家,独尊儒术” B.感叹人性本恶,呼唤王道
C.建议以礼入法,以礼入俗 D.认为民性本善,君权天授
32.古代理学家所提倡的“慎思明辨,格物致知”,旨在强调
A.知行合一 B.本心即天理
C.穿衣吃饭即是人伦物理 D.日积月累与循序渐进
33.明中叶以来,“弃儒从商”日渐成风,以至时人有“士好言利”之讥,而“学者以治生为本”一类观点也多见于明儒论著之中。这种现象表明当时
A.重农抑商政策开始动摇 B.商业发展影响价值观念
C.重义轻利观念不断强化 D.经世致用成为主流思想
34.当代学术界认为宋朝是一个大变革的时代,有信息革命、军事革命、商业革命、能源革命、文学革命等,与此观点相应的史实说明正确的是:
①信息革命 | 活字印刷术的发明和推广 |
②军事革命 | 战场开始使用火炮等火药武器 |
③商业革命 | 商业活动突破时空限制,出现繁华商业街 |
④能源革命 | 煤在生产生活中的使用日益普遍 |
⑤文学革命 | 苏轼用白描的笔法不避俚俗,打破了诗与词的界限 |
A.①②③ B.①③④ C.②③④ D.②④⑤
35.京剧脸谱是根据某种性格、性情或某种特殊类型的人物而采用某些色彩的,具有“寓褒贬、别善恶”的艺术功能。如红色脸谱表示忠诚耿直、热情吉祥;黑色脸谱表示豪爽粗暴、刚正不阿。由此可知,京剧脸谱艺术
A.具有社会教化的功能 B.注重人物性格的多变
C.折射了社会伦理秩序 D.表明了戏剧艺术成熟
41.阅读材料,完成下列要求。(25分)
材料一 14~15世纪,英国的庄园经济随着农奴制的瓦解而衰落,农业经济收入锐减,农村的贫富分化加大,呢绒纺织业成为农民增收的主要途径。16世纪起,乡村对手工业品的需求量不断增长,农业生产向专业化方向发展,毛纺织业成为乡村工业的主体。价格革命冲击了传统的生产关系,货币地租盛行,促进了乡村商品货币关系的进一步发展。土地的集中促进了农民的分化,集中经营的土地上使用大量雇工。
——摘编自钱乘旦《英国通史》等
材料二 棉花种植在明代普及全国,棉布成为大众消费品。棉纺织业在农村经济中的地位上升,江南地区成为全国的棉纺织业中心。据统计,江南地区在明代后期年产棉布量在2000万匹以上,有170万妇女从事棉纺织业。占劳动力的50%以上。丝织业发展迅速,明代后期,江南地区官营织机约有3500台,民营织机在15000台以上,织工达4万人之多,出现了许多以丝织业为主业的市镇。生产的专业化和分工十分普遍,服务于纺织业的辅助行业从业人数同步增长。农村经济结构调整,地权分散化趋势明显,田面权、田底权分离,租佃经营成为农业经营的主要形式。
(1)根据材料一并结合所学知识,概括工业革命前英国乡村经济发展的表现。(12分)
(2)根据材料一、二,指出与工业革命前的英国乡村经济相比,明代后期江南地区乡村经济的特点,并结合所学知识简析其影响。(13分)
42.阅读表格,完成下列要求。(12分)
儒家文化作为中国的传统文化,不同时期的代表人物提出以下主张:
时期 | 代表人物 | 思想主张 |
春秋 | 孔子 | “仁者爱人”“为政以德”“道听而途说,德之弃也” |
战国 | 孟子 | “得其民,斯得天下矣” 君仁,莫不仁;君义,莫不义;君正,莫不正。 |
汉代 | 董仲舒 | 君为臣纲,父为子纲,夫为妻纲 |
宋代 | 朱熹 | “为君臣者有君臣之理,为父子者有父子之理,为夫妇、为兄弟、为朋友,以至于出入起居,应事接物之际,亦莫不各有理焉” |
明末清初 | 顾炎武 | “礼仪治人之大法,廉耻立人之大节。” “人之大伦曰君臣,曰父子。臣事君,犹子事父也。” |
王夫之 | “以天下论者,必循天下之公,天下非一姓之私也。” |
提取材料中的信息,自拟论题,结合所学知识,从儒家思想演变的角度对所拟论题进行阐释。(要求:明确写出所拟论题,并能结合时代的信息对提取的论题进行说明,史论结合。)
45.阅读材料,完成下列要求。(15分)
材料
唐初与边境各民族发生战争时,通常派遣大将充任某道行军大总管,统率调自各地的战士远征,战争结束后,往往留兵屯守要地成为军镇,行军大总管随即撤销。随着军事形势的发展,为了避免远道征调,明确防御责任,在较大地区有统一指挥,临时性统率远征的行军大总管逐渐演变为大军区的常任最高长官。大致在开元中,所有军事长官一律称为节度使。天宝末年共有十个节度使,亦即十大军区。每一节度使有若干军、镇、城,配备定额兵士,发生战争时,各节度诸军或联合相邻诸军就足以防御来侵之敌,不需要中央临时调发军力。“边州置重兵,中原乃包其戈甲”,边兵强盛,节度使权重巩固了边防,保证了内地的农业生产。但外重内轻的形势既已形成,最终导致安史之乱。
——摘编自唐长孺《魏晋南北朝隋唐史三论》
(1)根据材料并结合所学知识,概述唐代大军区制形成的背景。(6分)
(2)根据材料并结合所学知,简要评价唐代的大军区制度。(9分)
46.阅读材料,完成下列要求。(15分)
材料一 西域以孝武时始通……汉兴至于孝武,事征四夷,广威德,而张骞始开西域之迹。
——《汉书·西域传》
材料二 《汉书·西域传》记载,安息:“其地无丝漆,不知铸铁器。及汉使、亡卒降,教铸作它兵器。得汉黄、白金,辄以为器。”
明代李时珍《本草纲目》28卷记载,“杂记言苜蓿原出大宛,汉使张骞带归中国,然今处田野有之,陕陇人亦有种者”。同时,西域的各种观赏动物和牲畜,也随着丝路的开通而传来中原。西域的“天马”、驴、骡、牦牛、骆驼的引进,为内地社会生产和交通运输带来了明显的效益。对中国社会经济发展,产生了巨大的动力。而西方犀牛、大象、狮子、鸵鸟、大狗、鹿等观赏动物的输入,则为中原人民的生活增添了新的内容和乐趣。
——据陈频《张骞凿空西域及东西方经济文化交流述论》整理
(1)据材料一、二并结合所学知识,概括指出张骞通西域后中原与西域交流的突出特点。(6分)
(2)据材料二并结合所学知识,说明张骞对中国历史发展的重大贡献。(9分)
参考答案
24 | 25 | 26 | 27 | 28 | 29 | 30 | 31 | 32 | 33 | 34 | 35 |
A | C | D | C | B | D | C | D | D | B | B | A |
41.【答案】(1)表现:封建经济逐渐瓦解;乡村手工业品市场扩大;生产专业化和商品化加强;商品货币关系的拓展;社会两极分化和流动性增强。(12分)
(2)特点:棉纺织业在农村经济中地位上升;专业性的工商业市镇兴起;租佃经营成为农业经营的主体;地权分散化趋势明显;女性是纺织业的主要劳动力。影响:推动了农村生产关系的变革;有利于资本主义萌芽的发展;有利于社会结构的变动。(13分)
42.【答案】评分标准:一等①紧扣评论对象,论题明确;②合理引用史实,进行多角度评论;③论证充分,逻辑严密,表述清楚。二等①能够结合评论对象,论题较明确;②引用事实,评论角度单一;③论证较完整,表述清楚。三等①偏离评论对象,论题不明确;②未引用史实;③论证欠缺说服力,表述不清楚。
45.【答案】(1)背景:北方各少数民族的威胁;避免远道征调,明确防御责任,协调指挥需要;行军大总管的实践。(6分)
(2)评价:兵将合一,提高了军队的战斗力;统一指挥,方便协调调动;巩固了边防,保证了内地农业生产;外重内轻,最终导致安史之乱,藩镇割据;为后世大军区制提供借鉴。(9分)
46.【答案】(1)特点:双向交流;中原输入西域的主要是先进的技术和制度,西域传到中原的多为地方特产;中原先进文化发挥中心辐射的作用;共赢互利,共同发展;影响深远,开辟了中西方之间的直接交流等。(6分)
(2)贡献:沟通了中原与西域地区的经济、文化、政治联系;促进西域地区的开发和社会进步;丰富了中原的物质生活;弘扬了汉朝文明;丰富了中华文化的内涵;促进了统一的多民族国家的形成和发展;开阔了中国人的眼界,促进了中西交流;对人类社会发展、文明进步起到催动作用。(9分)

