2019版高考化学一轮优化探究练习:第5章 第19讲 元素周期律和元素周期表 (含解析)
展开课时作业
1.下列离子中半径最大的是( )
A.Na+ B.Mg2+
C.O2- D.F-
解析:Na+、Mg2+、O2-和F-离子核外电子排布都是2、8的电子层结构。对于电子层结构相同的离子来说,核电荷数越大,离子半径就越小,所以离子半径最大的是O2-,选C。
答案:C
2.下列各表分别是元素周期表的一部分,表中的数字表示元素的原子序数,各表中数字所表示的元素在周期表的位置与周期表的结构相符的是( )
解析:A项,4和5,12和13号元素间有10个空列,为7个副族和1个Ⅷ族,错误;B项,7、15、33号元素位于同一列,14、15、16号元素位于同一行,符合位置关系,正确;C项,1和11号元素之间相隔一个周期,第一列应为1、3、11,错误;D项,14与17号元素之间相隔2列,9与17、35号元素处于同列,错误。
答案:B
3.下列关于元素周期表的说法正确的是( )
A.过渡元素全部是金属元素
B.同周期第ⅡA族与第ⅢA族元素的原子序数差值一定是1
C.催化剂一般在金属与非金属的分界线处寻找
D.同一主族元素的原子序数的差值不可能为10
解析:过渡元素全部是金属元素,A项正确;第四、五周期中同周期第ⅡA族与第ⅢA族元素的原子序数差值是11,第六周期第ⅡA族与第ⅢA族元素的原子序数差值是25,B项错误;半导体材料一般在金属与非金属的分界线处寻找,C项错误;H、Na位于同一主族,原子序数的差值为11-1=10,D项错误。
答案:A
4.下列说法正确的是( )
A.SiH4比CH4稳定
B.O2-半径比F-的小
C.Na和Cs属于第ⅠA族元素,Cs失电子能力比Na强
D.P和As属于第ⅤA族元素,H3PO4酸性比H3AsO4弱
解析:非金属性越强,其气态氢化物越稳定,最高价氧化物对应水化物的酸性越强,C的非金属性强于Si,P的非金属性强于As,因此CH4的稳定性大于SiH4,H3PO4的酸性强于H3AsO4,故A、D项均错误。O2-和F-的电子层结构相同,由于O原子比F原子核电荷数少,故半径:O2->F-,B项错误。同主族元素从上到下,原子失电子能力增强,C项正确。
答案:C
5.下列有关性质的比较,不能用元素周期律解释的是( )
A.酸性:H2SO4>H3PO4
B.非金属性:Cl>Br
C.碱性:NaOH>Mg(OH)2
D.热稳定性:Na2CO3>NaHCO3
解析:A项,同周期元素自左向右其最高价氧化物对应水化物酸性增强,酸性:H2SO4>H3PO4,能用元素周期律解释;B项,同主族元素自上而下非金属性逐渐减弱,非金属性:Cl>Br,能用元素周期律解释;C项,同周期元素自左向右其最高价氧化物对应水化物碱性减弱,碱性:NaOH>Mg(OH)2,能用元素周期律解释;D项,碳酸盐的热稳定性大于其碳酸氢盐的热稳定性,与元素周期律无关。
答案:D
6.下列说法正确的是( )
A.第ⅠA族元素的金属性比第ⅡA族元素的金属性强
B.第ⅥA族元素中,气态氢化物稳定性最好的其单质氧化性也最强
C.同周期非金属氧化物对应水化物的酸性从左到右依次增强
D.第三周期元素的离子半径从左到右逐渐减小
解析:A项,如不在同一周期,第ⅠA族元素的金属性不一定比第ⅡA族元素的金属性强,如Li的金属性小于Ca,错误;B项,第ⅥA族元素中,元素的非金属性越强,对应的氢化物越稳定,单质的氧化性越强,所以气态氢化物稳定性最好的其单质氧化性也最强,正确;C项,应是最高价氧化物对应的水化物的酸碱性,如不是最高价氧化物,则对应的水化物的酸碱性不能比较,错误;D项,第三周期阴离子半径大于阳离子半径,离子半径最小的为铝离子,错误。
答案:B
7.A、B、C均为短周期元素,A、B同周期,A、C的最低价阴离子分别为A2-、C-,A2-离子半径大于C-,B2+与C-具有相同的电子层结构。下列叙述一定不正确的是( )
A.它们的原子序数:A>B>C
B.它们的离子半径:A2->C->B2+
C.它们的原子半径:C>B>A
D.它们的最外层电子数:C>A>B
解析:由A、C的最低价离子分别为A2-和C-则A为ⅥA族元素,C为ⅦA族元素,B2+和C-具有相同的电子层结构,则B在C的下一周期,B处于第三周期ⅡA族,故B为Mg元素,C为F元素,A、B同周期,则A为S元素。A项,A为S元素,B为Mg元素,C为F元素,原子序数:A>B>C,正确;B项,离子的电子层数越多,半径越大,电子层结构相同的离子,核电荷数越大,半径越小,所以:A2->C->B2+,正确;C项,A为S元素,B为Mg元素,C为F元素,同周期原子半径从左到右逐渐减小,同主族自上而下原子半径增大,则有B>A>C,错误;D项,A为S元素,B为Mg元素,C为F元素,原子最外层电子数分别为6、2、7,故原子最外层上的电子数:C>A>B,正确。
答案:C
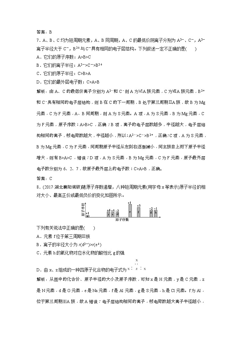
8.(2017·湖北襄阳调研)随原子序数递增,八种短周期元素(用字母x等表示)原子半径的相对大小、最高正价或最低负价的变化如图所示。
下列有关说法中正确的是( )
A.元素f位于第三周期Ⅲ族
B.离子的半径大小为r(d2-)>r(e+)
C.元素h的氧化物对应水化物的酸性比g的强
D.由x、z组成的一种四原子化合物的电子式为
解析:从图中的化合价、原子半径的大小及原子序数,可知x是H元素,y是C元素,z是N元素,d是O元素,e是Na元素,f是Al元素,g是S元素,h是Cl元素。f为Al,位于第三周期ⅢA族,故A错误;电子层结构相同的离子,核电荷数越大离子半径越小,故离子半径:r(Na+)<r(O2-),B正确;非金属性:S<Cl,元素非金属性越强,最高价氧化物对应水化物的酸性越强,C错误;z、x形成的四原子化合物为NH3,其电子式为故D错误。
答案:B
9.(2017·湖北黄冈3月质检)下表为元素周期表中短周期的一部分,其中Y元素的原子序数为M与N元素原子序数之和。下列说法正确的是( )
| M |
| N |
X | Y |
| Z |
A.氢化物的稳定性:N>Z,是因为N的氢化物分子间可形成氢键
B.元素的非金属性:M>Y,是因为单质M能与YN2反应生成单质Y
C.熔沸点:YN2>MN2,是因为YN2的分子间作用力强
D.简单离子的半径:N>X,是因为它们具有相同的电子层结构且X的核电荷数更大
解析:M、N为第二周期元素,设Y的最外层电子数为x,则M的电子总数为2+x,Y为10+x,N为4+x,根据Y元素的原子序数为M与N元素原子序数之和可得x=4,则M为C,N为O,X为Al,Z为S,Y为Si。氢化物的稳定性与非金属性有关,与氢键无关,A错误;元素的非金属性:C>Si,是因为碳的得电子能力比硅强,B错误;SiO2为原子晶体,CO2为分子晶体,熔点:SiO2>CO2,故C错误;离子半径:O2->Al3+,D正确。
答案:D
10.(2017·福建晋江四校联考)a、b、c、d为原子序数依次增大的短周期元素,c-的电子层结构与氖相同,化合物ac易溶于常见液体a2b中,d的化合物灼烧时火焰呈黄色,下列有关叙述错误的是( )
A.元素的非金属性:c>b>a
B.d和其他3种元素均能形成离子化合物
C.化合物acb中c元素的化合价为+1价
D.元素a、b、d组成的固体化合物中存在离子键和共价键
解析:c-的电子层结构与Ne相同,则c为F元素,常见液体a2b应为H2O,则a为H元素,b为O元素,d的化合物燃烧时火焰呈黄色,d为Na元素。非金属性:F>O>H,A项正确;Na与H、O、F可分别形成离子化合物NaH、Na2O、NaF,B项正确;化合物HFO的结构式为H—O—F,由于非金属性:F>O,因此F的化合价为-1价,H的非金属性小于O,H的化合价为+1价,则O的化合价为零价,C项错误;元素a、b、d组成的固体化合物是NaOH,Na+和OH-之间以离子键相结合,OH-中O与H通过共价键结合,D项正确。
答案:C
11.(2017·河南3月适应性测试)短周期元素X、Y、Z、W的原子序数依次增大。它们的原子最外层电子数之和为13,X的原子半径比Y小,其中X与W同主族。一种常见的无色无味液体分解可以得到X和Z元素的单质。下列说法不正确的是( )
A.X、Y、Z三种元素可以形成离子化合物
B.元素X和W之间不可能形成二元化合物
C.元素Y的简单气态氢化物的热稳定性比Z的弱
D.元素Y、Z、W中,元素W的简单离子的半径最小
解析:根据题中信息可知X为H,Y为N,Z为O,W为Na。X、Y、Z三种元素可以形成离子化合物,如NH4NO3,故A正确;元素X和W之间可形成二元化合物,如NaH,故B错误;非金属性:O>N,非金属性越强气态氢化物越稳定,则氢化物稳定性:H2O>NH3,故C正确;元素Y、Z、W中,简单离子的电子层结构相同,核电荷数大的半径小,离子半径:N3->O2->Na+,故D正确。
答案:B
12.(2017·安徽江南十校联考)已知X、Y、Z、W、R是原子序数依次增大的短周期主族元素,X是元素周期表中原子半径最小的元素,Y元素形成的化合物种类最多,Z是短周期中金属性最强的元素,W的单质是一种黄色晶体或粉末。下列说法不正确的是( )
A.离子半径:Z>W
B.对应的氢化物的热稳定性:R>W
C.X与Z、W与Z均为原子个数比1∶1形成的化合物中化学键类型不完全相同
D.R的最高价氧化物的水化物与NaHYO3溶液反应有气泡生成,证明非金属性:R>Y
解析:X、Y、Z、W、R分别为氢、碳、钠、硫、氯五种元素,钠离子半径小于硫离子,A错误;氯化氢热稳定性大于硫化氢,B正确;氢化钠中只有离子键,Na2S2中既有离子键又有非极性共价键,C正确;高氯酸与NaHCO3溶液反应有气泡生成,则高氯酸的酸性强于碳酸,证明非金属性:R>Y,D正确。
答案:A
13.图甲实线表示元素周期表的部分边界,①~⑤分别表示元素周期表中对应位置的元素。
(1)③④⑤的简单气态氢化物稳定性由强到弱的顺序是________(用化学式表示)。
(2)写出②含有12个中子的核素的化学符号:______。
(3)M、N两种化合物均由①②③④四种元素组成,写出此两种化合物在水溶液中发生反应的离子方程式:
________________________________________________________________________。
(4)某同学受镧系、锕系元素排列方式的启发,将元素周期表设计成下列更简明的形式,把118种元素全部排列在内,图乙除A、B、C、D外每个位置只表示一种元素。则该图的A位置包含________(填数字)种元素,C位置中的元素是否全部是金属元素________(填“是”或“否”)。
解析:根据元素周期表的结构和元素的分布,可推知:①为H元素,②为Na元素,③为O元素,④为S元素,⑤为F元素。
(1)③④⑤三种元素的非金属性:F>O>S,元素的非金属性越强,其简单气态氢化物越稳定,所以三种元素的简单气态氢化物由强到弱的顺序是HF>H2O>H2S。
(2)元素②是Na元素,含有12个中子的核素的化学符号为Na。
(3)A、B两种化合物均由H、Na、O、S四种元素组成不同价态的酸式盐,两种酸式盐为NaHSO3、NaHSO4,二者反应的离子方程式为H++HSO===SO2↑+H2O。
(4)第四周期共有18种元素,而表中共有8个纵行,第四周期除A外每个位置只表示一种元素,故A位置包含11种元素;C位于第六周期,全部为金属元素。
答案:(1)HF>H2O>H2S (2)Na
(3)H++HSO===SO2↑+H2O (4)11 是
14.A、B、C、D、E五种元素中只有E为金属元素,五种元素的原子序数按B、D、C、A、E的顺序依次增大,D、C元素在元素周期表中位置相邻,在一定条件下,B的单质可以分别和A、C、D的单质化合生成甲、乙、丙化合物,C的单质和D的单质化合可得丁、戊、己、庚均为化合物。已知乙、丙每个分子中均含有10个电子,下图为相互转化关系:
(1)下面是元素周期表的一部分,请将A、C、E用元素符号填在相应的位置上。
(2)写出A的最高价氧化物对应水化物的化学式________________。
(3)戊的分子式为________。B与D形成的原子个数比为2∶1的化合物中,D原子最外层为8电子结构,请写出该化合物的电子式:
________________________________________________________________________。
(4)A、B、C、D四种元素原子半径大小顺序为
________________________________________________________________________
(用元素符号表示)。
(5)A、B、D三种元素形成的化合物中,含有化学键的类型为
________________________________________________________________________。
解析:由B的单质可以分别和C、D的单质化合形成10电子分子知B是氢元素,结合五种元素原子序数关系可知C、D可能是N、C或O、N或F、O,乙、丙可能是NH3、CH4或H2O、NH3或HF、H2O。结合框图转化关系中A的单质与乙反应的产物戊光照分解的情况知A是氯元素、乙是H2O、甲是HCl、戊是HClO,C是氧元素。则D是氮元素,丙是NH3,丁是NO,E是铁元素,己是FeCl3,庚是FeCl2。(2)氯最高价氧化物对应的水化物是HClO4。(3)D是氮元素,则相应的化合物是N2H4。(4)H、Cl、N、O的原子半径大小为r(Cl)>r(N)>r(O)>r(H)。(5)A、B、D三种元素形成的化合物是氯化铵,含有离子键、共价键。
答案:(1)如图
(2)HClO4
(3)HClO
(4)r(Cl)>r(N)>r(O)>r(H)
(5)离子键、共价键

