2019版高考化学一轮优化探究练习:第1章 第3讲 物质的量 气体摩尔体积 (含解析)
展开课时作业
1.“物质的量”是国际单位制中的一个基本物理量,有关说法正确的是( )
A.质量相等的O2和O3,物质的量之比为2∶3
B.2 mol氧气的摩尔质量为64 g·mol-1
C.1 mol任何物质都含有6.02×1023个分子
D.2 g H2含有1 mol氢分子
答案:D
2.(2017·邢台模拟)下列有关气体体积的叙述正确的是( )
A.在一定的温度和压强下,各种气态物质体积的大小由气体分子的大小决定
B.在一定的温度和压强下,各种气态物质体积的大小由物质的量的多少决定
C.不同的气体,若体积不同,则它们所含的分子数一定不同
D.气体摩尔体积是指1 mol任何气体所占的体积,约为22.4 L
答案:B
3.已知a g N2含有b个分子,则阿伏加德罗常数的数值为( )
A. B.
C. D.
解析:由n==可知,NA=== mol-1。
答案:C
4.如图是两瓶体积相等的气体,在同温同压时瓶内气体的关系一定正确的是( )
A.所含原子数相等 B.气体密度相等
C.气体质量相等 D.摩尔质量相等
解析:同温同压下,体积相等的两瓶气体,具有相同的分子数,因为都是双原子分子,故所含原子数相等,由于N2和O2的比例不确定,故两瓶气体的质量不一定相等,密度和摩尔质量也不一定相等。
答案:A
5.在三个容积相同的密闭容器中分别充入Ne、H2、O2三种气体,当它们的温度和密度都相同时,这三种气体的压强(p)从大到小的顺序是( )
A.p(Ne)>p(H2)>p(O2)
B.p(O2)>p(Ne)>p(H2)
C.p(H2)>p(O2)>p(Ne)
D.p(H2)>p(Ne)>p(O2)
答案:D
6.下列条件下,两种气体分子数一定不相等的是( )
A.相同质量、不同密度的N2O和CO2
B.相同体积、相同密度的CO和C2H4
C.相同温度、相同压强、相同体积的O2和O3
D.相同压强、相同质量的NO2和N2O4
解析:A项中N2O和CO2的相对分子质量均为44,故质量相同时,分子数一定相等;B项中CO和C2H4相对分子质量均为28,体积相同、密度相同,则质量相等,故分子数相等;C项为同温、同压、同体积,则气体所含分子数一定相同。
答案:D
7.(2017·济南模拟)同温同压下,质量忽略不计的两气球A和B,分别充入X气体和Y气体,且充气后两气球的体积相同。若相同条件下,A气球放在CO中静止不动,B气球放在O2中上浮。下列叙述或表示正确的是( )
A.X气体的相对分子质量比Y气体的相对分子质量大
B.X可能是N2,Y可能是CH4
C.X气体的密度小于Y气体的密度
D.充气后A气球质量比B气球质量大
解析:A气球放在CO中静止不动,B气球放在O2中上浮,说明X气体的密度和CO的密度接近,Y气体的密度小于O2,同温同压下,气体的密度之比等于摩尔质量之比,所以X的相对分子质量与CO相近(M=28),Y的相对分子质量小于氧气,即小于32,但X气体的相对分子质量不一定比Y大,A错误;N2的相对分子质量是28,CH4的相对分子质量是16,所以X可能是N2,Y可能是CH4,B正确;X的密度接近CO,但不一定小于Y的密度,C错误;相同条件下,等体积的两种气体的物质的量相等,因为其摩尔质量的相对大小未知,所以无法确定其质量的相对大小,D错误。
答案:B
8.(2017·山东济宁一模)设NA为阿伏加德罗常数的值,下列有关叙述正确的是( )
A.1.8 g H2O与CH2D2的混合物中所含质子数为NA
B.1 mol甲烷或白磷(P4)分子中所含共价键数均为4NA
C.1 mol CH3COOC2H5在稀硫酸中水解可得到的乙醇分子数为NA
D.25 ℃时,1 L pH=1的H2SO4溶液中含有的H+数为0.2NA
解析:H2O与CH2D2的摩尔质量相同,均为18 g·mol-1,质子数也相同,均为10,故1.8 g H2O与CH2D2的混合物的物质的量是0.1 mol,所含质子数为NA,A项正确;1 mol白磷(P4)分子中所含共价键数为6NA,B项错误;CH3COOC2H5的水解是可逆反应,1 mol CH3COOC2H5在稀硫酸中水解得到的乙醇分子数小于NA,C项错误;25 ℃时,1 L pH=1的H2SO4溶液中含有的H+数为0.1NA,D项错误。
答案:A
9.(2017·福建福州质检)设NA为阿伏加德罗常数的值,下列有关叙述正确的是( )
A.28 g C2H4所含共用电子对数目为4NA
B.1 mol H2O中所含的中子数为10NA
C.2 L 0.1 mol·L-1 Na2CO3溶液中所含CO的数目为0.2NA
D.标准状况下,2.24 L Cl2与足量铁粉反应转移的电子数为0.2NA
解析:C2H4的结构式是HCHCHH,1 mol C2H4所含共用电子对数目为6NA,A错误;1 mol H2O中所含的中子数为8NA,B错误;由于CO发生水解,所以2 L 0.1 mol·L-1 Na2CO3溶液中所含CO的数目小于0.2NA,C错误;Cl2与铁反应生成FeCl3,0.1 mol Cl2参加反应转移的电子数是0.2NA,D正确。
答案:D
10.(2017·江西六校联考)用NA表示阿伏加德罗常数的值,下列叙述正确的是( )
A.标准状况下,33.6 L HF中含有氟原子的数目为1.5NA
B.常温下,2.7 g金属铝与足量浓度为18.4 mol/L的浓H2SO4反应时转移的电子数为0.3NA
C.Na2O与Na2O2的混合物共1 mol,阴离子数目为NA
D.CH4与P4的分子结构都是正四面体,每1 mol CH4分子与P4分子都含有4NA个共价键
解析:A项,HF在标准状况下是液态;B项,常温下铝在浓硫酸中钝化;D项,1 mol P4分子中含有6NA个共价键。
答案:C
11.(2017·河南信阳、三门峡二市联考)设NA为阿伏加德罗常数的值,下列有关叙述正确的是( )
A.25 ℃时,1 L pH=13的Ba(OH)2溶液中含有OH-的数目为0.2NA
B.取50 mL 14.0 mol·L-1浓硝酸与足量的铜片反应,生成气体分子的数目为0.35NA
C.标准状况下,2.24 L二氧化硫中含有的电子总数为3.2NA
D.40 g金刚砂(SiC)中含有C—Si键的个数为2NA
解析:A项,1 L pH=13的Ba(OH)2溶液中c(OH-)=0.1 mol·L-1,N(OH-)=0.1NA;B项,浓硝酸与足量的铜片反应时,开始生成NO2气体,4HNO3~2NO2,随着反应的进行,浓硝酸变为稀硝酸,产生的气体变为NO,8HNO3~2NO,所以生成气体分子的总数目小于0.35NA;D项,SiC晶体中,1个Si原子与4个C原子形成共价键,1个C原子与4个Si原子形成共价键,所以1 mol SiC中含有C—Si键的个数为4NA。
答案:C
12.某氯原子的质量是a g,12C原子的质量是b g,用NA表示阿伏加德罗常数的值,下列说法正确的是( )
①该氯原子的相对原子质量为 ②m g该氯原子的物质的量为 mol ③该氯原子的摩尔质量是aNA g ④a g该氯原子所含的电子数为17 mol
A.①③ B.②④
C.①② D.②③
解析:③中摩尔质量的单位错误;由于该氯原子的质量是a g,故a g该氯原子所含的电子数为17,④错。
答案:C
13.设NA为阿伏加德罗常数,如果a g某气态双原子分子的分子数为p,则b g该气体在标准状况下的体积V(L)是( )
A. B.
C. D.
解析:双原子分子的物质的量为 mol,双原子分子的摩尔质量为= g·mol-1,故b g气体在标况下的体积为×22.4 L·mol-1= L。
答案:D
14.标准状况下有以下四种气体:①6.72 L CH4 ②3.01×1023个HCl分子 ③13.6 g H2S ④0.2 mol NH3。下列关系不正确的是( )
A.体积:④<①<③<②
B.质量:④<①<③<②
C.物质的量:①<②<③<④
D.氢原子数:②<④<③<①
解析:①6.72 L CH4的物质的量为=0.3 mol,②3.01×1023个HCl分子的物质的量为=0.5 mol,③13.6 g H2S的物质的量为=0.4 mol,④0.2 mol NH3。标准状况下体积之比等于其物质的量之比,体积:④<①<③<②,A项正确;CH4的质量为0.3 mol×16 g·mol-1=4.8 g,HCl的质量为0.5 mol×36.5 g·mol-1=18.25 g,NH3的质量为0.2 mol×17 g·mol-1=3.4 g,质量:④<①<③<②,B项正确;物质的量大小顺序为④<①<③<②,C项错误;CH4中n(H)=0.3 mol×4=1.2 mol,HCl中n(H)=0.5 mol,H2S中n(H)=0.4 mol×2=0.8 mol,NH3中n(H)=0.2 mol×3=0.6 mol,氢原子数:②<④<③<①,D项正确。
答案:C
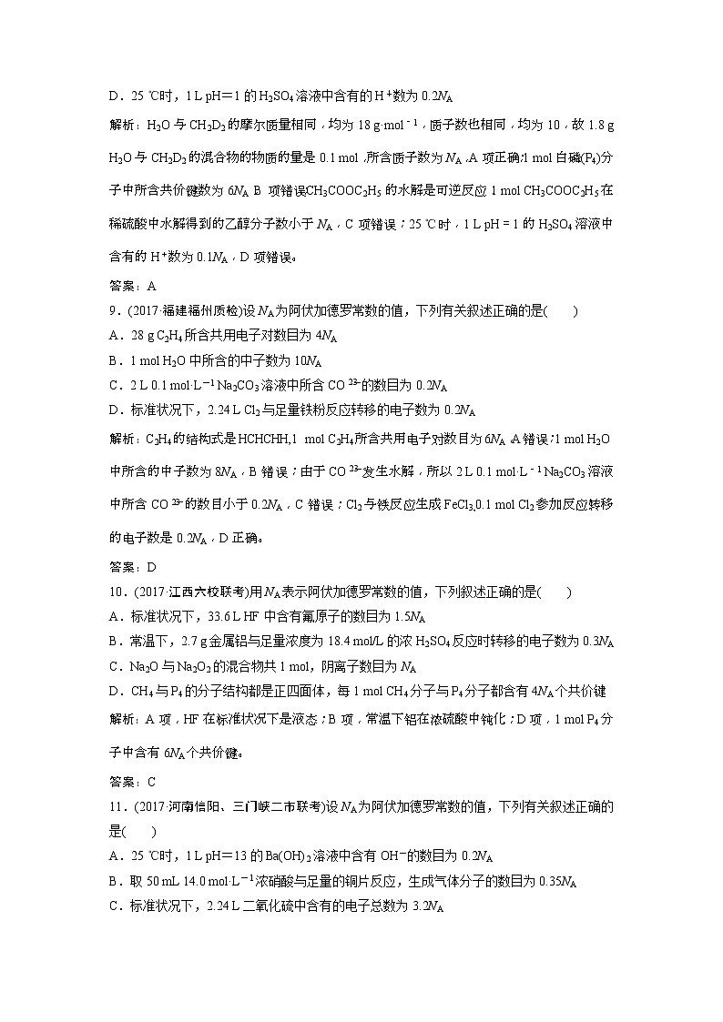
15.(2017·湖南、湖北八市十二校联考)8.34 g FeSO4·7H2O(相对分子质量:278)样品受热脱水过程的热重曲线(样品质量随温度变化的曲线)如图所示,下列说法正确的是( )
A.温度为78 ℃时固体物质M的化学式为FeSO4·5H2O
B.取适量380 ℃时所得的样品P,隔绝空气加热至650 ℃得到一种固体物质Q,同时有两种无色气体生成,Q的化学式为Fe3O4
C.在隔绝空气条件下,N得到P的化学方程式为FeSO4·H2OFeSO4+H2O
D.温度为159 ℃时固体N的化学式为FeSO4·2H2O
解析:8.34 g FeSO4·7H2O样品的物质的量为8.34 g÷278 g/mol=0.03 mol,其中m(H2O)=0.03 mol×7×18 g/mol=3.78 g,如晶体失去全部结晶水,固体的质量应为8.34 g-3.78 g=4.56 g,可知在加热到373 ℃之前,晶体失去部分结晶水。温度为78 ℃时,固体质量为6.72 g,其中m(FeSO4)=0.03 mol×152 g/mol=4.56 g,m(H2O)=6.72 g-4.56 g=2.16 g,n(H2O)=2.16 g÷18 g/mol=0.12 mol,n(H2O)∶n(FeSO4)=0.12 mol∶0.03 mol=4∶1,则M的化学式为FeSO4·4H2O,A项错误;加热至650 ℃时,固体的质量为2.40 g,其中n(Fe)=n(FeSO4·7H2O)=0.03 mol,m(Fe)=0.03 mol×56 g/mol=1.68 g,则固体中m(O)=2.40 g-1.68 g=0.72 g,n(O)=0.72 g÷16 g/mol=0.045 mol,n(Fe)∶n(O)=0.03 mol∶0.045 mol=2∶3,所以固体物质Q的化学式为Fe2O3,B项错误;固体N的质量为5.10 g,其中m(FeSO4)=0.03 mol×152 g/mol=4.56 g,m(H2O)=5.10 g-4.56 g=0.54 g,n(H2O)=0.54 g÷18 g/mol=0.03 mol,n(H2O)∶n(FeSO4)=0.03 mol∶0.03 mol=1∶1,所以N的化学式为FeSO4·H2O,而P的化学式为FeSO4,则由N得到P的化学方程式为FeSO4·H2OFeSO4+H2O,C项正确;温度为159 ℃时,由C项可知N的化学式为FeSO4·H2O,D项错误。
答案:C
16.按要求计算。
(1)由8 g O2和28 g N2组成的混合气体的平均摩尔质量是________。
(2)若m g某气体中含分子数N个,已知阿伏加德罗常数为NA,则该气体的摩尔质量为________。
(3)在一定条件下,m g NH4HCO3完全分解生成NH3、CO2、H2O(g),按要求回答下列问题。
①若所得混合气体对H2的相对密度为d,则混合气体的物质的量为________。NH4HCO3的摩尔质量为________。(用含m、d的代数式表示)
②所得混合气体的密度折合成标准状况为ρ g·L-1,则混合气体的平均摩尔质量为________。
(4)在空气中N2、O2、Ar的体积分数分别约为78%、21%、1%,则空气的平均摩尔质量为________。
解析:(1)M==
=28.8 g·mol-1。
(4)28 g·mol-1×78%+32 g·mol-1×21%+40 g·mol-1×1%=28.96 g·mol-1。
答案:(1)28.8 g·mol-1
(2) g·mol-1
(3)① mol 6d g·mol-1
②22.4ρ g·mol-1
(4)28.96 g·mol-1
17.合成氨工业生产中所用的α Fe催化剂的主要成为FeO、Fe2O3。
(1)某FeO、Fe2O3混合物中,铁、氧的物质的量之比为4∶5,其中Fe2+与Fe3+物质的量之比为________。
(2)当催化剂中Fe2+与Fe3+的物质的量之比为1∶2时,其催化剂活性最高,此时混合物中铁的质量分数为________(保留2位小数)。
(3)写出由C(炭粉)与Fe2O3在高温下反应制备α 铁触媒的化学方程式(另一种产物可溶于水):________________________________________________________________________
________________________________________________________________________。
(4)为制得这种活性最高的催化剂,理论上应向480 g Fe2O3粉末加入炭粉的质量为________,生成实验条件下CO2的体积为________(假设此实验条件下,气体摩尔体积为24 L·mol-1)。
答案:(1)1∶1 (2)0.72
(3)2Fe2O3+C4FeO+CO2↑
(4)6 g 12 L
18.Ⅰ.现有m g某气体(双原子分子),其摩尔质量为M g·mol-1,若阿伏加德罗常数的值用NA表示,则:
(1)该气体的物质的量为________ mol;
(2)该气体所含原子总数为________;
(3)该气体在标准状况下的体积为________ L。
Ⅱ.臭氧层是地球生命的保护神,臭氧比氧气具有更强的氧化性。实验室可将氧气通过高压放电管来制取臭氧:3O22O3,将8 L氧气通过放电管后,恢复到原状况,得到气体6.5 L,其中臭氧为________ L。
答案:Ⅰ.(1) (2) (3) Ⅱ.3

