2019年高考历史一轮总复习巅峰冲刺专题06《西方人文精神的起源》(含解析)
展开专题06 西方人文精神的起源
考点:人文精神的起源
真题回顾
1.(2018·新课标全国Ⅰ卷高考·32)古代雅典的梭伦在诗中写道:“作恶的人每每致富,而好人往往贫穷;但是,我们不愿意把我们的道德和他们的财富交换,因为道德是永远存在的,而财富每天在更换主人。”据此可知,梭伦
A. 反对奴隶制度 B. 主张权利平等
C. 抨击贫富差别 D. 具有人文精神
【答案】D
【解析】材料只是提及道德与财富,并未体现梭伦反对奴隶制度,且梭伦反对的是债奴制而并非整个奴隶制度,故A项错误;材料主要讨论道德与财富,并未体现权利平等,且结合所学可知梭伦推行财产等级制,并不主张权利平等,故B项错误;梭伦提出贫富差别并非为了抨击它,其意在强调道德比财富更重要,故C项错误;根据‚我们不愿意把我们的道德和他们的财富交换,因为道德是永远存在的‛可知梭伦更注重人的道德而非外在的财富,说明他具有人文精神,故D项正确。
5.(2015·安徽文综,19)亚里士多德认为:“当一人或若干人所组成的一个团体,势力增长得过大,以至于凌驾整个公民团体,……这样的特殊地位常常造成君主专制政治或门阀寡头政治。为此,若干城邦,例如阿尔咯斯和雅典,制订了陶片放逐的政策。但,容许这种特殊人物产生以后方才加以补救总不能算是一个良好的政策。”这表明( )
A.公民团体渴望社会地位平等
B.防止集权政治应当未雨绸缪
C.雅典民主容易导致政治动乱
D.特权阶层是城邦制必然产物
【答案】B
6.(2011·全国新课标文综·27)苏格拉底在受审时申辩说:“打一个可笑的比喻,我就像一只牛虻,整天到处叮住你们不放,唤醒你们、说服你们、指责你们……我要让你们知道,要是杀死像我这样的人,那么对你们自己造成的损害将会超过对我的残害。”这段话表明苏格拉底( )
A.维护公民生存权利 B.捍卫思想自由原则
C.抗议雅典司法不公 D.反对贵族专权暴政
【答案】B
【解析】 苏格拉底的本意是强调思想自由而不是公民生存权利,A项排除;C项与题干材料本意不符;苏格拉底反对极端民主政治,D项不符合史实。故选B项。
预测押题
1.法国学者莱昂·罗斑指出:“智者派的运动,是代表着想用类似的方法满足同样需要的各种独立的努力的总和。这些需要,是这样一个时代和这样一个国度的需要:在这个国度中,一切公民对于他这城邦的事务的处理或领导都有一份,并且只要靠言辞来取得个人的优越地位。”材料表明
A.依靠雄辩的言辞就能在雅典取得政治地位
B.智者学派激发了雅典人参与政治的热情
C.雅典的公民政治促成了智者学派的产生
D.公民参与城邦事务是公民的权利和义务
【答案】C
2.古希腊哲学家苏格拉底被誉为西方的孔子,他强调美德即知识,提出“认识你自己”的论断。其意在
A.提升道德素质以维护个体的自身利益
B.弘扬传统道德以促进哲学体系的完善
C.改变人们心灵的道德缺失以拯救城邦
D.引导人们发现自我以摆脱神学的束缚
【答案】C
【解析】苏格拉底主张美德即知识,提出“认识你自己”的论断,针对的是雅典社会世风日下,道德沦丧的现象,希望重建人们的道德价值观,以挽救衰颓中的城邦制度,故C项正确。维护个体的自身利益、促进哲学体系的完善不是苏格拉底提出主张的目的,故AB两项错误。引导人们发现自我以摆脱神学的束缚是文艺复兴时期的内容,故D项错误。
3.西方学者布里曾说:“希腊民主城邦的宪政决定了普通公民具有在公共场合发言的能力,这种能力对于任何人都是不可少的……要学会如何辩论,这就要求有一种较高层次的教育。”由此可见,智者学派的形成源于当时城邦
A.民主政治的发展
B.公民的竞争
C.辩论风气的盛行
D.教育的发展
【答案】A
4.古希腊悲剧往往以人与命运的斗争为主题,着重表现主人公的英雄行为。虽然悲剧中主人公都难逃命运的魔掌而终于毁灭,但悲剧的整体气象不是悲惨,而是“悲壮”。材料主要说明
A.悲剧把现实主义文学推向顶峰
B.古希腊人主张“因行称义”
C.古希腊文明是英雄主义的滥觞
D.戏剧成为宣扬人文主义的方式
【答案】D
【解析】本题考查古希腊文明中的人文主义思想。依据材料可知,古希腊悲剧强调的是与命运抗争的反抗精神,体现了人的价值,以人为中心,符合人文主义的特征,所以戏剧成为了宣扬人文主义的方式,因此D选项正确。A选项错误,结合所学可知,西方现实主义文学在19世纪仍然取得了巨大的成就,古希腊悲剧并未将现实主义文学推向顶峰;B选项错误,“因行称义”是指一个基督徒靠其行事修为而成为符合上帝意愿的人,灵魂得以升入天堂。与材料内容无关;C选项错误,依据材料无法得出英雄主义起源于古希腊文明。故正确答案为D选项。
5.普罗塔戈拉认为,法律和道德不是神意的产物,而是人为约定的;苏格拉底认为判断法律正义与否不是凭经验或感觉,而是知识或理智。据此可知,他们都
A.承认法律的权威性
B.认同客观评判标准
C.肯定人的主体地位
D.注重对美德的追求
【答案】C
【解析】根据题干可知,普罗塔戈拉与苏格拉底均认为法律的制定源于人的意志与理性,体现了人的主体意识,故C项符合题意。A项,材料未涉及法律的权威性,故排除。B项,题干旨在阐述法律制定的依据,而非认同法律为客观评判的标准,排除。D项,题干与道德宣扬无关,排除。
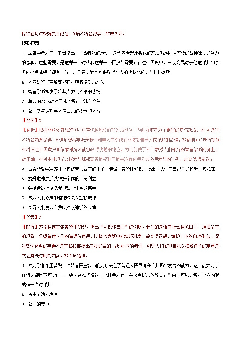
3.古希腊建筑有三种基本建筑风格(如下图),分别体现了男人成熟躯体的阳刚之美、女人成熟躯体的轻柔之美和少女胴体的窈窕之美。希腊人修建了大量的神庙,但是神庙没有多少宗教意味。这些建筑风格体现出古希腊
A.宗教已失去社会影响力
B.男女平等观念深入人心
C.女性政治地位得以提高
D.人文主义精神底蕴深厚
【答案】D
4.苏格拉底认为:一个人只有真正地认识自己,才能实现自己的本性,完成自己的使命,成为一个有德性的人。这说明他:
A.主张人的品德高于一切
B.注重人的理性和价值
C.强调个体的感受和自由
D.研究的重点是社会秩序
【答案】B
6.阅读下列材料,回答问题:
材料一 惟仁者能好人,能恶人。
——《论语·里仁》
子曰:“知者不惑,仁者不忧”。
——《论语·子罕》
材料二 苏格拉底习惯到热闹的雅典市场上去发表演说和与人辩论问题。他同别人谈话、讨论问题时,往往采取一种与众不同的形式。这一天,苏格拉底像往常一样,赤脚敞衫,来到市场上。突然,他一把拉住一个过路人说道:"我有一个问题弄不明白,向您请教。人人都说要做一个有道德的人,但道德究竟是什么?那人回答:"忠诚老实,不欺骗人。这就是公认的道德行为。"苏格拉底问:"你说道德就是不能欺骗别人,但和敌人交战的时候,我军将领却千方百地去欺骗敌人,这能说不道德吗?""欺骗敌人是符合道德的,但欺骗自己人就不道德了。"那人说。"和敌人作战时,我军被包围了,处境困难,为了鼓舞士气,将领就欺骗士兵说,我们的援军到了,大家奋力突围出去。结果成功了。这种欺骗能说是不道德吗?"苏格拉底问道。那人回答说:"那是战争中无奈才这样做的,我们日常生活中就不能这样。""我们常常会遇到这样的问题,"苏格拉底停顿了一下问道:"儿子生病了,却又不肯吃药,父亲骗儿子说,这不是药,而是一种好吃的东西。请问这也不道德吗?"那人只好承认:"这种欺骗是符合道德的。"又问:"不骗人是道德的,骗人也可以说是道德的。那就是说道德不能用骗不骗人来说明。究竟用什么来说明呢?还是请你告诉我吧!"那人被弄得无可奈何,只好说:"不知道道德就不能做到道德,知道了道德就是道德。"(层层设问,步步引导,找到答案)苏格拉底听了十分高兴,拉住那人的手说:"您真是一位伟大的哲学家,您告诉了我道德就是关于道德的知识,使我弄明白了一个长期困惑的问题,我衷心地感谢您!"
材料三 希腊古典人文主义是在对人性的探究与思考中逐渐形成的,其内在的本质是对人的灵魂的塑造和对理性精神的培养,倡导一种在善之普遍性原则指导下的生活。
——黄伊梅《关于希腊古典人文主义的内涵与特质》
材料四 中国古代人文主义者认为:在人与人之间应该保持一种和谐的关系,相互关心、相互爱护……认为一个没有秩序的社会是危险的,会给社会成员带来灾难,提出了一系列符合社会发展需要的礼法社会模式……提出要使“义”成为第一追求,认为它是人的根本价值所在……人在社会中离不开交往,而人们之间的交往需要一个基本的准则,应该真诚待人,不虚伪欺诈。
(1)根据材料一和材料二,分别指出孔子和苏格拉底的思想主张,并指出二者的共同点。结合所学的知识,分别概括其产生的时代背景。
(2)根据材料二和材料三概括指出古希腊人文主义精神的核心,根据材料四指出中国古代人文主义的思想主张。
(3)综合上述材料和所学的知识,比较古代中国和古希腊人文精神的差异。
【答案】(1)孔子:仁者爱人,做有道德的人;苏格拉底:美德即知识。
共同点:二者都强调人要有美德
中国:春秋晚期王室衰微,礼崩乐坏,诸侯割据混战,社会秩序混乱,孔子希望恢复社会秩序。古希腊:民主政治发展到高峰,智者学派的思想盛行,人们贪图无节制的个人自由和享受,造成社会公德缺失,世风日下,道德沦丧,苏格拉底希望重建城邦公德,挽救日益颓废的城邦制度。
(2)古希腊:肯定人,强调人的价值和尊严;中国:和谐友爱;规范有序;义;诚实守信
(3)古希腊:突出人的个体价值;强调人的平等,自由;关注对自然界和人的研究。
古代中国:强调人的社会价值;维护等级秩序;将社会问题作为研究的主题
【解析】
(2)第二问中,概括精神核心,综合“美德即知识,对人性的探究,思理性精神的培养,善之普遍性原则指导”可知是强调人的价值。根据材料,由“应该保持一种和谐的关系,相互关心、相互爱护”可得和谐友爱;由“一个没有秩序的社会是危险的”可得规范有序;由“要使“义”成为第一追求可得重“义”;由“应该真诚待人,不虚伪欺诈”可得诚实守信。
(3)第三问中,比较古代中国和古希腊人文精神的差异可结合前两问所述,古希腊强调个体的价值,而中国侧重人的社会性,古希腊强调平等自由,而中国强调维护等级,古希腊关注自然,而中国更关注人类社会。

