2021年人教版中考地理一轮复习 考点梳理+真题回顾 21 印度
展开第21节 印度
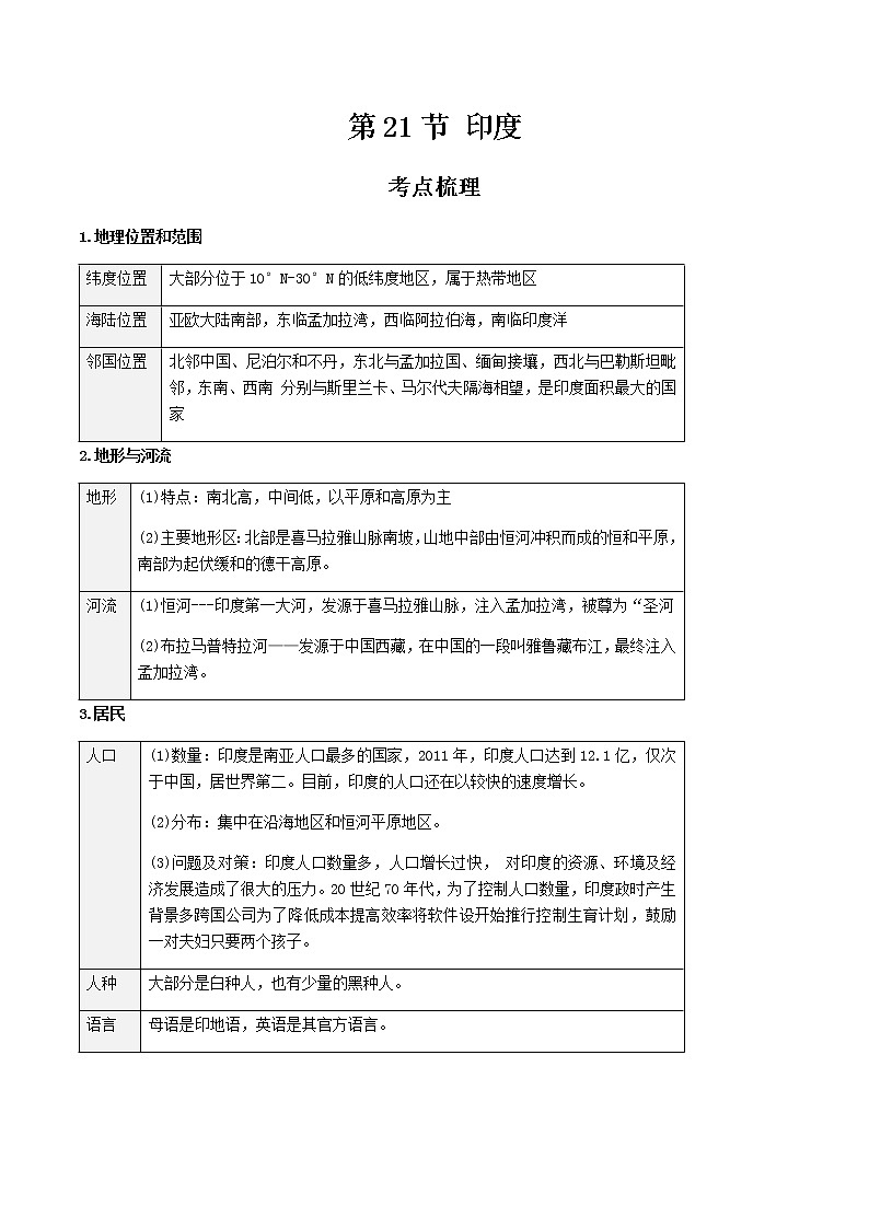
考点梳理
1.地理位置和范围
纬度位置 | 大部分位于10°N-30°N的低纬度地区,属于热带地区 |
海陆位置 | 亚欧大陆南部,东临孟加拉湾,西临阿拉伯海,南临印度洋 |
邻国位置 | 北邻中国、尼泊尔和不丹,东北与孟加拉国、缅甸接壤,西北与巴勒斯坦毗邻,东南、西南 分别与斯里兰卡、马尔代夫隔海相望,是印度面积最大的国家 |
2.地形与河流
地形 | (1)特点:南北高,中间低,以平原和高原为主 (2)主要地形区:北部是喜马拉雅山脉南坡,山地中部由恒河冲积而成的恒和平原,南部为起伏缓和的德干高原。 |
河流
| (1)恒河---印度第一大河,发源于喜马拉雅山脉,注入孟加拉湾,被尊为“圣河 (2)布拉马普特拉河——发源于中国西藏,在中国的一段叫雅鲁藏布江,最终注入孟加拉湾。 |
3.居民
人口
| (1)数量:印度是南亚人口最多的国家,2011年,印度人口达到12.1亿,仅次于中国,居世界第二。目前,印度的人口还在以较快的速度增长。 (2)分布:集中在沿海地区和恒河平原地区。 (3)问题及对策:印度人口数量多,人口增长过快, 对印度的资源、环境及经济发展造成了很大的压力。20世纪70年代,为了控制人口数量,印度政时产生背景多跨国公司为了降低成本提高效率将软件设开始推行控制生育计划,鼓励一对夫妇只要两个孩子。 |
人种 | 大部分是白种人,也有少量的黑种人。 |
语言 | 母语是印地语,英语是其官方语言。 |
真题回顾
(2020绥化)1.被形象地称为。世界办公室"的国家是
A.法国 B.英国 C.加拿大 D.印度
(2020齐齐哈尔)2. 世界第二人口大国是
A. 俄罗斯 B. 印度 C. 中国 D. 美国
(2020滨州)2020年5月27日11时,中国珠峰高程测量队成功登顶。结合图中信息和所学知识,完成下面小题。
3.下列关于珠穆朗玛峰的说法,正确的是
A.南坡位于印度境内 B.位于欧亚板块与印度洋板块交界地带
C.南坡降水量明显少于北坡 D.海拔高度一直是8844.43米
4.下列关于南亚气候的叙述,正确的是
A.西南季风不稳定,容易发生旱涝灾害 B.6—10月为热季,盛行西南季风
C.3—5月为雨季,高温多雨 D.全部位于热带季风气候区
(2020广东)2020年2月,联合国粮农组织报告显示:大范围的蝗灾席卷了东非、中东和南亚等20多个国家。读“蝗灾影响部分区域示意图”,完成下面小题。
5. 气候是蝗灾发生的重要因素,下列表示图中甲地气候类型特点的是( )
A. B.
C. D.
6. 图中乙地是重要的小麦产区,但产量不稳定。其产量不稳定的主要原因是( )
A. 水旱灾害频繁 B. 土壤贫瘠 C. 热量条件不足 D. 平原面积狭小
(2020河南)在印度,洋葱有“国民蔬菜”之称。印度是世界上洋葱生产和出口大国,每年6月和9月是其重要的洋葱收获季。2019年6月印度的降水量比正常年份低33%,9月又出现25年来最强降水,导致洋葱产量大减。据此,完成7-8题。
7.洋葱成为印度的“国民蔬菜",原因可能是
①气候寒冷,洋葱有御寒功效 ②受饮食习惯影响,民众喜食洋葱
③气候炎热,洋葱可增强食欲 ④洋葱易种植又高产,价格低廉
A.①②③ B.①②④ C.①③④ D.②③④
8.2019年印度洋葱产量大减的主要原因是
A.饮食习惯改变 B.西南季风不稳定 C.种植面积减少 D.市场需求减小
(2020德州)读印度图,完成9〜10题。
9.印度旱涝灾害频繁,使印度的粮食生产很不稳定,其主要原因是
A.西南季风强弱不同 B.东北季风不稳定
C.受地形因素影响 D.受气温影响较火
10.关于图中四个地理事物的叙述,不正确的是
A.①是棉纺织工业中心孟买 B.②是印度的“硅谷”班加罗尔
C.③是麻纺织工业中心加尔各答 D.④是印度河,印度教徒的“圣河”
(2020滨州)2020年5月27日11时,中国珠峰高程测量队成功登顶。结合图中信息和所学知识,完成11~12题。
11.下列关于珠穆朗玛峰的说法,正确的是
A.南坡位于印度境内 B.位于欧亚板块与印度洋板块交界地带
C.南坡降水量明显少于北坡 D.海拔高度一直是8844.43米
12.下列关于南亚气候的叙述,正确的是
A.西南季风不稳定,容易发生旱涝灾害 B.6 -10月为热季,盛行西南季风
C.3-5月为雨季,高温多雨 D.全部位于热带季风气候区
(2020东营)读印度、澳大利亚图(下图),完成下面小题。
13.关于两国共同自然特征的描述,正确的是
A.地跨热带和温带 B.地形以平原、山地为主
C.濒临两个大洋 D.热带草原气候分布广
14.关于两国共同社会经济特征的叙述,正确的是
A.城市集中分布在东南沿海 B.大量出口小麦和稻米
C.工业分布靠近原料产地 D.首都是经济最发达的城市
(2020聊城)15.(7分)读亚洲局部地区示意图,回答问题。
(1)图中M为_______(山脉),该山脉主峰为_______,阴影地区的地形类型为_______。
(2)图示地区分布最广的气候类型为图2三图中_______图所示的气候类型。
(3)该地区容易发生_______气象灾害,简要分析其自然原因。_____________________。
(2020呼和浩特)16.下图为甲乙两国示意图。读图完成下列问题。
(1)甲乙两国工业分布都不均衡,甲国的工业集中分布在____________,简析其最主要的两大原因________。
(2)乙国软件外包产业发源地城市A的名称是_____,请从地形影响的角度解释该城市气候宜人的原因_____。
(3)乙国中B地区分布的粮食作物主要是___________,分析B地种植该作物的有利的自然条件是_____。
答案
1.D【解析】目前,印度承接了全球软件外包市场2/3的业务,被形象地称为“世界办公室”。该国家的计算机软件工业中心是班加罗尔。
2.B【解析】世界上的人口分布很不均匀,其中亚洲的人口超过了世界人口的百分之六十,位于东亚的中国是世界第一人口大国,南亚的印度是世界第二人口大国。
3.B【解析】珠穆朗玛峰的南坡位于尼泊尔境内,故A错误。该山峰位于欧亚板块与印度洋板块的交界处,故B正确。南坡位于迎风坡,降水量多于北坡,故C错误。受板块挤压的影响,海拔高度在不断升高,故D错误。
4.A【解析】南亚地区受西南季风不稳定的影响,容易发生旱涝灾害,故A正确。6—10月为雨季,盛行西南季风,故B错误。3—5月为热季,高温少雨,故C错误。大部分位于热带季风气候区内,故D错误。
5.C【解析】由图可知,甲地是位于非洲东部的索马里半岛,属于热带草原气候,气候特征是全年高温、分干湿两季,与图中C表示的气候类型相符。
6.A【解析】图中乙地区是位于亚洲南部的印度半岛,这里受海陆位置的影响,以热带季风气候为主,受西南季风不稳定的影响,经常会遭受旱涝灾害。
7.D 【解析】考察印度农业。印度大部分位于热带地区,气候炎热, 洋葱易种植又高产,价格低廉,洋葱可增强食欲,另外受饮食习惯影响,民众喜食洋葱。
8.B 【解析】考察印度季风。由材料可知,印度洋葱产量大减的主要受到了旱涝灾害的影响,这主要是西南季风不稳定所导致。
9.A【解析】印度位于喜马拉雅山以南,南临印度洋,受海陆热力性质差异的影响,大部分属于季风气候,受西南季风不稳定的影响,印度经常遭受旱涝灾害的影响,对农业生产十分不利。
10.D【解析】由图可以看出,①是棉纺织工业中心孟买,故A正确。②是印度的“硅谷”班加罗尔,故B正确。③是麻纺织工业中心加尔各答,故C正确。④是恒河,印度教徒的“圣河”,故D错误。
11.B【解析】珠穆朗玛峰的南坡位于尼泊尔境内,故A错误。该山峰位于欧亚板块与印度洋板块的交界处,故B正确。南坡位于迎风坡,降水量多于北坡,故C错误。受板块挤压的影响,海拔高度在不断升高,故D错误。
12.A【解析】南亚地区受西南季风不稳定的影响,容易发生旱涝灾害,故A正确。6-10月为雨季,盛行西南季风,故B错误。3-5月为热季,高温少雨,故C错误。大部分位于热带季风气候区内,故D错误。
13.A【解析】读图可知,印度和澳大利亚都被回归线穿过,地跨热带和温带,故A正确;印度和澳大利亚地形都以平原和高原为主,故B不正确;印度只临印度洋,澳大利亚临太平洋和印度洋,故C不正确;印度一热带季风气候为主,澳大利亚以热带草原和热带沙漠气候为主。故D不正确。
14.C【解析】读图可知,澳大利亚城市主要分布在东南沿海,印度主要分布在恒河沿岸和沿海地区,故A不正确;印度是人口大国,出口小麦和水稻少,澳大利亚畜牧业发达,主要出口小麦和羊毛,故B不正确;工业分布都靠近原料产地,故C正确;印度经济最发达的是孟买和加尔各答,澳大利亚的经济最发达的城市是悉尼。故D不正确。
15.答案为:(1)喜马拉雅山;珠穆朗玛峰;平原;(2)②;(3)旱涝;西南季风不稳定。
【解析】解:(1)读图可知,M为喜马拉雅山,该山脉主峰为珠穆朗玛峰,阴影地区的地形类型为恒河平原;
(2)图示地区分布最广的气候类型为热带季风气候;图2三图中①为热带雨林气候;②为热带季风气候;③为温带海洋性气候;
(3)南亚大部分处于低纬度地区,北回归线横贯中部,大部分地区属热带季风气候;从盛行图示风向看出为西南季风,此时南亚正处于雨季。南亚热带季风气候对农业有非常重要的影响。每年西南季风带来的丰沛雨水,是南亚农业生产的主要水源。但由于西南季风到来的时间和强弱程度不一,因而降水的年际变率大,容易发生旱涝灾害,给农业生产造成不同程度的损害。
16.太平洋沿岸和濑户内海沿岸 沿海多优良港湾,交通运输便利,便于进口原料与燃料,出口工业产品;该地区是日本国内市场较广阔的地区 班加罗尔 位于德干高原上,海拔较高,气候较凉爽 小麦 地形平坦、有恒河灌溉,水源丰富
【解析】(1)图中甲是日本,乙是印度。日本的工业集中分布在太平洋沿岸和濑户内海沿岸,其原因是:沿海多优良港湾,交通运输便利,便于进口原料与燃料,出口工业产品;且该地区是日本国内市场较广阔的地区。
(2)印度软件外包产业发源地城市A是班加罗尔,该城市属于热带季风气候,由于位于德干高原上,海拔较高,气候较凉爽,适宜人口居住。
(3)读图可知,乙国中B地区分布的粮食作物主要是小麦,该地位于恒河平原上游,地形平坦、有恒河灌溉,水源丰富。

