2020年高考生物一轮复习(创新版)文档:必修1第2单元细胞的结构和物质的输入输出第5讲 学案
展开第5讲 细胞膜和细胞核
[考纲明细] 1.细胞膜系统的结构和功能(Ⅱ) 2.细胞核的结构和功能(Ⅱ)
考点1 细胞膜的成分、结构和功能
1.细胞膜的制备
(1)原理:细胞吸水涨破离心获得细胞膜。
(2)材料:人或其他哺乳动物的成熟红细胞。
(3)选材原因
①无细胞核和众多细胞器,易制得纯净的细胞膜。
②无细胞壁,细胞易吸水涨破。
[特别提醒] 有关红细胞的常考点:
(1)哺乳动物的成熟的红细胞:
①由造血干细胞分裂分化而来,无细胞核、细胞器;高度分化,不能分裂,寿命很短;
②制备细胞膜的理想材料,不能用来提取DNA(不含DNA);
③无氧呼吸产生乳酸(无线粒体),协助扩散吸收葡萄糖;
④含有酶,但不能合成酶(无核糖体);
⑤含血红蛋白(C、H、O、N、Fe)(核退化之前已经存在的),不属于内环境成分;
⑥镰刀型细胞贫血症:基因突变导致血红蛋白结构改变,导致红细胞形态改变。
(2)蛙的红细胞:无丝分裂,有细胞核,DNA在分裂时发生复制均分。
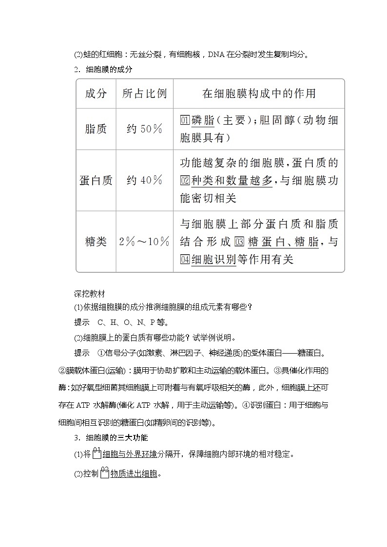
2.细胞膜的成分
深挖教材
(1)依据细胞膜的成分推测细胞膜的组成元素有哪些?
提示 C、H、O、N、P等。
(2)细胞膜上的蛋白质有哪些功能?试举例说明。
提示 ①信号分子(如激素、淋巴因子、神经递质)的受体蛋白——糖蛋白。②膜载体蛋白(运输):膜用于协助扩散和主动运输的载体蛋白。③具催化作用的酶:如好氧型细菌其细胞膜上可附着与有氧呼吸相关的酶,此外,细胞膜上还可存在ATP水解酶(催化ATP水解,用于主动运输等)。④识别蛋白:用于细胞与细胞间相互识别的糖蛋白(如精卵间的识别等)。
3.细胞膜的三大功能
(1)将细胞与外界环境分隔开,保障细胞内部环境的相对稳定。
(2)控制物质进出细胞。
(3)进行细胞间的信息交流,交流方式如下:
多细胞生物体是一个繁忙而有序的细胞社会,如果没有信息交流,生物体不可能作为一个整体完成生命活动。细胞间的信息交流,大多与细胞膜的结构和功能有关。
4.生物膜结构的探索历程
(1)19世纪末,欧文顿根据溶于脂质的物质更容易通过细胞膜,提出膜是由脂质组成的。
(2)20世纪初,化学分析表明,膜的主要成分是脂质和蛋白质。
(3)1925年,荷兰科学家得出结论:细胞膜中的脂质分子必然排列为连续的两层。
(4)20世纪40年代,科学家推测脂质两边各覆盖着蛋白质。
(5)1959年,罗伯特森认为生物膜由蛋白质—脂质—蛋白质三层结构构成,中间的亮层是脂质分子,两边的暗层是蛋白质分子。
(6)1970年,人鼠细胞荧光标记杂交实验表明,细胞膜的结构特点是具有流动性。
(7)1972年,桑格和尼克森提出的生物膜的流动镶嵌模型为大多数人所接受。
深挖教材
为什么脂溶性物质能够优先通过细胞膜?
提示 构成生物膜的主要成分中有磷脂,细胞膜以磷脂双分子层为基本支架,因此脂溶性物质容易透过细胞膜,不溶于脂质的物质通过却十分困难。
5.流动镶嵌模型的基本内容
(1)结构模型
(2)流动镶嵌模型的基本内容
①基本支架:磷脂双分子层。
②蛋白质分子的分布:有的镶在磷脂双分子层表面,有的部分或全部嵌入磷脂双分子层中,有的贯穿于整个磷脂双分子层。
③磷脂分子和大多数的蛋白质分子是可以运动的。
(3)糖蛋白(糖被)
①分布:细胞膜的外侧。
②作用:与细胞表面的识别有密切关系,同时有保护和润滑作用。
(4)细胞膜的结构特点与功能特性
①结构特点
②功能特点
③细胞膜的流动性和选择透过性的联系
细胞膜的流动性是表现其选择透过性的结构基础。因为只有细胞膜具有流动性,细胞才能完成其各项生理功能,才能表现出选择透过性。相反,如果细胞膜失去了选择透过性,细胞可能已经死亡了。
深挖教材
(1)通过细胞膜的结构模型如何区分细胞膜的内侧和外侧?
提示 依据糖蛋白的位置,在细胞膜的外侧分布有糖蛋白,而内侧没有。
(2)将人的肝细胞中的磷脂全部提取并铺成单层分子,其面积是肝细胞表面积的2倍吗?为什么?
提示 大大超过2倍,肝细胞具有多种具膜的细胞器。
6.植物细胞壁
(1)成分:主要是纤维素和果胶;与细胞壁形成有关的细胞器为高尔基体;酶解法去除植物细胞壁所用酶为纤维素酶和果胶酶。
(2)功能:支持和保护作用。动物细胞在清水中可吸水涨破,但植物细胞不会,主要是细胞壁的作用。
深挖教材
真菌和细菌细胞壁的成分分别是什么?
提示 真菌细胞壁主要成分是几丁质,细菌细胞壁主要成分是肽聚糖。
1.(必修1 P41相关信息)在发育成熟过程中,哺乳动物红细胞的核逐渐退化,并从细胞中排出,为能携带氧的血红蛋白腾出空间。
2.(必修1 P41与生活的联系)①癌细胞的分散和转移与癌细胞膜成分的改变有关。
②细胞在癌变的过程中,细胞膜的成分发生改变,有的产生甲胎蛋白(AFP)、癌胚抗原(CEA)等物质。
题组 细胞膜的组成及结构
1.下列有关细胞膜的叙述正确的是( )
A.膜蛋白是细胞膜功能的主要承担者
B.制备细胞膜的材料最好选用红细胞
C.构成细胞膜的脂质主要是磷脂、脂肪和胆固醇
D.细胞膜上的受体是细胞间信息交流所必需的结构
答案 A
解析 细胞膜的功能主要由膜蛋白决定,故膜蛋白是细胞膜功能的主要承担者,A正确;制备细胞膜的材料最好选用哺乳动物成熟的红细胞,B错误;构成细胞膜的脂质主要是磷脂,C错误;细胞间的信息交流可通过细胞膜上的受体实现,也可通过其他结构(如植物细胞的胞间连丝)实现,D错误。
2.如图为细胞膜的流动镶嵌模型示意图,有关叙述错误的是( )
A.①是糖蛋白,对所有的细胞只有保护和润滑作用
B.②是蛋白质分子,大多数是可以运动的
C.③是磷脂双分子层,构成了膜的基本支架,这个支架并不是静止的
D.不同细胞膜中,所含①②③的比例是有区别的
答案 A
解析 ①是糖蛋白,消化道和呼吸道上皮细胞表面的糖蛋白有保护、润滑作用,而有些细胞表面的糖蛋白却有识别作用,A错误;②是蛋白质分子,有的镶嵌在磷脂双分子层表面,有的部分或全部嵌入磷脂双分子层中,有的贯穿于整个磷脂双分子层,大多数是可以运动的,B正确;③是磷脂双分子层,作为膜的基本支架,处于不断流动状态,C正确;不同细胞膜所含化学成分基本相同,但含量却有差异,D正确。
题后归纳
细胞膜的成分、结构及功能的关系
细胞膜的主动运输和被动运输对于细胞的生命活动而言是非常重要的,保证生命活动顺利进行的结构和功能基础分别是膜的流动性和选择透过性。
题组 细胞膜的功能
3.下列过程未体现生物膜信息传递功能的是( )
A.蔗糖溶液使洋葱表皮细胞发生质壁分离
B.抗原刺激引发记忆细胞增殖分化
C.胰岛素调节靶细胞对葡萄糖的摄取
D.传出神经细胞兴奋引起肌肉收缩
答案 A
解析 将洋葱表皮细胞放在较高浓度的蔗糖溶液中,细胞可通过渗透作用失水,发生质壁分离,此过程未体现生物膜的信息传递功能,A符合题意;记忆细胞通过细胞膜接受抗原的刺激后增殖分化,体现了生物膜信息传递功能,B不符合题意;胰岛B细胞分泌的胰岛素和神经细胞释放的神经递质均属于信息分子,可分别通过靶细胞膜受体完成信息向靶细胞的传递过程,C、D不符合题意。
4.(2017·全国卷Ⅰ)细胞间信息交流的方式有多种。在哺乳动物卵巢细胞分泌的雌激素作用于乳腺细胞的过程中,以及精子进入卵细胞的过程中,细胞间信息交流的实现分别依赖于( )
A.血液运输,突触传递
B.淋巴运输,突触传递
C.淋巴运输,胞间连丝传递
D.血液运输,细胞间直接接触
答案 D
解析 雌激素属于信号分子,由哺乳动物卵巢细胞分泌后通过血液运输到乳腺并作用于乳腺细胞,实现细胞间的信息交流;精子进入卵细胞前需要通过直接接触的方式进行信息交流。
题组 与细胞膜有关的实验探究
5.水溶性染色剂(PI)能与核酸结合而使细胞核着色,可将其应用于细胞死活的鉴别。细胞浸泡于一定浓度的PI中,仅有死亡细胞的核会被染色,活细胞则不着色,但将PI注射到活细胞中,则细胞核会着色。利用PI鉴别细胞的基本原理是( )
A.死细胞与活细胞的核酸结构不同
B.死细胞与活细胞的核酸含量不同
C.活细胞能分解染色剂PI
D.活细胞的细胞膜阻止PI的进入
答案 D
解析 活细胞的细胞膜具有选择透过性以保证物质选择性地出入细胞,维持正常的生命活动。水溶性染色剂(PI)不是细胞所需物质,因而不能通过活细胞的细胞膜。细胞死亡后,细胞膜及其他生物膜的选择透过性丧失,溶于水中的物质(如PI)都可以通过,从而使细胞核着色。
6.物质通过细胞膜与膜的流动性有密切关系,为了探究温度对膜的流动性的影响,有人做了下述实验:分别用红色和绿色荧光剂标记人和小鼠细胞膜上的蛋白质,然后让两个细胞在37 ℃条件下融合并培养,40分钟后,融合的细胞膜上红色和绿色均匀相间分布。
(1)有同学认为该实验不够严密,其原因是缺少______________________。
(2)你认为该如何改进?请写出你的改进思路:________________________
__________________________________________________________________。
答案 (1)对照实验
(2)设置至少含低温和高温两组温度作为对照组(合理即可)
技法提升
与细胞膜成分、结构、功能相关的实验设计
考点2 细胞核的结构和功能
1.细胞核的结构与功能
(1)结构
(2)染色质和染色体之间的关系
(3)功能:细胞核是遗传信息库,是细胞代谢和遗传的控制中心。
[特别提醒] (1)核膜:①双层膜:外膜与内质网相连,且有核糖体附着;②附着大量酶,利于多种化学反应的进行。
(2)核孔是大分子物质出入细胞核的通道,如mRNA、蛋白质(解旋酶、DNA聚合酶、RNA聚合酶)可以通过,但DNA不能通过,此外,物质进出核孔时需消耗能量;而小分子物质出入细胞核是通过跨膜运输实现的,通过核膜不通过核孔。RNA和蛋白质出入细胞核穿过0层膜。核膜和核孔都具有选择透过性。
(3)核孔的数量、核仁的大小与细胞代谢有关,如代谢旺盛、蛋白质合成量大的细胞,核孔数多,核仁较大。原核细胞无核仁,其核糖体形成与核仁无关。
(4)凡是无核细胞,既不能生长也不能分裂,如哺乳动物和人的成熟红细胞、植物的筛管细胞等;人工去核的细胞一般也不能存活太久。
(5)有些细胞不只具有一个细胞核,如双小核草履虫有两个细胞核,人的骨骼肌细胞中细胞核多达数百个。
2.细胞核的功能探究
(1)黑白美西螈核移植实验
①实验过程
②实验结论:美西螈皮肤颜色遗传受细胞核控制。
(2)蝾螈受精卵横缢实验
①实验过程
②实验结论:蝾螈的细胞分裂、分化受细胞核控制。
(3)变形虫切割实验
①实验过程
②实验结论:变形虫的分裂、生长、再生、对刺激的反应等生命活动受细胞核控制。
(4)伞藻嫁接与核移植实验
①伞藻嫁接实验过程
②伞藻核移植实验过程
③实验结论:伞藻“帽”的形状是由细胞核控制的。
3.模型建构
(1)模型:是人们为了某种特定目的而对认识对象所做的一种简化的概括性描述。
(2)类型:物理模型、概念模型、数学模型。
①物理模型:以实物或图画形式直观地表达认识对象的特征。如:沃森和克里克制作的DNA双螺旋结构模型、动植物细胞亚显微结构模式图。
②概念模型:用文字和符号突出表达对象的主要特征和联系。如:用光合作用图解描述光合作用的主要反应过程等。
③数学模型:用来描述一个系统或它的性质的数学形式。如数学方程式、关系式、曲线图、表格等。
[特别提醒] 电镜下拍出的细胞亚显微结构的照片是真实的,不是物理模型。
1.(必修1 P56技能训练改编)一位生物学家做了这样的实验。他研究了100个细胞,把每个细胞都分成两部分,一部分含有细胞核,另一部分没有细胞核。所有的细胞都放在一定的条件下培养。他得到如表实验数据,据此不能得出的结论是( )
表1
时间(d) | 1 | 2 | 3 | 4 |
细胞无核部分的存活个数 | 81 | 62 | 20 | 0 |
表2
时间(d) | 1 | 2 | 3 | 4 | 10 | 30 |
细胞有核部分的存活个数 | 79 | 78 | 77 | 74 | 67 | 65 |
A.细胞无核也能存活,说明细胞的死活与细胞核无关
B.有细胞核的细胞随培养的进行大部分能存活
C.没有细胞核,细胞的生命活动就不能正常进行
D.表2中有细胞死亡,可能是细胞的正常凋亡或人为因素对细胞造成了伤害致死
答案 A
2.(必修1 P56拓展题改编)从母牛甲的体细胞中取出细胞核,注入到母牛乙去核的卵细胞中,融合后的细胞经卵裂形成早期胚胎,将胚胎植入母牛丙的子宫内。出生小牛的各种性状,大多像母牛甲,极少性状像母牛乙,最不像母牛丙。请说明理由。
答案 因为小牛获得的是母牛甲细胞核中的遗传物质,而乙牛卵母细胞细胞质为其提供了少量的DNA,丙牛则为其提供生长发育的场所。
题组 细胞核的结构与功能
1.(2018·山东齐鲁名校联考)细胞核能够控制细胞的代谢和遗传,是与细胞核的结构分不开的。下列有关细胞核的结构和功能的叙述,错误的是( )
A.核膜——双层膜,把核内物质与细胞质分开
B.染色质——主要由DNA和蛋白质组成,染色体与染色质是同样的物质在细胞不同时期的两种存在状态
C.核仁——与某种RNA的合成以及核糖体的形成有关
D.核孔——是DNA、RNA和蛋白质等大分子物质进出细胞核的通道
答案 D
解析 核膜是双层膜,能将核内物质与细胞质分开,A正确;染色质主要由DNA和蛋白质组成,细胞分裂前期,细胞核解体,染色质高度螺旋化,缩短变粗,成为光学显微镜下可见的染色体,细胞分裂末期,染色体解螺旋,重新成为细丝状的染色质,B正确;核孔是某些大分子物质进出细胞核的通道,DNA不能通过核孔运出细胞核,D错误。
2.如图为细胞核结构模式图,下列有关叙述错误的是( )
A.①主要由DNA和蛋白质组成,在细胞分裂不同时期呈现不同状态
B.②是产生核糖体、mRNA和合成蛋白质的场所
C.③在细胞周期中发生周期性变化,其主要成分是磷脂和蛋白质
D.蛋白质和RNA等大分子物质通过核孔进出细胞核需要消耗能量
答案 B
解析 ①是染色质,主要由DNA和蛋白质组成,在细胞分裂不同时期呈现不同形态,间期和末期以染色质形式存在,前期、中期和后期以染色体形式存在,A正确;②是核仁,与某种RNA的合成和核糖体的形成有关,但不是合成mRNA和蛋白质的场所,B错误;③是核膜,在细胞周期中发生周期性变化,前期消失,末期重现,其主要成分是磷脂和蛋白质,C正确;蛋白质和RNA等大分子物质通过核孔进出细胞核具有选择性,同时需要消耗能量,D正确。
题组 细胞核的实验探究
3.有人利用真核单细胞生物a、b做了如下实验,这个实验最能说明的问题是( )
A.控制c性状发生的遗传信息来自细胞核
B.控制c性状发生的遗传信息来自细胞质
C.c性状的发生是由细胞核和细胞质的遗传信息共同决定的
D.细胞核内的遗传信息控制生物一切性状的发生
答案 A
解析 从图示可看出,c由a的细胞核与b的细胞质重组后培养得到的细胞发育而来,其性状与细胞a的性状保持一致,故可说明控制c性状发生的遗传信息来自细胞核,A正确。
4.如图是对变形虫进行去核和再植入核的有关实验过程。用一根玻璃针将一个变形虫切成两半,有核的一半能继续生活,无核的一半死亡。如果将一个变形虫的核取出,无核部分能短期生存,但不能繁殖后代。单独的细胞核则无法生存。请据图示回答下列问题。
(1)去核的部分细胞质可以生活一段时间,其原因是__________________________________。
(2)单独的核不能生存的原因是__________________。
(3)变形虫去除细胞核以后,新陈代谢减弱,运动停止,存活一段时间后最终死亡。但如果在去核三天后,再植入一个细胞核,其又能恢复生命活动,正常生活(如图所示),由此可以说明______________________________。
(4)正常情况下,细胞核与细胞质的关系是_________________________。
答案 (1)已合成的蛋白质等物质仍可发挥一定作用
(2)没有营养物质和能量供应
(3)细胞核在细胞生命活动中起着决定性的作用
(4)相互依存、不可分割,组成一个统一整体
解析 变形虫在去核后仍能存活一段时间,这是因为细胞质中已合成的蛋白质等物质仍能发挥一定作用。裸露的细胞核失去了营养物质和能量供应,很快死亡。变形虫失去核以后,不能继续合成蛋白质和酶,因此,新陈代谢减弱,运动停止,最终死亡。当重新植入细胞核后,又恢复正常的生命活动,这说明细胞核在细胞生命活动中起着决定性的作用。正常情况下,细胞核与细胞质是相互依存的统一整体。
知识拓展
全面理解细胞的“整体性”
高考热点突破
1.(2018·天津高考)生物膜上不同类型的蛋白质行使不同的功能。下表中依据膜蛋白功能,对其类型判断错误的是( )
选项 | 膜蛋白的位置、功能 | 膜蛋白的类型 |
A | 位于突触后膜,识别并结合神经递质 | 受体 |
B | 位于靶细胞膜,识别并结合激素 | 载体 |
C | 位于类囊体膜,催化ATP合成 | 酶 |
D | 位于癌细胞膜,引起特异性免疫 | 抗原 |
答案 B
解析 突触后膜上识别并结合神经递质的结构是受体,A正确;靶细胞膜上识别并结合激素的结构是受体,不是载体,B错误;类囊体膜上存在ATP合成酶,可催化光反应中ATP的合成,C正确;癌细胞膜上的特定抗原可引起机体发生特异性免疫,D正确。
2.(2016·海南高考)科学家用两种荧光染料分别标记人和小鼠细胞表面的蛋白质分子,将这两种标记细胞进行融合。细胞刚发生融合时,两种荧光染料在融合细胞表面对等分布(即各占半边),最后在融合细胞表面均匀分布。这一实验现象支持的结论是( )
A.膜蛋白能自主翻转
B.细胞膜具有流动性
C.细胞膜具有选择透过性
D.膜蛋白可以作为载体蛋白
答案 B
解析 该实验结果是两种荧光染料由开始时的“对等分布”变为最后的“在融合细胞表面均匀分布”,由此可表明荧光蛋白分子并非静止的而是“流动的”,B正确。
3.(2016·全国卷Ⅲ)下列有关细胞膜的叙述,正确的是( )
A.细胞膜两侧的离子浓度差是通过自由扩散实现的
B.细胞膜与线粒体膜、核膜中所含蛋白质的功能相同
C.分泌蛋白质分泌到细胞外的过程存在膜脂的流动现象
D.膜中的磷脂分子是由胆固醇、脂肪酸和磷酸组成的
答案 C
解析 主动运输可以使离子从低浓度一侧运输到高浓度一侧,以满足活细胞生命活动的需要,主动选择吸收所需要的营养物质,排出代谢废物和对细胞有害的物质,所以细胞膜两侧的离子浓度差是通过主动运输实现的,A错误;细胞膜与线粒体膜、核膜中所含蛋白质的功能不完全相同,例如细胞膜上含有具识别作用的糖蛋白,线粒体膜上含有与有氧呼吸有关的酶等,B错误;分泌蛋白质分泌到细胞外的过程属于胞吐,存在着膜的融合和变形,所以存在膜脂的流动现象,C正确;膜中的磷脂分子是由甘油、脂肪酸和磷酸等组成的,D错误。

