还剩14页未读,
继续阅读
所属成套资源:2020高考生物苏教版一轮复习教学案
成套系列资料,整套一键下载
2020版新一线高考生物(苏教版)一轮复习教学案:必修3第9单元第1讲 种群的特征和数量的变化
展开
第1讲 种群的特征和数量的变化
[考纲展示] 1.种群的特征(Ⅰ) 2.种群的数量变化(Ⅱ) 3.实验:探究培养液中酵母菌数量的动态变化
考点一| 种群的特征
1.种群的概念
在一定时间内占据一定空间的同种生物的所有个体。
2.种群的特征
(1)种群的数量特征及相互关系
①种群最基本的数量特征是种群密度。其概念为种群在单位面积或单位体积中的个体数。
②直接决定种群密度的是出生率和死亡率、迁入率和迁出率。
③年龄组成和性别比例不直接决定种群密度,年龄组成通过影响种群的出生率和死亡率,从而预测种群数量变化趋势,性别比例能够影响种群的出生率间接影响种群密度。
④年龄组成是指一个种群中各年龄期的个体数目的比例。
(2)种群的空间特征
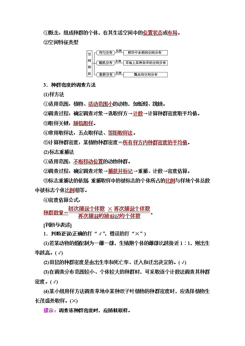
①概念:组成种群的个体,在其生活空间中的位置状态或布局。
②空间特征类型
3.种群密度的调查方法
(1)样方法
①适用范围:植物、活动范围小的动物,如蚯蚓、跳蝻。
②调查过程:确定调查对象→选取样方→计数→计算种群密度取平均值。
③取样关键:随机取样。
④常用取样法:五点取样法、等距取样法。
⑤计算种群密度:某植物种群密度=所有样方内种群密度的平均值。
(2)标志重捕法
①适用范围:不断移动位置的动物种群。
②调查过程:确定调查对象→捕获并标记→重捕、计数→密度估算。
③标志重捕法的依据:重捕取样中的被标志的个体所占的比例与样地个体总数中被标志个体比例相等。
④密度估算公式:
种群数量=。
1.判断正误(正确的打“√”,错误的打“×”)
(1)若某动物的婚配制为一雌一雄,生殖期个体的雌雄比越接近1∶1,则出生率越高。(√)
(2)田鼠的种群密度是由出生率和死亡率、迁入和迁出决定的。(√)
(3)在调查分布范围较小、个体较大的种群时,可采取逐个计数法调查其种群密度。(√)
(4)某小组用样方法调查草地中某种双子叶植物的种群密度时,应选择植物生长茂盛处取样。(×)
提示:调查该种群密度时,应随机取样。
(5)从理论上讲,第二次被捕捉时动物躲避捕捉的能力增强,所以调查的种群数量比实际数量要偏小。(×)
提示:标志重捕法的计算公式:种群数量=第一次捕捉的数量×第二次捕捉的数量÷第二次捕捉中被标记的个体数量,第二次捕捉中被标记的个体数量偏小,调查的种群数量比实际数量要偏大。
(6)每毫升河水中有9个大肠杆菌,不属于种群的空间特征。(√)
提示:每毫升河水中有9个大肠杆菌表示的是种群密度,属于种群的数量特征之一。
2.思考回答(规范表述)
长江中的胭脂鱼曾经由于人为滥捕导致数量下降,为调查其种群恢复情况,一般采取标志重捕法,调查时需避开其繁殖期,目的是什么?
提示:避免调查期间多个个体出生,造成调查结果偏离真实值。
1.有关种群特征的实际应用归纳
(1)城市人口的剧增——迁入率>迁出率造成的。
(2)中国人口的增长——出生率>死亡率造成的,不能单纯说是出生率高造成的。
(3)计划生育政策——控制出生率,使增长率下降。
(4)利用性外激素诱捕雄蛾——改变性别比例来降低出生率。
(5)将性外激素释放到大田里,干扰雌雄蛾正常交尾——降低出生率。
2.种群密度调查方法中的4个关键点
(1)关键点1:样方法中样方的选择要合适
①大小适中:乔木100 m2、灌木16 m2、草本1 m2;样方数量不宜太少;一般选易辨别的双子叶植物(叶脉一般呈网状)。
②数量合适:样方太少,误差偏大;样方过多,工作量增大,因此要选择合适的数量。
(2)关键点2:样方法中的计数要准确:同种生物个体无论大小都要计数,若有正好在边界线上的,应遵循“计上不计下,计左不计右”的原则。
(3)关键点3:标志重捕法中标记物要合适,不能过于醒目;不能影响被标记对象的正常生理活动;标记物不易脱落,能维持一定时间。
(4)关键点4:标志重捕法中两次捕捉间种群数量要稳定:被调查个体在调查期间没有大量迁入和迁出、出生和死亡的现象。
◎考法1 考查种群数量特征及其相互关系
1.(2018·淄博模拟)下列选项中,不属于对种群数量特征描述的是( )
A.2016年底,某市常住人口性别比例为1.07∶1
B.近年来,我市65岁及以上的人口比例增大
C.橡树种子散布能力差,常在母株附近形成集群
D.外来物种的入侵导致某松树种群死亡率升高
C [种群数量特征包括种群密度、出生率、死亡率、迁入率、迁出率、年龄组成和性别比例,选项A、B、D依次表示性别比例、年龄组成和死亡率,都属于种群的数量特征,而选项C涉及的是种群的空间特征。]
2.(2018·河南郑州二模)下图是种群数量特征的概念模型,以下分析正确的是( )
A.种群密度能够反映种群的数量变化趋势
B.春节前后,我国南部沿海城市人口数量变化主要取决于①、②
C.预测未来种群数量变化的主要依据是④
D利用人工合成的性引诱剂诱杀某种害虫的雄性个体来控制特征④,进而影响种群数量
C [①~④分别表示死亡率、出生率、性别比例和年龄结构,能够预测种群数量变化趋势的是种群的年龄结构,A错误、C正确;春节前后,我国南部沿海城市人口数量变化主要取决于迁入率和迁出率,B错误;人工合成的性引诱剂诱杀害虫雄性个体是控制③性别比例,D错误。]
◎考法2 考查种群密度的调查方法
3.(2016·全国卷Ⅱ)如果采用样方法调查某地区(甲地)蒲公英的种群密度,下列做法中正确的是( )
A.计数甲地内蒲公英的总数,再除以甲地面积,作为甲地蒲公英的种群密度
B.计数所有样方内蒲公英总数,除以甲地面积,作为甲地蒲公英的种群密度
C.计算出每个样方中蒲公英的密度,求出所有样方蒲公英密度的平均值,作为甲地蒲公英的种群密度
D.求出所有样方蒲公英的总数,除以所有样方的面积之和,再乘以甲地面积,作为甲地蒲公英的种群密度
C [利用样方法调查甲地蒲公英的种群密度时,应是计数每个样方内蒲公英总数,再除以每个样方的面积,获得每个样方的种群密度,再以所有样方种群密度的平均值作为甲地蒲公英种群密度的估计值。计数甲地内蒲公英的总数实际操作不可行,通常采用样方法,A项错误;由于所有样方面积之和只是甲地面积的一部分,若用所有样方内蒲公英总数除以甲地面积,则所得结果会低于实际种群密度,B项错误;对照上面的总体分析,C项正确;求出所有样方蒲公英的总数,除以所有样方的面积之和后,即为甲地蒲公英的种群密度的估计值,不应再乘以甲地面积,D项错误。]
4.某研究机构对某区域的一种田鼠进行了调查,所调查样方的总面积为2 hm2(1 hm2=10 000 m2),统计所捕获的田鼠数量、性别等,进行标记后放归,3日后进行重捕与调查。所得到的调查数据如下表:
项目
捕获数(只)
标记数(只)
雌性个体数(只)
雄性个体数(只)
初捕
50
50
28
22
重捕
50
10
32
18
以下是某同学对数据的分析结果,你认为正确的是( )
A.此调查方法可以用来调查土壤中小动物的物种丰富度
B.若田鼠在被捕捉过一次后更难捕捉,则统计的种群密度比实际低
C.综合两次捕获情况,该田鼠种群的性别比例(♀/♂)约为7∶2
D.该地区田鼠的平均种群密度约为125 只/hm2
D [因土壤中小动物具有较强的活动能力,且身体微小,不适合用标志重捕法调查其物种丰富度,A项错误;标志重捕法理论计算公式N(种群个体数)=M(标志个体数)×,若田鼠在被捕捉过一次后更难捕捉,即m值减小,N值会增大,B项错误;通过两次捕获情况,不能确定该田鼠种群的性别比例(捕获次数过少,偶然性较大),C项错误;该地区田鼠的平均种群密度约为125只/hm2,D项正确。]
[规律总结] “两看法”选择合适的种群密度调查方法
考点二| 种群数量的变化
1.种群数量变化的研究
(1)方法:构建数学模型。
(2)步骤:观察研究对象,提出问题→提出合理的假设→根据实验数据,用适当的数学形式对事物的性质进行表达→通过进一步实验或观察等,对模型进行检验或修正。
2.种群数量的变化
① ②
(1)种群增长的“J”型曲线,如图①。
①产生原因:在食物和空间条件充裕、气候适宜和没有敌害等条件下。
②数学模型:Nt=N0λt(N0为其种群的起始数量,t为时间,Nt为t年后该种群的数量,λ代表该种群数量是前一年种群数量的倍数)。
③曲线特点:种群的数量每年以一定的倍数增长。
(2)种群增长的“S”型曲线,如图②。
①产生原因:环境条件的制约,包括资源、空间、食物和天敌等。
②曲线特点:种群数量达到环境条件所允许的最大值(K值)后将停止增长,有时在K值左右保持相对稳定。
3.影响种群数量的变化因素
种群的数量变化包括增长、波动、稳定、下降等。其影响因素主要有:
(1)内因
①起始种群个体数量。
②导致种群数量增加的因素:出生率和迁入率。
③导致种群数量减少的因素:死亡率和迁出率。
(2)外因
①自然因素:气候、食物、天敌、传染病等。
②人为因素:人类过度捕猎、种群栖息地破坏等。
[判断与表述]
1.判断正误(正确的打“√”,错误的打“×”)
(1)环境容纳量指种群的最大数量。(×)
提示:环境容纳量是指在一定范围内所能维持的种群最大数量,并非种群的最大数量。
(2)一个物种引入新的地区后,一定呈“J”型增长。(×)
提示:一个物种引入新的地区后,如果不适应该环境将逐渐减少甚至灭亡,如果适应该环境,在开始一段时间内会呈“J”型增长,但是由于环境资源是有限的,最终会呈现“S”型曲线增长。
(3)在自然条件下,种群的环境容纳量(即K值)是固定不变的。(×)
提示:环境容纳量与环境有关,环境条件改善则环境容纳量增加,反之环境容纳量降低。
(4)影响种群数量变化的因素可能来自外部,也可能来自种群内部。(√)
(5)“S”型增长中,种群数量为K/2时增长最快。(√)
(6)合理密植会增加种群数量并提高K值。(×)
提示:若空间资源不增加,仅仅合理密植,并不会提高K值。
2.思考回答(规范表述)
如图表示两种增长方式的增长速率变化,依图回答下列问题。
甲 乙
(1)甲和乙分别表示哪种增长方式?
提示:甲表示的是种群的“J”型增长;乙表示的是种群的“S”型增长。
(2)若图乙为鲈鱼的增长速率随时间变化的曲线,某养殖基地捕鱼后常将鲈鱼的种群数量保持在K/2左右,这样做的目的是什么?
提示:此时鱼类增长速度快,有利于鱼类的种群数量维持。
(3)乙图中t2~t3时段,种群的出生率为什么大于死亡率?
提示:t2~t3时段,该种群的增长速率下降,但其数量还在增加,因此其出生率大于死亡率。
1.“J”型曲线和“S”型曲线的联系
(1)阴影部分只能代表环境阻力,同一时间两条曲线的差值代表生存斗争中被淘汰的个体。
(2)两种增长曲线的差异主要是由环境阻力的有无造成的,它们可以发生转化:
“J”型曲线“S”型曲线
2.K值和K/2值在实践中的应用
(1)K值与K/2值的分析
(2)K值与K/2值的应用
K值减小环境阻力→增大K值→保护有益资源草原最大载畜量不超过K值→合理确定载畜量增大环境阻力→降低K值→防治有害生物
K/2值渔业捕捞后的种群数量要在K/2处K/2前防治有害生物,严防达到K/2处注:对家鼠等有害动物的控制,应通过打扫卫生、做好粮食储存、饲养天敌等来降低其环境容纳量(K值)。
◎考法1 考查种群数量增长曲线及其分析
[解题指导] “S”型曲线的解读和分析方法
图甲 图乙 图丙
(1)三图对比分析解读:(1)t1之前,种群数量小于K/2,由于资源和空间相对充裕,种群数量增长较快,当种群数量为K/2时,出生率远大于死亡率,种群增长速率达到最大值。
(2)在t1~t2时间内,由于资源和空间有限,当种群密度增大时,种内斗争加剧,天敌数量增加,种群增长速率下降。
(3)t2时,种群数量达到K值,此时出生率等于死亡率,种群增长速率为0。
1.(2018·孝义模拟)图1表示某种群数量变化的相关曲线图,图2是在理想环境和自然条件下的种群数量增长曲线。下列有关叙述错误的是( )
图1 图2
A.图2中曲线X可表示图1中前5年种群数量的增长情况
B.图1中第10年种群数量对应图2中曲线Y上的C点
C.图2中B点时种群增长速率最大
D.图1中第15年种群数量最少
D [分析图中曲线知,图1中前5年的λ>1,且保持不变,因此呈“J”型增长,对应图2中的曲线X;图1中的第10年λ=1且达到了最大值,因此对应图2中曲线Y的C点;图2中B点相当于K/2时,其种群增长速率最大;图1中10到20年之间λ<1,因此种群数量越来越少,即图1中第20年种群数量最少。]
2.(2018·太原模拟)下图是某种鱼迁入某生态系统后,种群增长速率随时间的变化曲线,下列叙述正确的是( )
A.t2时种群年龄组成为稳定型
B.t4时是捕获该鱼群的最佳时间
C.t0~t4时间段内种群数量先增大后减小
D.影响t1和t3增长速率变化的因素不同
D [t2时种群的数量还在增加,种群年龄组成为增长型,A错误;捕获该鱼群的最佳时间是超过K/2时,捕获该鱼群后,使其种群数量降至K/2,以保持最大的增长速率,B错误;t0~t4时间段内,种群的增长速率先增大后减小,种群数量一直在增大,C错误;影响t1时刻增长速率变化的因素是种群密度太小,影响t3时刻增长速率变化的因素是种群密度的加大,生存空间、食物有限等,故影响t1和t3增长速率变化的因素不同,D正确。]
◎考法2 考查种群数量变化规律及K值和K/2值的应用
3.(2018·襄阳模拟)如图表示出生率、死亡率和种群密度的关系,据此分析得出的正确表述是( )
A.在时控制有害动物最有效
B.图示规律可作为控制人口增长的依据
C.该图可用于实践中估算种群最大净补充量
D.在时捕捞鱼类最易得到最大日捕获量
C [在时,种群的净补充量最大,因此对于有害动物不宜在此防治,A错误;该图示不能作为控制人口增长的依据,由于人类与自然种群不同,受其他因素如计划生育的影响,B错误;该图可用于实践中估算种群最大净补充量,用于指导生产实际,C正确;在K值时捕捞鱼类得到的日捕获量最多,D错误。]
4.生态学家对某湖泊中鲫鱼和鲤鱼种群的数量进行了多年的监测,研究内容之一如图所示(图中λ表示种群数量是一年前种群数量的倍数)。下列分析错误的是( )
A.鲫鱼种群在t3后表现为“J”型增长
B.鲫鱼种群在0~t3段的年龄结构为衰退型
C.根据图中信息不能判断两种种群的K值
D.鲤鱼种群在t3时数量小于t2的数量
B [鲫鱼种群在t3后,λ大于1且保持不变,种群数量呈“J”型增长,A正确;鲫鱼种群在0~t3段,λ值先小于1,种群数量减小,后又大于1,种群数量增加,故鲫鱼种群在0~t3段的年龄结构先是衰退型,后是增长型,B错误;图中只有两种群的λ值变化,无法判断种群的K值大小,C正确;鲤鱼种群在t2至t3期间,λ值小于1,种群数量减少,种群在t3时数量最少,D正确。]
考点三| 探究培养液中酵母菌种群数量的动态变化(实验)
1.实验原理
(1)用液体培养酵母菌,种群的增长受培养液的成分、空间、pH、温度等因素的影响。
(2)在理想的无限环境中,酵母菌种群呈“J”型增长;自然界中资源和空间总是有限的,酵母菌种群呈“S”型增长。
(3)计算酵母菌数量可用抽样检测的方法——显微计数法。
2.实验流程
(1)
↓
(2)
↓
(3)―→
↓
(4)―→
↓
(5)―→
3.实验结果及结论
在一定容积的液体培养基中酵母菌种群数量前期表现出“S”型增长。但后期,表现为逐渐下降。
1.关注实验中的四点注意事项
(1)溶液要进行定量稀释,每天计数酵母菌数量的时间要固定。
(2)从试管中吸出培养液进行计数前,需将试管轻轻振荡几次,目的是使培养液中的酵母菌均匀分布,减小误差。
(3)制片时,先将盖玻片放在计数室上,用吸管吸取培养液,滴于盖玻片边缘,让培养液自行渗入,多余培养液用滤纸吸去。
(4)制好装片后,应稍等片刻,待酵母菌全部沉降到计数室底部,再用显微镜进行观察、计数。
2.计数分析
(1)计数原则:显微镜计数时,对于压在小方格界线上的酵母菌,应遵循“计相邻两边及其夹角”的原则计数。
(2)计数异常分析
①统计结果偏小的原因:取液时未摇匀,吸取的培养液中酵母菌偏少;在计数时,未计边缘的酵母菌等。
②统计结果偏大的原因:取液时未摇匀,吸取了表层的培养液;在计数时统计了四周边缘的酵母菌等。
(3)实验设计提醒
①本实验不需要设置对照实验,因每天定时取样已形成相互对照。
②需要做平行重复实验,目的是尽量减小误差。
1.下列关于“培养液中酵母菌种群数量的变化”实验的相关操作,正确的是( )
A.先将培养液滴在血球计数板上,轻盖盖玻片防止气泡产生
B.培养酵母菌时,必须去除培养液中的溶解氧
C.早期培养不需取样,培养后期每天取样一次
D.计数时,压在小方格界线上的酵母菌应计相邻两边及其顶角
D [制片时,应先将盖玻片盖上,再将培养液滴在计数板的一侧,A错误;酵母菌主要进行有氧呼吸,所以在培养酵母菌时,不能去除培养液中的溶解氧,B错误;早期培养和培养后期每天都需要取样一次,C错误;计数时,压在小方格界线上的酵母菌应计相邻两边及其顶角,D正确。]
2.(2019·宜春模拟)下图表示一个10 mL封闭培养体系中酵母菌细胞数量的动态变化,关于酵母细胞数量的叙述,正确的是( )
A.培养至60 h时,增长率最大
B.继续培养下去,K值不会发生变化
C.酵母菌种群数量的调查不能用标志重捕法
D.种群自然增长率随着种群密度的增长而增长
C [酵母菌的种群增长呈“S”型,培养至60 h时,种群数量达最大,培养至30 h时增长速率最大;继续培养下去,随营养物质的减少和代谢产物的积累,K值会下降;酵母菌种群数量的调查一般用抽样检测法,不能用标志重捕法;种群自然增长率随着种群密度的增长而降低。]
3.某小组开展酵母菌培养实验,如图是摇瓶培养中酵母菌种群数量变化曲线。下列相关叙述正确的是( )
A.培养初期,酵母菌因种内竞争强而生长缓慢
B.转速150 r/min时,预测种群增长曲线呈“S”型
C.该实验中酵母计数应采用样方法
D.培养后期,酵母的呼吸场所由胞外转为胞内
B [培养初期,酵母菌因基数小而增长缓慢,A错误;由题图可知,转速150 r/min时,可预测种群增长曲线呈“S”型,B正确;对培养液中的酵母菌进行计数应该采用抽样检测法,C错误;无论培养初期还是培养后期,酵母的呼吸场所都是胞内,D错误。]
真题体验| 感悟高考 淬炼考能
1.(2018·全国卷Ⅰ)种群密度是种群的数量特征之一。下列叙述错误的是( )
A.种群的S型增长是受资源因素限制而呈现的结果
B.某林场中繁殖力极强老鼠种群数量的增长会受密度制约
C.鱼塘中某种鱼的养殖密度不同时,单位水体该鱼的产量有可能相同
D.培养瓶中细菌种群数量达到K值前,密度对其增长的制约逐渐减弱
D [自然界的资源总是有限的,当种群密度增大时,种内斗争就会加剧,以该种群为食的动物的数量也会增加,致使种群的出生率降低,死亡率增高,出现S型增长,A正确;老鼠较强的繁殖力极有可能导致其种群密度快速增加,进而致使种内斗争加剧,种群数量的增长随之受到限制,B正确;鱼塘中某种鱼的养殖密度较低时,单条鱼的重量较大,当养殖密度较高时,单条鱼的重量较小,故单位水体该鱼的产量有可能相同,C正确;培养瓶中细菌种群数量达到K值前,随着种群密度的加大,密度对种群数量增长的制约逐渐增强,D错误。]
2.(2017·全国卷Ⅲ)某陆生植物种群的个体数量较少,若用样方法调查其密度,下列做法合理的是( )
A.将样方内的个体进行标记后再计数
B.进行随机取样,适当扩大样方的面积
C.采用等距取样法,适当减少样方数量
D.采用五点取样法,适当缩小样方面积
B [A错,采用样方法调查种群密度时,样方内部的个体要全部统计,位于样方边缘的个体计数时遵循“计上不计下,计左不计右”的原则,不用进行标记。B对,C、D错:要注意随机取样。取样时可采用等距取样法或五点取样法,但由于该种群的个体数量较少,取样时应适当扩大样方面积,增加样方数量。]
3.(2017·全国卷Ⅱ)林场中的林木常遭到某种山鼠的危害。通常,对于鼠害较为严重的林场,仅在林场的局部区域(苗圃)进行药物灭鼠,对鼠害的控制很难持久有效。回答下列问题:
(1)在资源不受限制的理想条件下,山鼠种群的增长曲线呈________型。
(2)在苗圃进行了药物灭鼠后,如果出现种群数量下降,除了考虑药物引起的死亡率升高这一因素外,还应考虑的因素是
_________________________________________________________________
________________________________________________________________。
(3)理论上,除药物灭鼠外还可以采取生物防治的方法控制鼠害,如引入天敌。天敌和山鼠之间的种间关系是
________________________________________________________________________。
(4)通常,种群具有个体所没有的特征,如种群密度、年龄结构等。那么,种群的年龄结构是指
_________________________________________________________________
________________________________________________________________。
解析:(1)在资源不受限制的理想条件下,山鼠种群呈J型增长,在资源有限的自然条件下,山鼠种群呈S型增长。
(2)在鼠害较为严重的林场局部区域(苗圃)进行药物灭鼠后,山鼠种群数量下降与药物引起的死亡率升高有关,同时山鼠种群中部分个体迁出苗圃也会导致山鼠种群数量下降。
(3)引入天敌是控制鼠害的生物防治方法。天敌以山鼠为食,天敌和山鼠之间是捕食关系。
(4)种群的年龄结构是指种群中各年龄期的个体在种群中所占的比例。
答案:(1)J (2)苗圃中山鼠种群中个体的迁出 (3)捕食 (4)种群中各年龄期的个体在种群中所占的比例
4.(2015·全国卷Ⅰ)现有一未受人类干扰的自然湖泊,某研究小组考察了该湖泊中处于食物链最高营养级的某鱼种群的年龄组成,结果如下表:
年龄
0+
1+
2+
3+
4+
5+
6+
7+
8+
9+
10+
11+
≥12
个体数
92
187
121
70
69
62
63
72
64
55
42
39
264
注:表中“1+”表示鱼的年龄大于等于1、小于2,其他以此类推。
回答下列问题:
(1)通常,种群的年龄结构大致可以分为三种类型,分别是____________________。研究表明:该鱼在3+时达到性成熟(进入成年),9+时丧失繁殖能力(进入老年)。根据表中数据可知幼年、成年和老年3个年龄组个体数的比例为________,由此可推测该鱼种群数量的变化趋势是________。
(2)如果要调查这一湖泊中该鱼的种群密度,常用的调查方法是标志重捕法。标志重捕法常用于调查_________________________________________
强、活动范围广的动物的种群密度。
(3)在该湖泊中,能量沿食物链流动时,所具有的两个特点是____________________。
解析:(1)种群的年龄结构包括增长型、衰退型和稳定型三种类型。从表格中的数据可知,幼年个体数为92+187+121=400,成年个体数为70+69+62+63+72+64=400,老年个体数为55+42+39+264=400,所以三个年龄段的个体数比例为1∶1∶1,则该种群的年龄结构为稳定型,该鱼种群数量将保持相对稳定。
(2)标志重捕法常用于调查活动能力强、活动范围广的动物的种群密度。
(3)生态系统的能量流动具有单向流动和逐级递减的特点。
答案:(1)增长型、衰退型、稳定型 1∶1∶1 保持稳定 (2)活动能力 (3)单向流动、逐级递减
第1讲 种群的特征和数量的变化
[考纲展示] 1.种群的特征(Ⅰ) 2.种群的数量变化(Ⅱ) 3.实验:探究培养液中酵母菌数量的动态变化
考点一| 种群的特征
1.种群的概念
在一定时间内占据一定空间的同种生物的所有个体。
2.种群的特征
(1)种群的数量特征及相互关系
①种群最基本的数量特征是种群密度。其概念为种群在单位面积或单位体积中的个体数。
②直接决定种群密度的是出生率和死亡率、迁入率和迁出率。
③年龄组成和性别比例不直接决定种群密度,年龄组成通过影响种群的出生率和死亡率,从而预测种群数量变化趋势,性别比例能够影响种群的出生率间接影响种群密度。
④年龄组成是指一个种群中各年龄期的个体数目的比例。
(2)种群的空间特征
①概念:组成种群的个体,在其生活空间中的位置状态或布局。
②空间特征类型
3.种群密度的调查方法
(1)样方法
①适用范围:植物、活动范围小的动物,如蚯蚓、跳蝻。
②调查过程:确定调查对象→选取样方→计数→计算种群密度取平均值。
③取样关键:随机取样。
④常用取样法:五点取样法、等距取样法。
⑤计算种群密度:某植物种群密度=所有样方内种群密度的平均值。
(2)标志重捕法
①适用范围:不断移动位置的动物种群。
②调查过程:确定调查对象→捕获并标记→重捕、计数→密度估算。
③标志重捕法的依据:重捕取样中的被标志的个体所占的比例与样地个体总数中被标志个体比例相等。
④密度估算公式:
种群数量=。
1.判断正误(正确的打“√”,错误的打“×”)
(1)若某动物的婚配制为一雌一雄,生殖期个体的雌雄比越接近1∶1,则出生率越高。(√)
(2)田鼠的种群密度是由出生率和死亡率、迁入和迁出决定的。(√)
(3)在调查分布范围较小、个体较大的种群时,可采取逐个计数法调查其种群密度。(√)
(4)某小组用样方法调查草地中某种双子叶植物的种群密度时,应选择植物生长茂盛处取样。(×)
提示:调查该种群密度时,应随机取样。
(5)从理论上讲,第二次被捕捉时动物躲避捕捉的能力增强,所以调查的种群数量比实际数量要偏小。(×)
提示:标志重捕法的计算公式:种群数量=第一次捕捉的数量×第二次捕捉的数量÷第二次捕捉中被标记的个体数量,第二次捕捉中被标记的个体数量偏小,调查的种群数量比实际数量要偏大。
(6)每毫升河水中有9个大肠杆菌,不属于种群的空间特征。(√)
提示:每毫升河水中有9个大肠杆菌表示的是种群密度,属于种群的数量特征之一。
2.思考回答(规范表述)
长江中的胭脂鱼曾经由于人为滥捕导致数量下降,为调查其种群恢复情况,一般采取标志重捕法,调查时需避开其繁殖期,目的是什么?
提示:避免调查期间多个个体出生,造成调查结果偏离真实值。
1.有关种群特征的实际应用归纳
(1)城市人口的剧增——迁入率>迁出率造成的。
(2)中国人口的增长——出生率>死亡率造成的,不能单纯说是出生率高造成的。
(3)计划生育政策——控制出生率,使增长率下降。
(4)利用性外激素诱捕雄蛾——改变性别比例来降低出生率。
(5)将性外激素释放到大田里,干扰雌雄蛾正常交尾——降低出生率。
2.种群密度调查方法中的4个关键点
(1)关键点1:样方法中样方的选择要合适
①大小适中:乔木100 m2、灌木16 m2、草本1 m2;样方数量不宜太少;一般选易辨别的双子叶植物(叶脉一般呈网状)。
②数量合适:样方太少,误差偏大;样方过多,工作量增大,因此要选择合适的数量。
(2)关键点2:样方法中的计数要准确:同种生物个体无论大小都要计数,若有正好在边界线上的,应遵循“计上不计下,计左不计右”的原则。
(3)关键点3:标志重捕法中标记物要合适,不能过于醒目;不能影响被标记对象的正常生理活动;标记物不易脱落,能维持一定时间。
(4)关键点4:标志重捕法中两次捕捉间种群数量要稳定:被调查个体在调查期间没有大量迁入和迁出、出生和死亡的现象。
◎考法1 考查种群数量特征及其相互关系
1.(2018·淄博模拟)下列选项中,不属于对种群数量特征描述的是( )
A.2016年底,某市常住人口性别比例为1.07∶1
B.近年来,我市65岁及以上的人口比例增大
C.橡树种子散布能力差,常在母株附近形成集群
D.外来物种的入侵导致某松树种群死亡率升高
C [种群数量特征包括种群密度、出生率、死亡率、迁入率、迁出率、年龄组成和性别比例,选项A、B、D依次表示性别比例、年龄组成和死亡率,都属于种群的数量特征,而选项C涉及的是种群的空间特征。]
2.(2018·河南郑州二模)下图是种群数量特征的概念模型,以下分析正确的是( )
A.种群密度能够反映种群的数量变化趋势
B.春节前后,我国南部沿海城市人口数量变化主要取决于①、②
C.预测未来种群数量变化的主要依据是④
D利用人工合成的性引诱剂诱杀某种害虫的雄性个体来控制特征④,进而影响种群数量
C [①~④分别表示死亡率、出生率、性别比例和年龄结构,能够预测种群数量变化趋势的是种群的年龄结构,A错误、C正确;春节前后,我国南部沿海城市人口数量变化主要取决于迁入率和迁出率,B错误;人工合成的性引诱剂诱杀害虫雄性个体是控制③性别比例,D错误。]
◎考法2 考查种群密度的调查方法
3.(2016·全国卷Ⅱ)如果采用样方法调查某地区(甲地)蒲公英的种群密度,下列做法中正确的是( )
A.计数甲地内蒲公英的总数,再除以甲地面积,作为甲地蒲公英的种群密度
B.计数所有样方内蒲公英总数,除以甲地面积,作为甲地蒲公英的种群密度
C.计算出每个样方中蒲公英的密度,求出所有样方蒲公英密度的平均值,作为甲地蒲公英的种群密度
D.求出所有样方蒲公英的总数,除以所有样方的面积之和,再乘以甲地面积,作为甲地蒲公英的种群密度
C [利用样方法调查甲地蒲公英的种群密度时,应是计数每个样方内蒲公英总数,再除以每个样方的面积,获得每个样方的种群密度,再以所有样方种群密度的平均值作为甲地蒲公英种群密度的估计值。计数甲地内蒲公英的总数实际操作不可行,通常采用样方法,A项错误;由于所有样方面积之和只是甲地面积的一部分,若用所有样方内蒲公英总数除以甲地面积,则所得结果会低于实际种群密度,B项错误;对照上面的总体分析,C项正确;求出所有样方蒲公英的总数,除以所有样方的面积之和后,即为甲地蒲公英的种群密度的估计值,不应再乘以甲地面积,D项错误。]
4.某研究机构对某区域的一种田鼠进行了调查,所调查样方的总面积为2 hm2(1 hm2=10 000 m2),统计所捕获的田鼠数量、性别等,进行标记后放归,3日后进行重捕与调查。所得到的调查数据如下表:
项目
捕获数(只)
标记数(只)
雌性个体数(只)
雄性个体数(只)
初捕
50
50
28
22
重捕
50
10
32
18
以下是某同学对数据的分析结果,你认为正确的是( )
A.此调查方法可以用来调查土壤中小动物的物种丰富度
B.若田鼠在被捕捉过一次后更难捕捉,则统计的种群密度比实际低
C.综合两次捕获情况,该田鼠种群的性别比例(♀/♂)约为7∶2
D.该地区田鼠的平均种群密度约为125 只/hm2
D [因土壤中小动物具有较强的活动能力,且身体微小,不适合用标志重捕法调查其物种丰富度,A项错误;标志重捕法理论计算公式N(种群个体数)=M(标志个体数)×,若田鼠在被捕捉过一次后更难捕捉,即m值减小,N值会增大,B项错误;通过两次捕获情况,不能确定该田鼠种群的性别比例(捕获次数过少,偶然性较大),C项错误;该地区田鼠的平均种群密度约为125只/hm2,D项正确。]
[规律总结] “两看法”选择合适的种群密度调查方法
考点二| 种群数量的变化
1.种群数量变化的研究
(1)方法:构建数学模型。
(2)步骤:观察研究对象,提出问题→提出合理的假设→根据实验数据,用适当的数学形式对事物的性质进行表达→通过进一步实验或观察等,对模型进行检验或修正。
2.种群数量的变化
① ②
(1)种群增长的“J”型曲线,如图①。
①产生原因:在食物和空间条件充裕、气候适宜和没有敌害等条件下。
②数学模型:Nt=N0λt(N0为其种群的起始数量,t为时间,Nt为t年后该种群的数量,λ代表该种群数量是前一年种群数量的倍数)。
③曲线特点:种群的数量每年以一定的倍数增长。
(2)种群增长的“S”型曲线,如图②。
①产生原因:环境条件的制约,包括资源、空间、食物和天敌等。
②曲线特点:种群数量达到环境条件所允许的最大值(K值)后将停止增长,有时在K值左右保持相对稳定。
3.影响种群数量的变化因素
种群的数量变化包括增长、波动、稳定、下降等。其影响因素主要有:
(1)内因
①起始种群个体数量。
②导致种群数量增加的因素:出生率和迁入率。
③导致种群数量减少的因素:死亡率和迁出率。
(2)外因
①自然因素:气候、食物、天敌、传染病等。
②人为因素:人类过度捕猎、种群栖息地破坏等。
[判断与表述]
1.判断正误(正确的打“√”,错误的打“×”)
(1)环境容纳量指种群的最大数量。(×)
提示:环境容纳量是指在一定范围内所能维持的种群最大数量,并非种群的最大数量。
(2)一个物种引入新的地区后,一定呈“J”型增长。(×)
提示:一个物种引入新的地区后,如果不适应该环境将逐渐减少甚至灭亡,如果适应该环境,在开始一段时间内会呈“J”型增长,但是由于环境资源是有限的,最终会呈现“S”型曲线增长。
(3)在自然条件下,种群的环境容纳量(即K值)是固定不变的。(×)
提示:环境容纳量与环境有关,环境条件改善则环境容纳量增加,反之环境容纳量降低。
(4)影响种群数量变化的因素可能来自外部,也可能来自种群内部。(√)
(5)“S”型增长中,种群数量为K/2时增长最快。(√)
(6)合理密植会增加种群数量并提高K值。(×)
提示:若空间资源不增加,仅仅合理密植,并不会提高K值。
2.思考回答(规范表述)
如图表示两种增长方式的增长速率变化,依图回答下列问题。
甲 乙
(1)甲和乙分别表示哪种增长方式?
提示:甲表示的是种群的“J”型增长;乙表示的是种群的“S”型增长。
(2)若图乙为鲈鱼的增长速率随时间变化的曲线,某养殖基地捕鱼后常将鲈鱼的种群数量保持在K/2左右,这样做的目的是什么?
提示:此时鱼类增长速度快,有利于鱼类的种群数量维持。
(3)乙图中t2~t3时段,种群的出生率为什么大于死亡率?
提示:t2~t3时段,该种群的增长速率下降,但其数量还在增加,因此其出生率大于死亡率。
1.“J”型曲线和“S”型曲线的联系
(1)阴影部分只能代表环境阻力,同一时间两条曲线的差值代表生存斗争中被淘汰的个体。
(2)两种增长曲线的差异主要是由环境阻力的有无造成的,它们可以发生转化:
“J”型曲线“S”型曲线
2.K值和K/2值在实践中的应用
(1)K值与K/2值的分析
(2)K值与K/2值的应用
K值减小环境阻力→增大K值→保护有益资源草原最大载畜量不超过K值→合理确定载畜量增大环境阻力→降低K值→防治有害生物
K/2值渔业捕捞后的种群数量要在K/2处K/2前防治有害生物,严防达到K/2处注:对家鼠等有害动物的控制,应通过打扫卫生、做好粮食储存、饲养天敌等来降低其环境容纳量(K值)。
◎考法1 考查种群数量增长曲线及其分析
[解题指导] “S”型曲线的解读和分析方法
图甲 图乙 图丙
(1)三图对比分析解读:(1)t1之前,种群数量小于K/2,由于资源和空间相对充裕,种群数量增长较快,当种群数量为K/2时,出生率远大于死亡率,种群增长速率达到最大值。
(2)在t1~t2时间内,由于资源和空间有限,当种群密度增大时,种内斗争加剧,天敌数量增加,种群增长速率下降。
(3)t2时,种群数量达到K值,此时出生率等于死亡率,种群增长速率为0。
1.(2018·孝义模拟)图1表示某种群数量变化的相关曲线图,图2是在理想环境和自然条件下的种群数量增长曲线。下列有关叙述错误的是( )
图1 图2
A.图2中曲线X可表示图1中前5年种群数量的增长情况
B.图1中第10年种群数量对应图2中曲线Y上的C点
C.图2中B点时种群增长速率最大
D.图1中第15年种群数量最少
D [分析图中曲线知,图1中前5年的λ>1,且保持不变,因此呈“J”型增长,对应图2中的曲线X;图1中的第10年λ=1且达到了最大值,因此对应图2中曲线Y的C点;图2中B点相当于K/2时,其种群增长速率最大;图1中10到20年之间λ<1,因此种群数量越来越少,即图1中第20年种群数量最少。]
2.(2018·太原模拟)下图是某种鱼迁入某生态系统后,种群增长速率随时间的变化曲线,下列叙述正确的是( )
A.t2时种群年龄组成为稳定型
B.t4时是捕获该鱼群的最佳时间
C.t0~t4时间段内种群数量先增大后减小
D.影响t1和t3增长速率变化的因素不同
D [t2时种群的数量还在增加,种群年龄组成为增长型,A错误;捕获该鱼群的最佳时间是超过K/2时,捕获该鱼群后,使其种群数量降至K/2,以保持最大的增长速率,B错误;t0~t4时间段内,种群的增长速率先增大后减小,种群数量一直在增大,C错误;影响t1时刻增长速率变化的因素是种群密度太小,影响t3时刻增长速率变化的因素是种群密度的加大,生存空间、食物有限等,故影响t1和t3增长速率变化的因素不同,D正确。]
◎考法2 考查种群数量变化规律及K值和K/2值的应用
3.(2018·襄阳模拟)如图表示出生率、死亡率和种群密度的关系,据此分析得出的正确表述是( )
A.在时控制有害动物最有效
B.图示规律可作为控制人口增长的依据
C.该图可用于实践中估算种群最大净补充量
D.在时捕捞鱼类最易得到最大日捕获量
C [在时,种群的净补充量最大,因此对于有害动物不宜在此防治,A错误;该图示不能作为控制人口增长的依据,由于人类与自然种群不同,受其他因素如计划生育的影响,B错误;该图可用于实践中估算种群最大净补充量,用于指导生产实际,C正确;在K值时捕捞鱼类得到的日捕获量最多,D错误。]
4.生态学家对某湖泊中鲫鱼和鲤鱼种群的数量进行了多年的监测,研究内容之一如图所示(图中λ表示种群数量是一年前种群数量的倍数)。下列分析错误的是( )
A.鲫鱼种群在t3后表现为“J”型增长
B.鲫鱼种群在0~t3段的年龄结构为衰退型
C.根据图中信息不能判断两种种群的K值
D.鲤鱼种群在t3时数量小于t2的数量
B [鲫鱼种群在t3后,λ大于1且保持不变,种群数量呈“J”型增长,A正确;鲫鱼种群在0~t3段,λ值先小于1,种群数量减小,后又大于1,种群数量增加,故鲫鱼种群在0~t3段的年龄结构先是衰退型,后是增长型,B错误;图中只有两种群的λ值变化,无法判断种群的K值大小,C正确;鲤鱼种群在t2至t3期间,λ值小于1,种群数量减少,种群在t3时数量最少,D正确。]
考点三| 探究培养液中酵母菌种群数量的动态变化(实验)
1.实验原理
(1)用液体培养酵母菌,种群的增长受培养液的成分、空间、pH、温度等因素的影响。
(2)在理想的无限环境中,酵母菌种群呈“J”型增长;自然界中资源和空间总是有限的,酵母菌种群呈“S”型增长。
(3)计算酵母菌数量可用抽样检测的方法——显微计数法。
2.实验流程
(1)
↓
(2)
↓
(3)―→
↓
(4)―→
↓
(5)―→
3.实验结果及结论
在一定容积的液体培养基中酵母菌种群数量前期表现出“S”型增长。但后期,表现为逐渐下降。
1.关注实验中的四点注意事项
(1)溶液要进行定量稀释,每天计数酵母菌数量的时间要固定。
(2)从试管中吸出培养液进行计数前,需将试管轻轻振荡几次,目的是使培养液中的酵母菌均匀分布,减小误差。
(3)制片时,先将盖玻片放在计数室上,用吸管吸取培养液,滴于盖玻片边缘,让培养液自行渗入,多余培养液用滤纸吸去。
(4)制好装片后,应稍等片刻,待酵母菌全部沉降到计数室底部,再用显微镜进行观察、计数。
2.计数分析
(1)计数原则:显微镜计数时,对于压在小方格界线上的酵母菌,应遵循“计相邻两边及其夹角”的原则计数。
(2)计数异常分析
①统计结果偏小的原因:取液时未摇匀,吸取的培养液中酵母菌偏少;在计数时,未计边缘的酵母菌等。
②统计结果偏大的原因:取液时未摇匀,吸取了表层的培养液;在计数时统计了四周边缘的酵母菌等。
(3)实验设计提醒
①本实验不需要设置对照实验,因每天定时取样已形成相互对照。
②需要做平行重复实验,目的是尽量减小误差。
1.下列关于“培养液中酵母菌种群数量的变化”实验的相关操作,正确的是( )
A.先将培养液滴在血球计数板上,轻盖盖玻片防止气泡产生
B.培养酵母菌时,必须去除培养液中的溶解氧
C.早期培养不需取样,培养后期每天取样一次
D.计数时,压在小方格界线上的酵母菌应计相邻两边及其顶角
D [制片时,应先将盖玻片盖上,再将培养液滴在计数板的一侧,A错误;酵母菌主要进行有氧呼吸,所以在培养酵母菌时,不能去除培养液中的溶解氧,B错误;早期培养和培养后期每天都需要取样一次,C错误;计数时,压在小方格界线上的酵母菌应计相邻两边及其顶角,D正确。]
2.(2019·宜春模拟)下图表示一个10 mL封闭培养体系中酵母菌细胞数量的动态变化,关于酵母细胞数量的叙述,正确的是( )
A.培养至60 h时,增长率最大
B.继续培养下去,K值不会发生变化
C.酵母菌种群数量的调查不能用标志重捕法
D.种群自然增长率随着种群密度的增长而增长
C [酵母菌的种群增长呈“S”型,培养至60 h时,种群数量达最大,培养至30 h时增长速率最大;继续培养下去,随营养物质的减少和代谢产物的积累,K值会下降;酵母菌种群数量的调查一般用抽样检测法,不能用标志重捕法;种群自然增长率随着种群密度的增长而降低。]
3.某小组开展酵母菌培养实验,如图是摇瓶培养中酵母菌种群数量变化曲线。下列相关叙述正确的是( )
A.培养初期,酵母菌因种内竞争强而生长缓慢
B.转速150 r/min时,预测种群增长曲线呈“S”型
C.该实验中酵母计数应采用样方法
D.培养后期,酵母的呼吸场所由胞外转为胞内
B [培养初期,酵母菌因基数小而增长缓慢,A错误;由题图可知,转速150 r/min时,可预测种群增长曲线呈“S”型,B正确;对培养液中的酵母菌进行计数应该采用抽样检测法,C错误;无论培养初期还是培养后期,酵母的呼吸场所都是胞内,D错误。]
真题体验| 感悟高考 淬炼考能
1.(2018·全国卷Ⅰ)种群密度是种群的数量特征之一。下列叙述错误的是( )
A.种群的S型增长是受资源因素限制而呈现的结果
B.某林场中繁殖力极强老鼠种群数量的增长会受密度制约
C.鱼塘中某种鱼的养殖密度不同时,单位水体该鱼的产量有可能相同
D.培养瓶中细菌种群数量达到K值前,密度对其增长的制约逐渐减弱
D [自然界的资源总是有限的,当种群密度增大时,种内斗争就会加剧,以该种群为食的动物的数量也会增加,致使种群的出生率降低,死亡率增高,出现S型增长,A正确;老鼠较强的繁殖力极有可能导致其种群密度快速增加,进而致使种内斗争加剧,种群数量的增长随之受到限制,B正确;鱼塘中某种鱼的养殖密度较低时,单条鱼的重量较大,当养殖密度较高时,单条鱼的重量较小,故单位水体该鱼的产量有可能相同,C正确;培养瓶中细菌种群数量达到K值前,随着种群密度的加大,密度对种群数量增长的制约逐渐增强,D错误。]
2.(2017·全国卷Ⅲ)某陆生植物种群的个体数量较少,若用样方法调查其密度,下列做法合理的是( )
A.将样方内的个体进行标记后再计数
B.进行随机取样,适当扩大样方的面积
C.采用等距取样法,适当减少样方数量
D.采用五点取样法,适当缩小样方面积
B [A错,采用样方法调查种群密度时,样方内部的个体要全部统计,位于样方边缘的个体计数时遵循“计上不计下,计左不计右”的原则,不用进行标记。B对,C、D错:要注意随机取样。取样时可采用等距取样法或五点取样法,但由于该种群的个体数量较少,取样时应适当扩大样方面积,增加样方数量。]
3.(2017·全国卷Ⅱ)林场中的林木常遭到某种山鼠的危害。通常,对于鼠害较为严重的林场,仅在林场的局部区域(苗圃)进行药物灭鼠,对鼠害的控制很难持久有效。回答下列问题:
(1)在资源不受限制的理想条件下,山鼠种群的增长曲线呈________型。
(2)在苗圃进行了药物灭鼠后,如果出现种群数量下降,除了考虑药物引起的死亡率升高这一因素外,还应考虑的因素是
_________________________________________________________________
________________________________________________________________。
(3)理论上,除药物灭鼠外还可以采取生物防治的方法控制鼠害,如引入天敌。天敌和山鼠之间的种间关系是
________________________________________________________________________。
(4)通常,种群具有个体所没有的特征,如种群密度、年龄结构等。那么,种群的年龄结构是指
_________________________________________________________________
________________________________________________________________。
解析:(1)在资源不受限制的理想条件下,山鼠种群呈J型增长,在资源有限的自然条件下,山鼠种群呈S型增长。
(2)在鼠害较为严重的林场局部区域(苗圃)进行药物灭鼠后,山鼠种群数量下降与药物引起的死亡率升高有关,同时山鼠种群中部分个体迁出苗圃也会导致山鼠种群数量下降。
(3)引入天敌是控制鼠害的生物防治方法。天敌以山鼠为食,天敌和山鼠之间是捕食关系。
(4)种群的年龄结构是指种群中各年龄期的个体在种群中所占的比例。
答案:(1)J (2)苗圃中山鼠种群中个体的迁出 (3)捕食 (4)种群中各年龄期的个体在种群中所占的比例
4.(2015·全国卷Ⅰ)现有一未受人类干扰的自然湖泊,某研究小组考察了该湖泊中处于食物链最高营养级的某鱼种群的年龄组成,结果如下表:
年龄
0+
1+
2+
3+
4+
5+
6+
7+
8+
9+
10+
11+
≥12
个体数
92
187
121
70
69
62
63
72
64
55
42
39
264
注:表中“1+”表示鱼的年龄大于等于1、小于2,其他以此类推。
回答下列问题:
(1)通常,种群的年龄结构大致可以分为三种类型,分别是____________________。研究表明:该鱼在3+时达到性成熟(进入成年),9+时丧失繁殖能力(进入老年)。根据表中数据可知幼年、成年和老年3个年龄组个体数的比例为________,由此可推测该鱼种群数量的变化趋势是________。
(2)如果要调查这一湖泊中该鱼的种群密度,常用的调查方法是标志重捕法。标志重捕法常用于调查_________________________________________
强、活动范围广的动物的种群密度。
(3)在该湖泊中,能量沿食物链流动时,所具有的两个特点是____________________。
解析:(1)种群的年龄结构包括增长型、衰退型和稳定型三种类型。从表格中的数据可知,幼年个体数为92+187+121=400,成年个体数为70+69+62+63+72+64=400,老年个体数为55+42+39+264=400,所以三个年龄段的个体数比例为1∶1∶1,则该种群的年龄结构为稳定型,该鱼种群数量将保持相对稳定。
(2)标志重捕法常用于调查活动能力强、活动范围广的动物的种群密度。
(3)生态系统的能量流动具有单向流动和逐级递减的特点。
答案:(1)增长型、衰退型、稳定型 1∶1∶1 保持稳定 (2)活动能力 (3)单向流动、逐级递减
相关资料
更多

