还剩30页未读,
继续阅读
所属成套资源:2020高考生物人教版一轮复习高考必考教材实验学案
成套系列资料,整套一键下载
- 2020版《全程复习方略》高考生物一轮复习高考必考教材实验(五)——观察植物细胞的质壁分离及复原 学案 学案 0 次下载
- 2020版《全程复习方略》高考生物一轮复习高考必考教材实验(六)——探究酵母菌的呼吸方式及实验拓展 学案 学案 0 次下载
- 2020版《全程复习方略》高考生物一轮复习高考必考教材实验(八)——观察洋葱根尖分生组织细胞的有丝分裂 学案 学案 0 次下载
- 2020版《全程复习方略》高考生物一轮复习高考必考教材实验(九)——观察细胞减数分裂 学案 学案 0 次下载
- 2020版《全程复习方略》高考生物一轮复习高考必考教材实验(十)——低温诱导植物染色体数目的变化 学案 学案 0 次下载
2020版《全程复习方略》高考生物一轮复习高考必考教材实验(七)——绿叶中色素的提取与分离 学案
展开
高考必考教材实验(七)——绿叶中色素的提取与分离(国考5年3考)
(全国卷:2018全国卷Ⅱ;2016全国卷Ⅱ;2013全国卷Ⅱ;地方卷:2016江苏卷;2015江苏卷;2013江苏卷)
【师说考问】
考问1 实验原理
(1)提取:绿叶中的色素能够溶于有机溶剂而不溶于水,可用无水乙醇等有机溶剂提取色素。
(2)分离:各种色素在层析液中溶解度不同,溶解度高的随层析液在滤纸上扩散得快,反之则慢,从而使各种色素相互分离。
考问2 实验步骤
提取色素:称取5 g绿叶,剪碎,放入研钵中→加入少量SiO2、CaCO3和10 mL无水乙醇→研磨→过滤→将滤液收集到试管内并塞严试管口
↓
制备滤纸条:将干燥的定性滤纸剪成略小于试管长与直径的滤纸条,将滤纸条一端剪去两角,在距离剪角一端1 cm处用铅笔画一条细的横线
↓
画滤液细线:用毛细吸管吸取少量的滤液,沿铅笔线均匀地画出一条细线,待滤液干后,再画一两次
↓
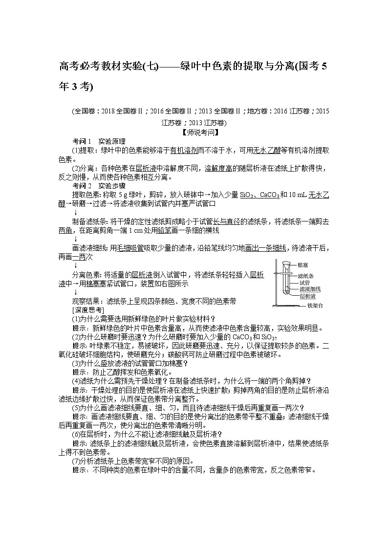
分离色素:将适量的层析液倒入试管中,将滤纸条轻轻插入层析液中→用棉塞塞紧试管口,装置如右图所示
↓
观察结果:滤纸条上呈现四条颜色、宽度不同的色素带
[深度思考]
(1)为什么需要选用新鲜绿色的叶片做实验材料?
提示:新鲜绿色的叶片中色素含量高,从而使滤液中色素含量较高,实验效果明显。
(2)为什么研磨时要迅速?为什么研磨时要加入少量的CaCO3和SiO2?
提示:叶绿素不稳定,易被破坏,因此研磨要迅速、充分,以保证提取较多的色素。二氧化硅破坏细胞结构,使研磨充分;碳酸钙可防止研磨过程中色素被破坏。
(3)为什么盛放滤液的试管管口加棉塞?
提示:防止乙醇挥发和色素氧化。
(4)滤纸为什么需预先干燥处理?在制备滤纸条时,为什么将一端的两个角剪掉?
提示:干燥处理的目的是使层析液在滤纸上快速扩散;剪掉两角的目的是防止层析液沿滤纸边缘扩散过快,从而保证色素带分离整齐。
(5)为什么画滤液细线要直、细、匀,而且待滤液细线干燥后再重复画一两次?
提示:画滤液细线要直、细、匀的目的是使分离出的色素带平整不重叠;滤液细线干燥后再重复画一两次,使分离出的色素带清晰分明。
(6)在层析时,为什么不能让滤液细线触及层析液?
提示:滤纸条上的滤液细线触及层析液,会使色素直接溶解到层析液中,结果使滤纸条上得不到色素带。
(7)分析滤纸条上色素带宽窄不同的原因。
提示:不同种类的色素在绿叶中的含量不同,含量多的色素带宽,反之色素带窄。
(8)如图是实验得到的色素在滤纸条上的分布图示,分析比较各种色素的含量及其在层析液中的溶解度的大小。
提示:①色素含量:叶绿素a>叶绿素b>叶黄素>胡萝卜素。②溶解度大小:胡萝卜素>叶黄素>叶绿素a>叶绿素b。
【题组跟进】
高考题组——研考向
教材实验的基础考查
1.[2016·江苏卷,17]下列用新鲜菠菜叶进行色素提取、分离实验的叙述,正确的是( )
A.应该在研磨叶片后立即加入CaCO3,防止酸破坏叶绿素
B.即使菜叶剪碎不够充分,也可以提取出4种光合作用色素
C.为获得10 mL提取液,研磨时一次性加入10 mL乙醇研磨效果最好
D.层析完毕后应迅速记录结果,否则叶绿素条带会很快随溶液挥发消失
解析:CaCO3可防止酸破坏叶绿素,应在研磨时加入,A错误;即使菜叶剪碎不够充分,但色素种类并没有减少,也可提取出4种光合色素,B正确;由于乙醇挥发,故为获得10 mL提取液,研磨时应加入多于10 mL乙醇,C错误;叶绿素条带会因色素分解而淡化、消失不会随层析液挥发消失,D错误。
答案:B
2.
[2015·江苏卷改编]为研究高光强对移栽幼苗光合色素的影响,某同学用乙醇提取叶绿体色素,用石油醚进行纸层析,如图为滤纸层析的结果(Ⅰ、Ⅱ、Ⅲ、Ⅳ为色素条带)。下列叙述错误的是( )
A.强光照导致了该植物叶绿素含量降低
B.类胡萝卜素含量增加有利于该植物抵御强光照
C.色素Ⅲ、Ⅳ吸收光谱的吸收峰波长不同
D.画滤液线时,滤液在点样线上只能画一次
解析:由图示可知,强光下,Ⅲ、Ⅳ表示的叶绿素色素带变窄,说明叶绿素含量降低,A项对;由图可知,强光下明显叶绿素含量低类胡萝卜素含量增加,可见类胡萝卜素含量增加利于植物抵御强光照,B项对;Ⅲ是叶绿素a,Ⅳ是叶绿素b,都是主要吸收蓝紫光和红光,但吸收光谱的吸收峰波长不同,C项对;画滤液线时,滤液在点样线上画2~3次,D项错。
答案:D
3.[2018·全国卷Ⅱ,30节选]为了研究某种树木树冠上下层叶片光合作用的特性,某同学选取来自树冠不同层的A、B两种叶片,分别测定其净光合速率,结果如图所示。据图回答问题:
(3)若要比较A、B两种新鲜叶片中叶绿素的含量,在提取叶绿素的过程中,常用的有机溶剂是________________________________________________________________________。
解析:(3)绿叶中的叶绿素等光合色素能够溶解在有机溶剂无水乙醇中,可以用无水乙醇提取叶绿素。
答案:(3)无水乙醇
教材实验的拓展考查
4.[经典高考]中国的饮食讲究“色香味”,颜色会影响消费。小李同学拟研发“绿色”食用色素,他以生长很快的入侵植物水葫芦为材料进行如下实验。
Ⅰ.提取叶绿素
Ⅱ.探究pH对叶绿素稳定性的影响
取一些叶绿素粗产品,配成一定浓度的溶液,于室温(约25 ℃)下进行实验,方法和结果如下表。
实验组号
叶绿素溶液/mL
调pH至
处理时间/ min
溶液颜色
①
3.0
Y
10
绿色
②
3.0
7.0
10
绿色
③
3.0
6.0
10
黄绿色
④
3.0
5.0
10
黄褐色
注:叶绿素被破坏后变成黄褐色。
根据所学知识和实验结果,请回答问题。
(1)提取食用叶绿素的X应该为________________,原因是__________________。
(2)表中Y应该为________,原因是________________________________________________。
(3)若用作食品色素,天然叶绿素色素不适用于________食品,否则________________________________________________________________________。
(4)小李想了解叶绿素粗产品中是否含有其他色素,请你提供检测方法并写出主要步骤。________________________________________________________________________
________________________________________________________________________。
解析:叶绿素易溶于有机溶剂,如丙酮或无水乙醇中;探究pH对叶绿素稳定性的影响时,要有酸性、中性和碱性等不同条件;由表格信息可知,酸性条件下可使叶绿素变成黄褐色;可借鉴课本中色素的分离方法进行色素种类的鉴定。
答案:(1)对人无害的有机溶剂(食用酒精) 叶绿素溶于有机溶剂和应考虑溶剂对人体的影响
(2)8.0 实验中自变量的变化应有规律和应考虑碱性pH对叶绿素稳定性的影响
(3)酸性 由于叶绿素被破坏造成食品失绿而影响品质
(4)纸层析法,其主要步骤:①制备滤纸条,②画色素滤液细线,③用层析液分离色素,④观察色素带
[师说技巧] 明确题干信息,抓准自变量
题意明确提出:“探究pH对叶绿素稳定性的影响”,显然告诉我们实验的自变量是“pH”;据表中信息可以看出因变量是色素的“颜色”;本实验采用设计pH梯度进行定量探究。分析表格可知,②③④组的pH相差1.0,可推断pH梯度值是1.0,因此实验组①的pH应是8.0。为保证实验结果准确性,不同实验组叶绿素溶液的量及处理时间都要严格遵循等量原则和单一变量原则。
模拟题组——预趋势
实验基础考查
1.[经典]下列关于叶绿体内色素提取和分离实验的说法,不正确的是( )
A.实验中需要加入SiO2进行研磨,以破碎细胞和叶绿体
B.在研磨过程中加入CaCO3的目的是防止叶绿素被破坏
C.色素分离后在滤纸条上形成的4条色素带从上至下分别呈橙黄色、黄色、蓝绿色、黄绿色
D.色素带的宽度反映了色素在层析液中溶解度的大小
解析:滤纸条上色素带的宽度反映了色素的含量,D不正确。
答案:D
2.[2019·江苏淮安模拟]甲、乙、丙、丁四位同学,在利用新鲜绿色菠菜叶为实验材料,用层析法进行叶绿体中色素的提取和分离实验时,由于操作不同,而得到了以下四种不同的层析结果。下列分析,错误的是( )
A.甲可能误用蒸馏水作提取液和层析液
B.乙可能是因为研磨时加入无水乙醇过多
C.丙可能是正确操作得到的理想结果
D.丁可能是因为研磨时未加入CaCO3
解析:叶绿体中的色素属于有机物,易溶于无水乙醇等有机溶剂,难溶于水,所以不能用蒸馏水作提取液和层析液,A正确;乙中每种色素都有,但含量很少,可能是无水乙醇过多,色素浓度太低导致的,B正确;丙中每种色素都有,但是胡萝卜素和叶黄素含量较多,叶绿素a和叶绿素b含量较少,这不应该是正确操作得到的理想结果,C错误;丁中叶绿素a和叶绿素b含量很少,可能是研磨时未加入CaCO3破坏了叶绿素,因为与类胡萝卜素相比,叶绿素更易受到破坏,D正确。
答案:C
实验综合考查
3.[经典模拟]某生物兴趣小组想探究蔬菜不同叶片在叶绿素含量上的区别,选择了新鲜菠菜的“绿叶”、“嫩黄叶”,做“绿叶中色素的提取和分离”实验。实验结果如右图,下列判断正确的是( )
选项
组别
滤纸条编号
判断依据
A
绿叶组
甲
叶绿素a带和叶绿素b带较宽
B
嫩黄叶组
甲
叶绿素a带和叶绿素b带较宽
C
绿叶组
乙
上起的第一和第二条带较窄
D
嫩黄叶组
乙
上起的第一和第二条带较窄
解析:绿叶比嫩黄叶含有更多的叶绿素a和叶绿素b。在滤纸条上,上起的第三和第四条带分别代表叶绿素a和叶绿素b,绿叶组中叶绿素a和叶绿素b所代表的两条色素带更宽。
答案:A
4.[创新题]将在黑暗中放置一段时间的叶片均分为4块,置于不同的试管中,按下表进行实验,着色最浅的叶片所在的试管是( )
试管编号
①
②
③
④
实验处理
CO2溶液
+
+
+
+
光照
白光
蓝光
红光
绿光
碘液
+
+
+
+
注:“+”表示具有该条件。
A.① B.②
C.③ D.④
解析:绿叶中色素吸收绿光最少,植物在绿光下合成的淀粉最少,故与碘液反应着色最浅。
答案:D
光合作用的探究历程及过程(国考5年5考)
(全国卷:2018全国卷Ⅱ、Ⅲ;2017全国卷Ⅱ;2016全国卷Ⅱ;2014全国卷;
地方卷:2018海南、北京卷;2017海南卷;2016天津卷;2015安徽、福建、浙江卷;
2014安徽、广东、山东、浙江卷)
【师说考问】
考问1 下图是光合作用过程,据图回答:
(1)色素的功能是吸收、传递、转化光能。
(2)光反应
(3)暗反应
(4)反应式及元素去向分析:
①反应式:(以生成C6H12O6为例):
6CO2+12H2OC6H12O6+6O2+6H2O。
②同位素标记元素转移途径:
H:3H2O[3H](C3H2O)。
C:14CO214C3(14CH2O)。
O:
(5)光反应中光能转化成的活跃化学能仅贮存于ATP中吗?
不是。除ATP外,还贮存于[H]中。
(6)光反应产生的[H]与细胞呼吸产生的[H]是否为同一类物质?
光反应产生的[H]为NADPH(还原型辅酶Ⅱ),细胞呼吸产生的[H]为NADH(还原型辅酶Ⅰ)。
考问2 环境因素骤变对物质含量动态变化的判断
(1)当外界条件改变时,短时间内将直接影响光合作用中C3、C5、[H]、ATP及(CH2O)的含量,其含量变化可以采用如图分析:
根据“变谁从谁入手”的方法进行分析,例如:CO2供应正常,光照变弱时,C3化合物的含量变化。
(2)光照与CO2浓度变化对植物细胞内C3、C5、[H]、ATP、(CH2O)合成量的影响及对应曲线图:
条件
过程变化
C3
C5
[H]和
ATP
模型分析
光照由强
到弱,CO2
供应不变
①过程减弱,
②③过程减弱,
④过程正常进行
增加
减少
减少
光照由弱
到强,CO2
供应不变
①过程增强,
②③过程增强,
④过程正常进行
减少
增加
增加
光照不变,
CO2由充
足到不足
④过程减弱,
①②③过程正
常进行,随C3
减少②③减弱,
①过程正常
减少
增加
增加
光照不变,
CO2由不
足到充足
④过程增强,
①②③正常进
行,随C3增加
②③增强,①过
程正常
增加
减少
减少
考问3 比较光合作用与有氧呼吸
能量
变化
光合作用
有氧呼吸
光能→化学能(储能)
化学能→ATP、热能(放能)
实质
合成有机物,储存能量
分解有机物、释放能量、供细胞利用
场所
叶绿体
细胞质基质和线粒体
条件
只在光下进行
有光、无光都能进行
联系
【题组跟进】
高考题组——研考向
光合作用中的经典实例拓展
1.[2017·海南卷,10]将叶绿体悬浮液置于阳光下,一段时间后发现有氧气放出。下列相关说法,正确的是( )
A.离体叶绿体在自然光下能将水分解产生氧气
B.若将叶绿体置于红光下,则不会有氧气产生
C.若将叶绿体置于蓝紫光下,则不会有氧气产生
D.水在叶绿体中分解产生氧气需要ATP提供能量
解析:光合作用的场所是叶绿体,离体的叶绿体在自然光下通过光反应能将水分解产生氧气,A正确;叶绿体中的色素既能吸收红光,也能吸收蓝紫光,B、C错误;水在叶绿体中分解产生氧气不仅不需要ATP提供能量,还能产生ATP,D错误。
答案:A
2.[2013·海南卷]某植物叶片不同部位的颜色不同,将该植物在黑暗中放置48 h后,用锡箔纸遮蔽叶片两面,如图所示。在日光下照光一段时间,去除锡箔纸,用碘染色法处理叶片,观察到叶片有的部位出现蓝色,有的没有出现蓝色。其中,没有出现蓝色的部位是( )
A.a、b和d B.a、c和e
C.c、d和e D.b、c和e
解析:绿色植物光合作用合成淀粉,淀粉遇碘变蓝。a处黄白色,没有叶绿素,不能进行光合作用;b处有叶绿体和光,能进行光合作用;c、e处遮光,不能进行光合作用;d处有叶绿素和光,能进行光合作用。
答案:B
3.[经典高考]为证实叶绿体有放氧功能,可利用含有水绵与好氧细菌的临时装片进行实验,装片需要给予一定的条件,这些条件是( )
A.光照、有空气、临时装片中无NaHCO3稀溶液
B.光照、无空气、临时装片中有NaHCO3稀溶液
C.黑暗、有空气、临时装片中无NaHCO3稀溶液
D.黑暗、无空气、临时装片中有NaHCO3稀溶液
解析:空气中有氧气,因此实验条件中不能有空气;光合作用需要光照和CO2,NaHCO3稀溶液可分解释放出CO2。
答案:B
光合作用过程分析
4.[2018·海南卷,4]高等植物细胞中,下列过程只发生在生物膜上的是( )
A.光合作用中的光反应
B.光合作用中CO2的固定
C.葡萄糖分解产生丙酮酸
D.以DNA为模板合成RNA
解析:高等植物细胞中,光合作用中的光反应只能发生在类囊体薄膜上,A正确;光合作用中CO2的固定发生在叶绿体基质中,B错误;葡萄糖分解产生丙酮酸发生在细胞质基质中,C错误;以DNA为模板合成RNA即转录过程,发生在细胞核和叶绿体基质中,D错误。
答案:A
5.[2018·北京卷,3]光反应在叶绿体类囊体上进行。在适宜条件下,向类囊体悬液中加入氧化还原指示剂DCIP,照光后DCIP由蓝色逐渐变为无色。该反应过程中( )
A.需要ATP提供能量
B.DCIP被氧化
C.不需要光合色素参与
D.会产生氧气
解析:光反应发生在叶绿体类囊体薄膜上,有光时,产生氧气、NADPH和ATP,A错误,D正确;DCIP照光后由蓝色逐渐变为无色,是因为DCIP被[H]还原成无色,B错误;光合作用光反应阶段需要光合色素吸收光能,C错误。
答案:D
6.[2016·海南卷,10]下列叙述错误的是( )
A.温度和光照会影响CO2的同化速率
B.光合作用中O2的产生发生在光反应阶段
C.光反应产生的ATP和NADPH不参与暗反应
D.土壤中的硝化细菌可利用CO2和H2O合成糖
解析:温度影响酶活性,光照影响光反应,二者均会影响暗反应中CO2的同化速率,A正确;光反应分解水,产生O2,B正确;光反应产生的ATP和NADPH参与暗反应,C错误;硝化细菌属于自养型生物,可以利用CO2和H2O合成糖类,D正确。
答案:C
7.[2015·安徽卷,2]下图为大豆叶片光合作用暗反应阶段的示意图。下列叙述正确的是( )
A.CO2的固定实质上是将ATP中的化学能转变为C3中的化学能
B.CO2可直接被[H]还原,再经过一系列的变化形成糖类
C.被还原的C3在相关酶的催化作用下,可再形成C5
D.光照强度由强变弱时,短时间内C5含量会升高
解析:由图解可知,光反应产生的ATP和[H]参与C3的还原,而不参与CO2的固定,A、B错误;被还原的C3在有关酶的催化作用下一部分合成了(CH2O),另一部分又形成了C5,C正确;光照强度变弱时,光反应产生的ATP和[H]减少,故短时间内C5含量会降低,D错误。
答案:C
8.[2015·福建卷]在光合作用中,RuBP羧化酶能催化CO2+C5(即RuBP)―→2C3。为测定RuBP羧化酶的活性,某学习小组从菠菜叶中提取该酶,用其催化C5与14CO2的反应,并检测产物14C3的放射性强度。下列分析错误的是( )
A.菠菜叶肉细胞内RuBP羧化酶催化上述反应的场所是叶绿体基质
B.RuBP羧化酶催化的上述反应需要在无光条件下进行
C.测定RuBP羧化酶活性的过程中运用了同位素标记法
D.单位时间内14C3生成量越多说明RuBP羧化酶活性越高
解析:RuBP羧化酶催化上述反应即为二氧化碳的固定,属于暗反应,其场所是叶绿体基质,A正确;暗反应有光、无光均可进行,B错误;实验中利用14C标记二氧化碳并检测产物放射性强度,即采用同位素标记法,C正确;单位时间内产物生成量可表示化学反应的催化效率,酶对化学反应的催化效率即为酶活性,D正确。
答案:B
9.[2017·全国卷Ⅱ,29]下图是表示某植物叶肉细胞光合作用和呼吸作用的示意图。
据图回答下列问题:
(1)图中①、②、③、④代表的物质依次是______________、_______________、_________________、___________________,[H]代表的物质主要是________________。
(2)B代表一种反应过程,C代表细胞质基质,D代表线粒体,则ATP合成发生在A过程,还发生在________(填“B和C”“C和D”或“B和D”)。
(3)C中的丙酮酸可以转化成酒精,出现这种情况的原因是
________________________________________________________________________。
解析:(1)由图可知A、B过程分别为光合作用的光反应和暗反应,图中类囊体膜上发生水的光解,产生NADPH和①氧气;暗反应阶段消耗ATP和NADPH,产生②NADP+、③(ADP和Pi);暗反应过程为卡尔文循环,CO2+C5→2C3(二氧化碳的固定),所以④为C5。呼吸作用的第一阶段的场所为C细胞质基质,在第一阶段中,葡萄糖氧化分解成丙酮酸;呼吸作用的第二、三阶段的场所为D线粒体,在第二阶段中,乙酰辅酶A通过三羧酸循环转变为CO2和[H];在第三阶段中,[H]进入电子传递链(呼吸链),最后传递给氧,与之生成水。呼吸作用中的[H]为还原型辅酶Ⅰ(NADH)。(2)植物叶肉细胞能产生ATP的生理过程有:光合作用光反应阶段(A)有氧呼吸的三个阶段(C和D)。(3)酒精是植物细胞无氧呼吸的产物。
答案:(1)O2 NADP+ ADP+Pi C5 NADH(或答:还原型辅酶Ⅰ)
(2)C和D
(3)在缺氧条件下进行无氧呼吸
光合作用过程中条件改变中间产物含量的变化
10.[2014·全国卷Ⅰ]正常生长的绿藻,照光培养一段时间后,用黑布迅速将培养瓶罩上,此后绿藻细胞的叶绿体内不可能发生的现象是( )
A.O2的产生停止
B.CO2的固定加快
C.ATP/ADP比值下降
D.NADPH/NADP+比值下降
解析:用黑布将培养瓶罩住,光反应停止,氧气的产生停止,A项会发生;光反应停止,[H]和ATP的产生停止,导致暗反应C3的还原速度减慢,C3在叶绿体内积累导致二氧化碳的固定减慢,B项不会发生;光反应停止,ATP的生成减少,ATP/ADP比值下降,C项会发生;光反应停止,NADPH([H])的产生减少,NADPH/NADP+比值下降,D项会发生。
答案:B
[题后归纳]
(1)以上分析只表示条件改变后短时间内各物质相对含量的变化,而非长时间。
(2)以上各物质变化中,C3和C5含量的变化是相反的,[H]和ATP含量变化是一致的。
11.[2011·全国卷]在光照等适宜条件下,将培养在CO2浓度为1%环境中的某植物迅速转移到CO2浓度为0.003%的环境中,其叶片暗反应中C3和C5化合物微摩尔浓度的变化趋势如图。回答下列问题。
(1)图中物质A是________(C3化合物、C5化合物)。
(2)在CO2浓度为1%的环境中,物质B的浓度比A的低,原因是________________________________________________________________________;
将CO2浓度从1%迅速降低到0.003%后,物质B浓度升高的原因是________________________________________________________________________
________________________________________________________________________。
(3)若使该植物继续处于CO2浓度为0.003%的环境中,暗反应中C3和C5化合物浓度达到稳定时,物质A的浓度将比B的________(低、高)。
(4)CO2浓度为0.003%时,该植物光合速率最大时所需要的光照强度比CO2浓度为1%时的________(高、低),其原因是________________________________________________________________________。
解析:(1)由题干提供的信息可推知,植物由1%CO2浓度环境转移到0.003%CO2浓度的环境中后,植物暗反应阶段的CO2固定速率减小,因此C3产生量减小,C5相对增加,由此可确定A为C3化合物,B为C5化合物。(2)在CO2浓度为1%的环境中物质B的浓度(C5化合物)比A的低,原因是CO2浓度相对高,CO2固定与C3化合物的还原达到动态平衡,根据暗反应中CO2固定和C3化合物还原的反应式:CO2+C5―→2C3;2C3(CH2O)+C5,可知C3化合物分子数比C5化合物分子数多。将CO2浓度从1%迅速降低到0.003%后,影响了CO2的固定,C5化合物的消耗减少而合成速率不变,因此C5化合物浓度升高。(3)若使该植物继续处于CO2浓度为0.003%的环境中,暗反应中C3和C5化合物浓度达到稳定时,根据反应式可知,物质A的浓度要比B的浓度高。(4)由于0.003%CO2浓度下的暗反应强度比1%CO2浓度下的低,所以所需ATP和[H]少,因此所需的光照强度也较低。
答案:(1)C3化合物
(2)暗反应速率在该环境中已达到稳定,即C3和C5化合物的含量稳定。根据暗反应的特点,此时C3化合物的分子数是C5化合物的2倍 当CO2浓度突然降低时,C5化合物的合成速率不变,消耗速率却减慢,导致C5化合物积累
(3)高
(4)低 CO2浓度低时,暗反应的强度低,所需ATP和[H]少
模拟题组——预趋势
教材经典实验的拓展考查
1.[经典模拟]下图是光合作用探索历程中恩格尔曼和萨克斯的实验示意图,下列有关叙述,正确的是( )
A.两实验均需进行“黑暗”处理,以消耗细胞中原有的淀粉
B.两实验均需要光的照射
C.两实验中只有恩格尔曼的实验设置了对照
D.两实验均可证明光合作用的产物有氧气
解析:图示的两实验中,只有萨克斯的实验需进行“黑暗”处理,目的是消耗掉细胞中原有的淀粉,A错误。恩格尔曼实验的目的是探究光合作用进行的场所,萨克斯实验的目的是探究光合作用产物,所以两实验均需要光的照射,B正确。恩格尔曼的实验中,照光处理与不照光、黑暗与完全曝光形成对照;萨克斯的实验中,叶片一半曝光、一半遮光形成对照,C错误。恩格尔曼的实验可证明氧气是光合作用的产物,萨克斯的实验可证明淀粉是光合作用的产物,D错误。
答案:B
2.[教材习题变式]下图表示较强光照且温度相同以及水和小球藻的质量相等的条件下,小球藻进行光合作用的实验示意图。一段时间后,以下相关比较不正确的是( )
A.Y2的质量大于Y3的质量
B.④中小球藻的质量大于①中小球藻的质量
C.②中水的质量大于④中水的质量
D.试管①的质量大于试管②的质量
解析:Y1和Y3是O2,Y2和Y4是18O2,因此Y2的质量大于Y3,A正确;④中小球藻中含有(CHO)的有机物,而①中小球藻含有(CH2O)的有机物,故④中小球藻质量大于①中的小球藻质量,B正确;④和②中的水都为HO,且含量相同,因此质量相等,C错误;在试管①和②中原有质量相等的情况下,②中释放出的是18O2,而①中释放出的是O2,故剩余质量①大于②,D正确。
答案:C
光合作用过程的综合考查
3.[2019·贵州松桃苗族自治县模拟]下图表示植物光合作用的一个阶段,下列各项叙述,正确的是( )
A.该反应的场所是类囊体薄膜
B.三碳化合物生成糖类需要[H]、ATP和多种酶
C.提高温度一定能促进糖类的生成
D.无光条件有利于暗反应进行
解析:根据图示的物质变化可以确定,该图表示植物光合作用的暗反应阶段,该过程在叶绿体基质中进行,A错误;三碳化合物生成糖类需要在酶的催化下,利用ATP提供的能量,通过[H]的还原进行,B正确;若图示是在最适温度条件下进行,则提高温度会降低酶的活性,进而影响(CH2O)的生成,C错误;无光条件下,光反应不能进行,不能为暗反应提供[H]和ATP,不利于暗反应的进行,D错误。
答案:B
4.[2019·山东实验中学模拟]某科学家用分离的叶绿体进行下列实验:先将叶绿体浸泡在pH=4的溶液中,使类囊体空腔中的pH为4。然后将此叶绿体转移到pH=8的溶液中,结果此叶绿体在黑暗中就能合成ATP。据此推测下列说法错误的是( )
A.植物叶片中的叶绿体在光照和黑暗的条件下都能产生ATP
B.此叶绿体在黑暗中合成ATP的原因是类囊体内外存在H+梯度
C.叶绿体光下产生ATP,其中光照的作用可能是使类囊体内外产生H+梯度
D.此叶绿体在黑暗中合成ATP的同时不会释放氧气
解析:正常情况下,植物叶片在光照下可以合成ATP,而在黑暗条件下不能合成ATP,A错误;根据以上分析可知,当类囊体腔中的H+浓度高于叶绿体基质(或叶绿体基质中的pH高于类囊体腔)时,此叶绿体在黑暗中可以合成ATP,B正确;叶绿体光下发生水的光解产生[H],导致类囊体内外产生H+梯度,因此可以合成ATP,C正确;此叶绿体在黑暗中合成ATP的同时不会发生水的光解,因此没有氧气的产生,D正确。
答案:A
分析条件骤变对叶绿体中物质含量的影响
5.[2019·湖南长郡中学模拟]下列有关细胞代谢过程的叙述,正确的是( )
A.若气孔关闭会导致叶肉细胞中的C3含量下降
B.蓝藻细胞水的光解发生在叶绿体的类囊体薄膜上
C.光合作用产生的[H]进入线粒体中参与H2O的生成
D.光合作用和细胞呼吸都是在相应细胞器的内膜上产生ATP
解析:若气孔关闭,由于CO2供应减少,会导致三碳化合物的生成减少,同时其去路不变,最终导致三碳化合物的含量下降,A正确;蓝藻细胞属于原核细胞,没有叶绿体,光合作用中水的光解发生在光合片层膜上,B错误;光合作用中产生的[H]只能用于还原三碳化合物,C错误;光合作用在叶绿体的类囊体薄膜上产生ATP,不是在叶绿体内膜上产生,有氧呼吸过程中,在线粒体基质中可以产生ATP,D错误。
答案:A
方法技巧
利用模型法分析光合作用中物质的量的变化
(1)以上分析只表示条件改变后短时间内各物质相对含量的变化。
(2)以上各物质变化中,C3和C5含量的变化是相反的,[H]和ATP含量变化是一致的。
(3)具体分析时只有理清C3、C5的“来源”与“去路”(C3产生于CO2的固定,消耗于C3的还原;C5产生于C3的还原,消耗于CO2的固定),才能避开试题陷阱。
影响光合作用的因素及在生产上的应用(国考5年6考)
(全国卷:2018全国卷Ⅲ;2016全国卷Ⅰ、Ⅱ、Ⅲ;2015全国卷Ⅰ;2014全国卷;地方卷:2018浙江卷;
2017北京、天津、江苏卷;2016四川卷;2015北京、山东、安徽卷;2014广东、浙江、山东、
安徽、四川卷;2013重庆、北京、四川、天津、海南卷)
【师说考问】
考问1 光合作用强度的表示方法
1.含义:植物在单位时间内通过光合作用制造的糖类的数量。
2.两种表示方法
(1)一定时间内原料的消耗量。
(2)一定时间内产物的生成量。
考问2 影响光合作用的因素有哪些?
1.内部因素
(1)与植物自身的遗传特性(如植物品种不同)有关,以阴生植物、阳生植物为例:如下图所示。
(2)植物叶片的叶龄、叶面积指数、叶绿素含量及酶等也会影响光合作用,如下图所示。
2.外部因素
(1)单因子变量对光合作用影响的曲线分析
因素
原理
图像
应用
光照强度
影响光反应阶段,制约ATP及NADPH的产生,进而制约暗反应
欲使植物生长,必须使光照强度大于光补偿点
温室大棚适当提高光照强度可以提高光合作用速率
二氧化碳浓度
影响暗反应阶段,制约C3的生成
大气中CO2浓度过低时(OA段)植物无法进行光合作用
①大田中增加空气流动,以增加CO2浓度,如“正其行,通其风”
②温室中可增施有机肥,以增大CO2浓度
温度
通过影响酶活性进而影响光合作用(主要制约暗反应)
①大田中适时播种
②温室中,增加昼夜温差,保证植物有机物的积累
必需矿质元素
可通过所构成的与光合作用相关的化合物,对光合作用产生直接或间接影响(如K+可影响光合产物的运输和积累)
①合理施肥促进叶面积增大,提高酶合成速率,加快光合作用速率②施用有机肥,有机肥被微生物分解后既可补充CO2又可提供各种矿质元素
(2)多因子对光合速率的影响
①曲线分析:
P点:限制光合速率的因素应为横坐标所表示的因子,随着该因子的不断加强,光合速率不断提高。
Q点:横坐标所表示的因子不再影响光合速率,要想提高光合速率,可适当提高图中的其他因子。
②应用:温室栽培时,在一定光照强度下,白天适当提高温度,增加光合酶的活性,提高光合速率,也可同时适当增加CO2浓度,进一步提高光合速率。当温度适宜时,可适当增加光照强度和CO2浓度以提高光合速率。
【题组跟进】
高考题组——研考向
光照强度、CO2浓度等因素对光合作用强度的影响
1.[2018·全国卷Ⅲ,29节选]回答下列问题:
(2)植物的叶面积与产量关系密切。叶面积系数(单位土地面积上的叶面积总和)与植物群体光合速率、呼吸速率及干物质积累速率之间的关系如图所示,由图可知:当叶面积系数小于a时,随叶面积系数增加,群体光合速率和干物质积累速率均________。当叶面积系数超过b时,群体干物质积累速率降低,其原因是_____________________________。
解析:(2)由图可知:当叶面积系数小于a时,随叶面积系数增加,群体光合速率和干物质积累速率均上升;当叶面积系数大于b时,由于群体光合速率不变,而群体呼吸速率仍在上升,导致群体净光合速率降低,干物质积累速率下降。
答案:(2)增加 群体光合速率不变,但群体呼吸速率仍在增加,故群体干物质积累速率降低
2.[2016·全国卷Ⅰ,30]为了探究生长条件对植物光合作用的影响,某研究小组将某品种植物的盆栽苗分成甲、乙两组,置于人工气候室中,甲组模拟自然光照,乙组提供低光照,其他培养条件相同。培养较长一段时间(T)后,测定两组植株叶片随光照强度变化的光合作用强度(即单位时间、单位叶面积吸收CO2的量),光合作用强度随光照强度的变化趋势如下图所示。回答下列问题:
(1)据图判断,光照强度低于a时,影响甲组植物光合作用的限制因子是________。
(2)b光照强度下,要使甲组的光合作用强度升高,可以考虑的措施是提高________(填“CO2浓度”或“O2浓度”)。
(3)播种乙组植株产生的种子,得到的盆栽苗按照甲组的条件培养T时间后,再测定植株叶片随光照强度变化的光合作用强度,得到的曲线与甲组的相同。根据这一结果能够得到的初步结论是___________________________________________
________________________________________________________________________。
解析:(1)甲组在a点条件下,增加光照强度,光合作用强度继续增加,故光合作用的限制因子是光照强度。(2)甲组在b点条件下,增加光照强度、光合作用强度不再继续增加,说明光照强度不再是光合作用的限制因子,要增加光合作用强度,需增加光合作用原料,而O2是光合作用产物,CO2才是光合作用的原料,故应该增加CO2浓度。(3)个体的表现型受遗传因素与环境因素的共同影响。若乙组的光合作用强度变化受遗传因素影响,则在甲组的光照条件下,乙组的子代光合作用强度随光照强度变化情况应与甲组不同,此与题干矛盾,故可排除遗传因素影响,因此乙组光合作用强度的变化应由环境因素(即低光照)引起,并非遗传物质改变所致。
答案:(1)光照强度
(2)CO2浓度
(3)乙组光合作用强度与甲组的不同是由环境因素低光照引起的,而非遗传物质的改变造成的
3.[2015·全国卷Ⅰ,29]为了探究不同光照处理对植物光合作用的影响,科学家以生长状态相同的某种植物为材料设计了A、B、C、D四组实验。各组实验的温度、光照强度和CO2浓度等条件相同、适宜且稳定,每组处理的总时间均为135 s,处理结束时测定各组材料中光合作用产物的含量。处理方法和实验结果如下:
A组:先光照后黑暗,时间各为67.5 s;光合作用产物的相对含量为50%。
B组:先光照后黑暗,光照和黑暗交替处理,每次光照和黑暗时间各为7.5 s;光合作用产物的相对含量为70%。
C组:先光照后黑暗,光照和黑暗交替处理,每次光照和黑暗时间各为3.75 ms(毫秒);光合作用产物的相对含量为94%。
D组(对照组):光照时间为135 s;光合作用产物的相对含量为100%。
回答下列问题:
(1)单位光照时间内,C组植物合成有机物的量________(填“高于”“等于”或“低于”)D组植物合成有机物的量,依据是________________________________;C组和D组的实验结果可表明光合作用中有些反应不需要________,这些反应发生的部位是叶绿体的________。
(2)A、B、C三组处理相比,随着______________的增加,使光下产生的______________________能够及时利用与及时再生,从而提高了光合作用中CO2的同化量。
解析:(1)光合作用过程可分为光反应和暗反应两个阶段。一般情况下,光反应的速率比暗反应快,持续光照,光反应产生的[H]和ATP不能及时被暗反应消耗,暗反应限制了光合作用的速率,降低了光能的利用率,若光照和黑暗间隔3.75 ms交替进行,有利于充分利用光反应的产物,从而提高了对光能的利用率,同时C组叶片只进行了D组一半光照时间,光合作用产物相对含量就已经达到94%;故在单位时间内,C组有机物合成量高于D组。通过C组和D组比较,光合作用中存在不需要光可进行的反应,其场所为叶绿体基质。(2)本实验的自变量为光照和黑暗交替频率,随着交替频率增加,光反应产生的ATP和还原型辅酶Ⅱ能及时被暗反应消耗并及时再生,提高了光合作用效率。
答案:(1)高于 C组只用了D组一半的光照时间,其光合作用产物的相对含量却是D组的94% 光照 基质
(2)光照和黑暗交替频率 ATP和还原型辅酶Ⅱ
其他因素对光合速率的影响
4.[2016·全国卷Ⅲ,29]为了探究某地夏日晴天中午时气温和相对湿度对A品种小麦光合作用的影响,某研究小组将生长状态一致的A品种小麦植株分为5组,1组在田间生长作为对照组,另4组在人工气候室中生长作为实验组,并保持其光照和CO2浓度等条件与对照组相同,于中午1230测定各组叶片的光合速率,各组实验处理及结果如下表所示:
回答下列问题:
(1)根据本实验结果,可以推测中午时对小麦光合速率影响较大的环境因素是________,依据是__________________________________;并可推测,________(填“增加”或“降低”)麦田环境的相对湿度可降低小麦光合作用“午休”的程度。
(2)在实验组中,若适当提高第________组的环境温度能提高小麦的光合速率,其原因是________________________________________________________________________
________________。
(3)小麦叶片气孔开放时,CO2进入叶肉细胞的过程____(填“需要”或“不需要”)载体蛋白,__________(填“需要”或“不需要”)消耗ATP。
解析:(1)根据本实验结果可知,相同温度条件下,小麦光合速率随相对湿度的增加而明显加快,但相对湿度相同时,小麦光合速率随温度的变化不明显,由此可推知中午时对小麦光合作用速率影响较大的环境因素是相对湿度;并可推测,增加麦田环境的相对湿度可降低小麦光合作用“午休”的程度。(2)比较实验组二、三、四可知小麦光合速率在31 °C时高于另两组,由此推知,小麦光合作用的最适温度在31 ℃左右,而第四组的25 ℃还远低于最适温度,所以在实验组中,若适当提高第四组的环境温度能提高小麦的光合速率。(3)CO2是以自由扩散方式进入叶肉细胞的,所以该过程不需要载体蛋白,也不需要消耗ATP。
答案:(1)相对湿度 相同温度条件下,相对湿度改变时,光合速率变化较大 增加
(2)四 该实验组的环境温度未达到光合作用的最适温度
(3)不需要 不需要
题后反思
各种环境因子对植物光合作用并不是单独地发挥作用,而是综合起作用。但各种因子的作用并不是同等重要的,其中起主要作用的因子为关键因子,因此在分析相关问题时,应抓关键因子。
在分析多因子对光合作用的影响时,首先要识别坐标中有几个因子,它们是如何影响代谢过程的,更重要的是,能对多条曲线进行对比,通过对比说明问题。对比时,要注意单一变量原则,即能对比的两条曲线之间只参照一个不同因子。
模拟题组——预趋势
影响光合作用因素的模型分析
1.[2019·齐鲁名校联考]科学家研究CO2浓度、光照强度和温度对同一植物光合作用强度的影响,得到实验结果如图所示。请据图判断下列叙述,不正确的是( )
A.光照强度为a时,造成曲线Ⅱ和Ⅲ光合作用强度差异的原因是CO2浓度不同
B.光照强度为b时,造成曲线Ⅰ和Ⅱ光合作用强度差异的原因是温度不同
C.光照强度为a~b,曲线Ⅰ、Ⅱ光合作用强度随光照强度升高而升高
D.光照强度为b~c,曲线Ⅱ、Ⅲ光合作用强度随光照强度升高而升高
解析:曲线Ⅱ和Ⅲ的CO2浓度不同,因此光照强度为a时,造成曲线Ⅱ和Ⅲ光合作用强度差异的原因是CO2浓度不同,A正确;曲线Ⅰ和Ⅱ的温度不同,因此光照强度为b时,造成曲线Ⅰ和Ⅱ光合作用强度差异的原因是温度不同,B正确;由曲线图可知,光照强度为a~b,曲线Ⅰ、Ⅱ光合作用强度随光照强度升高而升高,C正确;光照强度为b~c,曲线Ⅱ光合作用强度随光照强度升高而缓慢升高,但曲线Ⅲ光合作用强度随着光照强度的升高不再变化,D错误。
答案:D
2.[2019·河南洛阳统考]在适宜温度和大气CO2浓度条件下,测得某森林中林冠层四种主要乔木的幼苗叶肉细胞的生理指标如表所示。下列分析正确的是( )
物种
指标
马尾松
苦槠
石栎
青冈
光补偿点(千勒克斯)
7
3
1.5
1
光饱和点(千勒克斯)
11
6
3.3
2.5
(光补偿点:光合速率等于呼吸速率时的光强。光饱和点:达到最大光合速率所需的最小光强)
A.光强大于7千勒克斯,马尾松幼苗叶肉细胞中产生的O2全部进入线粒体
B.光强小于6千勒克斯,影响苦槠幼苗光合速率的环境因素主要是CO2浓度
C.森林中生产者积累有机物的能量总和,即为输入该生态系统的总能量
D.在群落演替过程中,随着林冠密集程度增大,青冈的种群密度将会增加
解析:马尾松的光补偿点为7千勒克斯,当光强大于7千勒克斯时,光合作用强度大于呼吸作用强度,因此叶肉细胞叶绿体产生的氧气会有一部分释放到细胞外,A错误;光强小于6千勒克斯时,苦槠光合速率未达到最大,此时影响苦槠光合速率的主要因素是光照强度,B错误;生产者固定的太阳能是流经生态系统的总能量,C错误;从表格数据可知,青冈需较弱的光照强度,当树冠密集程度增大时,有利于青冈的生长,种群密度会增加,D正确。
答案:D
影响光合作用因素的综合考查
3.[2019·河北省模拟]下图表示温室栽培的草莓净光合作用速率日变化曲线示意图(在C点打开通风口,—小时后关闭)请据图回答以下问题。
(1)在B点,草莓产生ATP的细胞器有____________________________________。
(2)BC段速率下降的原因是____________________________________________,
EF段速率下降的主要原因是_______________________________________________。
(3)在7时~19时的时间内,草莓有机物的积累量____________________________
(升高/降低/不变),原因是_____________________________________。
解析:(1)在B点时,草莓同时进行光合作用和呼吸作用,在线粒体中可通过有氧呼吸第二、三阶段产生ATP,在叶绿体中可通过光反应产生ATP。(2)C点以前温室内封闭,由于草莓光合作用吸收二氧化碳,导致温室内二氧化碳浓度降低,使BC段净光合速率下降,EF段光照强度逐渐下降,导致净光合速率下降。(3)7~19时的净光合速率始终大于0,说明有机物的合成在大分解,草莓有机物的积累量升高。
答案:(1)叶绿体和线粒体
(2)光合作用消耗大量CO2,使得温室内CO2浓度降低,导致净光合速率下降 光照逐渐减弱导致净光合速率下降
(3)升高 因为在7~19时的时间内净光合速率始终大于零,说明有有机物积累
光合作用与细胞呼吸的关系及相关实验探究(国考5年6考)
(全国卷:2018全国卷Ⅰ、Ⅱ、Ⅲ;2017全国卷Ⅰ;2016全国卷Ⅱ;2014全国卷Ⅱ;
地方卷:2018浙江卷;2016江苏卷;2015北京、山东、安徽、海南卷;2014四川、广东、浙江、安徽卷)
【师说考问】
考问1 比较光合作用与有氧呼吸的区别
项目
光合作用
有氧呼吸
物质
变化
无机物→有机物
有机物→无机物
能量
变化
光能→化学能(储能)
稳定的化学能→活跃的化学能(放能)+热能
实质
合成有机物,储存能量
分解有机物,释放能量,供细胞利用
场所
叶绿体
活细胞(主要在线粒体)
条件
只在光下进行
有光、无光都能进行
考问2 探究两者之间的联系
(1)物质方面
C:CO2(CH2O)C3H4O3CO2
O:H2OO2H2O
H:H2O[H](CH2O)[H]H2O
(2)能量方面
光能ATP中活跃的化学能(CH2O)中稳定的化学能
考问3 在不同的光照条件下,光合速率与呼吸速率的测定与计算
(1)绿色植物组织在黑暗条件下测得的数值表示呼吸速率。
(2)绿色植物组织在有光的条件下,光合作用与细胞呼吸同时进行,测得的数值表示净光合速率。
(3)根据光合作用和呼吸作用的反应式进行计算:
光合作用:6CO2+12H2OC6H12O6+6O2+6H2O
有氧呼吸:C6H12O6+6H2O+6O26CO2+12H2O+能量
①光合作用释放6 mol O2需要消耗12 mol H2O。
②光反应阶段,12 mol H2O光解产生24 mol [H],在暗反应中用于还原6 mol CO2,并产生6 mol H2O。
③每分解1 mol C6H12O6,需要消耗6 mol O2,产生6 mol CO2。
④真光合速率=净光合速率+呼吸速率。用O2、CO2或葡萄糖的量表示如下:
a.光合作用产生的O2量=实测的O2释放量+细胞呼吸消耗的O2量。
b.光合作用固定的CO2量=实测的CO2吸收量+细胞呼吸释放的CO2量。
c.光合作用产生的葡萄糖量=葡萄糖的积累量(增重部分)+细胞呼吸消耗的葡萄糖量。
(4)光合速率与呼吸速率的常用表示方法:
真正光
合速率
O2产生(生成)速率
CO2固定速率
有机物产生(制造、生成)速率
净光合
速率
O2释放速率
CO2吸收速率
有机物积累速率
呼吸
速率
黑暗中O2吸收速率
黑暗中CO2
释放速率
有机物消耗速率
(5)下列为叶肉细胞内线粒体与叶绿体之间的气体变化图示,据图判断生理过程。
图①:表示黑暗中,只进行细胞呼吸。
图②:表示细胞呼吸速率=光合作用速率。
图③:表示细胞呼吸速率<光合作用速率。
图④:表示细胞呼吸速率>光合作用速率。
(6)叶绿体吸收CO2的量属于真光合作用还是净光合作用?
真光合作用。
(7)光合速率的测定方法
①绿色组织在黑暗条件下或非绿色组织只进行呼吸作用,测得的数值为呼吸速率。
②绿色组织在有光条件下光合作用与细胞呼吸同时进行,测得的数据为净光合速率。
③表观(净)光合速率的测定方法。(如下图)
(a)条件:整个装置必须在光下。
(b)NaHCO3溶液作用:玻璃杯中的NaHCO3溶液保证了容器内CO2浓度的相对恒定,满足了绿色植物光合作用的需求。
(c)植物光合速率指标:植物光合作用释放氧气,使容器内气体压强增大,毛细管内的水滴右移。单位时间内水滴右移的体积即是表观光合速率。
考问4 光合作用、细胞呼吸曲线中关键点的移动
(1)呼吸速率增加,其他条件不变时,CO2(或光)补偿点B应向右移,反之向左移。
(2)呼吸速率基本不变,相关条件的改变使光合速率下降时,CO2(或光)补偿点B应向右移,反之向左移。
(3)阴生植物与阳生植物相比,CO2(或光)补偿点和饱和点都应向左移动。
【题组跟进】
高考题组——研考向
光合作用与细胞呼吸关系的实验考查
1.[2017·北京卷,2]某植物光合作用、呼吸作用与温度的关系如下图。据此,对该植物生理特性理解错误的是( )
A.呼吸作用的最适温度比光合作用的高
B.净光合作用的最适温度约为25 ℃
C.在0~25 ℃范围内,温度变化对光合速率的影响比对呼吸速率的大
D.适合该植物生长的温度范围是10~50 ℃
解析:由题目所给曲线可以看出,呼吸作用的最适温度约为53 ℃,而光合作用的最适温度约为30 ℃,A正确;净光合速率达到最大时对应的温度(即最适温度)约为25 ℃,B正确;在0~25 ℃范围内,与呼吸速率变化曲线相比,光合速率变化曲线升高得更快,说明温度变化对光合速率的影响比对呼吸速率的大,C正确;超过45 ℃,呼吸作用产生的二氧化碳多于光合作用消耗的二氧化碳,说明呼吸作用消耗的有机物多于光合作用产生的有机物,没有有机物的积累,不适合该植物的生长,D错误。
答案:D
2.[2017·天津卷,6]某突变型水稻叶片的叶绿素含量约为野生型的一半,但固定CO2酶的活性显著高于野生型。下图显示两者在不同光照强度下的CO2吸收速率。叙述错误的是( )
A.光照强度低于P时,突变型的光反应强度低于野生型
B.光照强度高于P时,突变型的暗反应强度高于野生型
C.光照强度低于P时,限制突变型光合速率的主要环境因素是光照强度
D.光照强度高于P时,限制突变型光合速率的主要环境因素是CO2浓度
解析:突变型水稻叶片叶绿素含量低于野生型,光照强度低于P时,对光照的吸收能力低于野生型,则光反应强度低于野生型,A正确;突变型水稻叶片固定CO2酶的活性显著高于野生型,光照强度高于P时,突变型的CO2吸收速率大于野生型,则暗反应强度高于野生型,B正确;光照强度低于P时,由于突变型水稻叶片叶绿素含量低,则限制其光合速率的因素主要是光照强度,C正确;光照强度高于P时,由于突变型水稻叶片固定CO2酶的活性高,则限制其光合速率的因素是除CO2浓度外的其他因素,D错误。
答案:D
3.[2018·全国卷Ⅰ,30]甲、乙两种植物净光合速率随光照强度的变化趋势如图所示。
回答下列问题:
(1)当光照强度大于a时,甲、乙两种植物中,对光能的利用率较高的植物是__________。
(2)甲、乙两种植物单独种植时,如果种植密度过大,那么净光合速率下降幅度较大的植物是________,判断的依据是____________________。
(3)甲、乙两种植物中,更适合在林下种植的是________。
(4)某植物夏日晴天中午12:00时叶片的光合速率明显下降,其原因是进入叶肉细胞的________________________________________________________________________
(填“O2”或“CO2”)不足。
解析:(1)由图分析可知,当光照强度大于a时,相同光照强度下,甲植物的净光合速率大于乙,有机物的积累较多,对光能的利用率较高。(2)甲、乙两种植物单独种植时,如果种植密度过大,植物接受的光照强度相对较弱,光照强度降低导致甲植物净光合速率降低的幅度比乙大,因此种植密度过大,导致甲植物净光合速率下降幅度比乙大。(3)从图中可以看出,乙植物的光饱和点以及光补偿点都比甲植物低,适合在光照强度相对更弱的环境中生长,林下的光照强度更低,因此更适合在林下种植的是植物乙。(4)夏日晴天中午12:00时,植物为了减少蒸腾作用对水分的散失,叶片上的部分气孔会关闭,导致细胞间的二氧化碳的含量下降,从而引起光合速率下降。
答案:(1)甲
(2)甲 光照强度降低导致甲植物净光合速率降低的幅度比乙大,种植密度过大,植株接受的光照强度减弱,导致甲植物净光合速率下降幅度比乙大
(3)乙 (4)CO2
4.[2018·全国卷Ⅲ,29节选]回答下列问题:
(3)通常,与阳生植物相比,阴生植物光合作用吸收与呼吸作用放出的CO2量相等时所需要的光照强度________(填“高”或“低”)。
解析:(3)由于阴生植物的呼吸作用强度小于阳生植物,即阴生植物通过呼吸作用放出的CO2比阳生植物少,因此阴生植物光合作用吸收CO2量与呼吸作用放出的CO2量相等时所需要的光照强度比阳生植物低。
答案:(3)低
5.[2017·全国卷Ⅰ,30]植物的CO2补偿点是指由于CO2的限制,光合速率与呼吸速率相等时环境中的CO2浓度。已知甲种植物的CO2补偿点大于乙种植物的。回答下列问题:
(1)将正常生长的甲、乙两种植物放置在同一密闭小室中,适宜条件下照光培养。培养后发现两种植物的光合速率都降低,原因是______________,甲种植物净光合速率为0时,乙种植物净光合速率________(填“大于0”“等于0”或“小于0”)。
(2)若将甲种植物密闭在无O2、但其他条件适宜的小室中,照光培养一段时间后,发现植物的有氧呼吸增加,原因是________________________。
解析:(1)从题干信息可知,适宜条件下照光培养,由于进行光合作用,且光合速率大于呼吸速率,使密闭小室内的CO2浓度下降,两植物光合速率下降;甲种植物的CO2补偿点大于乙种植物的CO2补偿点,所以甲种植物的净光合速率为0时环境中的CO2浓度大于乙种植物的净光合速率为0时所需的CO2浓度,所以甲种植物净光合速率为0时,乙种植物净光合速率大于0。(2)甲种植物在光下光合作用释放的O2使密闭小室中O2增加,而O2与有机物分解产生的NADH发生作用形成水是有氧呼吸的一个环节,所以当O2增多时,有氧呼吸会增加。
答案:(1)植物在光下光合作用吸收CO2的量大于呼吸作用释放CO2的量,使密闭小室中CO2浓度降低,光合速率也随之降低 大于0
(2)甲种植物在光下光合作用释放的O2使密闭小室中O2增加,而O2与有机物分解产生的NADH发生作用形成水是有氧呼吸的一个环节,所以当O2增多时,有氧呼吸会增加
6.[2014·全国卷,29]某植物净光合速率的变化趋势如图所示。据图回答下列问题。
(1)当CO2浓度为a时,高光强下该植物的净光合速率为________。CO2浓度在a~b之间时,曲线________表示了净光合速率随CO2浓度的增高而增高。
(2)CO2浓度大于c时,曲线B和C所表示的净光合速率不再增加,限制其增加的环境因素是________。
(3)当环境中CO2浓度小于a时,在图示的3种光强下,该植物呼吸作用产生的CO2量________(填“大于”“等于”或“小于”)光合作用吸收的CO2量。
(4)据图可推测,在温室中,若要采取提高CO2浓度的措施来提高该种植物的产量,还应该同时考虑________这一因素的影响,并采取相应措施。
解析:(1)由图可知,当CO2浓度为a时,高光强下对应的净光合速率为0。CO2浓度在a~b之间时,三条曲线均呈上升趋势。(2)由图可知,CO2浓度大于c时,B、C两条曲线均不再上升,说明CO2已不是限制净光合速率的因素。CO2浓度相同时,净光合速率的大小为:高光强>中光强>低光强,故此时的限制因素是光强。(3)净光合速率为0时,植物光合作用强度与呼吸作用强度相等;低于0时,则呼吸作用强度大于光合作用强度。(4)题图曲线反映了光强和CO2浓度对植物光合作用速率的影响,故温室中若要提高该种植物的产量,应考虑提高CO2浓度和增强光强。
答案:(1)0 A、B和C (2)光强 (3)大于 (4)光强
[题后归纳]
光照强度、二氧化碳浓度与光合速率的关系曲线
(1)解答有关光合作用的坐标曲线时,要注意对“四点三趋势”(起点、折点、交点和终点以及升、平、降三种变化趋势)的生物学意义的分析,命题者常从这些特征性的地方作为命题的切入点。
(2)光合总产量和净产量的常用判断方法:若CO2的吸收量出现负值,则纵坐标为光合净产量;光下植物对CO2吸收量、O2的释放量和有机物的积累量都表示为净产量;光合作用对CO2固定量、O2的产生量和有机物的制造量表示总量。
光合速率与呼吸速率的相关实验探究考查
7.[2018·江苏卷,18]如图为某一植物在不同实验条件下测得的净光合速率,下列假设条件中能使图中结果成立的是( )
A.横坐标是CO2浓度,甲表示较高温度,乙表示较低温度
B.横坐标是温度,甲表示较高CO2浓度,乙表示较低CO2浓度
C.横坐标是光波长,甲表示较高温度,乙表示较低温度
D.横坐标是光照强度,甲表示较高CO2浓度,乙表示较低CO2浓度
解析:若横坐标是CO2浓度,较高温度下,呼吸速率高,较低温度下,呼吸速率低,所以甲乙与纵坐标的交点不一样,A错误;若横坐标是温度,则随着温度的升高光合速率与呼吸速率都会表现为先升高后降低的趋势,B错误;若横坐标是光波长,则净光合曲线的变化趋势为先升高后降低,与图中甲乙曲线变化不符,C错误;若横坐标是光照强度,较高浓度的二氧化碳有利于光合作用的进行,因此甲表示较高CO2浓度,乙表示较低CO2浓度,D正确。
答案:D
8.[2018·浙江卷,26]各取未转基因的水稻(W)和转Z基因的水稻(T)数株,分组后分别喷施蒸馏水、寡霉素和NaHSO3,24 h后进行干旱胁迫处理(胁迫指对植物生长和发育不利的环境因素),测得未胁迫和胁迫8 h时的光合速率如图所示。已知寡霉素抑制光合作用和细胞呼吸中ATP合成酶的活性。下列叙述正确的是( )
A.寡霉素在细胞呼吸过程中抑制线粒体外膜上[H]的传递
B.寡霉素在光合作用过程中的作用部位是叶绿体中的基质
C.转Z基因提高光合作用的效率,且增加寡霉素对光合速率的抑制作用
D.喷施NaHSO3促进光合作用,且减缓干旱胁迫引起的光合速率的下降
解析:“已知寡霉素抑制光合作用和细胞呼吸中ATP合成酶的活性”,可知寡霉素在细胞呼吸过程中抑制线粒体内膜上[H]的传递,A错误;ATP产生于光合作用中的光反应,寡霉素在光合作用过程中的作用部位是叶绿体中的类囊体薄膜,B错误;对比分析(W+H2O)与(T+H2O)的实验结果可知,转Z基因提高光合作用的效率,对比分析(W+寡霉素)与(T+寡霉素)的实验结果可知,转Z基因可以减缓增加寡霉素对光合速率的抑制作用,C错误;对比分析(W+H2O)、(W+寡霉素)与(W+NaHSO3)的实验结果可知,喷施NaHSO3能够促进光合作用,且减缓干旱胁迫引起的光合速率的下降,D正确。
答案:D
9.[2018·全国卷Ⅱ,30节选]为了研究某种树木树冠上下层叶片光合作用的特性,某同学选取来自树冠不同层的A、B两种叶片,分别测定其净光合速率,结果如图所示。据图回答问题:
(1)从图可知,A叶片是树冠________(填“上层”或“下层”)的叶片,判断依据是________________________________________________________________________。
(2)光照强度达到一定数值时,A叶片的净光合速率开始下降,但测得放氧速率不变,则净光合速率降低的主要原因是光合作用的________反应受到抑制。
解析:(1)由于上层叶片对阳光的遮挡,导致下层叶片接受的光照强度较弱,因此下层叶片净光合速率达到最大值时所需要的光照强度较上层叶片低,据此分析图示可推知:A叶片是树冠下层的叶片。
(2)光合作用包括光反应和暗反应两个阶段,氧气产生于光反应阶段。光照强度达到一定数值时,A叶片的净光合速率开始下降,但测得放氧速率不变,说明光反应速率不变,则净光合速率降低的主要原因是光合作用的暗反应受到抑制。
答案:(1)下层 A叶片的净光合速率达到最大时所需光照强度低于B叶片
(2)暗
10.[2016·全国卷Ⅱ,31]BTB是一种酸碱指示剂,BTB的弱碱性溶液颜色可随其中CO2浓度的增高而由蓝变绿再变黄。某同学为研究某种水草的光合作用和呼吸作用,进行了如下实验:用少量的NaHCO3和BTB加水配制成蓝色溶液,并向溶液中通入一定量的CO2使溶液变成浅绿色,之后将等量的浅绿色溶液分别加入到7支试管中。其中6支加入生长状况一致的等量水草,另一支不加水草,密闭所有试管。各试管的实验处理和结果见下表。
试管编号
1
2
3
4
5
6
7
水草
无
有
有
有
有
有
有
距日光灯
的距离/cm
20
遮光*
100
80
60
40
20
50 min后
试管中溶
液的颜色
浅绿色
X
浅黄色
黄绿色
浅绿色
浅蓝色
蓝色
*遮光是指用黑纸将试管包裹起来,并放在距日光灯100 cm的地方。
若不考虑其他生物因素对实验结果的影响,回答下列问题:
(1)本实验中,50 min后1号试管的溶液是浅绿色,则说明2至7号试管的实验结果是由________引起的;若1号试管的溶液是蓝色,则说明2至7号试管的实验结果是________(填“可靠的”或“不可靠的”)。
(2)表中X代表的颜色应为________(填“浅绿色”“黄色”或“蓝色”),判断依据是________________________________________________________________________
________________________________________________________________________。
(3)5号试管中的溶液颜色在照光前后没有变化,说明在此条件下水草________________________________________________________________________。
解析:(1)依题意并结合表中信息可知:距日光灯的距离表示光照的强弱。2号试管遮光,其内的水草不能进行光合作用,但能进行呼吸作用;3~7号试管内的水草在有光的条件下,溶液颜色的变化是光合作用吸收的CO2量与呼吸作用释放的CO2量的综合作用的结果;1号试管为对照组,其中的NaHCO3可维持CO2浓度的相对稳定,2~7号试管为实验组。综上所述,若50 min后,1号试管的溶液是浅绿色,则说明2~7号试管的实验结果是由水草光合作用与呼吸作用引起的;若1号试管的溶液是蓝色,表明即使无水草,也会引发溶液颜色变化,因而2~7号试管的实验结果是不可靠的。(2)2号试管因遮光,其内的水草不能进行光合作用消耗CO2,但能通过呼吸作用释放CO2,所以试管内CO2浓度最高,X代表的颜色应为黄色。(3)5号试管中的溶液颜色与对照组1号试管的相同,均为浅绿色,说明在此条件下水草并未引发溶液中CO2含量变化,这意味着其光合作用强度与呼吸作用强度相等。
答案:(1)光合作用与呼吸作用 不可靠的
(2)黄色 水草不能进行光合作用,只能进行呼吸作用,溶液中CO2浓度高于3号试管
(3)光合作用强度等于呼吸作用强度,吸收与释放的CO2量相等
模拟题组——预趋势
光合作用与细胞呼吸过程的联系
1.[2019·合肥质检]甲、乙分别表示真核细胞中的某种结构,a、b表示有关化学反应。下列说法错误的是( )
A.a产生的[H]不能参与b
B.能进行a的细胞一定能进行b
C.甲、乙都能产生ATP用于各项生命活动
D.甲的外侧和乙的内侧基质中都存在着少量DNA
解析:甲上发生水的光解,为类囊体薄膜,a为光反应,产生的[H]只能用于暗反应还原C3,不能参与b(氢与氧结合生成水),A正确;能进行光反应的细胞是能进行光合作用的细胞,能进行光合作用的真核细胞一定能进行有氧呼吸,B正确;a过程产生的ATP只能用于暗反应,不能用于各项生命活动,C错误;甲为类囊体薄膜,其外侧为叶绿体基质,乙为线粒体内膜,其内侧为线粒体基质,线粒体基质和叶绿体基质中都存在少量DNA,D正确。
答案:C
2.下图是植物细胞中糖类合成与分解过程示意图,下列有关叙述,正确的是( )
(CH2O)+O2CO2+H2O+能量
A.过程①只在线粒体中进行
B.过程②在细胞质基质和叶绿体中进行
C.过程①和②中均能产生[H]
D.过程①和②中能量可相互转化
解析:过程①表示有氧呼吸,植物细胞有氧呼吸的第一阶段发生在细胞质基质中,第二、三阶段发生在线粒体中;过程②表示光合作用,植物细胞的光合作用在叶绿体中进行;有氧呼吸和光合作用中都会产生[H];有氧呼吸过程中有机物中的化学能转化为热能和ATP中的化学能,光合作用中光能最终转化为有机物中的化学能,这两个过程的能量不能相互转化。
答案:C
光合速率、呼吸速率的判断及相关计算
3.[2019·河北石家庄实验中学高三月考]在一定浓度的CO2和适当的温度条件下,测定A植物和B植物在不同光照条件下的光合速率,结果如下表,以下有关说法错误的是( )
光合速率与
呼吸速率相
等时光照强
度(千勒克司)
光饱和时光照强度(千勒克司)
光饱和时CO2吸收量(mg/100 cm2叶·小时)
黑暗条件下CO2释放量(mg/100 cm2叶·小时)
A植物
1
3
11
5.5
B植物
3
9
30
15
A.与B植物相比,A植物是在弱光照条件下生长的植物
B.当光照强度超过9klx时,B植物光合速率不再增加,造成这种现象的原因可能是暗反应跟不上光反应
C.当光照强度为9klx时,B植物的总光合速率是45mgCO2/100 cm2叶·小时
D.当光照强度为3klx时,A植物与B植物固定的CO2量的差值为4mgCO2/100 cm2叶·小时
解析:光合速率与呼吸速率相等时,A植物的光照强度比B植物的光照强度小,A正确;B植物的光合作用的光饱和点为9klx,如果再增加光照强度,也不会影响光合作用速率,因为此时影响光照强度的因素是二氧化碳浓度或温度等,B正确;总光合速率=净光合作用速率+呼吸作用速率,当光照强度为9klx时,B植物的总光合速率=30+15=45 mgCO2/100 cm2叶·小时,C正确;当光照强度为3klx时,A植物固定的二氧化碳的量为11+5.5=16.5 mg CO2/100 cm2叶·小时,而B植物此时光合速率等于呼吸速率,固定的二氧化碳的量为15,故两者固定的二氧化碳的差值16.5-15=1.5 mg CO2/100 cm2叶·小时,D错误。
答案:D
4.取某种植物生长状态一致的新鲜叶片,用打孔器将叶片打出若干圆片,圆片平均分成甲、乙、丙三组。甲组立即烘干处理并测得圆片干重为A,乙组保持湿润且置于一个黑暗密闭装置内,丙组保持湿润且置于一个密闭装置内并给予适宜强度的光照。乙组和丙组其他条件一致,一小时后,测得乙装置内圆片干重为B,丙装置内圆片干重为C。下列叙述正确的是( )
A.C-A为圆片叶肉细胞一小时内的真正光合速率
B.C-B为圆片叶肉细胞一小时内的净光合速率
C.A-B为圆片叶肉细胞一小时内的呼吸速率
D.实验过程中,乙组圆片叶肉细胞呼吸速率保持恒定
解析:C-A为圆片叶肉细胞一小时内的净光合速率;C-B为圆片叶肉细胞一小时内的真正光合速率;A-B为圆片叶肉细胞一小时内的呼吸速率;乙装置随着O2浓度下降,叶肉细胞呼吸速率也下降。
答案:C
5.[2019·四川德阳模拟]某研究小组从当地一湖泊的某一深度取得一桶水样,分装于六对黑白瓶中,剩余的水样测得原初溶解氧的含量为10 mg/L,白瓶为透明玻璃瓶,黑瓶为黑布罩住的玻璃瓶,将它们分别置于六种不同的光照条件下,24小时后,实测获得六对黑白瓶中溶解氧的含量,记录数据如下,以下说法正确的是( )
光照强度(klx)
0(黑暗)
a
b
c
d
e
白瓶溶氧量(mg/L)
3
10
16
24
30
30
黑瓶溶氧量(mg/L)
3
3
3
3
3
3
①若只考虑光照强度,该深度湖水中所有生物在晚上8 h内呼吸消耗O2的量为7/3 mg
②光照强度为a klx时,该水层生物产氧量与生物耗氧量可维持动态平衡
③当该水层中的溶氧量达到30 mg/L时,光照强度将不再成为限制溶氧量增加的主要因素
④若将e klx光照下的白瓶置于b klx光照下,瓶中光合生物细胞的C3含量会增加,C5含量会减少
A.①②③ B.②③④
C.①③④ D.①②④
解析:黑瓶中溶解氧的含量降低为3 mg/L的原因是:黑瓶没有光照,植物不能进行光合作用产生氧,其中的生物呼吸消耗氧气,该瓶中所有生物细胞呼吸消耗的O2量为:原初溶氧量-24小时后氧含量,即10-3=7(mg/L·24h),故该深度湖水中生物在晚上8 h内呼吸消耗O2的量为7/3 (mg/L),而所有生物氧气消耗量需乘以体积,①错误;光照强度为a klx时,白瓶中溶氧量不变,说明植物光合作用产生的氧刚好用于所有生物的呼吸作用消耗,故光照强度为a klx时,该水层生物产氧量与生物耗氧量可维持动态平衡,②正确;由表中数据可知,当该水层中的溶氧量达到30 mg/L时,白瓶中含氧量不再增加,所以此时光照强度将不再成为限制溶氧量增加的主要因素,③正确;若将e klx光照下的白瓶置于b klx光照下,光照减弱,光反应产生的[H]和ATP减少,C3的还原减慢,二氧化碳的固定继续进行,所以瓶中光合生物细胞的C3含量会增加,C5含量会减少,④正确。
答案:B
6.[2019·甘肃静宁一中高三模拟]如图表示水稻的叶肉细胞在光照强度分别为a、b、c、d时(其他条件不变且适宜),单位时间内CO2释放量和O2产生总量的变化。下列有关说法错误的是( )
A.光照强度由a到d时,叶肉细胞净光合速率增加
B.光照强度为b时,光合作用速率等于呼吸作用速率
C.若光照强度长期为c,该绿色植物不能正常生长
D.光照强度为d时,单位时间内细胞从周围吸收2个单位的CO2
解析:分析题图可知,光照强度由a到d,氧气产生总量增加,说明叶肉细胞净光合作用速率增加,A正确;分析题图可知,b光照条件下,氧气的产生总量与二氧化碳的释放量相等,细胞产生的二氧化碳一方面被植物光合作用利用,另一方面还要释放到细胞外,因此该点光合作用小于呼吸作用,B错误;c点光合作用与呼吸作用相等,有机物的积累为0,植物不能正常生长,C正确;有氧呼吸过程释放的二氧化碳与吸收的应为相等,d点氧气的产生总量为8,因此需要从周围吸收2个单位的CO2,D正确。
答案:B
光合作用、细胞呼吸相关曲线中关键点的移动
7.[经典模拟]已知某植物光合作用和呼吸作用的最适温度分别为25 ℃和30 ℃,如图表示30 ℃时光合作用与光照强度的关系。若温度降到25 ℃(原光照强度和二氧化碳浓度不变),理论上图中相应点a、b、d的移动方向分别是( )
A.下移、右移、上移 B.下移、左移、下移
C.上移、左移、上移 D.上移、右移、上移
解析:图中a、b、d三点分别表示细胞呼吸强度、光补偿点和在光饱和点时所对应的光照强度。由题干“光合作用和呼吸作用的最适温度分别为25 ℃和30 ℃”可知当温度从30 ℃降到25 ℃时,细胞呼吸强度降低,a点上移;光合作用强度增强,所以光饱和点(d点)时吸收的CO2增多,d点上移;b点表示光合作用强度=细胞呼吸强度,在25 ℃时细胞呼吸作用强度降低,光合作用强度增强,在除光照强度外其他条件不变的情况下要使其仍然与细胞呼吸强度相等,需降低光照强度以使光合强度与细胞呼吸强度相等,即b点左移。
答案:C
光合作用和细胞呼吸关系的综合考查
8.[2019·华南师大附中模拟]研究小组将某亚热带绿色植物置于15 ℃的一密闭透明玻璃容器内,测定装置中氧气含量,结果如图所示,据此回答下列问题:
(1)OA段,装置中氧气参与的细胞中的代谢过程是_______________________________
________________________________________________________________________。
(2)开始光照的A时刻,叶肉细胞中C5会_________________________________
(填“增加”、“减少”或“不变”),BD段玻璃容器中植物光合速率的变化趋势是________,产生上述变化的原因是_________________________________________
________________________________________________________________________。
(3)想要缩短达到D点的时间,可以________________________________________
________________________________________________________________________。(答出一点即可)
解析:(1)在OA之间,容器处于黑暗条件下,此时植物只进行呼吸作用,因此氧气参与的是植物有氧呼吸第三阶段。(2)A之后给予光照,叶肉细胞中通过光反应产生ATP和[H],还原C3生成C5,此时C5与CO2的固定速率没有立即增加,所以C5会在叶绿体内积累增加。B到D时,氧气的释放量大于黑暗时氧气的消耗量,氧气量增加,说明植株的光合速率大于呼吸速率,但是随着时间的延长,密闭容器内CO2不断减少,植物光合速率逐渐减小直至等于植物的呼吸作用速率(即光合产氧量=呼吸耗氧量)而趋于稳定。(3)根据前面的分析可知,随光照时间延长,到达D点以后,植物的光合作用速率等于呼吸作用速率,容器内的氧气总量将不再发生变化。要想缩短达到D点的时间,则必须通过改变影响光合作用的因素来提高光合速率,所以可以适当提升容器内的温度或适当增大光照强度。
答案:(1)植物有氧呼吸的第三阶段(与[H]结合形成水,并产生大量能量)
(2)增加 逐渐降低后保持不变 随着光照时间的延长,光合作用消耗CO2大于呼吸作用产生CO2,使容器中CO2浓度不断下降,进而光合作用速率随之降低。当容器中的CO2浓度降低到一定程度时,植物的光合速率等于呼吸速率,因此光合速率不变
(3)适当提升容器内的温度或适当增大光照强度
(全国卷:2018全国卷Ⅱ;2016全国卷Ⅱ;2013全国卷Ⅱ;地方卷:2016江苏卷;2015江苏卷;2013江苏卷)
【师说考问】
考问1 实验原理
(1)提取:绿叶中的色素能够溶于有机溶剂而不溶于水,可用无水乙醇等有机溶剂提取色素。
(2)分离:各种色素在层析液中溶解度不同,溶解度高的随层析液在滤纸上扩散得快,反之则慢,从而使各种色素相互分离。
考问2 实验步骤
提取色素:称取5 g绿叶,剪碎,放入研钵中→加入少量SiO2、CaCO3和10 mL无水乙醇→研磨→过滤→将滤液收集到试管内并塞严试管口
↓
制备滤纸条:将干燥的定性滤纸剪成略小于试管长与直径的滤纸条,将滤纸条一端剪去两角,在距离剪角一端1 cm处用铅笔画一条细的横线
↓
画滤液细线:用毛细吸管吸取少量的滤液,沿铅笔线均匀地画出一条细线,待滤液干后,再画一两次
↓
分离色素:将适量的层析液倒入试管中,将滤纸条轻轻插入层析液中→用棉塞塞紧试管口,装置如右图所示
↓
观察结果:滤纸条上呈现四条颜色、宽度不同的色素带
[深度思考]
(1)为什么需要选用新鲜绿色的叶片做实验材料?
提示:新鲜绿色的叶片中色素含量高,从而使滤液中色素含量较高,实验效果明显。
(2)为什么研磨时要迅速?为什么研磨时要加入少量的CaCO3和SiO2?
提示:叶绿素不稳定,易被破坏,因此研磨要迅速、充分,以保证提取较多的色素。二氧化硅破坏细胞结构,使研磨充分;碳酸钙可防止研磨过程中色素被破坏。
(3)为什么盛放滤液的试管管口加棉塞?
提示:防止乙醇挥发和色素氧化。
(4)滤纸为什么需预先干燥处理?在制备滤纸条时,为什么将一端的两个角剪掉?
提示:干燥处理的目的是使层析液在滤纸上快速扩散;剪掉两角的目的是防止层析液沿滤纸边缘扩散过快,从而保证色素带分离整齐。
(5)为什么画滤液细线要直、细、匀,而且待滤液细线干燥后再重复画一两次?
提示:画滤液细线要直、细、匀的目的是使分离出的色素带平整不重叠;滤液细线干燥后再重复画一两次,使分离出的色素带清晰分明。
(6)在层析时,为什么不能让滤液细线触及层析液?
提示:滤纸条上的滤液细线触及层析液,会使色素直接溶解到层析液中,结果使滤纸条上得不到色素带。
(7)分析滤纸条上色素带宽窄不同的原因。
提示:不同种类的色素在绿叶中的含量不同,含量多的色素带宽,反之色素带窄。
(8)如图是实验得到的色素在滤纸条上的分布图示,分析比较各种色素的含量及其在层析液中的溶解度的大小。
提示:①色素含量:叶绿素a>叶绿素b>叶黄素>胡萝卜素。②溶解度大小:胡萝卜素>叶黄素>叶绿素a>叶绿素b。
【题组跟进】
高考题组——研考向
教材实验的基础考查
1.[2016·江苏卷,17]下列用新鲜菠菜叶进行色素提取、分离实验的叙述,正确的是( )
A.应该在研磨叶片后立即加入CaCO3,防止酸破坏叶绿素
B.即使菜叶剪碎不够充分,也可以提取出4种光合作用色素
C.为获得10 mL提取液,研磨时一次性加入10 mL乙醇研磨效果最好
D.层析完毕后应迅速记录结果,否则叶绿素条带会很快随溶液挥发消失
解析:CaCO3可防止酸破坏叶绿素,应在研磨时加入,A错误;即使菜叶剪碎不够充分,但色素种类并没有减少,也可提取出4种光合色素,B正确;由于乙醇挥发,故为获得10 mL提取液,研磨时应加入多于10 mL乙醇,C错误;叶绿素条带会因色素分解而淡化、消失不会随层析液挥发消失,D错误。
答案:B
2.
[2015·江苏卷改编]为研究高光强对移栽幼苗光合色素的影响,某同学用乙醇提取叶绿体色素,用石油醚进行纸层析,如图为滤纸层析的结果(Ⅰ、Ⅱ、Ⅲ、Ⅳ为色素条带)。下列叙述错误的是( )
A.强光照导致了该植物叶绿素含量降低
B.类胡萝卜素含量增加有利于该植物抵御强光照
C.色素Ⅲ、Ⅳ吸收光谱的吸收峰波长不同
D.画滤液线时,滤液在点样线上只能画一次
解析:由图示可知,强光下,Ⅲ、Ⅳ表示的叶绿素色素带变窄,说明叶绿素含量降低,A项对;由图可知,强光下明显叶绿素含量低类胡萝卜素含量增加,可见类胡萝卜素含量增加利于植物抵御强光照,B项对;Ⅲ是叶绿素a,Ⅳ是叶绿素b,都是主要吸收蓝紫光和红光,但吸收光谱的吸收峰波长不同,C项对;画滤液线时,滤液在点样线上画2~3次,D项错。
答案:D
3.[2018·全国卷Ⅱ,30节选]为了研究某种树木树冠上下层叶片光合作用的特性,某同学选取来自树冠不同层的A、B两种叶片,分别测定其净光合速率,结果如图所示。据图回答问题:
(3)若要比较A、B两种新鲜叶片中叶绿素的含量,在提取叶绿素的过程中,常用的有机溶剂是________________________________________________________________________。
解析:(3)绿叶中的叶绿素等光合色素能够溶解在有机溶剂无水乙醇中,可以用无水乙醇提取叶绿素。
答案:(3)无水乙醇
教材实验的拓展考查
4.[经典高考]中国的饮食讲究“色香味”,颜色会影响消费。小李同学拟研发“绿色”食用色素,他以生长很快的入侵植物水葫芦为材料进行如下实验。
Ⅰ.提取叶绿素
Ⅱ.探究pH对叶绿素稳定性的影响
取一些叶绿素粗产品,配成一定浓度的溶液,于室温(约25 ℃)下进行实验,方法和结果如下表。
实验组号
叶绿素溶液/mL
调pH至
处理时间/ min
溶液颜色
①
3.0
Y
10
绿色
②
3.0
7.0
10
绿色
③
3.0
6.0
10
黄绿色
④
3.0
5.0
10
黄褐色
注:叶绿素被破坏后变成黄褐色。
根据所学知识和实验结果,请回答问题。
(1)提取食用叶绿素的X应该为________________,原因是__________________。
(2)表中Y应该为________,原因是________________________________________________。
(3)若用作食品色素,天然叶绿素色素不适用于________食品,否则________________________________________________________________________。
(4)小李想了解叶绿素粗产品中是否含有其他色素,请你提供检测方法并写出主要步骤。________________________________________________________________________
________________________________________________________________________。
解析:叶绿素易溶于有机溶剂,如丙酮或无水乙醇中;探究pH对叶绿素稳定性的影响时,要有酸性、中性和碱性等不同条件;由表格信息可知,酸性条件下可使叶绿素变成黄褐色;可借鉴课本中色素的分离方法进行色素种类的鉴定。
答案:(1)对人无害的有机溶剂(食用酒精) 叶绿素溶于有机溶剂和应考虑溶剂对人体的影响
(2)8.0 实验中自变量的变化应有规律和应考虑碱性pH对叶绿素稳定性的影响
(3)酸性 由于叶绿素被破坏造成食品失绿而影响品质
(4)纸层析法,其主要步骤:①制备滤纸条,②画色素滤液细线,③用层析液分离色素,④观察色素带
[师说技巧] 明确题干信息,抓准自变量
题意明确提出:“探究pH对叶绿素稳定性的影响”,显然告诉我们实验的自变量是“pH”;据表中信息可以看出因变量是色素的“颜色”;本实验采用设计pH梯度进行定量探究。分析表格可知,②③④组的pH相差1.0,可推断pH梯度值是1.0,因此实验组①的pH应是8.0。为保证实验结果准确性,不同实验组叶绿素溶液的量及处理时间都要严格遵循等量原则和单一变量原则。
模拟题组——预趋势
实验基础考查
1.[经典]下列关于叶绿体内色素提取和分离实验的说法,不正确的是( )
A.实验中需要加入SiO2进行研磨,以破碎细胞和叶绿体
B.在研磨过程中加入CaCO3的目的是防止叶绿素被破坏
C.色素分离后在滤纸条上形成的4条色素带从上至下分别呈橙黄色、黄色、蓝绿色、黄绿色
D.色素带的宽度反映了色素在层析液中溶解度的大小
解析:滤纸条上色素带的宽度反映了色素的含量,D不正确。
答案:D
2.[2019·江苏淮安模拟]甲、乙、丙、丁四位同学,在利用新鲜绿色菠菜叶为实验材料,用层析法进行叶绿体中色素的提取和分离实验时,由于操作不同,而得到了以下四种不同的层析结果。下列分析,错误的是( )
A.甲可能误用蒸馏水作提取液和层析液
B.乙可能是因为研磨时加入无水乙醇过多
C.丙可能是正确操作得到的理想结果
D.丁可能是因为研磨时未加入CaCO3
解析:叶绿体中的色素属于有机物,易溶于无水乙醇等有机溶剂,难溶于水,所以不能用蒸馏水作提取液和层析液,A正确;乙中每种色素都有,但含量很少,可能是无水乙醇过多,色素浓度太低导致的,B正确;丙中每种色素都有,但是胡萝卜素和叶黄素含量较多,叶绿素a和叶绿素b含量较少,这不应该是正确操作得到的理想结果,C错误;丁中叶绿素a和叶绿素b含量很少,可能是研磨时未加入CaCO3破坏了叶绿素,因为与类胡萝卜素相比,叶绿素更易受到破坏,D正确。
答案:C
实验综合考查
3.[经典模拟]某生物兴趣小组想探究蔬菜不同叶片在叶绿素含量上的区别,选择了新鲜菠菜的“绿叶”、“嫩黄叶”,做“绿叶中色素的提取和分离”实验。实验结果如右图,下列判断正确的是( )
选项
组别
滤纸条编号
判断依据
A
绿叶组
甲
叶绿素a带和叶绿素b带较宽
B
嫩黄叶组
甲
叶绿素a带和叶绿素b带较宽
C
绿叶组
乙
上起的第一和第二条带较窄
D
嫩黄叶组
乙
上起的第一和第二条带较窄
解析:绿叶比嫩黄叶含有更多的叶绿素a和叶绿素b。在滤纸条上,上起的第三和第四条带分别代表叶绿素a和叶绿素b,绿叶组中叶绿素a和叶绿素b所代表的两条色素带更宽。
答案:A
4.[创新题]将在黑暗中放置一段时间的叶片均分为4块,置于不同的试管中,按下表进行实验,着色最浅的叶片所在的试管是( )
试管编号
①
②
③
④
实验处理
CO2溶液
+
+
+
+
光照
白光
蓝光
红光
绿光
碘液
+
+
+
+
注:“+”表示具有该条件。
A.① B.②
C.③ D.④
解析:绿叶中色素吸收绿光最少,植物在绿光下合成的淀粉最少,故与碘液反应着色最浅。
答案:D
光合作用的探究历程及过程(国考5年5考)
(全国卷:2018全国卷Ⅱ、Ⅲ;2017全国卷Ⅱ;2016全国卷Ⅱ;2014全国卷;
地方卷:2018海南、北京卷;2017海南卷;2016天津卷;2015安徽、福建、浙江卷;
2014安徽、广东、山东、浙江卷)
【师说考问】
考问1 下图是光合作用过程,据图回答:
(1)色素的功能是吸收、传递、转化光能。
(2)光反应
(3)暗反应
(4)反应式及元素去向分析:
①反应式:(以生成C6H12O6为例):
6CO2+12H2OC6H12O6+6O2+6H2O。
②同位素标记元素转移途径:
H:3H2O[3H](C3H2O)。
C:14CO214C3(14CH2O)。
O:
(5)光反应中光能转化成的活跃化学能仅贮存于ATP中吗?
不是。除ATP外,还贮存于[H]中。
(6)光反应产生的[H]与细胞呼吸产生的[H]是否为同一类物质?
光反应产生的[H]为NADPH(还原型辅酶Ⅱ),细胞呼吸产生的[H]为NADH(还原型辅酶Ⅰ)。
考问2 环境因素骤变对物质含量动态变化的判断
(1)当外界条件改变时,短时间内将直接影响光合作用中C3、C5、[H]、ATP及(CH2O)的含量,其含量变化可以采用如图分析:
根据“变谁从谁入手”的方法进行分析,例如:CO2供应正常,光照变弱时,C3化合物的含量变化。
(2)光照与CO2浓度变化对植物细胞内C3、C5、[H]、ATP、(CH2O)合成量的影响及对应曲线图:
条件
过程变化
C3
C5
[H]和
ATP
模型分析
光照由强
到弱,CO2
供应不变
①过程减弱,
②③过程减弱,
④过程正常进行
增加
减少
减少
光照由弱
到强,CO2
供应不变
①过程增强,
②③过程增强,
④过程正常进行
减少
增加
增加
光照不变,
CO2由充
足到不足
④过程减弱,
①②③过程正
常进行,随C3
减少②③减弱,
①过程正常
减少
增加
增加
光照不变,
CO2由不
足到充足
④过程增强,
①②③正常进
行,随C3增加
②③增强,①过
程正常
增加
减少
减少
考问3 比较光合作用与有氧呼吸
能量
变化
光合作用
有氧呼吸
光能→化学能(储能)
化学能→ATP、热能(放能)
实质
合成有机物,储存能量
分解有机物、释放能量、供细胞利用
场所
叶绿体
细胞质基质和线粒体
条件
只在光下进行
有光、无光都能进行
联系
【题组跟进】
高考题组——研考向
光合作用中的经典实例拓展
1.[2017·海南卷,10]将叶绿体悬浮液置于阳光下,一段时间后发现有氧气放出。下列相关说法,正确的是( )
A.离体叶绿体在自然光下能将水分解产生氧气
B.若将叶绿体置于红光下,则不会有氧气产生
C.若将叶绿体置于蓝紫光下,则不会有氧气产生
D.水在叶绿体中分解产生氧气需要ATP提供能量
解析:光合作用的场所是叶绿体,离体的叶绿体在自然光下通过光反应能将水分解产生氧气,A正确;叶绿体中的色素既能吸收红光,也能吸收蓝紫光,B、C错误;水在叶绿体中分解产生氧气不仅不需要ATP提供能量,还能产生ATP,D错误。
答案:A
2.[2013·海南卷]某植物叶片不同部位的颜色不同,将该植物在黑暗中放置48 h后,用锡箔纸遮蔽叶片两面,如图所示。在日光下照光一段时间,去除锡箔纸,用碘染色法处理叶片,观察到叶片有的部位出现蓝色,有的没有出现蓝色。其中,没有出现蓝色的部位是( )
A.a、b和d B.a、c和e
C.c、d和e D.b、c和e
解析:绿色植物光合作用合成淀粉,淀粉遇碘变蓝。a处黄白色,没有叶绿素,不能进行光合作用;b处有叶绿体和光,能进行光合作用;c、e处遮光,不能进行光合作用;d处有叶绿素和光,能进行光合作用。
答案:B
3.[经典高考]为证实叶绿体有放氧功能,可利用含有水绵与好氧细菌的临时装片进行实验,装片需要给予一定的条件,这些条件是( )
A.光照、有空气、临时装片中无NaHCO3稀溶液
B.光照、无空气、临时装片中有NaHCO3稀溶液
C.黑暗、有空气、临时装片中无NaHCO3稀溶液
D.黑暗、无空气、临时装片中有NaHCO3稀溶液
解析:空气中有氧气,因此实验条件中不能有空气;光合作用需要光照和CO2,NaHCO3稀溶液可分解释放出CO2。
答案:B
光合作用过程分析
4.[2018·海南卷,4]高等植物细胞中,下列过程只发生在生物膜上的是( )
A.光合作用中的光反应
B.光合作用中CO2的固定
C.葡萄糖分解产生丙酮酸
D.以DNA为模板合成RNA
解析:高等植物细胞中,光合作用中的光反应只能发生在类囊体薄膜上,A正确;光合作用中CO2的固定发生在叶绿体基质中,B错误;葡萄糖分解产生丙酮酸发生在细胞质基质中,C错误;以DNA为模板合成RNA即转录过程,发生在细胞核和叶绿体基质中,D错误。
答案:A
5.[2018·北京卷,3]光反应在叶绿体类囊体上进行。在适宜条件下,向类囊体悬液中加入氧化还原指示剂DCIP,照光后DCIP由蓝色逐渐变为无色。该反应过程中( )
A.需要ATP提供能量
B.DCIP被氧化
C.不需要光合色素参与
D.会产生氧气
解析:光反应发生在叶绿体类囊体薄膜上,有光时,产生氧气、NADPH和ATP,A错误,D正确;DCIP照光后由蓝色逐渐变为无色,是因为DCIP被[H]还原成无色,B错误;光合作用光反应阶段需要光合色素吸收光能,C错误。
答案:D
6.[2016·海南卷,10]下列叙述错误的是( )
A.温度和光照会影响CO2的同化速率
B.光合作用中O2的产生发生在光反应阶段
C.光反应产生的ATP和NADPH不参与暗反应
D.土壤中的硝化细菌可利用CO2和H2O合成糖
解析:温度影响酶活性,光照影响光反应,二者均会影响暗反应中CO2的同化速率,A正确;光反应分解水,产生O2,B正确;光反应产生的ATP和NADPH参与暗反应,C错误;硝化细菌属于自养型生物,可以利用CO2和H2O合成糖类,D正确。
答案:C
7.[2015·安徽卷,2]下图为大豆叶片光合作用暗反应阶段的示意图。下列叙述正确的是( )
A.CO2的固定实质上是将ATP中的化学能转变为C3中的化学能
B.CO2可直接被[H]还原,再经过一系列的变化形成糖类
C.被还原的C3在相关酶的催化作用下,可再形成C5
D.光照强度由强变弱时,短时间内C5含量会升高
解析:由图解可知,光反应产生的ATP和[H]参与C3的还原,而不参与CO2的固定,A、B错误;被还原的C3在有关酶的催化作用下一部分合成了(CH2O),另一部分又形成了C5,C正确;光照强度变弱时,光反应产生的ATP和[H]减少,故短时间内C5含量会降低,D错误。
答案:C
8.[2015·福建卷]在光合作用中,RuBP羧化酶能催化CO2+C5(即RuBP)―→2C3。为测定RuBP羧化酶的活性,某学习小组从菠菜叶中提取该酶,用其催化C5与14CO2的反应,并检测产物14C3的放射性强度。下列分析错误的是( )
A.菠菜叶肉细胞内RuBP羧化酶催化上述反应的场所是叶绿体基质
B.RuBP羧化酶催化的上述反应需要在无光条件下进行
C.测定RuBP羧化酶活性的过程中运用了同位素标记法
D.单位时间内14C3生成量越多说明RuBP羧化酶活性越高
解析:RuBP羧化酶催化上述反应即为二氧化碳的固定,属于暗反应,其场所是叶绿体基质,A正确;暗反应有光、无光均可进行,B错误;实验中利用14C标记二氧化碳并检测产物放射性强度,即采用同位素标记法,C正确;单位时间内产物生成量可表示化学反应的催化效率,酶对化学反应的催化效率即为酶活性,D正确。
答案:B
9.[2017·全国卷Ⅱ,29]下图是表示某植物叶肉细胞光合作用和呼吸作用的示意图。
据图回答下列问题:
(1)图中①、②、③、④代表的物质依次是______________、_______________、_________________、___________________,[H]代表的物质主要是________________。
(2)B代表一种反应过程,C代表细胞质基质,D代表线粒体,则ATP合成发生在A过程,还发生在________(填“B和C”“C和D”或“B和D”)。
(3)C中的丙酮酸可以转化成酒精,出现这种情况的原因是
________________________________________________________________________。
解析:(1)由图可知A、B过程分别为光合作用的光反应和暗反应,图中类囊体膜上发生水的光解,产生NADPH和①氧气;暗反应阶段消耗ATP和NADPH,产生②NADP+、③(ADP和Pi);暗反应过程为卡尔文循环,CO2+C5→2C3(二氧化碳的固定),所以④为C5。呼吸作用的第一阶段的场所为C细胞质基质,在第一阶段中,葡萄糖氧化分解成丙酮酸;呼吸作用的第二、三阶段的场所为D线粒体,在第二阶段中,乙酰辅酶A通过三羧酸循环转变为CO2和[H];在第三阶段中,[H]进入电子传递链(呼吸链),最后传递给氧,与之生成水。呼吸作用中的[H]为还原型辅酶Ⅰ(NADH)。(2)植物叶肉细胞能产生ATP的生理过程有:光合作用光反应阶段(A)有氧呼吸的三个阶段(C和D)。(3)酒精是植物细胞无氧呼吸的产物。
答案:(1)O2 NADP+ ADP+Pi C5 NADH(或答:还原型辅酶Ⅰ)
(2)C和D
(3)在缺氧条件下进行无氧呼吸
光合作用过程中条件改变中间产物含量的变化
10.[2014·全国卷Ⅰ]正常生长的绿藻,照光培养一段时间后,用黑布迅速将培养瓶罩上,此后绿藻细胞的叶绿体内不可能发生的现象是( )
A.O2的产生停止
B.CO2的固定加快
C.ATP/ADP比值下降
D.NADPH/NADP+比值下降
解析:用黑布将培养瓶罩住,光反应停止,氧气的产生停止,A项会发生;光反应停止,[H]和ATP的产生停止,导致暗反应C3的还原速度减慢,C3在叶绿体内积累导致二氧化碳的固定减慢,B项不会发生;光反应停止,ATP的生成减少,ATP/ADP比值下降,C项会发生;光反应停止,NADPH([H])的产生减少,NADPH/NADP+比值下降,D项会发生。
答案:B
[题后归纳]
(1)以上分析只表示条件改变后短时间内各物质相对含量的变化,而非长时间。
(2)以上各物质变化中,C3和C5含量的变化是相反的,[H]和ATP含量变化是一致的。
11.[2011·全国卷]在光照等适宜条件下,将培养在CO2浓度为1%环境中的某植物迅速转移到CO2浓度为0.003%的环境中,其叶片暗反应中C3和C5化合物微摩尔浓度的变化趋势如图。回答下列问题。
(1)图中物质A是________(C3化合物、C5化合物)。
(2)在CO2浓度为1%的环境中,物质B的浓度比A的低,原因是________________________________________________________________________;
将CO2浓度从1%迅速降低到0.003%后,物质B浓度升高的原因是________________________________________________________________________
________________________________________________________________________。
(3)若使该植物继续处于CO2浓度为0.003%的环境中,暗反应中C3和C5化合物浓度达到稳定时,物质A的浓度将比B的________(低、高)。
(4)CO2浓度为0.003%时,该植物光合速率最大时所需要的光照强度比CO2浓度为1%时的________(高、低),其原因是________________________________________________________________________。
解析:(1)由题干提供的信息可推知,植物由1%CO2浓度环境转移到0.003%CO2浓度的环境中后,植物暗反应阶段的CO2固定速率减小,因此C3产生量减小,C5相对增加,由此可确定A为C3化合物,B为C5化合物。(2)在CO2浓度为1%的环境中物质B的浓度(C5化合物)比A的低,原因是CO2浓度相对高,CO2固定与C3化合物的还原达到动态平衡,根据暗反应中CO2固定和C3化合物还原的反应式:CO2+C5―→2C3;2C3(CH2O)+C5,可知C3化合物分子数比C5化合物分子数多。将CO2浓度从1%迅速降低到0.003%后,影响了CO2的固定,C5化合物的消耗减少而合成速率不变,因此C5化合物浓度升高。(3)若使该植物继续处于CO2浓度为0.003%的环境中,暗反应中C3和C5化合物浓度达到稳定时,根据反应式可知,物质A的浓度要比B的浓度高。(4)由于0.003%CO2浓度下的暗反应强度比1%CO2浓度下的低,所以所需ATP和[H]少,因此所需的光照强度也较低。
答案:(1)C3化合物
(2)暗反应速率在该环境中已达到稳定,即C3和C5化合物的含量稳定。根据暗反应的特点,此时C3化合物的分子数是C5化合物的2倍 当CO2浓度突然降低时,C5化合物的合成速率不变,消耗速率却减慢,导致C5化合物积累
(3)高
(4)低 CO2浓度低时,暗反应的强度低,所需ATP和[H]少
模拟题组——预趋势
教材经典实验的拓展考查
1.[经典模拟]下图是光合作用探索历程中恩格尔曼和萨克斯的实验示意图,下列有关叙述,正确的是( )
A.两实验均需进行“黑暗”处理,以消耗细胞中原有的淀粉
B.两实验均需要光的照射
C.两实验中只有恩格尔曼的实验设置了对照
D.两实验均可证明光合作用的产物有氧气
解析:图示的两实验中,只有萨克斯的实验需进行“黑暗”处理,目的是消耗掉细胞中原有的淀粉,A错误。恩格尔曼实验的目的是探究光合作用进行的场所,萨克斯实验的目的是探究光合作用产物,所以两实验均需要光的照射,B正确。恩格尔曼的实验中,照光处理与不照光、黑暗与完全曝光形成对照;萨克斯的实验中,叶片一半曝光、一半遮光形成对照,C错误。恩格尔曼的实验可证明氧气是光合作用的产物,萨克斯的实验可证明淀粉是光合作用的产物,D错误。
答案:B
2.[教材习题变式]下图表示较强光照且温度相同以及水和小球藻的质量相等的条件下,小球藻进行光合作用的实验示意图。一段时间后,以下相关比较不正确的是( )
A.Y2的质量大于Y3的质量
B.④中小球藻的质量大于①中小球藻的质量
C.②中水的质量大于④中水的质量
D.试管①的质量大于试管②的质量
解析:Y1和Y3是O2,Y2和Y4是18O2,因此Y2的质量大于Y3,A正确;④中小球藻中含有(CHO)的有机物,而①中小球藻含有(CH2O)的有机物,故④中小球藻质量大于①中的小球藻质量,B正确;④和②中的水都为HO,且含量相同,因此质量相等,C错误;在试管①和②中原有质量相等的情况下,②中释放出的是18O2,而①中释放出的是O2,故剩余质量①大于②,D正确。
答案:C
光合作用过程的综合考查
3.[2019·贵州松桃苗族自治县模拟]下图表示植物光合作用的一个阶段,下列各项叙述,正确的是( )
A.该反应的场所是类囊体薄膜
B.三碳化合物生成糖类需要[H]、ATP和多种酶
C.提高温度一定能促进糖类的生成
D.无光条件有利于暗反应进行
解析:根据图示的物质变化可以确定,该图表示植物光合作用的暗反应阶段,该过程在叶绿体基质中进行,A错误;三碳化合物生成糖类需要在酶的催化下,利用ATP提供的能量,通过[H]的还原进行,B正确;若图示是在最适温度条件下进行,则提高温度会降低酶的活性,进而影响(CH2O)的生成,C错误;无光条件下,光反应不能进行,不能为暗反应提供[H]和ATP,不利于暗反应的进行,D错误。
答案:B
4.[2019·山东实验中学模拟]某科学家用分离的叶绿体进行下列实验:先将叶绿体浸泡在pH=4的溶液中,使类囊体空腔中的pH为4。然后将此叶绿体转移到pH=8的溶液中,结果此叶绿体在黑暗中就能合成ATP。据此推测下列说法错误的是( )
A.植物叶片中的叶绿体在光照和黑暗的条件下都能产生ATP
B.此叶绿体在黑暗中合成ATP的原因是类囊体内外存在H+梯度
C.叶绿体光下产生ATP,其中光照的作用可能是使类囊体内外产生H+梯度
D.此叶绿体在黑暗中合成ATP的同时不会释放氧气
解析:正常情况下,植物叶片在光照下可以合成ATP,而在黑暗条件下不能合成ATP,A错误;根据以上分析可知,当类囊体腔中的H+浓度高于叶绿体基质(或叶绿体基质中的pH高于类囊体腔)时,此叶绿体在黑暗中可以合成ATP,B正确;叶绿体光下发生水的光解产生[H],导致类囊体内外产生H+梯度,因此可以合成ATP,C正确;此叶绿体在黑暗中合成ATP的同时不会发生水的光解,因此没有氧气的产生,D正确。
答案:A
分析条件骤变对叶绿体中物质含量的影响
5.[2019·湖南长郡中学模拟]下列有关细胞代谢过程的叙述,正确的是( )
A.若气孔关闭会导致叶肉细胞中的C3含量下降
B.蓝藻细胞水的光解发生在叶绿体的类囊体薄膜上
C.光合作用产生的[H]进入线粒体中参与H2O的生成
D.光合作用和细胞呼吸都是在相应细胞器的内膜上产生ATP
解析:若气孔关闭,由于CO2供应减少,会导致三碳化合物的生成减少,同时其去路不变,最终导致三碳化合物的含量下降,A正确;蓝藻细胞属于原核细胞,没有叶绿体,光合作用中水的光解发生在光合片层膜上,B错误;光合作用中产生的[H]只能用于还原三碳化合物,C错误;光合作用在叶绿体的类囊体薄膜上产生ATP,不是在叶绿体内膜上产生,有氧呼吸过程中,在线粒体基质中可以产生ATP,D错误。
答案:A
方法技巧
利用模型法分析光合作用中物质的量的变化
(1)以上分析只表示条件改变后短时间内各物质相对含量的变化。
(2)以上各物质变化中,C3和C5含量的变化是相反的,[H]和ATP含量变化是一致的。
(3)具体分析时只有理清C3、C5的“来源”与“去路”(C3产生于CO2的固定,消耗于C3的还原;C5产生于C3的还原,消耗于CO2的固定),才能避开试题陷阱。
影响光合作用的因素及在生产上的应用(国考5年6考)
(全国卷:2018全国卷Ⅲ;2016全国卷Ⅰ、Ⅱ、Ⅲ;2015全国卷Ⅰ;2014全国卷;地方卷:2018浙江卷;
2017北京、天津、江苏卷;2016四川卷;2015北京、山东、安徽卷;2014广东、浙江、山东、
安徽、四川卷;2013重庆、北京、四川、天津、海南卷)
【师说考问】
考问1 光合作用强度的表示方法
1.含义:植物在单位时间内通过光合作用制造的糖类的数量。
2.两种表示方法
(1)一定时间内原料的消耗量。
(2)一定时间内产物的生成量。
考问2 影响光合作用的因素有哪些?
1.内部因素
(1)与植物自身的遗传特性(如植物品种不同)有关,以阴生植物、阳生植物为例:如下图所示。
(2)植物叶片的叶龄、叶面积指数、叶绿素含量及酶等也会影响光合作用,如下图所示。
2.外部因素
(1)单因子变量对光合作用影响的曲线分析
因素
原理
图像
应用
光照强度
影响光反应阶段,制约ATP及NADPH的产生,进而制约暗反应
欲使植物生长,必须使光照强度大于光补偿点
温室大棚适当提高光照强度可以提高光合作用速率
二氧化碳浓度
影响暗反应阶段,制约C3的生成
大气中CO2浓度过低时(OA段)植物无法进行光合作用
①大田中增加空气流动,以增加CO2浓度,如“正其行,通其风”
②温室中可增施有机肥,以增大CO2浓度
温度
通过影响酶活性进而影响光合作用(主要制约暗反应)
①大田中适时播种
②温室中,增加昼夜温差,保证植物有机物的积累
必需矿质元素
可通过所构成的与光合作用相关的化合物,对光合作用产生直接或间接影响(如K+可影响光合产物的运输和积累)
①合理施肥促进叶面积增大,提高酶合成速率,加快光合作用速率②施用有机肥,有机肥被微生物分解后既可补充CO2又可提供各种矿质元素
(2)多因子对光合速率的影响
①曲线分析:
P点:限制光合速率的因素应为横坐标所表示的因子,随着该因子的不断加强,光合速率不断提高。
Q点:横坐标所表示的因子不再影响光合速率,要想提高光合速率,可适当提高图中的其他因子。
②应用:温室栽培时,在一定光照强度下,白天适当提高温度,增加光合酶的活性,提高光合速率,也可同时适当增加CO2浓度,进一步提高光合速率。当温度适宜时,可适当增加光照强度和CO2浓度以提高光合速率。
【题组跟进】
高考题组——研考向
光照强度、CO2浓度等因素对光合作用强度的影响
1.[2018·全国卷Ⅲ,29节选]回答下列问题:
(2)植物的叶面积与产量关系密切。叶面积系数(单位土地面积上的叶面积总和)与植物群体光合速率、呼吸速率及干物质积累速率之间的关系如图所示,由图可知:当叶面积系数小于a时,随叶面积系数增加,群体光合速率和干物质积累速率均________。当叶面积系数超过b时,群体干物质积累速率降低,其原因是_____________________________。
解析:(2)由图可知:当叶面积系数小于a时,随叶面积系数增加,群体光合速率和干物质积累速率均上升;当叶面积系数大于b时,由于群体光合速率不变,而群体呼吸速率仍在上升,导致群体净光合速率降低,干物质积累速率下降。
答案:(2)增加 群体光合速率不变,但群体呼吸速率仍在增加,故群体干物质积累速率降低
2.[2016·全国卷Ⅰ,30]为了探究生长条件对植物光合作用的影响,某研究小组将某品种植物的盆栽苗分成甲、乙两组,置于人工气候室中,甲组模拟自然光照,乙组提供低光照,其他培养条件相同。培养较长一段时间(T)后,测定两组植株叶片随光照强度变化的光合作用强度(即单位时间、单位叶面积吸收CO2的量),光合作用强度随光照强度的变化趋势如下图所示。回答下列问题:
(1)据图判断,光照强度低于a时,影响甲组植物光合作用的限制因子是________。
(2)b光照强度下,要使甲组的光合作用强度升高,可以考虑的措施是提高________(填“CO2浓度”或“O2浓度”)。
(3)播种乙组植株产生的种子,得到的盆栽苗按照甲组的条件培养T时间后,再测定植株叶片随光照强度变化的光合作用强度,得到的曲线与甲组的相同。根据这一结果能够得到的初步结论是___________________________________________
________________________________________________________________________。
解析:(1)甲组在a点条件下,增加光照强度,光合作用强度继续增加,故光合作用的限制因子是光照强度。(2)甲组在b点条件下,增加光照强度、光合作用强度不再继续增加,说明光照强度不再是光合作用的限制因子,要增加光合作用强度,需增加光合作用原料,而O2是光合作用产物,CO2才是光合作用的原料,故应该增加CO2浓度。(3)个体的表现型受遗传因素与环境因素的共同影响。若乙组的光合作用强度变化受遗传因素影响,则在甲组的光照条件下,乙组的子代光合作用强度随光照强度变化情况应与甲组不同,此与题干矛盾,故可排除遗传因素影响,因此乙组光合作用强度的变化应由环境因素(即低光照)引起,并非遗传物质改变所致。
答案:(1)光照强度
(2)CO2浓度
(3)乙组光合作用强度与甲组的不同是由环境因素低光照引起的,而非遗传物质的改变造成的
3.[2015·全国卷Ⅰ,29]为了探究不同光照处理对植物光合作用的影响,科学家以生长状态相同的某种植物为材料设计了A、B、C、D四组实验。各组实验的温度、光照强度和CO2浓度等条件相同、适宜且稳定,每组处理的总时间均为135 s,处理结束时测定各组材料中光合作用产物的含量。处理方法和实验结果如下:
A组:先光照后黑暗,时间各为67.5 s;光合作用产物的相对含量为50%。
B组:先光照后黑暗,光照和黑暗交替处理,每次光照和黑暗时间各为7.5 s;光合作用产物的相对含量为70%。
C组:先光照后黑暗,光照和黑暗交替处理,每次光照和黑暗时间各为3.75 ms(毫秒);光合作用产物的相对含量为94%。
D组(对照组):光照时间为135 s;光合作用产物的相对含量为100%。
回答下列问题:
(1)单位光照时间内,C组植物合成有机物的量________(填“高于”“等于”或“低于”)D组植物合成有机物的量,依据是________________________________;C组和D组的实验结果可表明光合作用中有些反应不需要________,这些反应发生的部位是叶绿体的________。
(2)A、B、C三组处理相比,随着______________的增加,使光下产生的______________________能够及时利用与及时再生,从而提高了光合作用中CO2的同化量。
解析:(1)光合作用过程可分为光反应和暗反应两个阶段。一般情况下,光反应的速率比暗反应快,持续光照,光反应产生的[H]和ATP不能及时被暗反应消耗,暗反应限制了光合作用的速率,降低了光能的利用率,若光照和黑暗间隔3.75 ms交替进行,有利于充分利用光反应的产物,从而提高了对光能的利用率,同时C组叶片只进行了D组一半光照时间,光合作用产物相对含量就已经达到94%;故在单位时间内,C组有机物合成量高于D组。通过C组和D组比较,光合作用中存在不需要光可进行的反应,其场所为叶绿体基质。(2)本实验的自变量为光照和黑暗交替频率,随着交替频率增加,光反应产生的ATP和还原型辅酶Ⅱ能及时被暗反应消耗并及时再生,提高了光合作用效率。
答案:(1)高于 C组只用了D组一半的光照时间,其光合作用产物的相对含量却是D组的94% 光照 基质
(2)光照和黑暗交替频率 ATP和还原型辅酶Ⅱ
其他因素对光合速率的影响
4.[2016·全国卷Ⅲ,29]为了探究某地夏日晴天中午时气温和相对湿度对A品种小麦光合作用的影响,某研究小组将生长状态一致的A品种小麦植株分为5组,1组在田间生长作为对照组,另4组在人工气候室中生长作为实验组,并保持其光照和CO2浓度等条件与对照组相同,于中午1230测定各组叶片的光合速率,各组实验处理及结果如下表所示:
回答下列问题:
(1)根据本实验结果,可以推测中午时对小麦光合速率影响较大的环境因素是________,依据是__________________________________;并可推测,________(填“增加”或“降低”)麦田环境的相对湿度可降低小麦光合作用“午休”的程度。
(2)在实验组中,若适当提高第________组的环境温度能提高小麦的光合速率,其原因是________________________________________________________________________
________________。
(3)小麦叶片气孔开放时,CO2进入叶肉细胞的过程____(填“需要”或“不需要”)载体蛋白,__________(填“需要”或“不需要”)消耗ATP。
解析:(1)根据本实验结果可知,相同温度条件下,小麦光合速率随相对湿度的增加而明显加快,但相对湿度相同时,小麦光合速率随温度的变化不明显,由此可推知中午时对小麦光合作用速率影响较大的环境因素是相对湿度;并可推测,增加麦田环境的相对湿度可降低小麦光合作用“午休”的程度。(2)比较实验组二、三、四可知小麦光合速率在31 °C时高于另两组,由此推知,小麦光合作用的最适温度在31 ℃左右,而第四组的25 ℃还远低于最适温度,所以在实验组中,若适当提高第四组的环境温度能提高小麦的光合速率。(3)CO2是以自由扩散方式进入叶肉细胞的,所以该过程不需要载体蛋白,也不需要消耗ATP。
答案:(1)相对湿度 相同温度条件下,相对湿度改变时,光合速率变化较大 增加
(2)四 该实验组的环境温度未达到光合作用的最适温度
(3)不需要 不需要
题后反思
各种环境因子对植物光合作用并不是单独地发挥作用,而是综合起作用。但各种因子的作用并不是同等重要的,其中起主要作用的因子为关键因子,因此在分析相关问题时,应抓关键因子。
在分析多因子对光合作用的影响时,首先要识别坐标中有几个因子,它们是如何影响代谢过程的,更重要的是,能对多条曲线进行对比,通过对比说明问题。对比时,要注意单一变量原则,即能对比的两条曲线之间只参照一个不同因子。
模拟题组——预趋势
影响光合作用因素的模型分析
1.[2019·齐鲁名校联考]科学家研究CO2浓度、光照强度和温度对同一植物光合作用强度的影响,得到实验结果如图所示。请据图判断下列叙述,不正确的是( )
A.光照强度为a时,造成曲线Ⅱ和Ⅲ光合作用强度差异的原因是CO2浓度不同
B.光照强度为b时,造成曲线Ⅰ和Ⅱ光合作用强度差异的原因是温度不同
C.光照强度为a~b,曲线Ⅰ、Ⅱ光合作用强度随光照强度升高而升高
D.光照强度为b~c,曲线Ⅱ、Ⅲ光合作用强度随光照强度升高而升高
解析:曲线Ⅱ和Ⅲ的CO2浓度不同,因此光照强度为a时,造成曲线Ⅱ和Ⅲ光合作用强度差异的原因是CO2浓度不同,A正确;曲线Ⅰ和Ⅱ的温度不同,因此光照强度为b时,造成曲线Ⅰ和Ⅱ光合作用强度差异的原因是温度不同,B正确;由曲线图可知,光照强度为a~b,曲线Ⅰ、Ⅱ光合作用强度随光照强度升高而升高,C正确;光照强度为b~c,曲线Ⅱ光合作用强度随光照强度升高而缓慢升高,但曲线Ⅲ光合作用强度随着光照强度的升高不再变化,D错误。
答案:D
2.[2019·河南洛阳统考]在适宜温度和大气CO2浓度条件下,测得某森林中林冠层四种主要乔木的幼苗叶肉细胞的生理指标如表所示。下列分析正确的是( )
物种
指标
马尾松
苦槠
石栎
青冈
光补偿点(千勒克斯)
7
3
1.5
1
光饱和点(千勒克斯)
11
6
3.3
2.5
(光补偿点:光合速率等于呼吸速率时的光强。光饱和点:达到最大光合速率所需的最小光强)
A.光强大于7千勒克斯,马尾松幼苗叶肉细胞中产生的O2全部进入线粒体
B.光强小于6千勒克斯,影响苦槠幼苗光合速率的环境因素主要是CO2浓度
C.森林中生产者积累有机物的能量总和,即为输入该生态系统的总能量
D.在群落演替过程中,随着林冠密集程度增大,青冈的种群密度将会增加
解析:马尾松的光补偿点为7千勒克斯,当光强大于7千勒克斯时,光合作用强度大于呼吸作用强度,因此叶肉细胞叶绿体产生的氧气会有一部分释放到细胞外,A错误;光强小于6千勒克斯时,苦槠光合速率未达到最大,此时影响苦槠光合速率的主要因素是光照强度,B错误;生产者固定的太阳能是流经生态系统的总能量,C错误;从表格数据可知,青冈需较弱的光照强度,当树冠密集程度增大时,有利于青冈的生长,种群密度会增加,D正确。
答案:D
影响光合作用因素的综合考查
3.[2019·河北省模拟]下图表示温室栽培的草莓净光合作用速率日变化曲线示意图(在C点打开通风口,—小时后关闭)请据图回答以下问题。
(1)在B点,草莓产生ATP的细胞器有____________________________________。
(2)BC段速率下降的原因是____________________________________________,
EF段速率下降的主要原因是_______________________________________________。
(3)在7时~19时的时间内,草莓有机物的积累量____________________________
(升高/降低/不变),原因是_____________________________________。
解析:(1)在B点时,草莓同时进行光合作用和呼吸作用,在线粒体中可通过有氧呼吸第二、三阶段产生ATP,在叶绿体中可通过光反应产生ATP。(2)C点以前温室内封闭,由于草莓光合作用吸收二氧化碳,导致温室内二氧化碳浓度降低,使BC段净光合速率下降,EF段光照强度逐渐下降,导致净光合速率下降。(3)7~19时的净光合速率始终大于0,说明有机物的合成在大分解,草莓有机物的积累量升高。
答案:(1)叶绿体和线粒体
(2)光合作用消耗大量CO2,使得温室内CO2浓度降低,导致净光合速率下降 光照逐渐减弱导致净光合速率下降
(3)升高 因为在7~19时的时间内净光合速率始终大于零,说明有有机物积累
光合作用与细胞呼吸的关系及相关实验探究(国考5年6考)
(全国卷:2018全国卷Ⅰ、Ⅱ、Ⅲ;2017全国卷Ⅰ;2016全国卷Ⅱ;2014全国卷Ⅱ;
地方卷:2018浙江卷;2016江苏卷;2015北京、山东、安徽、海南卷;2014四川、广东、浙江、安徽卷)
【师说考问】
考问1 比较光合作用与有氧呼吸的区别
项目
光合作用
有氧呼吸
物质
变化
无机物→有机物
有机物→无机物
能量
变化
光能→化学能(储能)
稳定的化学能→活跃的化学能(放能)+热能
实质
合成有机物,储存能量
分解有机物,释放能量,供细胞利用
场所
叶绿体
活细胞(主要在线粒体)
条件
只在光下进行
有光、无光都能进行
考问2 探究两者之间的联系
(1)物质方面
C:CO2(CH2O)C3H4O3CO2
O:H2OO2H2O
H:H2O[H](CH2O)[H]H2O
(2)能量方面
光能ATP中活跃的化学能(CH2O)中稳定的化学能
考问3 在不同的光照条件下,光合速率与呼吸速率的测定与计算
(1)绿色植物组织在黑暗条件下测得的数值表示呼吸速率。
(2)绿色植物组织在有光的条件下,光合作用与细胞呼吸同时进行,测得的数值表示净光合速率。
(3)根据光合作用和呼吸作用的反应式进行计算:
光合作用:6CO2+12H2OC6H12O6+6O2+6H2O
有氧呼吸:C6H12O6+6H2O+6O26CO2+12H2O+能量
①光合作用释放6 mol O2需要消耗12 mol H2O。
②光反应阶段,12 mol H2O光解产生24 mol [H],在暗反应中用于还原6 mol CO2,并产生6 mol H2O。
③每分解1 mol C6H12O6,需要消耗6 mol O2,产生6 mol CO2。
④真光合速率=净光合速率+呼吸速率。用O2、CO2或葡萄糖的量表示如下:
a.光合作用产生的O2量=实测的O2释放量+细胞呼吸消耗的O2量。
b.光合作用固定的CO2量=实测的CO2吸收量+细胞呼吸释放的CO2量。
c.光合作用产生的葡萄糖量=葡萄糖的积累量(增重部分)+细胞呼吸消耗的葡萄糖量。
(4)光合速率与呼吸速率的常用表示方法:
真正光
合速率
O2产生(生成)速率
CO2固定速率
有机物产生(制造、生成)速率
净光合
速率
O2释放速率
CO2吸收速率
有机物积累速率
呼吸
速率
黑暗中O2吸收速率
黑暗中CO2
释放速率
有机物消耗速率
(5)下列为叶肉细胞内线粒体与叶绿体之间的气体变化图示,据图判断生理过程。
图①:表示黑暗中,只进行细胞呼吸。
图②:表示细胞呼吸速率=光合作用速率。
图③:表示细胞呼吸速率<光合作用速率。
图④:表示细胞呼吸速率>光合作用速率。
(6)叶绿体吸收CO2的量属于真光合作用还是净光合作用?
真光合作用。
(7)光合速率的测定方法
①绿色组织在黑暗条件下或非绿色组织只进行呼吸作用,测得的数值为呼吸速率。
②绿色组织在有光条件下光合作用与细胞呼吸同时进行,测得的数据为净光合速率。
③表观(净)光合速率的测定方法。(如下图)
(a)条件:整个装置必须在光下。
(b)NaHCO3溶液作用:玻璃杯中的NaHCO3溶液保证了容器内CO2浓度的相对恒定,满足了绿色植物光合作用的需求。
(c)植物光合速率指标:植物光合作用释放氧气,使容器内气体压强增大,毛细管内的水滴右移。单位时间内水滴右移的体积即是表观光合速率。
考问4 光合作用、细胞呼吸曲线中关键点的移动
(1)呼吸速率增加,其他条件不变时,CO2(或光)补偿点B应向右移,反之向左移。
(2)呼吸速率基本不变,相关条件的改变使光合速率下降时,CO2(或光)补偿点B应向右移,反之向左移。
(3)阴生植物与阳生植物相比,CO2(或光)补偿点和饱和点都应向左移动。
【题组跟进】
高考题组——研考向
光合作用与细胞呼吸关系的实验考查
1.[2017·北京卷,2]某植物光合作用、呼吸作用与温度的关系如下图。据此,对该植物生理特性理解错误的是( )
A.呼吸作用的最适温度比光合作用的高
B.净光合作用的最适温度约为25 ℃
C.在0~25 ℃范围内,温度变化对光合速率的影响比对呼吸速率的大
D.适合该植物生长的温度范围是10~50 ℃
解析:由题目所给曲线可以看出,呼吸作用的最适温度约为53 ℃,而光合作用的最适温度约为30 ℃,A正确;净光合速率达到最大时对应的温度(即最适温度)约为25 ℃,B正确;在0~25 ℃范围内,与呼吸速率变化曲线相比,光合速率变化曲线升高得更快,说明温度变化对光合速率的影响比对呼吸速率的大,C正确;超过45 ℃,呼吸作用产生的二氧化碳多于光合作用消耗的二氧化碳,说明呼吸作用消耗的有机物多于光合作用产生的有机物,没有有机物的积累,不适合该植物的生长,D错误。
答案:D
2.[2017·天津卷,6]某突变型水稻叶片的叶绿素含量约为野生型的一半,但固定CO2酶的活性显著高于野生型。下图显示两者在不同光照强度下的CO2吸收速率。叙述错误的是( )
A.光照强度低于P时,突变型的光反应强度低于野生型
B.光照强度高于P时,突变型的暗反应强度高于野生型
C.光照强度低于P时,限制突变型光合速率的主要环境因素是光照强度
D.光照强度高于P时,限制突变型光合速率的主要环境因素是CO2浓度
解析:突变型水稻叶片叶绿素含量低于野生型,光照强度低于P时,对光照的吸收能力低于野生型,则光反应强度低于野生型,A正确;突变型水稻叶片固定CO2酶的活性显著高于野生型,光照强度高于P时,突变型的CO2吸收速率大于野生型,则暗反应强度高于野生型,B正确;光照强度低于P时,由于突变型水稻叶片叶绿素含量低,则限制其光合速率的因素主要是光照强度,C正确;光照强度高于P时,由于突变型水稻叶片固定CO2酶的活性高,则限制其光合速率的因素是除CO2浓度外的其他因素,D错误。
答案:D
3.[2018·全国卷Ⅰ,30]甲、乙两种植物净光合速率随光照强度的变化趋势如图所示。
回答下列问题:
(1)当光照强度大于a时,甲、乙两种植物中,对光能的利用率较高的植物是__________。
(2)甲、乙两种植物单独种植时,如果种植密度过大,那么净光合速率下降幅度较大的植物是________,判断的依据是____________________。
(3)甲、乙两种植物中,更适合在林下种植的是________。
(4)某植物夏日晴天中午12:00时叶片的光合速率明显下降,其原因是进入叶肉细胞的________________________________________________________________________
(填“O2”或“CO2”)不足。
解析:(1)由图分析可知,当光照强度大于a时,相同光照强度下,甲植物的净光合速率大于乙,有机物的积累较多,对光能的利用率较高。(2)甲、乙两种植物单独种植时,如果种植密度过大,植物接受的光照强度相对较弱,光照强度降低导致甲植物净光合速率降低的幅度比乙大,因此种植密度过大,导致甲植物净光合速率下降幅度比乙大。(3)从图中可以看出,乙植物的光饱和点以及光补偿点都比甲植物低,适合在光照强度相对更弱的环境中生长,林下的光照强度更低,因此更适合在林下种植的是植物乙。(4)夏日晴天中午12:00时,植物为了减少蒸腾作用对水分的散失,叶片上的部分气孔会关闭,导致细胞间的二氧化碳的含量下降,从而引起光合速率下降。
答案:(1)甲
(2)甲 光照强度降低导致甲植物净光合速率降低的幅度比乙大,种植密度过大,植株接受的光照强度减弱,导致甲植物净光合速率下降幅度比乙大
(3)乙 (4)CO2
4.[2018·全国卷Ⅲ,29节选]回答下列问题:
(3)通常,与阳生植物相比,阴生植物光合作用吸收与呼吸作用放出的CO2量相等时所需要的光照强度________(填“高”或“低”)。
解析:(3)由于阴生植物的呼吸作用强度小于阳生植物,即阴生植物通过呼吸作用放出的CO2比阳生植物少,因此阴生植物光合作用吸收CO2量与呼吸作用放出的CO2量相等时所需要的光照强度比阳生植物低。
答案:(3)低
5.[2017·全国卷Ⅰ,30]植物的CO2补偿点是指由于CO2的限制,光合速率与呼吸速率相等时环境中的CO2浓度。已知甲种植物的CO2补偿点大于乙种植物的。回答下列问题:
(1)将正常生长的甲、乙两种植物放置在同一密闭小室中,适宜条件下照光培养。培养后发现两种植物的光合速率都降低,原因是______________,甲种植物净光合速率为0时,乙种植物净光合速率________(填“大于0”“等于0”或“小于0”)。
(2)若将甲种植物密闭在无O2、但其他条件适宜的小室中,照光培养一段时间后,发现植物的有氧呼吸增加,原因是________________________。
解析:(1)从题干信息可知,适宜条件下照光培养,由于进行光合作用,且光合速率大于呼吸速率,使密闭小室内的CO2浓度下降,两植物光合速率下降;甲种植物的CO2补偿点大于乙种植物的CO2补偿点,所以甲种植物的净光合速率为0时环境中的CO2浓度大于乙种植物的净光合速率为0时所需的CO2浓度,所以甲种植物净光合速率为0时,乙种植物净光合速率大于0。(2)甲种植物在光下光合作用释放的O2使密闭小室中O2增加,而O2与有机物分解产生的NADH发生作用形成水是有氧呼吸的一个环节,所以当O2增多时,有氧呼吸会增加。
答案:(1)植物在光下光合作用吸收CO2的量大于呼吸作用释放CO2的量,使密闭小室中CO2浓度降低,光合速率也随之降低 大于0
(2)甲种植物在光下光合作用释放的O2使密闭小室中O2增加,而O2与有机物分解产生的NADH发生作用形成水是有氧呼吸的一个环节,所以当O2增多时,有氧呼吸会增加
6.[2014·全国卷,29]某植物净光合速率的变化趋势如图所示。据图回答下列问题。
(1)当CO2浓度为a时,高光强下该植物的净光合速率为________。CO2浓度在a~b之间时,曲线________表示了净光合速率随CO2浓度的增高而增高。
(2)CO2浓度大于c时,曲线B和C所表示的净光合速率不再增加,限制其增加的环境因素是________。
(3)当环境中CO2浓度小于a时,在图示的3种光强下,该植物呼吸作用产生的CO2量________(填“大于”“等于”或“小于”)光合作用吸收的CO2量。
(4)据图可推测,在温室中,若要采取提高CO2浓度的措施来提高该种植物的产量,还应该同时考虑________这一因素的影响,并采取相应措施。
解析:(1)由图可知,当CO2浓度为a时,高光强下对应的净光合速率为0。CO2浓度在a~b之间时,三条曲线均呈上升趋势。(2)由图可知,CO2浓度大于c时,B、C两条曲线均不再上升,说明CO2已不是限制净光合速率的因素。CO2浓度相同时,净光合速率的大小为:高光强>中光强>低光强,故此时的限制因素是光强。(3)净光合速率为0时,植物光合作用强度与呼吸作用强度相等;低于0时,则呼吸作用强度大于光合作用强度。(4)题图曲线反映了光强和CO2浓度对植物光合作用速率的影响,故温室中若要提高该种植物的产量,应考虑提高CO2浓度和增强光强。
答案:(1)0 A、B和C (2)光强 (3)大于 (4)光强
[题后归纳]
光照强度、二氧化碳浓度与光合速率的关系曲线
(1)解答有关光合作用的坐标曲线时,要注意对“四点三趋势”(起点、折点、交点和终点以及升、平、降三种变化趋势)的生物学意义的分析,命题者常从这些特征性的地方作为命题的切入点。
(2)光合总产量和净产量的常用判断方法:若CO2的吸收量出现负值,则纵坐标为光合净产量;光下植物对CO2吸收量、O2的释放量和有机物的积累量都表示为净产量;光合作用对CO2固定量、O2的产生量和有机物的制造量表示总量。
光合速率与呼吸速率的相关实验探究考查
7.[2018·江苏卷,18]如图为某一植物在不同实验条件下测得的净光合速率,下列假设条件中能使图中结果成立的是( )
A.横坐标是CO2浓度,甲表示较高温度,乙表示较低温度
B.横坐标是温度,甲表示较高CO2浓度,乙表示较低CO2浓度
C.横坐标是光波长,甲表示较高温度,乙表示较低温度
D.横坐标是光照强度,甲表示较高CO2浓度,乙表示较低CO2浓度
解析:若横坐标是CO2浓度,较高温度下,呼吸速率高,较低温度下,呼吸速率低,所以甲乙与纵坐标的交点不一样,A错误;若横坐标是温度,则随着温度的升高光合速率与呼吸速率都会表现为先升高后降低的趋势,B错误;若横坐标是光波长,则净光合曲线的变化趋势为先升高后降低,与图中甲乙曲线变化不符,C错误;若横坐标是光照强度,较高浓度的二氧化碳有利于光合作用的进行,因此甲表示较高CO2浓度,乙表示较低CO2浓度,D正确。
答案:D
8.[2018·浙江卷,26]各取未转基因的水稻(W)和转Z基因的水稻(T)数株,分组后分别喷施蒸馏水、寡霉素和NaHSO3,24 h后进行干旱胁迫处理(胁迫指对植物生长和发育不利的环境因素),测得未胁迫和胁迫8 h时的光合速率如图所示。已知寡霉素抑制光合作用和细胞呼吸中ATP合成酶的活性。下列叙述正确的是( )
A.寡霉素在细胞呼吸过程中抑制线粒体外膜上[H]的传递
B.寡霉素在光合作用过程中的作用部位是叶绿体中的基质
C.转Z基因提高光合作用的效率,且增加寡霉素对光合速率的抑制作用
D.喷施NaHSO3促进光合作用,且减缓干旱胁迫引起的光合速率的下降
解析:“已知寡霉素抑制光合作用和细胞呼吸中ATP合成酶的活性”,可知寡霉素在细胞呼吸过程中抑制线粒体内膜上[H]的传递,A错误;ATP产生于光合作用中的光反应,寡霉素在光合作用过程中的作用部位是叶绿体中的类囊体薄膜,B错误;对比分析(W+H2O)与(T+H2O)的实验结果可知,转Z基因提高光合作用的效率,对比分析(W+寡霉素)与(T+寡霉素)的实验结果可知,转Z基因可以减缓增加寡霉素对光合速率的抑制作用,C错误;对比分析(W+H2O)、(W+寡霉素)与(W+NaHSO3)的实验结果可知,喷施NaHSO3能够促进光合作用,且减缓干旱胁迫引起的光合速率的下降,D正确。
答案:D
9.[2018·全国卷Ⅱ,30节选]为了研究某种树木树冠上下层叶片光合作用的特性,某同学选取来自树冠不同层的A、B两种叶片,分别测定其净光合速率,结果如图所示。据图回答问题:
(1)从图可知,A叶片是树冠________(填“上层”或“下层”)的叶片,判断依据是________________________________________________________________________。
(2)光照强度达到一定数值时,A叶片的净光合速率开始下降,但测得放氧速率不变,则净光合速率降低的主要原因是光合作用的________反应受到抑制。
解析:(1)由于上层叶片对阳光的遮挡,导致下层叶片接受的光照强度较弱,因此下层叶片净光合速率达到最大值时所需要的光照强度较上层叶片低,据此分析图示可推知:A叶片是树冠下层的叶片。
(2)光合作用包括光反应和暗反应两个阶段,氧气产生于光反应阶段。光照强度达到一定数值时,A叶片的净光合速率开始下降,但测得放氧速率不变,说明光反应速率不变,则净光合速率降低的主要原因是光合作用的暗反应受到抑制。
答案:(1)下层 A叶片的净光合速率达到最大时所需光照强度低于B叶片
(2)暗
10.[2016·全国卷Ⅱ,31]BTB是一种酸碱指示剂,BTB的弱碱性溶液颜色可随其中CO2浓度的增高而由蓝变绿再变黄。某同学为研究某种水草的光合作用和呼吸作用,进行了如下实验:用少量的NaHCO3和BTB加水配制成蓝色溶液,并向溶液中通入一定量的CO2使溶液变成浅绿色,之后将等量的浅绿色溶液分别加入到7支试管中。其中6支加入生长状况一致的等量水草,另一支不加水草,密闭所有试管。各试管的实验处理和结果见下表。
试管编号
1
2
3
4
5
6
7
水草
无
有
有
有
有
有
有
距日光灯
的距离/cm
20
遮光*
100
80
60
40
20
50 min后
试管中溶
液的颜色
浅绿色
X
浅黄色
黄绿色
浅绿色
浅蓝色
蓝色
*遮光是指用黑纸将试管包裹起来,并放在距日光灯100 cm的地方。
若不考虑其他生物因素对实验结果的影响,回答下列问题:
(1)本实验中,50 min后1号试管的溶液是浅绿色,则说明2至7号试管的实验结果是由________引起的;若1号试管的溶液是蓝色,则说明2至7号试管的实验结果是________(填“可靠的”或“不可靠的”)。
(2)表中X代表的颜色应为________(填“浅绿色”“黄色”或“蓝色”),判断依据是________________________________________________________________________
________________________________________________________________________。
(3)5号试管中的溶液颜色在照光前后没有变化,说明在此条件下水草________________________________________________________________________。
解析:(1)依题意并结合表中信息可知:距日光灯的距离表示光照的强弱。2号试管遮光,其内的水草不能进行光合作用,但能进行呼吸作用;3~7号试管内的水草在有光的条件下,溶液颜色的变化是光合作用吸收的CO2量与呼吸作用释放的CO2量的综合作用的结果;1号试管为对照组,其中的NaHCO3可维持CO2浓度的相对稳定,2~7号试管为实验组。综上所述,若50 min后,1号试管的溶液是浅绿色,则说明2~7号试管的实验结果是由水草光合作用与呼吸作用引起的;若1号试管的溶液是蓝色,表明即使无水草,也会引发溶液颜色变化,因而2~7号试管的实验结果是不可靠的。(2)2号试管因遮光,其内的水草不能进行光合作用消耗CO2,但能通过呼吸作用释放CO2,所以试管内CO2浓度最高,X代表的颜色应为黄色。(3)5号试管中的溶液颜色与对照组1号试管的相同,均为浅绿色,说明在此条件下水草并未引发溶液中CO2含量变化,这意味着其光合作用强度与呼吸作用强度相等。
答案:(1)光合作用与呼吸作用 不可靠的
(2)黄色 水草不能进行光合作用,只能进行呼吸作用,溶液中CO2浓度高于3号试管
(3)光合作用强度等于呼吸作用强度,吸收与释放的CO2量相等
模拟题组——预趋势
光合作用与细胞呼吸过程的联系
1.[2019·合肥质检]甲、乙分别表示真核细胞中的某种结构,a、b表示有关化学反应。下列说法错误的是( )
A.a产生的[H]不能参与b
B.能进行a的细胞一定能进行b
C.甲、乙都能产生ATP用于各项生命活动
D.甲的外侧和乙的内侧基质中都存在着少量DNA
解析:甲上发生水的光解,为类囊体薄膜,a为光反应,产生的[H]只能用于暗反应还原C3,不能参与b(氢与氧结合生成水),A正确;能进行光反应的细胞是能进行光合作用的细胞,能进行光合作用的真核细胞一定能进行有氧呼吸,B正确;a过程产生的ATP只能用于暗反应,不能用于各项生命活动,C错误;甲为类囊体薄膜,其外侧为叶绿体基质,乙为线粒体内膜,其内侧为线粒体基质,线粒体基质和叶绿体基质中都存在少量DNA,D正确。
答案:C
2.下图是植物细胞中糖类合成与分解过程示意图,下列有关叙述,正确的是( )
(CH2O)+O2CO2+H2O+能量
A.过程①只在线粒体中进行
B.过程②在细胞质基质和叶绿体中进行
C.过程①和②中均能产生[H]
D.过程①和②中能量可相互转化
解析:过程①表示有氧呼吸,植物细胞有氧呼吸的第一阶段发生在细胞质基质中,第二、三阶段发生在线粒体中;过程②表示光合作用,植物细胞的光合作用在叶绿体中进行;有氧呼吸和光合作用中都会产生[H];有氧呼吸过程中有机物中的化学能转化为热能和ATP中的化学能,光合作用中光能最终转化为有机物中的化学能,这两个过程的能量不能相互转化。
答案:C
光合速率、呼吸速率的判断及相关计算
3.[2019·河北石家庄实验中学高三月考]在一定浓度的CO2和适当的温度条件下,测定A植物和B植物在不同光照条件下的光合速率,结果如下表,以下有关说法错误的是( )
光合速率与
呼吸速率相
等时光照强
度(千勒克司)
光饱和时光照强度(千勒克司)
光饱和时CO2吸收量(mg/100 cm2叶·小时)
黑暗条件下CO2释放量(mg/100 cm2叶·小时)
A植物
1
3
11
5.5
B植物
3
9
30
15
A.与B植物相比,A植物是在弱光照条件下生长的植物
B.当光照强度超过9klx时,B植物光合速率不再增加,造成这种现象的原因可能是暗反应跟不上光反应
C.当光照强度为9klx时,B植物的总光合速率是45mgCO2/100 cm2叶·小时
D.当光照强度为3klx时,A植物与B植物固定的CO2量的差值为4mgCO2/100 cm2叶·小时
解析:光合速率与呼吸速率相等时,A植物的光照强度比B植物的光照强度小,A正确;B植物的光合作用的光饱和点为9klx,如果再增加光照强度,也不会影响光合作用速率,因为此时影响光照强度的因素是二氧化碳浓度或温度等,B正确;总光合速率=净光合作用速率+呼吸作用速率,当光照强度为9klx时,B植物的总光合速率=30+15=45 mgCO2/100 cm2叶·小时,C正确;当光照强度为3klx时,A植物固定的二氧化碳的量为11+5.5=16.5 mg CO2/100 cm2叶·小时,而B植物此时光合速率等于呼吸速率,固定的二氧化碳的量为15,故两者固定的二氧化碳的差值16.5-15=1.5 mg CO2/100 cm2叶·小时,D错误。
答案:D
4.取某种植物生长状态一致的新鲜叶片,用打孔器将叶片打出若干圆片,圆片平均分成甲、乙、丙三组。甲组立即烘干处理并测得圆片干重为A,乙组保持湿润且置于一个黑暗密闭装置内,丙组保持湿润且置于一个密闭装置内并给予适宜强度的光照。乙组和丙组其他条件一致,一小时后,测得乙装置内圆片干重为B,丙装置内圆片干重为C。下列叙述正确的是( )
A.C-A为圆片叶肉细胞一小时内的真正光合速率
B.C-B为圆片叶肉细胞一小时内的净光合速率
C.A-B为圆片叶肉细胞一小时内的呼吸速率
D.实验过程中,乙组圆片叶肉细胞呼吸速率保持恒定
解析:C-A为圆片叶肉细胞一小时内的净光合速率;C-B为圆片叶肉细胞一小时内的真正光合速率;A-B为圆片叶肉细胞一小时内的呼吸速率;乙装置随着O2浓度下降,叶肉细胞呼吸速率也下降。
答案:C
5.[2019·四川德阳模拟]某研究小组从当地一湖泊的某一深度取得一桶水样,分装于六对黑白瓶中,剩余的水样测得原初溶解氧的含量为10 mg/L,白瓶为透明玻璃瓶,黑瓶为黑布罩住的玻璃瓶,将它们分别置于六种不同的光照条件下,24小时后,实测获得六对黑白瓶中溶解氧的含量,记录数据如下,以下说法正确的是( )
光照强度(klx)
0(黑暗)
a
b
c
d
e
白瓶溶氧量(mg/L)
3
10
16
24
30
30
黑瓶溶氧量(mg/L)
3
3
3
3
3
3
①若只考虑光照强度,该深度湖水中所有生物在晚上8 h内呼吸消耗O2的量为7/3 mg
②光照强度为a klx时,该水层生物产氧量与生物耗氧量可维持动态平衡
③当该水层中的溶氧量达到30 mg/L时,光照强度将不再成为限制溶氧量增加的主要因素
④若将e klx光照下的白瓶置于b klx光照下,瓶中光合生物细胞的C3含量会增加,C5含量会减少
A.①②③ B.②③④
C.①③④ D.①②④
解析:黑瓶中溶解氧的含量降低为3 mg/L的原因是:黑瓶没有光照,植物不能进行光合作用产生氧,其中的生物呼吸消耗氧气,该瓶中所有生物细胞呼吸消耗的O2量为:原初溶氧量-24小时后氧含量,即10-3=7(mg/L·24h),故该深度湖水中生物在晚上8 h内呼吸消耗O2的量为7/3 (mg/L),而所有生物氧气消耗量需乘以体积,①错误;光照强度为a klx时,白瓶中溶氧量不变,说明植物光合作用产生的氧刚好用于所有生物的呼吸作用消耗,故光照强度为a klx时,该水层生物产氧量与生物耗氧量可维持动态平衡,②正确;由表中数据可知,当该水层中的溶氧量达到30 mg/L时,白瓶中含氧量不再增加,所以此时光照强度将不再成为限制溶氧量增加的主要因素,③正确;若将e klx光照下的白瓶置于b klx光照下,光照减弱,光反应产生的[H]和ATP减少,C3的还原减慢,二氧化碳的固定继续进行,所以瓶中光合生物细胞的C3含量会增加,C5含量会减少,④正确。
答案:B
6.[2019·甘肃静宁一中高三模拟]如图表示水稻的叶肉细胞在光照强度分别为a、b、c、d时(其他条件不变且适宜),单位时间内CO2释放量和O2产生总量的变化。下列有关说法错误的是( )
A.光照强度由a到d时,叶肉细胞净光合速率增加
B.光照强度为b时,光合作用速率等于呼吸作用速率
C.若光照强度长期为c,该绿色植物不能正常生长
D.光照强度为d时,单位时间内细胞从周围吸收2个单位的CO2
解析:分析题图可知,光照强度由a到d,氧气产生总量增加,说明叶肉细胞净光合作用速率增加,A正确;分析题图可知,b光照条件下,氧气的产生总量与二氧化碳的释放量相等,细胞产生的二氧化碳一方面被植物光合作用利用,另一方面还要释放到细胞外,因此该点光合作用小于呼吸作用,B错误;c点光合作用与呼吸作用相等,有机物的积累为0,植物不能正常生长,C正确;有氧呼吸过程释放的二氧化碳与吸收的应为相等,d点氧气的产生总量为8,因此需要从周围吸收2个单位的CO2,D正确。
答案:B
光合作用、细胞呼吸相关曲线中关键点的移动
7.[经典模拟]已知某植物光合作用和呼吸作用的最适温度分别为25 ℃和30 ℃,如图表示30 ℃时光合作用与光照强度的关系。若温度降到25 ℃(原光照强度和二氧化碳浓度不变),理论上图中相应点a、b、d的移动方向分别是( )
A.下移、右移、上移 B.下移、左移、下移
C.上移、左移、上移 D.上移、右移、上移
解析:图中a、b、d三点分别表示细胞呼吸强度、光补偿点和在光饱和点时所对应的光照强度。由题干“光合作用和呼吸作用的最适温度分别为25 ℃和30 ℃”可知当温度从30 ℃降到25 ℃时,细胞呼吸强度降低,a点上移;光合作用强度增强,所以光饱和点(d点)时吸收的CO2增多,d点上移;b点表示光合作用强度=细胞呼吸强度,在25 ℃时细胞呼吸作用强度降低,光合作用强度增强,在除光照强度外其他条件不变的情况下要使其仍然与细胞呼吸强度相等,需降低光照强度以使光合强度与细胞呼吸强度相等,即b点左移。
答案:C
光合作用和细胞呼吸关系的综合考查
8.[2019·华南师大附中模拟]研究小组将某亚热带绿色植物置于15 ℃的一密闭透明玻璃容器内,测定装置中氧气含量,结果如图所示,据此回答下列问题:
(1)OA段,装置中氧气参与的细胞中的代谢过程是_______________________________
________________________________________________________________________。
(2)开始光照的A时刻,叶肉细胞中C5会_________________________________
(填“增加”、“减少”或“不变”),BD段玻璃容器中植物光合速率的变化趋势是________,产生上述变化的原因是_________________________________________
________________________________________________________________________。
(3)想要缩短达到D点的时间,可以________________________________________
________________________________________________________________________。(答出一点即可)
解析:(1)在OA之间,容器处于黑暗条件下,此时植物只进行呼吸作用,因此氧气参与的是植物有氧呼吸第三阶段。(2)A之后给予光照,叶肉细胞中通过光反应产生ATP和[H],还原C3生成C5,此时C5与CO2的固定速率没有立即增加,所以C5会在叶绿体内积累增加。B到D时,氧气的释放量大于黑暗时氧气的消耗量,氧气量增加,说明植株的光合速率大于呼吸速率,但是随着时间的延长,密闭容器内CO2不断减少,植物光合速率逐渐减小直至等于植物的呼吸作用速率(即光合产氧量=呼吸耗氧量)而趋于稳定。(3)根据前面的分析可知,随光照时间延长,到达D点以后,植物的光合作用速率等于呼吸作用速率,容器内的氧气总量将不再发生变化。要想缩短达到D点的时间,则必须通过改变影响光合作用的因素来提高光合速率,所以可以适当提升容器内的温度或适当增大光照强度。
答案:(1)植物有氧呼吸的第三阶段(与[H]结合形成水,并产生大量能量)
(2)增加 逐渐降低后保持不变 随着光照时间的延长,光合作用消耗CO2大于呼吸作用产生CO2,使容器中CO2浓度不断下降,进而光合作用速率随之降低。当容器中的CO2浓度降低到一定程度时,植物的光合速率等于呼吸速率,因此光合速率不变
(3)适当提升容器内的温度或适当增大光照强度
相关资料
更多

