新课改专用2020版高考生物一轮复习课下达标检测08《降低化学反应活化能的酶》(含解析)
展开课下达标检测(八) 降低化学反应活化能的酶
一、选择题
1.(2018·浙江11月选考单科卷)酶是生物催化剂,其作用受pH等因素的影响。下列叙述错误的是( )
A.酶分子有一定的形状,其形状与底物的结合无关
B.绝大多数酶是蛋白质,其作用的强弱可用酶活性表示
C.麦芽糖酶能催化麦芽糖的水解,不能催化蔗糖的水解
D.将胃蛋白酶加入到pH=10的溶液中,其空间结构会改变
解析:选A 酶具有一定可变的几何形状,酶的活性部位与底物结合时形状发生改变发挥催化作用,作用完成后恢复原状,其形状与底物的结合有关;酶的本质绝大多数是蛋白质,少数是RNA,其催化作用的强弱可以用酶活性来表示;酶具有专一性,麦芽糖酶可以催化麦芽糖水解,不能催化蔗糖水解;酶在过酸或过碱的溶液中会发生变性失活,胃蛋白酶的最适pH为1.8左右,加入到pH=10的溶液中会使酶变性,空间结构发生改变。
2.(2019·济南模拟)适当提高温度、加FeCl3和过氧化氢酶都可以加快过氧化氢的分解。下列各项分组中,加快过氧化氢的分解所遵循的原理相同的是( )
A.提高温度、加FeCl3
B.提高温度、加过氧化氢酶
C.加FeCl3和过氧化氢酶
D.提高温度、加FeCl3和过氧化氢酶
解析:选C 升高温度加快过氧化氢的分解的原理是给反应物提供能量;加FeCl3和过氧化氢酶加快过氧化氢的分解的原理是降低反应的活化能。
3.如图表示某反应进行时,有酶参与和无酶参与的能量变化,则下列叙述正确的是( )
A.此反应为放能反应
B.曲线Ⅰ表示有酶参与
C.E2为反应前后能量的变化
D.酶参与反应时,所降低的活化能为E4
解析:选D 曲线Ⅱ是有酶催化条件下的能量变化,其降低的活化能为E4,反应前后能量的变化应为E3,反应产物乙物质的能量值比反应物甲物质的高,则该反应为吸能反应。
4.下图是酶催化特性的“酶-底物复合反应”模型,图中数字表示反应过程,字母表示相关物质。则下列各选项对此图意的解释正确的是( )
A.X是酶,过程①表示缩合反应
B.Y可表示酶,过程②体现酶的多样性
C.复合物Z是酶发挥高效性的关键
D.①、②可以表示葡萄糖水解过程
解析:选C 据图分析,X在化学反应前后不变,说明X是酶;Y在酶的作用下生成F和G,说明该反应是分解反应。根据以上分析可知,Y不是酶,过程②体现了酶具有催化作用。图中的复合物Z是酶与反应物的结合体,是酶发挥高效性的关键。葡萄糖是单糖,是不能水解的糖。
5.某同学进行了下列有关酶的实验:
甲组:淀粉溶液+新鲜唾液→加入斐林试剂→出现砖红色沉淀
乙组:蔗糖溶液+新鲜唾液→加入斐林试剂→不出现砖红色沉淀
丙组:蔗糖溶液+蔗糖酶溶液→加入斐林试剂→?
下列叙述正确的是( )
A.丙组的实验结果是“不出现砖红色沉淀”
B.三组实验都应该在37 ℃条件下进行
C.该同学的实验目的是验证酶的专一性
D.可用碘液代替斐林试剂进行检测
解析:选C 因为蔗糖被蔗糖酶催化水解生成葡萄糖和果糖,有还原性,加入斐林试剂出现砖红色沉淀;加入斐林试剂必须水浴加热至50~65 ℃;唾液淀粉酶只能水解淀粉,不能水解蔗糖,蔗糖酶才能水解蔗糖,故该实验能验证酶的专一性;如用碘液代替斐林试剂,则三个组都不会出现蓝色,无法检测。
6.某实验室研制出一种X酶,为测出X酶的最适温度,有人设置了a、25 ℃、b(已知:a低于25 ℃和b,b高于25 ℃)三种温度进行实验,结果发现,此三种温度下的X酶活性无显著差异。据此可推测X酶的最适温度( )
A.一定在25 ℃左右
B.一定在a~25 ℃之间
C.一定在25 ℃~b之间
D.低于a或高于b或在a~b之间都有可能
解析:选D 由于只设置了3组温度对照,温度梯度过大或过小都会导致三种温度下X酶的活性无显著差异,因此不能确定具体的最适温度。
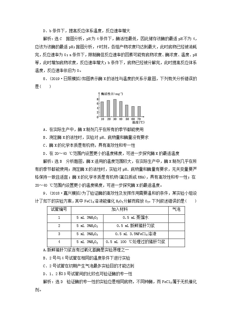
7.如图表示不同pH对某种酶活性的影响。下列分析正确的是( )
A.据图分析,储存该酶的最适pH为4
B.据图分析,t时刻各组酶促反应速率达到最大值
C.a条件下,增加底物浓度,反应速率增大但酶活性不变
D.b条件下,提高反应体系温度,反应速率增大
解析:选C 据图分析,pH为4条件下,酶活性最低,因此储存该酶的最适pH不为4,应该为该酶的最适pH;据图分析,t时刻,各组产物浓度均达到最大,此时底物已经被消耗完,反应速率为0;a条件下,限制酶促反应速率的因素可能有底物浓度、酶浓度、温度、pH等,此时增加底物浓度,反应速率增大;b条件下,底物已经被分解完,此时提高反应体系温度,反应速率依旧为0。
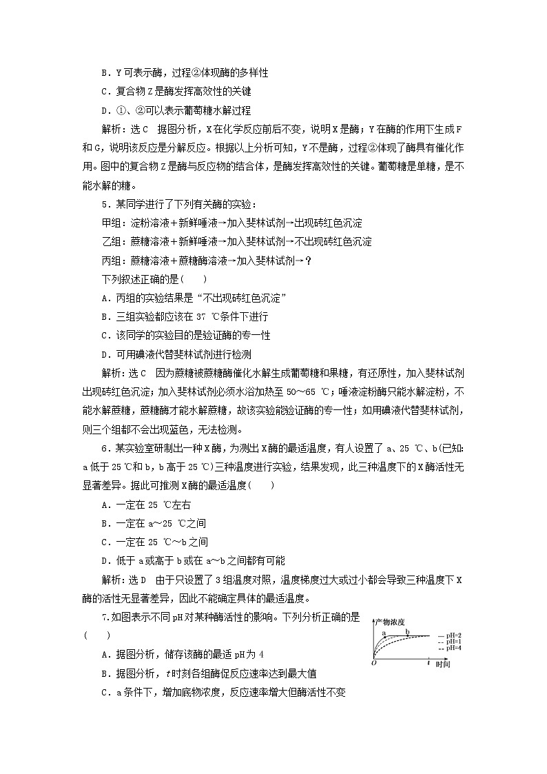
8.(2019·日照模拟)如图表示酶X的活性与温度的关系示意图,下列有关分析错误的是( )
A.在实际生产中,酶X制剂几乎在所有的季节都能使用
B.测定酶X的活性时,实验对pH、底物量和酶量没有要求
C.酶X的化学本质是有机物,具有高效性和专一性
D.在20~40 ℃范围内设置更小的温度梯度,可进一步探究酶X的最适温度
解析:选B 分析题图,酶X适用的温度范围较大,在实际生产中,酶X制剂几乎在所有的季节都能使用;测定酶X的活性时,实验对pH、底物量和酶量有要求,无关变量要严格保持一致且适宜;酶X的化学本质是有机物(蛋白质或RNA),具有高效性和专一性;在20~40 ℃范围内设置更小的温度梯度,可进一步探究酶X的最适温度。
9.(2018·嘉兴模拟)为了验证酶的高效性及发挥作用需要温和的条件,某实验小组设计了如下的实验方案,其中FeCl3溶液能催化H2O2分解而释放O2。下列叙述错误的是( )
试管编号 | 加入材料 | 气泡 | |
1 | 5 mL 3%H2O2 | 0.5 mL蒸馏水 |
|
2 | 5 mL 3%H2O2 | 0.5 mL新鲜猪肝匀浆 |
|
3 | 5 mL 3%H2O2 | 0.5 mL 3.5%FeCl3溶液 |
|
4 | 5 mL 3%H2O2 | 0.5 mL 100 ℃处理过的猪肝匀浆 |
|
A.新鲜猪肝匀浆含有过氧化氢酶是实验原理之一
B.2号与4号试管在相同的温度条件下进行实验
C.2号试管在初期产生气泡最多实验目的才能达到
D.1、2和3号试管间的比较也可验证酶的专一性
解析:选D 验证酶的专一性的实验应是相同底物,不同种酶,而FeCl3属于无机催化剂。
10.如图为酶促反应相关曲线图,Km表示酶促反应速率为1/2vmax时的底物浓度。竞争性抑制剂与底物结构相似,可与底物竞争性结合酶的活性部位;非竞争性抑制剂可与酶的非活性部位发生不可逆性结合,从而使酶的活性部位功能丧失。下列分析错误的是( )
A.Km越大,酶与底物亲和力越高
B.加入竞争性抑制剂,Km增大
C.加入非竞争性抑制剂,vmax降低
D.非竞争性抑制剂破坏酶的空间结构
解析:选A 根据题干信息可知,Km越大,代表酶促反应速率达到1/2vmax时所需要的底物浓度越大,即酶促反应需要高浓度的底物才能正常进行,从而说明底物与酶的亲和力越低;当反应环境中存在竞争性抑制剂时,需要增加底物的浓度才能保证反应的正常进行,即Km会增大;由“非竞争性抑制剂可与酶的非活性部位发生不可逆性结合,从而使酶的活性部位功能丧失”可知,若反应环境中增加了非竞争性抑制剂,则会导致部分酶的活性部位空间结构改变、功能丧失,进而导致vmax降低。
二、非选择题
11.研究者用磷酸化酶(混合酶,可将淀粉水解成单糖)、单糖、淀粉和不同pH缓冲液组成不同反应体系,并测定了各反应体系中淀粉含量的变化(实验中pH对淀粉含量没有直接影响),结果见下表。随后,研究者测定了水稻开花后至籽粒成熟期间,水稻籽粒中淀粉含量和磷酸化酶相对活性的变化,结果如下图,回答下列问题:
不同反应体系中淀粉含量的变化
pH | 淀粉含量(mg/mL) | |
作用前 | 作用后 | |
5.7 | 0.846 | 0.612 |
6.0 | 0.846 | 0.801 |
6.6 | 0.846 | 1.157 |
6.9 | 0.846 | 1.121 |
7.4 | 0.846 | 0.918 |
(1)分析表格中淀粉含量的变化情况,推测磷酸化酶的具体功能包括______________________。
(2)结合图、表分析,开花后10~20天内,水稻籽粒细胞中pH可能在________(填“5.7”“6.0”或“6.6”)附近,此时间段内,水稻籽粒中磷酸化酶相对活性与淀粉含量变化的关系是______________________________________________________________________。
(3)若要检测实验中酶促反应速率,可通过检测底物的消耗速率或产物的生成速率来判定,从操作简便的角度分析,最好选择__________(试剂)检测;题中的淀粉属于________(填“底物”“产物”或“底物和产物”);若反应在适宜的温度、pH等条件下进行,则影响酶促反应速率的因素还有______________________________(至少写出2点)。
解析:(1)题中表格呈现了实验结果,从表中数据比较分析可知,本实验的自变量是pH,因变量是淀粉含量的变化,当pH为5.7和6.0时,反应体系中淀粉的含量减少,说明反应体系中部分淀粉在磷酸化酶作用下分解了;当pH为6.6、6.9和7.4时,反应体系中淀粉的含量增加,说明反应体系中在磷酸化酶作用下有淀粉合成。由此可推测磷酸化酶(混合酶)在这个反应体系中在不同pH条件下,既可以催化淀粉分解,也可以催化单糖合成淀粉。(2)结合图表分析,开花后10~20天内磷酸化酶的活性高,淀粉积累的速度最快,所以水稻籽粒细胞中pH可能在6.6;从图中曲线分析,可知前段磷酸化酶相对活性增高,淀粉含量积累加快,后段磷酸化酶相对活性下降,淀粉含量积累减缓。(3)题中涉及的酶促反应为淀粉水解和合成,淀粉水解形成的单糖是葡萄糖(还原糖),可选择碘液或斐林试剂来检测,但斐林试剂使用中需进行水浴加热,故碘液是最佳选择;由第(1)小题分析可知,淀粉既属于底物,又属于产物;影响酶促反应速率的因素有酶的活性、底物浓度、酶的浓度等。
答案:(1)催化淀粉的分解与合成 (2)6.6 前段磷酸化酶相对活性增高,淀粉含量积累加快,后段磷酸化酶相对活性下降,淀粉含量积累减缓(可合并回答) (3)碘液 底物和产物 底物浓度、酶的浓度、酶的活性等(答出2点即可)
12.(2019·泰安三模)如图是某种淀粉酶催化淀粉水解的反应速率与温度的关系曲线,回答下列问题:
(1)图中b、c两点中通过改变温度条件可明显提高反应速率的是________,原因是_______________________________________
________________________________________________________________________
________________________________________________________________________。
(2)某同学为验证温度对该酶活性的影响,设计了如下实验:
操作步骤 | 操作方法 | 试管A | 试管B | 试管C |
1 | 淀粉溶液 | 2 mL | 2 mL | 2 mL |
2 | 温度处理(℃) | 37 | 100 | 0 |
3 | 淀粉酶溶液 | 1 mL | 1 mL | 1 mL |
4 | 碘液 | 2滴 | 2滴 | 2滴 |
5 | 现象 | X | 变蓝 | 变蓝 |
①该实验的自变量是________。若反应时间相对充分,请写出表格中X表示的内容:________。操作步骤4______(填“可以”或“不可以”)用斐林试剂代替碘液,原因是________________________________________________________________________
________________________________________________________________________。
②能不能利用过氧化氢酶催化H2O2分解来验证温度对酶活性的影响原因?________。原因是______________________________________________。
③若需判断某生物大分子物质在不同温度条件下,相同酶催化是否水解,从实验的科学角度分析,最好检测:________。
解析:(1)分析曲线,c点属于低温,b点是高温,所以通过改变温度条件可明显提高反应速率的为c点,原因是低温虽然抑制酶活性,但低温对酶活性的影响是可逆的,而高温使酶失活,对酶活性的影响是不可逆的。(2)①分析表格可看出,温度是自变量,变色情况是因变量;X是37 ℃时的变色情况,在此温度淀粉酶活性强,将淀粉水解,加碘液不变蓝;不能用斐林试剂代替碘液,因为用斐林试剂检测生成物时,需水浴加热到50~65 ℃,对实验有影响。②也不能用过氧化氢酶催化H2O2分解来验证温度对酶活性的影响,原因是温度对H2O2分解的速度有影响,同样会对实验结果造成干扰。③判断某生物大分子物质在不同温度条件下,相同酶催化是否水解,最好检测生成物情况,若检验反应物有可能反应物在较长时间都存在,不易判断。
答案:(1)c 低温抑制酶活性,低温对酶活性的影响是可逆的,而高温使酶失活,高温对酶活性的影响是不可逆的
(2)①温度 不变蓝 不可以 用斐林试剂检测生成物时,需水浴加热到50~65 ℃,改变了实验的自变量,对实验结果有干扰 ②不能 温度对H2O2分解的速度有影响,会对实验结果造成干扰 ③生成物
13.丝状温度敏感蛋白(FtsZ)是细菌中一种含量丰富且结构稳定的蛋白质,几乎存在于包括结核杆菌的所有病原细菌中。FtsZ也是一种GTP酶,有一个GTP(三磷酸鸟苷)的结合位点,在GTP存在的条件下,可以在分裂细菌中间部位聚集成Z环,Z环不断收缩,引导细菌的细胞分裂。寻找靶向FtsZ的抑制剂,可有效抑制细菌的细胞分裂。为建立靶向FtsZ的新型抗菌药筛选模型,科研人员对大肠杆菌表达的FtsZ蛋白进行了相关研究。
(1)人类病原微生物耐药性的提高,严重影响传染性疾病治疗的成功几率。FtsZ抑制剂与以往的抗菌药相比不易形成耐药性,原因是FtsZ蛋白____________________。
(2)下图1表示利用荧光散射法测定FtsZ蛋白在体外的聚集程度。当加入________时,FtsZ蛋白迅速聚集,由此可见,FtsZ在体外依然具备________功能。实验选取BSA作为对照,原因是____________________________。
(3)下面两组实验研究温度对FtsZ酶活性的影响。
实验一:将FtsZ蛋白分别置于25 ℃、30 ℃、37 ℃、45 ℃、50 ℃、55 ℃条件下,同时加入等量GTP混匀反应30 min,测定酶的活性,结果见图2。
实验二:将FtsZ蛋白分别置于25 ℃、30 ℃、37 ℃、45 ℃、50 ℃、55 ℃条件下保温2 h,然后加入等量GTP混匀,置于37 ℃反应30 min,测定酶的活性,结果见图3。
①37 ℃不一定是FtsZ酶的最适温度,请你设计实验确定其最适温度,实验思路是________________________________________________________________________
________________________________________________________________________。
②实验一、实验二处理的区别是__________________________________________
________________________________________________________________________。
③实验二的目的是_______________________________________________________
__________________。
④当温度高于45 ℃时,酶的活性迅速丧失,原因是____________________________
________________________________________________________________________。
解析:(1)据题意“丝状温度敏感蛋白(FtsZ)是细菌中一种含量丰富且结构稳定的蛋白质”可知,FtsZ结构稳定,因此FtsZ抑制剂与以往的抗菌药相比不易形成耐药性。(2)据图可知,在4 min后加入了GTP,FtsZ蛋白迅速聚集,说明FtsZ在体外依然具备催化功能。据图可知,加入GTP后,BSA聚集程度与加入前相比,都是50左右,说明BSA不会在GTP的诱导下发生聚合反应,因此选取BSA作为对照。(3)①据图2可知,37 ℃时FtsZ酶活性最高,但此温度不一定是FtsZ酶的最适温度,其最适温度在37 ℃左右,因此设计FtsZ酶的最适温度的实验思路是在30~45 ℃温度范围内设置较小的温度梯度,重复实验一,酶活性最高时对应的温度是最适温度。②据实验一及实验二的内容可知,实验一、实验二处理的区别是实验一先混匀再在不同温度下反应;实验二先保温再加GTP。③实验二的目的是测定酶具有催化活性的温度范围。④酶的活性受到温度的影响,高温会破坏酶的空间结构导致酶失去活性,因此当温度高于45 ℃时,酶的活性迅速丧失。
答案:(1)结构稳定 (2)GTP 催化 BAS不会在GTP的诱导下发生聚合反应 (3)在30~45 ℃温度范围内设置较小的温度梯度,重复实验一,酶活性最高时对应的温度是最适温度 实验一是先混匀再在不同温度下反应;实验二是先保温再加GTP 测定酶具有催化活性的温度范围 温度过高使蛋白质的空间结构遭到破坏,导致酶失活

