所属成套资源:「人教版」2021高考历史一轮复习学案
- 2021版新高考历史(人教版)一轮复习教师用书:模块3第11单元第24讲 “百家争鸣”和儒家思想的形成及“罢黜百家独尊儒术” 学案 0 次下载
- 2021版新高考历史(人教版)一轮复习教师用书:模块3第11单元第25讲 宋明理学及明清之际活跃的儒家思想 学案 0 次下载
- 2021版新高考历史(人教版)一轮复习教师用书:模块3第12单元第26讲 西方人文主义思想的起源与文艺复兴 学案 0 次下载
- 2021版新高考历史(人教版)一轮复习教师用书:模块3第12单元第27讲 宗教改革和启蒙运动 学案 0 次下载
- 2021版新高考历史(人教版)一轮复习教师用书:模块3第12单元单元综合提升 学案 0 次下载
2021版新高考历史(人教版)一轮复习教师用书:模块3第11单元单元综合提升
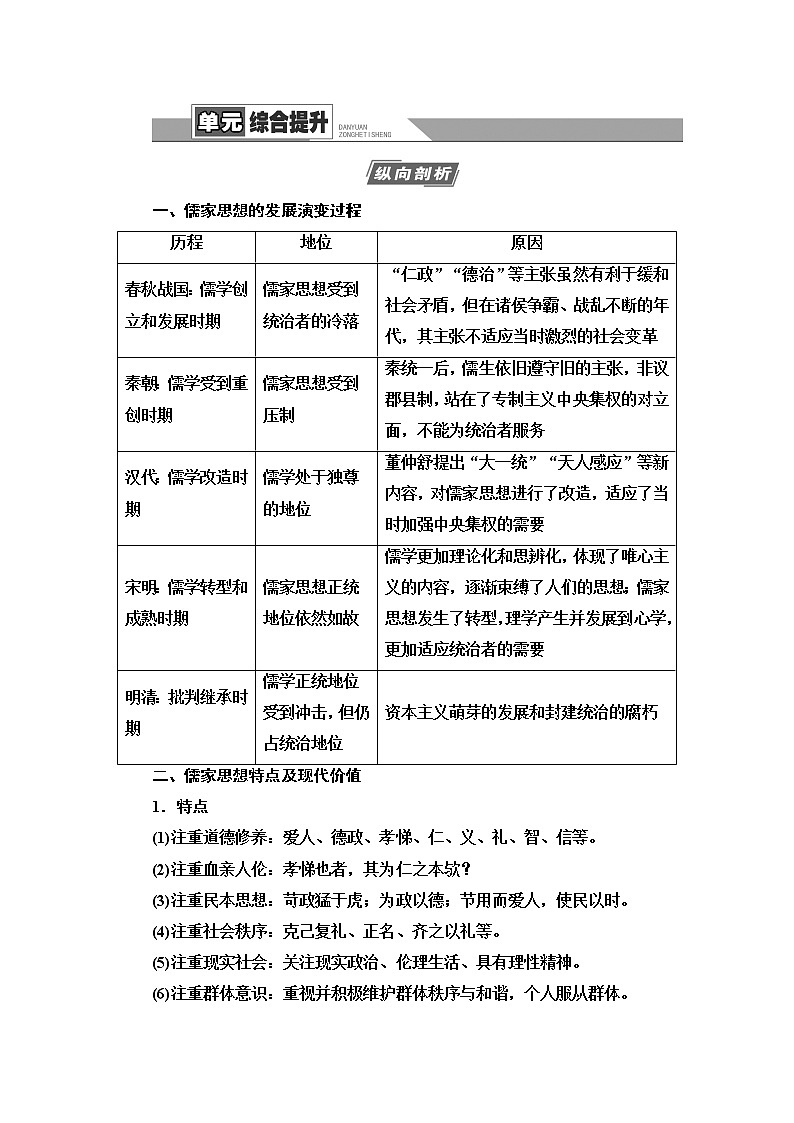
展开一、儒家思想的发展演变过程历程地位原因春秋战国:儒学创立和发展时期儒家思想受到统治者的冷落“仁政”“德治”等主张虽然有利于缓和社会矛盾,但在诸侯争霸、战乱不断的年代,其主张不适应当时激烈的社会变革秦朝:儒学受到重创时期儒家思想受到压制秦统一后,儒生依旧遵守旧的主张,非议郡县制,站在了专制主义中央集权的对立面,不能为统治者服务汉代:儒学改造时期儒学处于独尊的地位董仲舒提出“大一统”“天人感应”等新内容,对儒家思想进行了改造,适应了当时加强中央集权的需要宋明:儒学转型和成熟时期儒家思想正统地位依然如故儒学更加理论化和思辨化,体现了唯心主义的内容,逐渐束缚了人们的思想;儒家思想发生了转型,理学产生并发展到心学,更加适应统治者的需要明清:批判继承时期儒学正统地位受到冲击,但仍占统治地位资本主义萌芽的发展和封建统治的腐朽二、儒家思想特点及现代价值1.特点(1)注重道德修养:爱人、德政、孝悌、仁、义、礼、智、信等。(2)注重血亲人伦:孝悌也者,其为仁之本欤?(3)注重民本思想:苛政猛于虎;为政以德;节用而爱人,使民以时。(4)注重社会秩序:克己复礼、正名、齐之以礼等。(5)注重现实社会:关注现实政治、伦理生活、具有理性精神。(6)注重群体意识:重视并积极维护群体秩序与和谐,个人服从群体。 (7)注重开放意识:外儒内法、宋明理学(三教合流),具有很强适应性。2.现代价值(1)儒家思想所倡导的道德规范有利于培养现代公民意识。(2)“大一统”思想有利于维护国家统一和社会稳定。(3)“以人为本”的治国思想有利于今天的政治建设。(4)“和为贵、和而不同”的思想有利于和谐世界的构建。(5)民本思想有利于“三农”问题和民生问题的解决。(6)“义利观”有利于社会主义市场经济的完善。对于东西方人文精神异同的认识1.相同点都注重人与人类社会的关系,强调人的价值;都将道德看作政治的基础。2.不同点项目东方西方对人的属性的关注点关注“社会”中的人特别强调作为个体的人处理个人与社会关系的着眼点强调社会等级秩序强调人的平等,宣扬民主与法制对自然科学的研究态度注重将社会和人文问题作为研究的主题,忽视对自然科学的探究比较关注自然界和人类生活,在对自然的研究中讲究实事求是的科学思维方法,体现了人类不断追求真理、了解未知世界的人文精神

