还剩13页未读,
继续阅读
所属成套资源:「人民版」2021高考历史选考专题史一轮复习讲义
成套系列资料,整套一键下载
2021版江苏高考选考人民版历史(专题史)一轮复习讲义:第26讲 二战后资本主义世界经济体系的形成
展开
本专题主要阐述了第二次世界大战后世界经济朝体系化、制度化方向发展。
线索一:二战后资本主义世界经济体系的形成
第二次世界大战后资本主义世界经济体系形成,建立的以美元为中心的布雷顿森林体系和以美国为主导的世界贸易体系,适应了经济全球化的趋势,世界经济朝体系化和制度化方向发展。
线索二:第二次世界大战后至今世界经济发展的两大趋势
(1)区域集团化趋势:从“欧共体”到“欧盟”、北美自由贸易区、亚太经合组织等都是当今世界经济区域集团化趋势的主要表现。
(2)经济全球化的趋势:世界贸易组织的建立、全球性资本市场的形成、生产的国际化程度提高、跨国公司成为国际经济活动的主体、越来越多的国家采用市场经济体制等,都是当前经济全球化的主要表现,同时也推动经济全球化向更深更广的层面发展。
第26讲 二战后资本主义世界经济体系的形成
1.背景
(1)第二次世界大战后,世界经济格局发生重大变化。
(2)美国企图凭借其经济、政治和军事优势,建立受美国控制的国际经济秩序。
(3)吸取1929~1933年经济大危机和第二次世界大战的教训。
2.建立
(1)召开国际货币金融会议
①1944年,在美国布雷顿森林召开。
②通过《布雷顿森林协议》,内容有美元与黄金直接挂钩,国际货币基金组织会员国的货币与美元挂钩。
(2)建立国际金融机构
①世界银行:1945年建立,宗旨是向成员国提供贷款,以促进该国经济的恢复和发展。
②国际货币基金组织:1945年成立,宗旨是稳定国际汇兑、协助建立多边支付制度;通过提供短期贷款缓解成员国国际收支平衡。
3.影响
(1)确立了美元在资本主义世界货币金融领域的霸主地位,适应了美国对外经济扩张的需要。
(2)在一定程度上稳定了世界经济秩序,扩大了世界贸易。
1.背景
(1)二战后初期,除美国以外的资本主义国家实力大减。
(2)国际经济萎缩,各国采取贸易保护主义政策。
(3)“布雷顿森林体系”消除了阻碍国际贸易的外汇管制。
2.形成标志:1947年,美、中等23国签署《关税与贸易总协定临时适用协定书》。
3.宗旨:缔约方通过相互削减关税和消除关税壁垒、取消国际贸易中的歧视待遇,以促进自由贸易。
4.评价
(1)体现了自由贸易精神,推动了世界经济的发展。
(2)关贸总协定、国际货币基金组织和世界银行,构成了调整世界经济贸易和金融的三大支柱。
(3)以美国为主导的资本主义世界经济体系形成。
(4)适应了经济全球化发展的趋势,反映了世界经济体系化和制度化的发展方向。
关贸总协定的特点及不足
关贸总协定只是一个“临时协定”,一个准国际组织。在解决国际贸易纠纷方面,关贸总协定的主要手段是协商,最后只是缔约方的联合行动,至今仍没有法律约束性的强制手段。这也是许多重大国际贸易争端无法真正解决的重要原因。美日贸易战旷日持久,美欧农产品之争相持不下,而总协定对此却束手无策,无能为力,其局限性也可窥见一斑。
——《关贸总协定知识读本》
核心论点:关贸总协定只是一个临时适用的多边协定,规则不严密,不具有法律约束性,这决定了它无法从根本上解决各国的贸易纠纷。
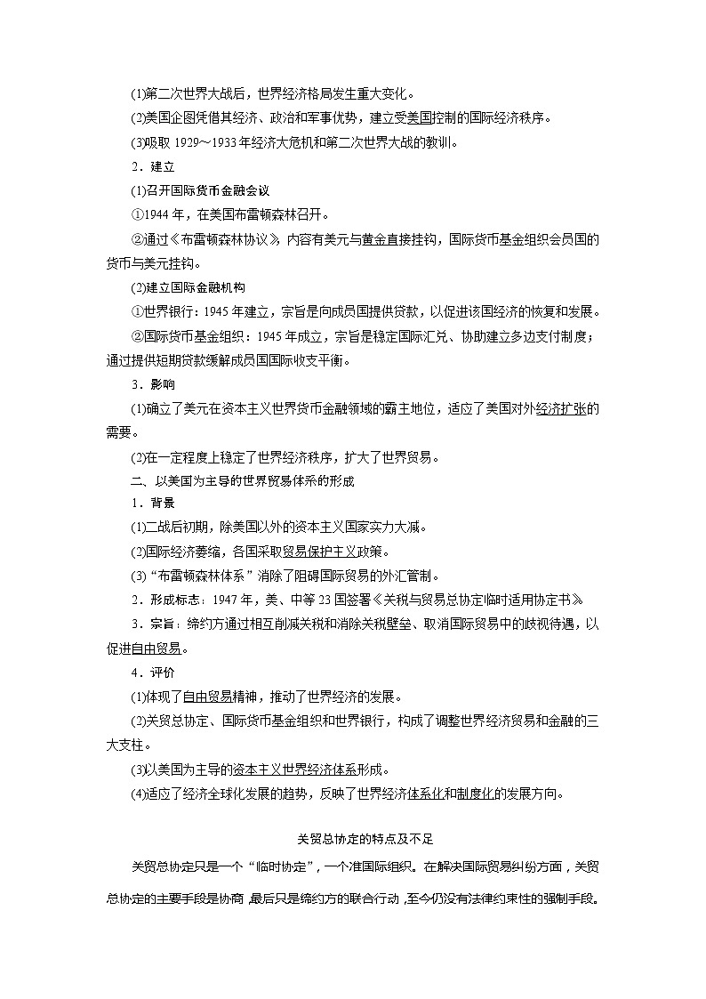
【图解历史】 美元的中心地位
信息提取:美元与黄金直接挂钩:1盎司黄金=35美元。其他会员国货币与美元挂钩,同美元保持固定汇率关系。
【误区警示】
国际货币基金组织和世界银行的区别
(1)国际货币基金组织属于“救急”性质的机构,可以协助一个国家应对金融危机;其贷款属于短期行为,目的是帮助成员国平衡国际收支,促进汇率的稳定等。
(2)世界银行属于“救贫”性质的机构,主要资助发展中国家发展经济,摆脱贫困,其贷款多为长期性贷款,利率较低。
【教材补遗】 非歧视原则
是针对歧视性行为的一项缔约原则,它要求缔约各方在实施某种优惠和限制措施时,不要对缔约对方实施差别待遇。在世贸组织中,非歧视原则主要由最惠国待遇和国民待遇条款体现出来。
【概念阐释】 贸易保护主义
是一种国际贸易理论,是指在对外贸易中实行限制进口以保护本国商品在国内市场免受外国商品竞争,并向本国商品提供各种优惠以增强其国际竞争力的主张和政策。在限制进口方面,主要是采取关税壁垒和非关税壁垒两种措施。前者主要是通过征收高额进口关税阻止外国商品的大量进口;后者则包括采取进口许可证制、进口配额制等一系列非关税措施来限制外国商品自由进口。
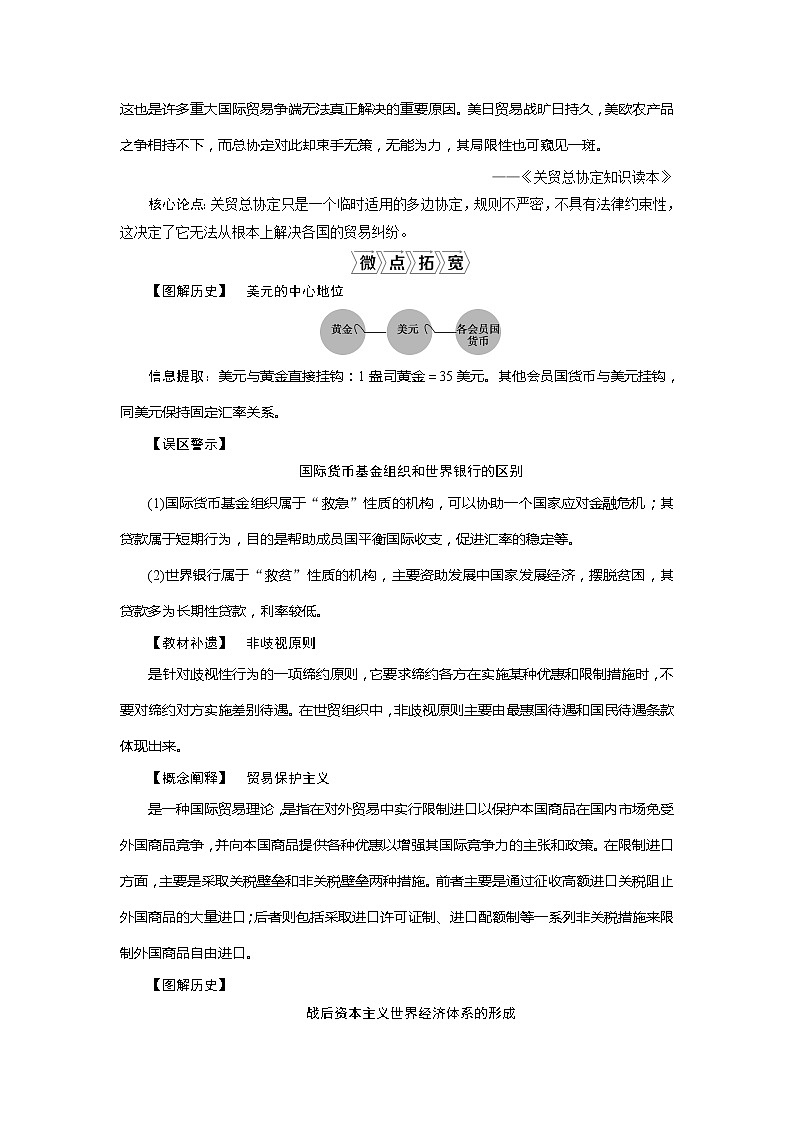
【图解历史】
战后资本主义世界经济体系的形成
信息提取:二战后,在美国的倡导下,先后建立起以美元为中心的布雷顿森林体系和关贸总协定,形成了美国主导下的资本主义世界货币体系和贸易体系。
重点 美元帝国与世界贸易——二战后资本主义世界经济体系的建立
布雷顿森林体系的形成过程及发展
【论点】
(1)金本位制(1816年至1933年)就是以黄金为本位币的货币制度。
(2)1915~1945年间是前布雷顿森林体系时期(金汇兑本位时期)。
(3)1945~1975年间是布雷顿森林体系时期。美国经济实力膨胀,取得国际金融主导权。
(4)1975年以后是以全球浮动汇率制为特征的后布雷顿森林体系时期。美国无力承担稳定美元汇率的责任,宣布美元贬值,各国纷纷放弃本国货币与美元的固定汇率,采取浮动汇率制,以美元为中心的世界货币体系瓦解。1976年1月,通过《牙买加协定》,形成一超多强的世界货币体系。
(5)20世纪80年代中后期是以金融全球化为背景的货币区域化和美元化时期。
史料一 从二战结束到20世纪70年代初的30多年中,这个世界一直是事实上的美元本位制。美元是核心的货币,大多数国际贸易和金融都以美元结算和支付,汇率的标定也是以美元为基准。在这一阶段,世界经济繁荣,工业国开始减少贸易壁垒,使它们的货币可以自由转换。欧洲和亚洲的经济从废墟中恢复,并以惊人的速度增长着。
——洪千帆、林忠凡《外汇知识与交易技巧》
史料二 美国经济学家特里芬在其著作《黄金与美元危机》一书中指出:该体制存在无法解决的难题。由于美元与黄金挂钩,而其他国家的货币与美元挂钩,美元虽然取得了国际核心货币的地位,但是各国为了发展国际贸易,必须用美元作为结算与储备货币,这样就会导致流出美国的美元在海外不断沉淀,对美国来说就会发生长期贸易逆差;而美元作为国际货币核心的前提是必须保持美元币值稳定与坚挺,这又要求美国必须是一个长期贸易顺差国。这两个要求互相矛盾,因此是一个悖论。这一内在矛盾称为“特里芬难题”。
史料三 有人曾形象地如此比喻:各国到世界市场来做生意,GATT为这个市场建立了一个做生意的基本准则;IMF解决了双方货币认可汇率问题,保证公平交易;如果出现支付困难,可以向WB申请贷款,解决资金短缺的问题。
【史料解读】
(1)史料一中“美元本位制”指的是以美元作为世界上最重要的储备货币、结算货币和外汇交易手段的一种国际货币体系。史料一中的前两句话体现了美元在国际货币体系中的霸主地位;第三、四句话评价了布雷顿森林体系在战后世界经济的恢复和发展中的积极作用。
(2)史料二从布雷顿森林体系本身的缺陷分析“特里芬难题”出现的原因。
(3)史料三的形象比喻说明世界银行、国际货币基金组织和关贸总协定构成了调整世界经济贸易和金融的三大支柱,世界经济朝着体系化和制度化方向发展。
【问题思考】
(1)根据史料一并结合所学知识,指出“这个世界一直是事实上的美元本位制”的原因是什么。有何积极作用?
试答:
(2)根据史料二并结合所学知识,说明20世纪70年代美国解决“特里芬难题”的措施,分析该措施实施的背景和影响。
试答:
(3)结合所学知识,分析史料一、三反映的现象对哪国最有利,为什么。反映了当时经济体系的何种特征?
试答:
【提示】 (1)原因:布雷顿森林体系规定美元与黄金挂钩,国际货币基金组织会员国的货币与美元保持固定汇率。
积极作用:促进了贸易自由,有利于维持战后世界货币体系的正常运转,为世界经济的恢复和发展创造了条件。
(2)措施:20世纪70年代,美国放弃美元与黄金的固定比价,布雷顿森林体系崩溃。
背景:布雷顿森林体系本身的缺陷;欧、日经济恢复发展,与美国在世界市场进行激烈竞争;美国对外扩展,军费开支大增。
影响:不利于国际金融及世界贸易的稳定,金融危机频繁。
(3)美国;二战后,西欧各国普遍衰落,美国经济实力膨胀,产品需要输出,因此这一现象对美国最有利。特征:美国在资本主义世界经济体系中占主导地位。
【历史追问】 依据史料并结合所学知识,概括影响美国货币政策的主要因素有哪些。
试答:
【提示】 美国经济实力变化和对外经济政策的调整;世界经济的发展变化。
【解读】 1945年,国际货币基金组织和世界银行成立,规定固定汇率制、加强国际货币合作,确立了以美元为中心的国际货币金融体系,形成布雷顿森林体系。1947年,关贸总协定签署,确立国际自由贸易体制,形成以美国为中心的国际贸易体系。世界银行、国际货币基金组织、关贸总协定支撑了战后世界经济体系的形成(三大支柱)。
【结论】 二战后资本主义世界经济体系
(1)该经济体系是以美国为主导的,包括货币、贸易、市场等方面。
(2)美国通过布雷顿森林体系建立了以它为主导的世界货币体系,通过《关税与贸易总协定》建立了以它为主导的国际贸易体系。
(3)美国倡导建立新的国际货币体系和致力于建立国际贸易体系,是战后世界主要资本主义国家经济实力对比发生变化的结果,是美国为建立以其为主导的资本主义世界经济体系的具体步骤。
(4)战后资本主义世界经济体系促进了资本主义国家经济的恢复和发展,顺应了经济全球化趋势,加强了美国在国际金融和贸易中的特权和支配地位,成为美国扩张的工具。
比较布雷顿森林体系与关贸总协定
布雷顿森林体系
关贸总协定
不同点
性质
国际金融体系
国际贸易体系
支柱
国际货币基金组织、世界银行
关贸总协定
作用
稳定金融秩序
稳定贸易秩序,促进贸易自由化
相同点
原因
1929~1933年世界经济危机的影响;国际经济秩序的混乱;美国的倡导及其经济实力的强大;出于建立战后稳定的资本主义世界经济秩序的需要
目的
美国进行经济扩张,建立世界经济霸权
作用
适应了世界经济发展及经济全球化的需要,便利了美国的经济扩张;世界经济朝着体系化、制度化的方向发展
[研真题·引领航向]
(2015·高考全国卷Ⅰ·T35)世界银行在1968年的贷款项目为62个,贷款总额为9.5亿美元;1981年贷款项目为266个,贷款总额为124亿美元。出现这一变化是因为( )
命题点:世界银行职能的变化
A.美国西欧经济实力下降
B.各国关税税率明显降低
C.新兴独立国家大量增加
D.世界贸易组织大力推动
解析:选C。本题关键信息是“1968年”“1981年”。从材料中世界银行1968年与1981年的贷款项目与贷款总额对比可以看出,20世纪80年代以来世界政治经济发生了巨大变化。结合所学知识可知,世界银行的宗旨之一是为发展中国家提供贷款或帮助,故选C项。A项与史实不符;B项不是导致题干所述变化的原因;世界贸易组织1995年才成立,排除D项。
[练模拟·能力提升]
1.(命题点:布雷顿森林体系的特点)国际复兴开发银行建立初期,其资金主要在美国筹措,且该银行贷款必须由贷款国政府担保,贷款用途主要是购买美国商品。由此可知,该机构( )
A.标志着美国经济霸权的建立
B.推动了世界各国经济的复兴
C.使贷款国的工业化进程加快
D.是美国资本扩张的重要工具
解析:选D。通过布雷顿森林体系,美国掌握了资本主义世界的经济命脉,不仅仅是通过材料中的国际复兴开发银行,故A项错误;国际复兴开发银行成立初期的宗旨是致力于战后欧洲经济复兴,后来发展为成员国提供长期贷款和技术援助,与“世界各国”不符,故B项错误;国际复兴开发银行成立初期的宗旨是致力于战后欧洲经济复兴,经济复兴不等于工业化进程,故C项错误;根据材料中“资金主要在美国筹措”“贷款用途主要是购买美国商品”可知,该机构是美国资本扩张的重要工具,故D项正确。
2.(命题点:布雷顿森林体系建立的影响)有人认为:布雷顿森林体系是自大航海时代以来,最重要的一次全球化进展。该观点的提出是因为布雷顿森林体系( )
A.确立了美元的霸主地位
B.实现了国际贸易自由化
C.加速了资本的国际流动
D.建立起制度性协调机制
解析:选D。布雷顿森林体系建立了以美元为中心的资本主义世界货币体系,有利于世界经济向制度化、体系化方向发展,故D项正确。
3.(命题点:布雷顿森林体系的瓦解)20世纪60年代后,伦敦、法兰克福、巴黎再度成为金融中心;20世纪70年代,西欧钢产量超过美国,欧洲与日本汽车大举抢占美国市场,世界最大的跨国公司有三分之一属于欧洲。这推动了( )
A.美国制造业走向衰落
B.美国经济霸主地位丧失
C.欧洲逐步走向一体化
D.国际汇率制度的调整
解析:选D。因为20世纪60年代后,欧洲、日本经济发展迅速,所以美国经济不再具备绝对优势,所以固定汇率的布雷顿森林体系不再适应世界经济的发展,布雷顿森林体系瓦解,固定汇率制变为浮动汇率制,故D项正确。
4.(命题点:国际货币基金组织与世界银行)下图为国际货币基金组织份额改革方案。该方案反映了( )
A.新兴经济体和发展中国家的利益诉求
B.国际间贸易协调与合作的必要性
C.发展中国家与发达国家经济均衡发展
D.发达国家对全球经济控制的丧失
解析:选A。根据题目中的文字得出:发展中国家和新兴经济体在国际货币组织中占据越来越重要的地位,故A项正确;B项表述正确,但并未体现题目中的意思,故B项排除;结合所学知识可知,C、D两项表述不符合史实,故C、D两项错误。
5.(命题点:世界贸易体系)它的签订,至少体现了三方面的意义:首先,制定了国际贸易活动的“行为准则”,使国际贸易行为规范化、国际市场秩序化;其次,通过大幅度削减关税和减少贸易壁垒,奠定国际自由贸易的基础;最后,充当国际“商务法庭”,发挥贸易仲裁作用。“它”是指( )
A.雅尔塔协定
B.布雷顿森林协定
C.《罗马条约》
D.《关税与贸易总协定》
解析:选D。雅尔塔协定是关于制定战后世界新秩序的协定,与材料中促进国际贸易不符,故A项错误;布雷顿森林协定用以协调二战后国际金融货币关系,故B项错误;欧洲一体化进程中的欧洲经济共同体条约和欧洲原子能共同体条约,统称《罗马条约》,故C项错误;《关税与贸易总协定》是二战后减少贸易壁垒,促进世界贸易自由化的贸易协定,故D项正确。
6.(命题点:世界经济的体系化、制度化)对下表所示变化的原因分析正确的是( )
时间
世界出口贸易平均年增长率
1913~1938年
0.7%
1948~1976年
7.7%
A.二战后各国间贸易壁垒被彻底消除
B.布雷顿森林体系推动了世界贸易的发展
C.世界贸易组织的建立有利于世界贸易的发展
D.世界经济体系的形成推动了世界贸易的发展
解析:选D。二战后资本主义国家形成了以国际货币基金组织、世界银行与关贸总协定为支柱的世界经济体系,减少了贸易壁垒,推动了世界贸易发展,故D项正确。
(建议用时:45分钟)
一、选择题
1.(2020·海门调研)《漫长的20世纪》指出:20世纪30年代大危机爆发……人们放弃了相对稳定货币的追求,“世界资本主义退到了民族国家经济及相关帝国的避难所里”。为此,战后采取的措施是( )
A.政府加强了对经济的干预
B.建立“福利国家”
C.建立国际金融和贸易体系
D.发展“混合经济”
解析:选C。“世界资本主义退到了民族国家经济及相关帝国的避难所里”表明世界经济的混乱、无序状态,为此,二战后建立了以美国为主导的布雷顿森林体系和关贸总协定,故C项正确。
2.1938年东欧国家对西欧国家的出口占其出口总额的68.4%,而1953年仅有14.4%出口产品输往西欧。这一变化主要反映了( )
A.二战后东欧经济的普遍衰退
B.西欧各国加强国家对经济的干预
C.国际关系变动影响经济联系
D.意识形态的对立制约全球化进程
解析:选C。随着冷战的形成,东西欧国家对抗加剧,东欧国家对西欧国家的出口占比下降,表明国际关系变动影响经济联系,故C项正确。
3.第二次世界大战后,美国于1945年年底向联合国经济社会理事会提议召开国际贸易与就业会议,以讨论在联合国组织之下成立一个协调国际贸易的专门机构。1947年联合国贸易与就业会议正式审议和通过了《国际贸易组织宪章》,但以美国为首的一些国家没有批准该宪章,拟建的国际贸易组织最后流产了。这反映了( )
A.第二次世界大战后,联合国完全受美国操纵
B.美国的经济霸权影响战后国际经济规则制定
C.国际贸易组织的建立违逆世界经济发展的趋势
D.冷战的爆发是国际贸易组织流产的根本原因
解析:选B。二战后,联合国在维护世界和平方面发挥了一定的作用,并非完全受美国操纵,故A项错误;材料中以美国为首的一些国家没有批准《国际贸易组织宪章》导致拟建的国际贸易组织流产,说明战后的经济规则制定仍受美国的影响,故B项正确;国际贸易组织的建立有利于规范世界贸易,故C项错误;材料未体现冷战爆发的影响,故D项错误。
4.1943年,在国际货币基金组织建立过程中,美国人怀特提出根据各国的黄金外汇储备决定本国的投票权;英国人凯恩斯则要求按照每国一票的方式决定各国投票份额。怀特与凯恩斯的主张( )
A.加剧了战后欧洲的紧张局势
B.体现了英美两国的利益诉求
C.削弱了美国的世界霸主地位
D.为布雷顿森林体系奠定基础
解析:选B。当时美国的经济实力最强,美国提出按照黄金外汇储备决定投票权,而英国经济实力下降,所以提出“按照每国一票的方式决定各国投票份额”,二者的主张体现了各自的利益诉求,故选B项。
5.欧洲支付同盟是马歇尔计划的一项国际金融创新,其中规定,欧洲国际贸易与投资按美元计价,各国货币在此基础上实行有限相互兑换,以防止各国随意变动汇率或贬值货币,维持欧美各国间的汇率稳定。这一做法的主要目的是( )
A.强化美元的货币霸权地位
B.扩大美国对欧洲的经济援助
C.维持欧美之间的贸易平衡
D.促成欧美自由贸易区的建立
解析:选A。材料中“欧洲国际贸易与投资按美元计价,各国货币在此基础上实行有限相互兑换,以防止各国随意变动汇率或贬值货币,维持欧美各国间的汇率稳定”反映了美国意图稳固美元的中心地位,故A项正确。
6.(2020·常州期中考试)2008年,全球金融危机已把多个国家拖入“国家破产”的边缘。其中,北欧小国冰岛首当其冲,总理哈尔德已向国民发表“冰岛面临全国破产风险”之警报。此时,如果想在短期内获得资金,哈尔德应该( )
A.向欧盟其他盟友寻求援助
B.向世界银行申请贷款
C.向国际货币基金组织求助
D.自力更生,艰苦奋斗
解析:选C。根据所学知识可知,国际货币基金组织的宗旨是稳定国际货币体系,在货币问题上促进国际合作,对在国际收支出现暂时困难的成员提供短期贷款。材料中冰岛遇到的是暂时性财政困难,故C项符合题意。
7.下表源自《沃勒斯坦全球霸权周期表》,反映了美国经济霸权的更迭演变。对此演变的正确理解应是( )
霸权的崛起
1897~1913/1920年
霸权的胜利
1913/1920~1945年
霸权的成熟
1945~1967年
衰落的霸权
1967年~(?)
A.美国在霸权崛起阶段开启了工业化
B.美国霸权的胜利归功于罗斯福新政
C.世界经济体系化推动美国霸权成熟
D.区域经济集团化促使美国霸权衰落
解析:选C。“1897~1913/1920年”,美国利用第二次工业革命的新技术、新发明发展新兴工业,完成了工业化,A项“开启”说法错误;“1913/1920~1945年”美国经历了两次世界大战,大发战争财,而欧洲在战争中不断削弱,不能仅归功于罗斯福新政,故B项错误;“1945~1967年”是世界经济体系化的时期,美国凭借其强大的政治、经济、军事实力称霸世界,故C项正确;“1967年~(?)”是世界开始多极化时期,多极化的趋势越来越明显,美国的霸权越来越遭到削弱,故D项错误。
8.(2020·无锡期末)1960年前后,经济学家罗伯特·特里芬指出:在美元作为国际储备货币情况下,其他国家必须依靠美国国际收支持续逆差来获得足够的美元;而美元的持续性流出,又势必削弱并危及美元的储备货币地位。“特里芬两难”实际上说明( )
A.美元的中心货币地位不能动摇
B.布雷顿森林体系导致美国长期外贸逆差
C.统一的国际货币体系不合实际
D.国际储备货币多元化有利于货币体系稳定
解析:选D。据材料“依靠美国国际收支持续逆差来获得足够的美元;而美元的持续性流出,又势必削弱并危及美元的储备货币地位”可知,针对美元的矛盾地位,为加强国际间的货币稳定,应使国际储备货币多元化,故选D项。
9.下表是美国官方黄金持有量和对外美元债务变化情况表。(单位:10亿美元)
年份
世界官方黄金持有量
美国官方黄金持有量
美国尚未偿付的外国银行债务
1951
33.5
22.9
8.9
1968
38.7
10.9
38.5
分析表格中数据的变化可以得出的结论是( )
A.经济“滞胀”致使美国债务增长
B.布雷顿森林体系瓦解
C.美国抛售黄金以稳定美元汇率
D.美国被迫放弃美元—黄金本位制
解析:选C。由表格信息可知,美国官方黄金持有量减少,美国尚未偿付的外国银行债务增多,说明20世纪60年代美国抛售黄金以稳定美元汇率,故选C项。
10.(2020·江南十校联考)1976年国际货币基金组织达成了“牙买加协议”,协议确定浮动汇率,成员国自行选择汇率制度,取消黄金官价,实现黄金非货币化,按照市价自由交易。该协议表明( )
A.资本主义经济已摆脱“滞胀”
B.凯恩斯主义的主导地位得到强化
C.原有的货币体系已经崩溃
D.资本主义各国采用贸易保护政策
解析:选C。根据“牙买加协议”的内容并结合所学知识可知,二战后确立的布雷顿森林体系已经崩溃,故选C项;该协议是美国为摆脱经济“滞胀”采取的应对措施,而结果如何材料并没有显示,排除A项;此时各国为摆脱经济“滞胀”,纷纷减少国家对经济的干预,B项与史实不符,排除B项;国际货币基金组织是资本主义各国在金融领域而非贸易领域的组织,排除D项。
11.(2020·南通二模)布雷顿森林体系实行美元—黄金本位制,确定了美元在二战后到20世纪60年代的世界中心货币地位。……后来导致该体系崩溃的是美国的经济发展受阻,西欧和日本的实力逼近美国。最后美元两度贬值,固定汇率制被浮动汇率制取代。布雷顿森林体系最终解体。材料表明( )
A.德日两国取代美国的经济霸主地位
B.固定汇率制使布雷顿森林体系解体
C.浮动汇率制使汇率稳定,风险降低
D.美国金融、经济实力绝对优势丧失
解析:选D。布雷顿森林体系是建立在二战后美国经济实力膨胀,美国成为世界经济霸主的基础上的,20世纪70年代美国的经济实力衰退,布雷顿森林体系瓦解,美元贬值,美国金融、经济实力绝对优势丧失,故选D项。
12.(2020·百校联盟联考)1971年美国宣布美元停兑黄金之前,法国、荷兰、比利时等西欧资本主义国家以手中的美元储备向美国挤兑黄金;5月,尼克松政府宣布美元不再能兑换黄金。这反映出( )
A.资本主义阵营彻底瓦解
B.世界经济新秩序已形成
C.世界经济面临严重风险
D.西欧确立经济霸主地位
解析:选C。通过题干可知,美国政府之所以“宣布美元不再能兑换黄金”,是因为美国担心由其主导的布雷顿森林体系瓦解而引发世界经济的混乱,故选C项。
13.1971年尼克松宣布停止履行美元兑换黄金的义务,同时增加10%的进口税。于是,各国与美国谈判,最终以美元贬值10%及其他国家货币升值而告终。1973年美元再次贬值10%,至此布雷顿森林体系崩溃。这表明( )
A.国际贸易体系陷入混乱
B.美元丧失了国际货币地位
C.美国实行通货紧缩政策
D.美国经济霸主地位受冲击
解析:选D。据材料“尼克松宣布停止履行美元兑换黄金的义务……至此布雷顿森林体系崩溃”并结合所学知识可知,伴随着欧共体的形成、日本成为世界经济大国,美国的经济霸主地位受到冲击,故选D项。
14.(2020·广州二模)1973年10月,石油输出国组织宣布全球石油交易必须以美元结算。而在此之前,全球石油交易可以用各种国际流通货币结算。这一变化( )
A.导致美国经济出现“滞胀”危机
B.说明美元仍旧维持霸权地位
C.促进国际经济新秩序的建立
D.表明布雷顿森林体系得以维系
解析:选B。由材料“全球石油交易必须以美元结算”可以得出美元的强势地位,故选B项;“石油输出国组织宣布全球石油交易必须以美元结算。而在此之前,全球石油交易可以用各种国际流通货币结算”理论上对美国只有好处,会推动美国经济的发展,排除A项;结合所学知识可知,国际经济新秩序至今仍没有建立,排除C项;布雷顿森林体系的核心是“双挂钩”原则,无法判断材料“1973年10月,石油输出国组织宣布全球石油交易必须以美元结算”是否与此相关,排除D项。
15.(2020·厦门二模)20世纪末,全世界仍有12亿人每天收入不足1美元,一些地区贫困人口数量还在上升。为此,世界银行改变了援助方向,主要关注识字率、健康、妇女儿童等问题,以改善受援地区人民的生活。这表明( )
A.全球化加剧了贫富分化
B.世界银行的性质发生了改变
C.国际援助更加注重实效
D.和平与发展成为世界的主流
解析:选C。通过题干可知,在20世纪末,世界银行把“改善受援地区人民的生活”作为自己的目标,说明其援助更加注重实效,故选C项。
二、非选择题
16.(2020·江淮十校联考)阅读材料,完成下列要求。
材料一 据美国政府统计,1932年,美国从欧洲进口总值仅3.9亿美元,而1929年为13.34亿美元;1932年,美国向欧洲出口总值为7.84亿美元,而1929年高达23.41亿美元……1928年,世界贸易总额已达到601亿美元,但到1938年,仅为246亿美元,缩水超过60%。
——摘编自文亭《80年前的货币战争:
〈霍利·斯穆特关税法〉》
材料二 1933年6月,召开了世界货币会议,以解决汇率和贸易问题。美国在会议中的角色至关重要,而罗斯福申明美国当务之急是恢复国内经济,拒绝承担国际责任,国际合作的努力宣告失败。新政也没有能够完全治愈危机……1939年总产量仍然低于1929年的水平。这与国际贸易状况密切相关……二战以后,形成了布雷顿森林体系和关贸总协定,各国在互惠的基础上进行大幅度削减关税壁垒的谈判,相互给予“最惠国待遇”,推动了全球贸易的自由化进程,成为战后恢复和发展国际贸易的基础,促进了战后的经济繁荣。
——摘编自R.R.帕尔默《现代世界史:1870年起》等
(1)根据材料一、二并结合所学知识,分析美国“1939年总产量仍然低于1929年的水平”的原因。
(2)根据材料一、二并结合所学知识,简析二战后世界贸易得以复苏的原因,并指出从中得到的启示。
解析:(1)该问须结合所学知识进行作答,美国经济之所以出现如此大幅度的倒退且复苏速度缓慢,一方面是由于1929~1933年经济危机的严重摧残,另一方面也是美国在面对这种经济危机之时所采取的不当对策所致。(2)第一小问原因,根据材料二并结合所学知识,从各国吸取经济危机的教训以及建立制度化、体系化的国际金融、贸易体系方面回答;第二小问启示,根据材料间的对比我们不难得知,必须加强各国间的国际合作,唯有开放的贸易政策和稳定的金融体系才有利于世界各国的发展。
答案:(1)原因:①1929年爆发的经济危机的沉重打击;②美国为了保护本国市场,刺激出口,提高关税,实行美元贬值,引发各国效仿;③美国不愿承担国际责任,不能使各国协调一致,克服危机;④世界贸易的衰落延缓了美国走出危机的速度。
(2)原因:①二战后,西方国家吸取战前经济危机的教训,克服各国各自为政的损人不利己的贸易和金融政策,认识到国际协调与合作的必要性,积极谋求建立世界经济持续稳定的发展机制。②西方国家建立了布雷顿森林体系,达成了关贸总协定,维持世界货币体系的正常运转,降低关税,减少贸易壁垒,促进了二战后世界经济的发展与繁荣。
启示:开放的贸易政策和稳定的金融体系有利于世界各国的发展。
本专题主要阐述了第二次世界大战后世界经济朝体系化、制度化方向发展。
线索一:二战后资本主义世界经济体系的形成
第二次世界大战后资本主义世界经济体系形成,建立的以美元为中心的布雷顿森林体系和以美国为主导的世界贸易体系,适应了经济全球化的趋势,世界经济朝体系化和制度化方向发展。
线索二:第二次世界大战后至今世界经济发展的两大趋势
(1)区域集团化趋势:从“欧共体”到“欧盟”、北美自由贸易区、亚太经合组织等都是当今世界经济区域集团化趋势的主要表现。
(2)经济全球化的趋势:世界贸易组织的建立、全球性资本市场的形成、生产的国际化程度提高、跨国公司成为国际经济活动的主体、越来越多的国家采用市场经济体制等,都是当前经济全球化的主要表现,同时也推动经济全球化向更深更广的层面发展。
第26讲 二战后资本主义世界经济体系的形成
1.背景
(1)第二次世界大战后,世界经济格局发生重大变化。
(2)美国企图凭借其经济、政治和军事优势,建立受美国控制的国际经济秩序。
(3)吸取1929~1933年经济大危机和第二次世界大战的教训。
2.建立
(1)召开国际货币金融会议
①1944年,在美国布雷顿森林召开。
②通过《布雷顿森林协议》,内容有美元与黄金直接挂钩,国际货币基金组织会员国的货币与美元挂钩。
(2)建立国际金融机构
①世界银行:1945年建立,宗旨是向成员国提供贷款,以促进该国经济的恢复和发展。
②国际货币基金组织:1945年成立,宗旨是稳定国际汇兑、协助建立多边支付制度;通过提供短期贷款缓解成员国国际收支平衡。
3.影响
(1)确立了美元在资本主义世界货币金融领域的霸主地位,适应了美国对外经济扩张的需要。
(2)在一定程度上稳定了世界经济秩序,扩大了世界贸易。
1.背景
(1)二战后初期,除美国以外的资本主义国家实力大减。
(2)国际经济萎缩,各国采取贸易保护主义政策。
(3)“布雷顿森林体系”消除了阻碍国际贸易的外汇管制。
2.形成标志:1947年,美、中等23国签署《关税与贸易总协定临时适用协定书》。
3.宗旨:缔约方通过相互削减关税和消除关税壁垒、取消国际贸易中的歧视待遇,以促进自由贸易。
4.评价
(1)体现了自由贸易精神,推动了世界经济的发展。
(2)关贸总协定、国际货币基金组织和世界银行,构成了调整世界经济贸易和金融的三大支柱。
(3)以美国为主导的资本主义世界经济体系形成。
(4)适应了经济全球化发展的趋势,反映了世界经济体系化和制度化的发展方向。
关贸总协定的特点及不足
关贸总协定只是一个“临时协定”,一个准国际组织。在解决国际贸易纠纷方面,关贸总协定的主要手段是协商,最后只是缔约方的联合行动,至今仍没有法律约束性的强制手段。这也是许多重大国际贸易争端无法真正解决的重要原因。美日贸易战旷日持久,美欧农产品之争相持不下,而总协定对此却束手无策,无能为力,其局限性也可窥见一斑。
——《关贸总协定知识读本》
核心论点:关贸总协定只是一个临时适用的多边协定,规则不严密,不具有法律约束性,这决定了它无法从根本上解决各国的贸易纠纷。
【图解历史】 美元的中心地位
信息提取:美元与黄金直接挂钩:1盎司黄金=35美元。其他会员国货币与美元挂钩,同美元保持固定汇率关系。
【误区警示】
国际货币基金组织和世界银行的区别
(1)国际货币基金组织属于“救急”性质的机构,可以协助一个国家应对金融危机;其贷款属于短期行为,目的是帮助成员国平衡国际收支,促进汇率的稳定等。
(2)世界银行属于“救贫”性质的机构,主要资助发展中国家发展经济,摆脱贫困,其贷款多为长期性贷款,利率较低。
【教材补遗】 非歧视原则
是针对歧视性行为的一项缔约原则,它要求缔约各方在实施某种优惠和限制措施时,不要对缔约对方实施差别待遇。在世贸组织中,非歧视原则主要由最惠国待遇和国民待遇条款体现出来。
【概念阐释】 贸易保护主义
是一种国际贸易理论,是指在对外贸易中实行限制进口以保护本国商品在国内市场免受外国商品竞争,并向本国商品提供各种优惠以增强其国际竞争力的主张和政策。在限制进口方面,主要是采取关税壁垒和非关税壁垒两种措施。前者主要是通过征收高额进口关税阻止外国商品的大量进口;后者则包括采取进口许可证制、进口配额制等一系列非关税措施来限制外国商品自由进口。
【图解历史】
战后资本主义世界经济体系的形成
信息提取:二战后,在美国的倡导下,先后建立起以美元为中心的布雷顿森林体系和关贸总协定,形成了美国主导下的资本主义世界货币体系和贸易体系。
重点 美元帝国与世界贸易——二战后资本主义世界经济体系的建立
布雷顿森林体系的形成过程及发展
【论点】
(1)金本位制(1816年至1933年)就是以黄金为本位币的货币制度。
(2)1915~1945年间是前布雷顿森林体系时期(金汇兑本位时期)。
(3)1945~1975年间是布雷顿森林体系时期。美国经济实力膨胀,取得国际金融主导权。
(4)1975年以后是以全球浮动汇率制为特征的后布雷顿森林体系时期。美国无力承担稳定美元汇率的责任,宣布美元贬值,各国纷纷放弃本国货币与美元的固定汇率,采取浮动汇率制,以美元为中心的世界货币体系瓦解。1976年1月,通过《牙买加协定》,形成一超多强的世界货币体系。
(5)20世纪80年代中后期是以金融全球化为背景的货币区域化和美元化时期。
史料一 从二战结束到20世纪70年代初的30多年中,这个世界一直是事实上的美元本位制。美元是核心的货币,大多数国际贸易和金融都以美元结算和支付,汇率的标定也是以美元为基准。在这一阶段,世界经济繁荣,工业国开始减少贸易壁垒,使它们的货币可以自由转换。欧洲和亚洲的经济从废墟中恢复,并以惊人的速度增长着。
——洪千帆、林忠凡《外汇知识与交易技巧》
史料二 美国经济学家特里芬在其著作《黄金与美元危机》一书中指出:该体制存在无法解决的难题。由于美元与黄金挂钩,而其他国家的货币与美元挂钩,美元虽然取得了国际核心货币的地位,但是各国为了发展国际贸易,必须用美元作为结算与储备货币,这样就会导致流出美国的美元在海外不断沉淀,对美国来说就会发生长期贸易逆差;而美元作为国际货币核心的前提是必须保持美元币值稳定与坚挺,这又要求美国必须是一个长期贸易顺差国。这两个要求互相矛盾,因此是一个悖论。这一内在矛盾称为“特里芬难题”。
史料三 有人曾形象地如此比喻:各国到世界市场来做生意,GATT为这个市场建立了一个做生意的基本准则;IMF解决了双方货币认可汇率问题,保证公平交易;如果出现支付困难,可以向WB申请贷款,解决资金短缺的问题。
【史料解读】
(1)史料一中“美元本位制”指的是以美元作为世界上最重要的储备货币、结算货币和外汇交易手段的一种国际货币体系。史料一中的前两句话体现了美元在国际货币体系中的霸主地位;第三、四句话评价了布雷顿森林体系在战后世界经济的恢复和发展中的积极作用。
(2)史料二从布雷顿森林体系本身的缺陷分析“特里芬难题”出现的原因。
(3)史料三的形象比喻说明世界银行、国际货币基金组织和关贸总协定构成了调整世界经济贸易和金融的三大支柱,世界经济朝着体系化和制度化方向发展。
【问题思考】
(1)根据史料一并结合所学知识,指出“这个世界一直是事实上的美元本位制”的原因是什么。有何积极作用?
试答:
(2)根据史料二并结合所学知识,说明20世纪70年代美国解决“特里芬难题”的措施,分析该措施实施的背景和影响。
试答:
(3)结合所学知识,分析史料一、三反映的现象对哪国最有利,为什么。反映了当时经济体系的何种特征?
试答:
【提示】 (1)原因:布雷顿森林体系规定美元与黄金挂钩,国际货币基金组织会员国的货币与美元保持固定汇率。
积极作用:促进了贸易自由,有利于维持战后世界货币体系的正常运转,为世界经济的恢复和发展创造了条件。
(2)措施:20世纪70年代,美国放弃美元与黄金的固定比价,布雷顿森林体系崩溃。
背景:布雷顿森林体系本身的缺陷;欧、日经济恢复发展,与美国在世界市场进行激烈竞争;美国对外扩展,军费开支大增。
影响:不利于国际金融及世界贸易的稳定,金融危机频繁。
(3)美国;二战后,西欧各国普遍衰落,美国经济实力膨胀,产品需要输出,因此这一现象对美国最有利。特征:美国在资本主义世界经济体系中占主导地位。
【历史追问】 依据史料并结合所学知识,概括影响美国货币政策的主要因素有哪些。
试答:
【提示】 美国经济实力变化和对外经济政策的调整;世界经济的发展变化。
【解读】 1945年,国际货币基金组织和世界银行成立,规定固定汇率制、加强国际货币合作,确立了以美元为中心的国际货币金融体系,形成布雷顿森林体系。1947年,关贸总协定签署,确立国际自由贸易体制,形成以美国为中心的国际贸易体系。世界银行、国际货币基金组织、关贸总协定支撑了战后世界经济体系的形成(三大支柱)。
【结论】 二战后资本主义世界经济体系
(1)该经济体系是以美国为主导的,包括货币、贸易、市场等方面。
(2)美国通过布雷顿森林体系建立了以它为主导的世界货币体系,通过《关税与贸易总协定》建立了以它为主导的国际贸易体系。
(3)美国倡导建立新的国际货币体系和致力于建立国际贸易体系,是战后世界主要资本主义国家经济实力对比发生变化的结果,是美国为建立以其为主导的资本主义世界经济体系的具体步骤。
(4)战后资本主义世界经济体系促进了资本主义国家经济的恢复和发展,顺应了经济全球化趋势,加强了美国在国际金融和贸易中的特权和支配地位,成为美国扩张的工具。
比较布雷顿森林体系与关贸总协定
布雷顿森林体系
关贸总协定
不同点
性质
国际金融体系
国际贸易体系
支柱
国际货币基金组织、世界银行
关贸总协定
作用
稳定金融秩序
稳定贸易秩序,促进贸易自由化
相同点
原因
1929~1933年世界经济危机的影响;国际经济秩序的混乱;美国的倡导及其经济实力的强大;出于建立战后稳定的资本主义世界经济秩序的需要
目的
美国进行经济扩张,建立世界经济霸权
作用
适应了世界经济发展及经济全球化的需要,便利了美国的经济扩张;世界经济朝着体系化、制度化的方向发展
[研真题·引领航向]
(2015·高考全国卷Ⅰ·T35)世界银行在1968年的贷款项目为62个,贷款总额为9.5亿美元;1981年贷款项目为266个,贷款总额为124亿美元。出现这一变化是因为( )
命题点:世界银行职能的变化
A.美国西欧经济实力下降
B.各国关税税率明显降低
C.新兴独立国家大量增加
D.世界贸易组织大力推动
解析:选C。本题关键信息是“1968年”“1981年”。从材料中世界银行1968年与1981年的贷款项目与贷款总额对比可以看出,20世纪80年代以来世界政治经济发生了巨大变化。结合所学知识可知,世界银行的宗旨之一是为发展中国家提供贷款或帮助,故选C项。A项与史实不符;B项不是导致题干所述变化的原因;世界贸易组织1995年才成立,排除D项。
[练模拟·能力提升]
1.(命题点:布雷顿森林体系的特点)国际复兴开发银行建立初期,其资金主要在美国筹措,且该银行贷款必须由贷款国政府担保,贷款用途主要是购买美国商品。由此可知,该机构( )
A.标志着美国经济霸权的建立
B.推动了世界各国经济的复兴
C.使贷款国的工业化进程加快
D.是美国资本扩张的重要工具
解析:选D。通过布雷顿森林体系,美国掌握了资本主义世界的经济命脉,不仅仅是通过材料中的国际复兴开发银行,故A项错误;国际复兴开发银行成立初期的宗旨是致力于战后欧洲经济复兴,后来发展为成员国提供长期贷款和技术援助,与“世界各国”不符,故B项错误;国际复兴开发银行成立初期的宗旨是致力于战后欧洲经济复兴,经济复兴不等于工业化进程,故C项错误;根据材料中“资金主要在美国筹措”“贷款用途主要是购买美国商品”可知,该机构是美国资本扩张的重要工具,故D项正确。
2.(命题点:布雷顿森林体系建立的影响)有人认为:布雷顿森林体系是自大航海时代以来,最重要的一次全球化进展。该观点的提出是因为布雷顿森林体系( )
A.确立了美元的霸主地位
B.实现了国际贸易自由化
C.加速了资本的国际流动
D.建立起制度性协调机制
解析:选D。布雷顿森林体系建立了以美元为中心的资本主义世界货币体系,有利于世界经济向制度化、体系化方向发展,故D项正确。
3.(命题点:布雷顿森林体系的瓦解)20世纪60年代后,伦敦、法兰克福、巴黎再度成为金融中心;20世纪70年代,西欧钢产量超过美国,欧洲与日本汽车大举抢占美国市场,世界最大的跨国公司有三分之一属于欧洲。这推动了( )
A.美国制造业走向衰落
B.美国经济霸主地位丧失
C.欧洲逐步走向一体化
D.国际汇率制度的调整
解析:选D。因为20世纪60年代后,欧洲、日本经济发展迅速,所以美国经济不再具备绝对优势,所以固定汇率的布雷顿森林体系不再适应世界经济的发展,布雷顿森林体系瓦解,固定汇率制变为浮动汇率制,故D项正确。
4.(命题点:国际货币基金组织与世界银行)下图为国际货币基金组织份额改革方案。该方案反映了( )
A.新兴经济体和发展中国家的利益诉求
B.国际间贸易协调与合作的必要性
C.发展中国家与发达国家经济均衡发展
D.发达国家对全球经济控制的丧失
解析:选A。根据题目中的文字得出:发展中国家和新兴经济体在国际货币组织中占据越来越重要的地位,故A项正确;B项表述正确,但并未体现题目中的意思,故B项排除;结合所学知识可知,C、D两项表述不符合史实,故C、D两项错误。
5.(命题点:世界贸易体系)它的签订,至少体现了三方面的意义:首先,制定了国际贸易活动的“行为准则”,使国际贸易行为规范化、国际市场秩序化;其次,通过大幅度削减关税和减少贸易壁垒,奠定国际自由贸易的基础;最后,充当国际“商务法庭”,发挥贸易仲裁作用。“它”是指( )
A.雅尔塔协定
B.布雷顿森林协定
C.《罗马条约》
D.《关税与贸易总协定》
解析:选D。雅尔塔协定是关于制定战后世界新秩序的协定,与材料中促进国际贸易不符,故A项错误;布雷顿森林协定用以协调二战后国际金融货币关系,故B项错误;欧洲一体化进程中的欧洲经济共同体条约和欧洲原子能共同体条约,统称《罗马条约》,故C项错误;《关税与贸易总协定》是二战后减少贸易壁垒,促进世界贸易自由化的贸易协定,故D项正确。
6.(命题点:世界经济的体系化、制度化)对下表所示变化的原因分析正确的是( )
时间
世界出口贸易平均年增长率
1913~1938年
0.7%
1948~1976年
7.7%
A.二战后各国间贸易壁垒被彻底消除
B.布雷顿森林体系推动了世界贸易的发展
C.世界贸易组织的建立有利于世界贸易的发展
D.世界经济体系的形成推动了世界贸易的发展
解析:选D。二战后资本主义国家形成了以国际货币基金组织、世界银行与关贸总协定为支柱的世界经济体系,减少了贸易壁垒,推动了世界贸易发展,故D项正确。
(建议用时:45分钟)
一、选择题
1.(2020·海门调研)《漫长的20世纪》指出:20世纪30年代大危机爆发……人们放弃了相对稳定货币的追求,“世界资本主义退到了民族国家经济及相关帝国的避难所里”。为此,战后采取的措施是( )
A.政府加强了对经济的干预
B.建立“福利国家”
C.建立国际金融和贸易体系
D.发展“混合经济”
解析:选C。“世界资本主义退到了民族国家经济及相关帝国的避难所里”表明世界经济的混乱、无序状态,为此,二战后建立了以美国为主导的布雷顿森林体系和关贸总协定,故C项正确。
2.1938年东欧国家对西欧国家的出口占其出口总额的68.4%,而1953年仅有14.4%出口产品输往西欧。这一变化主要反映了( )
A.二战后东欧经济的普遍衰退
B.西欧各国加强国家对经济的干预
C.国际关系变动影响经济联系
D.意识形态的对立制约全球化进程
解析:选C。随着冷战的形成,东西欧国家对抗加剧,东欧国家对西欧国家的出口占比下降,表明国际关系变动影响经济联系,故C项正确。
3.第二次世界大战后,美国于1945年年底向联合国经济社会理事会提议召开国际贸易与就业会议,以讨论在联合国组织之下成立一个协调国际贸易的专门机构。1947年联合国贸易与就业会议正式审议和通过了《国际贸易组织宪章》,但以美国为首的一些国家没有批准该宪章,拟建的国际贸易组织最后流产了。这反映了( )
A.第二次世界大战后,联合国完全受美国操纵
B.美国的经济霸权影响战后国际经济规则制定
C.国际贸易组织的建立违逆世界经济发展的趋势
D.冷战的爆发是国际贸易组织流产的根本原因
解析:选B。二战后,联合国在维护世界和平方面发挥了一定的作用,并非完全受美国操纵,故A项错误;材料中以美国为首的一些国家没有批准《国际贸易组织宪章》导致拟建的国际贸易组织流产,说明战后的经济规则制定仍受美国的影响,故B项正确;国际贸易组织的建立有利于规范世界贸易,故C项错误;材料未体现冷战爆发的影响,故D项错误。
4.1943年,在国际货币基金组织建立过程中,美国人怀特提出根据各国的黄金外汇储备决定本国的投票权;英国人凯恩斯则要求按照每国一票的方式决定各国投票份额。怀特与凯恩斯的主张( )
A.加剧了战后欧洲的紧张局势
B.体现了英美两国的利益诉求
C.削弱了美国的世界霸主地位
D.为布雷顿森林体系奠定基础
解析:选B。当时美国的经济实力最强,美国提出按照黄金外汇储备决定投票权,而英国经济实力下降,所以提出“按照每国一票的方式决定各国投票份额”,二者的主张体现了各自的利益诉求,故选B项。
5.欧洲支付同盟是马歇尔计划的一项国际金融创新,其中规定,欧洲国际贸易与投资按美元计价,各国货币在此基础上实行有限相互兑换,以防止各国随意变动汇率或贬值货币,维持欧美各国间的汇率稳定。这一做法的主要目的是( )
A.强化美元的货币霸权地位
B.扩大美国对欧洲的经济援助
C.维持欧美之间的贸易平衡
D.促成欧美自由贸易区的建立
解析:选A。材料中“欧洲国际贸易与投资按美元计价,各国货币在此基础上实行有限相互兑换,以防止各国随意变动汇率或贬值货币,维持欧美各国间的汇率稳定”反映了美国意图稳固美元的中心地位,故A项正确。
6.(2020·常州期中考试)2008年,全球金融危机已把多个国家拖入“国家破产”的边缘。其中,北欧小国冰岛首当其冲,总理哈尔德已向国民发表“冰岛面临全国破产风险”之警报。此时,如果想在短期内获得资金,哈尔德应该( )
A.向欧盟其他盟友寻求援助
B.向世界银行申请贷款
C.向国际货币基金组织求助
D.自力更生,艰苦奋斗
解析:选C。根据所学知识可知,国际货币基金组织的宗旨是稳定国际货币体系,在货币问题上促进国际合作,对在国际收支出现暂时困难的成员提供短期贷款。材料中冰岛遇到的是暂时性财政困难,故C项符合题意。
7.下表源自《沃勒斯坦全球霸权周期表》,反映了美国经济霸权的更迭演变。对此演变的正确理解应是( )
霸权的崛起
1897~1913/1920年
霸权的胜利
1913/1920~1945年
霸权的成熟
1945~1967年
衰落的霸权
1967年~(?)
A.美国在霸权崛起阶段开启了工业化
B.美国霸权的胜利归功于罗斯福新政
C.世界经济体系化推动美国霸权成熟
D.区域经济集团化促使美国霸权衰落
解析:选C。“1897~1913/1920年”,美国利用第二次工业革命的新技术、新发明发展新兴工业,完成了工业化,A项“开启”说法错误;“1913/1920~1945年”美国经历了两次世界大战,大发战争财,而欧洲在战争中不断削弱,不能仅归功于罗斯福新政,故B项错误;“1945~1967年”是世界经济体系化的时期,美国凭借其强大的政治、经济、军事实力称霸世界,故C项正确;“1967年~(?)”是世界开始多极化时期,多极化的趋势越来越明显,美国的霸权越来越遭到削弱,故D项错误。
8.(2020·无锡期末)1960年前后,经济学家罗伯特·特里芬指出:在美元作为国际储备货币情况下,其他国家必须依靠美国国际收支持续逆差来获得足够的美元;而美元的持续性流出,又势必削弱并危及美元的储备货币地位。“特里芬两难”实际上说明( )
A.美元的中心货币地位不能动摇
B.布雷顿森林体系导致美国长期外贸逆差
C.统一的国际货币体系不合实际
D.国际储备货币多元化有利于货币体系稳定
解析:选D。据材料“依靠美国国际收支持续逆差来获得足够的美元;而美元的持续性流出,又势必削弱并危及美元的储备货币地位”可知,针对美元的矛盾地位,为加强国际间的货币稳定,应使国际储备货币多元化,故选D项。
9.下表是美国官方黄金持有量和对外美元债务变化情况表。(单位:10亿美元)
年份
世界官方黄金持有量
美国官方黄金持有量
美国尚未偿付的外国银行债务
1951
33.5
22.9
8.9
1968
38.7
10.9
38.5
分析表格中数据的变化可以得出的结论是( )
A.经济“滞胀”致使美国债务增长
B.布雷顿森林体系瓦解
C.美国抛售黄金以稳定美元汇率
D.美国被迫放弃美元—黄金本位制
解析:选C。由表格信息可知,美国官方黄金持有量减少,美国尚未偿付的外国银行债务增多,说明20世纪60年代美国抛售黄金以稳定美元汇率,故选C项。
10.(2020·江南十校联考)1976年国际货币基金组织达成了“牙买加协议”,协议确定浮动汇率,成员国自行选择汇率制度,取消黄金官价,实现黄金非货币化,按照市价自由交易。该协议表明( )
A.资本主义经济已摆脱“滞胀”
B.凯恩斯主义的主导地位得到强化
C.原有的货币体系已经崩溃
D.资本主义各国采用贸易保护政策
解析:选C。根据“牙买加协议”的内容并结合所学知识可知,二战后确立的布雷顿森林体系已经崩溃,故选C项;该协议是美国为摆脱经济“滞胀”采取的应对措施,而结果如何材料并没有显示,排除A项;此时各国为摆脱经济“滞胀”,纷纷减少国家对经济的干预,B项与史实不符,排除B项;国际货币基金组织是资本主义各国在金融领域而非贸易领域的组织,排除D项。
11.(2020·南通二模)布雷顿森林体系实行美元—黄金本位制,确定了美元在二战后到20世纪60年代的世界中心货币地位。……后来导致该体系崩溃的是美国的经济发展受阻,西欧和日本的实力逼近美国。最后美元两度贬值,固定汇率制被浮动汇率制取代。布雷顿森林体系最终解体。材料表明( )
A.德日两国取代美国的经济霸主地位
B.固定汇率制使布雷顿森林体系解体
C.浮动汇率制使汇率稳定,风险降低
D.美国金融、经济实力绝对优势丧失
解析:选D。布雷顿森林体系是建立在二战后美国经济实力膨胀,美国成为世界经济霸主的基础上的,20世纪70年代美国的经济实力衰退,布雷顿森林体系瓦解,美元贬值,美国金融、经济实力绝对优势丧失,故选D项。
12.(2020·百校联盟联考)1971年美国宣布美元停兑黄金之前,法国、荷兰、比利时等西欧资本主义国家以手中的美元储备向美国挤兑黄金;5月,尼克松政府宣布美元不再能兑换黄金。这反映出( )
A.资本主义阵营彻底瓦解
B.世界经济新秩序已形成
C.世界经济面临严重风险
D.西欧确立经济霸主地位
解析:选C。通过题干可知,美国政府之所以“宣布美元不再能兑换黄金”,是因为美国担心由其主导的布雷顿森林体系瓦解而引发世界经济的混乱,故选C项。
13.1971年尼克松宣布停止履行美元兑换黄金的义务,同时增加10%的进口税。于是,各国与美国谈判,最终以美元贬值10%及其他国家货币升值而告终。1973年美元再次贬值10%,至此布雷顿森林体系崩溃。这表明( )
A.国际贸易体系陷入混乱
B.美元丧失了国际货币地位
C.美国实行通货紧缩政策
D.美国经济霸主地位受冲击
解析:选D。据材料“尼克松宣布停止履行美元兑换黄金的义务……至此布雷顿森林体系崩溃”并结合所学知识可知,伴随着欧共体的形成、日本成为世界经济大国,美国的经济霸主地位受到冲击,故选D项。
14.(2020·广州二模)1973年10月,石油输出国组织宣布全球石油交易必须以美元结算。而在此之前,全球石油交易可以用各种国际流通货币结算。这一变化( )
A.导致美国经济出现“滞胀”危机
B.说明美元仍旧维持霸权地位
C.促进国际经济新秩序的建立
D.表明布雷顿森林体系得以维系
解析:选B。由材料“全球石油交易必须以美元结算”可以得出美元的强势地位,故选B项;“石油输出国组织宣布全球石油交易必须以美元结算。而在此之前,全球石油交易可以用各种国际流通货币结算”理论上对美国只有好处,会推动美国经济的发展,排除A项;结合所学知识可知,国际经济新秩序至今仍没有建立,排除C项;布雷顿森林体系的核心是“双挂钩”原则,无法判断材料“1973年10月,石油输出国组织宣布全球石油交易必须以美元结算”是否与此相关,排除D项。
15.(2020·厦门二模)20世纪末,全世界仍有12亿人每天收入不足1美元,一些地区贫困人口数量还在上升。为此,世界银行改变了援助方向,主要关注识字率、健康、妇女儿童等问题,以改善受援地区人民的生活。这表明( )
A.全球化加剧了贫富分化
B.世界银行的性质发生了改变
C.国际援助更加注重实效
D.和平与发展成为世界的主流
解析:选C。通过题干可知,在20世纪末,世界银行把“改善受援地区人民的生活”作为自己的目标,说明其援助更加注重实效,故选C项。
二、非选择题
16.(2020·江淮十校联考)阅读材料,完成下列要求。
材料一 据美国政府统计,1932年,美国从欧洲进口总值仅3.9亿美元,而1929年为13.34亿美元;1932年,美国向欧洲出口总值为7.84亿美元,而1929年高达23.41亿美元……1928年,世界贸易总额已达到601亿美元,但到1938年,仅为246亿美元,缩水超过60%。
——摘编自文亭《80年前的货币战争:
〈霍利·斯穆特关税法〉》
材料二 1933年6月,召开了世界货币会议,以解决汇率和贸易问题。美国在会议中的角色至关重要,而罗斯福申明美国当务之急是恢复国内经济,拒绝承担国际责任,国际合作的努力宣告失败。新政也没有能够完全治愈危机……1939年总产量仍然低于1929年的水平。这与国际贸易状况密切相关……二战以后,形成了布雷顿森林体系和关贸总协定,各国在互惠的基础上进行大幅度削减关税壁垒的谈判,相互给予“最惠国待遇”,推动了全球贸易的自由化进程,成为战后恢复和发展国际贸易的基础,促进了战后的经济繁荣。
——摘编自R.R.帕尔默《现代世界史:1870年起》等
(1)根据材料一、二并结合所学知识,分析美国“1939年总产量仍然低于1929年的水平”的原因。
(2)根据材料一、二并结合所学知识,简析二战后世界贸易得以复苏的原因,并指出从中得到的启示。
解析:(1)该问须结合所学知识进行作答,美国经济之所以出现如此大幅度的倒退且复苏速度缓慢,一方面是由于1929~1933年经济危机的严重摧残,另一方面也是美国在面对这种经济危机之时所采取的不当对策所致。(2)第一小问原因,根据材料二并结合所学知识,从各国吸取经济危机的教训以及建立制度化、体系化的国际金融、贸易体系方面回答;第二小问启示,根据材料间的对比我们不难得知,必须加强各国间的国际合作,唯有开放的贸易政策和稳定的金融体系才有利于世界各国的发展。
答案:(1)原因:①1929年爆发的经济危机的沉重打击;②美国为了保护本国市场,刺激出口,提高关税,实行美元贬值,引发各国效仿;③美国不愿承担国际责任,不能使各国协调一致,克服危机;④世界贸易的衰落延缓了美国走出危机的速度。
(2)原因:①二战后,西方国家吸取战前经济危机的教训,克服各国各自为政的损人不利己的贸易和金融政策,认识到国际协调与合作的必要性,积极谋求建立世界经济持续稳定的发展机制。②西方国家建立了布雷顿森林体系,达成了关贸总协定,维持世界货币体系的正常运转,降低关税,减少贸易壁垒,促进了二战后世界经济的发展与繁荣。
启示:开放的贸易政策和稳定的金融体系有利于世界各国的发展。
相关资料
更多

