- 2021版高考化学(人教版)一轮复习(课件+学案+课后检测)第13讲 碳、硅及无机非金属材料 (共3份打包) 课件 7 次下载
- 2021版高考化学(人教版)一轮复习(课件+学案+课后检测)第14讲 富集在海水中的元素——氯 (共3份打包) 课件 7 次下载
- 2021版高考化学(人教版)一轮复习(课件+学案+课后检测)第16讲 氮及其重要化合物 (共3份打包) 课件 7 次下载
- 2021版高考化学(人教版)一轮复习(课件+学案+课后检测)第17讲 原子结构 化学键 (共3份打包) 课件 9 次下载
- 2021版高考化学(人教版)一轮复习(课件+学案+课后检测)第18讲 元素周期表 元素周期律 (共3份打包) 课件 8 次下载
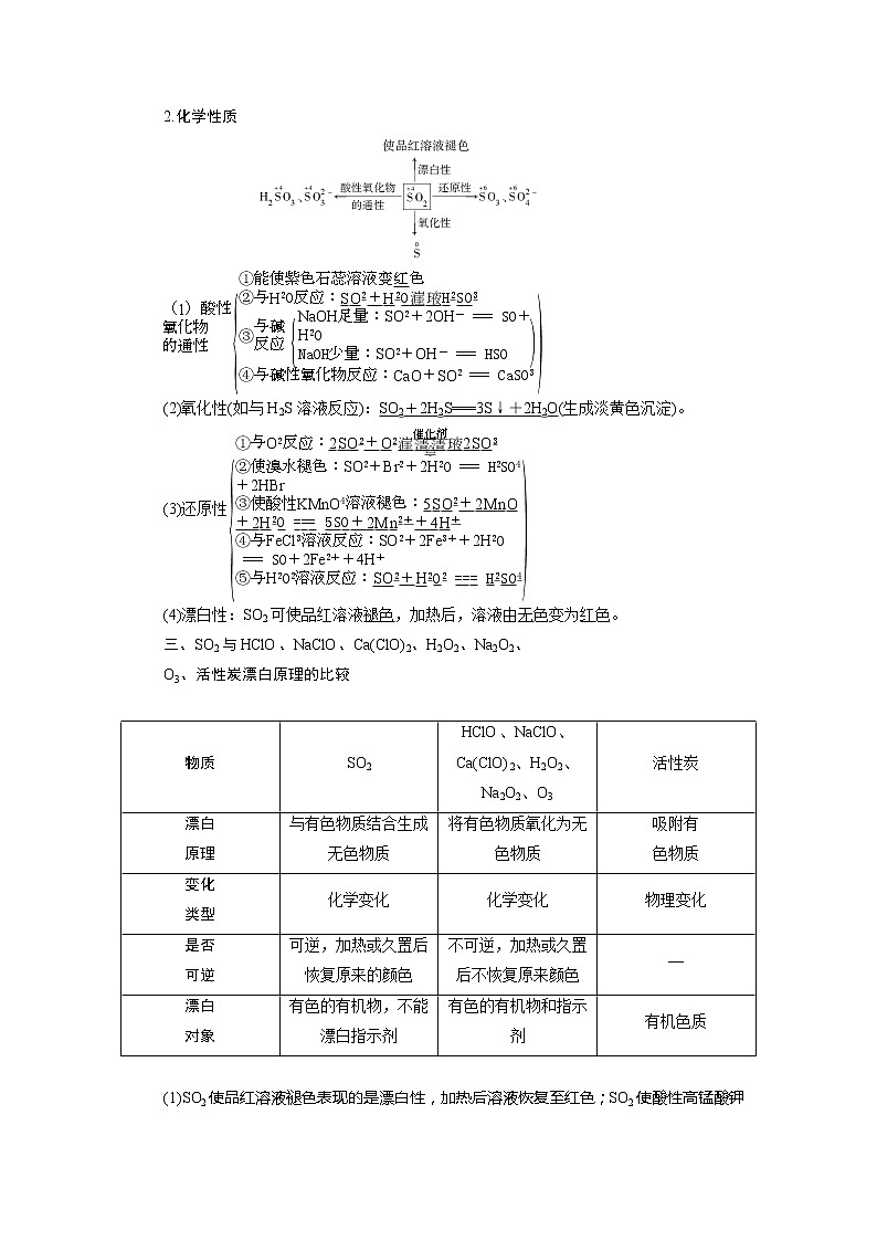
2021版高考化学(人教版)一轮复习(课件+学案+课后检测)第15讲 硫及其重要化合物 (共3份打包)
展开一、选择题
1.下列物质中,不能由单质直接化合生成的是( )
①CuS ②FeS ③SO3 ④H2S ⑤FeCl2
A.①③⑤ B.①②③⑤
C.①②④⑤ D.全部
解析:选A。Cu与S化合只能生成Cu2S,S与O2反应只能生成SO2,Fe在Cl2中燃烧只能生成FeCl3。
2.以下关于硫及其化合物的说法错误的是( )
A.硫元素在自然界中既有游离态,又有化合态
B.检查病人胃病所用的“钡餐”,既可以用BaSO4,也可以用BaCO3
C.浓硫酸不可用来干燥H2S气体,因其具有强氧化性
D.SO2、SO3都为酸性氧化物,都可与水反应生成相应的酸
解析:选B。检查病人胃病所用的钡餐只能用硫酸钡,硫酸钡难溶于水和酸,碳酸钡能溶于胃酸生成Ba2+,Ba2+是重金属离子,会使人中毒,故不可以用BaCO3,B项错误;浓硫酸具有强氧化性,硫化氢具有强还原性,易被浓硫酸氧化,C项正确;SO2与水反应生成亚硫酸,SO3与水反应生成硫酸,D项正确。
3.(2020·龙海二中模拟)已知某物质X能发生如下转化:
下列有关上述转化关系中物质及其反应的叙述错误的是( )
A.若X为N2或NH3,则A为硝酸
B.若X为S或H2S,则A为硫酸
C.若X为非金属单质或非金属氢化物,则A不一定能与金属铜反应生成Y
D.反应①和②一定为氧化还原反应,反应③一定为非氧化还原反应
解析:选D。若X为N2或NH3,被氧气氧化为NO,进一步氧化为NO2,再与水反应生成硝酸,则A为硝酸,A正确;若X为S或H2S,被氧气氧化为SO2,进一步氧化为SO3,再与水反应生成硫酸,则A为硫酸,B正确;若X为N2或NH3,浓硝酸与铜反应生成NO2,C正确;NO2与水的反应为氧化还原反应,D错误。
4.如图所示,利用培养皿探究SO2的性质。实验时向Na2SO3固体上滴几滴浓硫酸,立即用另一培养皿扣在上面。表中对实验现象的描述或解释不正确的是( )
选项 | 实验现象 | 解释 |
A | Ba(OH)2溶液变浑浊 | SO2与Ba(OH)2溶液反应产生了BaSO3沉淀 |
B | Na2S溶液变浑浊 | SO2与Na2S溶液反应产生了S单质 |
C | KMnO4溶液褪色 | SO2具有还原性 |
D | NaOH的酚酞溶液褪色 | SO2具有漂白性 |
解析:选D。A项,SO2+Ba(OH)2===BaSO3↓+H2O,正确;B项,SO2溶于水生成H2SO3,进而与Na2S溶液反应生成S单质,正确;D项,SO2中和了NaOH溶液使酚酞溶液褪色,不是漂白性,错误。
5.(2020·湖北部分重点中学协作体期中)下列有关实验的说法正确的是( )
A.向品红溶液中通入气体X,品红溶液褪色,则气体X可能是Cl2
B.CO2中含少量SO2,可将该混合气体通入足量饱和Na2CO3溶液中除去SO2
C.向某溶液中先滴加氯水,再滴加KSCN溶液,溶液变成红色,该溶液中一定含有Fe2+
D.将SO2气体通入Ba(NO3)2溶液中生成白色沉淀,此沉淀是BaSO3
解析:选A。SO2、Cl2均能使品红溶液褪色,A项正确;CO2也能与Na2CO3溶液反应,B项错误;先滴加氯水再滴加KSCN溶液,溶液变成红色,无法确定Fe3+是原溶液中存在的还是原溶液中的Fe2+被氧化生成的,C项错误;SO2通入Ba(NO3)2溶液使溶液呈酸性,NO(H+)会将SO2或H2SO3氧化为SO,与Ba2+结合生成BaSO4沉淀,D项错误。
6.某研究性学习小组做铜与浓硫酸反应实验时,发现试管底部有白色固体并夹杂有少量黑色物质。倒去试管中的浓硫酸,将剩余固体(含少量浓硫酸)倒入盛有少量水的烧杯中,发现所得溶液为蓝色,黑色固体未溶解。过滤、洗涤后,向黑色固体中加入过量浓硝酸,黑色固体溶解,溶液呈蓝色,向所得溶液中加BaCl2溶液后有白色沉淀生成。下列所得结论不正确的是( )
A.铜与浓硫酸反应所得白色固体是CuSO4
B.加BaCl2溶液后所得白色沉淀是BaSO4
C.白色固体中夹杂的少量黑色固体可能是CuO
D.白色固体中夹杂的少量黑色固体中含元素Cu、S
解析:选C。Cu与浓H2SO4发生的主要反应为Cu+2H2SO4(浓)CuSO4+SO2↑+2H2O,由于浓H2SO4过量且浓硫酸具有吸水性,故所得白色固体为CuSO4,A项正确;加BaCl2溶液后有白色沉淀生成,已知硝酸过量,说明该钡盐的沉淀不溶于硝酸,应为BaSO4,B项正确;由于浓硫酸过量,黑色固体不可能为CuO,C项错误;黑色固体溶于浓硝酸,溶液呈蓝色,说明含Cu元素,再加入BaCl2溶液产生了不溶于硝酸的白色沉淀,说明原黑色固体中含S元素,该黑色固体中含Cu、S两种元素,可能为CuS,也可能为Cu2S,D项正确。
7.如表所示有关物质检验的实验结论正确的是( )
选项 | 实验操作及现象 | 实验结论 |
A | 向某溶液中加入盐酸酸化的氯化钡溶液,有白色沉淀生成 | 该溶液中一定含有SO |
B | 向某溶液中加入盐酸,将生成的气体通入品红溶液中,品红溶液褪色 | 该溶液一定含有SO |
C | 将某气体通入品红溶液中,品红溶液褪色 | 该气体一定是SO2 |
D | 将SO2通入Na2CO3溶液中生成的气体,先通入足量的酸性KMnO4溶液,再通入澄清石灰水中有浑浊 | 说明酸性H2SO3>H2CO3 |
解析:选D。A项,该溶液中也可能含Ag+;B项,该溶液中也可能含HSO;C项,该气体也可能是Cl2、O3等。
8.(2020·宁夏育才中学第一次月考)下列反应过程符合如图所示关系的是( )
A.向Ba(NO3)2溶液中通入SO2气体至过量
B.向Na2SiO3溶液中通入HCl气体至过量
C.向澄清石灰水中通入SO2气体至过量
D.向NaAlO2溶液中通入HCl气体至过量
解析:选C。向Ba(NO3)2溶液中通入SO2气体,发生氧化还原反应生成硫酸钡沉淀,再通入气体,沉淀不溶解,与图像不符,A错误;向Na2SiO3溶液中通入HCl气体,生成硅酸沉淀,气体过量沉淀不溶解,与图像不符,B错误;向澄清石灰水中通入SO2气体,反应生成亚硫酸钙沉淀,气体过量沉淀溶解,且两个反应中消耗气体体积相同,C正确;向NaAlO2溶液中通入HCl气体,生成氢氧化铝沉淀,HCl过量沉淀溶解,但前后两个反应中消耗的HCl的体积比为1∶3,与图像不符,D错误。
9.用如图所示装置进行下列实验:将①中溶液滴入②中,预测的现象与实验结论相符的是( )
选项 | ① | ② | 预测②中现象 | 实验结论 |
A | 浓硫酸 | 浓盐酸 | 产生大量气体 | 硫酸的酸性比盐酸强 |
B | 浓硫酸 | 铜片 | 铜片溶解,产生气泡,底部产生灰白色粉末 | 浓硫酸表现酸性和强氧化性 |
C | 浓硫酸 | CuSO4· 5H2O | 固体由蓝色变为白色 | 浓硫酸具有吸水性,发生物理变化 |
D | 浓硫酸 | 蔗糖 | 固体由白色变为黑色海绵状,并有刺激性气味气体放出 | 浓硫酸具有脱水性、强氧化性 |
解析:选D。将浓硫酸滴入浓盐酸中,浓硫酸稀释放出大量的热,促进了氯化氢的挥发,A项错误;浓硫酸与铜反应需在加热条件下进行,B项错误;浓硫酸使胆矾失去结晶水,体现了浓硫酸的吸水性,该变化为化学变化,C项错误;浓硫酸有脱水性,可使蔗糖炭化,并放出大量的热量,浓硫酸有强氧化性,继续与生成的碳单质反应生成SO2,D项正确。
10.(2020·西宁模拟)某化学课题小组将二氧化硫的制备与多个性质实验进行了一体化设计,实验装置如图所示。下列说法不正确的是( )
A.a、b、c中依次盛装70%硫酸、Na2SO3固体、NaOH溶液
B.实验时,湿润的pH试纸、鲜花、品红溶液、KMnO4溶液均褪色,Na2S溶液出现淡黄色沉淀
C.此设计可证明SO2水溶液的酸性,SO2的氧化性、还原性、漂白性
D.点燃酒精灯加热,可证明SO2使品红溶液褪色具有可逆性,使KMnO4溶液褪色不具有可逆性
解析:选B。A项,70%硫酸与亚硫酸钠固体反应生成二氧化硫,多余的二氧化硫气体用NaOH溶液吸收,所以a、b、c中依次盛装70%硫酸、Na2SO3固体、NaOH溶液,故A正确;B项,二氧化硫不能漂白pH试纸,二氧化硫与水反应生成亚硫酸,使湿润的pH试纸显红色,所以湿润的pH试纸不褪色,故B错误;C项,SO2水溶液使pH试纸变红说明其水溶液具有酸性,二氧化硫能使鲜花、品红溶液褪色说明SO2有漂白性,使高锰酸钾溶液褪色说明SO2有还原性,与Na2S反应生成S说明SO2有氧化性,故C正确;D项,点燃酒精灯加热,可证明SO2使品红溶液褪色具有可逆性,使KMnO4溶液褪色不具有可逆性,故D正确。
二、非选择题
11.在化学课上围绕浓硫酸的化学性质进行了如下实验探究,将适量的蔗糖放入烧杯中,加入几滴水,搅拌均匀,然后加入浓硫酸,生成黑色物质。
请回答下列问题:
(1)生成的黑色物质(单质)是________(填化学式)。
(2)这种黑色物质继续与浓硫酸作用会产生两种气体,其中一种气体有刺激性气味,是大气的主要污染物之一,该气体是________(填化学式),反应的化学方程式为________________________________________________________________________。
(3)根据蔗糖与浓硫酸反应的实验现象,说明浓硫酸具有________(填字母)。
A.酸性
B.吸水性
C.脱水性
D.强氧化性
(4)将(2)中产生的刺激性气味的气体通入品红溶液中,可以看到溶液________,说明这种气体具有________性;将(2)中产生的刺激性气味的气体通入水中可生成一种不稳定、易分解的酸,请写出该反应的化学方程式:_________________________________________。
(5)能否用澄清石灰水鉴别这两种气体?________(填“能”或“不能”),若不能,请填写两种能鉴别的试剂:_________________________________________________________
________________。
解析:(1)因为浓硫酸具有脱水性,故蔗糖在浓硫酸中生成的黑色物质是蔗糖脱水后形成的碳单质。(2)因为浓硫酸具有强氧化性,故蔗糖脱水形成的碳单质可以继续和浓硫酸反应生成CO2、SO2和H2O,其反应的化学方程式为C+2H2SO4(浓)CO2↑+2SO2↑+2H2O。(3)根据实验现象及(1)、(2)的分析可知,在蔗糖与浓硫酸的反应中,浓硫酸表现出脱水性、强氧化性和吸水性。(4)将(2)中产生的刺激性气味的SO2气体通入品红溶液中,溶液褪色;将SO2通入水中,SO2可以和水发生化合反应:SO2+H2OH2SO3。(5)因为CO2和SO2都可以与澄清石灰水发生反应生成白色沉淀,故不能用澄清石灰水鉴别这两种气体;可以根据二氧化硫的特性来检验,如二氧化硫可以使品红溶液、溴水等褪色。
答案:(1)C
(2)SO2 C+2H2SO4(浓)CO2↑+2SO2↑+2H2O
(3)BCD
(4)褪色 漂白 SO2+H2OH2SO3
(5)不能 品红溶液、溴水(其他合理答案均可)
12.(新题预测)CaS用于制备除虫剂、发光材料等。某课题小组拟用硫酸钙和焦炭在高温下反应制备硫化钙并检验产物。
(1)甲同学设计如图所示实验装置检验气体产物。
①B装置的作用是________________________________________________________。
②D和E装置能检验A装置的反应产物中的________(填化学式)。
③E装置中可能出现的现象是________________________________________________。
(2)乙同学提出,根据氧化还原反应原理,A装置中的气体产物可能还有CO2、SO2,为了验证他的猜想,结合上述装置并选择下列仪器设计实验方案(同一种仪器可重复使用)。
①气流从左至右,仪器连接顺序为A、F、________。
②能证明有CO2的现象是___________________________________________________
________________________________________________________________________。
③除去SO2的离子方程式为_________________________________________________
________________________________________________________________________。
(3)经实验检验气体产物有SO2、CO、CO2且气体体积之比为1∶1∶2,写出A中反应的化学方程式:_______________________________________________________________
________________________________________________________________________。
(4)利用重量法测定固体产物的质量之比,即将样品溶于足量的饱和碳酸钠溶液中,过滤、洗涤、干燥等。需要测定的物理量有____________________________________________
[已知CaS与H2O反应生成Ca(OH)2和H2S]。
解析:(1)①从CaSO4和C所含的元素角度分析,反应会产生酸性气体,故B装置的作用是吸收酸性气体。
②D和E装置可以证明还原性气体CO的存在。
③澄清石灰水中通入CO2,会产生CaCO3沉淀。
(2)①SO2与CO2共存时,应先检验SO2(F装置),然后除尽SO2并检验已除尽(J和F装置),再检验CO2(I装置),因尾气中还有有毒气体CO,用M装置进行收集。
③KMnO4氧化了产生的SO2:5SO2+2MnO+2H2O===2Mn2++5SO+4H+。
(3)SO2、CO、CO2的体积比为1∶1∶2,作为一个整体考虑,化合价升高的总价数是10,而CaSO4→CaS的化合价降低8,结合质量守恒定律可配平反应的化学方程式。
(4)CaS→Ca(OH)2→CaCO3,CaO→Ca(OH)2→CaCO3,通过测量CaCO3的质量和样品的质量,可以确定样品中CaS和CaO的质量。
答案:(1)①吸收酸性气体 ②CO ③溶液变浑浊
(2)①J、F、I、M ②第2个F装置中溶液不褪色,I装置中溶液变浑浊
③5SO2+2MnO+2H2O===2Mn2++5SO+4H+
(3)2CaSO4+3CCaS+CaO+SO2↑+2CO2↑+CO↑
(4)样品的质量、碳酸钙的质量
13.硫的多种化合物在工业中有重要应用。
(1)Na2S2可作制革工业中原皮的脱毛剂,写出Na2S2的电子式:______________。
(2)连二亚硫酸钠(Na2S2O4)又称保险粉,可做木浆造纸的漂白剂,其水溶液性质不稳定,有极强的还原性。
①Na2S2O4中S元素的化合价为________。
②将甲酸(HCOOH)和NaOH溶液混合,再通入SO2气体,会得到保险粉,此时甲酸被氧化为CO2,该反应的化学方程式为______________________________________________。
③Na2S2O4暴露于空气中易吸收氧气和水蒸气而变质,发生反应时,当氧化剂和还原剂的物质的量之比为1∶2时,反应的化学方程式为___________________________________
________________________________________________________________________。
(3)铬会造成环境污染,某酸性废水中含有Cr2O,处理时可用焦亚硫酸钠(Na2S2O5)将Cr2O转化为毒性较低的Cr3+,再调节pH至8,使铬元素沉降,分离出污泥后测得废水中Cr3+浓度为0.52 mg·L-1,达到排放标准。
①写出Na2S2O5参加反应的离子方程式:______________________________________
________________________________________________________________________。
②处理后的废水中Cr3+的物质的量浓度为__________________________________。
解析:(3)①焦亚硫酸钠(Na2S2O5)将Cr2O转化为毒性较低的Cr3+,同时Na2S2O5被氧化为Na2SO4,其反应的离子方程式为3S2O+2Cr2O+10H+===6SO+4Cr3++5H2O。②分离出污泥后测得废水中Cr3+浓度为0.52mg·L-1,c(Cr3+)==1×
10-5mol·L-1。
答案:(1)
(2)①+3 ②HCOOH+2SO2+2NaOH===Na2S2O4+CO2+2H2O ③2Na2S2O4+O2+2H2O===4NaHSO3
(3)①3S2O+2Cr2O+10H+===6SO+4Cr3++5H2O
②1×10-5mol·L-1

