终身会员
搜索
    上传资料 赚现金
    英语朗读宝

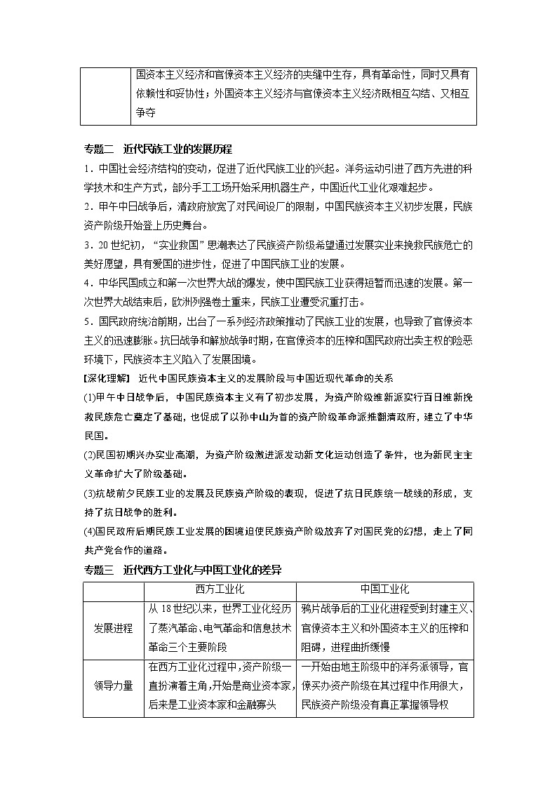
    2020版高考历史新增分大一轮人民版讲义:专题七近代中国资本主义的曲折发展和社会生活的变迁专题综合提升

    立即下载
    加入资料篮
    2020版高考历史新增分大一轮人民版讲义:专题七近代中国资本主义的曲折发展和社会生活的变迁专题综合提升第1页
    2020版高考历史新增分大一轮人民版讲义:专题七近代中国资本主义的曲折发展和社会生活的变迁专题综合提升第2页
    还剩3页未读, 继续阅读
    下载需要10学贝 1学贝=0.1元
    使用下载券免费下载
    加入资料篮
    立即下载

    2020版高考历史新增分大一轮人民版讲义:专题七近代中国资本主义的曲折发展和社会生活的变迁专题综合提升

    展开
    • 精品推荐
    • 所属专辑
    欢迎来到教习网
    • 900万优选资源,让备课更轻松
    • 600万优选试题,支持自由组卷
    • 高质量可编辑,日均更新2000+
    • 百万教师选择,专业更值得信赖
    微信扫码注册
    qrcode
    二维码已过期
    刷新

    微信扫码,快速注册

    手机号注册
    手机号码

    手机号格式错误

    手机验证码 获取验证码

    手机验证码已经成功发送,5分钟内有效

    设置密码

    6-20个字符,数字、字母或符号

    注册即视为同意教习网「注册协议」「隐私条款」
    QQ注册
    手机号注册
    微信注册

    注册成功

    返回
    顶部
    Baidu
    map