- 2020版高考历史一轮岳麓版通史复习教师用书:阶段提升(十)中国现代化建设道路的新探索——改革开放新时期 学案 0 次下载
- 2020版高考历史一轮岳麓版通史复习教师用书:阶段提升(十一)西方文明的源头——古代希腊和罗 学案 0 次下载
- 2020版高考历史一轮岳麓版通史复习教师用书:阶段提升(十二)西方工业文明的曙光——工业革命前的世界 学案 0 次下载
- 2020版高考历史一轮岳麓版通史复习教师用书:阶段提升(十三)西方工业文明的确立与纵深发展——两次工业革命时期的世界 学案 0 次下载
- 2020版高考历史一轮岳麓版通史复习教师用书:阶段提升(十四)现代化模式的调整与创新——两次世界大战之间的世界 学案 0 次下载
2020版高考历史一轮岳麓版通史复习教师用书:阶段提升(十五)当今世界文明的冲突与融合——二战后的世界
展开阶段提升(十五)
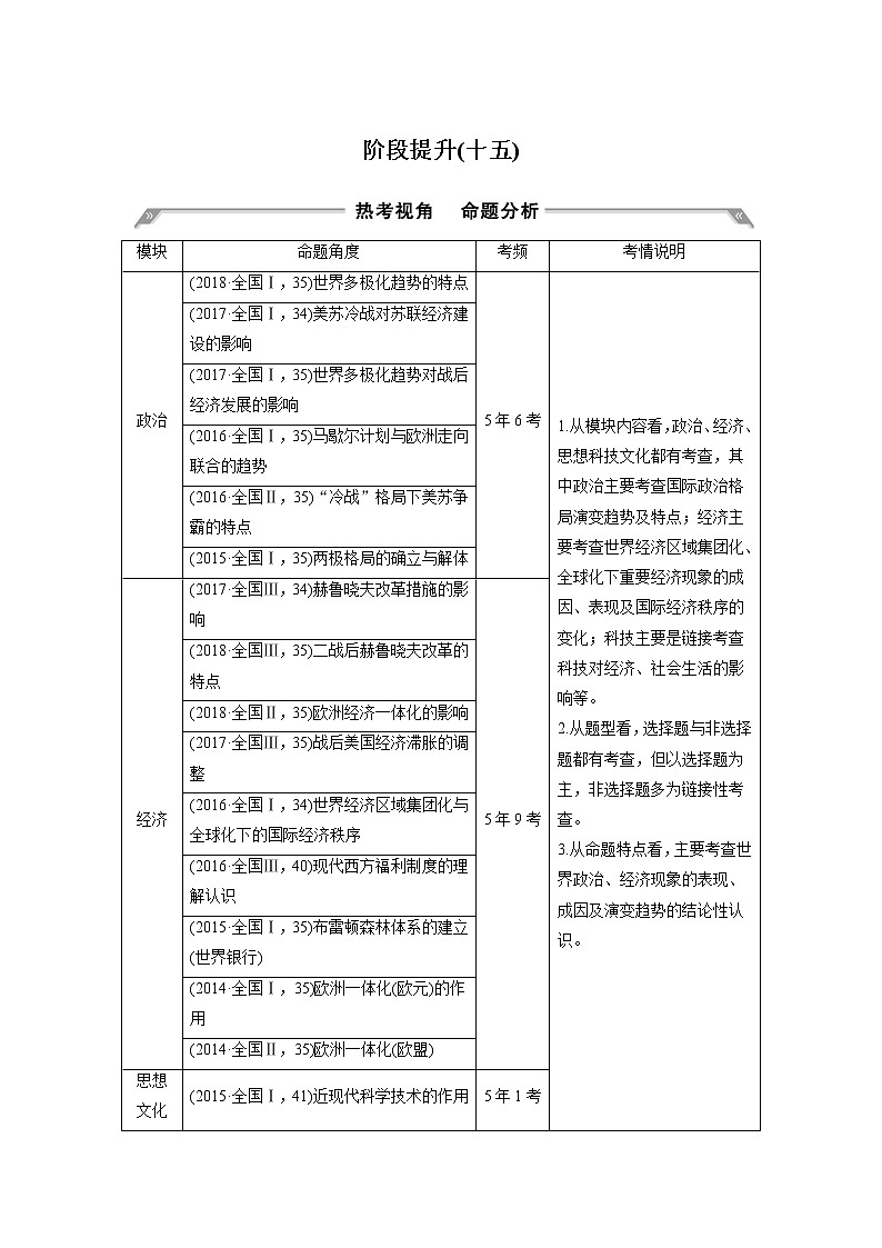
模块 | 命题角度 | 考频 | 考情说明 |
政治 | (2018·全国Ⅰ,35)世界多极化趋势的特点 | 5年6考 | 1.从模块内容看,政治、经济、思想科技文化都有考查,其中政治主要考查国际政治格局演变趋势及特点;经济主要考查世界经济区域集团化、全球化下重要经济现象的成因、表现及国际经济秩序的变化;科技主要是链接考查科技对经济、社会生活的影响等。 2.从题型看,选择题与非选择题都有考查,但以选择题为主,非选择题多为链接性考查。 3.从命题特点看,主要考查世界政治、经济现象的表现、成因及演变趋势的结论性认识。
|
(2017·全国Ⅰ,34)美苏冷战对苏联经济建设的影响 | |||
(2017·全国Ⅰ,35)世界多极化趋势对战后经济发展的影响 | |||
(2016·全国Ⅰ,35)马歇尔计划与欧洲走向联合的趋势 | |||
(2016·全国Ⅱ,35)“冷战”格局下美苏争霸的特点 | |||
(2015·全国Ⅰ,35)两极格局的确立与解体 | |||
经济 | (2017·全国Ⅲ,34)赫鲁晓夫改革措施的影响 | 5年9考 | |
(2018·全国Ⅲ,35)二战后赫鲁晓夫改革的特点 | |||
(2018·全国Ⅱ,35)欧洲经济一体化的影响 | |||
(2017·全国Ⅲ,35)战后美国经济滞胀的调整 | |||
(2016·全国Ⅰ,34)世界经济区域集团化与全球化下的国际经济秩序 | |||
(2016·全国Ⅲ,40)现代西方福利制度的理解认识 | |||
(2015·全国Ⅰ,35)布雷顿森林体系的建立(世界银行) | |||
(2014·全国Ⅰ,35)欧洲一体化(欧元)的作用 | |||
(2014·全国Ⅱ,35)欧洲一体化(欧盟) | |||
思想文化 | (2015·全国Ⅰ,41)近现代科学技术的作用 | 5年1考 |
主题一 国家利益、意识形态的对抗——世界政治局势不稳定的根源
【主题综述】 (1)俄国十月革命打破了资本主义一统天下的局面,出现了两种社会制度的对抗,根本上说是国家利益之争。
(2)第二次世界大战期间,为了反对共同的敌人——法西斯势力,不同社会制度的国家走向联合,随着世界反法西斯战争的胜利,两种不同社会制度的意识形态、国家利益的冲突日益显现,最终导致了美苏战时同盟破裂,美苏两极格局逐渐形成。
(3)其实质是不同社会制度与国家利益的对抗,成为世界局势相对不稳定的根源,也是至今某些大国推行霸权主义与强权政治的思想根源之一。
【针对训练1】 (2018·山东潍坊模拟)二战后美国社会舆论研究机构曾定期开展这样的民意测验:“您预测在未来25年内会发生战争吗?美国应该承担保卫和平的责任吗?”做出肯定回答的被调查者在1945年占32%,在1946年占41%,而到了1947年则达到63%。这反映出( )
A.战争爆发的危险日益迫近
B.美苏意识形态的对抗日趋加剧
C.美民众的道义感日益增强
D.美国保卫和平的呼声日益高涨
解析 越来越多的美国人相信战争会爆发,美国需要承担保卫和平的责任,说明美苏意识形态的对抗日趋加剧,故选B。民意测验结果的变化并不能说明战争危险迫近,况且二战才刚结束,不会马上爆发新的世界大战,A项错误;越来越多的美国人认为美国需要承担保卫和平的责任,这并非是出自于道义感,而是因为美苏意识形态对抗的加剧,C项错误;二战刚结束,美国需要承担保卫责任受到越来越多美国人的认可,并非真的保卫和平,而是出于对苏联的担忧,D项错误。
答案 B
主题二 开放、参与、竞争——当今世界经济全球化蕴含的主流思想
【主题综述】 经济全球化是当代世界经济的重要特征之一,也是世界经济发展的重要趋势。经济全球化蕴含着相互开放、主动参与、全球竞争的思想。整合与分化、竞争与合作、开放与封闭及有序与无序等矛盾运动,是经济全球化趋势中存在的客观现象;经济全球化中急需解决的问题是建立公平合理的新的经济秩序,以保证竞争的公平性和有效性。
【针对训练2】 有学者认为,东欧剧变、苏联解体标志着经济全球化进入一个新阶段,标志着经济全球化时代的真正到来。据此可知( )
A.经济全球化开始于两极格局瓦解
B.两极格局终结实现了世界经济一体化
C.两极格局存在制约全球经济发展
D.两极格局瓦解推动了经济全球化发展
解析 冷战时期受到社会意识形态的影响,全球化实质上属于半全球化,苏联解体之后,意识形态的限制被打破,才开始真正的经济全球化,所以说两极格局瓦解推动了经济全球化发展,故D项正确。
答案 D
主题三 以美国为主导的资本主义世界经济体系折射出的经济、政治格局和思想文化的特点
【通史阐释】 (1)从经济角度看:第二次世界大战后,美国通过布雷顿森林体系、关贸总协定、两大国际金融组织,建立起以美国为主导的资本主义世界经济体系,体现了美国的经济霸主的地位。
(2)从国际政治格局角度看:第二次世界大战后西欧衰落,美国成为资本主义世界经济强国,与苏联展开“冷战”,最终形成美苏对峙的两极格局,以美国为主导的资本主义世界经济体系,实际成为对抗苏联为首的社会主义阵营的领头羊。
(3)从思想文化角度看:国家利益与意识形态的对立,体现了美苏“冷战”对抗的思想意识,国家利益掩盖下的资本主义与社会主义制度的对抗,成为第二次世界大战后初期国际政治、经济、思想格局中的主流思想。
【针对训练3】 (2018·山东滨州期中考试)美国的怀特计划的核心是“黄金规则”,即“谁有黄金,谁来制定合作规则”。英国主张建立“国际清算联盟”,根据战前3年的进出口贸易值来决定各国的份额。两者主张反映的实质是( )
A.英国战后经济实力衰退
B.美元要获得与英镑同等的地位
C.美国确立了固定汇率制
D.英美争夺国际货币体系主导权
解析 本题考查布雷顿森林体系的建立。据题干材料中美国提出“谁有黄金,谁来制定合作规则”和英国提出“根据战前3年的进出口贸易值来决定各国的份额”信息,说明二者争夺国际货币体系主导权,故选D项。
答案 D
主题四 经济区域集团化、全球化趋势折射出的世界经济、政治格局和思想文化的特征
【通史阐释】 (1)从经济角度看:20世纪80年代以来,随着科技发展与国际分工的发展,世界经济的区域集团化、经济全球化趋势加快。西欧、日本经济发展、中国等新兴经济体的崛起,加速了世界经济区域集团化和经济全球化的发展。
(2)从国际政治角度看:世界政治格局的多极化趋势源于世界经济的多极化发展,欧洲联合、日本崛起、第三世界力量壮大及中国崛起,冲击了美苏两极格局,多极化趋势出现;东欧剧变、苏联解体,“冷战”结束,世界多极化趋势加强。
(3)从思想文化角度看:世界思想多元化、文化的多样化趋势加强,世界各国的思想文化交流加快,反映了世界经济多极化趋势加强下世界思想文化的相互碰撞与交融。
【针对训练4】 (2019·山东临沂模拟)世界贸易组织法律条款规定,“缔约方产品以低于其正常价值的办法进入另一缔约方商业,并且因此对某一缔约方领土内工业造成实质损害……这种倾销应该受到谴责”,还规定各缔约方国内反倾销法的内容不能与该规定相抵触。这直接表明世界贸易组织( )
A.保护了发展中国家的对外贸易
B.实现了全球范围内贸易的自由化
C.促进了国际贸易的法制化进程
D.使缔约国丧失了国内立法自主权
解析 世界贸易组织这一反倾销法律条款对国际贸易的法制化进程起到促进作用,故C项正确。
答案 C
突破高考大题——小论文类开放探究题
阅读材料,完成下列要求。
材料 20世纪中期以来,当英国人从陶醉中惊醒,猛然看见帝国上空的夕阳时,新的太阳已经在大西洋另一端的美洲大陆上升起。那将是世界大国命运的又一次兴衰消长。
试以“大国的兴衰”为主题,自选一个角度拟定论文提纲。(要求:论点明确,史论结合。)
[解答步骤]
第一步:审题确定论文观点:解答本题的关键是抓住“大国的兴衰”这一主题,确定自己论文的观点。如可以确定为“20世纪中期以来英国的衰落及美国的崛起是两国发展状况的结果。”
第二步:围绕主题及论文观点,迁移所学知识,列出解答提纲:本题考查第二次世界大战后世界政治格局的演变——英国的衰落及美国的崛起,需要迁移20世纪中期以来的世界形势的有关知识思考分析。
第三步:明确解答角度,组织答案:解答需要结合20世纪中期以来的世界形势,分别从政治、经济、军事、科技的角度,分别对美国兴盛、英国衰落的现象加以分析阐述。
[答案] (示例)论点:20世纪中期以来英国的衰落及美国的崛起是两国发展状况的结果。论证:政治上,美国迅速崛起,取代英国的霸主地位,成为西方资本主义阵营的霸主,西欧各国受二战影响整体衰落,唯美国马首是瞻,英国也只能依附于美国。
经济上,按照《布雷顿森林协定》成立的国际货币基金组织和国际复兴开发银行,构建了以美元为中心的世界货币体系。美国推行以扶持和控制西欧国家为目的的“马歇尔计划”,而英国因经济困难只能接受。科技上,战后美国成为第三次科技革命的发源地,其在核能、空间技术、信息技术上的优势进一步巩固了美国的霸权地位。军事上,第二次世界大战彻底改变了美英的力量对比。结论:20世纪中期以后美国取代英国,成为资本主义世界的霸主是历史发展的必然。(论点明确,史论结合,结论合理,言之有理均可得分)
小论文型题目的一般解答思路
(1)阅读审题:先看问题,带着问题阅读材料,同时审读题目中特别强调的要求。
(2)确立论证主题(或观点):一般从观点题干中提炼、并准确表述出来。
(3)构思解答框架,草拟小标题:论文总体结构为:总—分—总,注意正文结构需要具备四要素:论点、论据、论证、结论;材料式的小标题(分论点)可以从材料中归纳,史论式的小标题可以采取结构分析法(如社会文明可以分为物质文明、政治文明、精神文明等)。
(4)撰写成文:注意题目要简洁、醒目;观点明确,论据充分,结论概括,扼要合理。

