还剩20页未读,
继续阅读
所属成套资源:2021版高考人教版化学一轮复习学案()
成套系列资料,整套一键下载
2021版高考化学(人教版)一轮复习学案:第11讲 铁及其重要化合物
展开
第11讲 铁及其重要化合物
考点一 铁及其重要化合物
[知识梳理]
一、铁元素及其结构
1.铁位于周期表中第四周期Ⅷ族,是一种应用最广泛的过渡金属元素;铁元素是一种典型的变价金属元素。
2.原子结构
二、铁单质
1.物理性质
纯铁具有金属的共性,如具有银白色金属光泽,具有导电性、导热性和延展性,具有能被磁铁吸引的特征。
2.化学性质
铁元素性质活泼,有较强的还原性,主要化合价为+2价和+3价。
(1)与非金属单质反应
①与O2反应
常温:铁在潮湿的空气中被腐蚀生成铁锈,其主要成分为Fe2O3·xH2O。
点燃(化学方程式):3Fe+2O2Fe3O4。
②与Cl2反应(化学方程式):2Fe+3Cl22FeCl3。
③与S反应(化学方程式):Fe+SFeS。
(2)与水反应
常温下铁与水不反应,高温下与水蒸气反应(化学方程式):3Fe+4H2O(g)Fe3O4+4H2。
(3)与酸反应
①与非氧化性酸反应(离子方程式):Fe+2H+===Fe2++H2↑。
②与氧化性酸反应:遇冷的浓硫酸或浓硝酸发生钝化,与稀硝酸或在加热条件下与浓硫酸、浓硝酸反应,但无H2产生。
a.Fe与过量稀HNO3反应(离子方程式):Fe+NO+4H+===Fe3++NO↑+2H2O;
b.Fe与少量稀HNO3反应(离子方程式):3Fe+8H++2NO===3Fe2++2NO↑+4H2O。
(4)与盐溶液反应
①与CuSO4溶液反应(离子方程式):Fe+Cu2+===Fe2++Cu。
②与FeCl3溶液反应(离子方程式):Fe+2Fe3+===3Fe2+。
三、铁的氧化物
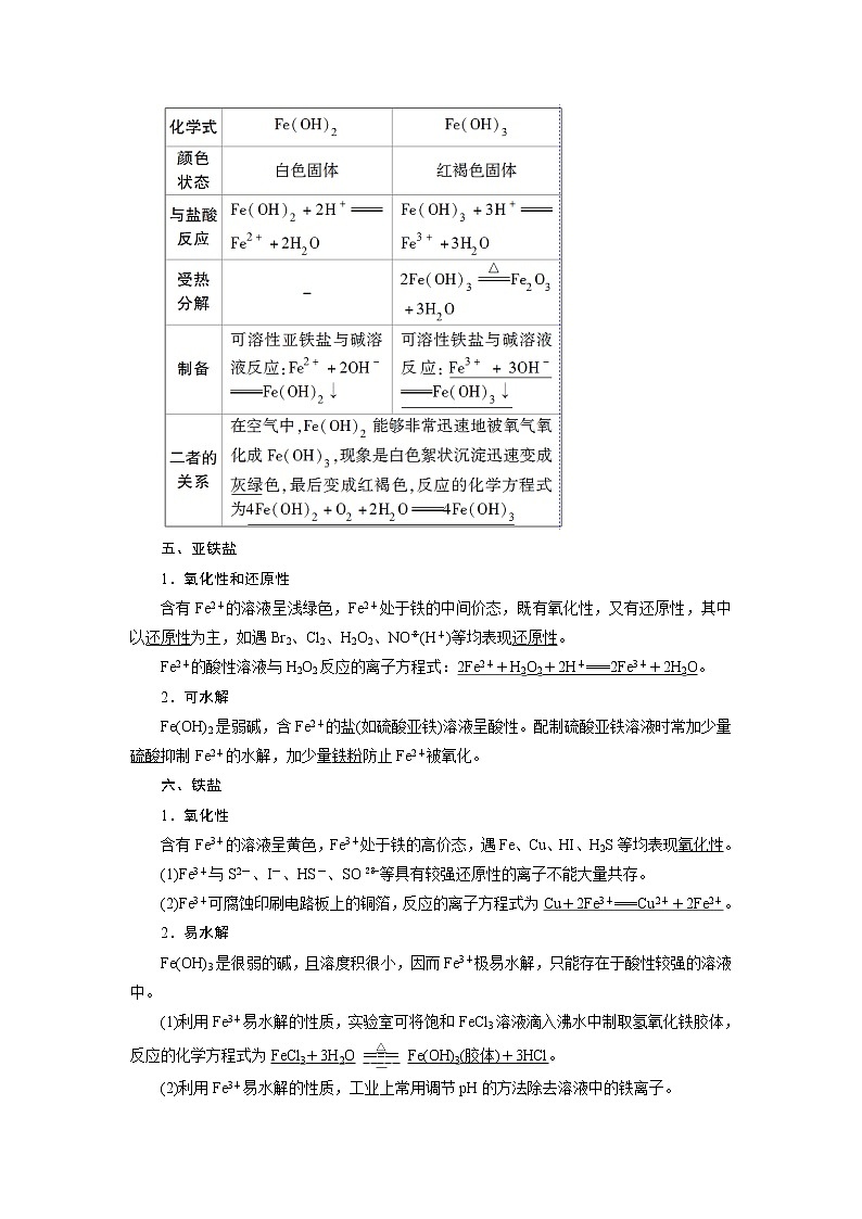
四、铁的氢氧化物
五、亚铁盐
1.氧化性和还原性
含有Fe2+的溶液呈浅绿色,Fe2+处于铁的中间价态,既有氧化性,又有还原性,其中以还原性为主,如遇Br2、Cl2、H2O2、NO(H+)等均表现还原性。
Fe2+的酸性溶液与H2O2反应的离子方程式:2Fe2++H2O2+2H+===2Fe3++2H2O。
2.可水解
Fe(OH)2是弱碱,含Fe2+的盐(如硫酸亚铁)溶液呈酸性。配制硫酸亚铁溶液时常加少量硫酸抑制Fe2+的水解,加少量铁粉防止Fe2+被氧化。
六、铁盐
1.氧化性
含有Fe3+的溶液呈黄色,Fe3+处于铁的高价态,遇Fe、Cu、HI、H2S等均表现氧化性。
(1)Fe3+与S2-、I-、HS-、SO等具有较强还原性的离子不能大量共存。
(2)Fe3+可腐蚀印刷电路板上的铜箔,反应的离子方程式为Cu+2Fe3+===Cu2++2Fe2+。
2.易水解
Fe(OH)3是很弱的碱,且溶度积很小,因而Fe3+极易水解,只能存在于酸性较强的溶液中。
(1)利用Fe3+易水解的性质,实验室可将饱和FeCl3溶液滴入沸水中制取氢氧化铁胶体,反应的化学方程式为FeCl3+3H2OFe(OH)3(胶体)+3HCl。
(2)利用Fe3+易水解的性质,工业上常用调节pH的方法除去溶液中的铁离子。
(3)利用Fe3+易水解的性质,实验室配制氯化铁溶液,通常将氯化铁固体先溶于较浓的盐酸中,然后再稀释至所需浓度。
(4)Fe3+与HCO、AlO、CO、ClO-等水解呈碱性的离子不能大量共存。
[自主检测]
1.判断正误(正确的打“√”,错误的打“×”)。
(1)(2019·高考全国卷Ⅱ,10D)向盛有FeCl3溶液的试管中加过量铁粉,充分振荡后溶液黄色逐渐消失,加1滴KSCN溶液,溶液颜色不变。( )
(2)(2018·高考全国卷Ⅱ,13B)为探究维生素C的还原性,可向盛有2mL黄色氯化铁溶液的试管中滴加浓的维生素C溶液,观察颜色变化。( )
(3)(2018·高考北京卷改编)K2FeO4为紫色固体,微溶于KOH溶液。向Fe(OH)3和过量KOH溶液的混合物中通入氯气,得到紫色固体的反应为3Cl2+2Fe(OH)3+10KOH===2K2FeO4+6KCl+8H2O。( )
(4)(2017·高考天津卷)可以用可溶性的铝盐和铁盐处理水中的悬浮物。( )
(5)(2017·高考江苏卷)在给定条件下,FeFeCl2Fe(OH)2所表示的物质间转化能实现。( )
(6)1molFe溶于过量硝酸,电子转移数为2NA。( )
答案:(1)√ (2)√ (3)√ (4)√ (5)× (6)×
2.铁有+2、+3价两种价态,单质铁与__________(填下列编号,下同)反应时只生成+3价铁;与__________反应时只生成+2价铁;与__________反应时既生成+2价铁又生成+3价铁。
供选试剂:①Cl2 ②O2 ③H2O(g) ④S ⑤盐酸
⑥稀硝酸(足量) ⑦稀硫酸 ⑧CuSO4溶液 ⑨FeCl2溶液
答案:①⑥ ④⑤⑦⑧ ②③
演练一 铁及其化合物的性质与计算
1.(教材改编题)下列有关铁及其化合物的说法中不正确的是( )
A.工业上在高温下用CO还原含Fe2O3的铁矿石炼铁
B.铁在纯氧中燃烧或高温下和水蒸气反应均能得到Fe3O4
C.工业上可用铁制容器储存、运输浓硝酸、浓硫酸
D.氯化铁溶液有较强氧化性,故可用作净水剂
解析:选D。常温下铁在浓硫酸、浓硝酸中发生钝化,阻止反应进行,工业上可用铁制容器储存、运输浓硝酸、浓硫酸,故C正确;氯化铁有氧化性,但不是用作净水剂的原因,净水是利用铁离子水解生成的氢氧化铁胶体具有吸附性,能吸附悬浮的杂质,故D错误。
2.(铁的氧化物组成的确定)(2020·营口质检)有一块铁的氧化物样品,用140mL5.0mol·L-1盐酸恰好将其完全溶解,所得溶液还能吸收0.025molCl2,恰好使其中的Fe2+全部转变为Fe3+,则该样品可能的化学式为( )
A.Fe2O3B.Fe3O4
C.Fe4O5D.Fe5O7
解析:选D。根据2Fe2++Cl2===2Fe3++2Cl-可知,铁的氧化物样品用盐酸溶解后所得溶液中n(Fe2+)=0.025mol×2=0.05mol,根据电荷守恒得2n(Fe2+)+3n(Fe3+)=n(Cl-),则n(Fe3+)=0.2mol,故n(Fe2+)∶n(Fe3+)=0.05∶0.2=1∶4,故该氧化物可表示为FeO·2Fe2O3,即Fe5O7。
确定铁的氧化物组成的基本方法
设铁的氧化物中铁元素与氧元素的质量比为m∶n,
则氧化物中n(Fe)∶n(O)=∶=a∶b,
若a∶b=1∶1,则铁的氧化物为FeO;
若a∶b=2∶3,则铁的氧化物为Fe2O3;
若a∶b=3∶4,则铁的氧化物为Fe3O4或FeO与Fe2O3按物质的量之比为1∶1的混合物或FeO、Fe2O3、Fe3O4的混合物(其中FeO、Fe2O3的物质的量之比为1∶1,Fe3O4为任意值)。
3.(铁与稀硝酸反应的计算)含有agHNO3的稀硝酸与bg铁恰好反应,铁全部溶解,生成NO。已知有gHNO3被还原,则a∶b不可能是( )
A.3∶1 B.3∶2
C.4∶1 D.9∶2
解析:选B。若生成硝酸亚铁:
3Fe+8HNO3===3Fe(NO3)2+2NO↑+4H2O
168 2×63=126
b
=
a∶b=3∶1
若生成硝酸铁:
Fe+4HNO3===Fe(NO3)3+NO↑+2H2O
56 63
b
=
a∶b=9∶2
还可能生成硝酸铁和硝酸亚铁的混合物,所以3∶1≤a∶b≤9∶2之间,不符合题意的只有B项。
数轴法分析铁与稀硝酸反应的产物
一是明确哪种物质过量,二是根据两种物质的量分析讨论判断。根据化学方程式:
HNO3过量:Fe+4HNO3(稀)===Fe(NO3)3+NO↑+2H2O;
Fe过量:Fe+2Fe(NO3)3===3Fe(NO3)2;
两者相加得总方程式:3Fe+8HNO3(稀)===3Fe(NO3)2+2NO↑+4H2O;
可以用数轴表示:
解题时需注意量的范围:
①≤,产物仅有Fe(NO3)3,稀HNO3可能有剩余;②≥,产物仅有Fe(NO3)2,Fe可能有剩余;③<<,产物为Fe(NO3)3和Fe(NO3)2,Fe和稀HNO3都完全反应。
演练二 氢氧化亚铁制备方法的实验创新改进
4.(教材拓展题)下列各图示中能较长时间看到Fe(OH)2白色沉淀的是 (填序号)。
解析:Fe(OH)2在空气中很容易被氧化为红褐色的Fe(OH)3,即发生反应:4Fe(OH)2+O2+2H2O===4Fe(OH)3。因此要较长时间看到Fe(OH)2白色沉淀,就要排除装置中的氧气或空气。①②原理一样,都是先用铁与稀硫酸反应产生的氢气将装置中的空气排尽,并使生成的Fe(OH)2处在氢气的保护中;③的原理为铁做阳极产生Fe2+,与阴极产生的OH-结合生成Fe(OH)2,且液面用汽油保护,能防止空气进入;⑤中液面加苯阻止了空气进入;④由于空气中的氧气能迅速将Fe(OH)2氧化,因而不能较长时间看到白色沉淀。
答案:①②③⑤
5.如图所示,此装置可用来制取和观察Fe(OH)2在空气中被氧化的颜色变化。实验时必须使用铁屑和6mol·L-1的硫酸,其他试剂任选。填写下列空白:
(1)B中盛有一定量的NaOH溶液,A中烧瓶内应预先加入的药品是 。A中反应的离子方程式是________________________________________________________________________
________________________________________________________________________。
(2)实验开始时先将止水夹a (填“打开”或“关闭”)。
(3)简述生成Fe(OH)2的操作过程:__________________________________________
________________________________________________________________________。
(4)实验完毕,打开b处止水夹,放入一部分空气,此时B中发生反应的化学方程式为________________________________________________________________________。
解析:Fe+2H+===Fe2++H2↑,产生的H2将Fe2+压入B中,发生反应:Fe2++2OH-===Fe(OH)2↓;Fe(OH)2在空气中很容易被氧化为红褐色的Fe(OH)3,即发生反应:4Fe(OH)2+O2+2H2O===4Fe(OH)3。
答案:(1)铁屑 Fe+2H+===Fe2++H2↑
(2)打开
(3)待A装置反应一段时间后关闭止水夹a,产生的H2将FeSO4溶液压入B中进行反应
(4)4Fe(OH)2+O2+2H2O===4Fe(OH)3
制备Fe(OH)2常用的三种方法
(1)有机层覆盖法
将吸有NaOH溶液的胶头滴管插到液面以下,并在液面上覆盖一层苯或煤油(不能用CCl4),以防止空气与Fe(OH)2接触发生反应,如图1所示。
(2)还原性气体保护法
用H2将装置内的空气排尽后,再将亚铁盐与NaOH溶液混合,这样可较长时间观察到白色沉淀,如图2所示。
(3)电解法
用铁做阳极,电解NaCl(或NaOH)溶液,并在液面上覆盖苯(或煤油),如图3所示。
另外,反应液要现用现配,且配制亚铁盐溶液和碱溶液所用的蒸馏水都需要加热煮沸除氧。
考点二 “铁三角”、Fe2+与Fe3+的检验
[知识梳理]
一、“铁三角”的转化关系
1.Fe3+与还原剂[Fe、Cu、S2-(H2S)、I-(HI)等]反应时,被还原为Fe2+。
写出下列反应的离子方程式:
(1)将H2S气体通入FeCl3溶液中产生淡黄色沉淀:
H2S+2Fe3+===S↓+2Fe2++2H+。
(2)将FeCl3溶液滴入淀粉KI溶液,溶液变蓝:
2I-+2Fe3+===I2+2Fe2+。
(3)FeCl3可溶解铁片:
2Fe3++Fe===3Fe2+。
(4)三价铁盐腐蚀印刷电路铜板:
Cu+2Fe3+===2Fe2++Cu2+。
2.Fe2+与强氧化剂[O2、Cl2、Br2、H2O2(H+)、Na2O2、KMnO4(H+)、浓硫酸、HNO3、NO2、K2Cr2O7等]反应时,被氧化为Fe3+。
补全或写出下列反应的离子方程式:
(1)6Fe2++Cr2O+14H+===2Cr3++6Fe3++7H2O。
(2)FeSO4可使酸性KMnO4溶液褪色:
5Fe2++MnO+8H+===5Fe3++Mn2++4H2O。
(3)将FeCl2溶液滴入稀HNO3中,有无色气体放出:
3Fe2++NO+4H+===3Fe3++NO↑+2H2O。
(1)氧化性:Ag+>Fe3+>Cu2+>Fe2+;还原性:S2->I->Fe2+>Br->Cl-。,(2)只有在固态时Fe3+才能被还原为Fe,在溶液中Fe3+一般被还原为Fe2+。
二、“铁三角”的重要应用
1.判断离子共存
Fe2+NO(H+)、ClO-、MnO(H+);
Fe3+S2-、I-、SO;
Fe2+、Fe3+HCO、CO。
2.除杂
溶液
杂质
除杂方法
FeCl2
FeCl3
加过量铁粉后过滤
FeCl3
FeCl2
加足量氯水或H2O2溶液
FeCl2
CuCl2
加过量铁粉后过滤
3.盐溶液的保存
加少量铁粉,作用是防止Fe2+被氧化;加少量相应的酸,作用是抑制Fe2
+水解
4.物质的制备
向沸水中滴入几滴饱和FeCl3溶液并煮沸至溶液呈红褐色为止
三、Fe2+与Fe3+的检验
1.用KSCN溶液和氯水
2.用NaOH溶液
3.含Fe2+、Fe3+的混合溶液中Fe2+、Fe3+的检验
4.Fe2+的特征检验
待检溶液产生蓝色沉淀,说明溶液中含有Fe2+,反应的离子方程式为3Fe2++2[Fe(CN)6]3-===Fe3[Fe(CN)6]2↓。
[自主检测]
1.判断正误(正确的打“√”,错误的打“×”)。
(1)(2018·高考江苏卷)向FeCl2溶液中滴加NH4SCN溶液,溶液显红色。( )
(2)(2018·高考江苏卷)Cu与FeCl3溶液反应可生成CuCl2。( )
(3)铁比铜金属性强,所以可用FeCl3腐蚀Cu刻制印刷电路板。( )
(4)因为硝酸具有强氧化性,所以铁与硝酸反应产物只有Fe(NO3)3。( )
(5)Fe3O4溶于盐酸后加入几滴KSCN溶液,溶液显红色。( )
(6)向某溶液中滴加KSCN溶液,溶液不变色,滴加氯水后溶液显红色,该溶液中一定含有Fe2+。( )
(7)FeCl3溶液与KSCN溶液反应的离子方程式为Fe3++3SCN-===Fe(SCN)3↓。( )
(8)氢氧化铁与HI溶液仅能发生中和反应。( )
(9)在给定条件下能实现Fe2O3FeCl3(aq)无水FeCl3的转化。( )
答案:(1)× (2)√ (3)× (4)× (5)√ (6)√ (7)× (8)× (9)×
2.(除去溶液中混有的Fe3+、Fe2+的常用方法)已知:
化合物
Fe(OH)3
Fe(OH)2
Mg(OH)2
Cu(OH)2
Ksp近似值
10-39
10-17
10-11
10-20
(1)除去Mg2+中混有的Fe3+
向混合溶液中加入 、 、 中之一,与Fe3+水解产生的H+反应,促进Fe3+的水解,将Fe3+转化为Fe(OH)3沉淀而除去。
(2)除去Cu2+中混有的Fe3+
向混合溶液中加入 、 、 、 中之一,与Fe3+水解产生的H+反应,促进Fe3+的水解,将Fe3+转化为Fe(OH)3沉淀而除去。
(3)除去Mg2+中混有的Fe2+
先加入氧化剂(如 )将溶液中的Fe2+氧化成Fe3+,然后再按(1)的方法除去溶液中的Fe3+。
(4)除去Cu2+中混有的Fe2+
先加入氧化剂(如 )将溶液中的Fe2+氧化成Fe3+,然后再按(2)的方法除去溶液中的Fe3+。
答案:(1)MgO MgCO3 Mg(OH)2
(2)CuO CuCO3 Cu(OH)2 Cu2(OH)2CO3
(3)H2O2
(4)H2O2
演练一 Fe2+和Fe3+的检验
1.下列有关物质检验方法合理的是( )
A.向某溶液中滴入KSCN溶液呈红色,说明不含Fe2+
B.向某溶液中通入Cl2,然后再加入KSCN溶液变红色,说明原溶液中含有Fe2+
C.向某溶液中加入NaOH溶液,得红褐色沉淀,说明溶液中含有Fe3+
D.向某溶液中加入NaOH溶液得白色沉淀,又观察到颜色逐渐变为红褐色,说明该溶液中只含有Fe2+,不含有Mg2+
解析:选C。A项只能说明含有Fe3+,不合理;B项原溶液中可能只有Fe3+而没有Fe2+;D项氧化后生成红褐色沉淀Fe(OH)3,也可能掩盖了白色沉淀Mg(OH)2。
2.要证明某溶液中不含Fe3+而可能含有Fe2+,进行如下实验操作时,最佳顺序为( )
①加入足量氯水 ②加入足量酸性KMnO4溶液 ③加入少量NH4SCN溶液
A.①③ B.③②
C.③① D.①②③
解析:选C。在该溶液中先加入少量NH4SCN溶液,溶液不变红色,证明无Fe3+存在,再加入氯水,将Fe2+氧化成Fe3+,溶液变为红色。KMnO4溶液呈紫红色,溶液颜色变化不明显,所以不能用酸性KMnO4溶液代替氯水检验。
检验Fe2+和Fe3+时的注意事项
(1)检验Fe2+时不能先加氯水后加KSCN溶液,也不能将加KSCN后的混合溶液加入足量的新制氯水中(新制氯水可以氧化SCN-)。
(2)当溶液浓度较稀时,利用观察法或加NaOH溶液的方法都不宜检验Fe2+和Fe3+的存在。
(3)Fe3+、Fe2+、Cl-同时存在时不能用酸性KMnO4溶液检验Fe2+(Cl-能还原酸性KMnO4,有干扰)。
(4)检验Fe2+、Fe3+的其他方法
①检验Fe2+最好、最灵敏的试剂是铁氰化钾K3[Fe(CN)6]。
②检验Fe3+也可用苯酚(C6H5OH),在FeCl3溶液中滴加苯酚,溶液显紫色。
演练二 铁及其化合物的转化与计算
3.(名师原创)硫酸亚铁铵晶体[(NH4)2Fe(SO4)2·6H2O]在空气中比一般亚铁盐稳定,是定量分析化学中常用的还原剂,其实验室制备流程如图所示:
下列说法不正确的是( )
A.“除油污”过程中使用热的Na2CO3溶液效果更好
B.制备硫酸亚铁时铁屑与硫酸反应完全时的现象是不再有气泡产生
C.“趁热过滤”后的滤液略显黄色的原因是4Fe2++O2+4H+===4Fe3++2H2O
D.理论上加入(NH4)2SO4固体的质量为6.0g
解析:选D。Na2CO3溶液中CO水解使溶液呈碱性,油污在碱性环境中能够水解,升高温度,CO水解平衡正向移动,溶液碱性增强,故用热的Na2CO3溶液除油污效果更好,A项正确;为防止Fe2+被氧化,加入的铁屑需过量,铁屑与硫酸反应完全就是硫酸反应完全,反应完全时不再有气泡产生,B项正确;“趁热过滤”后的滤液略显黄色是因为Fe2+在空气中被氧气氧化为Fe3+,反应的离子方程式为4Fe2++O2+4H+===4Fe3++2H2O,C项正确;由工艺流程图可知,反应的铁的质量为5.0g-2.2g=2.8g,物质的量为=0.05mol,理论上可制备0.05mol硫酸亚铁铵晶体,则需要加入0.05mol(NH4)2SO4,所以加入(NH4)2SO4固体的质量为0.05mol×132g/mol=6.6g,D项错误。
4.(Fe2+、Fe3+的转化与化学计算)向含有1molHNO3和1molH2SO4的混合溶液中逐渐加入铁粉至过量,溶液中金属阳离子a、b与所加铁粉的物质的量的关系如图所示(已知稀硝酸的还原产物只有NO)。下列有关判断不正确的是( )
A.a表示Fe3+的关系曲线
B.n1=0.75
C.P点时,n(Fe2+)=0.5625mol
D.向P点溶液中加入铜粉,最多可溶解14.4g
解析:选C。该反应可以看作两步:①Fe+4H++NO===Fe3++NO↑+2H2O,NO过量,H+不足;②2Fe3++Fe===3Fe2+。a表示Fe3+的关系曲线,A正确;溶液中共有3molH+参加反应,消耗铁为0.75mol,B正确;P点n(Fe2+)=n(Fe3+),二者均为0.45mol,C错误;P点剩余0.45molFe3+,消耗0.225mol铜,质量为14.4g,D正确。
铁与硫酸、硝酸的混合酸反应顺序总结
足量铁与稀硫酸、稀硝酸的混合溶液反应,则可利用离子反应分析,依次发生反应:Fe+NO+4H+===Fe3++NO↑+2H2O、2Fe3++Fe===3Fe2+、Fe+2H+===Fe2++H2↑(若H+量不足,该反应不再发生)。
1.(2018·高考全国卷Ⅰ,7,6分)磷酸亚铁锂(LiFePO4)电池是新能源汽车的动力电池之一。采用湿法冶金工艺回收废旧磷酸亚铁锂电池正极片中的金属,其流程如图所示:
下列叙述错误的是( )
A.合理处理废旧电池有利于保护环境和资源再利用
B.从“正极片”中可回收的金属元素Al、Fe、Li
C.“沉淀”反应的金属离子为Fe3+
D.上述流程中可用硫酸钠代替碳酸钠
解析:选D。废旧电池中含有的金属、电解质溶液会对水体和土壤等造成污染,处理废旧电池有利于资源再利用,同时能够降低环境污染,保护环境,A项正确;从流程图看出,正极材料涉及了铝、铁、锂等金属,B项正确;因流程中加入的有HNO3,故在含Li、P、Fe等滤液中加碱液,发生“沉淀”反应的金属离子为Fe3+,C项正确;因为锂及其化合物的性质与镁相似,由硫酸镁易溶于水推知,硫酸锂易溶于水,由碳酸镁微溶于水推知,碳酸锂微溶于水,所以不能用硫酸钠代替碳酸钠,D项错误。
2.(2019·高考全国卷Ⅰ,27,15分)硫酸铁铵[NH4Fe(SO4)2·xH2O]是一种重要铁盐。为充分利用资源,变废为宝,在实验室中探究采用废铁屑来制备硫酸铁铵,具体流程如下:
回答下列问题:
(1)步骤①的目的是去除废铁屑表面的油污,方法是 。
(2)步骤②需要加热的目的是 ,温度保持80~95℃,采用的合适加热方式是 。铁屑中含有少量硫化物,反应产生的气体需要净化处理,合适的装置为 (填标号)。
(3)步骤③中选用足量的H2O2,理由是______________________________________
________________________________________________________________________
________________________________________________________________________。
分批加入H2O2,同时为了 ,溶液要保持pH小于0.5。
(4)步骤⑤的具体实验操作有______________________________________________,
经干燥得到硫酸铁铵晶体样品。
(5)采用热重分析法测定硫酸铁铵晶体样品所含结晶水数,将样品加热到150℃时失掉1.5个结晶水,失重5.6%。硫酸铁铵晶体的化学式为 。
解析:(1)除去铁屑表面油污的方法是用热纯碱溶液清洗铁屑,再用水洗。(2)铁与稀硫酸反应时加热,可提高反应速率。温度低于水的沸点,可以用热水浴加热,受热均匀且便于控制。含少量硫化物的铁屑与稀硫酸反应有硫化氢生成。氢气不与碱溶液反应,而硫化氢能与碱溶液反应,硫化氢在水中溶解度小,故氢气中混有的硫化氢用烧碱溶液除去,又因为硫化氢与碱反应较快,容易引起倒吸,C装置倒置漏斗能防倒吸。故宜选择C装置吸收硫化氢。(3)铁与稀硫酸反应生成硫酸亚铁和氢气,加入足量双氧水的目的是将Fe2+全部氧化为Fe3+,发生反应为2Fe2++H2O2+2H+===2Fe3++2H2O,从生成物看,又不引入杂质。铁离子对双氧水分解起催化作用,分批加入双氧水,避免反应过快、放出热量较多,减少双氧水分解,以免造成氧化剂损失;铁离子易水解,保持溶液呈强酸性,避免铁离子发生水解反应生成氢氧化铁。(4)步骤⑤是要从溶液中得到硫酸铁铵晶体,故实验操作有加热浓缩、冷却结晶、过滤(洗涤)。(5)失重5.6%是质量分数,设结晶水合物的化学式为NH4Fe(SO4)2·xH2O,由题意知=,解得x=12。
答案:(1)碱煮水洗
(2)加快反应 热水浴 C
(3)将Fe2+全部氧化为Fe3+;不引入杂质 防止Fe3+水解
(4)加热浓缩、冷却结晶、过滤(洗涤)
(5)NH4Fe(SO4)2·12H2O
一、选择题
1.《新修本草》是我国古代中药学著作之一,记载药物844种,其中有关于“青矾”的描述为“本来绿色,新出窟未见风者,正如琉璃…烧之赤色…”。据此推测,“青矾”的主要成分为( )
A.CuSO4·5H2O B.FeSO4·7H2O
C.KAl(SO4)2·12H2O D.Fe2(SO4)3·9H2O
解析:选B。描述中为“本来绿色”,由此推断应选B。
2.(2020·上海杨浦区一模)在给定条件下,下列物质间的转化不能实现的是( )
A.FeFeCl3 B.FeFeSO4
C.FeFe3O4 D.FeFeCl2
解析:选B。Fe和Cl2反应生成FeCl3:2Fe+3Cl22FeCl3,物质间的转化能实现,故A不符合;常温下Fe在浓硫酸中发生钝化不能继续反应,物质间的转化不能实现,故B符合;Fe和H2O(g)发生反应生成Fe3O4和H2:3Fe+4H2O(g)Fe3O4+4H2,物质间的转化能实现,故C不符合;Fe和FeCl3溶液反应生成FeCl2:Fe+2Fe3+===3Fe2+,物质间的转化能实现,故D不符合。
3.(2020·洛阳模拟)中科院化学所研制的晶体材料——纳米四氧化三铁,在核磁共振造影及医药上有广泛用途。其生产过程的部分流程如下:FeCl3·6H2OFeOOH纳米四氧化三铁。下列有关叙述不合理的是( )
A.纳米四氧化三铁可分散在水中,它与FeCl3溶液的分散质直径相当
B.纳米四氧化三铁具有磁性,可作为药物载体用于治疗疾病
C.在反应①中环丙胺的作用可能是促进氯化铁水解
D.反应②的化学方程式是6FeOOH+CO===2Fe3O4+3H2O+CO2
解析:选A。纳米四氧化三铁分散在适当分散剂中,形成的分散系属于胶体,不同于溶液的分散质直径,故A错误;纳米四氧化三铁为磁性纳米晶体材料,可作为药物载体用于疾病的治疗,故B正确;反应①中环丙胺不参加反应,但能加快反应速率,即加快氯化铁水解,故C正确;由制备过程可知,反应②的反应物为FeOOH和CO,由一种生成物为Fe3O4以及得失电子守恒和质量守恒定律可知反应的化学方程式为6FeOOH+CO===2Fe3O4+3H2O+CO2,故D正确。
4.(2020·合肥模拟)某溶液由K+、Fe3+、SO、CO、NO、I-中的几种离子组成,取样,滴加NaOH溶液后有红褐色沉淀生成。下列有关该溶液的说法不正确的是( )
A.是否含有SO可用BaCl2溶液检验
B.是否含有K+可通过焰色反应确定
C.一定存在的离子为Fe3+、NO
D.一定不存在的离子为CO、I-
解析:选C。滴入NaOH溶液后有红褐色沉淀生成,说明原溶液中含有Fe3+。根据Fe3+与CO能发生相互促进的水解反应而不能大量共存,知原溶液中一定不含有CO;根据Fe3+与I-能发生氧化还原反应而不能大量共存,知原溶液中一定不含I-。因为原溶液中一定不含CO,故欲确定原溶液中是否含有SO,可以用BaCl2溶液检验,A项正确;欲确定原溶液中是否含有K+,可以通过焰色反应,透过蓝色钴玻璃观察火焰是否为紫色,B项正确;原溶液中一定存在Fe3+,但NO不一定存在,C项错误;原溶液中一定不存在的离子为CO、I-,D项正确。
5.下列中学常见实验的现象或表述正确的是( )
A.过量的铁投入一定量的稀硝酸中,充分反应后取上层清液于试管中,滴加KSCN溶液,溶液显红色
B.制备氢氧化亚铁时,向硫酸亚铁溶液中滴加氢氧化钠溶液,边加边搅拌,即可制得白色的氢氧化亚铁
C.检验红砖中的氧化铁成分,向红砖粉末中加入盐酸,充分反应后取上层清液于试管中,滴加KSCN溶液2~3滴,溶液显红色即可证明
D.向CuSO4溶液中滴入过量NaOH溶液充分反应后,将混合液体倒入蒸发皿中加热煮沸一会,然后冷却、过滤,滤纸上的物质为蓝色固体
解析:选C。过量的铁与一定量的稀硝酸反应最终生成的是Fe2+,A错误;制备氢氧化亚铁时应避免被氧气氧化,向硫酸亚铁溶液中加氢氧化钠溶液时应把胶头滴管的下端插入液面以下且不能搅拌,B错误;向CuSO4溶液中滴入过量NaOH溶液充分反应后生成Cu(OH)2沉淀,加热煮沸后过滤,滤纸上留下的是黑色的CuO固体,D错误。
6.准确称取某种铁的氧化物2.88g,用足量的CO进行还原,将生成的CO2全部用足量的澄清石灰水吸收,得到沉淀4.00g,则这种铁的氧化物为( )
A.Fe3O4 B.Fe2O3
C.FeO D.以上都不是
解析:选C。4.00gCaCO3沉淀的物质的量为0.04 mol,则CO、CO2的物质的量也均为0.04 mol,增加的氧元素为0.04 mol,质量为0.04mol×16 g·mol-1=0.64 g,铁的氧化物中氧元素质量为0.64 g,铁元素质量为2.88 g-0.64 g=2.24 g,铁的氧化物中铁元素与氧元素的物质的量之比为∶=1∶1,则这种铁的氧化物的化学式为FeO。
7.通过对实验现象的观察、分析推理得出正确的结论是化学学习的方法之一。对下列实验事实的解释正确的是( )
选项
操作与现象
解释
A
向淀粉KI溶液中加入FeCl3溶液,溶液变蓝
Fe3+能与淀粉发生显色反应
B
把生铁放置于潮湿的空气中,铁表面有一层红棕色的斑点
铁在潮湿的空气中易生成Fe(OH)3
C
向稀硝酸中加入少量铁粉,有气泡产生
Fe置换出硝酸中的氢,生成了氢气
D
新制Fe(OH)2露置于空气中一段时间,白色物质变成了红褐色
Fe(OH)2易被O2氧化成Fe(OH)3
解析:选D。A项中Fe3+将I-氧化为I2,淀粉遇碘变蓝;B项中红棕色斑点是Fe2O3;C项中铁与稀硝酸反应产生的气体为NO。
8.下列各组物质中,X是主体物质,Y是少量杂质,Z是为除去杂质所要加入的试剂,其中所加试剂正确的一组是( )
选项
A
B
C
D
X
FeCl2溶液
FeCl3溶液
Fe
FeSO4溶液
Y
FeCl3
CuCl2
Al
Fe2(SO4)3
Z
Cl2
Fe
NaOH溶液
Cu
解析:选C。Cl2与FeCl2反应,A错误;Fe与FeCl3、CuCl2均反应,B错误;D项有新的杂质CuSO4生成,D错误。
9.某同学用含有铁锈(Fe2O3)的废铁屑来制取氯化铁晶体,实验装置如图所示(夹持装置略,气密性已检验),下列推断不合理的是( )
A.B中收集到的气体是氢气
B.烧杯中双氧水的作用是将Fe2+还原为Fe3+
C.A中的氧化铁与盐酸反应生成氯化铁
D.烧杯中的溶液在氯化氢气氛下,经蒸发浓缩、冷却结晶、过滤后得到氯化铁晶体
解析:选B。铁和盐酸反应生成氯化亚铁和氢气,所以B中收集到的气体是氢气,A项正确;双氧水具有氧化性,可将Fe2+氧化为Fe3+,B项错误;氧化铁为碱性氧化物,可与盐酸反应生成氯化铁和水,C项正确;因铁离子易水解,故FeCl3溶液应在氯化氢气氛下,经蒸发浓缩、冷却结晶、过滤后得到氯化铁晶体,D项正确。
10.(2020·平顶山二调)某化工厂制备净水剂硫酸铁铵晶体[NH4Fe(SO4)2·6H2O]的一种方案如下:
下列说法不正确的是( )
A.滤渣A的主要成分是CaSO4
B.相同条件下,NH4Fe(SO4)2·6H2O净水能力比FeCl3强
C.“合成”反应要控制温度,温度过高,产率会降低
D.“系列操作”包括蒸发浓缩、降温结晶、过滤、干燥等
解析:选B。硫酸钙微溶于水,滤渣A主要成分是硫酸钙,A项正确;NH抑制Fe3+的水解,故相同条件下氯化铁净水能力比硫酸铁铵晶体强,B项错误;“合成”时如果温度过高,会促进Fe3+的水解,C项正确;硫酸铁铵的溶解度随温度降低而减小,宜采用降温结晶法提纯,D项正确。
11.(2020·金华高三模拟)向一定量的Fe、FeO和Fe2O3的混合物中加入120 mL 4mol/L的稀硝酸,恰好使混合物完全溶解,生成1.344LNO(标准状况),往所得溶液中加入KSCN溶液,无红色出现。若用足量的CO在加热条件下还原相同质量的混合物,能得到铁的物质的量为( )
A.0.24mol B.0.21mol
C.0.16mol D.0.14mol
解析:选B。向一定量的Fe、FeO和Fe2O3的混合物中加入120 mL 4mol/L的稀硝酸,恰好使混合物完全溶解,向所得溶液中加入KSCN溶液,无红色出现,则溶液中的溶质为Fe(NO3)2;1.344 LNO(标准状况)的物质的量为=0.06 mol,根据氮元素守恒,Fe(NO3)2中的NO的物质的量为0.12L×4 mol/L-0.06 mol=0.42 mol,所以硝酸亚铁的物质的量为0.42 mol÷2=0.21 mol,由铁元素守恒可知,得到铁的物质的量为n(Fe)=0.21 mol,B项正确。
二、非选择题
12.绿矾被广泛用于医药和工业领域,工业上两种制备绿矾(FeSO4·7H2O)的流程如图所示,根据题意回答下列问题:
方法一:利用黄铜矿粉(主要成分为CuFeS2)制取绿矾
(1)试剂a和试剂b分别是 ,操作1的名称是 。
(2)有一种细菌在有氧气存在的稀硫酸中,可以将CuFeS2氧化成硫酸盐,写出该反应的化学方程式:__________________________________________________________________
________________________________________________________________________。
方法二:利用工业废铁屑制取绿矾
(3)加入适量Na2CO3溶液的作用是_____________________________________。
(4)操作Ⅰ需要用到的玻璃仪器名称有______________________________________。
(5)通过检验CO来判断操作Ⅰ是否洗涤干净,检验的方法是__________________
________________________________________________________________________
________________________________________________________________________。
答案:(1)稀H2SO4、铁粉 过滤
(2)4CuFeS2+17O2+2H2SO44CuSO4+2Fe2(SO4)3+2H2O
(3)除去油污
(4)烧杯、玻璃棒、漏斗
(5)取少量最后一次洗涤液于试管中,滴加BaCl2溶液,若无白色沉淀生成,则已经洗涤干净;若有白色沉淀生成,则未洗涤干净
13.Fe2O3具有广泛的用途。甲同学阅读有关资料得知在高温下煅烧FeCO3可以得到Fe2O3。为了进一步验证此结论,他做了如下实验。
实验步骤
实验操作
Ⅰ
取一定质量的FeCO3固体置于坩埚中,高温煅烧至质量不再变化,冷却至室温
Ⅱ
取少量实验步骤Ⅰ所得固体置于一洁净的试管中,用足量的稀硫酸溶解
Ⅲ
向实验步骤Ⅱ所得溶液中滴加KSCN溶液,溶液变红
由此甲同学得出结论:4FeCO3+O22Fe2O3+4CO2。
(1)写出实验步骤Ⅲ中发生反应的离子方程式:______________________________
________________________________________________________________________。
(2)乙同学提出了不同的看法:煅烧产物可能是Fe3O4,因为Fe3O4也可以溶于硫酸,且所得溶液中也含有Fe3+。于是乙同学对甲同学的实验步骤Ⅲ进行了补充改进:检验实验步骤Ⅱ所得溶液中是否含有Fe2+。他需要选择的试剂是 (填字母)。
a.NaOH溶液
b.新制氯水和KSCN溶液
c.K3[Fe(CN)6]溶液
(3)丙同学认为即使得到了乙同学预期的实验现象,也不能确定煅烧产物的成分,你认为丙同学持此看法的理由是______________________________________________
________________________________________________________________________。
(4)丙同学进一步查阅资料得知煅烧FeCO3的产物中的确含有+2价铁元素。于是他设计了另一种由FeCO3制取Fe2O3的方法:先向FeCO3中依次加入试剂稀硫酸、 (填试剂名称)和氨水;再 (填操作名称)、洗涤、灼烧,即可得到Fe2O3。
解析:(1)溶液变红色说明溶液中生成了Fe(SCN)3。(2)Fe2+用K3[Fe(CN)6]来检验,反应现象为生成蓝色沉淀,c项正确。(4)FeCO3和Fe2O3中铁元素的价态分别是+2价和+3价,所以需要加入氧化剂,如加入H2O2溶液或氯水,或通入Cl2等将Fe2+氧化成Fe3+,加入氨水后生成Fe(OH)3沉淀,经过滤、洗涤、灼烧可得到Fe2O3。
答案:(1)Fe3++3SCN-===Fe(SCN)3 (2)c
(3)产物也可以是FeO和Fe2O3(或Fe3O4和FeO;Fe3O4和Fe2O3;FeO、Fe3O4和Fe2O3)的混合物
(4)过氧化氢溶液(或氯水或氯气) 过滤
14.(2020·天津红桥区模拟)Ⅰ.铁是生产、生活及生命中的重要元素。
(1)血红蛋白(Hb)中的铁元素呈正二价,能与O2分子结合成氧合血红蛋白(HbO)从而有输送氧的能力。NaNO2因具有氧化性能使血红蛋白丧失与O2结合的能力。药品美蓝是其有效的解毒剂,解毒时美蓝发生 (填“氧化”或“还原”)反应。
(2)现有一瓶放置了一段时间的某浓度的FeCl2溶液,请设计实验检验其中是否含有Fe3+:________________________________________________________________________
________________________________________________________________________
________________________________________________________________________。
(3)普通铁粉与水蒸气在高温下反应生成铁的某种氧化物和氢气,该氧化物和氢气在高温下发生逆反应得到“引火铁”。若一定量的普通铁粉和水蒸气在高温下反应生成44.8 L H2(已换算到标准状况下),则转移电子数目为 ;“引火铁”是一种极细的铁粉,它在空气中可以自燃,其原因是______________________________________________
________________________________________________________________________。
Ⅱ.化合物M是某种具有磁学性质的新型电子材料的主要成分,由两种元素组成。为了研究其组成,设计如下实验:
气体甲可使湿润红色石蕊试纸变蓝。请回答:
(4)M的化学式为 ,气体甲的电子式为 。
(5)白色沉淀乙在空气中变成红褐色沉淀丙的原因是
________________________________________________________________________
(用化学方程式表示)。
(6)高温条件下,丁与甲反应生成两种单质和水,该反应的化学方程式为________________________________________________________________________。
解析:Ⅰ.(1)NaNO2因具有氧化性能使血红蛋白丧失与O2结合的能力,原理是NaNO2氧化了血红蛋白中的二价铁,药品美蓝是其有效的解毒剂,这说明该物质具有还原性,因此解毒时美蓝发生氧化反应。(3)标准状况下44.8 L H2的物质的量为2 mol,反应转移的电子数目为2×2×NA=4NA;“引火铁”表面积很大,加快了与氧气的反应速率,因此在空气中可以自燃。Ⅱ.(4)气体甲可使湿润红色石蕊试纸变蓝,为氨,说明化合物M中含有氮元素;白色沉淀乙红褐色沉淀丙,说明化合物M中含有铁元素;红褐色沉淀丙固体丁(14.40g),固体丁为氧化铁,M由铁、氮两种元素组成,氧化铁质量为14.40g,则铁元素的质量为14.40g×=10.08g,氮元素质量为10.71g-10.08g=0.63g,铁、氮两种元素的物质的量之比为4∶1,所以M的化学式为Fe4N。(5)白色沉淀乙是氢氧化亚铁,在空气中被氧气氧化为红褐色氢氧化铁。
答案:Ⅰ.(1)氧化
(2)取少量待测液于试管中,滴加KSCN溶液,若溶液呈红色,说明原溶液中有
Fe3+,反之则没有
(3)4NA “引火铁”表面积很大,加快了与氧气的反应速率
Ⅱ.(4)Fe4N
(5)4Fe(OH)2+O2+2H2O===4Fe(OH)3
(6)Fe2O3+2NH32Fe+N2+3H2O
考点一 铁及其重要化合物
[知识梳理]
一、铁元素及其结构
1.铁位于周期表中第四周期Ⅷ族,是一种应用最广泛的过渡金属元素;铁元素是一种典型的变价金属元素。
2.原子结构
二、铁单质
1.物理性质
纯铁具有金属的共性,如具有银白色金属光泽,具有导电性、导热性和延展性,具有能被磁铁吸引的特征。
2.化学性质
铁元素性质活泼,有较强的还原性,主要化合价为+2价和+3价。
(1)与非金属单质反应
①与O2反应
常温:铁在潮湿的空气中被腐蚀生成铁锈,其主要成分为Fe2O3·xH2O。
点燃(化学方程式):3Fe+2O2Fe3O4。
②与Cl2反应(化学方程式):2Fe+3Cl22FeCl3。
③与S反应(化学方程式):Fe+SFeS。
(2)与水反应
常温下铁与水不反应,高温下与水蒸气反应(化学方程式):3Fe+4H2O(g)Fe3O4+4H2。
(3)与酸反应
①与非氧化性酸反应(离子方程式):Fe+2H+===Fe2++H2↑。
②与氧化性酸反应:遇冷的浓硫酸或浓硝酸发生钝化,与稀硝酸或在加热条件下与浓硫酸、浓硝酸反应,但无H2产生。
a.Fe与过量稀HNO3反应(离子方程式):Fe+NO+4H+===Fe3++NO↑+2H2O;
b.Fe与少量稀HNO3反应(离子方程式):3Fe+8H++2NO===3Fe2++2NO↑+4H2O。
(4)与盐溶液反应
①与CuSO4溶液反应(离子方程式):Fe+Cu2+===Fe2++Cu。
②与FeCl3溶液反应(离子方程式):Fe+2Fe3+===3Fe2+。
三、铁的氧化物
四、铁的氢氧化物
五、亚铁盐
1.氧化性和还原性
含有Fe2+的溶液呈浅绿色,Fe2+处于铁的中间价态,既有氧化性,又有还原性,其中以还原性为主,如遇Br2、Cl2、H2O2、NO(H+)等均表现还原性。
Fe2+的酸性溶液与H2O2反应的离子方程式:2Fe2++H2O2+2H+===2Fe3++2H2O。
2.可水解
Fe(OH)2是弱碱,含Fe2+的盐(如硫酸亚铁)溶液呈酸性。配制硫酸亚铁溶液时常加少量硫酸抑制Fe2+的水解,加少量铁粉防止Fe2+被氧化。
六、铁盐
1.氧化性
含有Fe3+的溶液呈黄色,Fe3+处于铁的高价态,遇Fe、Cu、HI、H2S等均表现氧化性。
(1)Fe3+与S2-、I-、HS-、SO等具有较强还原性的离子不能大量共存。
(2)Fe3+可腐蚀印刷电路板上的铜箔,反应的离子方程式为Cu+2Fe3+===Cu2++2Fe2+。
2.易水解
Fe(OH)3是很弱的碱,且溶度积很小,因而Fe3+极易水解,只能存在于酸性较强的溶液中。
(1)利用Fe3+易水解的性质,实验室可将饱和FeCl3溶液滴入沸水中制取氢氧化铁胶体,反应的化学方程式为FeCl3+3H2OFe(OH)3(胶体)+3HCl。
(2)利用Fe3+易水解的性质,工业上常用调节pH的方法除去溶液中的铁离子。
(3)利用Fe3+易水解的性质,实验室配制氯化铁溶液,通常将氯化铁固体先溶于较浓的盐酸中,然后再稀释至所需浓度。
(4)Fe3+与HCO、AlO、CO、ClO-等水解呈碱性的离子不能大量共存。
[自主检测]
1.判断正误(正确的打“√”,错误的打“×”)。
(1)(2019·高考全国卷Ⅱ,10D)向盛有FeCl3溶液的试管中加过量铁粉,充分振荡后溶液黄色逐渐消失,加1滴KSCN溶液,溶液颜色不变。( )
(2)(2018·高考全国卷Ⅱ,13B)为探究维生素C的还原性,可向盛有2mL黄色氯化铁溶液的试管中滴加浓的维生素C溶液,观察颜色变化。( )
(3)(2018·高考北京卷改编)K2FeO4为紫色固体,微溶于KOH溶液。向Fe(OH)3和过量KOH溶液的混合物中通入氯气,得到紫色固体的反应为3Cl2+2Fe(OH)3+10KOH===2K2FeO4+6KCl+8H2O。( )
(4)(2017·高考天津卷)可以用可溶性的铝盐和铁盐处理水中的悬浮物。( )
(5)(2017·高考江苏卷)在给定条件下,FeFeCl2Fe(OH)2所表示的物质间转化能实现。( )
(6)1molFe溶于过量硝酸,电子转移数为2NA。( )
答案:(1)√ (2)√ (3)√ (4)√ (5)× (6)×
2.铁有+2、+3价两种价态,单质铁与__________(填下列编号,下同)反应时只生成+3价铁;与__________反应时只生成+2价铁;与__________反应时既生成+2价铁又生成+3价铁。
供选试剂:①Cl2 ②O2 ③H2O(g) ④S ⑤盐酸
⑥稀硝酸(足量) ⑦稀硫酸 ⑧CuSO4溶液 ⑨FeCl2溶液
答案:①⑥ ④⑤⑦⑧ ②③
演练一 铁及其化合物的性质与计算
1.(教材改编题)下列有关铁及其化合物的说法中不正确的是( )
A.工业上在高温下用CO还原含Fe2O3的铁矿石炼铁
B.铁在纯氧中燃烧或高温下和水蒸气反应均能得到Fe3O4
C.工业上可用铁制容器储存、运输浓硝酸、浓硫酸
D.氯化铁溶液有较强氧化性,故可用作净水剂
解析:选D。常温下铁在浓硫酸、浓硝酸中发生钝化,阻止反应进行,工业上可用铁制容器储存、运输浓硝酸、浓硫酸,故C正确;氯化铁有氧化性,但不是用作净水剂的原因,净水是利用铁离子水解生成的氢氧化铁胶体具有吸附性,能吸附悬浮的杂质,故D错误。
2.(铁的氧化物组成的确定)(2020·营口质检)有一块铁的氧化物样品,用140mL5.0mol·L-1盐酸恰好将其完全溶解,所得溶液还能吸收0.025molCl2,恰好使其中的Fe2+全部转变为Fe3+,则该样品可能的化学式为( )
A.Fe2O3B.Fe3O4
C.Fe4O5D.Fe5O7
解析:选D。根据2Fe2++Cl2===2Fe3++2Cl-可知,铁的氧化物样品用盐酸溶解后所得溶液中n(Fe2+)=0.025mol×2=0.05mol,根据电荷守恒得2n(Fe2+)+3n(Fe3+)=n(Cl-),则n(Fe3+)=0.2mol,故n(Fe2+)∶n(Fe3+)=0.05∶0.2=1∶4,故该氧化物可表示为FeO·2Fe2O3,即Fe5O7。
确定铁的氧化物组成的基本方法
设铁的氧化物中铁元素与氧元素的质量比为m∶n,
则氧化物中n(Fe)∶n(O)=∶=a∶b,
若a∶b=1∶1,则铁的氧化物为FeO;
若a∶b=2∶3,则铁的氧化物为Fe2O3;
若a∶b=3∶4,则铁的氧化物为Fe3O4或FeO与Fe2O3按物质的量之比为1∶1的混合物或FeO、Fe2O3、Fe3O4的混合物(其中FeO、Fe2O3的物质的量之比为1∶1,Fe3O4为任意值)。
3.(铁与稀硝酸反应的计算)含有agHNO3的稀硝酸与bg铁恰好反应,铁全部溶解,生成NO。已知有gHNO3被还原,则a∶b不可能是( )
A.3∶1 B.3∶2
C.4∶1 D.9∶2
解析:选B。若生成硝酸亚铁:
3Fe+8HNO3===3Fe(NO3)2+2NO↑+4H2O
168 2×63=126
b
=
a∶b=3∶1
若生成硝酸铁:
Fe+4HNO3===Fe(NO3)3+NO↑+2H2O
56 63
b
=
a∶b=9∶2
还可能生成硝酸铁和硝酸亚铁的混合物,所以3∶1≤a∶b≤9∶2之间,不符合题意的只有B项。
数轴法分析铁与稀硝酸反应的产物
一是明确哪种物质过量,二是根据两种物质的量分析讨论判断。根据化学方程式:
HNO3过量:Fe+4HNO3(稀)===Fe(NO3)3+NO↑+2H2O;
Fe过量:Fe+2Fe(NO3)3===3Fe(NO3)2;
两者相加得总方程式:3Fe+8HNO3(稀)===3Fe(NO3)2+2NO↑+4H2O;
可以用数轴表示:
解题时需注意量的范围:
①≤,产物仅有Fe(NO3)3,稀HNO3可能有剩余;②≥,产物仅有Fe(NO3)2,Fe可能有剩余;③<<,产物为Fe(NO3)3和Fe(NO3)2,Fe和稀HNO3都完全反应。
演练二 氢氧化亚铁制备方法的实验创新改进
4.(教材拓展题)下列各图示中能较长时间看到Fe(OH)2白色沉淀的是 (填序号)。
解析:Fe(OH)2在空气中很容易被氧化为红褐色的Fe(OH)3,即发生反应:4Fe(OH)2+O2+2H2O===4Fe(OH)3。因此要较长时间看到Fe(OH)2白色沉淀,就要排除装置中的氧气或空气。①②原理一样,都是先用铁与稀硫酸反应产生的氢气将装置中的空气排尽,并使生成的Fe(OH)2处在氢气的保护中;③的原理为铁做阳极产生Fe2+,与阴极产生的OH-结合生成Fe(OH)2,且液面用汽油保护,能防止空气进入;⑤中液面加苯阻止了空气进入;④由于空气中的氧气能迅速将Fe(OH)2氧化,因而不能较长时间看到白色沉淀。
答案:①②③⑤
5.如图所示,此装置可用来制取和观察Fe(OH)2在空气中被氧化的颜色变化。实验时必须使用铁屑和6mol·L-1的硫酸,其他试剂任选。填写下列空白:
(1)B中盛有一定量的NaOH溶液,A中烧瓶内应预先加入的药品是 。A中反应的离子方程式是________________________________________________________________________
________________________________________________________________________。
(2)实验开始时先将止水夹a (填“打开”或“关闭”)。
(3)简述生成Fe(OH)2的操作过程:__________________________________________
________________________________________________________________________。
(4)实验完毕,打开b处止水夹,放入一部分空气,此时B中发生反应的化学方程式为________________________________________________________________________。
解析:Fe+2H+===Fe2++H2↑,产生的H2将Fe2+压入B中,发生反应:Fe2++2OH-===Fe(OH)2↓;Fe(OH)2在空气中很容易被氧化为红褐色的Fe(OH)3,即发生反应:4Fe(OH)2+O2+2H2O===4Fe(OH)3。
答案:(1)铁屑 Fe+2H+===Fe2++H2↑
(2)打开
(3)待A装置反应一段时间后关闭止水夹a,产生的H2将FeSO4溶液压入B中进行反应
(4)4Fe(OH)2+O2+2H2O===4Fe(OH)3
制备Fe(OH)2常用的三种方法
(1)有机层覆盖法
将吸有NaOH溶液的胶头滴管插到液面以下,并在液面上覆盖一层苯或煤油(不能用CCl4),以防止空气与Fe(OH)2接触发生反应,如图1所示。
(2)还原性气体保护法
用H2将装置内的空气排尽后,再将亚铁盐与NaOH溶液混合,这样可较长时间观察到白色沉淀,如图2所示。
(3)电解法
用铁做阳极,电解NaCl(或NaOH)溶液,并在液面上覆盖苯(或煤油),如图3所示。
另外,反应液要现用现配,且配制亚铁盐溶液和碱溶液所用的蒸馏水都需要加热煮沸除氧。
考点二 “铁三角”、Fe2+与Fe3+的检验
[知识梳理]
一、“铁三角”的转化关系
1.Fe3+与还原剂[Fe、Cu、S2-(H2S)、I-(HI)等]反应时,被还原为Fe2+。
写出下列反应的离子方程式:
(1)将H2S气体通入FeCl3溶液中产生淡黄色沉淀:
H2S+2Fe3+===S↓+2Fe2++2H+。
(2)将FeCl3溶液滴入淀粉KI溶液,溶液变蓝:
2I-+2Fe3+===I2+2Fe2+。
(3)FeCl3可溶解铁片:
2Fe3++Fe===3Fe2+。
(4)三价铁盐腐蚀印刷电路铜板:
Cu+2Fe3+===2Fe2++Cu2+。
2.Fe2+与强氧化剂[O2、Cl2、Br2、H2O2(H+)、Na2O2、KMnO4(H+)、浓硫酸、HNO3、NO2、K2Cr2O7等]反应时,被氧化为Fe3+。
补全或写出下列反应的离子方程式:
(1)6Fe2++Cr2O+14H+===2Cr3++6Fe3++7H2O。
(2)FeSO4可使酸性KMnO4溶液褪色:
5Fe2++MnO+8H+===5Fe3++Mn2++4H2O。
(3)将FeCl2溶液滴入稀HNO3中,有无色气体放出:
3Fe2++NO+4H+===3Fe3++NO↑+2H2O。
(1)氧化性:Ag+>Fe3+>Cu2+>Fe2+;还原性:S2->I->Fe2+>Br->Cl-。,(2)只有在固态时Fe3+才能被还原为Fe,在溶液中Fe3+一般被还原为Fe2+。
二、“铁三角”的重要应用
1.判断离子共存
Fe2+NO(H+)、ClO-、MnO(H+);
Fe3+S2-、I-、SO;
Fe2+、Fe3+HCO、CO。
2.除杂
溶液
杂质
除杂方法
FeCl2
FeCl3
加过量铁粉后过滤
FeCl3
FeCl2
加足量氯水或H2O2溶液
FeCl2
CuCl2
加过量铁粉后过滤
3.盐溶液的保存
加少量铁粉,作用是防止Fe2+被氧化;加少量相应的酸,作用是抑制Fe2
+水解
4.物质的制备
向沸水中滴入几滴饱和FeCl3溶液并煮沸至溶液呈红褐色为止
三、Fe2+与Fe3+的检验
1.用KSCN溶液和氯水
2.用NaOH溶液
3.含Fe2+、Fe3+的混合溶液中Fe2+、Fe3+的检验
4.Fe2+的特征检验
待检溶液产生蓝色沉淀,说明溶液中含有Fe2+,反应的离子方程式为3Fe2++2[Fe(CN)6]3-===Fe3[Fe(CN)6]2↓。
[自主检测]
1.判断正误(正确的打“√”,错误的打“×”)。
(1)(2018·高考江苏卷)向FeCl2溶液中滴加NH4SCN溶液,溶液显红色。( )
(2)(2018·高考江苏卷)Cu与FeCl3溶液反应可生成CuCl2。( )
(3)铁比铜金属性强,所以可用FeCl3腐蚀Cu刻制印刷电路板。( )
(4)因为硝酸具有强氧化性,所以铁与硝酸反应产物只有Fe(NO3)3。( )
(5)Fe3O4溶于盐酸后加入几滴KSCN溶液,溶液显红色。( )
(6)向某溶液中滴加KSCN溶液,溶液不变色,滴加氯水后溶液显红色,该溶液中一定含有Fe2+。( )
(7)FeCl3溶液与KSCN溶液反应的离子方程式为Fe3++3SCN-===Fe(SCN)3↓。( )
(8)氢氧化铁与HI溶液仅能发生中和反应。( )
(9)在给定条件下能实现Fe2O3FeCl3(aq)无水FeCl3的转化。( )
答案:(1)× (2)√ (3)× (4)× (5)√ (6)√ (7)× (8)× (9)×
2.(除去溶液中混有的Fe3+、Fe2+的常用方法)已知:
化合物
Fe(OH)3
Fe(OH)2
Mg(OH)2
Cu(OH)2
Ksp近似值
10-39
10-17
10-11
10-20
(1)除去Mg2+中混有的Fe3+
向混合溶液中加入 、 、 中之一,与Fe3+水解产生的H+反应,促进Fe3+的水解,将Fe3+转化为Fe(OH)3沉淀而除去。
(2)除去Cu2+中混有的Fe3+
向混合溶液中加入 、 、 、 中之一,与Fe3+水解产生的H+反应,促进Fe3+的水解,将Fe3+转化为Fe(OH)3沉淀而除去。
(3)除去Mg2+中混有的Fe2+
先加入氧化剂(如 )将溶液中的Fe2+氧化成Fe3+,然后再按(1)的方法除去溶液中的Fe3+。
(4)除去Cu2+中混有的Fe2+
先加入氧化剂(如 )将溶液中的Fe2+氧化成Fe3+,然后再按(2)的方法除去溶液中的Fe3+。
答案:(1)MgO MgCO3 Mg(OH)2
(2)CuO CuCO3 Cu(OH)2 Cu2(OH)2CO3
(3)H2O2
(4)H2O2
演练一 Fe2+和Fe3+的检验
1.下列有关物质检验方法合理的是( )
A.向某溶液中滴入KSCN溶液呈红色,说明不含Fe2+
B.向某溶液中通入Cl2,然后再加入KSCN溶液变红色,说明原溶液中含有Fe2+
C.向某溶液中加入NaOH溶液,得红褐色沉淀,说明溶液中含有Fe3+
D.向某溶液中加入NaOH溶液得白色沉淀,又观察到颜色逐渐变为红褐色,说明该溶液中只含有Fe2+,不含有Mg2+
解析:选C。A项只能说明含有Fe3+,不合理;B项原溶液中可能只有Fe3+而没有Fe2+;D项氧化后生成红褐色沉淀Fe(OH)3,也可能掩盖了白色沉淀Mg(OH)2。
2.要证明某溶液中不含Fe3+而可能含有Fe2+,进行如下实验操作时,最佳顺序为( )
①加入足量氯水 ②加入足量酸性KMnO4溶液 ③加入少量NH4SCN溶液
A.①③ B.③②
C.③① D.①②③
解析:选C。在该溶液中先加入少量NH4SCN溶液,溶液不变红色,证明无Fe3+存在,再加入氯水,将Fe2+氧化成Fe3+,溶液变为红色。KMnO4溶液呈紫红色,溶液颜色变化不明显,所以不能用酸性KMnO4溶液代替氯水检验。
检验Fe2+和Fe3+时的注意事项
(1)检验Fe2+时不能先加氯水后加KSCN溶液,也不能将加KSCN后的混合溶液加入足量的新制氯水中(新制氯水可以氧化SCN-)。
(2)当溶液浓度较稀时,利用观察法或加NaOH溶液的方法都不宜检验Fe2+和Fe3+的存在。
(3)Fe3+、Fe2+、Cl-同时存在时不能用酸性KMnO4溶液检验Fe2+(Cl-能还原酸性KMnO4,有干扰)。
(4)检验Fe2+、Fe3+的其他方法
①检验Fe2+最好、最灵敏的试剂是铁氰化钾K3[Fe(CN)6]。
②检验Fe3+也可用苯酚(C6H5OH),在FeCl3溶液中滴加苯酚,溶液显紫色。
演练二 铁及其化合物的转化与计算
3.(名师原创)硫酸亚铁铵晶体[(NH4)2Fe(SO4)2·6H2O]在空气中比一般亚铁盐稳定,是定量分析化学中常用的还原剂,其实验室制备流程如图所示:
下列说法不正确的是( )
A.“除油污”过程中使用热的Na2CO3溶液效果更好
B.制备硫酸亚铁时铁屑与硫酸反应完全时的现象是不再有气泡产生
C.“趁热过滤”后的滤液略显黄色的原因是4Fe2++O2+4H+===4Fe3++2H2O
D.理论上加入(NH4)2SO4固体的质量为6.0g
解析:选D。Na2CO3溶液中CO水解使溶液呈碱性,油污在碱性环境中能够水解,升高温度,CO水解平衡正向移动,溶液碱性增强,故用热的Na2CO3溶液除油污效果更好,A项正确;为防止Fe2+被氧化,加入的铁屑需过量,铁屑与硫酸反应完全就是硫酸反应完全,反应完全时不再有气泡产生,B项正确;“趁热过滤”后的滤液略显黄色是因为Fe2+在空气中被氧气氧化为Fe3+,反应的离子方程式为4Fe2++O2+4H+===4Fe3++2H2O,C项正确;由工艺流程图可知,反应的铁的质量为5.0g-2.2g=2.8g,物质的量为=0.05mol,理论上可制备0.05mol硫酸亚铁铵晶体,则需要加入0.05mol(NH4)2SO4,所以加入(NH4)2SO4固体的质量为0.05mol×132g/mol=6.6g,D项错误。
4.(Fe2+、Fe3+的转化与化学计算)向含有1molHNO3和1molH2SO4的混合溶液中逐渐加入铁粉至过量,溶液中金属阳离子a、b与所加铁粉的物质的量的关系如图所示(已知稀硝酸的还原产物只有NO)。下列有关判断不正确的是( )
A.a表示Fe3+的关系曲线
B.n1=0.75
C.P点时,n(Fe2+)=0.5625mol
D.向P点溶液中加入铜粉,最多可溶解14.4g
解析:选C。该反应可以看作两步:①Fe+4H++NO===Fe3++NO↑+2H2O,NO过量,H+不足;②2Fe3++Fe===3Fe2+。a表示Fe3+的关系曲线,A正确;溶液中共有3molH+参加反应,消耗铁为0.75mol,B正确;P点n(Fe2+)=n(Fe3+),二者均为0.45mol,C错误;P点剩余0.45molFe3+,消耗0.225mol铜,质量为14.4g,D正确。
铁与硫酸、硝酸的混合酸反应顺序总结
足量铁与稀硫酸、稀硝酸的混合溶液反应,则可利用离子反应分析,依次发生反应:Fe+NO+4H+===Fe3++NO↑+2H2O、2Fe3++Fe===3Fe2+、Fe+2H+===Fe2++H2↑(若H+量不足,该反应不再发生)。
1.(2018·高考全国卷Ⅰ,7,6分)磷酸亚铁锂(LiFePO4)电池是新能源汽车的动力电池之一。采用湿法冶金工艺回收废旧磷酸亚铁锂电池正极片中的金属,其流程如图所示:
下列叙述错误的是( )
A.合理处理废旧电池有利于保护环境和资源再利用
B.从“正极片”中可回收的金属元素Al、Fe、Li
C.“沉淀”反应的金属离子为Fe3+
D.上述流程中可用硫酸钠代替碳酸钠
解析:选D。废旧电池中含有的金属、电解质溶液会对水体和土壤等造成污染,处理废旧电池有利于资源再利用,同时能够降低环境污染,保护环境,A项正确;从流程图看出,正极材料涉及了铝、铁、锂等金属,B项正确;因流程中加入的有HNO3,故在含Li、P、Fe等滤液中加碱液,发生“沉淀”反应的金属离子为Fe3+,C项正确;因为锂及其化合物的性质与镁相似,由硫酸镁易溶于水推知,硫酸锂易溶于水,由碳酸镁微溶于水推知,碳酸锂微溶于水,所以不能用硫酸钠代替碳酸钠,D项错误。
2.(2019·高考全国卷Ⅰ,27,15分)硫酸铁铵[NH4Fe(SO4)2·xH2O]是一种重要铁盐。为充分利用资源,变废为宝,在实验室中探究采用废铁屑来制备硫酸铁铵,具体流程如下:
回答下列问题:
(1)步骤①的目的是去除废铁屑表面的油污,方法是 。
(2)步骤②需要加热的目的是 ,温度保持80~95℃,采用的合适加热方式是 。铁屑中含有少量硫化物,反应产生的气体需要净化处理,合适的装置为 (填标号)。
(3)步骤③中选用足量的H2O2,理由是______________________________________
________________________________________________________________________
________________________________________________________________________。
分批加入H2O2,同时为了 ,溶液要保持pH小于0.5。
(4)步骤⑤的具体实验操作有______________________________________________,
经干燥得到硫酸铁铵晶体样品。
(5)采用热重分析法测定硫酸铁铵晶体样品所含结晶水数,将样品加热到150℃时失掉1.5个结晶水,失重5.6%。硫酸铁铵晶体的化学式为 。
解析:(1)除去铁屑表面油污的方法是用热纯碱溶液清洗铁屑,再用水洗。(2)铁与稀硫酸反应时加热,可提高反应速率。温度低于水的沸点,可以用热水浴加热,受热均匀且便于控制。含少量硫化物的铁屑与稀硫酸反应有硫化氢生成。氢气不与碱溶液反应,而硫化氢能与碱溶液反应,硫化氢在水中溶解度小,故氢气中混有的硫化氢用烧碱溶液除去,又因为硫化氢与碱反应较快,容易引起倒吸,C装置倒置漏斗能防倒吸。故宜选择C装置吸收硫化氢。(3)铁与稀硫酸反应生成硫酸亚铁和氢气,加入足量双氧水的目的是将Fe2+全部氧化为Fe3+,发生反应为2Fe2++H2O2+2H+===2Fe3++2H2O,从生成物看,又不引入杂质。铁离子对双氧水分解起催化作用,分批加入双氧水,避免反应过快、放出热量较多,减少双氧水分解,以免造成氧化剂损失;铁离子易水解,保持溶液呈强酸性,避免铁离子发生水解反应生成氢氧化铁。(4)步骤⑤是要从溶液中得到硫酸铁铵晶体,故实验操作有加热浓缩、冷却结晶、过滤(洗涤)。(5)失重5.6%是质量分数,设结晶水合物的化学式为NH4Fe(SO4)2·xH2O,由题意知=,解得x=12。
答案:(1)碱煮水洗
(2)加快反应 热水浴 C
(3)将Fe2+全部氧化为Fe3+;不引入杂质 防止Fe3+水解
(4)加热浓缩、冷却结晶、过滤(洗涤)
(5)NH4Fe(SO4)2·12H2O
一、选择题
1.《新修本草》是我国古代中药学著作之一,记载药物844种,其中有关于“青矾”的描述为“本来绿色,新出窟未见风者,正如琉璃…烧之赤色…”。据此推测,“青矾”的主要成分为( )
A.CuSO4·5H2O B.FeSO4·7H2O
C.KAl(SO4)2·12H2O D.Fe2(SO4)3·9H2O
解析:选B。描述中为“本来绿色”,由此推断应选B。
2.(2020·上海杨浦区一模)在给定条件下,下列物质间的转化不能实现的是( )
A.FeFeCl3 B.FeFeSO4
C.FeFe3O4 D.FeFeCl2
解析:选B。Fe和Cl2反应生成FeCl3:2Fe+3Cl22FeCl3,物质间的转化能实现,故A不符合;常温下Fe在浓硫酸中发生钝化不能继续反应,物质间的转化不能实现,故B符合;Fe和H2O(g)发生反应生成Fe3O4和H2:3Fe+4H2O(g)Fe3O4+4H2,物质间的转化能实现,故C不符合;Fe和FeCl3溶液反应生成FeCl2:Fe+2Fe3+===3Fe2+,物质间的转化能实现,故D不符合。
3.(2020·洛阳模拟)中科院化学所研制的晶体材料——纳米四氧化三铁,在核磁共振造影及医药上有广泛用途。其生产过程的部分流程如下:FeCl3·6H2OFeOOH纳米四氧化三铁。下列有关叙述不合理的是( )
A.纳米四氧化三铁可分散在水中,它与FeCl3溶液的分散质直径相当
B.纳米四氧化三铁具有磁性,可作为药物载体用于治疗疾病
C.在反应①中环丙胺的作用可能是促进氯化铁水解
D.反应②的化学方程式是6FeOOH+CO===2Fe3O4+3H2O+CO2
解析:选A。纳米四氧化三铁分散在适当分散剂中,形成的分散系属于胶体,不同于溶液的分散质直径,故A错误;纳米四氧化三铁为磁性纳米晶体材料,可作为药物载体用于疾病的治疗,故B正确;反应①中环丙胺不参加反应,但能加快反应速率,即加快氯化铁水解,故C正确;由制备过程可知,反应②的反应物为FeOOH和CO,由一种生成物为Fe3O4以及得失电子守恒和质量守恒定律可知反应的化学方程式为6FeOOH+CO===2Fe3O4+3H2O+CO2,故D正确。
4.(2020·合肥模拟)某溶液由K+、Fe3+、SO、CO、NO、I-中的几种离子组成,取样,滴加NaOH溶液后有红褐色沉淀生成。下列有关该溶液的说法不正确的是( )
A.是否含有SO可用BaCl2溶液检验
B.是否含有K+可通过焰色反应确定
C.一定存在的离子为Fe3+、NO
D.一定不存在的离子为CO、I-
解析:选C。滴入NaOH溶液后有红褐色沉淀生成,说明原溶液中含有Fe3+。根据Fe3+与CO能发生相互促进的水解反应而不能大量共存,知原溶液中一定不含有CO;根据Fe3+与I-能发生氧化还原反应而不能大量共存,知原溶液中一定不含I-。因为原溶液中一定不含CO,故欲确定原溶液中是否含有SO,可以用BaCl2溶液检验,A项正确;欲确定原溶液中是否含有K+,可以通过焰色反应,透过蓝色钴玻璃观察火焰是否为紫色,B项正确;原溶液中一定存在Fe3+,但NO不一定存在,C项错误;原溶液中一定不存在的离子为CO、I-,D项正确。
5.下列中学常见实验的现象或表述正确的是( )
A.过量的铁投入一定量的稀硝酸中,充分反应后取上层清液于试管中,滴加KSCN溶液,溶液显红色
B.制备氢氧化亚铁时,向硫酸亚铁溶液中滴加氢氧化钠溶液,边加边搅拌,即可制得白色的氢氧化亚铁
C.检验红砖中的氧化铁成分,向红砖粉末中加入盐酸,充分反应后取上层清液于试管中,滴加KSCN溶液2~3滴,溶液显红色即可证明
D.向CuSO4溶液中滴入过量NaOH溶液充分反应后,将混合液体倒入蒸发皿中加热煮沸一会,然后冷却、过滤,滤纸上的物质为蓝色固体
解析:选C。过量的铁与一定量的稀硝酸反应最终生成的是Fe2+,A错误;制备氢氧化亚铁时应避免被氧气氧化,向硫酸亚铁溶液中加氢氧化钠溶液时应把胶头滴管的下端插入液面以下且不能搅拌,B错误;向CuSO4溶液中滴入过量NaOH溶液充分反应后生成Cu(OH)2沉淀,加热煮沸后过滤,滤纸上留下的是黑色的CuO固体,D错误。
6.准确称取某种铁的氧化物2.88g,用足量的CO进行还原,将生成的CO2全部用足量的澄清石灰水吸收,得到沉淀4.00g,则这种铁的氧化物为( )
A.Fe3O4 B.Fe2O3
C.FeO D.以上都不是
解析:选C。4.00gCaCO3沉淀的物质的量为0.04 mol,则CO、CO2的物质的量也均为0.04 mol,增加的氧元素为0.04 mol,质量为0.04mol×16 g·mol-1=0.64 g,铁的氧化物中氧元素质量为0.64 g,铁元素质量为2.88 g-0.64 g=2.24 g,铁的氧化物中铁元素与氧元素的物质的量之比为∶=1∶1,则这种铁的氧化物的化学式为FeO。
7.通过对实验现象的观察、分析推理得出正确的结论是化学学习的方法之一。对下列实验事实的解释正确的是( )
选项
操作与现象
解释
A
向淀粉KI溶液中加入FeCl3溶液,溶液变蓝
Fe3+能与淀粉发生显色反应
B
把生铁放置于潮湿的空气中,铁表面有一层红棕色的斑点
铁在潮湿的空气中易生成Fe(OH)3
C
向稀硝酸中加入少量铁粉,有气泡产生
Fe置换出硝酸中的氢,生成了氢气
D
新制Fe(OH)2露置于空气中一段时间,白色物质变成了红褐色
Fe(OH)2易被O2氧化成Fe(OH)3
解析:选D。A项中Fe3+将I-氧化为I2,淀粉遇碘变蓝;B项中红棕色斑点是Fe2O3;C项中铁与稀硝酸反应产生的气体为NO。
8.下列各组物质中,X是主体物质,Y是少量杂质,Z是为除去杂质所要加入的试剂,其中所加试剂正确的一组是( )
选项
A
B
C
D
X
FeCl2溶液
FeCl3溶液
Fe
FeSO4溶液
Y
FeCl3
CuCl2
Al
Fe2(SO4)3
Z
Cl2
Fe
NaOH溶液
Cu
解析:选C。Cl2与FeCl2反应,A错误;Fe与FeCl3、CuCl2均反应,B错误;D项有新的杂质CuSO4生成,D错误。
9.某同学用含有铁锈(Fe2O3)的废铁屑来制取氯化铁晶体,实验装置如图所示(夹持装置略,气密性已检验),下列推断不合理的是( )
A.B中收集到的气体是氢气
B.烧杯中双氧水的作用是将Fe2+还原为Fe3+
C.A中的氧化铁与盐酸反应生成氯化铁
D.烧杯中的溶液在氯化氢气氛下,经蒸发浓缩、冷却结晶、过滤后得到氯化铁晶体
解析:选B。铁和盐酸反应生成氯化亚铁和氢气,所以B中收集到的气体是氢气,A项正确;双氧水具有氧化性,可将Fe2+氧化为Fe3+,B项错误;氧化铁为碱性氧化物,可与盐酸反应生成氯化铁和水,C项正确;因铁离子易水解,故FeCl3溶液应在氯化氢气氛下,经蒸发浓缩、冷却结晶、过滤后得到氯化铁晶体,D项正确。
10.(2020·平顶山二调)某化工厂制备净水剂硫酸铁铵晶体[NH4Fe(SO4)2·6H2O]的一种方案如下:
下列说法不正确的是( )
A.滤渣A的主要成分是CaSO4
B.相同条件下,NH4Fe(SO4)2·6H2O净水能力比FeCl3强
C.“合成”反应要控制温度,温度过高,产率会降低
D.“系列操作”包括蒸发浓缩、降温结晶、过滤、干燥等
解析:选B。硫酸钙微溶于水,滤渣A主要成分是硫酸钙,A项正确;NH抑制Fe3+的水解,故相同条件下氯化铁净水能力比硫酸铁铵晶体强,B项错误;“合成”时如果温度过高,会促进Fe3+的水解,C项正确;硫酸铁铵的溶解度随温度降低而减小,宜采用降温结晶法提纯,D项正确。
11.(2020·金华高三模拟)向一定量的Fe、FeO和Fe2O3的混合物中加入120 mL 4mol/L的稀硝酸,恰好使混合物完全溶解,生成1.344LNO(标准状况),往所得溶液中加入KSCN溶液,无红色出现。若用足量的CO在加热条件下还原相同质量的混合物,能得到铁的物质的量为( )
A.0.24mol B.0.21mol
C.0.16mol D.0.14mol
解析:选B。向一定量的Fe、FeO和Fe2O3的混合物中加入120 mL 4mol/L的稀硝酸,恰好使混合物完全溶解,向所得溶液中加入KSCN溶液,无红色出现,则溶液中的溶质为Fe(NO3)2;1.344 LNO(标准状况)的物质的量为=0.06 mol,根据氮元素守恒,Fe(NO3)2中的NO的物质的量为0.12L×4 mol/L-0.06 mol=0.42 mol,所以硝酸亚铁的物质的量为0.42 mol÷2=0.21 mol,由铁元素守恒可知,得到铁的物质的量为n(Fe)=0.21 mol,B项正确。
二、非选择题
12.绿矾被广泛用于医药和工业领域,工业上两种制备绿矾(FeSO4·7H2O)的流程如图所示,根据题意回答下列问题:
方法一:利用黄铜矿粉(主要成分为CuFeS2)制取绿矾
(1)试剂a和试剂b分别是 ,操作1的名称是 。
(2)有一种细菌在有氧气存在的稀硫酸中,可以将CuFeS2氧化成硫酸盐,写出该反应的化学方程式:__________________________________________________________________
________________________________________________________________________。
方法二:利用工业废铁屑制取绿矾
(3)加入适量Na2CO3溶液的作用是_____________________________________。
(4)操作Ⅰ需要用到的玻璃仪器名称有______________________________________。
(5)通过检验CO来判断操作Ⅰ是否洗涤干净,检验的方法是__________________
________________________________________________________________________
________________________________________________________________________。
答案:(1)稀H2SO4、铁粉 过滤
(2)4CuFeS2+17O2+2H2SO44CuSO4+2Fe2(SO4)3+2H2O
(3)除去油污
(4)烧杯、玻璃棒、漏斗
(5)取少量最后一次洗涤液于试管中,滴加BaCl2溶液,若无白色沉淀生成,则已经洗涤干净;若有白色沉淀生成,则未洗涤干净
13.Fe2O3具有广泛的用途。甲同学阅读有关资料得知在高温下煅烧FeCO3可以得到Fe2O3。为了进一步验证此结论,他做了如下实验。
实验步骤
实验操作
Ⅰ
取一定质量的FeCO3固体置于坩埚中,高温煅烧至质量不再变化,冷却至室温
Ⅱ
取少量实验步骤Ⅰ所得固体置于一洁净的试管中,用足量的稀硫酸溶解
Ⅲ
向实验步骤Ⅱ所得溶液中滴加KSCN溶液,溶液变红
由此甲同学得出结论:4FeCO3+O22Fe2O3+4CO2。
(1)写出实验步骤Ⅲ中发生反应的离子方程式:______________________________
________________________________________________________________________。
(2)乙同学提出了不同的看法:煅烧产物可能是Fe3O4,因为Fe3O4也可以溶于硫酸,且所得溶液中也含有Fe3+。于是乙同学对甲同学的实验步骤Ⅲ进行了补充改进:检验实验步骤Ⅱ所得溶液中是否含有Fe2+。他需要选择的试剂是 (填字母)。
a.NaOH溶液
b.新制氯水和KSCN溶液
c.K3[Fe(CN)6]溶液
(3)丙同学认为即使得到了乙同学预期的实验现象,也不能确定煅烧产物的成分,你认为丙同学持此看法的理由是______________________________________________
________________________________________________________________________。
(4)丙同学进一步查阅资料得知煅烧FeCO3的产物中的确含有+2价铁元素。于是他设计了另一种由FeCO3制取Fe2O3的方法:先向FeCO3中依次加入试剂稀硫酸、 (填试剂名称)和氨水;再 (填操作名称)、洗涤、灼烧,即可得到Fe2O3。
解析:(1)溶液变红色说明溶液中生成了Fe(SCN)3。(2)Fe2+用K3[Fe(CN)6]来检验,反应现象为生成蓝色沉淀,c项正确。(4)FeCO3和Fe2O3中铁元素的价态分别是+2价和+3价,所以需要加入氧化剂,如加入H2O2溶液或氯水,或通入Cl2等将Fe2+氧化成Fe3+,加入氨水后生成Fe(OH)3沉淀,经过滤、洗涤、灼烧可得到Fe2O3。
答案:(1)Fe3++3SCN-===Fe(SCN)3 (2)c
(3)产物也可以是FeO和Fe2O3(或Fe3O4和FeO;Fe3O4和Fe2O3;FeO、Fe3O4和Fe2O3)的混合物
(4)过氧化氢溶液(或氯水或氯气) 过滤
14.(2020·天津红桥区模拟)Ⅰ.铁是生产、生活及生命中的重要元素。
(1)血红蛋白(Hb)中的铁元素呈正二价,能与O2分子结合成氧合血红蛋白(HbO)从而有输送氧的能力。NaNO2因具有氧化性能使血红蛋白丧失与O2结合的能力。药品美蓝是其有效的解毒剂,解毒时美蓝发生 (填“氧化”或“还原”)反应。
(2)现有一瓶放置了一段时间的某浓度的FeCl2溶液,请设计实验检验其中是否含有Fe3+:________________________________________________________________________
________________________________________________________________________
________________________________________________________________________。
(3)普通铁粉与水蒸气在高温下反应生成铁的某种氧化物和氢气,该氧化物和氢气在高温下发生逆反应得到“引火铁”。若一定量的普通铁粉和水蒸气在高温下反应生成44.8 L H2(已换算到标准状况下),则转移电子数目为 ;“引火铁”是一种极细的铁粉,它在空气中可以自燃,其原因是______________________________________________
________________________________________________________________________。
Ⅱ.化合物M是某种具有磁学性质的新型电子材料的主要成分,由两种元素组成。为了研究其组成,设计如下实验:
气体甲可使湿润红色石蕊试纸变蓝。请回答:
(4)M的化学式为 ,气体甲的电子式为 。
(5)白色沉淀乙在空气中变成红褐色沉淀丙的原因是
________________________________________________________________________
(用化学方程式表示)。
(6)高温条件下,丁与甲反应生成两种单质和水,该反应的化学方程式为________________________________________________________________________。
解析:Ⅰ.(1)NaNO2因具有氧化性能使血红蛋白丧失与O2结合的能力,原理是NaNO2氧化了血红蛋白中的二价铁,药品美蓝是其有效的解毒剂,这说明该物质具有还原性,因此解毒时美蓝发生氧化反应。(3)标准状况下44.8 L H2的物质的量为2 mol,反应转移的电子数目为2×2×NA=4NA;“引火铁”表面积很大,加快了与氧气的反应速率,因此在空气中可以自燃。Ⅱ.(4)气体甲可使湿润红色石蕊试纸变蓝,为氨,说明化合物M中含有氮元素;白色沉淀乙红褐色沉淀丙,说明化合物M中含有铁元素;红褐色沉淀丙固体丁(14.40g),固体丁为氧化铁,M由铁、氮两种元素组成,氧化铁质量为14.40g,则铁元素的质量为14.40g×=10.08g,氮元素质量为10.71g-10.08g=0.63g,铁、氮两种元素的物质的量之比为4∶1,所以M的化学式为Fe4N。(5)白色沉淀乙是氢氧化亚铁,在空气中被氧气氧化为红褐色氢氧化铁。
答案:Ⅰ.(1)氧化
(2)取少量待测液于试管中,滴加KSCN溶液,若溶液呈红色,说明原溶液中有
Fe3+,反之则没有
(3)4NA “引火铁”表面积很大,加快了与氧气的反应速率
Ⅱ.(4)Fe4N
(5)4Fe(OH)2+O2+2H2O===4Fe(OH)3
(6)Fe2O3+2NH32Fe+N2+3H2O
相关资料
更多

