2021版浙江新高考选考生物一轮复习教师用书:第16讲 遗传与人类健康
展开第16讲 遗传与人类健康
知识内容 | 考试要求 | 知识内容 | 考试要求 |
1.人类遗传病的主要类型、概念及其实例 | a | 5.优生的主要措施 | a |
2.各类遗传病在人体不同发育阶段的发病风险 | a | 6.基因是否有害与环境因素有关的实例 | a |
3.常见遗传病的家系分析 |
| 7.“选择放松”对人类未来的影响 | a |
4.遗传咨询 | a |
|
|
遗传病与优生
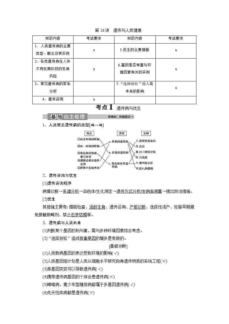
1.人类常见遗传病的类型[连一连]
2.遗传咨询与优生
(1)遗传咨询程序
病情诊断→系谱分析→染色体/生化测定→遗传方式分析/发病率测算→提出防治措施。
(2)优生
其措施主要有:婚前检查、适龄生育、遗传咨询、产前诊断、选择性流产、妊娠早期避免接触致畸剂、禁止近亲结婚等。
3.遗传病与人类未来
(1)判断某个基因的利与害,需与多种环境因素综合考虑。
(2)“选择放松”造成有害基因的增多是有限的。
(1)人类致病基因的表达受到环境的影响(√)
(2)人类基因组计划是人类从细胞水平研究自身遗传物质的系统工程(×)
(3)单基因突变可以导致遗传病(√)
(4)携带遗传病基因的个体会患遗传病(×)
(5)哮喘病、青少年型糖尿病都属于多基因遗传病(√)
(6)先天性疾病都是遗传病(×)
(7)多基因遗传病在群体中的发病率较高,因此适宜作为调查遗传病的对象(×)
(8)环境因素对多基因遗传病的发病率无影响(×)
(9)人类基因组计划的实施将有助于人类对自身疾病的诊治和预防(√)
(10)近亲婚配可增加隐性遗传病的发病风险(√)
(必修2 P122图6-4改编)下图表示不同遗传病在人体不同发育阶段的发病风险。有关说法正确的是( )
A.染色体异常遗传病的发病风险在各年龄段相近
B.预防单基因遗传病发生的最简单有效的方法是基因检测
C.调查人群中多基因遗传病的发病率,常选患病家族进行调查
D.染色体异常遗传病发病风险在出生后明显低于胎儿期是因为大多数染色体异常遗传病是致死的,多数染色体异常的胎儿出生前已死亡
解析:选D。从题图看出,多基因遗传病在成年时期的发病率显著增大,染色体异常遗传病多数是致死性的,多数染色体异常的胎儿出生前就死亡了,在出生后到成年患病风险明显低于胎儿期。禁止近亲结婚是预防单基因隐性遗传病发生的最简单有效的方法。调查人群中的遗传病的发病率最好选择群体中发病率较高的单基因遗传病,且在广大人群中随机抽样调查,要保证调查的群体数量足够大。
考法1 区分常见的遗传病类型
(1)误以为可通过调查各种遗传病从而判断遗传病的遗传方式。在调查遗传病的遗传方式时,一般调查的是单基因遗传病,多基因遗传病因遗传方式复杂和受环境因素影响,所以不适合用于调查遗传病的遗传方式。
(2)误以为调查遗传病的遗传方式对象是一个大的人群。调查遗传病的遗传方式对象是患者家系。
[题组冲关]
1.(2018·浙江4月选考)下列关于人类遗传病的叙述,正确的是( )
A.缺乏古洛糖酸内酯氧化酶基因的人,均衡饮食条件下不会患坏血病
B.先天愚型患者第五号染色体上缺失一段染色体片段,患儿哭声似猫叫
C.苯丙酮尿症患者体内缺乏苯丙氨酸羟化酶,导致不能生成苯丙氨酸而患病
D.先天性心脏病是多基因遗传病,个体是否患病与基因有关,与环境因素无关
解析:选A。坏血病是缺乏维生素C引起的,虽然人类缺乏古洛糖酸内酯氧化酶基因,但人类可通过均衡饮食条件避免坏血病,A正确;第5号染色体上缺失一段染色体序列导致患儿哭声似猫叫,这个病是猫叫综合征,B错误;苯丙酮尿症患者体内缺乏苯丙氨酸羟化酶,使得苯丙氨酸不能转变成为酪氨酸,导致苯丙氨酸及其酮酸蓄积,C错误;先天性心脏病可能是多基因遗传病,多基因遗传病与环境因素有关,D错误。
2.(2016·浙江10月选考)调查发现,人类的外耳道多毛症总是由父亲传给儿子,女性无此症。下列叙述正确的是( )
A.该症属于X连锁遗传
B.外耳道多毛症基因位于常染色体上
C.患者的体细胞都有成对的外耳道多毛症基因
D.患者产生的精子中有外耳道多毛症基因的占1/2
解析:选D。由题意知外耳道多毛症属于伴Y染色体遗传的遗传病,X染色体上无此基因。
考法2 减数分裂异常造成的遗传病分析
(1)某对同源染色体在减数分裂时分裂异常分析
假设某生物体细胞中含有2n条染色体,减数分裂时,某对同源染色体没有分开或者姐妹染色单体没有分开,导致产生含有(n+1)、(n-1)条染色体的配子,如图所示。
(2)性染色体在减数分裂时分裂异常分析
项目 | 卵原细胞减数分裂异常 (精原细胞减数分裂正常) | 精原细胞减数分裂异常 (卵原细胞减数分裂正常) | ||
不正常卵细胞 | 不正常子代 | 不正常精子 | 不正常子代 | |
MⅠ时 异常 | XX | XXX、XXY | XY | XXY |
O | XO、YO | O | XO | |
MⅡ时 异常 | XX | XXX、XXY | XX | XXX |
O | XO、YO | YY | XYY | |
- | - | O | XO | |
[题组冲关]
3.(2020·浙江杭州高三调研)如图为红绿色盲遗传系谱图。如果该夫妇染色体数目正常,且只有一方在减数分裂时发生异常。若没有基因突变发生,则图中3号的出现原因不可能是( )
A.初级卵母细胞减数第一次分裂异常
B.次级卵母细胞减数第二次分裂异常
C.初级精母细胞减数第一次分裂异常
D.次级精母细胞减数第二次分裂异常
解析:选D。由图可知,图中1号的基因型为XbY,2号的基因型为XbXb,3号的基因型为XbXbY。若是1号在减数分裂时发生异常,应是初级精母细胞减数第一次分裂时同源染色体未分离;若是2号在减数分裂时发生异常,应是初级卵母细胞减数第一次分裂时同源染色体未分离或次级卵母细胞减数第二次分裂,着丝点分裂后,两条子染色体移向了细胞一极。
4.(2020·浙江鲁迅中学模拟改编)下图为先天愚型的遗传图解,据图分析,以下叙述错误的是( )
A.若发病原因为减数分裂异常,则患者2体内的额外染色体一定来自父方
B.若发病原因为减数分裂异常,则患者2的父亲在减数第二次分裂后期可能发生了差错
C.若发病原因为减数分裂异常,则患者1体内的额外染色体一定来自其母亲
D.若发病原因为有丝分裂异常,则额外的染色体是由胚胎发育早期的有丝分裂过程中染色单体不分离所致
解析:选C。由图可知,患者2体内有两条相同的染色体,是由父亲的一条染色体形成的两条子染色体,因而,可以确定是由父亲减数第二次分裂异常造成的,A、B正确;患者1体内的3条染色体不能确定来自父亲,还是来自母亲,二者均有可能,C错误;若发病原因为有丝分裂异常,则额外染色体可能是胚胎发育早期的有丝分裂过程中,染色单体形成的子染色体没有分开所致,D正确。
常见遗传病的家系分析
1.确定是否为伴Y染色体遗传
(1)若系谱图中女性全部正常,患者全为男性,而且患者的父亲、儿子全为患者,则为伴Y染色体遗传。如图1。
(2)若系谱图中,患者有男有女,则不是伴Y染色体遗传。
2.确定是显性遗传还是隐性遗传
(1)“无中生有”是隐性遗传病,如图2。
(2)“有中生无”是显性遗传病,如图3。
3.确定是常染色体遗传还是伴X染色体遗传
(1)已确定是隐性遗传的系谱图
①若女患者的父亲和儿子都患病,则最可能为伴X染色体隐性遗传,如图4。
②若女患者的父亲和儿子中有正常的,则一定为常染色体隐性遗传,如图5。
(2)已确定是显性遗传的系谱图
①若男患者的母亲和女儿都患病,则最可能为伴X染色体显性遗传,如图6。
②若男患者的母亲和女儿中有正常的,则一定为常染色体显性遗传,如图7。
4.若系谱图中无上述特征,只能从可能性大小推测
若该病在代与代之间呈连续遗传,则最可能为显性遗传病;再根据患者性别比例进一步确定。
如图8最可能是伴X染色体显性遗传。
(必修2 P118图6-2改编)判断下列遗传系谱图的遗传方式。
(1)图1最可能的遗传方式是______________________________。
(2)图2最可能的遗传方式是______________________________。
(3)图3的遗传方式是____________________________。
(4)图4最可能的遗传方式是______________________________。
(5)图5的遗传方式是________________________。
答案:(1)伴Y染色体遗传 (2)伴X染色体隐性遗传 (3)常染色体隐性遗传 (4)伴X染色体显性遗传
(5)常染色体显性遗传
分析遗传系谱图的一般方法
女孩患病概率≠患病女孩概率
[点拨] (1)由常染色体上的基因控制的遗传病
①患病概率与性别无关,不存在性别差异,因此,女孩患病概率=男孩患病概率=患病孩子概率。
②“患病”与“女孩(或男孩)”是两个独立事件,因此需把患病概率×性别比例,即患病女孩概率=患病男孩概率=患病孩子概率×1/2。
(2)由性染色体上的基因控制的遗传病
致病基因位于性染色体上,它的遗传与性别连锁,“女孩患病”是指女孩中患病的,不考虑男孩;“患病女孩”则是所有孩子中患病的女孩,二者主要是概率计算的范围不同。即患病女孩的概率=患病女孩在后代全部孩子中的概率;女孩患病的概率=后代女孩中患病者的概率。
[题组冲关]
1.(2020·金华一模)下面为某种罕见的遗传病的家族系谱图,这种病症的遗传方式最可能是( )
A.常染色体显性遗传病
B.常染色体隐性遗传病
C.伴X染色体显性遗传病
D.伴X染色体隐性遗传病
解析:选C。图中显示,该病表现为连续遗传,代代有患者,因此,该病最可能是显性遗传病;再根据男性患者的女儿都是患者,可知该病最可能是伴X染色体显性遗传病。
2.(2020·浙江1月选考)下图为甲、乙两种单基因遗传病的遗传家系图,其中一种遗传病为伴性遗传。人群中乙病的发病率为1/256。
下列叙述正确的是( )
A.甲病是伴X染色体隐性遗传病
B.Ⅱ3和Ⅲ6的基因型不同
C.若Ⅲ1与某正常男性结婚,所生正常孩子的概率为25/51
D.若Ⅲ3和Ⅲ4再生一个孩子,同时患两种病的概率为1/17
答案:C
1.(2019·浙江4月选考)下列关于单基因遗传病的叙述,正确的是( )
A.在青春期的患病率很低
B.由多个基因的异常所致
C.可通过遗传咨询进行治疗
D.禁止近亲结婚是预防该病的唯一措施
答案:A
2.(2017·浙江11月选考)下列关于人类遗传病的叙述,正确的是( )
A.白化病属于多基因遗传病
B.遗传病在青春期的发病率最高
C.高龄生育会提高遗传病的发病风险
D.缺铁引起的贫血是可以遗传的
答案:C
3.(2018·浙江11月选考)母亲年龄与生育后代先天愚型病发病风险曲线图如下。据图可知,预防该病发生的主要措施是( )
A.孕前遗传咨询
B.禁止近亲结婚
C.提倡适龄生育
D.妊娠早期避免接触致畸剂
答案:C
4.(2019·浙江4月选考)一对表现型正常的夫妇生了一个患半乳糖血症的女儿和一个正常的儿子。若这个儿子与一个半乳糖血症携带者的女性结婚,他们所生子女中,理论上患半乳糖血症女儿的可能性是( )
A.1/12 B.1/8
C.1/6 D.1/3
解析:选A。一对表现型正常的夫妇生了一个患半乳糖血症的女儿和一个正常的儿子,由此判断,该病属于常染色体隐性遗传病(设致病基因是a),则这个儿子(1/3AA、2/3Aa)与一个半乳糖血症携带者的女性(Aa)结婚,他们所生子女中,理论上患半乳糖血症女儿的可能性是(2/3)×(1/4)×(1/2)=1/12,A正确。
5.(2020·浙江三地市高三期末)下列关于遗传病与人类未来的叙述中,正确的是( )
A.多基因遗传病涉及多个基因的遗传,一般与环境因素无关
B.抗维生素D佝偻病和乙型血友病均属于X连锁遗传病
C.“选择放松”将使遗传病致病基因频率快速上升
D.任何环境中,蚕豆病和苯丙酮尿症的致病基因同样都是有害的
解析:选B。多基因遗传病的发病率高,易受环境影响;抗维生素D佝偻病和乙型血友病均属于X连锁遗传病,前者是显性遗传,后者是隐性遗传;“选择放松”是由于人为因素的干预,而放松了自然选择的压力,从而使人类的遗传病致病基因被保留下来。但由于遗传病致病基因频率一般很低,“选择放松”不会使人类遗传病基因频率大大提高;并非任何环境下,致病基因都是有害的,如在没有吃蚕豆的情况下,蚕豆病基因是无害的。
6.人体某遗传病受X染色体上的两对等位基因(A、a和B、b)控制,且只有A、B基因同时存在时个体才不患病。不考虑基因突变和染色体变异,已知Ⅰ2的基因型为XAbY。据图分析回答下列问题:
(1)Ⅰ1的基因型为__________。Ⅱ3的基因型一定为________。
(2)______(填“能”或“不能”)判断Ⅳ1的致病基因来自Ⅰ中的哪个个体。
(3)若Ⅱ1的基因型为XABXaB,与Ⅱ2生一个患病女孩的概率为__________。
答案:(1)XaBXab或XaBXaB XAbXaB
(2)不能
(3)1/4
1.下列关于人类遗传病的叙述,错误的是( )
A.单基因遗传病的患者只携带1个致病基因
B.多基因遗传病不易和后天获得性疾病相区分
C.染色体异常的胎儿常会因自发流产而不能出生
D.患遗传病的个体未必携带致病基因
解析:选A。单基因遗传病是由一对等位基因控制的疾病,如果此病为常染色体隐性遗传病,则患者携带2个致病基因,A错误。多基因遗传病是由多个基因控制的疾病,具有家族聚集的特点,病因和遗传方式都比较复杂,不易和后天获得性疾病相区分,B正确。染色体异常引起的流产占自发性流产的50%以上,C正确。21三体综合征患者患病的原因是多了一条21号染色体,所以患遗传病的个体未必携带致病基因,D正确。
2.(2017·浙江4月选考)每年二月的最后一天为“国际罕见病日”。下列关于罕见病苯丙酮尿症的叙述,正确的是( )
A.该病是常染色体多基因遗传病
B.近亲结婚不影响该病的发生率
C.该病的发病风险在青春期会增加
D.“选择放松”不会造成该病基因频率的显著增加
解析:选D。苯丙酮尿症是常染色体隐性遗传病,A错误;该病是常染色体隐性遗传病,所以近亲结婚会导致隐性纯合概率增加,B错误;所有的遗传病在青春期的发病率都很低,C错误;“选择放松”造成有害基因的增多是有限的,D正确。
3.(2016·浙江10月选考)人类遗传病在人体不同发育阶段的发病风险如图所示。下列叙述错误的是( )
A.①②③所指遗传病在青春期的患病率很低
B.羊膜腔穿刺的检查结果可用于诊断①所指遗传病
C.②所指遗传病受多个基因和环境因素影响
D.先天性心脏病属于③所指遗传病
解析:选C。多基因遗传病受多对基因和环境因素影响,图中②所示遗传病为单基因遗传病。
4.一位患某单基因遗传病的女子与正常男子结婚,若生男孩,则100%患该病;若生女孩,则100%正常。该病的遗传方式为( )
A.常染色体显性遗传
B.常染色体隐性遗传
C.伴X染色体显性遗传
D.伴X染色体隐性遗传
解析:选D。患病女子与正常男子结婚,生男孩一定患病,女孩一定健康,则该病由X染色体上的隐性基因控制,D正确。
5.红绿色盲属 X 连锁隐性遗传病,高血压病属多基因遗传病。某男子患红绿色盲和高血压病,其妻子、儿子的色觉和血压都正常。下列叙述正确的是( )
A.该男子幼年时一定患高血压病
B.该男子的精子均含红绿色盲基因
C.这两种遗传病的发生均与环境因素无关
D.经遗传咨询可评估子代患这两种遗传病的风险
解析:选D。多基因遗传病是涉及多对基因和许多种环境因素的遗传病,虽然某男子患有高血压病,但不知道其幼年的环境,所以无法判断其幼年是否得高血压病,A、C错误;与红绿色盲有关的基因用B、b表示,就红绿色盲来说,该男子的基因型为XbY,精子的基因型为Xb或Y,B错误;遗传咨询可以为遗传病患者及其家属做出诊断,估计疾病或异常性状再发生的可能性,并详细解答有关病因、遗传方式、表现程度、诊治方法、预后情况及再发风险等问题,D正确。
6.下列关于遗传与人类健康的叙述,正确的是( )
A.晚婚晚育是优生措施之一
B.多基因遗传病容易与后天获得性疾病区分
C.在人群中随机抽样调查可确定家族性心肌病的遗传方式
D.为苯丙酮尿症患儿提供低苯丙氨酸奶粉的做法属于选择放松
解析:选D。晚婚晚育属于计划生育的政策,优生政策中需要适龄生育,晚育会导致遗传病的发病率升高,即晚婚晚育不属于优生措施,A错误;多基因遗传病受多对等位基因控制,易受环境因素的影响,不易与后天获得性疾病相区分,B错误;调查某种遗传病的遗传方式应对患者家系进行调查,调查发病率可在人群中随机调查,C错误;“选择放松”是由于人为因素的干预,而放松了自然选择的压力,从而使人类的遗传病致病基因被保留下来。为苯丙酮尿症患儿提供低苯丙氨酸奶粉可减少患儿对苯丙氨酸的摄入,进而改善新生儿患者症状,致使患儿的致病基因在自然选择的过程中容易被保留下来,所以为苯丙酮尿症患儿提供低苯丙氨酸奶粉的做法属于选择放松,D正确。
7.如图所示的红绿色盲患者家系中,女性患者Ⅲ9的性染色体只有一条X染色体,其他成员性染色体组成正常。Ⅲ9的红绿色盲致病基因来自( )
A.Ⅰ1 B.Ⅰ2
C.Ⅰ3 D.Ⅰ4
答案:B
8.(2020·浙江杭州一模)下列关于优生措施的叙述,错误的是( )
A.家系调查是遗传咨询的重要步骤
B.羊膜腔穿刺技术是产前诊断的常用方法之一
C.通过检查发现胎儿有缺陷,可认定该胎儿有遗传病
D.早孕期避免放射线照射可降低胎儿的致畸率
解析:选C。遗传咨询的主要步骤:①医生对咨询对象和有关的家庭成员进行身体检查,并详细了解家庭病史,作出诊断,如咨询对象和有关的家庭患某种遗传病;②分析遗传病的传递方式;③推算出后代的再发风险率;④向咨询对象提出防治这种遗传病的对策、方法和建议,如进行产前诊断等;羊膜腔穿刺技术是产前诊断的常用方法之一;检查发现胎儿有缺陷,还不能认定该胎儿就是患遗传病引起,还需要对遗传物质是否发生改变方面做进一步诊断确定;放射线照射是诱发细胞癌变的因子之一,所以早孕期避免放射线照射可降低胎儿的致畸率。
9.(2020·杭州质检)个体发育和性状表现偏离正常,不仅仅是由有害基因造成的,还与环境条件不合适有关。下列说法中正确的是( )
A.苯丙酮尿症患者细胞中造成苯丙酮尿症的基因是有害的
B.蚕豆病患者体内引起蚕豆病的缺陷基因是有害的
C.苯丙酮尿症患者经过治疗能和正常人一样生活并能生育后代,从而使致病基因频率不断升高
D.人类缺乏合成维生素C的能力,这对人类来说是有害的
解析:选A。基因是否有害与环境有关。蚕豆病患者不进食蚕豆,就不会患病;苯丙酮尿症患者不能代谢食物中含有的苯丙氨酸,所以造成该病的基因是有害的,经过治疗该病没有选择发生,则致病基因频率因遗传平衡而保持不变;人类缺乏合成维生素C的能力,但是可以从食物中摄取维生素C。
10.(2020·宁波高三模拟)如图为有甲、乙两种遗传病的某家族系谱图,6号个体不携带乙病的致病基因。下列有关叙述不正确的是( )
A.甲病致病基因位于常染色体上
B.乙病为隐性基因控制的遗传病
C.Ⅲ7携带甲病致病基因的概率为1/2
D.Ⅱ5与Ⅱ6后代乙病的再发风险率为1/4
解析:选C。分析系谱图:Ⅱ3和Ⅱ4均正常,但他们有一个患甲病的女儿,即“无中生有为隐性,隐性看女病,女病男正非伴性”,说明甲病是常染色体隐性遗传病(用A、a表示),A正确;Ⅱ5和Ⅱ6均正常,但他们有一个患乙病的儿子,即“无中生有为隐性”,说明乙病是隐性遗传病,又已知6号个体不携带乙病的致病基因,说明乙病是伴X染色体隐性遗传病(用B、b表示),B正确;只考虑甲病,Ⅲ7的基因型及概率为1/3AA、2/3Aa,可见其携带甲病致病基因的概率为2/3,C错误;只考虑乙病,Ⅱ5的基因型为XBXb,Ⅱ6的基因型为XBY,他们后代乙病的再发风险率为1/4,D正确。
11.(2020·浙江金丽衢十二校联考)下列为某家庭的遗传系谱图,已知A、a是遗传性神经性耳聋有关的基因,控制蚕豆病的基因用B和b表示,且2号不携带蚕豆病的致病基因,下列叙述正确的是( )
A.遗传性神经性耳聋的遗传有隔代交叉的特点
B.若遗传病患者可以生育后代,会导致致病基因频率在人群中升高
C.若7号既是蚕豆病患者又是遗传性神经性耳聋患者,这是1号产生配子时是同源染色体未分离导致的
D.8号与10号基因型相同的可能性为1/3
解析:选D。据图分析,图中5、6正常,他们的女儿11号患遗传性神经性耳聋,说明该病是常染色体隐性遗传病,具有隔代遗传的特点,但是没有交叉遗传的特点,A错误;若遗传病患者可以生育后代,不一定会导致致病基因频率在人群中增加,B错误;图中1、2正常,已知2号不携带蚕豆病基因,而其儿子7号有病,说明蚕豆病是伴X染色体隐性遗传病。根据题意,7号是遗传性神经性耳聋患者,即含有两条X染色体,说明其基因型为XbXbY,则两条X染色体都来自母亲1号,是母亲产生配子时姐妹染色单体没有分离导致的,C错误;8号基因型为2/3Aa、1/2XBXb,10号基因型为Aa、1/2XBXb,因此两者基因型相同的概率=(2/3)×[(1/2)×(1/2)+(1/2)×(1/2)]=1/3,D正确。
12.(2020·温州一模)图甲中4号为某遗传病患者,对1、2、3、4进行关于该病的基因检测,并将各自含有的该致病基因或正常基因(数字代表长度)用相应技术分离,结果如图乙(字母对应图甲中的不同个体)。下列有关分析判断正确的是( )
A.通过比较甲乙两图,4号个体患红绿色盲症
B.系谱图中3号个体的基因型与1、2号基因型相同的概率为2/3
C.等位基因的区别不只是碱基序列不同,还可以是基因的长度不同
D.3号与一该病基因携带者结婚,生一个患病孩子的概率为1/6
解析:选C。据图甲可知该病为常染色体隐性遗传病,4号不可能是色盲患者,A错误;对照图甲、图乙可知,d对应4号患者,1、2、3号个体基因型相同,B错误;等位基因的碱基序列不同,且基因的长度也可能不同,C正确;3号个体为杂合子,与携带者结婚,后代患病的概率为1/4,D错误。
13.下表是四种遗传病的发病率比较,请分析回答下列问题:
病名代号 | 非近亲婚配 子代发病率 | 表兄妹婚配 子代发病率 |
甲 | 1∶310 000 | 1∶8 600 |
乙 | 1∶14 500 | 1∶1 600 |
丙 | 1∶38 000 | 1∶3 100 |
丁 | 1∶40 000 | 1∶3 000 |
(1)四种疾病中可判断属于隐性遗传病的有__________________。
(2)表兄妹婚配,子代的发病率高于非近亲婚配子代的发病率,原因是_______________。
(3)下图是具有两种遗传病的家族系谱图,设甲病显性基因为A,隐性基因为a;乙病显性基因为B,隐性基因为b,若Ⅱ7为纯合子,请据图回答下列问题:
①甲病的遗传方式是______________,乙病的遗传方式是____________。
②Ⅱ5的基因型可能是__________________,Ⅲ8的基因型是__________。
③Ⅲ10是纯合体的概率为__________。
④假设Ⅲ10与Ⅲ9结婚,生下正常男孩的概率是________。
解析:(1)从四种疾病中可判断发病率都较低,因此属于隐性遗传病的是甲、乙、丙、丁。(2)表兄妹婚配,子代的发病率高于非近亲婚配子代的发病率,原因是表兄妹婚配,他们带有相同隐性致病基因的可能性大,故子代的发病率就远高于非近亲婚配子代的发病率。(3)①由遗传系谱图可知,Ⅰ1与Ⅰ2患甲病,生有不患甲病的女儿Ⅱ5,该病为常染色体显性遗传病;Ⅰ1与Ⅰ2不患乙病,生有一个患乙病的女儿Ⅱ4,该病为常染色体隐性遗传病。②Ⅱ5不患甲病,基因型为aa,不患乙病但有一个患乙病的姊妹,对乙病来说Ⅱ5的基因型为1/3BB、2/3Bb,因此Ⅱ5的基因型可能是aaBB或aaBb;Ⅲ8患甲病,但其父亲不患甲病,对甲病来说Ⅲ8的基因型为Aa,Ⅲ8不患乙病,但其母亲患乙病,对乙病来说Ⅲ8的基因型为Bb,因此说Ⅲ8的基因型为AaBb。③由遗传系谱图可知,Ⅲ10不患甲病,基因型为aa,不患乙病,其父亲是杂合体Bb的概率是2/3,由题意可知其母亲是纯合子BB,对乙病来说,Ⅲ10是杂合体Bb的概率为(2/3)×(1/2)=1/3,是纯合体的概率是BB=1-1/3=2/3,因此Ⅲ10是纯合体的概率是2/3。④先分析甲病,Ⅲ10不患甲病,基因型为aa,Ⅲ9不患甲病,基因型为aa,因此Ⅲ10与Ⅲ9结婚生下的孩子不患甲病,再分析乙病,Ⅲ10是杂合子Bb的概率为1/3,Ⅲ9患乙病,基因型为bb,因此后代患乙病的概率是bb=(1/3)×(1/2)=1/6,不患乙病的概率是5/6,Ⅲ10与Ⅲ9结婚,生下正常男孩的概率是(1/2)×(5/6)=5/12。
答案:(1)甲、乙、丙、丁(或这四种疾病都是隐性遗传病)
(2)表兄妹婚配,他们带有相同隐性致病基因的可能性大
(3)①常染色体显性遗传 常染色体隐性遗传
②aaBB或aaBb AaBb ③2/3 ④5/12
14.某校生物研究性学习小组的同学在进行遗传病发病情况调查时,发现本校高一年级有一位男生患一种单基因遗传病,这种病有明显的家族聚集现象。该男生的祖父、祖母、父亲都患此病,他的两位姑姑也有一位患此病,这位姑姑又生了一个患病的女儿,已知家族中其他成员都正常。
(1)该遗传病的致病基因位于____________染色体上,属于________性遗传病。
(2)请根据这个男生及相关的家族成员的情况,在如图方框中绘制出遗传系谱图,并标出该男生父母及祖父母的基因型。(该致病基因用A或a表示)
(3)该男生的基因型与他姑姑患病女儿的基因型相同的概率是________%。预测将来该男生与表现型正常,但其父亲为色盲的女性婚配,生一个只患一种病的男孩的概率是__________。
(4)经多方咨询,该男生进行了手术治疗,术后表现正常。若成年后与表现型正常的女性婚配,其后代患该病的原因是______________________________________________。
解析:由题知,患病男孩的祖父、祖母患病,有一姑姑正常,可判断致病基因位于常染色体上,是显性遗传病。由于家族中其他成员是正常的,即该患病男孩的母亲是正常的,因此该男孩的基因型为Aa,他的姑父也是正常的,他姑姑的女儿的基因型也是Aa,两者基因型相同的概率是100%;该男孩不是色盲,所以计算他和一个有色盲父亲的女性结婚后,生下只患一种病的男孩的概率的思路为:先确定基因型(男)AaXBY,(女)aaXBXb,再求只患一种病的男孩的概率;对于这种遗传病,虽然通过手术进行了治疗,但其基因型并没有改变,因此其后代仍有可能患病。
答案:(1)常 显
(2)
(3)100 1/4 (4)手术治疗不会改变他的遗传物质(基因)
15.人类最常见的半乳糖血症是由半乳糖1磷酸尿苷转移酶(GALT)缺乏而引起的一种遗传病,控制该酶合成的基因(用B、b表示)位于第9号染色体短臂p13区。在正常人群中,约每150人中有1人为该病基因的携带者。杂合子一般不发病,但其GALT活性仅为正常人的50%。某正常男子(甲)有一个患病哥哥和患病妹妹(乙),父母均正常。据调查:甲的父母是姑表亲,在该家族近五代中也出现过其他患者,但在五代以前从未出现该病患者和GALT活性较低的人。请根据信息回答问题:
(1)半乳糖血症是一种____________遗传病,造成该家族患此遗传病的根本原因是____________。
(2)甲的父母所生子女患病的概率是____________。若甲的父亲当初与无血缘关系的正常女性婚配,后代患病的概率是____________。由于有血缘关系的近亲中含有从上代遗传下来的____________概率高,近亲婚配可导致后代遗传病发病率明显高于正常人。因此,我国婚姻法规定禁止____________结婚。
(3)半乳糖血症是一种半乳糖代谢异常的疾病,半乳糖代谢的大致过程如下图所示。
半乳糖半乳糖1磷酸二磷酸尿 苷半乳糖 |
半乳糖激酶(GALK)的基因位于17号染色体q2122区,在隐性纯合(a)时,GALK无法合成。若检测甲的血浆,推测其半乳糖1磷酸浓度高于正常人,但却低于乙的概率是____________;在乙的血浆中检测出虽然半乳糖1磷酸浓度较高,但半乳糖浓度不高,推测她的基因型可能是____________。过多的半乳糖1磷酸堆积于脑、肝、肾小管等组织中,会引起这些器官损害。从基因、蛋白质与性状的关系分析,GALK、GALT基因通过____________,进而控制性状。
答案:(1)常染色体隐性 基因突变
(2)1/4 1/600 隐性致病基因 近亲
(3)2/3 AAbb或Aabb 控制酶的合成控制代谢

