所属成套资源:2021高考总复习地理全国通用一轮知识点复习精品教案
2021高考总复习地理全国通用一轮知识点复习教师用书:第6讲 冷热不均引起大气运动
展开
第6讲 冷热不均引起大气运动
一、大气的受热过程
1.两个来源
(1)大气最重要的能量来源:A太阳辐射。
(2)近地面大气热量的主要、直接来源:B地面辐射。
2.两大过程
(1)地面的增温:大部分太阳辐射透过大气射到地面,使地面增温。
(2)大气的增温:地面以长波辐射的形式向大气传递热量。
3.两大作用
(1)削弱作用:大气层中的水汽、云层、尘埃等对太阳辐射的反射作用和散射作用。
(2)保温作用:C大气逆辐射对近地面大气热量的补偿作用。
4.主要影响
大气的受热过程影响着大气的热状况、温度分布和变化,制约着大气的运动状态。
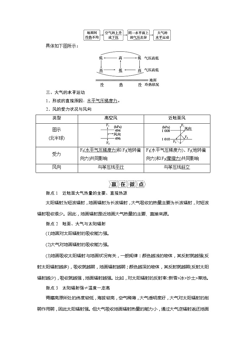
二、热力环流
1.形成原因:近地面冷热不均。
2.形成过程
具体如下图所示:
三、大气的水平运动
1.形成的直接原因:水平气压梯度力。
2.风的受力状况与风向
类型
高空风
近地面风
图示
(北半球)
受力
F1(水平气压梯度力)和F2(地转偏向力)共同影响
F1(水平气压梯度力)、F2(地转偏向力)和F3(摩擦力)共同影响
风向
与等压线平行
与等压线斜交
微点1 近地面大气热量的主要、直接热源
太阳辐射为短波辐射,地面辐射为长波辐射,大气吸收的热量主要为长波辐射,对短波辐射吸收很少。因此,地面辐射是近地面大气热量的主要、直接来源。
微点2 地面、大气与太阳辐射
(1)地面对太阳辐射的吸收能力强。
(2)大气对地面辐射的吸收能力强。
(3)地面吸收太阳辐射与地面状况有关,一般规律:颜色越浅的物体,其反射就越强(反射太阳辐射越多),吸收就越弱,地面辐射越弱;颜色越深的物体,其反射就越弱(反射太阳辐射越少),吸收就越强,地面辐射越强。比如,对太阳辐射的反射率:新雪>冰>沙土>草地。
微点3 太阳辐射强≠温度一定高
青藏高原所处的纬度较低,海拔较高,空气稀薄,大气透明度好,大气对太阳辐射的削弱作用弱,因此太阳辐射强。但大气吸收地面辐射热量的能力小,通过大气逆辐射返还地面的热量少,造成青藏高原地表热量散失多,温度较低。
微点4 影响大气逆辐射的因素
影响大气逆辐射的因素主要有空中的云量多少,大气的洁净度、干燥度。一般情况下,云量越多、空气越浑浊、湿度越大,大气逆辐射越强。
微点5 掌握热力环流
(1)“一个关键”:冷热判断(根据热容量大小判断)。
(2)“四个步骤”
①热上升,冷下沉;②热低压,冷高压(近地面);③近地面与高空的气压相反;④水平气流从高压流向低压。
微点6 热力环流的规律
关于热力环流,具有“气温越高,气压越低”的规律,切记该规律只适用于热力条件下的下垫面,受动力因素影响的大气环流或者高空不适用此规律。
微点7 影响风向的因素
(1)近地面摩擦力越大,风向与等压线之间的夹角越大;反之,夹角越小。
(2)风向与半球位置及气压分布有密切关系。无论高空还是近地面,风的来向为高压一侧的方向;风向向右偏的处于北半球,向左偏的处于南半球。
微点8 风压定律
在北半球,背风而立,高气压在右后方,低气压在左前方;在南半球,背风而立,高气压在左后方,低气压在右前方。
大气受热原理及应用
(2017·高考全国卷Ⅰ)我国某地为保证葡萄植株安全越冬,采用双层覆膜技术(两层覆膜间留有一定空间),效果显著。下图中的曲线示意当地寒冷期(12月至次年2月)丰、枯雪年的平均气温日变化和丰、枯雪年的膜内平均温度日变化。据此回答1~2题。
1.图中表示枯雪年膜内平均温度日变化的曲线是( )
A.① B.② C.③ D.④
2.该地寒冷期( )
A.最低气温高于-16 ℃
B.气温日变化因积雪状况差异较大
C.膜内温度日变化因积雪状况差异较大
D.膜内温度日变化与气温日变化一致
【图解思路】
【尝试解答】 1.B 2.C
1.大气削弱作用原理应用→分析某地区太阳能的多寡
(1)高海拔地区(如青藏高原地区)
→→→
(2)内陆地区(如我国西北地区)
(3)湿润内陆盆地(如四川盆地)
2.大气保温作用的应用
(1)解释温室气体大量排放对全球气候变暖的影响
(2)分析农业实践中的一些现象
①我国北方地区利用温室大棚生产反季节蔬菜。
②深秋农民利用燃烧秸秆制造烟雾预防霜冻。
③华北地区早春农民利用地膜覆盖进行农作物种植。
④干旱半干旱地区果园中铺沙或鹅卵石,不但能防止土壤水分蒸发,还能增加昼夜温差,有利于水果的糖分积累等。
(3)大气受热过程原理的综合应用——昼夜温差大小的分析
分析昼夜温差的大小要结合大气受热过程原理,主要从地势高低、天气状况、下垫面性质几方面分析。
①地势高低:地势高→大气稀薄→白天大气的削弱作用和夜晚大气的保温作用都弱→昼夜温差大。
②天气状况:晴朗的天气条件下,白天大气的削弱作用和夜晚大气的保温作用都弱→昼夜温差大。
③下垫面性质:下垫面的比热容大→增温和降温速度都慢→昼夜温差小,如海洋的昼夜温差一般小于陆地。
3.与青藏高原有关的大气热力作用
(1)青藏高原太阳辐射强
①纬度较低,太阳高度大,太阳辐射强度大;②地势高,空气稀薄,大气削弱的太阳辐射少,到达地面的太阳辐射多;③晴天多,日照时间长。
(2)青藏高原气温日较差大
地势高,空气稀薄,白天大气削弱的太阳辐射少,到达地面的太阳辐射多,增温快,夜晚大气逆辐射弱,地面损失的热量多。
(3)青藏高原气温年较差小
①地势高,空气稀薄,大气保温作用差,因此夏季气温低;②纬度低,冬季太阳高度大,日照时间较长,因此冬季气温较高。
(4)青藏高原比同纬度长江中下游平原气温低
地面辐射是近地面大气的直接热源,而青藏高原地势高,空气稀薄,大气对地面长波辐射的吸收能力有限,不利于热量的积累,且大气逆辐射弱,地面损失的热量多,所以年均温较低。
(2020·北京海淀区期中)图中的4条曲线反映某地某日近地面观测的辐射和温度随时间变化情况。其中,太阳总辐射强度是指到达地面的太阳辐射强度,地面净辐射强度是指地面收入减去支出的辐射强度。读图,回答1~3题。
1.影响该地该日太阳总辐射强度的主要因素有 ( )
①太阳高度 ②气候类型 ③地形特点 ④地表温度 ⑤云量
A.①②③ B.②③④
C.①③⑤ D.②④⑤
2.图中曲线与地面净辐射强度、近地面大气温度、地表温度依次对应的是 ( )
A.甲、乙、丙 B.乙、丙、甲
C.丙、乙、甲 D.甲、丙、乙
3.此次的观测地点和时段可能是( )
A.西欧平原 3、4月份
B.撒哈拉沙漠 7、8月份
C.青藏高原 5、6月份
D.准噶尔盆地 10、11月
解析:第1题,一般情况下,太阳高度越大,太阳辐射越强,①对;气候类型反映地区多年的气候特征,对某日的太阳辐射强度影响较小,②错;海拔高,空气稀薄,太阳辐射强,③对;地表温度受太阳辐射影响,④错;云量多,对太阳辐射削弱多,到达地面的太阳辐射少,⑤对。第2题,夜晚地面辐射支出大于收入,地面净辐射强度为负值,对应乙曲线;甲、丙曲线表示近地面大气温度和地表温度,丙曲线变化平缓,应表示近地面大气温度,甲曲线变化幅度大,应表示地表温度。第3题,太阳总辐射强度最大时的地方时是12:00,而此时该地世界时(中时区区时)为6:00,则该地的经度约90°E,不可能是西欧平原和撒哈拉沙漠,A、B错;丙曲线表示近地面大气温度,该日最低气温大于0 ℃,准噶尔盆地在10、11月份的最低气温小于0 ℃,D错;青藏高原海拔高,5、6月份气温仍较低,图示气温符合,C对。
答案:1.C 2.B 3.C
(2020·益阳模拟)到达地表的太阳辐射有一部分会被反射回到大气,反射率与下垫面的性质密切相关。下图示意我国某考察站测得的一年中地表反射率的变化情况(注:图中横坐标时间原点为1月1日)。读图,回答4~5题。
4.该考察站的地理坐标最可能是( )
A.78°55′N,11°56′E B.69°22′S ,76°22′E
C.33°23′N,79°42′E D.62°12′S,58°57′W
5.7-9月该考察站的下垫面为( )
A.冰雪 B.苔原
C.灌木 D.草原
解析:第4题,读图可知,该考察站附近地面反射率的年变化很大,每年10月底至次年2月底约4个月的时间没有测得地面反射率的数据。综合分析可以推断,当地在每年的10月底至次年2月底约4个月处于极夜期,地面所接受的太阳辐射基本为零,因此地面反射率也没有数据。由此判断该考察站位于北极地区,(黄河站)选择A。B、D分别为我国南极中山站和长城站,C为我国青藏高原上的阿里荒漠环境综合观测研究站。第5题,黄河站地处北极的斯瓦尔巴群岛,该群岛受北大西洋暖流影响,气温高于同纬度地区。该群岛冬季地表被冰川和冰雪覆盖,地面反射率强;夏季时地面接收的太阳辐射迅速增强,地面冰雪融化,形成了苔原,地面反射率迅速下降,A错误,B正确。黄河站位于极圈内,即使受暖流影响,夏季气温也不会太高,灌木和草难以生长,C、D错误。
答案:4.A 5.B
逆温现象
(高考浙江卷)逆温是在一定条件下出现的气温随高度上升而升高的现象。某校气象兴趣小组在十月下旬晴朗的夜晚对我国南方山区谷地进行逆温测定。下图为该小组多次观测所得的逆温时空变化平均结果。回答1~2题。
1.下列关于该地逆温特征的描述,正确的是( )
A.逆温强度近地面较大,向上减小
B.逆温强度午夜达到最大,后减弱
C.逆温现象日落前出现,日出前消失
D.强逆温前半夜增速慢,后半夜降速快
2.造成逆温层上界峰值在时间上滞后于强逆温层上界峰值的主要原因是( )
A.大气吸收地面辐射存在昼夜差异
B.大气散射反射在高度上存在差异
C.空气上下热量传递存在时间差异
D.下垫面反射率在时间上存在差异
【图解思路】
【尝试解答】 1.A 2.C
1.逆温现象产生的机理
在对流层,气温垂直分布的一般情况是随高度增加而降低,大约每升高100 m,气温降低0.6 ℃,这主要是由于对流层大气的主要热源是地面,离地面越远,受热越少,气温就越低。但在一定条件下,对流层中也会出现气温随高度增加而上升的现象,被称为逆温现象。
2.逆温的类型、过程及其影响
(1)逆温的类型及成因
类型
成因
特点
辐射
逆温
地面辐射冷却,在晴朗无云或少云的夜晚,地面辐射冷却快,离地面越近,降温越快
大陆上常年均可出现,尤以冬季最强
平流
逆温
暖空气水平移动到冷的地面或水面上,而发生的冷接触作用
越近地表,降温越快
锋面
逆温
冷暖气团温度差异显著,暖气团位于锋面上部
出现于锋面附近
地形
逆温
冷空气沿斜坡向低谷和盆地流动
出现于山谷或盆地
(2)逆温的形成及消失过程
(3)逆温的影响
①有利方面
a.逆温的出现阻碍了空气对流,因此可以抑制沙尘暴的发生。
b.逆温出现在高空,有利于飞机的飞行。
c.和其他天气现象一样,逆温可当成一种气候资源加以利用。例如,在我国新疆伊犁河谷,逆温出现在10月至次年3月,长达半年之久,有效地提高了冬季谷地的温度,多年生果树越冬可以免受冻害等。
②不利方面
a.逆温时大气结构比较稳定,容易加重大气污染。
b.对天气的影响:容易产生大雾等不利天气。
c.对交通的影响:能见度降低,地面湿滑。
(2020·晋中调研)一般情况下,近地面大气中的水汽是向上输送的,表现为蒸发过程。而在特定情况下,水汽可能会向下输送,称为逆湿现象,多形成于夏季绿洲风环流系统(近地面风由绿洲吹向荒漠)中下沉气流和上升气流交界地带。据此回答1~3题。
1.下列地区,最容易出现逆湿现象的是( )
A.绿洲边缘的荒漠 B.荒漠边缘的绿洲
C.绿洲中心 D.荒漠中心
2.夜晚出现逆湿现象概率大,原因可能是夜晚 ( )
A.绿洲风最弱,水汽不容易消散
B.荒漠地表温度低,蒸发弱,易凝结
C.绿洲风最强,由绿洲输送的水汽多
D.荒漠地表温度低,近地面大气中水汽多
3.我国西北地区的逆湿现象可能会( )
A.导致沙漠扩大 B.改善土壤条件
C.导致降水增多 D.加剧风力侵蚀
解析:第1题,由材料可知,逆湿现象多形成于绿洲环流系统中下沉气流和上升气流交界的地带,此地带多位于绿洲和荒漠交界地带;逆湿现象表现为水汽向下输送,空气应是下干上湿的,荒漠地区底层空气较干,水汽较少,故绿洲边缘的荒漠最易出现逆湿现象。第2题,夜晚沙漠降温快,地表温度低,蒸发弱,水汽易凝结。第3题,我国西北地区的逆湿现象可能使土壤中水分含量增大,改善土壤条件,使沙漠缩小;逆湿现象使蒸发量减少,降水可能减少;土壤湿度增大,会减轻风力侵蚀。
答案:1.A 2.B 3.B
热力环流
(2019·高考全国卷Ⅱ)积云为常见的一类云,其形成受下垫面影响强烈。空气在对流过程中 ,气流携带来自下垫面的水汽上升,温度不断下降,至凝结温度时,水汽凝结成云。水汽开始凝结的高度即为积云的云底高度。据此完成1~3题。
1.大气对流过程中上升气流与下沉气流相间分布,因此积云常常呈( )
A.连续层片状 B.鱼鳞状
C.间隔团块状 D.条带状
2.积云出现频率最高的地带是( )
A.寒温带针叶林地带
B.温带落叶阔叶林地带
C.亚热带常绿阔叶林地带
D.热带雨林地带
3.在下垫面温度决定水汽凝结高度的区域,积云的云底高度低值多出现在( )
A.日出前后 B.正午
C.日落前后 D.午夜
【图解思路】
【尝试解答】 1.C 2.D 3.A
1.热力环流判读思路
(1)确定近地面两点白天和夜晚的冷热状况
(2)根据冷热状况判断垂直方向上的气流运动方向
热上升、冷下沉——近地面热空气上升,近地面冷空气下沉。
(3)判断两地近地面与高空的气压状况
①热低压、冷高压——近地面冷的地方形成高压,近地面热的地方形成低压。
②近地面和高空气压性质相反——近地面为高压,其高空为低压;近地面为低压,其高空为高压。
(4)根据气压状况判断两地间风向
水平气流从高压流向低压。
相邻地区冷热判断的方法
(1)首先判断比热容大小。一般地,不同下垫面的比热容大小如下:水面>森林>草地>裸地。
(2)其次,比热容大的下垫面白天温度较低,夜晚温度较高;比热容小的下垫面白天温度较高,夜晚温度较低。
2.常见的热力环流形式
(1)海陆风
影响:使滨海地区气温日较差减小,降水增多。
(2)山谷风
影响:在山谷和盆地常因夜间的山风吹向谷底,使谷底和盆地内形成逆温层,阻碍了空气的垂直运动,易造成大气污染。
(3)城市风
影响:一般将绿化带布局于气流下沉处或下沉距离以内,将卫星城或污染较重的工厂布局于气流下沉距离之外。
3.等压面图的判读
(1)判断气压高低
①气压的垂直递减规律。由于对流层大气密度随高度增加而降低,在垂直方向上气压随着高度增加而降低,如图,在空气柱L1中,PA′>PA,PD>PD′;在L2中,PB>PB′,PC′>PC。
②同一等压面上的各点气压相等。如图中PD′=PC′、PA′=PB′。
综上分析可知:PB>PA>PD>PC。
(2)判读等压面的凸凹
等压面凸向高处的为高压,凹向低处的为低压,可形象记忆为“高凸低凹”。另外,近地面与高空等压面凸起方向相反。
(3)判断下垫面的性质
①判断陆地与海洋(湖泊):夏季,等压面下凹者为陆地、上凸者为海洋(湖泊)。冬季,等压面下凹者为海洋(湖泊)、上凸者为陆地。
②判断裸地与绿地:裸地类似陆地,绿地类似海洋。
③判断城区与郊区:等压面下凹者为城区、上凸者为郊区。
(4)判断近地面天气状况和气温日较差
①等压面下凹者,多阴雨天气,日较差较小。
②等压面上凸者,多晴朗天气,日较差较大。
4.等温面图的判读
等温面图与等压面图的判读有很多相似之处,可借用等压面图的判读方法来判读等温面图。
(1)随着海拔升高,等温面的温度数值逐渐降低。
(2)等温面向下凹的地区,气温较同高度其他地区低;等温面向上凸的地区,气温较同高度其他地区高。如上图中甲地为低温中心,乙地为高温中心。
(3)夏季:陆地上等温面向上凸,海洋上等温面向下凹;城市市区等温面一般向上凸。
下图为城市中心与郊区垂直方向上的气压分布图(图1)及城郊间高空等压面示意图(图2)。据此完成1~2题。
1.根据热力环流的原理,城郊之间正确的环流方向是( )
A.E→F→H→G→E B.G→E→F→H→G
C.G→E→H→F→G D.G→H→F→E→G
2.关于城市中心与郊区大气状况的叙述,正确的是( )
A.EF代表城市中心气压垂直变化规律
B.各点间热力环流的昼夜方向相反
C.甲位于郊区高空,气流下沉
D.乙、丙间气流流动方向如箭头所示
解析:第1题,由图1可知,G、E在近地面,F、H在高空。G为近地面的低压,中心气流上升,高空相应出现高压H;E为近地面高压,中心气流下沉,高空相应出现低压F;在水平方向上,气流从高压流向低压,即从H流向F,E流向G;综合起来,该热力环流方向是G→H→F→E→G,选D。第2题,城市中心的温度高于郊区,所以城市中心近地面形成低压,E的气压较高,对应郊区,EF代表郊区气压垂直变化规律,A错误;无论昼夜,温度都是城市中心大于郊区,因此热力环流的方向没有昼夜的变化,B错误;由于图2中甲处等压面向下弯曲,丙处等压面向上拱起,所以甲处气压小于丙处气压,郊区空气下沉,高空为低压,所以甲为郊区高空,气流下沉,C正确;乙、丙之间的气流应该由高压流向低压,不会沿等压面流动,D错误。故选C。
答案:1.D 2.C
(2020·益阳期末)湟水是黄河上游的一条重要支流,受地形影响,山谷地区热力不均匀,形成了一种局地环流——山谷风。山风、谷风的转换时刻主要受太阳辐射的影响,一般情况下,上午日出及傍晚日落以后的2~3个小时,分别为山风转谷风和谷风转山风时。下图为湟水谷地平安地段山谷风一定时间内风向频数及风速日变化图。据此回答3~5题。
3.据图可知,湟水谷地平安地段谷风的风向是( )
A.偏东风 B.偏西风 C.偏南风 D.偏北风
4.关于湟水谷地平安地段山谷风风速变化的叙述,正确的是( )
A.山风大于谷风 B.谷风大于山风
C.正午风速最大 D.傍晚风速最小
5.推测平安山谷风成为湟水谷地山谷风典型地段的主要原因是( )
A.晴好天气多,昼夜温差较大
B.植被覆盖少,摩擦阻力较小
C.河道较宽阔,水平气流显著
D.地形起伏大,峡谷效应显著
解析:第3题,据图可知,日出前该地以偏西风为主,应该是山风,日出后2~3小时转为以偏东风为主,依据题干可知此时应是山风转谷风的时刻,所以该地谷风的风向应为偏东风。选择A。第4题,依据上题结论,此地偏西风为山风,偏西风盛行时,风速较小;偏东风为谷风,偏东风盛行时,风速较大,说明该地的谷风风速大于山风风速。据图可知傍晚时风速最大,日出前后风速最小。选择B。第5题,山谷风主要是地势起伏造成的,地形起伏大,峡谷效应明显,同为湟水谷地,在天气和植被覆盖率上,各地段差异较小;河道较宽阔,会缩小山谷间的热力差异,使得山谷风不典型。故选择D。
答案:3.A 4.B 5.D
大气的水平运动
(高考天津卷)读图,回答下题。
在上图所示的时段内,风向由东南变为东北的城市是( )
A.台北 B.上海
C.首尔 D.北京
【图解思路】
【尝试解答】 D
1.形成风的力
作用
力
方向
大小
对风的影响
备注
风速
风向
水平
气压
梯度力
始终与等压线垂直,由高压指向低压
等压线越密集,水平气压梯度力越大
水平气压梯度力越大,风速越大
垂直于等压线,由高压指向低压
原动力
地转
偏向力
始终与风
向垂直
大小随纬度而增加,赤道为零
不影响风速的大小
北半球使风右偏,南半球使风左偏
无风无此力
摩擦力
始终与风向相反
大小与下垫面性质有关,下垫面越粗糙、起伏越大,摩擦力越大,反之越小
使风速减小
与其他两力共同作用,使风向斜穿等压线
无风无此力
2.判断风力大小
(1)看水平气压梯度力大小
①同一幅等压线图上,根据等压线疏密判断:等压线密集,水平气压梯度力大,风力大;等压线稀疏,水平气压梯度力小,风力小。
②不同等压线图上,若比例尺相同,相邻两条等压线数值差越大,风力越大。如下图中B处风力大于A处。
③不同等压线图上,若相邻两条等压线数值差相等,比例尺越大,风力越大。如下图中C处风力大于D处。
④根据温差判断:一般温差越大,水平气压梯度力越大,风力越大。
(2)看距风源地远近:距风源地近,则风力大,如我国西北地区距冬季风源地近,冬季风力大。
(3)看摩擦力大小
①平原、高原地面平坦开阔,阻挡作用弱,风力大,如内蒙古高原;风由陆地吹向海面或湖面,摩擦力变小,风力变大。
②摩擦力随海拔变化
原理分析
图示
随着海拔升高,空气运动所受的摩擦力变小,故风速增大,风向受地转偏向力影响增大,北半球风向逐渐向右偏转(如右图),南半球逐渐向左偏转
(4)看植被多少:植被茂密,阻力大,风力小;植被稀疏,阻力小,风力大。
(5)看地形因素:地形(河谷、山谷)延伸方向与盛行风向基本一致,受狭管效应影响,风力大。原理如下所示:
3.等压线图中风向的判断方法
第一步:在等压线图中,按要求画出过该点的切线并作垂直于切线的虚线箭头(由高压指向低压,但并非一定指向低压中心),表示水平气压梯度力的方向。
第二步:确定南、北半球后,面向水平气压梯度力方向向右(北半球)或向左(南半球)偏转30°~45°,画出实线箭头,即为经过该点的风向。如下图所示(北半球):
如何根据风向判断气压高低和南北半球
(1)根据风的来向为高压一侧可知:图中南侧为高压,北侧为低压。
(2)根据水平气压梯度力垂直于等压线且由高压指向低压可绘出水平气压梯度力F水。
(3)从图中可知风向比F水偏右,可知该地位于北半球。并在风向的右侧绘出地转偏向力F地,并且垂直于风向。
(4)根据摩擦力方向始终与风向相反,绘出摩擦力F摩。
细颗粒物(PM2.5)的排放超过大气循环能力和承载度,细颗粒物浓度将持续积聚,此时如果受静稳天气等影响,极易出现大范围的雾霾。2016年12月,入冬以来最持久雾霾天气来临,全国多个城市达到严重污染。下图是我国南方局部区域该时段某日海平面与相应5 000 m高空等气压差(单位:hPa)分布图。据下图回答1~3题。
1.此时,下列城市近地面气压最高的是( )
A.重庆 B.长沙
C.南昌 D.武汉
2.此时,南昌近地面的风向最有可能为( )
A.偏北风 B.偏南风
C.偏西风 D.偏东风
3.若仅考虑天气因素,此时该地区出现雾霾天气的说法正确的是( )
A.重庆盛行下沉气流,雾霾持续时间较长
B.武汉盛行上升气流,雾霾持续时间较长
C.重庆风力较大,雾霾持续时间较短
D.武汉风力较小,雾霾持续时间较长
解析:第1题,气压随海拔升高而降低。由图可知,四个城市所在地海平面与相应5 000 m高空等气压差从大到小依次为重庆、南昌、长沙、武汉,可推知重庆5 000 m高空气压最低,根据热力环流中气压分布与气流的运动方向可推出,重庆垂直方向上空气做下沉运动,近地面气压最高,A正确。第2题,结合第1题分析可知,武汉近地面气压最低,近地面从南昌到武汉气压逐渐降低,水平方向上近地面空气从南昌高压处向武汉低压处流动,在地转偏向力作用下,向右偏转,形成偏南风,B正确。第3题,由材料可知,受静稳天气等影响极易出现大范围的雾霾,静稳天气是指由持续不利于扩散气象条件导致污染物大范围积累。重庆位于近地面的高压中心附近,盛行下沉气流,不利于雾霾扩散,雾霾持续时间较长,A正确;武汉位于低压中心附近,盛行上升气流,污染物容易扩散,雾霾持续时间短,B错;此图并非近地面等压线图,无法判断重庆与武汉的风力大小,C、D错。故选A。
答案:1.A 2.B 3.A
(2020·怀化模拟)影响风力大小的直接因素主要是水平气压梯度力,而水平气压梯度力是由地表热量分布不均造成的。下图为昆士兰州(位于澳大利亚大陆东北部)太平洋沿岸某气象观测站在3月份某两天观测的风力大小统计图。读图,回答4~6题。
4.关于该气象站M、N两日的判断,合理的是 ( )
A.M日正午气温比N日低
B.M日当日狂风暴雨
C.N日次日风和日丽
D.M日次日可能为晴天
5.乙时刻大约是 ( )
A.8:00 B.14:00
C.18:00 D.23:00
6.N日丁时刻该地最可能吹 ( )
A.东风 B.西南风
C.西北风 D.东北风
解析:第4题,昆士兰州位于澳大利亚大陆东北部,3月份这两日的风主要为海陆风。海陆温差白天大于夜晚,海风较陆风强,可知乙时刻为一天中气温最高的时刻,此时气温越高,海陆温差越大,风力越强;从图中看,M日乙时刻风力比N日大,说明M日正午气温较N日高;M日白天风力大,夜间风力小,昼夜风力差异明显,应为晴天,次日也可能为晴天;N日夜间风力较大,说明大气不稳定,次日可能为大风阴雨天气。第5题,M日乙时刻的风力最大,应是一天中气温最高时段,一天中气温最高时段大约是地方时14:00。第6题,读图可知,N日丁时刻风力接近10级,不可能是海陆风;昆士兰州位于澳大利亚大陆的东北部,3月南半球处于夏末秋初,多飓(台)风;N日该地乙时刻(白天)风力小,丁时刻(夜晚)风力增大,说明丁时刻开始受飓(台)风影响,该地位于澳大利亚大陆东北部,应位于飓(台)风的西侧或南侧,南半球气旋呈顺时针方向辐合,丁时刻该地风向最可能为西南风。
答案:4.D 5.B 6.B
等温线图的判读
等温线是气温相等的点的连线,是高考考查的主要图示之一。等温线图是考查气温分布特征及成因、气温时空变化的主要依据,也是考查区域气候特征的主要载体。在高考试题中既有选择题,也有综合题。
判读内容
分析解决问题
读数值大小
及变化,辨
南、北半球
和温度带
等温线图上的数值由南向北递减为北半球,反之为南半球。左图为北半球。若最冷月气温在15 ℃以上为热带,大于0 ℃为亚热带,小于0 ℃为温带和寒带
读数值特征,
辨温差大小
读取图中气温最大值和最小值,计算图中气温差。如左图中最低气温在8~10 ℃,最高气温在24~26 ℃,气温差在14~18 ℃之间
读弯曲变化
辨月份、
海陆
(1)冬季,陆地上的等温线向低纬弯曲(表示冬季的陆地比同纬度的海洋温度低),海洋上的等温线向高纬弯曲(表示冬季的海洋比同纬度的陆地温度高)。
(2)夏季,陆地上的等温线向高纬弯曲(表示夏季的陆地比同纬度的海洋温度高),海洋上的等温线向低纬弯曲(表示夏季的海洋比同纬度的陆地温度低)。
(3)1月,陆地上的等温线向南弯曲,海洋上的等温线向北弯曲;7月,陆地上的等温线向北弯曲,海洋上的等温线向南弯曲
辨洋流、
地势
(1)寒流流经地区,等温线向低纬凸出;暖流流经地区,等温线向高纬凸出。
(2)地势高:在非闭合等温线图上,地势高处等温线的数值要比同纬度的其他地区低;若等温线穿过山脉或高地,则凸向气温高的地区。(如图甲)
(3)地势低:在非闭合等温线图上,地势低处等温线的数值要比同纬度的其他地区高;若等温线穿过河谷或低地,则凸向气温低的地区。(如图乙)
读闭合
辨数值
大小,
析地形
类型
(1)判断气温数值大小
甲地气温介于20~22 ℃,乙地气温介于16~18 ℃。判读方法可采用“大于大的,小于小的”。
(2)判断地形类型
山地:在闭合等温线图上,越向中心处,等温线的数值越小,如左图中乙为山地。
盆地:在闭合等温线图上,越向中心处,等温线的数值越大,如左图中甲为盆地
读疏密程度,辨温差大小,析形成原因
一般情况下,等温线分布密集的地区温差较大,反之温差较小。
(1)冬季等温线密集,夏季等温线稀疏。因为冬季各地温差较夏季大。
(2)温带地区等温线密集,热带地区等温线稀疏。因为温带地区的气温差异大于终年高温的热带地区。
(3)陆地等温线密集,海洋等温线稀疏。因为陆地表面形态复杂,海洋表面性质单一且热容量大,所以陆地的温差大于海洋。
(4)寒暖流交汇处等温线密集;锋面天气系统中锋线附近等温线密集,因为温差较大。如左图中乙处温差小于甲处
(高考四川卷)下图为北半球某平原城市冬季等温线分布图。读图,回答(1)~(2)题。
(1)该城市可能位于( )
A.回归线附近大陆西岸 B.40°N附近大陆西岸
C.回归线附近大陆东岸 D.40°N附近大陆东岸
(2)市中心与郊区的气温差异导致市中心( )
A.降水的可能性较郊区大
B.降雪的可能性较郊区大
C.大气污染物不易扩散至郊区
D.不易受郊区燃烧秸秆烟雾的影响
【判读流程】
第一步,读图名、图例。
明确该图为北半球某平原城市的冬季等温线分布图。
第二步,读数值大小及变化。
第(1)题,从图中可知该城市冬季均温在0 ℃以下,故属于温带,该地可能是温带大陆性气候或温带季风气候,不可能为温带海洋性气候。
第三步,读闭合状况。
第(2)题,图中市中心等温线闭合但比四周气温高,为城市热岛。市中心气温高,气流上升,温度降低,易成云致雨;郊区,气流下沉增温,不易成云致雨。此时市区气温较高,降雪的可能性小。
【尝试解答】 (1)D (2)A
(2020·沧州模拟)下图示意海南岛1月和7月等温线分布(单位:℃)。据此完成1~3题。
1.根据海南岛气温分布特点推断,影响海南岛冬季与夏季气温分布的主导因素分别是 ( )
A.地形、降水 B.纬度、地形
C.地形、季风 D.洋流、纬度
2.图中甲地所在区域,1月等温线发生弯曲的主要原因是 ( )
A.地处河谷地带,河流向北注入海洋
B.深居岛屿内部,海陆热力性质差异大
C.地形低洼且狭长,狭管效应较显著
D.南下冷空气影响大,海洋调节作用小
3.与丙地相比,乙地7月平均气温较高,其主要原因可能是 ( )
A.地形闭塞,大气保温作用强
B.长期人类活动影响,植被遭到严重破坏
C.地处东南季风背风坡,夏季降水少
D.沿岸有季风洋流流经,增温效应显著
解析:第1题,图示1月等温线总体上呈东西延伸,说明受纬度影响很大;7月等温线呈闭合的同心圆状,且气温中部低、四周高,结合海南岛地形中高周低,可判断影响7月气温分布的主要因素是地形。第2题,图示甲地1月等温线向南凸,说明该地气温低,其弯曲方向与冬季风风向一致,则可能是冬季风影响所致。河谷或地形低洼,均会使该地气温高于两侧。第3题,乙、丙两地纬度、距离海洋均相近,海拔差别也不大;但丙处于山地的东南、乙位于山地的西部,在夏季风作用下,丙处于迎风坡而降水多、增温较慢,乙位于背风坡而降水少、增温快,从而气温不同。
答案:1.B 2.D 3.C
选择题
下图为2018年12月-2019年2月我国南方部分城市的太阳上岗率(同期实际上岗时间与理论最大时间值之比)统计资料。据此回答1~2题。
1.影响各城市太阳上岗率差异的主要因素是( )
A.纬度 B.地形
C.天气 D.海陆分布
2.同期太阳上岗率普遍较小的主要原因是( )
A.降水季节变化大 B.降水年际变化大
C.全球气候变暖 D.气温年际变化大
解析:第1题,太阳上岗率指同期实际上岗时间与理论最大时间值之比,影响各城市太阳上岗率差异的主要因素是天气,降水越多,上岗率越低,C对。纬度、地形、海陆分布条件相同,太阳上岗率也可能不同,不是主要原因,A、B、D错。第2题,同期太阳上岗率普遍较小的主要原因是降水年际变化大,受不稳定的季风环流影响,有的年份同期降水量大,导致太阳上岗率小,B对。
答案:1.C 2.B
(2020·深圳高级中学检测)犬鼠(土拨鼠)善于挖掘洞穴,其洞穴有两个出口,一个是平的,而另一个则是隆起的土堆(如下图),使地面上的风吹进洞穴,形成了“穿堂风”。据此回答3~5题。
3.关于犬鼠洞穴的“穿堂风”的说法正确的是( )
A.甲洞口为气流出口
B.甲洞口地面气流流速较快
C.乙洞口气温较低
D.甲洞口气压比乙洞口高
4.与“穿堂风”成因一致的地理原理是 ( )
A.热力环流 B.狭管效应
C.焚风效应 D.温室效应
5.最有利于我国南方山区房屋形成“穿堂风”的是( )
A.房屋东西朝向,房前石质地面,屋后河流
B.房屋东西朝向,房前河流,屋后山林
C.房屋南北朝向,房前石质地面,屋后山林
D.房屋南北朝向,房前山林,屋后河流
解析:第3题,水平气流经过乙洞口处的土堆时,被抬升形成上升气流,气压较低,故甲洞口气压比乙洞口高,为气流进口;两个洞口地面气流流速相当;受洞内的上升气流影响,乙洞口气温较高。第4题,乙洞口形成上升气流,使洞内气压降低,气流在甲处下沉补充,故而形成“穿堂风”。与“穿堂风”成因一致的地理原理是热力环流;狭管效应、焚风效应是受地形影响,而不是热力差异形成的;温室效应是指因温室气体含量增多,大气的保温作用增强,从而导致气温升高的现象。第5题,房屋南北朝向,房前是阳面,石质地面,升温快,气流上升形成低压,屋后是阴面,山林升温慢,形成高压,房屋前后气压梯度大,易形成“穿堂风”;房屋东西朝向,房前、屋后受热差异小,不易形成“穿堂风”;房屋南北朝向,房前山林,屋后河流,受热差异小。
答案:3.D 4.A 5.C
(2020·安徽高三“皖江名校联盟”联考)在冰川谷地中,冰川表面较稳定而下沉的冷却气流沿冰面向冰川前方运动,迫使冰缘地区较暖的空气上升而产生对流交换,形成了由冰川表面向冰缘地带吹送的风,称作冰川风。珠峰北侧海拔5 300~7 000米为冰雪表面,昼夜盛行下山风,风力强劲,阵风达到7~8级(7~8级风风速为13.9~20.7 m/s)。据此完成6~8题。
6.与冰川风形成原理相同的是( )
A.东北信风 B.盛行西风
C.东亚西北季风 D.太行山东坡的干热风
7.珠峰北侧冰川风势力强劲的主要原因是( )
A.冰雪覆盖面积大 B.坡度和落差均大
C.人类活动影响小 D.冰雪厚度大
8.推断风力最强的时段为当地时间( )
A.0-4时 B.6-10时
C.14-18时 D.19-23时
解析:第6题,冰川风是由冰川的热力作用形成,其形成类似于热力环流,东亚西北季风受海陆热力性质差异形成,选项C正确。东北信风、盛行西风是动力作用形成。太行山东坡的干热风是气流随海拔下降而形成的气温高、湿度小的小尺度风。第7题,珠峰北侧冰雪覆盖面积大,热力性质差异明显,故风力强劲。第8题,冰川表面与冰缘地区温差最大时风力最强,当地午后气温最高,温差最大,选项C正确。
答案:6.C 7.A 8.C
(2020·西安联考)下图示意澳大利亚等压线分布状况。据此回答9~11题。
9.影响1月等压线走向的主导因素是 ( )
A.地形 B.洋流
C.海陆分布 D.纬度
10.甲地7月和1月气压差可达( )
A.8 hPa B.10 hPa
C.13 hPa D.14 hPa
11.与7月份相比,达尔文1月份 ( )
A.气温较低 B.降水较多
C.对流较弱 D.气压较高
解析:第9题,据图可知,澳大利亚1月等压线走向大致与纬线平行,呈东西走向,因此可判断影响其走向的主导因素是纬度。第10题,该图中等压线的等值距为2 hPa,故甲地7月气压为1 022~1 024 hPa,1月气压为1 010~1 012 hPa,因此其气压差大于10 hPa、小于14 hPa,选C。第11题,据图中等压线数值可判断,达尔文7月气压高于1月气压;达尔文位于南半球,1月为夏季,气温高,对流强;1月太阳直射点南移,气压带、风带南移,北半球的东北信风越过赤道后受地转偏向力影响形成西北季风,该地位于西北季风的迎风坡,因此1月降水较多,7月该地位于东南信风的背风坡,降水较少。
答案:9.D 10.C 11.B
下图为我国某区域三个不同类型的下垫面某时段平均地温变化示意图。据此回答12~14题。
12.该区域最可能位于 ( )
A.西藏 B.内蒙古
C.新疆 D.青海
13.绿洲地温相对较低的主要原因是( )
A.阴雨天多,太阳辐射弱 B.大气的保温作用差
C.植被削弱太阳辐射 D.风力大,散热快
14.关于该区域图示时段垂直气流或水平风向的叙述,正确的是 ( )
A.绿洲为上升气流 B.荒漠为下沉气流
C.风从荒漠吹向绿洲 D.风从绿洲吹向荒漠
解析:第12题,一般情况下,最高地温出现在当地地方时14时左右,而该区域最高地温出现在北京时间16时左右,说明该区域地方时比北京时间晚2小时左右,其经度大约为90°E。再根据该区域有荒漠、绿洲等,可以判断其位于我国西北地区,最可能位于新疆,故C项正确。内蒙古在90°E以东,青海绝大部分地区也在90°E以东,故B项和D项错误;西藏位于青藏高原上,绿洲少,且由于海拔高,地温比较低,故A项错误。第13题,绿洲的植被覆盖度较好,植被覆盖在地表,削弱了到达地表的太阳辐射,从而导致地温相对较低,故C项正确。绿洲位于我国西北干旱地区,阴雨天少,太阳辐射强,故A项错误;大气的保温作用主要与天气有关,受植被条件影响小,故B项错误;绿洲植被覆盖度高,地表摩擦力大,风力较小,故D项错误。第14题,绿洲地温较荒漠低,在垂直方向上气流下沉,在绿洲近地面形成高压,风从绿洲吹向荒漠。故D项正确。
答案:12.C 13.C 14.D
(2020·齐齐哈尔模拟)下图为甲、乙两地某时段大气受热过程示意图,箭头反映了能量传递的方向及大小(粗细)。读图回答15~16题。
15.近地面大气温度随高度升高而递减,主要影响因素是( )
A.①⑤ B.②⑦ C.③⑧ D.④⑥
16.关于甲、乙两地热力状况的比较,正确的是( )
A.甲地的年太阳辐射量较小,与②大小有关
B.乙地的年平均气温较低,与⑥大小有关
C.甲地的气温日较差比乙地小,与③④有关
D.乙地的年太阳辐射总量比甲地大,与⑤有关
解析:第15题,近地面大气温度随高度升高而递减,是因为地面辐射是近地面大气的主要的直接热源,图中②⑦表示地面辐射,故选B。第16题,甲地的年太阳辐射量较小,与④大小有关,A错;乙地的年平均气温较低,与⑧大小有关,B错;甲地大气对太阳辐射的削弱作用较乙地强,白天到达地面的太阳辐射④较⑥小,气温较低,夜晚大气逆辐射③较⑧强,气温降低较慢,故甲地气温日较差较乙地小,C对;乙地的年太阳辐射总量比甲地大,与⑥有关,D错。
答案:15.B 16.C
读鄱阳湖周边德安气象观测站和鄱阳气象观测站年平均风速逐时距平日变化图(正距平为西风,负距平为东风),回答17~19题。
17.有关两气象观测站风向的判读正确的是( )
①德安气象观测站8-19时吹西风
②德安气象观测站19时-次日8时吹西风
③鄱阳气象观测站11-21时吹东风
④鄱阳气象观测站21时-次日11时吹东风
A.①② B.③④ C.①③ D.②④
18.两气象观测站昼夜风向变化的原因是( )
A.湖陆的面积差异 B.湖陆的湿度差异
C.湖陆的海拔差异 D.湖陆的热力差异
19.白天,自德安气象观测站至鄱阳气象观测站作等压面图,下列正确的是( )
解析:第17题,据图可知,德安气象观测站8-19时主要吹东风,19时-次日8时吹西风;鄱阳气象观测站11-21时吹西风,21时-次日11时吹东风。故选D。第18题,两地昼夜风向变化是湖泊与陆地的热力性质差异造成的。故选D。第19题,白天,陆地增温快,近地面为低压;湖泊增温慢,湖面附近为高压,高空等压面弯曲状态与近地面相反。故选C。
答案:17.D 18.D 19.C

