还剩20页未读,
继续阅读
黑龙江省哈尔滨市第六中学校2021届高三上学期开学考试 生物(word版含答案)
展开
哈尔滨市第六中学2021届开学阶段性总结
高三生物试题
一、选择题(45分)
1.下列是关于几类生物的特点的叙述,正确的是( )
A.原核细胞与真核细胞都有细胞壁、细胞膜、细胞质和核酸
B.哺乳动物成熟的红细胞和人肝细胞都为真核细胞,都包括细胞膜、细胞质和细胞核
C.颤藻与发菜都能进行光合作用,但颤藻含光合色素,而发菜细胞中含叶绿体
D.细菌和蓝藻在结构上有统一性,都有细胞壁、细胞膜、核糖体和核酸等
2.N个氨基酸组成了M个多肽,其中有Z个是环状肽,据此分析下列表述错误的是( )
A.M个多肽一定含有的元素是C、H、O、N,还可能含有S
B.M个多肽至少含有的游离氨基数和游离羧基数均为M-Z
C.将这M个多肽完全水解为氨基酸,至少需要N-M+Z个水分子
D.这M个多肽至少含有N-M+Z个氧原子
3.下列关于原核生物和真核生物的叙述,错误的是( )
A.原核细胞没有线粒体,有的能进行有氧呼吸
B.真核生物都是异养型的,原核生物都是自养型的
C.真核生物和原核生物的遗传物质一定都是DNA
D.真核细胞具有生物膜系统,有利于细胞代谢的有序进行
4.下列关于细胞内物质含量的说法,正确的是( )
A.同一个体的肝细胞和白细胞中染色体数量相同,DNA的含量也相同
B.一对同源染色体的两个DNA分子之间碱基的种类和数目相同
C.人体心肌细胞的线粒体中O2/CO2的值高于细胞质基质
D.人体剧烈运动时细胞中ATP的分解和合成速率加快
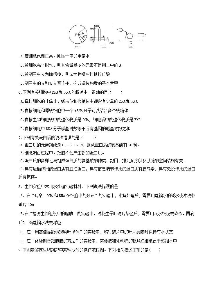
5.图一是细胞中几种化合物含量的扇形图,图二是活细胞中元素含量的柱形图,图三是T2噬菌体中由a、b和c构成的化合物m,下列说法错误的是( )
A.若细胞代谢正常,则图一中的甲是水
B.若细胞完全脱水,则其含量最多的元素不是图二中的A
C.若图三中c为腺嘌呤,则m为腺嘌呤核糖核苷酸
D.图三中的a和b交替连接,构成遗传物质的基本骨架
6.下列有关细胞中DNA和RNA的叙述中,正确的是( )
A.真核细胞的叶绿体、线粒体和核糖体中都含有少量的DNA和RNA
B.真核细胞和原核细胞中一个mRNA分子可以结合多个核糖体
C.真核生物细胞核中的遗传物质是DNA,细胞质中的遗传物质是RNA
D.真核细胞中DNA分子碱基对数等于所有基因的碱基对数之和
7.下列有关蛋白质的说法错误的是( )
A.蛋白质的元素组成是C、H、O、N,组成蛋白质的氨基酸有20种。
B.细胞凋亡过程中,细胞不会产生新的蛋白质。
C.蛋白质的多样性与组成蛋白质的氨基酸的种类、数目、排列顺序以及肽链的空间结构有关。
D.具有运输作用的蛋白质有血红蛋白,具有信息调节作用的蛋白质有胰岛素,具有免疫作用的蛋白质有抗体。
8. 生物实验中常用水处理实验材料。下列说法错误的是
A. 在“观察 DNA和RNA在细胞中的分布”的实验中,水解处理后,需要用蒸馏水的缓水流冲洗载玻片10s
B. 在“检测生物组织中的脂肪”的实验中,对花生子叶薄片染色后,需要用吸水纸吸去染液,再滴1~2 滴蒸馏水洗去浮色
C. 在“用高倍显微镜观察叶绿体”的实验中,临时装片中的叶片要随时保持有水状态
D. 在“体验制备细胞膜的方法”的实验中,需要把哺乳动物的新鲜红细胞置于蒸馏水中
9.下图是鉴定生物组织中某种成分的操作流程图。下列相关叙述正确的是( )
A. 石英砂的作用是使研磨更充分
B.可用菠菜叶片替代苹果
C.图中的甲试剂也可以用于鉴定蛋白质
D.甲试剂由甲、乙两种液体组成,使用时先加甲液再加乙液
10.下图是由A、B、C三个区段共81个氨基酸构成的胰岛素原,其需切除C区段才能成为有活性的胰岛素。下列相关叙述正确的是( )
A.胰岛素原中至少含有3个游离的氨基
B.理论上可根据切除C区段所得多肽的含量间接反映胰岛素的量
C.沸水浴时肽键断裂,导致胰岛素生物活性丧失
D.胰岛素分子中含有2条肽链、79个肽键
11.下列有关细胞膜的叙述,正确的是
A.细胞膜两侧的离子浓度差是通过自由扩散实现的
B.细胞膜与线粒体膜、核膜中所含蛋白质的功能相同
C.分泌蛋白质分泌到细胞外的过程存在膜脂的流动现象
D.膜中的磷脂分子是由胆固醇、脂肪酸和磷酸组成的
12.下列与细胞相关的叙述,正确的是
A. 核糖体、溶酶体都是具有膜结构的细胞器
B. 酵母菌的细胞核内含有DNA和RNA两类核酸
C. 蓝藻细胞的能量来源于其线粒体有氧呼吸过程
D. 在叶绿体中可进行CO2的固定但不能合成ATP
13.下列是细胞的部分结构放大图,下列说法错误的是:
A.在细胞分裂间期,被改良苯酚品红染成深色的结构是⑦中的c。
B.与能量转换有关的结构是②和④。活细胞中的②可以被台盼蓝染液染成蓝绿色。
C.图中不属于生物膜系统的是⑤,原核生物没有生物膜系统。
D.①和③都可以形成囊泡,需要②提供能量。
14.下列与细胞有关的叙述,错误的是( )
A.细胞膜是细胞的边界,承担着细胞内外物质交换和信息交流等功能
B.细胞骨架与物质运输、能量转换、信息传递等细胞生命活动有关
C.细胞核位于细胞的正中央,所以它是细胞遗传和代谢的控制中心
D.细胞内具有多个相对独立的结构,保证了生命活动高效有序地进行
15.下列有关细胞结构和功能的叙述,正确的是( )
A.内质网膜可与核膜、细胞膜相连,有利于物质的运输
B.卵细胞的体积较大,利于它与周围环境进行物质交换
C.蓝藻通过核孔能实现核质之间频繁的物质交换和信息交流
D.性腺细胞膜上运输性激素的载体蛋白数量通常青春期比幼年和老年时期多
16.下列有关动物细胞膜的结构和功能的叙述,错误的是( )
A.细胞膜的外表面既有糖蛋白又有糖脂
B.细胞膜的选择透过性与磷脂双分子层无关
C.功能越复杂的细胞膜,蛋白质的种类和数量越多
D.细胞膜上的载体蛋白由吸附在内质网上的核糖体合成
17.下列有关高尔基体的叙述,错误的是( )
A.在根瘤菌细胞壁的形成过程中,无高尔基体的参与
B.用14C标记的葡萄糖培养去掉细胞壁的植物细胞,在细胞内含14C最多的结构最可能是高尔基体
C.高尔基体是动植物细胞中功能不同的细胞器
D.高尔基体与细胞内的氨基酸脱水缩合有关
18.下图表示细胞中某种生物大分子的合成及运输路线。下列相关叙述正确的是( )
A.该生物大分子可能是抗体或乙酰胆碱
B.①可能是核糖体也可能是中心体
C.该物质经“②→③→④”的运输过程需要囊泡
D.该物质运输过程体现了生物膜具有选择透过性
19.下图为变形虫摄食、消化过程的示意图。下列叙述正确的是( )
A.食物泡膜与溶酶体膜的结构及组成成分相似
B.胞吞、胞吐过程以生物膜的选择透过性为基础
C.溶酶体内合成的水解酶能分解衰老、损伤的细胞器
D.细胞内各种结构之间的协调配合是在高尔基体的控制下完成的
20. 下图是细胞膜部分功能模式图。据图分析,下列说法错误的是 ( )
A. 功能①在生命起源过程中具有关键作用
B. 功能②表示进入细胞的物质对细胞都有利
C. 胰岛素调控生命活动可用功能③表示
D. 相邻的植物细胞可通过功能④进行信息交流
21.离子泵是一种具有ATP水解酶活性的载体蛋白,能利用水解ATP释放的能量跨膜运输离子。下列叙述正确的是
A. 离子通过离子泵的跨膜运输属于协助扩散
B. 离子通过离子泵的跨膜运输是顺着浓度阶梯进行的
C. 动物一氧化碳中毒会降低离子泵跨膜运输离子的速率
D. 加入蛋白质变性剂会提高离子泵跨膜运输离子的速率
22.协同运输是一类靠间接提供能量完成的主动运输,该方式中物质跨膜运输所需要的能量来自膜两侧离子的电化学浓度梯度。下图为液泡膜上离子跨膜运输机制示意图,下列说法错误的是( )
A.Ca2+逆浓度梯度从细胞液进入细胞质基质
B.有氧呼吸的增强可促进Ca2+进入液泡
C.Na+进入液泡的方式属于主动运输
D.H+进出液泡的机制可使液泡膜内外pH不同
23.下图为生物膜的结构模式图。下列有关叙述错误的是( )
A.磷脂双分子层和蛋白质构成该结构的基本支架
B.构成该结构的蛋白质和磷脂分子大多数可以运动
C.如果蛋白A具有信息交流功能,则其常与多糖相结合
D.如果蛋白B具有运输功能,则其发挥作用时不一定需要消耗ATP
24.制作无色洋葱鳞片叶表皮细胞的临时装片用于“观察植物细胞吸水与失水”实验,用高浓度(质量浓度为0.075 g/mL)的胭脂红溶液(一种水溶性的大分子食用色素,呈红色)作为外界溶液进行引流处理后,观察细胞的变化。下列有关实验操作和结果的叙述,正确的是( )
A.表皮细胞的液泡为红色时,细胞仍具正常生理功能
B.发生细胞质壁分离现象时,表皮细胞内的红色区域变小
C.发生细胞质壁分离复原现象时,表皮细胞内的无色区域变大
D.用不同浓度的胭脂红溶液处理细胞后,均能观察到质壁分离和复原现象
25.下图表示磷脂分子构成的脂质体,它可以作为药物(图中表示药物)的运载体,将药物运送到特定的细胞发挥作用。下列叙述错误的是
A. 当脂质体与靶细胞接触时,图a中通过自由扩散进入靶细胞内
B. 可在脂质体膜上加入适量胆固醇,用来调节脂质体膜的流动性
C. 可在脂质体膜上镶嵌某种蛋白质,使脂质体与特定细胞起作用
D. 图a中是能在水中结晶或溶解的药物,图b中是脂溶性药物
26.下图1~4表示物质浓度或O2浓度与物质跨膜运输速度间关系的曲线图。下列相关叙述不正确的是( )
A.若某物质跨膜运输的速度可用图1与图3表示,则该物质不应为葡萄糖
B.若某物质跨膜运输的速度可用图2与图3表示,则该物质可能是葡萄糖
C.限制图中A、C两点的运输速度的主要因素不同,B、D两点的限制因素有共同点
D.将图2与图4的曲线补充完整,曲线的起点应从坐标系的原点开始
27.萝卜条质量变化与蔗糖溶液浓度的关系如下图所示。把相同的新鲜萝卜条放入a、b、c三个不同浓度的蔗糖溶液中,下列分析正确的是( )
A.若溶液浓度为a,萝卜条的质量将会减少
B.若溶液浓度为b,水分子不会进出萝卜细胞
C.若溶液浓度为c,萝卜细胞将发生渗透失水
D.一段时间后,在c浓度溶液中的萝卜细胞液渗透压最小
28.下图为研究渗透作用的实验装置,漏斗内溶液(S1)和漏斗外溶液(S2)为两种不同浓度的蔗糖溶液,水分子可以透过半透膜,而蔗糖分子则不能。当渗透达到平衡时,液面差为m。下列有关叙述正确的是( )
A.渗透平衡时S1溶液的浓度等于S2溶液的浓度
B.若向漏斗中加入蔗糖分子,则平衡时m变小
C.当漏斗内外的高度差达到平衡时,没有水分子进出半透膜
D.若吸出漏斗中高出烧杯液面的溶液,再次平衡时m将变小
29.主动运输消耗的能量可来自ATP或离子电化学梯度等。如图为Na+、葡萄糖进出小肠上皮细胞的示意图。下列关于图中物质跨膜运输过程的分析错误的是( )
A.葡萄糖从肠腔进入小肠上皮细胞是不需耗能的主动运输
B.Na+从小肠上皮细胞进入组织液是需要消耗ATP的主动运输
C.葡萄糖从肠腔进入小肠上皮细胞与Na+从肠腔进入小肠上皮细胞相伴随
D.Na+从肠腔到小肠上皮细胞以及葡萄糖从小肠上皮细胞到组织液均为被动运输
30.下图是物质进出细胞的两种运输方式示意图,以下说法错误的是( )
A.吞噬细胞对病原体的摄取和处理经a过程要有细胞表面识别和内部供能才可能完成
B.一般情况下神经递质通过a过程进入细胞发挥作用
C.浆细胞产生的抗体经b过程分泌到细胞外,该过程有膜成分的更新
D.经b过程出细胞的物质不一定都是大分子物质
31.ATP是直接给细胞的生命活动提供能量的一种有机物。下列相关叙述正确的是( )
A.乳酸菌生命活动所需能量由乳酸分解提供
B.人在剧烈运动时,肌细胞产生ATP的速率增大
C.线粒体内膜上和叶绿体基质中都能合成ATP
D.叶肉细胞光合作用产生的ATP可用于植物体的各项生理活动
32.选取了若干长势相同的番茄植株,均分在相同的密闭玻璃容器中,首先测定了CO2的起始浓度,然后分别进行不同强度的光照(其它条件适宜),12小时后再次测定CO2的浓度,从而计算出了CO2的变化量(可用来表示光合作用的速率),实验结果如甲图曲线所示;图乙表示番茄植株叶肉细胞中发生的某些生理过程。以下说法正确的是:
A.水光解产生的[H]可在线粒体中被消耗。
B.甲图中C点以后,限制番茄光合作用速率的外界因素可能是温度。
C.当其他条件适宜,番茄少量缺镁时,会直接影响过程1。
D.若要检测过程4是否产生了CO2,除了用澄清石灰水以外,还可用酸性重铬酸钾溶液。
33.某生物兴趣小组以淀粉为实验材料,对唾液淀粉酶的某些特性进行了探究。下图为最适温度和pH值条件下,所获得的实验结果,下列说法正确的是:
A.若适当降低温度,P点将向下移动,完全水解后获得麦芽糖的量减少。
B.若增加实验过程中唾液淀粉酶的量,P点将向上移动。
C.除用生成物的量表示酶促反应速率外,还可以用淀粉的消耗量来表示。
D.有同学在此实验中选用斐林试剂鉴定麦芽糖。
34.下图为正常绿色植物的叶绿素a的吸收光谱、叶绿体色素总吸收光谱以及光合作用的作用光谱(作用光谱代表各种波长下的植物光合作用效率)。以下对该图的分析错误的是
A.图示表明叶绿素a主要吸收红光和蓝紫光
B.总吸收光谱是代表叶绿体四种色素对光能的吸收
C.如果缺少镁,则只有蓝紫光的吸收会受到影响
D.在晚间应用大约550nm波长的绿光照射行道树
35.用葡萄糖溶液培养酵母菌。下面是根据培养液中酵母菌代谢产物的生成量绘成的曲线图。以下分析不正确的是
A.在O2浓度为c时,有氧呼吸吸收的O2与释放CO2摩尔数相等
B.在O2浓度为a时,无氧呼吸与有氧呼吸消耗的葡萄糖的比为3︰5
C.图中实线可以表示不同O2浓度下酵母菌进行有氧呼吸时CO2的生成量
D.图中虚线可以表示不同O2浓度下酵母菌进行无氧呼吸的强弱变化
36.从小鼠的肝细胞中提取细胞质基质和线粒体,分别保存于试管中,置于适宜环境中进行相关实验。下列说法正确的是( )
A.向盛有细胞质基质的试管中注入葡萄糖,可测得有CO2
B.为保持活性需将线粒体置于等渗缓冲溶液中
C.向盛有线粒体的试管中注入葡萄糖,可测得O2的消耗量加大
D.向盛有线粒体的试管中注入丙酮酸,降低温度不改变线粒体的耗氧速率
37.在光合作用的探究历程中,人们利用离体的叶绿体进行实验,逐渐探明了水的光解和[H]的产生过程,如图所示(e-为负电子)。下列分析正确的是( )
A.完成过程①需要叶绿体色素和酶的共同作用
B.过程②发生在类囊体薄膜上并存在能量的转换
C.NADPH进入叶绿体基质并参与合成C3的反应
D.自养生物细胞的过程①②均发生在叶绿体中
38.下图为酶促反应相关曲线图,Km表示酶促反应速率为1/2 vmax时的底物浓度。竞争性抑制剂与底物结构相似,可与底物竞争性结合酶的活性部位;非竞争性抑制剂可与酶的非活性部位发生不可逆性结合,从而使酶的活性部位功能丧失。下列分析错误的是( )
A.Km越大,酶与底物亲和力越高
B.加入竞争性抑制剂,Km增大
C.加入非竞争性抑制剂,vmax降低
D.非竞争性抑制剂破坏酶的空间结构
39. 下图是夏季连续两昼夜内,某野外植物CO2吸收量和释放量的变化曲线图。S1~S5表示曲线与横轴围成的面积。下列叙述错误的是( )
A.图中B点和I点,该植物的光合作用强度和呼吸作用强度相同
B.图中DE段不是直线的原因是夜间温度不稳定,影响植物的呼吸作用
C.如果S1+S3+S5>S2+S4,表明该植物在这两昼夜内有机物的积累量为负值
D.图中S2明显小于S4,造成这种情况的主要外界因素最可能是CO2浓度
40.右图为ATP—ADP的循环图解。下列叙述正确的是( )
A.①属于放能反应,在细胞内与其他吸能反应密切联系
B.溶酶体中蛋白质水解为氨基酸需要②过程提供能量
C.人在饥饿时,细胞内的过程①和②也能达到平衡
D.各种生物均能独立完成ATP—ADP循环
41. 取三个玻璃瓶,两个用黑胶布包上,并包以锡箔,记为A、B瓶,另一个白瓶记为C瓶,其中B、C瓶中放入长势良好的同种植物。从待测的水体深度取水,保留A瓶以测定水中原来的溶氧量(初始值)。将B、C瓶沉入取水深度,经过一段时间,将其取出,并进行溶氧量的测定。下列叙述错误的是( )
A.有初始值的情况下,黑瓶中氧气的减少量为有氧呼吸量
B.有初始值的情况下,白瓶中氧气的增加量为净光合作用量
C.没有初始值的情况下,白瓶中测得的现有氧气量与黑瓶中测得的现有氧气量之和即总光合作用量
D.没有初始值的情况下,白瓶中测得的现有氧气量与黑瓶中测得的现有氧气量之差即总光合作用量
42. 图甲为研究光合作用的实验装置。用打孔器在某植物的叶片上打出多个叶圆片,再用气泵抽出气体直至叶片沉入水底,然后将等量的叶圆片转至不同浓度的NaHCO3溶液中,给予一定的光照,测量每个培养皿中叶圆片上浮至液面所用的平均时间(见图乙), 以研究光合作用速率与NaHCO3溶液浓度的关系。下列有关分析正确的是( )
A.在AB段,随着NaHCO3溶液浓度的增加,光合作用速率逐渐减小
B.在BC段,单独增加光照或温度或NaHCO3溶液浓度,都可以缩短叶圆片上浮的时间
C.因配制的NaHCO3溶液中不含氧气,所以整个实验过程中叶圆片不能进行细胞呼吸
D.在C点以后,随NaHCO3溶液浓度升高,叶肉细胞光合作用强度下降
43.在细胞的生命历程中,会出现分裂、分化等现象。下列叙述错误的是
A.细胞的有丝分裂对生物性状的遗传有贡献 B.哺乳动物的造血干细胞是未经分化的细胞
C.细胞分化是细胞内基因选择性表达的结果 D.通过组织培养可将植物叶肉细胞培育成新的植株
44.下图是洋葱根尖有丝分裂时在显微镜下观察到的图象,其中A、B、C、D、E分别为不同细胞的代号。以下说法错误的是:
A.根据细胞周期,图中所示细胞在有丝分裂过程中从细胞分裂间期直至细胞分裂末期的顺序为DABCE。
B.图B细胞处于中期,有8条染色单体,主要的特征是着丝点排列在赤道板上。
C.图C细胞有8条染色体,8条DNA分子。
D.染色单体在A时期形成。
45. 右图为某二倍体生物细胞分裂某一时期示意图,据图判断,下列叙述正确的是( )
A.该时期有6条染色体,6个DNA分子
B.该时期可能为有丝分裂前期细胞图像
C.该时期已完成减数第一次分裂
D.该图可能为次级卵母细胞或第二极体
46. 下图表示某生物细胞分裂过程,两对等位基因A、a和B、b分别位于两对同源染色体上,若不考虑互换,则下列叙述正确的是( )
A.细胞Ⅱ可能是次级卵母细胞,无同源染色体
B.细胞Ⅳ中有2个B基因和2个b基因
C.细胞Ⅴ中可能含有2条染色体,1个b基因
D.细胞Ⅲ中的染色体数目与核DNA数目的比例始终为1∶2
47. 下图是动物细胞有丝分裂和减数分裂过程中,一个细胞内染色体数目变化规律曲线和各分裂时期对应的关系图,其中错误的有( )
A.2处 B.1处
C.0处 D.4处
48. 研究人员发现“人视网膜色素上皮组织也存在神经干细胞”,对此种干细胞进行培养后能得到多种细胞(如下图所示)。下列叙述正确的是( )
A.图中所示过程中不发生DNA分子的复制
B.图中各种不同细胞的RNA和蛋白质完全不同
C.各种细胞功能的不同决定了其具有不同的结构
D.分化后的细胞中某些细胞器的数量会有差异
49. 为研究冬虫夏草提取物和鬼臼类木脂素的抗癌机理,科研小组进行了以下实验:甲组用含冬虫夏草提取物的细胞培养液培养小鼠肝癌细胞,乙组用含鬼臼类木脂素的细胞培养液培养小鼠肝癌细胞;丙组用等量的生理盐水代替冬虫夏草提取物和鬼臼类木脂素。一段时间后,测量细胞培养液中各种物质含量和肝癌细胞数目,结果如表所示。已知Bcl2蛋白是一种调控细胞凋亡的蛋白。下列叙述错误的是( )
组别
细胞培养液中物质的相对含量
肝癌细胞数目
Bcl2蛋白
相对含量
胸腺嘧啶
尿嘧啶
葡萄糖
甲
++
++
+++++
+
+
乙
+++++
+++++
++
+
+
丙
+
+
+
+++++
+++++
注:“+”的数量越多,表示物质的相对含量越大。
A.据实验结果分析,Bcl2蛋白是一种促进细胞凋亡的蛋白
B.小鼠肝癌细胞与衰老细胞相比,细胞膜上糖蛋白数量较少,但线粒体数量较多
C.据实验结果分析,冬虫夏草提取物的作用机理可能是阻断癌细胞摄取葡萄糖
D.据实验结果分析,鬼臼类木脂素的作用机理可能是抑制癌细胞合成DNA和RNA
50. 图为二倍体雄性田鼠(2n=54)体内某细胞正常分裂时相关物质或结构数量变化曲线的一部分,下列叙述不正确的是( )
A.若该图表示有丝分裂染色体组数目的变化,则a=2,且数量为2a时,核DNA数目为108
B.若该图表示有丝分裂染色体数目的变化,则a=54,且数量为2a时着丝点数目是108
C.若该图表示减数分裂每条染色体上DNA分子数目的变化,则a=1,数量为2a时可以发生基因重组
D.若该图表示减数分裂核DNA分子数目的变化,则数量为2a时细胞内一定存在同源染色体
51. 一对患有红绿色盲的夫妇生育了一个性染色体组成为XXY且患有红绿色盲的男孩,下列不可能为致病来源的是( )
A.精子形成过程中,减数第一次分裂时同源染色体未分离
B.精子形成过程中,减数第二次分裂时相同染色体未分开
C.卵细胞形成过程中,减数第一次分裂时同源染色体未分离
D.卵细胞形成过程中,减数第二次分裂时相同染色体未分开
52. 某研究者对非洲爪蟾的精巢切片进行显微观察,绘制了以下示意图,下列叙述正确的是( )
A.图中四个细胞含有同源染色体的细胞只有甲和丙
B.甲细胞中含有2个四分体
C.图中四个细胞称为初级精母细胞的有甲和丁
D.丁细胞染色体的互换区段内同一位点上的基因一定不相同
53.下列据图描述细胞周期的相关说法,正确的是( )
A.诱导细胞的基因突变可使用物理或化学方法,作用于图甲的S期或图丙的A→B段
B.一个完整的细胞周期是指图乙的a+b段或b+c段
C.用秋水仙素作用于图丙细胞的B→A段
D.细胞中可能含有染色单体的时间段是M或b、d或A→B段
54. 右图是某个精原细胞(基因型为AaBb)减数分裂过程中产生的一个细胞(不考虑基因突变),下列叙述正确的是( )
A.该细胞名称是初级精母细胞
B.该细胞含有一对同源染色体
C.该细胞形成的精子有两种基因型
D.该精原细胞产生的精子有两种基因型
55. 下图为某动物睾丸中不同细胞的分裂图像,下列说法错误的是( )
A.进行减数分裂的细胞为②④
B.①②③细胞均含有同源染色体
C.③细胞的子细胞称为初级精母细胞
D.④中可能发生等位基因的分离
56.下列关于比值的说法正确的是( )
A.基因型为Aa的豌豆种群不断自交,A基因频率与a基因频率的比值不断减小
B.人体剧烈运动时,短时间内机体的产热量/散热量不变
C.小麦根尖细胞进行呼吸作用时,O2消耗量/CO2产生量=1
D.正在进行质壁分离的细胞,细胞内浓度/外界溶液浓度减小
57.老鼠的皮毛黄色(A)对灰色(a)为显性,是由常染色体上的一对等位基因控制的。有一位遗传学家在实验中发现含显性基因(A)的精子和含显性基因(A)的卵细胞结合后不能发育。如果黄鼠与黄鼠(第一代)交配得到第二代,第二代老鼠自由交配一次得到第三代,那么在第三代中黄鼠所占的比例是( )
A.1/2 B.4/9
C.5/9 D.1
58. 对图甲中1~4号个体进行基因检测,将含有该遗传病基因或正常基因的相关DNA片段各自用电泳法分离。正常基因显示一个条带,患病基因显示为另一种条带,结果如下图乙。下列有关分析判断错误的是( )
A.图乙中的编号c对应系谱图中的4号个体
B.条带2的DNA片段含有该遗传病致病基因
C.8号个体的基因型与3号个体的基因型相同的概率为2/3
D.9号个体与该遗传病携带者结婚,孩子患病的概率为1/8
59.某种植物的羽裂叶和全缘叶是一对相对性状。某同学用全缘叶植株(植株甲)进行了下列四个实验。
①让植株甲进行自花传粉,子代出现性状分离
②用植株甲给另一全缘叶植株授粉,子代均为全缘叶
③用植株甲给羽裂叶植株授粉,子代中全缘叶与羽裂叶的比例为1∶1
④用植株甲给另一全缘叶植株授粉,子代中全缘叶与羽裂叶的比例为3∶1
其中能够判定植株甲为杂合子的实验是( )
A.①或② B.①或④
C.②或③ D.③或④
60.现有两瓶世代连续的果蝇,甲瓶中的个体全为灰身,乙瓶中的个体既有灰身也有黑身。让乙瓶中的全部灰身果蝇与异性黑身果蝇交配,若后代只有一种性状则可以认为( )
A.乙瓶中果蝇为甲瓶中果蝇的亲本,乙瓶中灰身果蝇为杂合子
B.乙瓶中果蝇为甲瓶中果蝇的亲本,乙瓶中灰身果蝇为纯合子
C.甲瓶中果蝇为乙瓶中果蝇的亲本,乙瓶中灰身果蝇为杂合子
D.甲瓶中果蝇为乙瓶中果蝇的亲本,乙瓶中灰身果蝇为纯合子
二、非选择题(45分)
61.(7分)生物膜的基本特点之一是能够维持相应环境内的物质浓度,图甲中a、b、c代表跨膜运输方式,d代表膜上的物质。回答下列与生物膜有关的问题:
(1)1959年罗伯特森提出了蛋白质—脂质—蛋白质的生物膜模型,他将生物膜描述为静态的统一结构,但这一观点无法解释 (举一例)等现象,因此遭到了质疑。
(2)图甲中可以表示被动运输的类型为 (填图中编号),其中 不需要膜蛋白的协助。图甲中可以表示主动运输的类型 (填图中编号)。
(3)人工合成的仅由磷脂双分子层构成的封闭球状结构称为脂质体。带电荷的分子很难通过脂质体的原因是磷脂双分子层的 (填“内部”或“外部”)是疏水的。
(4)图中物质跨膜运输方式会受到低温影响的是 (填图中编号)。
(5)某植物根系对某物质X的吸收速率与X的浓度关系如图乙所示,该植物根系对X的吸收方式为
(填名称)。
62. (7分)现有两种淀粉酶A与B,某生物兴趣小组为探究不同温度条件下这两种淀粉酶的活性。设计实验如下:
实验原理:温度等条件可以影响酶的活性;淀粉在淀粉酶的催化作用下产生麦芽糖;用分光光度计测量溶液的吸光度时,物质含量越多,其吸光度越大,因此可测出物质的相对含量。
实验材料:一定浓度的淀粉溶液、相同浓度的淀粉酶A和淀粉酶B溶液、水浴缸、温度计等。
实验结果:图甲是40℃时测定酶A催化淀粉水解成麦芽糖的量随时间变化的曲线,图乙是第④步保温5分钟后,用分光光度计对各组淀粉剩余含量进行检测的结果。
(1)该实验的自变量是 ,因变量有 ,淀粉酶催化淀粉水解的实质是 。
(2)若适当降低温度,在相同时间内测得图甲中P点将向 (填“上”或“下”)移动。
(3)将1、6两组 (填“能”或“不能”)作对照,原因是实验设计要遵循 原则。
63. (7分)图(一)是某植物种子在萌发成幼苗的过程中,根据其干重和鲜重的变化而绘制的两条曲线(X和Y);图(二)是把该植物种子萌发长成的植株放在密闭恒温玻璃小室内进行栽培实验(整个过程呼吸作用强度恒定),连续48h测定室内CO2浓度及该植物对CO2的吸收速率所得到的曲线。
请回答以下相关问题:
(1)图(一)中表示其鲜重变化的曲线是 ;a→c变化的主要原因是 。
(2)图(一)中曲线a→c变化过程中种子内有机物的种类 (填“增加”“减少”或“基本不变”),此时细胞内活动最旺盛的三种细胞器是 。
(3)若从分子水平分析,在图(一)中Q时间点以后,导致根尖不同部分在形态、结构和功能上出现稳定性差异的根本原因是 分子不同。
(4)图(二)中该植物呼吸速率与光合速率相等的时间点有 个。
(5)图(二)中该植物积累有机物最多的时间点是 h。
64. (7分)如图是有关二倍体生物体的细胞的分裂图,回答下列问题:
(1)若该二倍体生物的细胞进行减数分裂,则同源染色体联会一般发生在图甲细胞中的 段,而图乙细胞的D2E2表示 (时期)。
(2)图丙细胞中有 个染色体组。若图丙细胞中③和⑦染色体上的基因分别是A和a,则该细胞发生的变异类型是 。
(3)图丁细胞所处时期的典型特点是 。图戊细胞完成分裂产生的子细胞名称是 。
65. (7分)豌豆的高茎(D)对矮茎(d)为一对相对性状。仔细观察下列实验过程图解,回答相关问题:
(1)该实验的亲本中,父本是 。
(2)操作①叫 ,此项处理必须在豌豆 之前进行。
(3)操作②叫 ,此项处理后必须对母本的雌蕊进行套袋处理,其目的是 。
(4)高茎(D)对矮茎(d)为显性,若P皆为纯合体,让F1进行自交,F2性状中高茎与矮茎之比为 。这种现象称作 。
66. (10分)马铃薯是重要的经济作物,植物细胞工程在马铃薯的脱毒及育种等方面有重要的应用。请回答下列问题:
(1)培育脱毒马铃薯时,外植体宜选用 (填“茎尖”或“叶片”),不选另一个的理由是 。
(2)植物组织培养常用到愈伤组织培养基、生芽培养基和生根培养基。在愈伤组织培养基上,外植体经 形成愈伤组织,愈伤组织是一团具有分生能力、高度液泡化的薄壁细胞。在再分化阶段,生长素和细胞分裂素参与了细胞分化方向的调节,与生根培养基相比,一般情况下生芽培养基中 。
(3)马铃薯栽培种的抗病性和抗逆性较差,野生马铃薯的抗病性和抗逆性较好,但二者存在杂交不亲和性。利用野生马铃薯,通过细胞工程改进马铃薯栽培种品质的思路 。
(4)避免微生物污染,优化培养条件可提高植物组织培养的成功率。在植物组织培养时,应从 、 (答出2点)等方面采取措施,以减少污染;在培养室中培养时,注意优化培养环境,控制 、 、 (答出3点)等培养条件。
高三生物答案
1~5DDBDC 6~10BBBAB
11~15CBBCA 16~20BDCAB
21~25CAACA 26~30DCDAB
31~35BCCCC 36~40BBADC
41~45CDBDC 46~50BADAD
51~55BCDCC 56~60CADBB
61.
(1)变形虫变形(合理即可)
(2)a、b a c
(3)内部
(4)a、b、c
(5)协助扩散或主动运输
62.
(1)温度、酶的种类(2分) 各组淀粉剩余量(麦芽糖的生成量) 降低反应所需的活化能
(2)下
(3)不能 单一变量
63.
(1)X 细胞呼吸消耗有机物,不能进行光合作用
(2)增加 核糖体、线粒体、高尔基体
(3)mRNA
(4)4
(5)42
64.
(1)B1C1 减数第二次分裂后期
(2)4 基因突变
(3)同源染色体分离,非同源染色体自由组合 卵细胞和极体(2分)
65. (1)矮茎豌豆
(2)去雄 自花传粉
(3)人工授粉 防止外来花粉的干扰
(4)3:1 性状分离
66.
(1)茎尖 叶片细胞带病毒(病毒载量大),细胞的全能性低
(2)脱分化 细胞分裂素效应高于生长素
(3)将野生马铃薯细胞与马铃薯栽培种细胞融合,经植物组织培养将其培养成植株
(4)外植体消毒、培养基及器械灭菌、实验人员无菌操作
温度、光照、湿度、气体环境(O2、CO2)
高三生物试题
一、选择题(45分)
1.下列是关于几类生物的特点的叙述,正确的是( )
A.原核细胞与真核细胞都有细胞壁、细胞膜、细胞质和核酸
B.哺乳动物成熟的红细胞和人肝细胞都为真核细胞,都包括细胞膜、细胞质和细胞核
C.颤藻与发菜都能进行光合作用,但颤藻含光合色素,而发菜细胞中含叶绿体
D.细菌和蓝藻在结构上有统一性,都有细胞壁、细胞膜、核糖体和核酸等
2.N个氨基酸组成了M个多肽,其中有Z个是环状肽,据此分析下列表述错误的是( )
A.M个多肽一定含有的元素是C、H、O、N,还可能含有S
B.M个多肽至少含有的游离氨基数和游离羧基数均为M-Z
C.将这M个多肽完全水解为氨基酸,至少需要N-M+Z个水分子
D.这M个多肽至少含有N-M+Z个氧原子
3.下列关于原核生物和真核生物的叙述,错误的是( )
A.原核细胞没有线粒体,有的能进行有氧呼吸
B.真核生物都是异养型的,原核生物都是自养型的
C.真核生物和原核生物的遗传物质一定都是DNA
D.真核细胞具有生物膜系统,有利于细胞代谢的有序进行
4.下列关于细胞内物质含量的说法,正确的是( )
A.同一个体的肝细胞和白细胞中染色体数量相同,DNA的含量也相同
B.一对同源染色体的两个DNA分子之间碱基的种类和数目相同
C.人体心肌细胞的线粒体中O2/CO2的值高于细胞质基质
D.人体剧烈运动时细胞中ATP的分解和合成速率加快
5.图一是细胞中几种化合物含量的扇形图,图二是活细胞中元素含量的柱形图,图三是T2噬菌体中由a、b和c构成的化合物m,下列说法错误的是( )
A.若细胞代谢正常,则图一中的甲是水
B.若细胞完全脱水,则其含量最多的元素不是图二中的A
C.若图三中c为腺嘌呤,则m为腺嘌呤核糖核苷酸
D.图三中的a和b交替连接,构成遗传物质的基本骨架
6.下列有关细胞中DNA和RNA的叙述中,正确的是( )
A.真核细胞的叶绿体、线粒体和核糖体中都含有少量的DNA和RNA
B.真核细胞和原核细胞中一个mRNA分子可以结合多个核糖体
C.真核生物细胞核中的遗传物质是DNA,细胞质中的遗传物质是RNA
D.真核细胞中DNA分子碱基对数等于所有基因的碱基对数之和
7.下列有关蛋白质的说法错误的是( )
A.蛋白质的元素组成是C、H、O、N,组成蛋白质的氨基酸有20种。
B.细胞凋亡过程中,细胞不会产生新的蛋白质。
C.蛋白质的多样性与组成蛋白质的氨基酸的种类、数目、排列顺序以及肽链的空间结构有关。
D.具有运输作用的蛋白质有血红蛋白,具有信息调节作用的蛋白质有胰岛素,具有免疫作用的蛋白质有抗体。
8. 生物实验中常用水处理实验材料。下列说法错误的是
A. 在“观察 DNA和RNA在细胞中的分布”的实验中,水解处理后,需要用蒸馏水的缓水流冲洗载玻片10s
B. 在“检测生物组织中的脂肪”的实验中,对花生子叶薄片染色后,需要用吸水纸吸去染液,再滴1~2 滴蒸馏水洗去浮色
C. 在“用高倍显微镜观察叶绿体”的实验中,临时装片中的叶片要随时保持有水状态
D. 在“体验制备细胞膜的方法”的实验中,需要把哺乳动物的新鲜红细胞置于蒸馏水中
9.下图是鉴定生物组织中某种成分的操作流程图。下列相关叙述正确的是( )
A. 石英砂的作用是使研磨更充分
B.可用菠菜叶片替代苹果
C.图中的甲试剂也可以用于鉴定蛋白质
D.甲试剂由甲、乙两种液体组成,使用时先加甲液再加乙液
10.下图是由A、B、C三个区段共81个氨基酸构成的胰岛素原,其需切除C区段才能成为有活性的胰岛素。下列相关叙述正确的是( )
A.胰岛素原中至少含有3个游离的氨基
B.理论上可根据切除C区段所得多肽的含量间接反映胰岛素的量
C.沸水浴时肽键断裂,导致胰岛素生物活性丧失
D.胰岛素分子中含有2条肽链、79个肽键
11.下列有关细胞膜的叙述,正确的是
A.细胞膜两侧的离子浓度差是通过自由扩散实现的
B.细胞膜与线粒体膜、核膜中所含蛋白质的功能相同
C.分泌蛋白质分泌到细胞外的过程存在膜脂的流动现象
D.膜中的磷脂分子是由胆固醇、脂肪酸和磷酸组成的
12.下列与细胞相关的叙述,正确的是
A. 核糖体、溶酶体都是具有膜结构的细胞器
B. 酵母菌的细胞核内含有DNA和RNA两类核酸
C. 蓝藻细胞的能量来源于其线粒体有氧呼吸过程
D. 在叶绿体中可进行CO2的固定但不能合成ATP
13.下列是细胞的部分结构放大图,下列说法错误的是:
A.在细胞分裂间期,被改良苯酚品红染成深色的结构是⑦中的c。
B.与能量转换有关的结构是②和④。活细胞中的②可以被台盼蓝染液染成蓝绿色。
C.图中不属于生物膜系统的是⑤,原核生物没有生物膜系统。
D.①和③都可以形成囊泡,需要②提供能量。
14.下列与细胞有关的叙述,错误的是( )
A.细胞膜是细胞的边界,承担着细胞内外物质交换和信息交流等功能
B.细胞骨架与物质运输、能量转换、信息传递等细胞生命活动有关
C.细胞核位于细胞的正中央,所以它是细胞遗传和代谢的控制中心
D.细胞内具有多个相对独立的结构,保证了生命活动高效有序地进行
15.下列有关细胞结构和功能的叙述,正确的是( )
A.内质网膜可与核膜、细胞膜相连,有利于物质的运输
B.卵细胞的体积较大,利于它与周围环境进行物质交换
C.蓝藻通过核孔能实现核质之间频繁的物质交换和信息交流
D.性腺细胞膜上运输性激素的载体蛋白数量通常青春期比幼年和老年时期多
16.下列有关动物细胞膜的结构和功能的叙述,错误的是( )
A.细胞膜的外表面既有糖蛋白又有糖脂
B.细胞膜的选择透过性与磷脂双分子层无关
C.功能越复杂的细胞膜,蛋白质的种类和数量越多
D.细胞膜上的载体蛋白由吸附在内质网上的核糖体合成
17.下列有关高尔基体的叙述,错误的是( )
A.在根瘤菌细胞壁的形成过程中,无高尔基体的参与
B.用14C标记的葡萄糖培养去掉细胞壁的植物细胞,在细胞内含14C最多的结构最可能是高尔基体
C.高尔基体是动植物细胞中功能不同的细胞器
D.高尔基体与细胞内的氨基酸脱水缩合有关
18.下图表示细胞中某种生物大分子的合成及运输路线。下列相关叙述正确的是( )
A.该生物大分子可能是抗体或乙酰胆碱
B.①可能是核糖体也可能是中心体
C.该物质经“②→③→④”的运输过程需要囊泡
D.该物质运输过程体现了生物膜具有选择透过性
19.下图为变形虫摄食、消化过程的示意图。下列叙述正确的是( )
A.食物泡膜与溶酶体膜的结构及组成成分相似
B.胞吞、胞吐过程以生物膜的选择透过性为基础
C.溶酶体内合成的水解酶能分解衰老、损伤的细胞器
D.细胞内各种结构之间的协调配合是在高尔基体的控制下完成的
20. 下图是细胞膜部分功能模式图。据图分析,下列说法错误的是 ( )
A. 功能①在生命起源过程中具有关键作用
B. 功能②表示进入细胞的物质对细胞都有利
C. 胰岛素调控生命活动可用功能③表示
D. 相邻的植物细胞可通过功能④进行信息交流
21.离子泵是一种具有ATP水解酶活性的载体蛋白,能利用水解ATP释放的能量跨膜运输离子。下列叙述正确的是
A. 离子通过离子泵的跨膜运输属于协助扩散
B. 离子通过离子泵的跨膜运输是顺着浓度阶梯进行的
C. 动物一氧化碳中毒会降低离子泵跨膜运输离子的速率
D. 加入蛋白质变性剂会提高离子泵跨膜运输离子的速率
22.协同运输是一类靠间接提供能量完成的主动运输,该方式中物质跨膜运输所需要的能量来自膜两侧离子的电化学浓度梯度。下图为液泡膜上离子跨膜运输机制示意图,下列说法错误的是( )
A.Ca2+逆浓度梯度从细胞液进入细胞质基质
B.有氧呼吸的增强可促进Ca2+进入液泡
C.Na+进入液泡的方式属于主动运输
D.H+进出液泡的机制可使液泡膜内外pH不同
23.下图为生物膜的结构模式图。下列有关叙述错误的是( )
A.磷脂双分子层和蛋白质构成该结构的基本支架
B.构成该结构的蛋白质和磷脂分子大多数可以运动
C.如果蛋白A具有信息交流功能,则其常与多糖相结合
D.如果蛋白B具有运输功能,则其发挥作用时不一定需要消耗ATP
24.制作无色洋葱鳞片叶表皮细胞的临时装片用于“观察植物细胞吸水与失水”实验,用高浓度(质量浓度为0.075 g/mL)的胭脂红溶液(一种水溶性的大分子食用色素,呈红色)作为外界溶液进行引流处理后,观察细胞的变化。下列有关实验操作和结果的叙述,正确的是( )
A.表皮细胞的液泡为红色时,细胞仍具正常生理功能
B.发生细胞质壁分离现象时,表皮细胞内的红色区域变小
C.发生细胞质壁分离复原现象时,表皮细胞内的无色区域变大
D.用不同浓度的胭脂红溶液处理细胞后,均能观察到质壁分离和复原现象
25.下图表示磷脂分子构成的脂质体,它可以作为药物(图中表示药物)的运载体,将药物运送到特定的细胞发挥作用。下列叙述错误的是
A. 当脂质体与靶细胞接触时,图a中通过自由扩散进入靶细胞内
B. 可在脂质体膜上加入适量胆固醇,用来调节脂质体膜的流动性
C. 可在脂质体膜上镶嵌某种蛋白质,使脂质体与特定细胞起作用
D. 图a中是能在水中结晶或溶解的药物,图b中是脂溶性药物
26.下图1~4表示物质浓度或O2浓度与物质跨膜运输速度间关系的曲线图。下列相关叙述不正确的是( )
A.若某物质跨膜运输的速度可用图1与图3表示,则该物质不应为葡萄糖
B.若某物质跨膜运输的速度可用图2与图3表示,则该物质可能是葡萄糖
C.限制图中A、C两点的运输速度的主要因素不同,B、D两点的限制因素有共同点
D.将图2与图4的曲线补充完整,曲线的起点应从坐标系的原点开始
27.萝卜条质量变化与蔗糖溶液浓度的关系如下图所示。把相同的新鲜萝卜条放入a、b、c三个不同浓度的蔗糖溶液中,下列分析正确的是( )
A.若溶液浓度为a,萝卜条的质量将会减少
B.若溶液浓度为b,水分子不会进出萝卜细胞
C.若溶液浓度为c,萝卜细胞将发生渗透失水
D.一段时间后,在c浓度溶液中的萝卜细胞液渗透压最小
28.下图为研究渗透作用的实验装置,漏斗内溶液(S1)和漏斗外溶液(S2)为两种不同浓度的蔗糖溶液,水分子可以透过半透膜,而蔗糖分子则不能。当渗透达到平衡时,液面差为m。下列有关叙述正确的是( )
A.渗透平衡时S1溶液的浓度等于S2溶液的浓度
B.若向漏斗中加入蔗糖分子,则平衡时m变小
C.当漏斗内外的高度差达到平衡时,没有水分子进出半透膜
D.若吸出漏斗中高出烧杯液面的溶液,再次平衡时m将变小
29.主动运输消耗的能量可来自ATP或离子电化学梯度等。如图为Na+、葡萄糖进出小肠上皮细胞的示意图。下列关于图中物质跨膜运输过程的分析错误的是( )
A.葡萄糖从肠腔进入小肠上皮细胞是不需耗能的主动运输
B.Na+从小肠上皮细胞进入组织液是需要消耗ATP的主动运输
C.葡萄糖从肠腔进入小肠上皮细胞与Na+从肠腔进入小肠上皮细胞相伴随
D.Na+从肠腔到小肠上皮细胞以及葡萄糖从小肠上皮细胞到组织液均为被动运输
30.下图是物质进出细胞的两种运输方式示意图,以下说法错误的是( )
A.吞噬细胞对病原体的摄取和处理经a过程要有细胞表面识别和内部供能才可能完成
B.一般情况下神经递质通过a过程进入细胞发挥作用
C.浆细胞产生的抗体经b过程分泌到细胞外,该过程有膜成分的更新
D.经b过程出细胞的物质不一定都是大分子物质
31.ATP是直接给细胞的生命活动提供能量的一种有机物。下列相关叙述正确的是( )
A.乳酸菌生命活动所需能量由乳酸分解提供
B.人在剧烈运动时,肌细胞产生ATP的速率增大
C.线粒体内膜上和叶绿体基质中都能合成ATP
D.叶肉细胞光合作用产生的ATP可用于植物体的各项生理活动
32.选取了若干长势相同的番茄植株,均分在相同的密闭玻璃容器中,首先测定了CO2的起始浓度,然后分别进行不同强度的光照(其它条件适宜),12小时后再次测定CO2的浓度,从而计算出了CO2的变化量(可用来表示光合作用的速率),实验结果如甲图曲线所示;图乙表示番茄植株叶肉细胞中发生的某些生理过程。以下说法正确的是:
A.水光解产生的[H]可在线粒体中被消耗。
B.甲图中C点以后,限制番茄光合作用速率的外界因素可能是温度。
C.当其他条件适宜,番茄少量缺镁时,会直接影响过程1。
D.若要检测过程4是否产生了CO2,除了用澄清石灰水以外,还可用酸性重铬酸钾溶液。
33.某生物兴趣小组以淀粉为实验材料,对唾液淀粉酶的某些特性进行了探究。下图为最适温度和pH值条件下,所获得的实验结果,下列说法正确的是:
A.若适当降低温度,P点将向下移动,完全水解后获得麦芽糖的量减少。
B.若增加实验过程中唾液淀粉酶的量,P点将向上移动。
C.除用生成物的量表示酶促反应速率外,还可以用淀粉的消耗量来表示。
D.有同学在此实验中选用斐林试剂鉴定麦芽糖。
34.下图为正常绿色植物的叶绿素a的吸收光谱、叶绿体色素总吸收光谱以及光合作用的作用光谱(作用光谱代表各种波长下的植物光合作用效率)。以下对该图的分析错误的是
A.图示表明叶绿素a主要吸收红光和蓝紫光
B.总吸收光谱是代表叶绿体四种色素对光能的吸收
C.如果缺少镁,则只有蓝紫光的吸收会受到影响
D.在晚间应用大约550nm波长的绿光照射行道树
35.用葡萄糖溶液培养酵母菌。下面是根据培养液中酵母菌代谢产物的生成量绘成的曲线图。以下分析不正确的是
A.在O2浓度为c时,有氧呼吸吸收的O2与释放CO2摩尔数相等
B.在O2浓度为a时,无氧呼吸与有氧呼吸消耗的葡萄糖的比为3︰5
C.图中实线可以表示不同O2浓度下酵母菌进行有氧呼吸时CO2的生成量
D.图中虚线可以表示不同O2浓度下酵母菌进行无氧呼吸的强弱变化
36.从小鼠的肝细胞中提取细胞质基质和线粒体,分别保存于试管中,置于适宜环境中进行相关实验。下列说法正确的是( )
A.向盛有细胞质基质的试管中注入葡萄糖,可测得有CO2
B.为保持活性需将线粒体置于等渗缓冲溶液中
C.向盛有线粒体的试管中注入葡萄糖,可测得O2的消耗量加大
D.向盛有线粒体的试管中注入丙酮酸,降低温度不改变线粒体的耗氧速率
37.在光合作用的探究历程中,人们利用离体的叶绿体进行实验,逐渐探明了水的光解和[H]的产生过程,如图所示(e-为负电子)。下列分析正确的是( )
A.完成过程①需要叶绿体色素和酶的共同作用
B.过程②发生在类囊体薄膜上并存在能量的转换
C.NADPH进入叶绿体基质并参与合成C3的反应
D.自养生物细胞的过程①②均发生在叶绿体中
38.下图为酶促反应相关曲线图,Km表示酶促反应速率为1/2 vmax时的底物浓度。竞争性抑制剂与底物结构相似,可与底物竞争性结合酶的活性部位;非竞争性抑制剂可与酶的非活性部位发生不可逆性结合,从而使酶的活性部位功能丧失。下列分析错误的是( )
A.Km越大,酶与底物亲和力越高
B.加入竞争性抑制剂,Km增大
C.加入非竞争性抑制剂,vmax降低
D.非竞争性抑制剂破坏酶的空间结构
39. 下图是夏季连续两昼夜内,某野外植物CO2吸收量和释放量的变化曲线图。S1~S5表示曲线与横轴围成的面积。下列叙述错误的是( )
A.图中B点和I点,该植物的光合作用强度和呼吸作用强度相同
B.图中DE段不是直线的原因是夜间温度不稳定,影响植物的呼吸作用
C.如果S1+S3+S5>S2+S4,表明该植物在这两昼夜内有机物的积累量为负值
D.图中S2明显小于S4,造成这种情况的主要外界因素最可能是CO2浓度
40.右图为ATP—ADP的循环图解。下列叙述正确的是( )
A.①属于放能反应,在细胞内与其他吸能反应密切联系
B.溶酶体中蛋白质水解为氨基酸需要②过程提供能量
C.人在饥饿时,细胞内的过程①和②也能达到平衡
D.各种生物均能独立完成ATP—ADP循环
41. 取三个玻璃瓶,两个用黑胶布包上,并包以锡箔,记为A、B瓶,另一个白瓶记为C瓶,其中B、C瓶中放入长势良好的同种植物。从待测的水体深度取水,保留A瓶以测定水中原来的溶氧量(初始值)。将B、C瓶沉入取水深度,经过一段时间,将其取出,并进行溶氧量的测定。下列叙述错误的是( )
A.有初始值的情况下,黑瓶中氧气的减少量为有氧呼吸量
B.有初始值的情况下,白瓶中氧气的增加量为净光合作用量
C.没有初始值的情况下,白瓶中测得的现有氧气量与黑瓶中测得的现有氧气量之和即总光合作用量
D.没有初始值的情况下,白瓶中测得的现有氧气量与黑瓶中测得的现有氧气量之差即总光合作用量
42. 图甲为研究光合作用的实验装置。用打孔器在某植物的叶片上打出多个叶圆片,再用气泵抽出气体直至叶片沉入水底,然后将等量的叶圆片转至不同浓度的NaHCO3溶液中,给予一定的光照,测量每个培养皿中叶圆片上浮至液面所用的平均时间(见图乙), 以研究光合作用速率与NaHCO3溶液浓度的关系。下列有关分析正确的是( )
A.在AB段,随着NaHCO3溶液浓度的增加,光合作用速率逐渐减小
B.在BC段,单独增加光照或温度或NaHCO3溶液浓度,都可以缩短叶圆片上浮的时间
C.因配制的NaHCO3溶液中不含氧气,所以整个实验过程中叶圆片不能进行细胞呼吸
D.在C点以后,随NaHCO3溶液浓度升高,叶肉细胞光合作用强度下降
43.在细胞的生命历程中,会出现分裂、分化等现象。下列叙述错误的是
A.细胞的有丝分裂对生物性状的遗传有贡献 B.哺乳动物的造血干细胞是未经分化的细胞
C.细胞分化是细胞内基因选择性表达的结果 D.通过组织培养可将植物叶肉细胞培育成新的植株
44.下图是洋葱根尖有丝分裂时在显微镜下观察到的图象,其中A、B、C、D、E分别为不同细胞的代号。以下说法错误的是:
A.根据细胞周期,图中所示细胞在有丝分裂过程中从细胞分裂间期直至细胞分裂末期的顺序为DABCE。
B.图B细胞处于中期,有8条染色单体,主要的特征是着丝点排列在赤道板上。
C.图C细胞有8条染色体,8条DNA分子。
D.染色单体在A时期形成。
45. 右图为某二倍体生物细胞分裂某一时期示意图,据图判断,下列叙述正确的是( )
A.该时期有6条染色体,6个DNA分子
B.该时期可能为有丝分裂前期细胞图像
C.该时期已完成减数第一次分裂
D.该图可能为次级卵母细胞或第二极体
46. 下图表示某生物细胞分裂过程,两对等位基因A、a和B、b分别位于两对同源染色体上,若不考虑互换,则下列叙述正确的是( )
A.细胞Ⅱ可能是次级卵母细胞,无同源染色体
B.细胞Ⅳ中有2个B基因和2个b基因
C.细胞Ⅴ中可能含有2条染色体,1个b基因
D.细胞Ⅲ中的染色体数目与核DNA数目的比例始终为1∶2
47. 下图是动物细胞有丝分裂和减数分裂过程中,一个细胞内染色体数目变化规律曲线和各分裂时期对应的关系图,其中错误的有( )
A.2处 B.1处
C.0处 D.4处
48. 研究人员发现“人视网膜色素上皮组织也存在神经干细胞”,对此种干细胞进行培养后能得到多种细胞(如下图所示)。下列叙述正确的是( )
A.图中所示过程中不发生DNA分子的复制
B.图中各种不同细胞的RNA和蛋白质完全不同
C.各种细胞功能的不同决定了其具有不同的结构
D.分化后的细胞中某些细胞器的数量会有差异
49. 为研究冬虫夏草提取物和鬼臼类木脂素的抗癌机理,科研小组进行了以下实验:甲组用含冬虫夏草提取物的细胞培养液培养小鼠肝癌细胞,乙组用含鬼臼类木脂素的细胞培养液培养小鼠肝癌细胞;丙组用等量的生理盐水代替冬虫夏草提取物和鬼臼类木脂素。一段时间后,测量细胞培养液中各种物质含量和肝癌细胞数目,结果如表所示。已知Bcl2蛋白是一种调控细胞凋亡的蛋白。下列叙述错误的是( )
组别
细胞培养液中物质的相对含量
肝癌细胞数目
Bcl2蛋白
相对含量
胸腺嘧啶
尿嘧啶
葡萄糖
甲
++
++
+++++
+
+
乙
+++++
+++++
++
+
+
丙
+
+
+
+++++
+++++
注:“+”的数量越多,表示物质的相对含量越大。
A.据实验结果分析,Bcl2蛋白是一种促进细胞凋亡的蛋白
B.小鼠肝癌细胞与衰老细胞相比,细胞膜上糖蛋白数量较少,但线粒体数量较多
C.据实验结果分析,冬虫夏草提取物的作用机理可能是阻断癌细胞摄取葡萄糖
D.据实验结果分析,鬼臼类木脂素的作用机理可能是抑制癌细胞合成DNA和RNA
50. 图为二倍体雄性田鼠(2n=54)体内某细胞正常分裂时相关物质或结构数量变化曲线的一部分,下列叙述不正确的是( )
A.若该图表示有丝分裂染色体组数目的变化,则a=2,且数量为2a时,核DNA数目为108
B.若该图表示有丝分裂染色体数目的变化,则a=54,且数量为2a时着丝点数目是108
C.若该图表示减数分裂每条染色体上DNA分子数目的变化,则a=1,数量为2a时可以发生基因重组
D.若该图表示减数分裂核DNA分子数目的变化,则数量为2a时细胞内一定存在同源染色体
51. 一对患有红绿色盲的夫妇生育了一个性染色体组成为XXY且患有红绿色盲的男孩,下列不可能为致病来源的是( )
A.精子形成过程中,减数第一次分裂时同源染色体未分离
B.精子形成过程中,减数第二次分裂时相同染色体未分开
C.卵细胞形成过程中,减数第一次分裂时同源染色体未分离
D.卵细胞形成过程中,减数第二次分裂时相同染色体未分开
52. 某研究者对非洲爪蟾的精巢切片进行显微观察,绘制了以下示意图,下列叙述正确的是( )
A.图中四个细胞含有同源染色体的细胞只有甲和丙
B.甲细胞中含有2个四分体
C.图中四个细胞称为初级精母细胞的有甲和丁
D.丁细胞染色体的互换区段内同一位点上的基因一定不相同
53.下列据图描述细胞周期的相关说法,正确的是( )
A.诱导细胞的基因突变可使用物理或化学方法,作用于图甲的S期或图丙的A→B段
B.一个完整的细胞周期是指图乙的a+b段或b+c段
C.用秋水仙素作用于图丙细胞的B→A段
D.细胞中可能含有染色单体的时间段是M或b、d或A→B段
54. 右图是某个精原细胞(基因型为AaBb)减数分裂过程中产生的一个细胞(不考虑基因突变),下列叙述正确的是( )
A.该细胞名称是初级精母细胞
B.该细胞含有一对同源染色体
C.该细胞形成的精子有两种基因型
D.该精原细胞产生的精子有两种基因型
55. 下图为某动物睾丸中不同细胞的分裂图像,下列说法错误的是( )
A.进行减数分裂的细胞为②④
B.①②③细胞均含有同源染色体
C.③细胞的子细胞称为初级精母细胞
D.④中可能发生等位基因的分离
56.下列关于比值的说法正确的是( )
A.基因型为Aa的豌豆种群不断自交,A基因频率与a基因频率的比值不断减小
B.人体剧烈运动时,短时间内机体的产热量/散热量不变
C.小麦根尖细胞进行呼吸作用时,O2消耗量/CO2产生量=1
D.正在进行质壁分离的细胞,细胞内浓度/外界溶液浓度减小
57.老鼠的皮毛黄色(A)对灰色(a)为显性,是由常染色体上的一对等位基因控制的。有一位遗传学家在实验中发现含显性基因(A)的精子和含显性基因(A)的卵细胞结合后不能发育。如果黄鼠与黄鼠(第一代)交配得到第二代,第二代老鼠自由交配一次得到第三代,那么在第三代中黄鼠所占的比例是( )
A.1/2 B.4/9
C.5/9 D.1
58. 对图甲中1~4号个体进行基因检测,将含有该遗传病基因或正常基因的相关DNA片段各自用电泳法分离。正常基因显示一个条带,患病基因显示为另一种条带,结果如下图乙。下列有关分析判断错误的是( )
A.图乙中的编号c对应系谱图中的4号个体
B.条带2的DNA片段含有该遗传病致病基因
C.8号个体的基因型与3号个体的基因型相同的概率为2/3
D.9号个体与该遗传病携带者结婚,孩子患病的概率为1/8
59.某种植物的羽裂叶和全缘叶是一对相对性状。某同学用全缘叶植株(植株甲)进行了下列四个实验。
①让植株甲进行自花传粉,子代出现性状分离
②用植株甲给另一全缘叶植株授粉,子代均为全缘叶
③用植株甲给羽裂叶植株授粉,子代中全缘叶与羽裂叶的比例为1∶1
④用植株甲给另一全缘叶植株授粉,子代中全缘叶与羽裂叶的比例为3∶1
其中能够判定植株甲为杂合子的实验是( )
A.①或② B.①或④
C.②或③ D.③或④
60.现有两瓶世代连续的果蝇,甲瓶中的个体全为灰身,乙瓶中的个体既有灰身也有黑身。让乙瓶中的全部灰身果蝇与异性黑身果蝇交配,若后代只有一种性状则可以认为( )
A.乙瓶中果蝇为甲瓶中果蝇的亲本,乙瓶中灰身果蝇为杂合子
B.乙瓶中果蝇为甲瓶中果蝇的亲本,乙瓶中灰身果蝇为纯合子
C.甲瓶中果蝇为乙瓶中果蝇的亲本,乙瓶中灰身果蝇为杂合子
D.甲瓶中果蝇为乙瓶中果蝇的亲本,乙瓶中灰身果蝇为纯合子
二、非选择题(45分)
61.(7分)生物膜的基本特点之一是能够维持相应环境内的物质浓度,图甲中a、b、c代表跨膜运输方式,d代表膜上的物质。回答下列与生物膜有关的问题:
(1)1959年罗伯特森提出了蛋白质—脂质—蛋白质的生物膜模型,他将生物膜描述为静态的统一结构,但这一观点无法解释 (举一例)等现象,因此遭到了质疑。
(2)图甲中可以表示被动运输的类型为 (填图中编号),其中 不需要膜蛋白的协助。图甲中可以表示主动运输的类型 (填图中编号)。
(3)人工合成的仅由磷脂双分子层构成的封闭球状结构称为脂质体。带电荷的分子很难通过脂质体的原因是磷脂双分子层的 (填“内部”或“外部”)是疏水的。
(4)图中物质跨膜运输方式会受到低温影响的是 (填图中编号)。
(5)某植物根系对某物质X的吸收速率与X的浓度关系如图乙所示,该植物根系对X的吸收方式为
(填名称)。
62. (7分)现有两种淀粉酶A与B,某生物兴趣小组为探究不同温度条件下这两种淀粉酶的活性。设计实验如下:
实验原理:温度等条件可以影响酶的活性;淀粉在淀粉酶的催化作用下产生麦芽糖;用分光光度计测量溶液的吸光度时,物质含量越多,其吸光度越大,因此可测出物质的相对含量。
实验材料:一定浓度的淀粉溶液、相同浓度的淀粉酶A和淀粉酶B溶液、水浴缸、温度计等。
实验结果:图甲是40℃时测定酶A催化淀粉水解成麦芽糖的量随时间变化的曲线,图乙是第④步保温5分钟后,用分光光度计对各组淀粉剩余含量进行检测的结果。
(1)该实验的自变量是 ,因变量有 ,淀粉酶催化淀粉水解的实质是 。
(2)若适当降低温度,在相同时间内测得图甲中P点将向 (填“上”或“下”)移动。
(3)将1、6两组 (填“能”或“不能”)作对照,原因是实验设计要遵循 原则。
63. (7分)图(一)是某植物种子在萌发成幼苗的过程中,根据其干重和鲜重的变化而绘制的两条曲线(X和Y);图(二)是把该植物种子萌发长成的植株放在密闭恒温玻璃小室内进行栽培实验(整个过程呼吸作用强度恒定),连续48h测定室内CO2浓度及该植物对CO2的吸收速率所得到的曲线。
请回答以下相关问题:
(1)图(一)中表示其鲜重变化的曲线是 ;a→c变化的主要原因是 。
(2)图(一)中曲线a→c变化过程中种子内有机物的种类 (填“增加”“减少”或“基本不变”),此时细胞内活动最旺盛的三种细胞器是 。
(3)若从分子水平分析,在图(一)中Q时间点以后,导致根尖不同部分在形态、结构和功能上出现稳定性差异的根本原因是 分子不同。
(4)图(二)中该植物呼吸速率与光合速率相等的时间点有 个。
(5)图(二)中该植物积累有机物最多的时间点是 h。
64. (7分)如图是有关二倍体生物体的细胞的分裂图,回答下列问题:
(1)若该二倍体生物的细胞进行减数分裂,则同源染色体联会一般发生在图甲细胞中的 段,而图乙细胞的D2E2表示 (时期)。
(2)图丙细胞中有 个染色体组。若图丙细胞中③和⑦染色体上的基因分别是A和a,则该细胞发生的变异类型是 。
(3)图丁细胞所处时期的典型特点是 。图戊细胞完成分裂产生的子细胞名称是 。
65. (7分)豌豆的高茎(D)对矮茎(d)为一对相对性状。仔细观察下列实验过程图解,回答相关问题:
(1)该实验的亲本中,父本是 。
(2)操作①叫 ,此项处理必须在豌豆 之前进行。
(3)操作②叫 ,此项处理后必须对母本的雌蕊进行套袋处理,其目的是 。
(4)高茎(D)对矮茎(d)为显性,若P皆为纯合体,让F1进行自交,F2性状中高茎与矮茎之比为 。这种现象称作 。
66. (10分)马铃薯是重要的经济作物,植物细胞工程在马铃薯的脱毒及育种等方面有重要的应用。请回答下列问题:
(1)培育脱毒马铃薯时,外植体宜选用 (填“茎尖”或“叶片”),不选另一个的理由是 。
(2)植物组织培养常用到愈伤组织培养基、生芽培养基和生根培养基。在愈伤组织培养基上,外植体经 形成愈伤组织,愈伤组织是一团具有分生能力、高度液泡化的薄壁细胞。在再分化阶段,生长素和细胞分裂素参与了细胞分化方向的调节,与生根培养基相比,一般情况下生芽培养基中 。
(3)马铃薯栽培种的抗病性和抗逆性较差,野生马铃薯的抗病性和抗逆性较好,但二者存在杂交不亲和性。利用野生马铃薯,通过细胞工程改进马铃薯栽培种品质的思路 。
(4)避免微生物污染,优化培养条件可提高植物组织培养的成功率。在植物组织培养时,应从 、 (答出2点)等方面采取措施,以减少污染;在培养室中培养时,注意优化培养环境,控制 、 、 (答出3点)等培养条件。
高三生物答案
1~5DDBDC 6~10BBBAB
11~15CBBCA 16~20BDCAB
21~25CAACA 26~30DCDAB
31~35BCCCC 36~40BBADC
41~45CDBDC 46~50BADAD
51~55BCDCC 56~60CADBB
61.
(1)变形虫变形(合理即可)
(2)a、b a c
(3)内部
(4)a、b、c
(5)协助扩散或主动运输
62.
(1)温度、酶的种类(2分) 各组淀粉剩余量(麦芽糖的生成量) 降低反应所需的活化能
(2)下
(3)不能 单一变量
63.
(1)X 细胞呼吸消耗有机物,不能进行光合作用
(2)增加 核糖体、线粒体、高尔基体
(3)mRNA
(4)4
(5)42
64.
(1)B1C1 减数第二次分裂后期
(2)4 基因突变
(3)同源染色体分离,非同源染色体自由组合 卵细胞和极体(2分)
65. (1)矮茎豌豆
(2)去雄 自花传粉
(3)人工授粉 防止外来花粉的干扰
(4)3:1 性状分离
66.
(1)茎尖 叶片细胞带病毒(病毒载量大),细胞的全能性低
(2)脱分化 细胞分裂素效应高于生长素
(3)将野生马铃薯细胞与马铃薯栽培种细胞融合,经植物组织培养将其培养成植株
(4)外植体消毒、培养基及器械灭菌、实验人员无菌操作
温度、光照、湿度、气体环境(O2、CO2)
相关资料
更多

