还剩29页未读,
继续阅读
2020高考化学刷题冲刺含最新模拟题专题二十二物质的检验分离和提纯讲义含解析
展开
专题二十二 物质的检验、分离和提纯
考点1 物质的分离与提纯
1.[2017全国卷Ⅰ,8,6分]《本草衍义》中对精制砒霜过程有如下叙述:“取砒之法,将生砒就置火上,以器覆之,令砒烟上飞着覆器,遂
凝结累然下垂如乳,尖长者为胜,平短者次之。”文中涉及的操作方法是( )
A.蒸馏 B.升华 C.干馏 D.萃取
备考时要在重视教材知识的基础上,注意联系古文中的化学知识,拓宽视野。
解题模型:链接考法1命题角度2
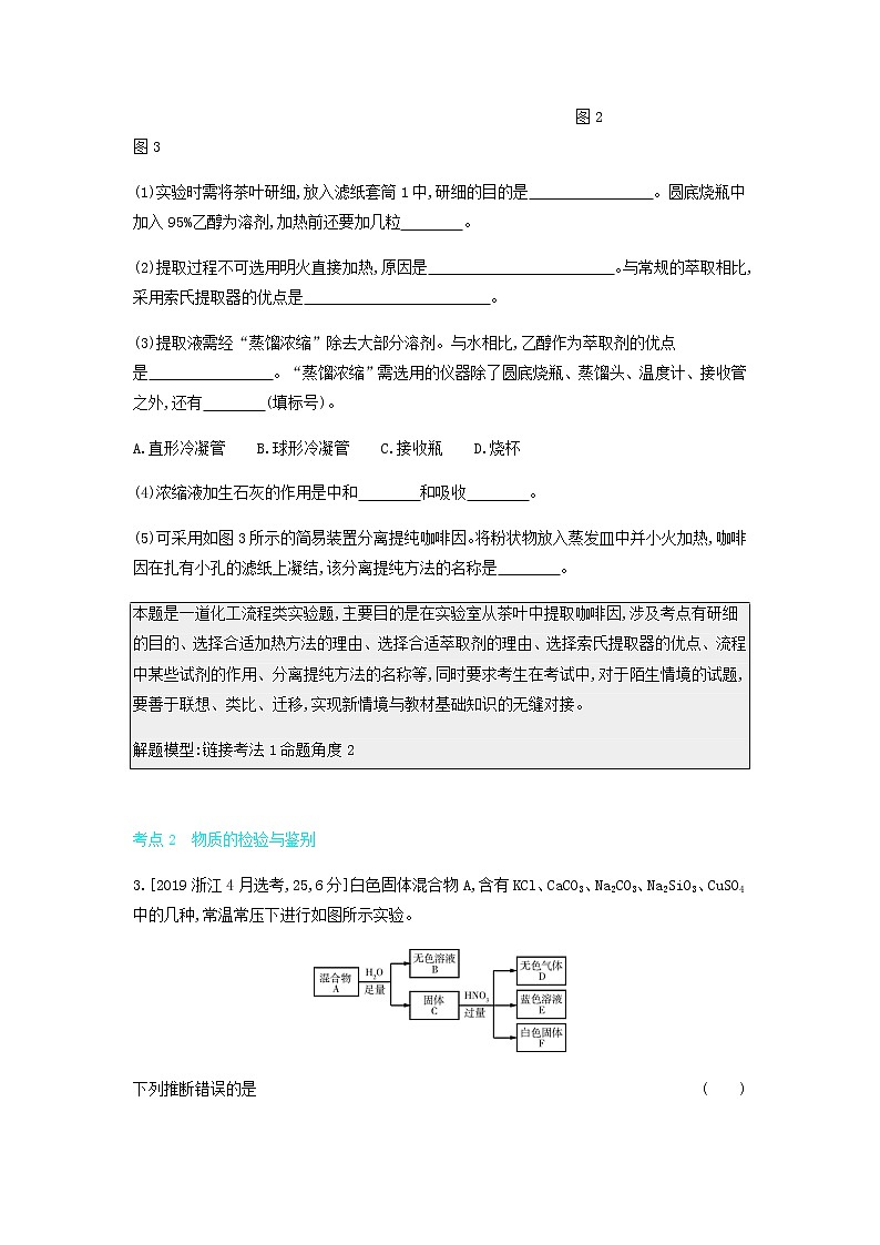
2.[2019全国卷Ⅱ,28,15分]咖啡因是一种生物碱(易溶于水及乙醇,熔点234.5 ℃,100 ℃以上开始升华),有兴奋大脑神经和利尿等作用。茶叶中含咖啡因约1%~5%、单宁酸(Ka约为10-6,易溶于水及乙醇)约3%~10%,还含有色素、纤维素等。实验室从茶叶中提取咖啡因的流程如图1所示。
图1
索氏提取装置如图2所示。实验时烧瓶中溶剂受热蒸发,蒸气沿蒸气导管2上升至球形冷凝管,冷凝后滴入滤纸套筒1中,与茶叶末接触,进行萃取。萃取液液面达到虹吸管3顶端时,经虹吸管3返回烧瓶,从而实现对茶叶末的连续萃取。回答下列问题:
图2 图3
(1)实验时需将茶叶研细,放入滤纸套筒1中,研细的目的是 。圆底烧瓶中加入95%乙醇为溶剂,加热前还要加几粒 。
(2)提取过程不可选用明火直接加热,原因是 。与常规的萃取相比,采用索氏提取器的优点是 。
(3)提取液需经“蒸馏浓缩”除去大部分溶剂。与水相比,乙醇作为萃取剂的优点是 。“蒸馏浓缩”需选用的仪器除了圆底烧瓶、蒸馏头、温度计、接收管之外,还有 (填标号)。
A.直形冷凝管 B.球形冷凝管 C.接收瓶 D.烧杯
(4)浓缩液加生石灰的作用是中和 和吸收 。
(5)可采用如图3所示的简易装置分离提纯咖啡因。将粉状物放入蒸发皿中并小火加热,咖啡因在扎有小孔的滤纸上凝结,该分离提纯方法的名称是 。
本题是一道化工流程类实验题,主要目的是在实验室从茶叶中提取咖啡因,涉及考点有研细的目的、选择合适加热方法的理由、选择合适萃取剂的理由、选择索氏提取器的优点、流程中某些试剂的作用、分离提纯方法的名称等,同时要求考生在考试中,对于陌生情境的试题,要善于联想、类比、迁移,实现新情境与教材基础知识的无缝对接。
解题模型:链接考法1命题角度2
考点2 物质的检验与鉴别
3.[2019浙江4月选考,25,6分]白色固体混合物A,含有KCl、CaCO3、Na2CO3、Na2SiO3、CuSO4中的几种,常温常压下进行如图所示实验。
下列推断错误的是( )
A.无色溶液B的pH≥7
B.白色固体F的主要成分是H2SiO3
C.混合物A中有Na2SiO3、CuSO4和CaCO3
D.在无色溶液B中加HNO3酸化,无沉淀;再滴加AgNO3,若有白色沉淀生成,说明混合物A中有KCl
将典型物质的物理性质、化学性质和实验现象综合起来设计试题,考查考生的判断推理能力,是近年高考命题的常见“套路”。
解题模型:链接考法2命题角度3
4.某同学用如图所示装置检验草酸亚铁晶体(FeC2O4·2H2O,淡黄色)受热分解的部分产物。下列说法正确的是( )
A.通入N2的主要目的是防止空气中的水蒸气对产物检验产生影响
B.若将④中的无水CaCl2换成无水硫酸铜可检验分解生成的水蒸气
C.若检验有CO生成,则③和⑤中分别盛放足量NaOH溶液、CuO
D.实验结束后,①中淡黄色粉末完全变成黑色,则产物一定为铁
本题是定性实验,定性实验的核心是防干扰。本实验中通入氮气的目的除了防止空气中的氧气、二氧化碳等对产物检验或制备产生影响外,还可将产生的气体全部排入后续装置中。
解题模型:链接考法2命题角度1、3
考点1 物质的分离与提纯
考法1 物质的分离与提纯
命题角度1 气体混合物的分离与提纯(热点角度)
1 下列实验装置不能达到目的的是
A.制备并收集NO气体 B.除去CO2气体中 的HCl气体
C.除去CO2中的CO D.除去Cl2中的Br2蒸气
铜和浓硝酸反应可生成NO2,其中混有HNO3,通入水中,NO2转化为NO,同时除去混合气体中的HNO3,NO 不溶于水,能用排水法收集,A正确;饱和Na2CO3溶液与CO2能反应,所以应用饱和NaHCO3溶液洗气,B错误;CO与CuO反应可生成CO2,C正确;与Cl2相比,Br2蒸气的沸点较低,可冷凝成液体而被除去,D正确。
B
考点扫描
装置
考点扫描
洗气瓶
[2019全国卷Ⅰ,9B改编]用CCl4除去HBr气体中的少量溴蒸气(√)
[2019江苏,5D改编]用NaOH溶液除去乙烯中的少量SO2(√)
[2018全国卷Ⅱ,13C改编]制取并纯化氢气:向稀盐酸中加入锌粒,将生成的气体依次通过NaOH溶液、浓硫酸和KMnO4溶液(✕)
[2018全国卷Ⅱ,28(2)改编]用NaOH溶液除去CO、CO2混合气中的CO2。
[2017全国卷Ⅰ,10A改编]除去H2中的HCl、H2S、O2、H2O等杂质,应将气体依次通过KMnO4溶液、浓H2SO4、焦性没食子酸溶液(✕)
[2016天津,5C改编]用饱和NaHSO3溶液除去SO2中的少量HCl(√)
[2016全国卷Ⅰ,10D]将Cl2与HCl混合气体通过饱和食盐水可得到纯净的Cl2(✕)
球形干燥管与
U形干燥管
[2019海南,17改编]用盛有KOH固体的U形干燥管除去氨气中的水蒸气。
[2016全国卷Ⅰ,26(1)改编]用碱石灰除去氨气中的水蒸气
冷凝除杂装置
[2015新课标全国卷Ⅰ,26改编]可用于除去草酸晶体(H2C2O4·2H2O,熔点为101℃,170℃以上分解)受热分解产物CO2中的H2C2O4蒸气和水蒸气等
命题角度2 固—固(液)或液—液混合物的分离与提纯(热点角度)
2 废旧的镀锌铁皮可用来制备皓矾(ZnSO4·7H2O),某化学兴趣小组设计如下流程进行制备。
相关信息如下:
①金属离子形成氢氧化物沉淀的相关pH范围。
②ZnSO4的溶解度(物质在100 g水中溶解的质量)随温度变化曲线。
金属离子
pH
开始沉淀
完全沉淀
Fe3+
1.5
2.8
Fe2+
5.5
8.3
Zn2+
5.4
8.2
下列有关说法错误的是
A.镀锌铁皮先用热的纯碱溶液浸泡,目的是除去表面的油污
B.步骤Ⅲ最好选用ZnO、Zn(OH)2或ZnCO3调节溶液pH
C.步骤Ⅳ加热到有大量晶体出现后停止加热
D.步骤Ⅳ也可以用来提纯含有少量NaCl杂质的KNO3
金属表面的油污在碱性条件下可水解,用热的纯碱溶液浸泡可除去油污,A正确;根据信息①可知,先加入H2O2将Fe2+氧化为Fe3+,然后调节pH除去Fe3+,调节pH时选用ZnO、Zn(OH)2、ZnCO3可以避免引入新的杂质,B正确;根据硫酸锌的溶解度曲线可知,析出ZnSO4·7H2O的过程为蒸发浓缩、冷却结晶,所以加热到出现晶膜就可以停止加热,C错误;由于NaCl的溶解度随温度变化不大,而KNO3的溶解度随温度变化很大,所以可用蒸发浓缩、冷却结晶的方法提纯KNO3,D正确。
C
命题角度3 用化学沉淀法去除粗盐中的杂质离子
3[2019陕西西安期中]海盐经溶解、过滤后仍含有可溶性杂质Ca2+、Mg2+、SO42-,为了得到纯净的NaCl,下列试剂(均过量)的滴加顺序及操作顺序不合理的是
A.BaCl2溶液→NaOH溶液→Na2CO3溶液→过滤→稀盐酸→蒸发结晶
B.Ba(OH)2溶液→Na2CO3溶液→过滤→稀盐酸→蒸发结晶
C.Na2CO3溶液→NaOH溶液→BaCl2溶液→过滤→稀盐酸→蒸发结晶
D.BaCl2溶液→Na2CO3溶液→NaOH溶液→过滤→稀盐酸→蒸发结晶
粗盐提纯时,所加的试剂有NaOH溶液(除去Mg2+)、BaCl2溶液(除去SO42-)、Na2CO3溶液(除去Ca2+和过量的Ba2+),过滤后,加入稀盐酸(除去过量的OH-、CO32-),注意Na2CO3溶液一定要在BaCl2溶液之后加入,稀盐酸在过滤后加入,故A、D项正确,C项错误;加入过量的Ba(OH)2溶液,可除去SO42-、Mg2+,再加入过量的Na2CO3溶液,除去Ca2+和过量的Ba2+,过滤后,向滤液中加入稀盐酸,除去过量的CO32-和OH-,蒸发结晶得到纯净的NaCl,B项正确。
C
核心素养对接
核心素养之“证据推理与模型认知”——用化学沉淀法去除粗盐中的杂质离子实验流程模型
注意事项:
1.在进行步骤⑤之前,要向上层清液中继续滴加2~3滴BaCl2溶液,若溶液不出现浑浊,则表明SO42-已沉淀完全,若出现浑浊,则应继续滴加BaCl2溶液,直至SO42-沉淀完全;同理,在进行步骤⑦之前,要检验Mg2+是否沉淀完全;在进行步骤⑨之前,要检验Ca2+、Ba2+是否沉淀完全。
2.本实验中加入试剂的顺序:先滴加过量的BaCl2溶液,再滴加过量的NaOH溶液,然后滴加过量的Na2CO3溶液,最后滴加稀盐酸。只要符合Na2CO3溶液在BaCl2溶液之后加入且最后加入稀盐酸的顺序都能达到同样的目的。
3.第⑨步加入稀盐酸的目的是除去溶液中过量的CO32-和OH-。
4.不能颠倒第⑧和第⑨步操作,否则生成的CaCO3、BaCO3和Mg(OH)2沉淀又会重新溶解,达不到分离提纯的目的。
考点扫描
1.液体混合物的分离与提纯
装置
考点扫描
萃取 分液
[2019浙江4月选考,9C]用加水后再分液的方法可将苯和四氯化碳分离(✕)
[2019江苏,21B(3)改编]将丙炔酸甲酯与丙炔酸的混合液体用5%Na2CO3溶液洗涤,主要除去的物质是 丙炔酸 ;分离出有机相的操作名称为 分液 。
[2018全国卷Ⅰ,9C改编]在生成和纯化乙酸乙酯的实验过程中,涉及分液操作(√)
[2018天津,1D]屠呦呦用乙醚从青蒿中提取出对治疗疟疾有特效的青蒿素,该过程包括萃取操作(√)
[2016全国卷Ⅲ,9D改编]CCl4萃取碘水中的I2时,应先从分液漏斗下口放出有机层,后从上口倒出水层(√)
[2016全国卷Ⅰ,10A]用长颈漏斗分离出乙酸与乙醇反应的产物(✕)
蒸馏
[2019全国卷Ⅱ,28(3)改编] “蒸馏浓缩”需选用的仪器除了圆底烧瓶、蒸馏头、温度计、接收管之外,还有 直形冷凝管、接收瓶 。
[2018浙江下半年选考,10B]用蒸馏的方法分离乙醇(沸点为78.3℃) 和苯(沸点为80.1℃) 的混合物(✕)
[2018全国卷Ⅲ,10D]常压蒸馏时,加入液体的体积不超过圆底烧瓶容积的三分之二(√)
[2017海南,12C]蒸馏完毕时,先关闭冷凝水,再停止加热(✕)
[2016北京,9C改编]用蒸馏的方法可将苯从二甲苯混合物中首先分离出来(√)
2.固体混合物或固体与液体混合物的分离和提纯
装置
考点扫描
过滤
[2019全国卷Ⅲ,27(2)改编]在不断搅拌下将反应后的混合物倒入100mL冷水中,析出固体,过滤。过滤时需使用的玻璃仪器有 烧杯、漏斗、玻璃棒 。
[2018江苏,5B改编]用该装置过滤除去海带灰浸泡液中的固体杂质(√)
[2016全国卷Ⅱ,13C改编]除去Cu粉中混有的CuO,应加入稀硝酸溶解,过滤、洗涤、干燥(✕)
[2014新课标全国卷Ⅱ,10A改编]用该装置除去粗盐溶液中不溶物(√)
蒸发结晶
[2019全国卷Ⅰ,27(4)改编]由硫酸铁铵溶液得到硫酸铁铵晶体的实验操作有 加热浓缩、冷却结晶、过滤(洗涤) ,经干燥得到硫酸铁铵晶体样品。
[2015新课标全国卷Ⅱ,26(3)节选]废电池糊状填充物加水处理后,过滤,滤液中主要有ZnCl2和NH4Cl,二者可通过 加热浓缩、冷却结晶 分离回收
考点2 物质的检验与鉴别
考法2 物质的检验与鉴别
命题角度1 气态物质的检验与鉴别(热点角度)
气态物质的检验与鉴别,主要涉及O2、NH3、SO2、CO2、乙烯等常见物质的检验,考查气体检验的相关操作及试剂选择,或通过现象判断气体的种类。
4 用如图所示装置进行相关实验,能达到目的的是
选项
Ⅰ中试剂
Ⅱ中试剂
目的
装置
A
澄清石
灰水
足量酸性
KMnO4
溶液
检验SO2中是否混有CO2气体
B
溴水
NaOH溶液
检验CH4中是否混有CH2CH2气体
C
饱和
Na2CO3
溶液
浓硫酸
除去CO2中混有的HCl气体
D
澄清石
灰水
CuSO4溶液
证明混合气体中含有CO2和水蒸气
SO2、CO2都能与澄清石灰水反应,应先通过酸性KMnO4溶液除去SO2再检验CO2,A项错误;乙烯与溴水发生加成反应,溴水褪色,可用溴水检验乙烯,B项正确;CO2和HCl都能与饱和Na2CO3溶液反应,应用饱和NaHCO3溶液除杂,C项错误;不能用CuSO4溶液检验混合气体中是否含有水蒸气,正确的检验方法是先将混合气体通过盛有无水硫酸铜的干燥管,然后将气体通入澄清石灰水中,D项错误。
B
考法点睛·学习理解
检验物质时,根据“现象”推出的结论应该具有“唯一性”。当由实验的“现象”得出的检验结果呈现“多样性”时,可通过其他“差异性”实验进行检验,这就需要用鉴别的思想选出最佳的检验方法。如A项中,CO2和SO2两种无色气体的检验,若把气体通入澄清石灰水中,两者均会生成白色沉淀,所以不能确定SO2中是否含有CO2。所以检验时为确保检验结果的“唯一性”,可采用将一种气体除去再通入澄清石灰水的方法。
考点扫描
1.[2018浙江下半年选考,24B]草酸受热产生的气体通过灼热的氧化铜,若出现黑色变红色现象,则说明产生的气体中一定有CO( )
2.[2018全国卷Ⅱ,28(2)改编]三草酸合铁酸钾的热分解产物中CO2、CO的检验。
3.[2017全国卷Ⅱ,13C改编]加热盛有少量NH4HCO3固体的试管,并在试管口放置湿润的红色石蕊试纸,试纸变蓝( )
4.[2016上海,37节选]将半水煤气样品通入 溶液中,出现 ,可以证明有硫化氢存在。
5.[2015天津,2BD组合改编]气体通过无水CuSO4,粉末变蓝,证明原气体中含有水蒸气( );将气体通入澄清石灰水,溶液变浑浊,证明原气体是CO2( )
6.[2015安徽,12B改编]某同学将光亮的镁条放入盛有NH4Cl溶液的试管中,有大量气泡产生。收集产生的气体并点燃,火焰呈淡蓝色,证明反应中有H2产生( )
提示:1.✕ 3.√ 4.硝酸铅(或硫酸铜) 黑色沉淀 5.√ ✕ 6.√
命题角度2 液体(或溶液中离子)的检验和鉴别
溶液中的离子检验主要考查金属离子(如Fe3+、Fe2+、Ag+、Na+等)及非金属元素组成的离子(如SO42-、CO32-、NH4+、Cl-、I-等)。
5 下列有关叙述正确的是
选项
实验操作
实验现象
结论
A
取少量食盐溶于水,滴加少量淀粉溶液
食盐溶液不变蓝
该食盐中一定不含碘元素
B
取少量待测液于试管中,滴加氯水,然后滴加KSCN溶液
溶液变红
待测液中一定含有Fe3+
C
取少量待测液于试管中,滴加NaOH溶液,加热,将湿润的红色石蕊试纸置于试管口
红色石蕊试纸变蓝
该溶液中一定含有NH4+
D
取少量待测液于试管中,滴加BaCl2溶液,再加入稀硝酸
产生不溶于稀硝酸的白色沉淀
该溶液中一定含有SO42-
因为加碘食盐中的碘元素以化合态形式存在,所以食盐溶液中加入淀粉不会变蓝,A项错误。若原溶液中只含有Fe2+时,滴加氯水后Fe2+被氧化为Fe3+,滴加KSCN溶液也会变红,B项错误。NH4+与NaOH溶液(加热)反应产生NH3,NH3可使湿润的红色石蕊试纸变蓝,C项正确。若原溶液中含有SO32-,滴加BaCl2溶液生成的BaSO3可被稀硝酸氧化成BaSO4白色沉淀;若原溶液中含有Ag+时,滴加BaCl2溶液,再加入稀硝酸也会产生AgCl白色沉淀,D项错误。
C
考法归纳·实践应用
物质检验时,用语言描述实验过程一般分三部分,即实验操作→实验现象→实验结论。
考点扫描
1.[2018北京,28(2)改编]取少量溶液a,滴加KSCN溶液至过量,溶液呈红色,可知a中含有 。
2.[2018天津,4D改编]某溶液中加入Ba(NO3)2溶液,产生白色沉淀,再加足量盐酸,仍有白色沉淀,原溶液中有SO42-( )
3.[2017江苏,13B改编]向久置的Na2SO3溶液中加入足量BaCl2溶液,出现白色沉淀;再加入足量稀盐酸,部分沉淀溶解,说明部分Na2SO3被氧化( )
4.[2016海南,7C]将澄清石灰水滴入某溶液证明其中存在CO32-( )
5.[2015天津,2A]在溶液中加KSCN,溶液显红色,证明原溶液中有Fe3+,无Fe2+( )
提示:1.Fe3+ 2.✕ 3.√ 4.✕ 5.✕
命题角度3 固体物质的检验
6[2018全国卷Ⅲ,26(1),8分]已知:Ksp(BaSO4)=1.1×10-10,Ksp(BaS2O3)=4.1×10-5。市售硫代硫酸钠中常含有硫酸根杂质,选用下列试剂设计实验方案进行检验:
试剂:稀盐酸、稀H2SO4、BaCl2溶液、Na2CO3溶液、H2O2溶液
实验步骤
现象
①取少量样品,加入除氧蒸馏水
②固体完全溶解得无色澄清溶液
③
④ ,有刺激性气体产生
⑤静置,
⑥
由已知中两者的Ksp可知,不能向待测液中直接滴加BaCl2溶液,需要在除去硫代硫酸钠之后,再滴加BaCl2溶液,形成不溶性沉淀方能达到检验目的。
实验目的
检验市售硫代硫酸钠中的硫酸根杂质
实验原理
原理一:Na2S2O3+2HCl2NaCl+SO2↑+S↓+H2O原理二:Na2SO4+BaCl2BaSO4↓+2NaCl
实验步骤
除去水中的O2:加热。
溶解:固体完全溶解得到无色透明溶液。
除Na2S2O3:加稀盐酸(不能加入稀硫酸)。
检验SO42-:取上层清液于试管中,滴加BaCl2溶液
实验现象
由原理一可知,硫代硫酸钠与稀盐酸反应的现象为“出现乳黄色浑浊(S)”和“放出有刺激性气味的气体(SO2)”。
由原理二可知,静置后,加入BaCl2溶液的现象为“产生白色沉淀(BaSO4)”
③加入过量稀盐酸 ④出现乳黄色浑浊 ⑤(吸)取上层清液,滴入BaCl2溶液 ⑥产生白色沉淀
命题角度4 物质的鉴别
7 下列实验不能达到实验目的的是
A.将CuSO4与Na2SO4分别加入水中可鉴别这两种物质
B.通过称量灼烧前后固体的质量可检验Na2CO3固体中是否含有NaHCO3
C.环己烷与苯可用酸性KMnO4溶液鉴别
D.利用焰色反应可鉴别NaNO3中是否含有KNO3
CuSO4与Na2SO4均能溶于水,但前者溶于水后溶液呈蓝色,后者溶于水后溶液呈无色,A项正确;Na2CO3受热不分解,而NaHCO3受热分解产生气体,若Na2CO3中含有NaHCO3,则灼烧后固体质量会减少,B项正确;环己烷与苯都不能与酸性KMnO4溶液反应,所以不能用酸性KMnO4溶液鉴别环己烷与苯,C项错误;透过蓝色钴玻璃观察焰色反应,如果出现紫色,则NaNO3中含有KNO3,D项正确。
C
考点扫描
依据离子反应考查无机物的鉴别
1.[2018浙江4月选考,10C]可用硫酸鉴别碳酸钠、硅酸钠和硫酸钠( )
2.[2017天津,4D改编]鉴别NaBr和KI溶液:分别加新制氯水后,用CCl4萃取( )
3.[2014大纲卷,8D]用AgNO3溶液可以鉴别KCl和KI( )
4.[2014重庆,2CD组合改编]用CO2鉴别NaAlO2溶液和CH3COONa溶液( );用BaCl2溶液鉴别AgNO3溶液和K2SO4溶液( )
依据官能团的性质考查有机物的鉴别
5.[2018浙江4月选考,10D]可用含氢氧化钠的氢氧化铜悬浊液鉴别乙醇、乙醛和乙酸( )
6.[2014北京,10C]用Na2CO3溶液不能区分CH3COOH和CH3COOCH2CH3( )
7.[2014安徽,9B改编]用银氨溶液鉴别葡萄糖和蔗糖( )
物理方法在物质鉴别中的应用
8.[2014北京,10B]用核磁共振氢谱不能区分HCOOCH3和HCOOCH2CH3( )
9.[2014福建,8D]用可见光束照射以区别溶液和胶体( )
提示:1.√ 2.√ 3.√ 4.√ ✕ 5.√ 6.✕ 7.√ 8.✕ 9.√
冲刺双一流
疑难10 尾气处理中的常见装置
在化工生产实践中,有气体参与或生成的反应,一般都需要考虑尾气的处理问题。分析近几年高考化学试题,尾气的处理方法(吸收装置或吸收剂的选择)是高考化学实验的高频考点。主要考查HCl、Cl2、NH3、NO2、SO2等有毒、有刺激性气味或污染环境的气体的处理方法,发展考生“科学态度与社会责任”等化学学科核心素养。
制备气体时,对于无毒无害的气体(如O2、N2等),可以直接排入空气中;对于有毒、有刺激性气味的气体,为防止污染环境,必须采用尾气处理措施,常用的方法有吸收法、点燃法和收集法。
1.吸收法
吸收法是高中化学实验中应用最广泛的尾气处理方法,吸收剂应该根据气体的性质来确定,一般情况下,极易溶于水的气体(如NH3、HCl、HBr等)可用水来吸收;酸性气体可用碱性物质吸收;碱性气体可用酸性物质吸收。吸收装置有如图A~F所示6种,其中图A和图E所示装置在近几年高考化学试题中出现的频率较高。
(1)极易溶于烧杯中试剂或易与烧杯中试剂反应的气体一般用图A或图B所示装置吸收,目的是防止倒吸。吸收极易溶于烧杯中试剂或易与烧杯中试剂反应的气体时,漏斗(或干燥管)内压强会在短时间内减小,烧杯内液体就会进入漏斗(或干燥管)中,由于漏斗(或干燥管)的容积较大,漏斗(或干燥管)中的液面上升时,烧杯中的液面会明显下降,当液面低于漏斗边缘(或干燥管管口)时,由于重力作用,溶液又回落到烧杯中,从而有效地防止了倒吸。
(2)图C所示装置可用于吸收少量易溶于烧杯中试剂或易与烧杯中试剂反应的气体,由于导管和液面不接触,可以防止倒吸;若气体的量较多,则该装置不适用,因为可能会导致气体逸出而污染环境。
(3)图D所示装置可用于吸收Cl2、HCl、HBr、H2S、SO2等酸性气体,干燥管内盛放碱石灰(或NaOH)等固体物质作为吸收剂。
(4)图E和图F所示装置可用于吸收在吸收剂中溶解速率不大的气体。
2.点燃法
CO、H2、CH4、C2H4等气体不溶于水、酸溶液或碱溶液,但都可以燃烧,因此可以将它们点燃,转化成没有污染的CO2和H2O,如图G所示。
3.收集法(或袋装法)
NO、CO等不溶于酸溶液或碱溶液的气体,可以先将它们通入干瘪的气球或塑料袋中,然后做进一步处理,如图H所示。
图G 图H
8 用如图所示装置制取气体,能达到实验目的的是
选项
实验目的
试剂a
尾气处理
A
制O2
KMnO4晶体
不需要处理
B
制NH3
NH4Cl晶体与Ca(OH)2固体
连接倒置的漏斗,用水吸收
C
制CO2
Na2CO3粉末
不需要处理
D
制CO
炭粉与CuO
点燃或用气球收集
NH3为碱性气体,不能用浓硫酸干燥,B项错误。在酒精灯加热条件下Na2CO3不分解,C项错误。炭粉与CuO在加热条件下反应,产生的气体可能为CO2或CO2、CO的混合物,而且收集CO的方法也不正确,D项错误。
A
解题模型
考点扫描
考点扫描
相关装置
[2017北京,26(1)③]氯化反应的尾气须处理后排放,尾气中的HCl和Cl2经吸收可得粗盐酸、FeCl3溶液,则尾气的吸收液依次是 H2O、FeCl2溶液、NaOH溶液 。
[2017海南,6D]用氢氧化钠溶液吸收工业废气中的NO2:2NO2+2OH-NO3-+NO2-+H2O(√)
[2019全国卷Ⅰ,9C改编]用碳酸钠溶液吸收苯和溴在FeBr3作用下反应产生的溴化氢(√)
[2019全国卷Ⅰ,27(2)改编]铁屑中含有少量硫化物,酸浸后产生的气体需用该装置(烧杯中为NaOH溶液)净化处理(√)
[2016海南,17]稀H2SO4与含ZnS、CuS等的废催化剂反应时需用该装置进行尾气吸收。
[2016全国卷Ⅰ,26]用水吸收尾气中的氨气。
[2015广东,33]用NH4Cl和Ca(OH)2制备NH3,需用该装置进行尾气吸收
[2018江苏,5D改编]可用该装置(烧杯内试剂为饱和NaCl溶液)吸收氧化浸泡液中I-后的Cl2尾气(✕)
[2017江苏,4D改编]用饱和NaHSO3溶液吸收SO2尾气(✕)
[2015海南,17(2)改编]用该装置(烧杯内试剂为水)处理含H2、HCl的尾气,存在的问题是 易发生倒吸,没有处理氢气
素材18挖掘近年来高考实验题出现的新装置,探寻高考实验命题新视角
装置创新设计是高考化学实验题命题的特点之一,也是趋势之一。在此精选若干创新装置,剖析其原理,拓宽视野,让考生遇到此类装置时,可以临“新”不乱。
装置1 索氏提取装置
【装置原理】 集“过滤、萃取、蒸馏”于一体。实验时将粉末状固体置于滤纸套筒1内,烧瓶中溶剂(萃取剂)受热蒸发,蒸气沿蒸气导管2上升至球形冷凝管,冷凝后滴入滤纸套筒1中,与固体接触,进行萃取。萃取液液面达到虹吸管3顶端时,经虹吸管3返
回烧瓶(利用物理学中连通器原理),从而实现对粉末状固体的连续萃取。萃取液进入烧瓶,残渣留在滤纸套筒1内。
【装置优点】 (1)使用萃取剂量较少;(2)循环萃取,萃取效率高。
【使用范围】 用沸点较低的溶剂溶解固体中的有效成分。
实例1:用乙醇萃取茶叶末中的咖啡因。将茶叶末装于滤纸套筒内,酒精装于烧瓶内,连接好装置,加热烧瓶,乙醇蒸气通过蒸气导管上升至冷凝管时,经冷凝,液态乙醇滴入滤纸套筒内,咖啡因溶于乙醇,当萃取液液面达到虹吸管顶端时,萃取液经虹吸管返回烧
瓶。反复循环萃取,提高萃取效率。茶叶残渣留在滤纸套筒内,萃取液留在烧瓶内。滤纸套筒起过滤残渣的作用。
实例2:用乙醚萃取青蒿中的青蒿素。将乙醚装于烧瓶内,青蒿末放入滤纸套筒内,加热乙醚,乙醚蒸气遇冷液化并滴入滤纸套筒内,乙醚和青蒿素的混合物液面达到虹吸管顶端时,经虹吸管返回到烧瓶内,循环多次,达到萃取青蒿素的目的。
装置2 升华提取装置
【装置原理】 将固体混合物盛在蒸发皿中,加热,易升华固体受热变成气体,气体上升至滤纸表面或通过滤纸上的小孔上升至倒置的漏斗上,遇冷凝华成固体,固体粉末被吸附在滤纸上或漏斗上,难升华的固体残留在蒸发皿中。漏斗上的棉花可防止蒸气逸出损失。
【使用范围】 分离易升华的固体和难升华的固体。
实例:咖啡因是一种生物碱,100 ℃以上开始升华。将粗咖啡因粉末放在蒸发皿中,加热,咖啡因升华,咖啡因在扎有小孔的滤纸表面凝结,达到提纯咖啡因的目的。粗碘(含少量NaCl)也可利用该装置提纯。
装置3 安全漏斗
【装置原理】 安全漏斗的颈上有一迂回圈,向安全漏斗中加入液体,部分液体残留在安全漏斗颈部,起液封作用,可避免蒸馏烧瓶中气体从漏斗中逸出,同时这个圈在一定程度上可避免反应器内的溶液因压强增大而上升喷出。
【装置优点】 安全漏斗下端不必插入液面下,操作简便。
【使用范围】 常温下,用于挥发性较小的液体与固体或液体混合制备气体。如测定NaH样品纯度,NaH和水反应可生成H2。
装置4 Y形管
【装置原理】 反应前,将固体和液体分装在Y形管两侧,量气管读数为V1;当固体和液体混合完全反应放出气体后,冷却至室温,量气管读数为V2。根据量气管读数之差求出生成气体的体积。
【装置优点】 可避免发生反应时部分气体逸出和液体体积变化对测量气体体积的影响。
【操作要领】 (1)启动反应:向左倾斜Y形管,将液体倒入Y形管左侧与固体反应;(2)反应后读数前,需先冷却至室温,然后上下移动A,调平A和量气管中液面;(3)其中一种试剂要足量,确保另一种试剂能完全反应。
装置5 减压过滤(抽滤)装置
【装置原理】 通过抽气泵制造吸滤瓶中的低压环境,使过滤能加速进行。安全瓶的作用是防止倒吸。
【装置优点】 加快过滤,过滤更彻底。
【操作要领】 安装装置时,注意布氏漏斗下端斜口要远离且面向吸滤瓶支管口,以免滤液被吸入支管而进入抽气系统。洗涤漏斗内的固体时,可直接用少量蒸馏水淋洒在固体上,然后再抽滤一次。在停止抽滤时,先打开安全瓶上的活塞,连通大气,使吸滤瓶
内恢复常压状态,然后关闭抽气泵。
装置6 防堵塞装置
【装置原理】 利用压强差原理,如图1所示,当装置前后发生堵塞时,装置中压强增大,将液体压入长颈漏斗中,可以观察到锥形瓶内液面下降,长颈漏斗内液面上升。
【装置优点】 平衡压强,防止堵塞。
【装置变式】 可以用一根长导管代替长颈漏斗,用圆底烧瓶代替锥形瓶,如图2所示。
图1 图2
装置7 气压液装置
【装置原理】 利用压强差原理,通过增大容器内气体压强,首先排尽装置内空气,然后将液体通过导管压到另一容器中,使两种液体混合而发生反应,如图1所示。
图1 图2
【装置优点】 避免与空气反应,无需另外制备气体排空气,操作简单。
【操作要领】 关闭K2,打开K1和K3,启动B中反应,排尽装置中的空气;关闭K3,打开K2,B中气体压强增大,将B中液体压入C中。
【使用范围】 适用于实验过程中有对主反应无影响的气体产生,且目标产物易被空气氧化的实验。
实例:制备碳酸亚铁。A中盛放盐酸,B中盛放铁粉,C中盛放碳酸氢铵溶液,D中盛放氢氧化钠溶液,按照操作要领中的步骤操作,将B中反应产生的氯化亚铁溶液压入C中,发生反应Fe2++2HCO3-FeCO3↓+CO2↑+H2O。
【装置变式】 如图2所示制备醋酸亚铬。
模型5 基于核心素养下的物质制备实验思维模型
物质制备实验是高考的必考点,近几年有关高考常考的内容主要包含以下几个方面:
考查内容
考点扫描
相关装置及试剂
固液不加热制气体
[2018全国卷Ⅰ,26]该装置可用于锌粒与盐酸反应制H2。
[2017天津,5]该装置可用于稀盐酸与碳酸钙反应制CO2
[2017全国卷Ⅰ,10]该装置可用于Zn粒和盐酸反应制H2,但不可用于二氧化锰与浓盐酸反应制备氯气
[2019全国卷Ⅰ,9]该装置可用于溴、苯在FeBr3催化作用下反应制备溴苯。
[2019天津,4]该装置可用于饱和食盐水、电石反应制备乙炔。
[2018北京,28]该装置可用于浓盐酸与KMnO4反应制Cl2。
[2018江苏,5]该装置可用于浓盐酸与MnO2反应制备用于氧化浸泡液中I-的Cl2(✕)
[2016天津,5]该装置可用于水与电石反应制乙炔(✕)
[2017浙江4月选考,31]该装置可用于NaClO3固体、H2SO4溶液、H2O2溶液反应制ClO2气体
固液加热制气体
[2019全国卷Ⅰ,27]制备硫酸铁铵时,先用干净铁屑与硫酸在80~95 ℃下反应,该过程加热的目的是 加快反应 ,合适的加热方式是 热水浴 。
[2019江苏,19]水浴加热条件下(NH4)2CO3溶液与含CaSO4·2H2O的废渣反应制备CaCO3和(NH4)2SO4
[2017全国卷Ⅰ,26]铵盐与氢氧化钠溶液通过水蒸气加热反应制NH3
[2017江苏,4]用该装置制取SO2能达到实验目的(✕)
[2017北京,12]该装置所示实验说明浓硝酸具有挥发性,生成的红棕色气体为还原产物(√)
[2017海南,7]稀硫酸和铜粉反应可制备硫酸铜(✕),碘化钾与浓硫酸反应可制备碘化氢(✕)。
[2016全国卷Ⅲ,9]浓盐酸与MnO2反应制备纯净Cl2
固固加热制气体或固体物质受热分解
[2016全国卷Ⅰ,26]制备NH3的反应方程式:Ca(OH)2+2NH4Cl2NH3↑+CaCl2+
2H2O
[2018全国卷Ⅱ,28]探究K3[Fe(C2O4)3]·3H2O的热分解产物。
[2017全国卷Ⅲ,26]探究硫酸亚铁的分解产物
[2015新课标全国卷Ⅰ,26]草酸晶体(H2C2O4·2H2O)受热分解产物的分析。
[2014新课标全国卷Ⅱ,10]用该装置探究碳酸氢钠受热分解(✕)
续表
考查内容
考点扫描
相关装置及试剂
液液反应制备气体、液体或沉淀
[2018全国卷Ⅰ,9]用冰醋酸、乙醇、浓硫酸制乙酸乙酯
[2018江苏,19]用Cl2、NaOH、(NH2)2CO合成N2H4·H2O
[2017江苏,21]由正丙醇制取1-溴丙烷
[2015重庆,4]由乙醇与浓硫酸反应制乙烯
气固反应制目标产物
[2016四川,9]在HCl气流中,CuCl2·2H2O热分解制CuCl
[2017全国卷Ⅰ,10]H2还原WO3制备金属W
1.固液不加热制备气体
(1)固液不加热制备气体思维模型
明确要制备的气体分析反应物状态及反应条件选择或设计实验装置
↓ ↓ ↓
制备气体
原理
装置
H2
Zn+H2SO4(稀)H2↑+ZnSO4
CO2
CaCO3+2HClCO2↑+CaCl2+H2O
H2S
FeS+H2SO4(稀)H2S↑+FeSO4
NO2
Cu+4HNO3(浓)2NO2↑+Cu(NO3)2+2H2O
NO
3Cu+8HNO3(稀)2NO↑+3Cu(NO3)2+4H2O
NH3
浓氨水与碱石灰(或生石灰)反应
Cl2
2KMnO4+16HCl(浓)5Cl2↑+2MnCl2+2KCl+8H2O
O2
2H2O2 O2↑+2H2O
CaC2+2H2O↑+Ca(OH)2
SO2
Na2SO3+H2SO4(浓)SO2↑+Na2SO4+H2O
ClO2
2NaClO3+H2O2+H2SO42ClO2↑+O2↑+Na2SO4+2H2O
注:表中H2、CO2、H2S也可以选择上表中的其他装置制取。
(2)实验仪器和操作步骤
实验仪器
盛放固体反应物的容器:圆底烧瓶、二口烧瓶、三口烧瓶、平底烧瓶、大试管、锥形瓶、广口瓶或启普发生器。
添加液体的仪器:分液漏斗(梨形、球形、筒形),恒压滴液漏斗,长颈漏斗
操作步骤
组装仪器→检查装置的气密性→添加固体试剂→滴加液体试剂→制备气体(除杂、收集或检验气体性质)
2.固液加热制备气体
(1)固液加热制备气体思维模型
明确要制备的气体分析反应物状态及反应条件选择或设计实验装置
↓ ↓ ↓
制备气体
原理
装置
Cl2
MnO2+4HCl(浓)MnCl2+Cl2↑+2H2O
SO2
Cu+2H2SO4(浓)CuSO4+SO2↑+2H2O
HCl
2NaCl+H2SO4(浓)2HCl↑+Na2SO4
HBr
NaBr+H3PO4(浓)HBr↑+NaH2PO4
HI
KI+H3PO4(浓)HI↑+KH2PO4
(2)实验仪器和操作步骤
实验仪器
反应容器(如大试管、圆底烧瓶、三口烧瓶),分液漏斗,酒精灯和导气管(带橡胶塞)
操作步骤
连接仪器→检查装置气密性→添加固体及液体→加热→制取气体(除杂、收集或检验气体性质)
3.固固加热制气体或固体物质受热分解
(1)固固加热制气体或固体物质受热分解思维模型
明确要制备的气体或验证固体受热分解产物分析反应物状态及反应条件选择或设计实验装置
↓ ↓ ↓
制备气体或验证固体受热分解产物
原理
装置
制
备
气
体
NH3
2NH4Cl+Ca(OH)2CaCl2+2NH3↑+2H2O
O2
2KMnO4K2MnO4+ MnO2+O2↑
2KClO32KCl+3O2↑
CH4
CH3COONa+NaOHCH4↑+Na2CO3(无水醋酸钠与碱石灰共热)
固
体
受
热
分
解
2FeSO4Fe2O3+SO3↑+SO2↑
2NaHCO3Na2CO3+H2O+CO2↑
MgCO3MgO+CO2↑
2AgNO32Ag+2NO2↑+O2↑
2CaO22CaO+O2↑
4K3[Fe(C2O4)3]·3H2OFe2O3+2FeO+13CO2↑+11CO↑+12H2O+6K2O
H2C2O4·2H2OCO2↑+CO↑+3H2O
(2)实验仪器和操作步骤
实验仪器
合适的仪器盛放固体试剂并充当反应容器(硬质试管)、热源(酒精灯或酒精喷灯)、导气管等
操作步骤
连接仪器→检查装置气密性→添加固体试剂→预热后定点(外焰)加热
4.液液反应制备气体、液体或沉淀
液体与液体反应制液态物质,如有机化合物的制备是高考常见的题型,该类题型考查的重点是物质的分离与纯化。
(1)液液反应制备气体、液体或沉淀思维模型
明确要制备的气体分析反应物状态及反应条件选择或设计实验装置
↓ ↓ ↓
制备的物质
原理
装置
乙酸
乙酯
CH3COOH+CH3CH2OHCH3COOCH2CH3+H2O
乙酸异
戊酯
CH3COOH+ (CH3)2CHCH2CH2OHCH3COOCH2CH2CH(CH3)2+H2O
(2)实验仪器和操作步骤
实验仪器
反应容器(如大试管、圆底烧瓶、三口烧瓶等),热源(酒精灯或酒精喷灯、水浴或油浴),冷凝管,分液漏斗,温度计等
操作步骤
连接仪器→检查装置气密性→添加反应试剂与碎瓷片→接通冷凝管的冷却水→加热反应
5.气固反应制目标产物
(1)气固反应制目标产物思维模型
明确要制备的气体分析反应物状态及反应条件选择或设计实验装置
↓ ↓ ↓
制备方法或物质
原理
装置
H2还原WO3制备W
WO3+3H2W+3H2O
无水FeCl3
2Fe(铁粉)+3Cl22FeCl3
CO还原CuO制备Cu
CuO+COCu+CO2
铁与水蒸气反应制Fe3O4
3Fe+4H2O(g)Fe3O4+4H2
CaH2
Ca+H2CaH2
(2)实验仪器和操作步骤
实验仪器
反应容器——硬质玻璃管(或大试管);热源——酒精灯、酒精喷灯或管式炉等
操作步骤
连接仪器→检查装置的气密性→添加固体反应物→用反应气体排尽装置中的空气→预热后加热反应
9 用题给所示装置制备气体,不能达到目的的是
选项
试剂与制备气体
反应装置
A
二氧化锰与浓盐酸制Cl2
B
二氧化锰与过氧化氢溶液制O2
C
浓硝酸与铜片反应制NO2
D
Na2SO3固体与70%浓硫酸制SO2
二氧化锰与浓盐酸需要在加热条件下反应制Cl2,A项不能达到目的。过氧化氢在二氧化锰的催化作用下常温时即可分解制取O2,B项能达到目的。浓硝酸与铜在常温下发生氧化还原反应可制得NO2,Na2SO3与70%浓硫酸发生复分解反应可制得SO2,C、D项能达到目的。
A
10 [2019山东烟台、菏泽模拟]亚硝酸钠(NaNO2)是一种常用的食品添加剂,使用时需严格控制用量。实验室以2NO+Na2O22NaNO2为原理,利用下列装置制取NaNO2(夹持和加热仪器已略去)。
已知:①酸性KMnO4溶液可将NO及NO2-氧化为NO3-,MnO4-被还原为Mn2+。
②HNO2具有不稳定性:2HNO2NO2↑+NO↑+H2O。
回答下列问题:
(1)按气流方向连接各仪器接口,顺序为 (填接口字母)。
(2)实验过程中C装置内观察到的现象是 。
(3)Na2O2充分反应后,测定NaNO2含量:称取反应后B装置中固体样品3.45 g溶于蒸馏水,冷却后用0.50 mol· L-1酸性KMnO4标准液滴定。重复三次,标准液平均用量为20.00 mL。
①该测定实验需要用到下列仪器中的 (填标号)。
a.锥形瓶 b.容量瓶 c.胶头滴管 d.酸式滴定管 e.碱式滴定管 f.玻璃棒
②假定其他物质不与KMnO4反应,则固体样品中NaNO2的纯度为 。
③样品中含有的主要杂质为 (填化学式)。为提高产品纯度,对实验装置的改进是在B装置之前加装盛有 (填药品名称)的 (填仪器名称)。
(4)设计一个实验方案证明酸性条件下NaNO2具有氧化性: 。(提供的试剂:NaNO2溶液、KMnO4溶液、KI溶液、淀粉溶液、稀硝酸、稀硫酸)
实验目的
气固反应制固体:用NO和Na2O2制备NaNO2
实验原理
主反应为2NO+Na2O22NaNO2,其中NO的来源:A装置中浓硝酸与木炭反应生成NO2,NO2通入C装置中与水反应生成NO和HNO3,稀HNO3与Cu反应也生成NO
实验装置
(1)装置连接顺序:制备NO2→制备NO→制备目标产物NaNO2→尾气处理,所以各仪器接口的连接顺序为adebc(或cb)f
现象分析
(2)NO2与水反应生成HNO3和NO,稀硝酸与Cu反应可生成Cu(NO3)2和NO,故C装置中的现象为固体逐渐溶解,溶液变为蓝色,有无色气泡产生
纯度测定
(3)①用氧化还原滴定法测纯度:酸性KMnO4标准液有强氧化性,能腐蚀橡胶,应用酸式滴定管盛装,锥形瓶用来盛放待测液,玻璃棒在配制待测液时进行搅拌,因而纯度测定实验需要用到adf。
②KMnO4与NaNO2反应的离子方程式为2MnO4-+5NO2-+6H+2Mn2++5NO3-+3H2O,n(NO2-)=0.50mol·L-1×20.00×10-3L×52=0.025mol,m(NaNO2)=0.025mol×69g·mol-1=1.725g,则固体样品中NaNO2的纯度为1.725g3.45g×100%=50%
误差分析
(3)③C和浓硝酸反应的生成物之一是CO2,题中缺少除CO2和水蒸气的装置,CO2和水蒸气与Na2O2反应可得到Na2CO3和NaOH,故样品中的杂质主要是Na2CO3、NaOH。为除去杂质CO2和水蒸气,可选取碱石灰或NaOH固体,固体干燥剂一般装在干燥管或U形管内
实验设计
与评价
(4)验证NaNO2在酸性条件下具有氧化性,需要制造酸性条件,并选取还原性试剂。取少量KI溶液和NaNO2溶液于试管中,滴加几滴淀粉溶液,溶液不变色,然后滴加一定量稀硫酸,溶液变蓝,证明酸性条件下NaNO2具有氧化性(或取少量KI溶液和稀硫酸于试管,然后滴加几滴淀粉溶液,溶液不变色,滴加NaNO2溶液,溶液变为蓝色,证明酸性条件下NaNO2具有氧化性)
(1)adebc(或cb)f (2)固体逐渐溶解,溶液变为蓝色,有无色气泡产生 (3)①adf ②50% ③Na2CO3、NaOH 碱石灰(或氢氧化钠固体) 干燥管(或U形管) (4)见解析
[2019河南信阳高中模拟改编]高铁酸钾(K2FeO4)是很好的净水剂。已知:K2FeO4为暗紫色有光泽粉末,极易溶于水,微溶于KOH溶液,在酸性或中性溶液中能分解产生O2,在碱性溶液中较稳定;在碱性溶液中,K2FeO4的溶解度小于Na2FeO4。某化学兴趣小组欲制取“84”消毒液,进而制取少量K2FeO4。请回答下列问题:
【实验一】从图1中选择合适的装置制取氯气,进而制取“84”消毒液。
图1
(1)若选用MnO2为氧化剂,则所选仪器导管接口的正确连接顺序为 ;装置C中用冷水浴的目的是避免发生副反应: (填离子方程式)。
【实验二】用“84”消毒液制取K2FeO4。
实验步骤:①用如图2所示装置(夹持仪器已略去)使反应物充分反应;②用砂芯漏斗对烧瓶中的溶液进行抽滤,向滤液中慢慢加入KOH溶液;③再用砂芯漏斗对步骤②中反应后的混合物进行抽滤,并用苯、乙醚洗涤沉淀,真空干燥后得K2FeO4。
图2
(2)写出步骤①中物质在20 ℃水浴中发生反应的化学方程式: 。
(3)步骤②中反应能够发生的原因是 ,步骤③中不用水,而用苯、乙醚洗涤沉淀的目的是 。
考点1 物质的分离与提纯
1.[2017全国卷Ⅰ,8,6分]《本草衍义》中对精制砒霜过程有如下叙述:“取砒之法,将生砒就置火上,以器覆之,令砒烟上飞着覆器,遂
凝结累然下垂如乳,尖长者为胜,平短者次之。”文中涉及的操作方法是( )
A.蒸馏 B.升华 C.干馏 D.萃取
备考时要在重视教材知识的基础上,注意联系古文中的化学知识,拓宽视野。
解题模型:链接考法1命题角度2
2.[2019全国卷Ⅱ,28,15分]咖啡因是一种生物碱(易溶于水及乙醇,熔点234.5 ℃,100 ℃以上开始升华),有兴奋大脑神经和利尿等作用。茶叶中含咖啡因约1%~5%、单宁酸(Ka约为10-6,易溶于水及乙醇)约3%~10%,还含有色素、纤维素等。实验室从茶叶中提取咖啡因的流程如图1所示。
图1
索氏提取装置如图2所示。实验时烧瓶中溶剂受热蒸发,蒸气沿蒸气导管2上升至球形冷凝管,冷凝后滴入滤纸套筒1中,与茶叶末接触,进行萃取。萃取液液面达到虹吸管3顶端时,经虹吸管3返回烧瓶,从而实现对茶叶末的连续萃取。回答下列问题:
图2 图3
(1)实验时需将茶叶研细,放入滤纸套筒1中,研细的目的是 。圆底烧瓶中加入95%乙醇为溶剂,加热前还要加几粒 。
(2)提取过程不可选用明火直接加热,原因是 。与常规的萃取相比,采用索氏提取器的优点是 。
(3)提取液需经“蒸馏浓缩”除去大部分溶剂。与水相比,乙醇作为萃取剂的优点是 。“蒸馏浓缩”需选用的仪器除了圆底烧瓶、蒸馏头、温度计、接收管之外,还有 (填标号)。
A.直形冷凝管 B.球形冷凝管 C.接收瓶 D.烧杯
(4)浓缩液加生石灰的作用是中和 和吸收 。
(5)可采用如图3所示的简易装置分离提纯咖啡因。将粉状物放入蒸发皿中并小火加热,咖啡因在扎有小孔的滤纸上凝结,该分离提纯方法的名称是 。
本题是一道化工流程类实验题,主要目的是在实验室从茶叶中提取咖啡因,涉及考点有研细的目的、选择合适加热方法的理由、选择合适萃取剂的理由、选择索氏提取器的优点、流程中某些试剂的作用、分离提纯方法的名称等,同时要求考生在考试中,对于陌生情境的试题,要善于联想、类比、迁移,实现新情境与教材基础知识的无缝对接。
解题模型:链接考法1命题角度2
考点2 物质的检验与鉴别
3.[2019浙江4月选考,25,6分]白色固体混合物A,含有KCl、CaCO3、Na2CO3、Na2SiO3、CuSO4中的几种,常温常压下进行如图所示实验。
下列推断错误的是( )
A.无色溶液B的pH≥7
B.白色固体F的主要成分是H2SiO3
C.混合物A中有Na2SiO3、CuSO4和CaCO3
D.在无色溶液B中加HNO3酸化,无沉淀;再滴加AgNO3,若有白色沉淀生成,说明混合物A中有KCl
将典型物质的物理性质、化学性质和实验现象综合起来设计试题,考查考生的判断推理能力,是近年高考命题的常见“套路”。
解题模型:链接考法2命题角度3
4.某同学用如图所示装置检验草酸亚铁晶体(FeC2O4·2H2O,淡黄色)受热分解的部分产物。下列说法正确的是( )
A.通入N2的主要目的是防止空气中的水蒸气对产物检验产生影响
B.若将④中的无水CaCl2换成无水硫酸铜可检验分解生成的水蒸气
C.若检验有CO生成,则③和⑤中分别盛放足量NaOH溶液、CuO
D.实验结束后,①中淡黄色粉末完全变成黑色,则产物一定为铁
本题是定性实验,定性实验的核心是防干扰。本实验中通入氮气的目的除了防止空气中的氧气、二氧化碳等对产物检验或制备产生影响外,还可将产生的气体全部排入后续装置中。
解题模型:链接考法2命题角度1、3
考点1 物质的分离与提纯
考法1 物质的分离与提纯
命题角度1 气体混合物的分离与提纯(热点角度)
1 下列实验装置不能达到目的的是
A.制备并收集NO气体 B.除去CO2气体中 的HCl气体
C.除去CO2中的CO D.除去Cl2中的Br2蒸气
铜和浓硝酸反应可生成NO2,其中混有HNO3,通入水中,NO2转化为NO,同时除去混合气体中的HNO3,NO 不溶于水,能用排水法收集,A正确;饱和Na2CO3溶液与CO2能反应,所以应用饱和NaHCO3溶液洗气,B错误;CO与CuO反应可生成CO2,C正确;与Cl2相比,Br2蒸气的沸点较低,可冷凝成液体而被除去,D正确。
B
考点扫描
装置
考点扫描
洗气瓶
[2019全国卷Ⅰ,9B改编]用CCl4除去HBr气体中的少量溴蒸气(√)
[2019江苏,5D改编]用NaOH溶液除去乙烯中的少量SO2(√)
[2018全国卷Ⅱ,13C改编]制取并纯化氢气:向稀盐酸中加入锌粒,将生成的气体依次通过NaOH溶液、浓硫酸和KMnO4溶液(✕)
[2018全国卷Ⅱ,28(2)改编]用NaOH溶液除去CO、CO2混合气中的CO2。
[2017全国卷Ⅰ,10A改编]除去H2中的HCl、H2S、O2、H2O等杂质,应将气体依次通过KMnO4溶液、浓H2SO4、焦性没食子酸溶液(✕)
[2016天津,5C改编]用饱和NaHSO3溶液除去SO2中的少量HCl(√)
[2016全国卷Ⅰ,10D]将Cl2与HCl混合气体通过饱和食盐水可得到纯净的Cl2(✕)
球形干燥管与
U形干燥管
[2019海南,17改编]用盛有KOH固体的U形干燥管除去氨气中的水蒸气。
[2016全国卷Ⅰ,26(1)改编]用碱石灰除去氨气中的水蒸气
冷凝除杂装置
[2015新课标全国卷Ⅰ,26改编]可用于除去草酸晶体(H2C2O4·2H2O,熔点为101℃,170℃以上分解)受热分解产物CO2中的H2C2O4蒸气和水蒸气等
命题角度2 固—固(液)或液—液混合物的分离与提纯(热点角度)
2 废旧的镀锌铁皮可用来制备皓矾(ZnSO4·7H2O),某化学兴趣小组设计如下流程进行制备。
相关信息如下:
①金属离子形成氢氧化物沉淀的相关pH范围。
②ZnSO4的溶解度(物质在100 g水中溶解的质量)随温度变化曲线。
金属离子
pH
开始沉淀
完全沉淀
Fe3+
1.5
2.8
Fe2+
5.5
8.3
Zn2+
5.4
8.2
下列有关说法错误的是
A.镀锌铁皮先用热的纯碱溶液浸泡,目的是除去表面的油污
B.步骤Ⅲ最好选用ZnO、Zn(OH)2或ZnCO3调节溶液pH
C.步骤Ⅳ加热到有大量晶体出现后停止加热
D.步骤Ⅳ也可以用来提纯含有少量NaCl杂质的KNO3
金属表面的油污在碱性条件下可水解,用热的纯碱溶液浸泡可除去油污,A正确;根据信息①可知,先加入H2O2将Fe2+氧化为Fe3+,然后调节pH除去Fe3+,调节pH时选用ZnO、Zn(OH)2、ZnCO3可以避免引入新的杂质,B正确;根据硫酸锌的溶解度曲线可知,析出ZnSO4·7H2O的过程为蒸发浓缩、冷却结晶,所以加热到出现晶膜就可以停止加热,C错误;由于NaCl的溶解度随温度变化不大,而KNO3的溶解度随温度变化很大,所以可用蒸发浓缩、冷却结晶的方法提纯KNO3,D正确。
C
命题角度3 用化学沉淀法去除粗盐中的杂质离子
3[2019陕西西安期中]海盐经溶解、过滤后仍含有可溶性杂质Ca2+、Mg2+、SO42-,为了得到纯净的NaCl,下列试剂(均过量)的滴加顺序及操作顺序不合理的是
A.BaCl2溶液→NaOH溶液→Na2CO3溶液→过滤→稀盐酸→蒸发结晶
B.Ba(OH)2溶液→Na2CO3溶液→过滤→稀盐酸→蒸发结晶
C.Na2CO3溶液→NaOH溶液→BaCl2溶液→过滤→稀盐酸→蒸发结晶
D.BaCl2溶液→Na2CO3溶液→NaOH溶液→过滤→稀盐酸→蒸发结晶
粗盐提纯时,所加的试剂有NaOH溶液(除去Mg2+)、BaCl2溶液(除去SO42-)、Na2CO3溶液(除去Ca2+和过量的Ba2+),过滤后,加入稀盐酸(除去过量的OH-、CO32-),注意Na2CO3溶液一定要在BaCl2溶液之后加入,稀盐酸在过滤后加入,故A、D项正确,C项错误;加入过量的Ba(OH)2溶液,可除去SO42-、Mg2+,再加入过量的Na2CO3溶液,除去Ca2+和过量的Ba2+,过滤后,向滤液中加入稀盐酸,除去过量的CO32-和OH-,蒸发结晶得到纯净的NaCl,B项正确。
C
核心素养对接
核心素养之“证据推理与模型认知”——用化学沉淀法去除粗盐中的杂质离子实验流程模型
注意事项:
1.在进行步骤⑤之前,要向上层清液中继续滴加2~3滴BaCl2溶液,若溶液不出现浑浊,则表明SO42-已沉淀完全,若出现浑浊,则应继续滴加BaCl2溶液,直至SO42-沉淀完全;同理,在进行步骤⑦之前,要检验Mg2+是否沉淀完全;在进行步骤⑨之前,要检验Ca2+、Ba2+是否沉淀完全。
2.本实验中加入试剂的顺序:先滴加过量的BaCl2溶液,再滴加过量的NaOH溶液,然后滴加过量的Na2CO3溶液,最后滴加稀盐酸。只要符合Na2CO3溶液在BaCl2溶液之后加入且最后加入稀盐酸的顺序都能达到同样的目的。
3.第⑨步加入稀盐酸的目的是除去溶液中过量的CO32-和OH-。
4.不能颠倒第⑧和第⑨步操作,否则生成的CaCO3、BaCO3和Mg(OH)2沉淀又会重新溶解,达不到分离提纯的目的。
考点扫描
1.液体混合物的分离与提纯
装置
考点扫描
萃取 分液
[2019浙江4月选考,9C]用加水后再分液的方法可将苯和四氯化碳分离(✕)
[2019江苏,21B(3)改编]将丙炔酸甲酯与丙炔酸的混合液体用5%Na2CO3溶液洗涤,主要除去的物质是 丙炔酸 ;分离出有机相的操作名称为 分液 。
[2018全国卷Ⅰ,9C改编]在生成和纯化乙酸乙酯的实验过程中,涉及分液操作(√)
[2018天津,1D]屠呦呦用乙醚从青蒿中提取出对治疗疟疾有特效的青蒿素,该过程包括萃取操作(√)
[2016全国卷Ⅲ,9D改编]CCl4萃取碘水中的I2时,应先从分液漏斗下口放出有机层,后从上口倒出水层(√)
[2016全国卷Ⅰ,10A]用长颈漏斗分离出乙酸与乙醇反应的产物(✕)
蒸馏
[2019全国卷Ⅱ,28(3)改编] “蒸馏浓缩”需选用的仪器除了圆底烧瓶、蒸馏头、温度计、接收管之外,还有 直形冷凝管、接收瓶 。
[2018浙江下半年选考,10B]用蒸馏的方法分离乙醇(沸点为78.3℃) 和苯(沸点为80.1℃) 的混合物(✕)
[2018全国卷Ⅲ,10D]常压蒸馏时,加入液体的体积不超过圆底烧瓶容积的三分之二(√)
[2017海南,12C]蒸馏完毕时,先关闭冷凝水,再停止加热(✕)
[2016北京,9C改编]用蒸馏的方法可将苯从二甲苯混合物中首先分离出来(√)
2.固体混合物或固体与液体混合物的分离和提纯
装置
考点扫描
过滤
[2019全国卷Ⅲ,27(2)改编]在不断搅拌下将反应后的混合物倒入100mL冷水中,析出固体,过滤。过滤时需使用的玻璃仪器有 烧杯、漏斗、玻璃棒 。
[2018江苏,5B改编]用该装置过滤除去海带灰浸泡液中的固体杂质(√)
[2016全国卷Ⅱ,13C改编]除去Cu粉中混有的CuO,应加入稀硝酸溶解,过滤、洗涤、干燥(✕)
[2014新课标全国卷Ⅱ,10A改编]用该装置除去粗盐溶液中不溶物(√)
蒸发结晶
[2019全国卷Ⅰ,27(4)改编]由硫酸铁铵溶液得到硫酸铁铵晶体的实验操作有 加热浓缩、冷却结晶、过滤(洗涤) ,经干燥得到硫酸铁铵晶体样品。
[2015新课标全国卷Ⅱ,26(3)节选]废电池糊状填充物加水处理后,过滤,滤液中主要有ZnCl2和NH4Cl,二者可通过 加热浓缩、冷却结晶 分离回收
考点2 物质的检验与鉴别
考法2 物质的检验与鉴别
命题角度1 气态物质的检验与鉴别(热点角度)
气态物质的检验与鉴别,主要涉及O2、NH3、SO2、CO2、乙烯等常见物质的检验,考查气体检验的相关操作及试剂选择,或通过现象判断气体的种类。
4 用如图所示装置进行相关实验,能达到目的的是
选项
Ⅰ中试剂
Ⅱ中试剂
目的
装置
A
澄清石
灰水
足量酸性
KMnO4
溶液
检验SO2中是否混有CO2气体
B
溴水
NaOH溶液
检验CH4中是否混有CH2CH2气体
C
饱和
Na2CO3
溶液
浓硫酸
除去CO2中混有的HCl气体
D
澄清石
灰水
CuSO4溶液
证明混合气体中含有CO2和水蒸气
SO2、CO2都能与澄清石灰水反应,应先通过酸性KMnO4溶液除去SO2再检验CO2,A项错误;乙烯与溴水发生加成反应,溴水褪色,可用溴水检验乙烯,B项正确;CO2和HCl都能与饱和Na2CO3溶液反应,应用饱和NaHCO3溶液除杂,C项错误;不能用CuSO4溶液检验混合气体中是否含有水蒸气,正确的检验方法是先将混合气体通过盛有无水硫酸铜的干燥管,然后将气体通入澄清石灰水中,D项错误。
B
考法点睛·学习理解
检验物质时,根据“现象”推出的结论应该具有“唯一性”。当由实验的“现象”得出的检验结果呈现“多样性”时,可通过其他“差异性”实验进行检验,这就需要用鉴别的思想选出最佳的检验方法。如A项中,CO2和SO2两种无色气体的检验,若把气体通入澄清石灰水中,两者均会生成白色沉淀,所以不能确定SO2中是否含有CO2。所以检验时为确保检验结果的“唯一性”,可采用将一种气体除去再通入澄清石灰水的方法。
考点扫描
1.[2018浙江下半年选考,24B]草酸受热产生的气体通过灼热的氧化铜,若出现黑色变红色现象,则说明产生的气体中一定有CO( )
2.[2018全国卷Ⅱ,28(2)改编]三草酸合铁酸钾的热分解产物中CO2、CO的检验。
3.[2017全国卷Ⅱ,13C改编]加热盛有少量NH4HCO3固体的试管,并在试管口放置湿润的红色石蕊试纸,试纸变蓝( )
4.[2016上海,37节选]将半水煤气样品通入 溶液中,出现 ,可以证明有硫化氢存在。
5.[2015天津,2BD组合改编]气体通过无水CuSO4,粉末变蓝,证明原气体中含有水蒸气( );将气体通入澄清石灰水,溶液变浑浊,证明原气体是CO2( )
6.[2015安徽,12B改编]某同学将光亮的镁条放入盛有NH4Cl溶液的试管中,有大量气泡产生。收集产生的气体并点燃,火焰呈淡蓝色,证明反应中有H2产生( )
提示:1.✕ 3.√ 4.硝酸铅(或硫酸铜) 黑色沉淀 5.√ ✕ 6.√
命题角度2 液体(或溶液中离子)的检验和鉴别
溶液中的离子检验主要考查金属离子(如Fe3+、Fe2+、Ag+、Na+等)及非金属元素组成的离子(如SO42-、CO32-、NH4+、Cl-、I-等)。
5 下列有关叙述正确的是
选项
实验操作
实验现象
结论
A
取少量食盐溶于水,滴加少量淀粉溶液
食盐溶液不变蓝
该食盐中一定不含碘元素
B
取少量待测液于试管中,滴加氯水,然后滴加KSCN溶液
溶液变红
待测液中一定含有Fe3+
C
取少量待测液于试管中,滴加NaOH溶液,加热,将湿润的红色石蕊试纸置于试管口
红色石蕊试纸变蓝
该溶液中一定含有NH4+
D
取少量待测液于试管中,滴加BaCl2溶液,再加入稀硝酸
产生不溶于稀硝酸的白色沉淀
该溶液中一定含有SO42-
因为加碘食盐中的碘元素以化合态形式存在,所以食盐溶液中加入淀粉不会变蓝,A项错误。若原溶液中只含有Fe2+时,滴加氯水后Fe2+被氧化为Fe3+,滴加KSCN溶液也会变红,B项错误。NH4+与NaOH溶液(加热)反应产生NH3,NH3可使湿润的红色石蕊试纸变蓝,C项正确。若原溶液中含有SO32-,滴加BaCl2溶液生成的BaSO3可被稀硝酸氧化成BaSO4白色沉淀;若原溶液中含有Ag+时,滴加BaCl2溶液,再加入稀硝酸也会产生AgCl白色沉淀,D项错误。
C
考法归纳·实践应用
物质检验时,用语言描述实验过程一般分三部分,即实验操作→实验现象→实验结论。
考点扫描
1.[2018北京,28(2)改编]取少量溶液a,滴加KSCN溶液至过量,溶液呈红色,可知a中含有 。
2.[2018天津,4D改编]某溶液中加入Ba(NO3)2溶液,产生白色沉淀,再加足量盐酸,仍有白色沉淀,原溶液中有SO42-( )
3.[2017江苏,13B改编]向久置的Na2SO3溶液中加入足量BaCl2溶液,出现白色沉淀;再加入足量稀盐酸,部分沉淀溶解,说明部分Na2SO3被氧化( )
4.[2016海南,7C]将澄清石灰水滴入某溶液证明其中存在CO32-( )
5.[2015天津,2A]在溶液中加KSCN,溶液显红色,证明原溶液中有Fe3+,无Fe2+( )
提示:1.Fe3+ 2.✕ 3.√ 4.✕ 5.✕
命题角度3 固体物质的检验
6[2018全国卷Ⅲ,26(1),8分]已知:Ksp(BaSO4)=1.1×10-10,Ksp(BaS2O3)=4.1×10-5。市售硫代硫酸钠中常含有硫酸根杂质,选用下列试剂设计实验方案进行检验:
试剂:稀盐酸、稀H2SO4、BaCl2溶液、Na2CO3溶液、H2O2溶液
实验步骤
现象
①取少量样品,加入除氧蒸馏水
②固体完全溶解得无色澄清溶液
③
④ ,有刺激性气体产生
⑤静置,
⑥
由已知中两者的Ksp可知,不能向待测液中直接滴加BaCl2溶液,需要在除去硫代硫酸钠之后,再滴加BaCl2溶液,形成不溶性沉淀方能达到检验目的。
实验目的
检验市售硫代硫酸钠中的硫酸根杂质
实验原理
原理一:Na2S2O3+2HCl2NaCl+SO2↑+S↓+H2O原理二:Na2SO4+BaCl2BaSO4↓+2NaCl
实验步骤
除去水中的O2:加热。
溶解:固体完全溶解得到无色透明溶液。
除Na2S2O3:加稀盐酸(不能加入稀硫酸)。
检验SO42-:取上层清液于试管中,滴加BaCl2溶液
实验现象
由原理一可知,硫代硫酸钠与稀盐酸反应的现象为“出现乳黄色浑浊(S)”和“放出有刺激性气味的气体(SO2)”。
由原理二可知,静置后,加入BaCl2溶液的现象为“产生白色沉淀(BaSO4)”
③加入过量稀盐酸 ④出现乳黄色浑浊 ⑤(吸)取上层清液,滴入BaCl2溶液 ⑥产生白色沉淀
命题角度4 物质的鉴别
7 下列实验不能达到实验目的的是
A.将CuSO4与Na2SO4分别加入水中可鉴别这两种物质
B.通过称量灼烧前后固体的质量可检验Na2CO3固体中是否含有NaHCO3
C.环己烷与苯可用酸性KMnO4溶液鉴别
D.利用焰色反应可鉴别NaNO3中是否含有KNO3
CuSO4与Na2SO4均能溶于水,但前者溶于水后溶液呈蓝色,后者溶于水后溶液呈无色,A项正确;Na2CO3受热不分解,而NaHCO3受热分解产生气体,若Na2CO3中含有NaHCO3,则灼烧后固体质量会减少,B项正确;环己烷与苯都不能与酸性KMnO4溶液反应,所以不能用酸性KMnO4溶液鉴别环己烷与苯,C项错误;透过蓝色钴玻璃观察焰色反应,如果出现紫色,则NaNO3中含有KNO3,D项正确。
C
考点扫描
依据离子反应考查无机物的鉴别
1.[2018浙江4月选考,10C]可用硫酸鉴别碳酸钠、硅酸钠和硫酸钠( )
2.[2017天津,4D改编]鉴别NaBr和KI溶液:分别加新制氯水后,用CCl4萃取( )
3.[2014大纲卷,8D]用AgNO3溶液可以鉴别KCl和KI( )
4.[2014重庆,2CD组合改编]用CO2鉴别NaAlO2溶液和CH3COONa溶液( );用BaCl2溶液鉴别AgNO3溶液和K2SO4溶液( )
依据官能团的性质考查有机物的鉴别
5.[2018浙江4月选考,10D]可用含氢氧化钠的氢氧化铜悬浊液鉴别乙醇、乙醛和乙酸( )
6.[2014北京,10C]用Na2CO3溶液不能区分CH3COOH和CH3COOCH2CH3( )
7.[2014安徽,9B改编]用银氨溶液鉴别葡萄糖和蔗糖( )
物理方法在物质鉴别中的应用
8.[2014北京,10B]用核磁共振氢谱不能区分HCOOCH3和HCOOCH2CH3( )
9.[2014福建,8D]用可见光束照射以区别溶液和胶体( )
提示:1.√ 2.√ 3.√ 4.√ ✕ 5.√ 6.✕ 7.√ 8.✕ 9.√
冲刺双一流
疑难10 尾气处理中的常见装置
在化工生产实践中,有气体参与或生成的反应,一般都需要考虑尾气的处理问题。分析近几年高考化学试题,尾气的处理方法(吸收装置或吸收剂的选择)是高考化学实验的高频考点。主要考查HCl、Cl2、NH3、NO2、SO2等有毒、有刺激性气味或污染环境的气体的处理方法,发展考生“科学态度与社会责任”等化学学科核心素养。
制备气体时,对于无毒无害的气体(如O2、N2等),可以直接排入空气中;对于有毒、有刺激性气味的气体,为防止污染环境,必须采用尾气处理措施,常用的方法有吸收法、点燃法和收集法。
1.吸收法
吸收法是高中化学实验中应用最广泛的尾气处理方法,吸收剂应该根据气体的性质来确定,一般情况下,极易溶于水的气体(如NH3、HCl、HBr等)可用水来吸收;酸性气体可用碱性物质吸收;碱性气体可用酸性物质吸收。吸收装置有如图A~F所示6种,其中图A和图E所示装置在近几年高考化学试题中出现的频率较高。
(1)极易溶于烧杯中试剂或易与烧杯中试剂反应的气体一般用图A或图B所示装置吸收,目的是防止倒吸。吸收极易溶于烧杯中试剂或易与烧杯中试剂反应的气体时,漏斗(或干燥管)内压强会在短时间内减小,烧杯内液体就会进入漏斗(或干燥管)中,由于漏斗(或干燥管)的容积较大,漏斗(或干燥管)中的液面上升时,烧杯中的液面会明显下降,当液面低于漏斗边缘(或干燥管管口)时,由于重力作用,溶液又回落到烧杯中,从而有效地防止了倒吸。
(2)图C所示装置可用于吸收少量易溶于烧杯中试剂或易与烧杯中试剂反应的气体,由于导管和液面不接触,可以防止倒吸;若气体的量较多,则该装置不适用,因为可能会导致气体逸出而污染环境。
(3)图D所示装置可用于吸收Cl2、HCl、HBr、H2S、SO2等酸性气体,干燥管内盛放碱石灰(或NaOH)等固体物质作为吸收剂。
(4)图E和图F所示装置可用于吸收在吸收剂中溶解速率不大的气体。
2.点燃法
CO、H2、CH4、C2H4等气体不溶于水、酸溶液或碱溶液,但都可以燃烧,因此可以将它们点燃,转化成没有污染的CO2和H2O,如图G所示。
3.收集法(或袋装法)
NO、CO等不溶于酸溶液或碱溶液的气体,可以先将它们通入干瘪的气球或塑料袋中,然后做进一步处理,如图H所示。
图G 图H
8 用如图所示装置制取气体,能达到实验目的的是
选项
实验目的
试剂a
尾气处理
A
制O2
KMnO4晶体
不需要处理
B
制NH3
NH4Cl晶体与Ca(OH)2固体
连接倒置的漏斗,用水吸收
C
制CO2
Na2CO3粉末
不需要处理
D
制CO
炭粉与CuO
点燃或用气球收集
NH3为碱性气体,不能用浓硫酸干燥,B项错误。在酒精灯加热条件下Na2CO3不分解,C项错误。炭粉与CuO在加热条件下反应,产生的气体可能为CO2或CO2、CO的混合物,而且收集CO的方法也不正确,D项错误。
A
解题模型
考点扫描
考点扫描
相关装置
[2017北京,26(1)③]氯化反应的尾气须处理后排放,尾气中的HCl和Cl2经吸收可得粗盐酸、FeCl3溶液,则尾气的吸收液依次是 H2O、FeCl2溶液、NaOH溶液 。
[2017海南,6D]用氢氧化钠溶液吸收工业废气中的NO2:2NO2+2OH-NO3-+NO2-+H2O(√)
[2019全国卷Ⅰ,9C改编]用碳酸钠溶液吸收苯和溴在FeBr3作用下反应产生的溴化氢(√)
[2019全国卷Ⅰ,27(2)改编]铁屑中含有少量硫化物,酸浸后产生的气体需用该装置(烧杯中为NaOH溶液)净化处理(√)
[2016海南,17]稀H2SO4与含ZnS、CuS等的废催化剂反应时需用该装置进行尾气吸收。
[2016全国卷Ⅰ,26]用水吸收尾气中的氨气。
[2015广东,33]用NH4Cl和Ca(OH)2制备NH3,需用该装置进行尾气吸收
[2018江苏,5D改编]可用该装置(烧杯内试剂为饱和NaCl溶液)吸收氧化浸泡液中I-后的Cl2尾气(✕)
[2017江苏,4D改编]用饱和NaHSO3溶液吸收SO2尾气(✕)
[2015海南,17(2)改编]用该装置(烧杯内试剂为水)处理含H2、HCl的尾气,存在的问题是 易发生倒吸,没有处理氢气
素材18挖掘近年来高考实验题出现的新装置,探寻高考实验命题新视角
装置创新设计是高考化学实验题命题的特点之一,也是趋势之一。在此精选若干创新装置,剖析其原理,拓宽视野,让考生遇到此类装置时,可以临“新”不乱。
装置1 索氏提取装置
【装置原理】 集“过滤、萃取、蒸馏”于一体。实验时将粉末状固体置于滤纸套筒1内,烧瓶中溶剂(萃取剂)受热蒸发,蒸气沿蒸气导管2上升至球形冷凝管,冷凝后滴入滤纸套筒1中,与固体接触,进行萃取。萃取液液面达到虹吸管3顶端时,经虹吸管3返
回烧瓶(利用物理学中连通器原理),从而实现对粉末状固体的连续萃取。萃取液进入烧瓶,残渣留在滤纸套筒1内。
【装置优点】 (1)使用萃取剂量较少;(2)循环萃取,萃取效率高。
【使用范围】 用沸点较低的溶剂溶解固体中的有效成分。
实例1:用乙醇萃取茶叶末中的咖啡因。将茶叶末装于滤纸套筒内,酒精装于烧瓶内,连接好装置,加热烧瓶,乙醇蒸气通过蒸气导管上升至冷凝管时,经冷凝,液态乙醇滴入滤纸套筒内,咖啡因溶于乙醇,当萃取液液面达到虹吸管顶端时,萃取液经虹吸管返回烧
瓶。反复循环萃取,提高萃取效率。茶叶残渣留在滤纸套筒内,萃取液留在烧瓶内。滤纸套筒起过滤残渣的作用。
实例2:用乙醚萃取青蒿中的青蒿素。将乙醚装于烧瓶内,青蒿末放入滤纸套筒内,加热乙醚,乙醚蒸气遇冷液化并滴入滤纸套筒内,乙醚和青蒿素的混合物液面达到虹吸管顶端时,经虹吸管返回到烧瓶内,循环多次,达到萃取青蒿素的目的。
装置2 升华提取装置
【装置原理】 将固体混合物盛在蒸发皿中,加热,易升华固体受热变成气体,气体上升至滤纸表面或通过滤纸上的小孔上升至倒置的漏斗上,遇冷凝华成固体,固体粉末被吸附在滤纸上或漏斗上,难升华的固体残留在蒸发皿中。漏斗上的棉花可防止蒸气逸出损失。
【使用范围】 分离易升华的固体和难升华的固体。
实例:咖啡因是一种生物碱,100 ℃以上开始升华。将粗咖啡因粉末放在蒸发皿中,加热,咖啡因升华,咖啡因在扎有小孔的滤纸表面凝结,达到提纯咖啡因的目的。粗碘(含少量NaCl)也可利用该装置提纯。
装置3 安全漏斗
【装置原理】 安全漏斗的颈上有一迂回圈,向安全漏斗中加入液体,部分液体残留在安全漏斗颈部,起液封作用,可避免蒸馏烧瓶中气体从漏斗中逸出,同时这个圈在一定程度上可避免反应器内的溶液因压强增大而上升喷出。
【装置优点】 安全漏斗下端不必插入液面下,操作简便。
【使用范围】 常温下,用于挥发性较小的液体与固体或液体混合制备气体。如测定NaH样品纯度,NaH和水反应可生成H2。
装置4 Y形管
【装置原理】 反应前,将固体和液体分装在Y形管两侧,量气管读数为V1;当固体和液体混合完全反应放出气体后,冷却至室温,量气管读数为V2。根据量气管读数之差求出生成气体的体积。
【装置优点】 可避免发生反应时部分气体逸出和液体体积变化对测量气体体积的影响。
【操作要领】 (1)启动反应:向左倾斜Y形管,将液体倒入Y形管左侧与固体反应;(2)反应后读数前,需先冷却至室温,然后上下移动A,调平A和量气管中液面;(3)其中一种试剂要足量,确保另一种试剂能完全反应。
装置5 减压过滤(抽滤)装置
【装置原理】 通过抽气泵制造吸滤瓶中的低压环境,使过滤能加速进行。安全瓶的作用是防止倒吸。
【装置优点】 加快过滤,过滤更彻底。
【操作要领】 安装装置时,注意布氏漏斗下端斜口要远离且面向吸滤瓶支管口,以免滤液被吸入支管而进入抽气系统。洗涤漏斗内的固体时,可直接用少量蒸馏水淋洒在固体上,然后再抽滤一次。在停止抽滤时,先打开安全瓶上的活塞,连通大气,使吸滤瓶
内恢复常压状态,然后关闭抽气泵。
装置6 防堵塞装置
【装置原理】 利用压强差原理,如图1所示,当装置前后发生堵塞时,装置中压强增大,将液体压入长颈漏斗中,可以观察到锥形瓶内液面下降,长颈漏斗内液面上升。
【装置优点】 平衡压强,防止堵塞。
【装置变式】 可以用一根长导管代替长颈漏斗,用圆底烧瓶代替锥形瓶,如图2所示。
图1 图2
装置7 气压液装置
【装置原理】 利用压强差原理,通过增大容器内气体压强,首先排尽装置内空气,然后将液体通过导管压到另一容器中,使两种液体混合而发生反应,如图1所示。
图1 图2
【装置优点】 避免与空气反应,无需另外制备气体排空气,操作简单。
【操作要领】 关闭K2,打开K1和K3,启动B中反应,排尽装置中的空气;关闭K3,打开K2,B中气体压强增大,将B中液体压入C中。
【使用范围】 适用于实验过程中有对主反应无影响的气体产生,且目标产物易被空气氧化的实验。
实例:制备碳酸亚铁。A中盛放盐酸,B中盛放铁粉,C中盛放碳酸氢铵溶液,D中盛放氢氧化钠溶液,按照操作要领中的步骤操作,将B中反应产生的氯化亚铁溶液压入C中,发生反应Fe2++2HCO3-FeCO3↓+CO2↑+H2O。
【装置变式】 如图2所示制备醋酸亚铬。
模型5 基于核心素养下的物质制备实验思维模型
物质制备实验是高考的必考点,近几年有关高考常考的内容主要包含以下几个方面:
考查内容
考点扫描
相关装置及试剂
固液不加热制气体
[2018全国卷Ⅰ,26]该装置可用于锌粒与盐酸反应制H2。
[2017天津,5]该装置可用于稀盐酸与碳酸钙反应制CO2
[2017全国卷Ⅰ,10]该装置可用于Zn粒和盐酸反应制H2,但不可用于二氧化锰与浓盐酸反应制备氯气
[2019全国卷Ⅰ,9]该装置可用于溴、苯在FeBr3催化作用下反应制备溴苯。
[2019天津,4]该装置可用于饱和食盐水、电石反应制备乙炔。
[2018北京,28]该装置可用于浓盐酸与KMnO4反应制Cl2。
[2018江苏,5]该装置可用于浓盐酸与MnO2反应制备用于氧化浸泡液中I-的Cl2(✕)
[2016天津,5]该装置可用于水与电石反应制乙炔(✕)
[2017浙江4月选考,31]该装置可用于NaClO3固体、H2SO4溶液、H2O2溶液反应制ClO2气体
固液加热制气体
[2019全国卷Ⅰ,27]制备硫酸铁铵时,先用干净铁屑与硫酸在80~95 ℃下反应,该过程加热的目的是 加快反应 ,合适的加热方式是 热水浴 。
[2019江苏,19]水浴加热条件下(NH4)2CO3溶液与含CaSO4·2H2O的废渣反应制备CaCO3和(NH4)2SO4
[2017全国卷Ⅰ,26]铵盐与氢氧化钠溶液通过水蒸气加热反应制NH3
[2017江苏,4]用该装置制取SO2能达到实验目的(✕)
[2017北京,12]该装置所示实验说明浓硝酸具有挥发性,生成的红棕色气体为还原产物(√)
[2017海南,7]稀硫酸和铜粉反应可制备硫酸铜(✕),碘化钾与浓硫酸反应可制备碘化氢(✕)。
[2016全国卷Ⅲ,9]浓盐酸与MnO2反应制备纯净Cl2
固固加热制气体或固体物质受热分解
[2016全国卷Ⅰ,26]制备NH3的反应方程式:Ca(OH)2+2NH4Cl2NH3↑+CaCl2+
2H2O
[2018全国卷Ⅱ,28]探究K3[Fe(C2O4)3]·3H2O的热分解产物。
[2017全国卷Ⅲ,26]探究硫酸亚铁的分解产物
[2015新课标全国卷Ⅰ,26]草酸晶体(H2C2O4·2H2O)受热分解产物的分析。
[2014新课标全国卷Ⅱ,10]用该装置探究碳酸氢钠受热分解(✕)
续表
考查内容
考点扫描
相关装置及试剂
液液反应制备气体、液体或沉淀
[2018全国卷Ⅰ,9]用冰醋酸、乙醇、浓硫酸制乙酸乙酯
[2018江苏,19]用Cl2、NaOH、(NH2)2CO合成N2H4·H2O
[2017江苏,21]由正丙醇制取1-溴丙烷
[2015重庆,4]由乙醇与浓硫酸反应制乙烯
气固反应制目标产物
[2016四川,9]在HCl气流中,CuCl2·2H2O热分解制CuCl
[2017全国卷Ⅰ,10]H2还原WO3制备金属W
1.固液不加热制备气体
(1)固液不加热制备气体思维模型
明确要制备的气体分析反应物状态及反应条件选择或设计实验装置
↓ ↓ ↓
制备气体
原理
装置
H2
Zn+H2SO4(稀)H2↑+ZnSO4
CO2
CaCO3+2HClCO2↑+CaCl2+H2O
H2S
FeS+H2SO4(稀)H2S↑+FeSO4
NO2
Cu+4HNO3(浓)2NO2↑+Cu(NO3)2+2H2O
NO
3Cu+8HNO3(稀)2NO↑+3Cu(NO3)2+4H2O
NH3
浓氨水与碱石灰(或生石灰)反应
Cl2
2KMnO4+16HCl(浓)5Cl2↑+2MnCl2+2KCl+8H2O
O2
2H2O2 O2↑+2H2O
CaC2+2H2O↑+Ca(OH)2
SO2
Na2SO3+H2SO4(浓)SO2↑+Na2SO4+H2O
ClO2
2NaClO3+H2O2+H2SO42ClO2↑+O2↑+Na2SO4+2H2O
注:表中H2、CO2、H2S也可以选择上表中的其他装置制取。
(2)实验仪器和操作步骤
实验仪器
盛放固体反应物的容器:圆底烧瓶、二口烧瓶、三口烧瓶、平底烧瓶、大试管、锥形瓶、广口瓶或启普发生器。
添加液体的仪器:分液漏斗(梨形、球形、筒形),恒压滴液漏斗,长颈漏斗
操作步骤
组装仪器→检查装置的气密性→添加固体试剂→滴加液体试剂→制备气体(除杂、收集或检验气体性质)
2.固液加热制备气体
(1)固液加热制备气体思维模型
明确要制备的气体分析反应物状态及反应条件选择或设计实验装置
↓ ↓ ↓
制备气体
原理
装置
Cl2
MnO2+4HCl(浓)MnCl2+Cl2↑+2H2O
SO2
Cu+2H2SO4(浓)CuSO4+SO2↑+2H2O
HCl
2NaCl+H2SO4(浓)2HCl↑+Na2SO4
HBr
NaBr+H3PO4(浓)HBr↑+NaH2PO4
HI
KI+H3PO4(浓)HI↑+KH2PO4
(2)实验仪器和操作步骤
实验仪器
反应容器(如大试管、圆底烧瓶、三口烧瓶),分液漏斗,酒精灯和导气管(带橡胶塞)
操作步骤
连接仪器→检查装置气密性→添加固体及液体→加热→制取气体(除杂、收集或检验气体性质)
3.固固加热制气体或固体物质受热分解
(1)固固加热制气体或固体物质受热分解思维模型
明确要制备的气体或验证固体受热分解产物分析反应物状态及反应条件选择或设计实验装置
↓ ↓ ↓
制备气体或验证固体受热分解产物
原理
装置
制
备
气
体
NH3
2NH4Cl+Ca(OH)2CaCl2+2NH3↑+2H2O
O2
2KMnO4K2MnO4+ MnO2+O2↑
2KClO32KCl+3O2↑
CH4
CH3COONa+NaOHCH4↑+Na2CO3(无水醋酸钠与碱石灰共热)
固
体
受
热
分
解
2FeSO4Fe2O3+SO3↑+SO2↑
2NaHCO3Na2CO3+H2O+CO2↑
MgCO3MgO+CO2↑
2AgNO32Ag+2NO2↑+O2↑
2CaO22CaO+O2↑
4K3[Fe(C2O4)3]·3H2OFe2O3+2FeO+13CO2↑+11CO↑+12H2O+6K2O
H2C2O4·2H2OCO2↑+CO↑+3H2O
(2)实验仪器和操作步骤
实验仪器
合适的仪器盛放固体试剂并充当反应容器(硬质试管)、热源(酒精灯或酒精喷灯)、导气管等
操作步骤
连接仪器→检查装置气密性→添加固体试剂→预热后定点(外焰)加热
4.液液反应制备气体、液体或沉淀
液体与液体反应制液态物质,如有机化合物的制备是高考常见的题型,该类题型考查的重点是物质的分离与纯化。
(1)液液反应制备气体、液体或沉淀思维模型
明确要制备的气体分析反应物状态及反应条件选择或设计实验装置
↓ ↓ ↓
制备的物质
原理
装置
乙酸
乙酯
CH3COOH+CH3CH2OHCH3COOCH2CH3+H2O
乙酸异
戊酯
CH3COOH+ (CH3)2CHCH2CH2OHCH3COOCH2CH2CH(CH3)2+H2O
(2)实验仪器和操作步骤
实验仪器
反应容器(如大试管、圆底烧瓶、三口烧瓶等),热源(酒精灯或酒精喷灯、水浴或油浴),冷凝管,分液漏斗,温度计等
操作步骤
连接仪器→检查装置气密性→添加反应试剂与碎瓷片→接通冷凝管的冷却水→加热反应
5.气固反应制目标产物
(1)气固反应制目标产物思维模型
明确要制备的气体分析反应物状态及反应条件选择或设计实验装置
↓ ↓ ↓
制备方法或物质
原理
装置
H2还原WO3制备W
WO3+3H2W+3H2O
无水FeCl3
2Fe(铁粉)+3Cl22FeCl3
CO还原CuO制备Cu
CuO+COCu+CO2
铁与水蒸气反应制Fe3O4
3Fe+4H2O(g)Fe3O4+4H2
CaH2
Ca+H2CaH2
(2)实验仪器和操作步骤
实验仪器
反应容器——硬质玻璃管(或大试管);热源——酒精灯、酒精喷灯或管式炉等
操作步骤
连接仪器→检查装置的气密性→添加固体反应物→用反应气体排尽装置中的空气→预热后加热反应
9 用题给所示装置制备气体,不能达到目的的是
选项
试剂与制备气体
反应装置
A
二氧化锰与浓盐酸制Cl2
B
二氧化锰与过氧化氢溶液制O2
C
浓硝酸与铜片反应制NO2
D
Na2SO3固体与70%浓硫酸制SO2
二氧化锰与浓盐酸需要在加热条件下反应制Cl2,A项不能达到目的。过氧化氢在二氧化锰的催化作用下常温时即可分解制取O2,B项能达到目的。浓硝酸与铜在常温下发生氧化还原反应可制得NO2,Na2SO3与70%浓硫酸发生复分解反应可制得SO2,C、D项能达到目的。
A
10 [2019山东烟台、菏泽模拟]亚硝酸钠(NaNO2)是一种常用的食品添加剂,使用时需严格控制用量。实验室以2NO+Na2O22NaNO2为原理,利用下列装置制取NaNO2(夹持和加热仪器已略去)。
已知:①酸性KMnO4溶液可将NO及NO2-氧化为NO3-,MnO4-被还原为Mn2+。
②HNO2具有不稳定性:2HNO2NO2↑+NO↑+H2O。
回答下列问题:
(1)按气流方向连接各仪器接口,顺序为 (填接口字母)。
(2)实验过程中C装置内观察到的现象是 。
(3)Na2O2充分反应后,测定NaNO2含量:称取反应后B装置中固体样品3.45 g溶于蒸馏水,冷却后用0.50 mol· L-1酸性KMnO4标准液滴定。重复三次,标准液平均用量为20.00 mL。
①该测定实验需要用到下列仪器中的 (填标号)。
a.锥形瓶 b.容量瓶 c.胶头滴管 d.酸式滴定管 e.碱式滴定管 f.玻璃棒
②假定其他物质不与KMnO4反应,则固体样品中NaNO2的纯度为 。
③样品中含有的主要杂质为 (填化学式)。为提高产品纯度,对实验装置的改进是在B装置之前加装盛有 (填药品名称)的 (填仪器名称)。
(4)设计一个实验方案证明酸性条件下NaNO2具有氧化性: 。(提供的试剂:NaNO2溶液、KMnO4溶液、KI溶液、淀粉溶液、稀硝酸、稀硫酸)
实验目的
气固反应制固体:用NO和Na2O2制备NaNO2
实验原理
主反应为2NO+Na2O22NaNO2,其中NO的来源:A装置中浓硝酸与木炭反应生成NO2,NO2通入C装置中与水反应生成NO和HNO3,稀HNO3与Cu反应也生成NO
实验装置
(1)装置连接顺序:制备NO2→制备NO→制备目标产物NaNO2→尾气处理,所以各仪器接口的连接顺序为adebc(或cb)f
现象分析
(2)NO2与水反应生成HNO3和NO,稀硝酸与Cu反应可生成Cu(NO3)2和NO,故C装置中的现象为固体逐渐溶解,溶液变为蓝色,有无色气泡产生
纯度测定
(3)①用氧化还原滴定法测纯度:酸性KMnO4标准液有强氧化性,能腐蚀橡胶,应用酸式滴定管盛装,锥形瓶用来盛放待测液,玻璃棒在配制待测液时进行搅拌,因而纯度测定实验需要用到adf。
②KMnO4与NaNO2反应的离子方程式为2MnO4-+5NO2-+6H+2Mn2++5NO3-+3H2O,n(NO2-)=0.50mol·L-1×20.00×10-3L×52=0.025mol,m(NaNO2)=0.025mol×69g·mol-1=1.725g,则固体样品中NaNO2的纯度为1.725g3.45g×100%=50%
误差分析
(3)③C和浓硝酸反应的生成物之一是CO2,题中缺少除CO2和水蒸气的装置,CO2和水蒸气与Na2O2反应可得到Na2CO3和NaOH,故样品中的杂质主要是Na2CO3、NaOH。为除去杂质CO2和水蒸气,可选取碱石灰或NaOH固体,固体干燥剂一般装在干燥管或U形管内
实验设计
与评价
(4)验证NaNO2在酸性条件下具有氧化性,需要制造酸性条件,并选取还原性试剂。取少量KI溶液和NaNO2溶液于试管中,滴加几滴淀粉溶液,溶液不变色,然后滴加一定量稀硫酸,溶液变蓝,证明酸性条件下NaNO2具有氧化性(或取少量KI溶液和稀硫酸于试管,然后滴加几滴淀粉溶液,溶液不变色,滴加NaNO2溶液,溶液变为蓝色,证明酸性条件下NaNO2具有氧化性)
(1)adebc(或cb)f (2)固体逐渐溶解,溶液变为蓝色,有无色气泡产生 (3)①adf ②50% ③Na2CO3、NaOH 碱石灰(或氢氧化钠固体) 干燥管(或U形管) (4)见解析
[2019河南信阳高中模拟改编]高铁酸钾(K2FeO4)是很好的净水剂。已知:K2FeO4为暗紫色有光泽粉末,极易溶于水,微溶于KOH溶液,在酸性或中性溶液中能分解产生O2,在碱性溶液中较稳定;在碱性溶液中,K2FeO4的溶解度小于Na2FeO4。某化学兴趣小组欲制取“84”消毒液,进而制取少量K2FeO4。请回答下列问题:
【实验一】从图1中选择合适的装置制取氯气,进而制取“84”消毒液。
图1
(1)若选用MnO2为氧化剂,则所选仪器导管接口的正确连接顺序为 ;装置C中用冷水浴的目的是避免发生副反应: (填离子方程式)。
【实验二】用“84”消毒液制取K2FeO4。
实验步骤:①用如图2所示装置(夹持仪器已略去)使反应物充分反应;②用砂芯漏斗对烧瓶中的溶液进行抽滤,向滤液中慢慢加入KOH溶液;③再用砂芯漏斗对步骤②中反应后的混合物进行抽滤,并用苯、乙醚洗涤沉淀,真空干燥后得K2FeO4。
图2
(2)写出步骤①中物质在20 ℃水浴中发生反应的化学方程式: 。
(3)步骤②中反应能够发生的原因是 ,步骤③中不用水,而用苯、乙醚洗涤沉淀的目的是 。
相关资料
更多

