河北省邯郸市肥乡区第一中学2019-2020高一下学期开学考试地理试卷
展开
河北省邯郸市肥乡区第一中学2019-2020高一下学期开学考试地理试卷
一、单选题(每小题2分,62分)
改革开放以来,我国的人口生育政策进行了动态调整(如下图)。完成下面小题。
1.我国人口生育政策调整与下列人口数据变化关系密切的是
①老年人口数量增加 ②劳动人口比重降低 ③人口死亡率升高 ④劳动力短缺
A.①② B.②③ C.③④ D.①④
2.影响我国人口出生率下降的原因有
①平均初婚年龄降低 ②育龄妇女比重提高
③社会保障体系逐步完善 ④生活富裕程度提高
A.①② B.②③ C.③④ D.①④
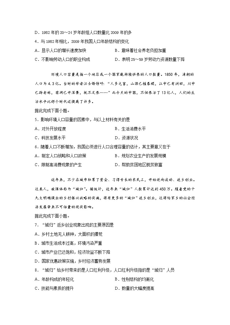
下图为“1982年和2009年我国人口年龄结构统计图”。读图完成下面小题。
3.图中信息反映出
A.1982~2009年人口出生率呈上升趋势
B.1982年的人口平均年龄比2009年的低
C.1982年的40岁及以上人口比重比2009年的高
D.1982年的20~24岁年龄组人口数量比2009年的多
4.与1982年相比,2009年我国人口年龄结构的变化
A.显示人口的增长速度加快 B.意味着社会养老负担加重
C.不影响劳动人口的职业构成 D.表明25~59岁劳动力资源数量下降
环境人口容量是指一个地区或一个国家能持续供养的人口数量。1850年,清朝的人口为4.3亿。当时的学者汪士铎惊呼:“人多之害,山顶已植黍稷,江中已有洲田,川中已辟老林,苗洞已开深菁,扰不足养……”而今天的中国,不但养活了13亿人,人们的生活水平比那个时代还提高了许多。
据此完成下面小题。
5.影响环境人口容量的因素中,与以上材料有关的是
A.对外开放程度 B.生活消费水平
C.科技发展水平 D.资源状况
6.随着人口不断增加,我国必须进行人口合理容量的估计,其主要意义在于
A.制定人口战略和人口政策 B.规划农业生产的发展规模
C.限制高消费现象的产生 D.帮助贫困地区脱贫致富
近年来,不少在城市积累了资金、习得专长的农民工,开始逆向流动、返乡创业。这类人,被煤体称为“城归”。据统计,近年来“城归”人数累计达到450万。随着党的十九大明确提出的乡村振兴战略的实施,将有更多的“城归”返乡创业,这将给家乡的社会经济发展带来不可估量的现实影响。
据此完成下面小题。
7.“城归”返乡创业现象出现的主要原因是
A.乡村土地无人耕种,大面积的撂荒
B.城市生活成本过高,环境污染严重
C.城市产业已达饱和,经济效益不断下降
D.国家优惠政策实施,乡村经济蓄势发展
8.“城归”给乡村带来的是人口红利升级,人口红利升级指的是“城归”人员
A.年龄构成的年轻化 B.性别结构的均衡化
C.技能与素质的提升 D.数量的大幅度提高
9.“城归”现象给乡村最先带来的社会效益是
A.增加家庭收入,改善环境质量 B.促进农业规模化和专业化发展
C.提高公共服务水平,完善基础设施 D.有效解决留守儿童和老龄化问题
2019年3月18日,石家庄市研究出台了《关于全面放开我市城镇落户限制的实施意见》,在石家庄市全面放开城区、城镇落户,群众仅凭居民身份证、户口簿就可向落户地派出所申请户口迁入市区。这一政策的实行,真正实现“零门槛”落户,形成了我国公民在石家庄市城区、城镇落户“有意就迁入,户口随人走”的自由流动新格局。
据此完成下面小题。
10.石家庄市实施“零门槛”落户政策的主要直接目的是
A.吸纳高端科技人才 B.增加迁入人口数量
C.缓解农村人地矛盾 D.扩大城区建筑面积
11.石家庄市“零门槛”落户政策的实施有利于当地
A.提高城市化水平 B.降低人口自然增长率
C.改善居住条件 D.提高人口素质
12.为吸引落户人员定居,石家庄市需进一步采取的措施主要是
A.加大教育投入,提升科技水平 B.扩大宣传报道,提升城市形象
C.合理规划城市,增加住房供给 D.完善公共设施,增加就业岗位
读“某中等城市常住人口密度与距市中心距离关系图”,完成下列各题。
13.住宅区密集分布的区域是( )
A.0~2 km处 B.2~3 km处 C.3~5 km处 D.6~7 km处
14.距市中心2km内常住人口密度并不最高的主要原因是该区( )
A.地租昂贵 B.环境质量差 C.交通通达度低 D.服务设施差
下图为我国南方某城市工业发展早期工业布局模式图。据此完成下面小题。
15.早期促进该城市发展优势条件可能是靠近
A.河港 B.海港
C.航空港 D.铁路枢纽
16.下列工业部门适合在甲卫星城布局的是
A.冶金工业 B.化学工业
C.造纸工业 D.服装工业
目前,我国城市化的速度在加快,但是城市化的效率较低。我国土地城市化的速度大大超过人口城市化的速度,城镇居民人均用地面积早已超过国家关于城市规划建设用地目标的30%左右,远高于发达经济体人均城市用地水平。
据此完成下面小题。
17.近年来,我国城市化高速发展的主要原因是()
A.政策因素 B.交通建设
C.经济发展 D.科技发展
18.针对材料中我国城市化进程中所面临的问题,应采取的措施是()
A.严格控制城市人口规模 B.严格控制城市土地规模
C.治理污染,美化环境 D.拓展和完善交通网络
“睡城”也称“卧城”,主要指大城市周边人口相对集中的大型社区或居民点,人口虽然大量入住,但是仅局限于晚上回家睡觉,白天照样开车或乘车赶往市中心。燕郊隶属于河北省三河市,是我国众多 “睡城”中的典型代表。每日跨省上班的京漂族,在燕郊和北京之间的道路上,呈现出明显的“潮汐式”流动。下图为燕郊相对位置示意图,图中箭头及数字表示京漂族每天上班的方向及平均距离。
读图,完成下面小题。
19.燕郊成为“睡城”,其原因有( )
①房价相对较低 ②工资水平高 ③与北京、天津的距离较近 ④交通便利
A.①②③ B.①②④ C.①③④ D.②③④
20.人口“潮汐式”流动会给北京带来一系列的问题,下列最有利于缓解这些问题的措施是( )
A.在燕郊与北京之间增建高速公路 B.北京调整产业结构,大力发展高科技产业
C.将北京的部分企业转移燕郊及附近地区 D.在燕郊及北京地区大量增建住宅区
泰国香米主要产于泰国东北部,只有在这里(原产地)其才能表现出最好的品质。这是因为当地具有特殊的生长条件,尤其是香稻扬花期间,凉爽的气候、明媚的日光及水稻灌浆期间渐渐降低的土壤湿度,对香味的产生及积累,起到了非常重要的作用。
结合泰国气候资料图,完成下面小题。
21.泰国东北部香稻扬花期一般出现在( )
A.3~4月 B.7~8月 C.10~11月 D.12月~次年1月
22.泰国香米以其优良的品质享誉全球,目前泰国香米的出口遍及五大洲100多个国家,这主要得益于( )
A.地广人稀和市场广阔 B.发达的信息与交通
C.先进的耕作技术与装备 D.充足的化肥与农药
创立于1949年的世界知名运动鞋生产商Adidas在1993年关闭了最后一间位于德国的自有工厂,并把绝大部分的生产基地设在中国。时隔24年后,Adidas开始在德国南部的巴伐利亚州安斯巴赫市成立Speed Factory(快速工厂),每个工厂只需要160人。
完成下面小题。
23.普通制鞋工业属于
A.原料指向型工业 B.市场指向型工业
C.劳动力指向型工业 D.科技指向型工业
24.2017年,Adidas工厂“回归德国”的主要原因是德国
A.原料丰富 B.工业机器人大量使用
C.政府大力扶持 D.消费市场广阔
下图为公路、高铁和航空三种交通运输方式,在不同运输距离上的市场份额。读图,完成下面小题。
25.图中公路与高铁两种运输方式,市场份额竞争最激烈的运输距离大约在( )
A.50-150km B.200-400km C.700-800km D.800-1000km
26.图中②交通运输方式,与①③相比,其突出的特点是( )
A.连续性强 B.速度快 C.运价高 D.机动灵活
下图为某地生态农业循环模式示意图,据此完成下面小题。
27.图中a、b、c分别表示
A.居住区、种植区、乳畜养殖区 B.种植区、居住区、乳畜养殖区
C.居住区、乳畜养殖区、种植区 D.乳畜养殖区、居住区、种植区
28.该模式中自然山林区的生态作用有
①涵养水源 ②提供能源 ③美化环境 ④生产沼气
A.①③ B.②③ C.①④ D.②④
29.下列措施,有利于当地农业可持续发展的是
A.加化肥使用,提高作物产量 B.不断砍伐森林,扩大粮食种植面积
C.回收利用废弃物,实现污染零排放 D.发展生态农业,实现多种经营
读漫画,回答问题。
30.漫画所反映的环境问题是
A.环境污染问题 B.自然资源衰竭问题
C.土地荒漠化问题 D.由环境污染演化而来的问题
31.该行为不可能引起的环境问题是
A.全球变暖 B.臭氧空洞
C.土地沙化 D.水土流失
二、综合题(共38分)
32.(2018·海南卷)阅读图文资料,完成下列要求。 (8分)
图7示意我国某地区主要交通线和城镇的分布。
从地表形态影响的角度,概括甲乙两地间主要交通线的分布特点并简析原因。
33.阅读材料,完成下列问题。(12分)
新疆阿拉尔位于天山南麓塔克拉玛干沙漠北缘。阿拉尔借助得天独厚的自然优势,经过几代兵团人的努力,已经成为全国最大的长绒棉生产基地,长绒棉出口量约占全国出口总量的65%。
(1)据图说明阿拉尔成为我国最大长绒棉生产基地的主要自然条件。(6分)
(2)说明阿拉尔地区大规模发展棉花生产对当地自然环境的影响,并提出应对措施。(6分)
34.读材料,完成下列问题。(10分)
材料一 据国家农调总队抽样调查,我国3个产业工人中有2个来自农村。
材料二 我国人口迁移城乡结构图。
(1)我国目前跨省流动人口比重大,其主要流向是怎样的?人口迁移城乡结构图表明,目前我国人口迁移的主要特点。(4分)
(2)人口迁移可能给迁入地带来哪些影响?(6分)
35.古往今来,社会关怀是一个重大议题。2018年德国65岁及以上人口占总人口数量的20.6%。图20示意德国各州65岁及以上人口密度分布。据图,回答问题。(8分)
描述德国老龄人口密度的分布特征,列举人口老龄化对该国可能带来的影响。
参考答案
1.A
2.C
【解析】
【分析】
1.现阶段我国人口老龄化速度加快,老年人口数量增加,劳动人口比重降低,人口红利逐渐消失,为防止未富先老,我国对人口生育政策进行动态调整,①、②对;随着我国经济发展,医疗卫生条件的改善,人口死亡率降低,③错;人口迁移对我国人口生育政策影响不大,④错。选A。
2.我国平均初婚年龄降低,①说法错误;生活富裕程度提高、社会保障体系逐步完善利于降低出生率,③④说法正确;育龄妇女比重提高会使出生率上升,②说法错误。选C。
3.B
4.B
【解析】
3.图中信息显示,1982年0~4岁比重约9%,而2009年0~4岁比重约5%,说明1982~2009年人口出生率呈下降趋势,A错误。图中显示,1982年年轻人口比重大,而2009年年轻人口比重较小,中老年人口比重较大,因此1982年的人口平均年龄比2009年的低,B正确。图中显示,1982年的40岁及以上各年龄阶段的人口比重几乎都比2009年的低,C错误。图中显示,1982年的20~24岁年龄组人口比重与2009年相似,但2009年总人口比1982年多,因此1982年的20~24岁年龄组人口数量比2009年的少,D错误。故选B。
4.与1982年相比,2009年我国人口年龄结构的变化,显示出生率下降,因此人口的增长速度应减慢,而不是加快,A错误。与1982年相比,2009年我国人口年龄结构的变化,显示老龄人口比重有明显增大,意味着社会养老负担加重,B正确。年龄结构的变化对劳动人口的职业构成影响较大,C错误。图中显示,与1982年相比,25~59岁人口比重有所提高,且总人口增加较多,因此表明25~59岁劳动力资源数量增加,D错误。故选B。
5.C
6.A
【解析】
【分析】
5.据材料分析,随着科技发展水平的提高,今天的中国环境人口容量比清朝高。说明影响环境人口容量的重要因素是科技发展水平,故C正确。
6.我国进行人口合理容量的估计,可以了解到我国适宜的人口数量和人口结构,可以为我国人口战略的规划和人口政策的制定提供依据,故A正确。
7.D
8.C
9.D
【解析】
【分析】
7.“城归”与乡村土地无人耕种、大面积的撂荒关系不大,A错。与城市生活成本过高、环境污染严重关系不大,B错。城市产业并未饱和,经济效益也无下降, C错。由材料可知,随着十九大提出的乡村振兴战略的实施,使得城归返乡创业,与国家优惠政策实施,乡村经济蓄势发展有关,D正确。故选D。
8.由题干可知,城归人员在城市积累了资金和技术,为乡村经济的发展提供了帮助,有利于促进乡村振兴,使得农村人口红利升级。所以,这里的人口红利“升级”与年龄结构、性别结构、人口数量无关。故选C。
9.过去由于大量农民工进程务工,使得农村产生大量的留守儿童和农村老年人口占比上升。随着城归现象的出现,可以有效解决留守儿童和老龄化问题。增加家庭收入和促进农业规模化属于带来的经济效益,不属于社会效益。提高公共服务水平、完善基础设施建设不是最先带来的。故选D。
10.B
11.A
12.D
【解析】
【分析】
试题考查影响人口迁移的因素及影响
10.由材料“群众仅凭居民身份证、户口簿就可向落户地派出所申请户口迁入市区”可知,“零门槛”落户政策直接目的是增加迁入人口数量,B正确。
11.“零门槛”落户政策的实施有利于提高当地的城市化水平,A正确。对降低人口自然增长率、改善居住条件 、提高人口素质没有影响,B、C、D错。
12.目前我国人口迁移的主导因素是经济,是为了获得更好的就业机会和更高的收入,因此为吸引落户人员定居,需完善公共设施,增加就业岗位,D正确。ABC对人员落户影响较小,排除。
13.C
14.A
【解析】
13.本题考查城市的功能分区。在城市中,人口密度最大的区域是住宅区,由图可知,在距离城市中心3-5千米处常住人口密度最大,可推断该区域住宅区密集分布,故本题正确答案为C。
14.本题考查城市内部空间结构。城市中心地区交通通达度和服务设施均好,地价昂贵;环境质量不是导致该区域常住人口密度不是最高的主要原因;住宅区付租能力较弱,难以承担城市中心附近的昂贵地租,因而距市中心2千米内以商业区为主,常住人口密度并不是最高,故本题正确答案为A。
15.A
16.D
【解析】
【分析】
15.从图中可以看出,中心城区主要分布在河流两侧,故早期促进该城市发展优势条件可能是靠近河港,A正确;海港、航空港、铁路在材料中都没有。故选A。
16.甲卫星城位于河流上游,冶金工业、化学工业、造纸工业都有水污染,不适合布局在河流上游,排除ABC;服装工业没有水污染,适合布局,D正确;故选D。
17.C
18.B
【解析】
【分析】
17.城市化的主要推动力是社会经济的发展;政策因素、交通建设和科技发展都能够加快城市化的进程,但不是主要原因。选C正确。
18.材料中指出目前我国土地城市化的速度大大超过了人口城市化的速度,表明我国城市化进程中面临的突出问题是土地资源浪费严重,为此应该严格控制城市土地规模;我国现在正处于城市化加速发展阶段,城市化水平仍有待提高,不是所有的城市都需要严格控制城市人口规模;材料中没有提到环境污染和交通拥堵问题,所以治理污染、美化环境以及拓展和完善交通网络不是正确答案。选B正确。
19.C
20.C
【解析】
【分析】
19.燕郊被称为“睡城”,是因为这里是京漂族睡觉的地方。这里的经济水平较低,房价较低,与北京、天津的距离较近。京漂族在北京购不起房,在这里购房或租房居住。除房地产外,该地交通便捷,工资水平较北京低,消费水平低。是京漂族睡觉、休息的地方,所以称睡城。据此进行分析,燕郊与北京市相比,房价相对较低,①对;燕郊与北京和天津相比,工资水平相对低,②错;从图中可看出与北京、天津的距离较近,③对;当地交通便利,故能够实现到北京或天津等城市上班,④对。故本题选C。
20.流动的主要原因是北京、天津企业多,就业机会多,工资水平高,福利待遇高;燕郊房价低,生活成本低,两者之间交通便利。燕郊及附近地区承接北京转移的部分产业,可以增加燕郊及其附近的就业岗位和就业机会,可减缓北京市区的交通拥堵等状况,故C正确。在北京大量增建住宅,但房价还是很高,依旧有大量的京漂族购不起房,在北京与燕郊之间增建高速公路,可适当缓解交通拥堵,但毕竟投入的成本大,不是最有利的,故AD可排除;北京调整产业结构,大力发展高科技产业,与缓解北京市的交通拥堵等问题关系小,可排除B。所以选C。
21.D
22.B
【解析】
【分析】
本题考查农业的区位因素及其对农业发展的影响
21.本题考查气候对农业生产的影响:根据分析可知,泰国是热带季风气候,雨季是6-10月,而香稻扬花期间,明媚的日光,应是旱季11月-次年的5月;凉爽的气候,应是当地气候较低的季节12月~次年1月。故泰国东北部香稻扬花期一般出现在12月 ~次年1月,故D正确, ABC错误。故选D。
22.本题考查农业区位因素对农业发展的影响:泰国水稻种植有着丰富的劳动力资源,依靠传统的精耕细作经验;泰国稻米出口遍及五大洲,得益于发达的信息与交通,及优良环保的品质,B正确;泰国地少人多,人均耕地不多,A错误;先进的耕作技术与装备会提高农业生产的效率,故C错误;充足的化肥与农药会导致香米的质量下降,故D错误。故选B。
23.C
24.B
【解析】
【分析】
23.普通制鞋厂需要大量的廉价劳动力,技术要求不高,所以是劳动力指向型工业,C正确。其余选项可排除。故选C。
24.德国人口负增长较为明显,劳动力不足且劳动力价格较高,由于工业机器人的大量使用,使得该工厂对劳动力数量的要求有所降低,因此能够回归德国,并不是德国原料丰富,也不是德国其消费市场广阔,B正确,AD错;政策支持不是主要原因,C错。故选B。
25.B
26.A
【解析】
【分析】
本题考查交通运输方式的选择及特点
25.根据图中公路、高铁和航空三种交通运输方式在不同运输距离上的市场份额,可知①为公路,②为高铁,③为航空,读图可知,在200km处①(公路)占优势,而在400km处②(高铁)占优势,因此公路与高铁市场份额竞争最激烈的运输距离大约在200-400km处,故B正确,A、C、D错误。
26.由上一小题可知,①为公路,②为高铁,③为航空,因此②交通运输方式突出的特点是连续性强,故A正确。公路运输机动灵活性强;航空运输速度最快;运价高不是优势,故B、C、D错误。
27.C
28.A
29.D
【解析】
【分析】
27.读图,a地利用沼气、水资源,排放生活污水,所以表示居住区。b地有饲料饲草指向,只能是乳畜养殖区。c地利用沼渣、生化池处理后物质作肥料,可以提供饲料,表示是种植区。故选C。
28.据图分析可知,该地森林具有涵养水源、美化环境的生态价值。故选A。
29.减少化肥的使用,保护植被,AB错误;污染物零排放不现实,只能是减少排放,C错误;发展生态农业,实现多种经营有利于当地农业可持续发展,D正确。故选D。
30.B
31.B
【解析】
【分析】
考查环境问题及产生原因。
30.漫画表面反映的内容是由卖野菜到菜墩、木材到根雕,实质是说明出现了草场、森林资源枯竭的环境问题,B正确。故选B。
31.漫画反映的是森林破坏,由于森林面积减小使其吸收二氧化碳的能力下降导致全球变暖,森林的涵养水源、保持水土的功能减小,容易导致水土流失、土地沙化等问题,ACD与森林破坏有关,不合题意;臭氧空洞是氟氯烃等制冷剂的使用导致的,与森林破坏无关,B符合题意。故选B。
32.分布特点:(主要交通线)基本上沿山麓等高线(河谷平原与山地的过渡地带)分布。(2分)
原因:南部为山地,北部为河流。沿山麓等高线修建交通线,工程量较小;(沿河谷平原与山地的过渡地带,)既避洪水,又少地质灾害威胁。(6分)
【解析】
本题以某区域的交通和城镇分布图为背景,考查学生获取和解读信息的能力。解题时需注意题干中的限定范围,也是提示性信息---“从地表形态影响的角度”。结合图例可判断交通线南部为山地,北部为河流,因此图中主要交通线基本上沿山麓等高线分布,地处河谷平原与山地的过渡地带。
地形对交通选线的影响主要体现在工程量的大小以及水文、地质灾害等。
【点睛】本题解答的关键在于专注题干要求“从地表形态影响的角度”。
33.(1)温带大陆性气候,光照充足;地处山麓洪积扇地区,地形平坦,土壤肥沃;位于多条河流交汇处,灌溉水源充足。(6分)
(2)大量消耗水资源,加剧水资源短缺,甚至枯竭;导致土地荒漠化;不合理灌溉导致土壤盐碱化。
大力发展节水型农业,推广作物滴灌技术;优化种植结构,适度控制棉花种植面积;合理灌溉,避免土壤盐碱化。(6分)
【解析】
【分析】
本题以新疆阿拉尔为背景区域,考查区域农业区位因素、农业发展对地理环境产生的不利影响以及相关措施等知识,意在考查学生的读图分析能力和相关知识的迁移应用能力。
【详解】
(1)此题考查阿拉尔地区大规模发展棉花生产的区位因素。主要从地形、气候、土壤、水源等方面进行分析。阿拉尔地区位于温带大陆性气候,降水少,光照充足,地处山麓洪积扇地区,耕地资源充足,地形平坦,土壤肥沃;位于多条河流交汇处,灌溉水源充足。
(2)阿拉尔地区处于温带大陆性气候区,生态脆弱,水资源短缺,大规模种植会增加耗水量,从而加剧水资源短缺,甚至枯竭;大规模种植棉花易造成土地退化,形成荒漠化景观;该地区气候干旱,蒸发量大,不合理的灌溉方式会导致土壤的盐碱化。措施可以从大力发展节水型农业,推广作物滴灌技术;优化种植结构,适度控制棉花种植面积;合理灌溉,避免土壤盐碱化等方面进行。
【点睛】
农业生产对地理环境的影响:
人类对农业生产的不合理发展,会给人类带来各种各样的麻烦甚至灾难。
①只顾获取更多的农产品,不顾自然条件的限制则可能导致自然环境破坏,引起土地荒漠化、水土流失、土壤污染等问题。
②农业生产的发展会引起自然植被、地表环境以及自然界碳循环等发生改变。
③不合理的农业生产方式会给地理环境带来不利影响。如过度放牧引起草场退化、荒漠化,大水漫灌导致土壤盐渍化等。(毁林开荒:热带原始森林破坏、生物多样性减少 过度放牧导致草场退化、荒漠化;不合理灌溉导致土壤盐渍化; 陡坡开荒导致水土流失 ;大量使用化肥导致土壤板结;大量使用农药导致农产品和土壤遭受污染等。
34.(1)流向:由经济欠发达地区流向经济较发达地区;主要特点:农村人口向城市迁移和集中(4分)
(2)有利影响:弥补了劳动力的不足;提高了城市化水平,促进了经济发展。不利影响:加剧迁入地区人地矛盾;给城市基础设施增加了压力;给城市管理增加了困难。(6分)
【解析】
【分析】
考查人口迁移,意在考查学生读图获取信息的能力和运用知识分析问题的能力。
【详解】
(1)读图,我国民工流出的省份主要是四川、贵州、广西、湖南、江西、湖北、安徽、河南、重庆等,主要位于中西部内陆地区;我国民工流入的省份主要是北京、天津、上海、广东、江苏、浙江、福建、山东、新疆等,主要位于东部沿海地区,因此当前人口流动的主要方向是由中西部经济欠发达地区流向东部经济发达地区。 当前我国人口迁出以农村人口为主,占73%,而迁入地以城市为主,占74.4%,因此在城乡结构中,人口迁移的主要特点是人口由农村迁往城市、农村人口向城市集中。
(2)人口迁移的影响应从有利和不利两个方面做答。有利影响:大量人口迁往城市,给城市提供了丰富的廉价劳动力,弥补了城市劳动力不足的状况;带动当地商品经济、第三产业和工业的发展,从而提高经济发展水平,推动城市化水平的提高;不利影响:大量人口迁入,使迁入地土地资源更紧张,加剧了迁入地的人地矛盾;给城市的交通、住房、教育、医疗、基础设施等带来一系列的压力;大量外来人口流动也增加了城市管理难度,增加了社会治安隐患。
【点睛】
新中国成立后我国人口迁移可分为两大阶段:20世纪80年代中期以前,人口迁移规模小,以组织性迁移为主,迁移原因主要是政治因素,迁移的方向主要是由东部到中西部边疆地区、由城市到农村;20世纪80年代中期以后,人口迁移规模大(流动人口规模也大),以自发性迁移为主,迁移的原因主要是经济因素,迁移的方式主要是由中西部内陆地区到东部沿海地区(或工矿地区)、由农村到城市。
35.特征:分布不均,西部密度大,东部密度小,东北部差异显著。(2分)
影响:劳动力数量减少,养老压力加大等。(6分)
【解析】
【详解】
结合右侧图例,从图中看,德国老龄人口密度分布不均匀,西部密度较大,东部密度较小,东北部大部分地区密度较小,但也有几处密度非常大的地方,差异显著。人口老龄化表明德国人口增长过慢,老年人比重过大,造成德国劳动力数量减少,国防兵源不足,养老压力加大,老年人孤独等一系列社会经济问题。

