江西省山江湖协作体2019-2020学年高一上学期第三次月考(自招班)化学试题
展开“山江湖”协作体高一年级第三次月考
化学试卷(自招班)
可能使用的原子量:Fe:56 S:32 O:16 H:1 Si: 28 N: 14 Au:197 Ag: 108 Cu: 64
一、选择题:(本题包括16小题,共48分,每小题只有一个选项符合题意)
1.下列对古文献记录内容理解错误的是
A.《抱朴子·金丹篇》中记载:“丹砂烧之成水银,积变又还成丹砂”。该过程发生了氧化还原反应
B.《本草纲目》“烧酒”条目下写道:“自元时始创其法,用浓酒和糟人甑,蒸令气上……其清如水,味极浓烈,盖酒露也”。这里所用的“法”是指蒸发
C.《天工开物》记载:“凡埏泥造瓦,掘地二尺余,择取无沙粘土而为之”。“瓦”,传统无机非金属材料,主要成分为硅酸盐
D.《本草经集注》中关于鉴别硝石(KNO3)和朴硝(Na2SO4)的记载:“以火烧之,紫青烟起,乃真硝石也”,该方法应用了焰色反应
2、下列实验操作中正确的是
A.萃取操作时,应选择有机萃取剂,且萃取剂的密度必须比水大
B.分液操作时,下层液体从分液漏斗下口放出后再将上层液体从下口放出到另一个烧杯中
C.蒸馏操作时,应使温度计水银球靠近蒸馏烧瓶的支管口处
D.蒸发结晶时应使混合物中的水分完全蒸干后,才能停止加热
3.下列实验事故的处理方法正确的是 ( )
A.钠着火时,赶紧用水灭火
B.衣服沾上大量的浓氢氧化钠溶液,需将此衣服浸泡在盛水的盆中
C.实验桌上的酒精灯倾倒了燃烧起来,马上用湿布扑灭
D.不慎将酸或碱液溅入眼内,立即闭上眼睛,用手揉擦
4.短周期元素A、B、C原子序数依大增大,A3-与B2-、C+ 电子层结构相同,则下列说法中不正确的是
A. 三种元素可组成CAB2和CAB3型化合物 B. 离子半径:C+>B2->A3-
C. H2B在同主族元素气态氢化物中最稳定 D. B的某种单质可用于杀菌消毒
5.欲除去某溶液里混有的少量杂质,下列做法中不正确的是(括号内的物质为杂质)( )
A.KNO3溶液(AgNO3):加入过量KCl溶液,过滤
B.NaCl溶液(BaCl2):加过量Na2CO3溶液,过滤,再加适量盐酸再加热
C.碘单质I2(NaCl):加热升华后,再凝华
D. NaCl溶液(Br2):加CCl4,萃取分液
6.下列各组离子在溶液中一定能够大量共存的是
A.在含有大量SO42-的无色溶液中:Mg2+、Na+、Cu2+、Cl-
B.在强酸性溶液中: K+、HCO3-、SO42- 、ClO-
C.在含有大量OH-的溶液中:NO3-、Na+、Cl-、AlO
D.在含有大量Fe2+的溶液中:H+、Na+、Cl-、ClO-
7.NA代表阿伏加德罗常数的值,下列叙述正确的是
A.标准状况下,2.24L三氧化硫中所含分子数约为0.1NA
B.10mL质量分数为98%的H2SO4,用水稀释至100mL,H2SO4的质量分数大于9.8%
C.一定温度下,1moLFeCl3可生成NA个Fe(OH)3胶体颗粒
D.在H2O2+Cl2=2HCl+O2反应中,每生成32g氧气,则转移NA个电子
8.制备Fe3O4纳米颗粒的反应为3Fe2++ 2S2O32-+O2+xOH-=Fe3O4+S4O62-+2H2O,则下列说法正确的是
A.参加反应的Fe2+全部作还原剂
B.已知Fe3O4纳米颗粒直径为20nm,则Fe3O4纳米颗粒为胶体
C.x=4
D.每生成1 molFe3O4,被S2O32-还原的O2为1mol
9.金属及其化合物的转化关系是化学学习的重要内容之一。下列各组物质的转化不能通过一步反应直接完成的是 ( )
A.Al→Al2O3→Al(OH)3→AlCl3 B.Fe→FeSO4→Fe(OH)2→Fe(OH)3
C.Mg→MgCl2→Mg(OH)2→MgSO4 D.Na→NaOH→Na2CO3→NaCl
10.下列说法正确的是
A.CO、NO、NO2都是大气污染气体,在空气中都能稳定存在。
B.CO2、NO2或SO2都会导致酸雨的形成
C.NH3汽化时吸收大量的热,因此,氨常用作制冷剂
D.活性炭、SO2、Na2O2都能使品红溶液褪色,原理相同
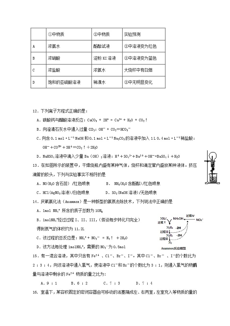
11.用右图中装置进行实验,实验一段时间后,现象与预测不一致的是
| ①中物质 | ②中物质 | 实验预测 |
A | 浓氨水 | 酚酞试液 | ②中溶液变为红色 |
B | 浓硝酸 | 淀粉KI溶液 | ②中溶液变为蓝色 |
C | 浓盐酸 | 浓氨水 | 大烧杯中有白烟 |
D | 饱和的亚硫酸溶液 | 稀溴水 | ②中无明显变化 |
12.下列离子方程式正确的是:
A.碳酸钙与醋酸溶液反应:CaCO3 + 2H+ = Ca2+ + H2O + CO2↑
B.向澄清石灰水中通入过量CO2:OH- + CO2=HCO3-
C.向含0.1 mol·L-1 NaOH和0.1 mol·L-1 Na2CO3的溶液中加入1 L 0.4 mol·L-1稀盐酸:
OH-+CO+3H+=CO2↑+2H2O
D.NaHSO4溶液中滴入少量Ba(OH)2溶液:H++SO42-+Ba2++OH-=BaSO4↓+H2O
13.在如图所示的装置中,干燥烧瓶内盛有某种气体,烧杯和滴定管内盛放某种液体。挤压滴管的胶头,下列与实验事实不相符的是
A.NO(H2O含石蕊) /红色喷泉 B. NH3(H2O含酚酞)/红色喷泉
C.HCl(AgNO3溶液)/白色喷泉 D.SO2(NaOH溶液)/无色喷泉
14.厌氧氨化法(Anammox)是一种新型的氨氮去除技术,下列说法中正确的是
A.1mol NH4+ 所含的质子总数为10NA
B.1molNH4+经过过程I、II、III,(假设每步转化均完全)
得到氮气的体积约为11.2L
C.该过程的总反应是:NH4+ + NO2- = N2↑ +2H2O
D.该方法每处理1molNH4+,需要的NO2—为0.5mol
15.有一混合溶液,其中只含有Fe2+ 、Cl-、Br-、I-。其中Cl-、Br- 、I-的个数比为2 :3 :4,向该溶液中通入氯气,使溶液中Cl-和Br-的个数比为3 :1,则通入氯气的物质的量与溶液中剩余的Fe2+ 物质的量之比为:
A.9 :1 B.6 :2 C.7 :3 D.7 :4
16. 室温下,某容积固定的密闭容器由可移动的活塞隔成左、右两室,左室充入等物质的量的氢气和氧气,右室充入一氧化碳和氧气的混合气。同时引燃左右两室的混合气,反应后恢复到室温。反应前后活塞位置如下图所示,则右室混合气体中一氧化碳和氧气的物质的量之比可能是(液态水的体积忽略不计)
①1:1 ②1:2 ③1:3 ④3:1
A.①② B.②④ C.①④ D.①③
二、非选择题:(本题包括5小题,共52分)
17.(11分)现有部分短周期元素的性质或原子结构如表:
元素编号 | 元素性质或原子结构 |
A | 有3个电子层,K、M层电子数之和等于L层电子数 |
B | 短周期中金属性最强 |
C | 常温下单质为双原子分子,氢化物的水溶液呈碱性 |
D | 元素最高正价是+7价 |
用化学用语回答下列问题:
(1)A元素在周期表中的位置 __________________;
(2)B单质与水反应的离子方程式 ______________________;
(3)下列表述中能证明元素D的非金属性比A强这一事实的是 (填选项序号)。
a.常温下D的单质和A的单质状态不同
b.一定条件下D和A的单质都能与钠反应
c.A最高价含氧酸的酸性弱于D最高价含氧酸
d.D单质能与A的氢化物反应生成A单质
(4)X是由A、B、C、D四种元素中的某种元素组成的单质,能经图所示的过程转化为(其他条件略去)。
①若Y是有刺激性气味的无色气体,把Y通入BaCl2溶液中,无现象,然后滴加适量H2O2溶液,有白色沉淀生成,则该白色沉淀为 _______________,试写出Y与H2O2溶液反应的离子方程式: _____ ______;
②若Z是红棕色气体,则Z→W的反应中还原剂与氧化剂物质的量之比为_________。
18.(12分)从铝土矿(主要成分是Al2O3,含SiO2、Fe2O3、MgO等杂质)中提取氧化铝的两种工艺流程如下:
请回答下列问题:
(1)固体A的主要成分是______________(写名称).
(2)铝土矿与过量烧碱反应的离子方程式为__ _ ___、_ _____.
(3)滤液D中的溶质有______________(填化学式).
(4)指出流程乙的一个缺点是____________.
(5)氧化铝与焦炭的混合物在氮气中高温加热反应,制得新型非金属材料AlN与一种中学常见气体X.已知每转移6.02×1023个电子,有0.5mol化合物X生成,此反应的化学方程式________________.
19. (12分)现用金属钠和空气制备纯度较高的Na2O2,可利用的装置如下:
请回答下列问题:
(1)若规定气体的流动方向为从左到右,则组合实验装置时各仪器的连接顺序是:空气→Ⅳ→________→________→________(填“Ⅰ、Ⅱ、Ⅲ”,仪器不能重复使用)。
(2)装置Ⅳ中盛放的药品是___________,其作用是____________________。
(3)装置Ⅱ的作用是_________________________________________。
(4)加热装置Ⅰ时发生反应的化学方程式为___________________________。
(5)下列对于过氧化钠的叙述中,正确的是_______。
A.过氧化钠能与酸反应生成盐和水,所以过氧化钠是碱性氧化物
B.将过量Na2O2投入紫色石蕊试液中,溶液变蓝
C.过氧化钠与水反应时,过氧化钠是氧化剂,水是还原剂
D.过氧化钠与二氧化碳反应时,过氧化钠既是氧化剂又是还原剂
20.(12分) 按要求填空
(1)检验SO42-所需要用的试剂_______________________________。
(2)三硅酸镁(Mg2Si3O8·11H2O)用氧化物表示_______________________。
(3)除去NaHCO3溶液中少量的Na2CO3杂质相应的离子方程式为___________ ____。
(4)用氨气检验氯气泄漏的方程式:______________________________________________。
(5)请配平以下化学方程式:
____Al+____NaNO3+____ NaOH= ____NaAlO2+____ N2↑+___H2O
若反应过程中转移 5 mol 电子,则生成标准状况下 N2 的体积为_________L。
21.(5分)无机非金属材料、金属材料和有机高分子材料并称为三大材料,是发展高新技术的基石,在未来科技发展中发挥着重要的作用。
(1)Nierite是一种高熔点高硬度的陶瓷材料。Nierite的摩尔质量为140 g/mol,其中硅元素的质量分数为60%。已知1 mol NH3与足量的SiCl4充分反应后可得到35 g Nierite与3 mol HCl气体。Nierite的化学式为___________。
(2)K金是常见的贵金属材料,除黄金外,还含有银、铜中的一种或两种金属。为测定某18K金样品的组成,将2.832 g样品粉碎后投入足量的浓硝酸中,固体全部溶解后,收集到NO2和N2O4的混合气体224 mL(折算至标准状况,下同),将该混合气体与84 mL O2混合后缓缓通入水中,恰好被完全吸收。
①填写该18K金的成分表(精确至0.01%,若不含该金属则填0)。
18K金成分 | Au | Ag |
含量(质量分数) | 75.00% | _________ |
高一自招班化学答案
一、选择题(每题只有一个选项,每题3分,共48分)
题号 | 1 | 2 | 3 | 4 | 5 | 6 | 7 | 8 |
答案 | B | C | C | B | A | C | B | C |
题号 | 9 | 10 | 11 | 12 | 13 | 14 | 15 | 16 |
答案 | A | C | D | B | A | C | C | C |
二、填空题(除标记的外,每空2分,共52分)
17. (11分)
(1)第三周期第ⅥA族 (1分)
(2) 2Na+2H2O═2Na++2OH-+H2↑
(3) cd
(4) ①BaSO4 SO2+H2O2= 2H++SO42- ②2:1
18. (12分)
(1) 二氧化硅
(2)Al2O3+2OH_=2AlO2_+ H2O SiO2+2OH_ =SiO32﹣+H2O
(3)NaCl、NaOH、NaAlO2
(4)氧化铝中含有二氧化硅杂质
(5) Al2O3+N2+3C2AlN+3CO.
19. (12分)
(1) ⅢⅠⅡ(2分)
(2)氢氧化钠溶液 吸收通入空气中的二氧化碳
(3)防止空气中的水蒸气和二氧化碳进入装置Ⅰ
(4) 2Na+O2 Na2O2
(5) D
20. (12分)
(1)HCl、BaCl2
(2 2MgO·3 SiO2·11H2O
(3) CO2 + H2O + CO32-=2HCO3-
(4)8NH3 + 3Cl2 = 6NH4Cl + N2 (可以分开书写)
(5) 10 6 4 10 3 2 11.2
21.(5分)
(1)Si3N4 ;
(2)Ag:11.44%(3分)

