2020届二轮复习 近代的两次工业革命 作业(全国通用) 练习
展开巩固练习
一、单项选择题
1.(2019 海南模拟)据研究,从1760年到1850年间,英国棉纺厂使用的原棉数量由200万磅增加到3.66亿磅,增长了180多倍。据此可知,这一时期英国( )
A.资本主义生产方式开始建立
B.工场手工业进入鼎盛时期
C.经济发展越来越依赖世界市场
D.农业中的商品化生产迅速发展
2.17世纪60年代,茶叶在英国只是上流社会的消费品;到18世纪末,茶叶已成为普通民众的日常消费品。这反映了当时的英国( )
A.等级观念明显淡化
B.崇尚东方的生活方式
C.贫富差距日益缩小
D.扩大了与东方的贸易
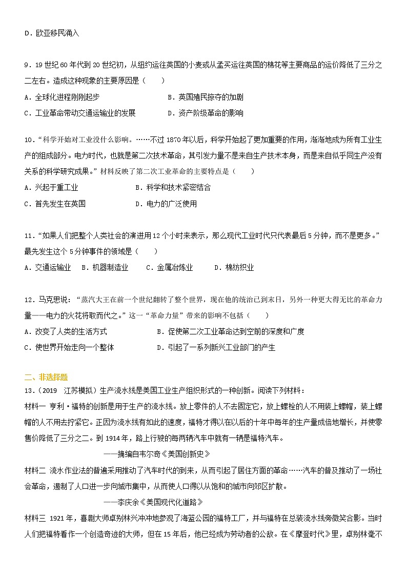
3.(2019 江苏模拟)下图是19世纪英国国民总收入来源示意图。
对该图解读正确的是( )
A.19世纪英国农业、林业和渔业处于稳定增长阶段
B.第二产业收入的增长与其发展的阶段特征不相符
C.第三产业收入的增长并未体现工业化阶段的特征
D.经济收入与国民经济在结构的变化上呈现出一致
4.有历史学家说:“在1870年以后大约40年里,并非仅仅在欧洲人看来,欧洲实际上确实算是在世界上快速扩张的现代文明的中心。”导致这一现象出现的主要原因是( )
A.殖民扩张 B.资本输出 C.文化传播 D.工业革命
5.从19世纪90年代起,德国出现了建立巨型企业的趋势。到20世纪初,占全国企业总数0.9%的3万多家大型企业占有3/4以上的蒸汽动力和电力,其中586家巨型企业几乎占有蒸汽动力和电力总数的1/3。上述现象说明( )
A.军国主义政策推动了生产集中 B.能源革新成为生产集中的主要动力
C.生产集中有利于新兴工业的发展 D.生产集中根本改变了轻重工业比例
6.据材料统计:1820-1875年之间,里尔(资产阶级)上层阶级的人数占总人口的7%增加到9%,而其遗嘱上所载明的财富则从58%增加到90%。“大众阶级”从总人口的62%增加到68%,而遗嘱写明的财富只占0.23%,1821年时他们的财产尚占1.4%。这一材料表明( )
A.工业革命使社会分化为两大对立阶级 B.工业革命使大众绝对贫困化
C.工业革命使社会贫富分化更严重 D.资产阶级对无产阶级残酷剥削
7.1873年,卡内基创办了卡内基-麦坎德里斯钢铁公司,每吨钢的成本为100多美元;1881年,卡内基与弟弟汤姆一起成立了卡内基兄弟公司,其钢铁产量占美国的1/37,每吨钢的成本为50美元;1892年,卡内基把卡内基兄弟公司与另两家公司合并,组成了美国最火的钢铁公司——卡内基钢铁公司,每吨钢的成本在12美元以内。这主要说明( )
A.科学技术是第一生产力 B.人才是企业经营成败的决定性因素
C.联合经营是企业发展的必由之路 D.垄断组织适应生产力的状况
8.(2019 安徽合肥高考模拟)阅读下表,导致其中两个国家的制造业迅速发展的共同因素是( )
A.殖民霸权的建立
B.垄断程度较高
C.封建因素的铲除
D.欧亚移民涌入
9.19世纪60年代到20世纪初,从纽约运往英国的小麦或从孟买运往英国的棉花等主要商品的运价降低了三分之二左右。造成这种现象的主要原因是( )
A.全球化进程刚刚起步 B.英国殖民掠夺的加剧
C.工业革命带动交通运输业的发展 D.资产阶级革命的影响
10.“科学开始对工业没什么影响。……不过1870年以后,科学开始起了更加重要的作用,渐渐地成为所有工业生产的组成部分。电力时代,也就是第二次技术革命,其引发力量不是来自生产技术本身,而是来自似乎同生产没有关系的科学研究成果。”材料反映了第二次工业革命的主要特点是( )
A.兴起于重工业 B.科学和技术紧密结合
C.首先发生在英国 D.电力的广泛使用
11.“如果人们把整个人类社会的演进用12个小时来表示,那么现代工业时代只代表最后5分钟,而不是更多。”最先发生这个5分钟事件的领域是( )
A.交通运输业 B.机器制造业 C.金属冶炼业 D.棉纺织业
12.马克思说:“蒸汽大王在前一个世纪翻转了整个世界,现在他的统治已到末日,另外一种更大得无比的革命力量——电力的火花将取而代之。”这一“革命力量”带来的影响不包括( )
A.改变了人类的生活方式 B.促使第二次工业革命达到空前的深度和广度
C.使世界开始走向一个整体 D.引起了一系列新兴工业部门的产生
二、非选择题
13.(2019 江苏模拟)生产流水线是美国工业生产组织形式的一种创新。阅读下列材料:
材料一 亨利·福特的创新是用于生产的流水线。放上零件的人不去固定它,放上螺栓的人不用装上螺帽,装上螺帽的人不用去拧紧它。正因为流水线有如此的速度,福特才得以在以后的十年中每年的生产量成倍地增长,并使零售价降低了三分之二。到1914年,路上行驶的每两辆汽车中就有一辆是福特汽车。
——摘编自韦尔奇《美国创新史》
材料二 流水作业法的普遍采用推动了汽车时代的到来,从而引起了居住方面的革命……汽车的普及推动了一场社会革命,遏制了人口进一步向城市集中,从而使人口得以从饱和的城市向郊区扩散。
——李庆余《美国现代化道路》
材料三 1921年,喜剧大师卓别林兴冲冲地参观了海蓝公园的福特工厂,并与福特在总装流水线旁微笑合影。当时人们把福特看作一个创造奇迹的大师,但在15年后,他已经成为劳动者的公敌。在《摩登时代》里,卓别林毫不客气地讽刺了他的这位资本家朋友和残酷的流水线。这部默片时代的经典电影也是迄今为止对大机器生产的非人性批判得最深刻的一部。
——杜君立《历史的细节》
请回答:
(1)据材料一并结合所学知识,从工业发展的角度,指出福特“创新”产生的原因,简析其影响。
(2)据材料二并结合所学知识,分别说明工业革命以来汽车普及前后的人口移动趋势。
(3)据上述材料并结合所学知识,就“大机器生产的非人性”这一观点,从客观公正的立场写一篇小论文。
14.阅读材料并结合所学知识,完成下列各题。
材料一 1851年英国举办“万国工业博览会”,有10个国家接受邀请,此为世界博览会的开始,后来逐步发展成为世界性盛会。为了显示国力,英国政府耗用4000多吨铁和400吨玻璃,建造了一座长逾1800英尺、高逾100英尺的“水晶宫”。此次博览会令人瞩目的展品当属引擎、印刷机和纺织机械等产品。在19世纪,原材料、机械、工业制品及雕塑作品成为世博会的主要展品,蒸汽机、混凝土、铝制品、橡胶、缝纫机、印刷机、火车、电动马达等相继成为展会上的新庞。
——摘编自霍勒斯•格里利《水晶宫及其经验》
材料二 第一届伦敦世博会上,中国的展品包括瓷器、屏风、象牙雕刻、珐琅彩铜器、大理石群像等,“荣记湖丝”获得“制造业和手工业”奖牌。1876 年费城世博会中国馆展出了丝、茶、瓷器、绸缎、铜器、雕花器和景泰蓝等。1889年巴黎世博会中国馆正中可见“大清国”三字,门口对联有“中国有圣人”、“此乡多宝玉”字样。1893年芝加哥世博会中国村内的中国戏院,带有明显西方风格。1904年圣路易斯世博会的中国馆是满族王公住宅的复制品,摆有中华圣母像。“中华圣母”着慈禧太后服饰,保留圣母玛利亚的面貌,圣母左手抱着中国服饰的耶稣。在1915年巴拿马世博会上,西湖48景相册等获金奖,另有中国绘画作品42件,包括唐朝吴道子、宋朝马远、明朝唐伯虎等人的作品。
——摘编自马敏等编《博览会与近代中国》等
材料三 世界博览会主题概览
时间 | 主题 | 时间 | 主题 |
1933年 | 一个世纪的进步 | 1982年 | 能源:世界的原动力 |
1935年 | 通过竞争获得和平 | 1984年 | 河流的世界:水乃生命之源 |
1937年 | 现代世界的艺术和技术 | 1985年 | 居住与环境:人类家居科技 |
1939年 | 明日新世界 | 1990年 | 人类与自然 |
1958年 | 科学、文明和人性 | 1998年 | 海洋:未来的财富 |
1962年 | 太空时代的人类 | 2000年 | 人类-自然-科技-发展 |
1964年 | 通过理解走向和平 | 2005年 | 超越发展:大自然智慧的再发现 |
1970年 | 人类的进步与和谐 | 2010年 | 城市,让生活更美好 |
1974年 | 无污染的进步 | 2015年 | 给养地球:生命的能源 |
(1)根据材料一并结合所学知识,简要说明“万国工业博览会”举办的背景及其意义。
(2)根据材料一、二并结合所学知识,概括指出世博会上中西展品的特点,并分析中国展品特点形成的原因。
(3)根据材料和所学知识,指出19世纪和20世纪世博会所体现的社会发展理念的变化,并分析这种变化的原因。
答案及解析:
1、C
解析:资本主义生产方式开始于新航路开辟后的手工工场中,与时间1760不符,故A项错误;英国从18世纪后期开始了工业革命,并在19世纪中期完成,工场手工业已被取代,故B项错误;题中“棉纺厂使用的原棉数量由200万磅增加到3.66亿磅,增长了180多倍”可见英国国内已经无法满足原料的需求,不得不依靠海外,故C项正确;伴随着工业革命的完成,农业商品化也相应地完成,与“迅速发展”不符,故D项错误。
2、D
解析:茶叶的普及属于社会经济和文化现象,体现不出等级观念淡化这一结论,故A项错误;中英两国文化差异较大,对东方生活方式向往不会成为英国社会的普遍认识,不是对材料中茶叶逐渐普及现象的合理解释,故B项错误;随着18世纪中期英国工业革命的开始,贫富差距不是缩小,而是日益拉大,故C项错误;由于英国殖民扩张和工业革命,加大了对东方的贸易,使茶叶大量流入英国,导致茶叶价格下降,成为普通民众也可消费的产品,故出现材料变化,故D项正确。
3、D
解析:由图可知,从1801年到1901年,英国农业、林业、渔业发展总体来说变化不大,但略有起伏,因此不能说处于稳定增长阶段,故A项错误;由图可知,贸易和运输业,制造业、煤矿业和建筑行业在第二次工业革命时期收入的增长明显高于第一次工业革命时期,说明第二产业收入的增长与其发展的阶段特征相符,故B项错误;由图可知,来自政府、专业机构、国内服务行业以及海外的收入在第二次工业革命时期的收入远远高于第一次工业革命时期,第三产业收入的增长体现了工业化的阶段特征,故C项错误;由图可知,英国从1801年到1901年,国民经济的结构开始发生变化,第二产业、第三产业比例显著增加,国民总收入也显著增加,两者是相一致的,故D项正确。
4、D
解析:结合题中表述,1870年以后,欧洲成为现代文明的中心,主要原因是欧洲生产力发展,第一次工业革命完成,第二次工业革命开始。
5、C
解析:从材料的时间看,德国此时处于第二次工业革命时期,经济迅速发展,生产和资本出现了集中的趋势,企业规模越来越大,大企业时代来临。这种变化适应了生产力的发展,有利于新兴工业的发展。A项军国主义政策在题干中没有体现,可排除;生产集中的主要动力是工业革命,B项错误;D项在材料中没有体现。
6、C
解析:从题中时间可知是第一次工业革命完成、第二次工业革命开始的时候,遗嘱财富的悬殊表明了工业革命加剧了社会贫富分化。
7、D
解析:注意19世纪末(第二次工业革命),卡内基钢铁公司是垄断集团公司,即选D项。
8、B
解析:根据图表可以看出,1900年美国、德国制造业迅速发展。1900年美国、德国还没有建立殖民霸权,故A项错误;1900年第二次工业革命开展,美国、德国进入垄断阶段,垄断程度较高,推动制造业迅速发展,故B项正确;美国没有经历封建社会,不存在封建因素,故C项错误;欧亚移民涌入只符合美国,故D项错误。
9、C
解析:运价降低,又发生在19世纪60年代到20世纪初,判断为第二次工业革命期间,从而得出C为正确答案。
10、B
解析:本题考查两次工业革命的特点,第一次工业革命的发明创造来自于技术工匠的经验积累,而第二次工业革命时,自然科学与生产技术已经紧密结合,从而判断B为正确答案。
11、D
解析:“现代工业革命时代”开始于第一次工业革命,第一次工业革命的发明过程为:纺织→动力→交通。
12、C
解析:本题考查两次工业革命的影响。C项“使世界开始走向一个整体”是新航路开辟的影响,符合题意当选。
13、答案:
(1)原因:大规模工业生产的需要。
影响:劳动生产率提高,成本降低;产量增加,更多人使用汽车;有助于垄断组织产生。
(2)普及前:由农村向城市移动(向煤铁生产地区移动)。
普及后:由城市向郊区移动。
(3)开放式答案,言之有理即可。
14、答案:
(1)背景:英国完成工业革命,成为世界工业强国;世界各国联系加强。
意义:提升了英国的国际影响;开创举办世博会的先河;提供了各国展示文明成果的重要平台,有利于科技创新和经济文化交流。
(2)特点:中国:以传统工艺、美术、手工业品为主;有西方色彩。西方:以先进科技科成果、工业品为主。
原因:中国文化源远流长,农业文明高度发达,手工业技术精湛;现代化滞后,工业发展程度低;中西文化交流增强。
(3)变化:19世纪关注科技与工业的发展;20世纪更关注人类和平、和谐以及人与自然的关系。
原因:世界大战造成的灾难;科技作用的两重性受到关注;冷战凸显对抗的危险;经济全球化,片面追求经济发展导致环境、资源问题;技术革命展示了新的发展前景。

