2019-2020学年山西省长治市第二中学高二上学期期中考试历史试题(Word版)
展开2019—2020学年第一学期高二期中考试历史试题
【本试卷分第Ⅰ卷(选择题)和第Ⅱ卷(非选择题)两部分,共100分,考试时间90分钟】
第Ⅰ卷(共60分)
一、单选题(本题共有30小题,每小题2分,共60分)
1.古代某思想家认为:臣民只有将自己依附于君王,融化于群体之中,个体的生命才有价值、有意义。怎样才能做到呢?他进一步回答说:崇教化、立官学、察举征辟、建立文官之制。这位思想家很可能是
A.韩非 B.朱熹 C.董仲舒 D.黄宗羲
2.战国时期某思想流派主张“上古竞于道德,中世逐于智谋,当今争于气力”,下列言论与之属于同一流派的是
A.选天下之贤可者,立以为天子 B.兴天下之利,除天下之害
C.乱生于治,怯生于勇,弱生于强 D.世异则事异,事异则备变
3.儒家学说在秦朝遭到沉重打击,在汉代上升为国家的统治思想。这种变化同它自身的与时俱进有密切关系。同先秦儒学相比,经过董仲舒改造之后的汉代儒学
A.坚决排斥了阴阳五行之说 B.从批判时政转变为维护现实统治
C.提出了“为政以德”的观点 D.吸收了佛教和道教的思想精华
4.历史学家钱穆对朱熹的主张给予较高的评价,认为:“其精神所在,可谓既是属于伦理的,亦可谓属于科学的”,其中“科学”主要表现在
A.倡导唯物主义 B.维护人的正当私欲
C.主张“格物致知” D.强调封建纲常伦理
5.明末清初,关于“封建制”与“郡县制”的争论又出现一次高潮,黄宗羲、顾炎武、颜元等人,力主“复封建”,对有关“封建”问题的讨论,寓以了新的意涵。“新的意涵”是
A.提倡经世致用 B.反对君主专制
C.批判宋明理学 D.追求个性解放
6.孔子主张“天下有道,则庶人不议”,顾炎武提出“政教风俗苟非尽善,即许庶人之议矣”。顾炎武这一主张
A.背离了先秦儒家的政治理念 B.丰富发展了传统儒家思想
C.彻底否定了孔子的思想权威 D.促进了早期启蒙思想产生
7.清代学者黄百家反思中国传统科学理论时写道:“若太极,若阴阳……可任人之诬捏,吾不敢致问,以无所证对也。”可见,他认为中国传统科学理论
A.没有完整体系,支离破碎 B.具有模糊性,无法证伪
C.专制束缚严重,缺乏学术自由 D.过分崇拜权威,不敢超越
8.某历史学习兴趣小组就我国古代科技成就进行讨论,下列结论明显错误的是
A.《九章算术》——当时世界上最先进的应用数学著作
B.《石氏星表》——世界上现存最古老的星表
C.《齐民要术》——我国现存最早、最完整、最系统的农书
D.《授时历》——我国现存最早的历法
9.下图是中国古代宫廷人物画的代表作。它们的共同特点是
图一 岳飞等 图二 关羽 图三 阿玉锡
中兴四将图 擒将图 持矛荡寇图
A.复古主义的艺术倾向 B.中西合璧的绘画技法
C.教化天下的创作宗旨 D.高度纪实的作品题材
10.曾祖荫教授在《中国古代美学范畴》一书中写到“针对中国历代美学中情、理的观念与发展作分析,宋元时期的绘画属于情理平衡时期,达到了感性和理性的平衡。”对此解读正确的是
A.宋元绘画深受理学影响表现形式趋于单一
B.中国画起源于秦汉,在宋元时期达到顶峰
C.宋元绘画兼具“穷理”的写实性和“尽性”的写意性
D.儒学在宋元时期的变革和转型是中国画发展的必要条件
11.清代孙承泽评价:“鲁公忠孝植于天性,殚竭精力以书此碑,而奇峭端严,一生耿耿大节,已若显质之先人矣。”下列书体与材料中所提书体一致的是
A B C D
12.“蓝脸的窦尔敦盗御马,红脸的关公战长沙,黄脸的典韦白脸的曹操,黑脸的张飞叫喳喳。”京剧艺术中人物的脸谱
A.真实再现了客观历史 B.固化了大众的历史认知
C.正确评断了历史人物 D.提升了历史人物的价值
13.古希腊某著名哲学家提出“反对迷信强调自由,一切制度、法律和道德都是人为的产物”“在社会道德方面,每个人都应该有自己的判断标准”。这位哲学家是
A.普罗塔哥拉 B.苏格拉底
C.亚里士多德 D.柏拉图
14.在公元前9至前8世纪广为流传的希腊神话中,诸神的形象和性情与人相似,不仅具有人的七情六欲,而且还争权夺利,没有一个是全知全能和完美无缺的。这反映了在古代雅典
A.宗教信仰意识淡薄 B.人文思想根植于传统文化
C.理性占据主导地位 D. 神话的影响随民主进程而削弱
15.斯塔夫里阿诺斯在《全球通史》中说:“苏格拉底永无休止地和朋友们谈话,发展起一套辩证科学……他坚持认为,用这种方法可以发现有关绝对真理、绝对善和绝对美的观念,而这些观念将为个人行为提供永久性的指导。”这说明苏格拉底
A.开创了一套辩证科学 B.反对雅典的民主政治
C.树立了人的尊严和权威 D.对智者学派思想的反思
16.“它对于整个中世纪神权的精神统治,都是一次强力反动。这个时代的理论家同时做起了实干家,思辨与实验、理论与实际开始,也正是这种结合后来敲开了科学革命的大门。”材料中的“这个时代”
A.推翻了基督教会神权统治 B.深刻地感悟到了人的伟大
C.描绘了资产阶级理性王国 D.直接引发了近代科技革命
17.布克哈特在《意大利文艺复兴时期的文化》中说道:“通过它(文艺复兴),欧洲第一次被鲜明地分成有教养的阶级和没有教养的阶级。”这说明文艺复兴的不足之处在于
A.造成阶级分化 B.阻碍文化发展
C.缺乏群众基础 D.造成文化断层
18.14—15世纪,欧洲的人们逐步背离上帝,崇拜自我或崇拜世间的人或物,沉迷于世上的人、物或自我,以这些东西为人生的终极关怀,并鲜明地提出了“服从你的意欲而行”。材料中的现象
A.反映了人类最初自我意识的觉醒 B.说明理性已成为人们行为的准则
C.预示了近代人文精神开始兴起 D.为西方近代政治文明描绘了蓝图
19.马丁·路德认为:基督徒的自由是一种内心自由,纯属精神范围,只为上帝所知;在世俗事务方面,一个好基督徒应完全服从业已确立的权威。据此可知,马丁·路德主张
A.教随国定原则 B.强化教会权威 C.信仰即可得救 D.简化宗教礼仪
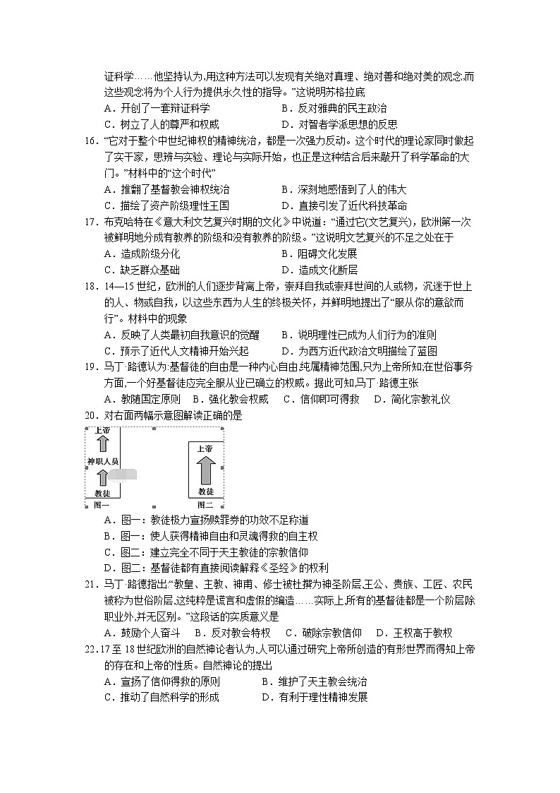
20.对右面两幅示意图解读正确的是
A.图一:教徒极力宣扬赎罪券的功效不足称道
B.图一:使人获得精神自由和灵魂得救的自主权
C.图二:建立完全不同于天主教徒的宗教信仰
D.图二:基督徒都有直接阅读解释《圣经》的权利
21.马丁·路德指出:“教皇、主教、神甫、修士被杜撰为神圣阶层,王公、贵族、工匠、农民被称为世俗阶层,这纯粹是谎言和虚假的编造……实际上,所有的基督徒都是一个阶层,除职业外,并无区别。”这段话的实质意义是
A.鼓励个人奋斗 B.反对教会特权 C.破除宗教信仰 D.王权高于教权
22.17至18世纪欧洲的自然神论者认为,人可以通过研究上帝所创造的有形世界而得知上帝的存在和上帝的性质。自然神论的提出
A.宣扬了信仰得救的原则 B.维护了天主教会统治
C.推动了自然科学的形成 D.有利于理性精神发展
23.在审判国王查理一世时,代表议会的审判长布拉德肖说:“……这就好像一条纽带。纽带的一头是君主对国民应尽的保护义务,另一头是国民对君主应尽的服从义务。先生,一旦这条纽带被切断,那么只能说,别了,君主统治!”这段话主要体现的是
A.君主立宪的主张 B.自由平等的学说
C.社会契约的理念 D.议会至上的特点
24.启蒙思想家有许多共同主张,但也存在着很大的分歧,其中伏尔泰与卢梭的某些主张可以说“水火不容”“势不两立”。最主要表现在
A.是否信仰上帝 B.代表的阶级利益不同
C.是否反对君主制 D.是否反对私有财产
25.卢梭说:“行政权力的受任者绝不是人民的主人,而只是人民的官吏,只要人民愿意就可以委任他们,也可以撤离他们;对这些官吏来说,这绝不是订立契约的问题,而只是服从的问题。”这一主张
A.奠定了人民主权说的基础 B.体现了社会契约的思想
C.反映了议行合一的原则 D.易于导致“多数人的暴政”
26.启蒙运动在许多方面都明显超越了文艺复兴运动。其“超越”主要表现在
A.批判教会的宗教专制 B.宣扬人文主义精神
C.提出民主政体的构想 D.倡导追求现世的成功
27.伽利略通过梁的弯曲试验和分析,指出对长度相似的圆柱形梁,抗弯力矩和半径立方成比例;牛顿发现万有引力定律:两个物体之间有引力,引力和距离的平方成反比,和两个物体质量的乘积成正比。从中可以看出近代自然科学的特征之一是
A.实验是近代科学研究的方法 B.物理学居于核心和基础地位
C.侧重于逻辑推理和理论概括 D.数学成为其主要的表达方式
28.“1687年发表的《自然哲学的数学原理》使自然界俨然成为一架按照自然法则运行的庞大的机械装置,这一架机械装置可以观察、实验、测量以及计算被人们所认识。由此推理,支配人类社会的法则依靠人的理性也可以为人们所认识。”材料意在说明
A.17世纪自然科学领域取得巨大成就 B.自然科学发展对启蒙运动有借鉴意义
C.启蒙思想推动了自然科学的发展 D.理性主义是启蒙运动的核心思想
29.1859年,达尔文在《物种起源》一书中提出了“物竞天择,适者生存”的生命进化规律。随后,很多西方宣扬白人种族优越的人用此理论来解释社会发展,并在西方政界和学界形成了风靡一时的社会达尔文主义。这种解释社会发展的理论
A.是资本主义国家侵略扩张的说辞 B.推动了近代自然科学的产生
C.正确揭示了人类社会发展规律 D.鼓舞了北美人民的抗英斗争
30.西方某著名话剧在布景和道具的选择上,做了这样一种令人感到衰败而没有生气的设计:荒郊外一棵仅有几个叶片的树、衣衫褴褛的流浪汉,绳索和沉重的背囊无不透出压抑的沉重和挣扎的无奈。据此判断,该剧为
A.雨果《巴黎圣母院》 B.易卜生《玩偶之家》
C.贝克特《等待戈多》 D.萧伯纳《苹果车》
第Ⅱ卷(共40分)
二、非选择题(31题15分,32题25分)
31.阅读材料,回答下列问题(15分)
(1)请参考已填充的文字,完成下面表格中的空白部分。(2分)
发明家 | 主要成就 | 发明家 | 主要成就 |
瓦特(1736-1819) | ① | 蔡伦(?-121) | ② |
材料一
17世纪末至18世纪末,欧洲出现了前所未有的“中国热”,许多思想家将中国作为参照,探讨欧洲的诸多问题。……在官僚制度方面,他们对中国科举制度产生了浓厚的兴趣,认为这种制度提供了这样一种保障,即政府将以个人的才能为基础,而非欧洲那样,为世袭权力所支配,故科举制不失为一种民主和平等的制度。
(2)根据材料一,概述当时我国传播到欧洲的文化成果及其对欧洲社会发展产生的影响。欧洲国家的“中国热”反映了当时欧洲社会怎样的时代要求?(6分)
材料二 下表是17、18世纪中国和西方具有代表性的科技人物及其主要成就
中国 | 西方 |
宋应星(1587-约1666)编写了总结性的农业手工业科学技术巨著《天工开物》,被誉为中国17世纪的工艺百科全书。他反对不切实际的科举之学,提倡有实用价值的学问 | 牛顿(1643-1727)出版了《自然哲学的数学原理》,提出了物体运动的三大定律和万有引力定律等,这充分展示了科学的巨大魅力,对以后的技术进步产生了深远的影响,使理性主义的思想深入人心 |
(3)根据上表分别说明17世纪中外科技成就的特点。并指出牛顿的科技成就对近代社会发展的主要影响。(7分)
32.阅读材料,回答问题(25分)
材料一
韩非认为,只是靠君主和臣下的能干来治国,国家的稳定和富强只是暂时的,能干的君臣一死,昔日的富强就会衰落;只有定下稳定的法制,才能使国家的前途不至于“人存政举,人亡政息”。他还认为,治理国家就要顺应人的自私自利性,“人情者有好恶,故赏罚可用”,明确主张治国“不务德而务法”,反复强调“治强生于法”“明法者强,慢法者弱”。
——据施觉怀《韩非评传》等
材料二
把治权寄托于少数贤良,毋宁交给多数平民;法律的统治才是最好的统治。法律的实际意义应该是促成全邦人民都能进行正义和善德的永久制度。人尽管聪明睿智,然而他有感情,因之即会产生不公道、不平等,而使政治腐化。用法律来统治则可以免却上述流弊,因为在这里,治者和被治者都是自由民,他们之间是平等的,他们都享受法律上的权利;有了法律可以遵循,即使统治者也不敢胡作非为,破坏法纪。
——据亚里士多德《政治学》等
(1)根据材料一并结合所学知识,概括韩非关于“法”的认识,并分析其认识产生的社会背景。(13分)
(2)根据材料一、二并结合所学知识,指出韩非与亚里士多德关于“法”的认识的不同之处。(12分)
2019—2020学年第一学期高二期中考试历史试题答案
1-30 CDBCB BBDCC CBABD BCCAD BDCCA CDBAC
31.(1)①改良蒸汽机;②改进造纸术。
(2)成果及影响:科举制度,成为启蒙思想家反封建的锐利武器。时代要求:提倡理性;追求民主和平等。
(3)中国:总结性的科技成果,体现出实用性。(答出任意一点即可)
西方:自然科学取得创造性的突破。
影响:为技术革命(工业革命的技术进步)准备了条件,科学理性影响了启蒙运动。
32.答案:(1)认识:法治优于人治;法治是国家稳定和富强的重要手段;治理国家应顺应人的自私自利性,赏罚分明。(每点2分,共6分)背景:随着生产力的发展,土地私有制确立;诸侯争霸,各国变法图强,法律的权威地位逐渐确立;百家争鸣,文化氛围宽松。(三点以下每点2分,答出三点7分)
(2)韩非重法轻德,亚里士多德既重法又重德;韩非重法是为了推行君主专制,本质上是“人治”,亚里士多德重法是为了维护城邦民主政治;韩非“利用”人性弱点,亚里士多德“限制”人性弱点。(每点4分,共12分)

