2018-2019学年黑龙江省大庆铁人中学高二下学期第一次月考地理试题 解析版
展开铁人中学2017级高二学年下学期开学考试地理试题
一、 选择题(每小题只有一个选项正确,每小题 2 分,共 60 分。)
10月中旬,小明错峰出国旅游,随身携带了一部全球通手机,因旅游目的地使用的时间也为东八区的区时,所以未改手机上的时间和日期,仍然显示的是北京时间。
据此完成下列小题。
1. 小明发现正午时当地物体都没有影子,则当地的纬度可能是
A. 6°N B. 6°S C. 0° D. 15°N
2. 该地正午时,小明手机上的时间为12时52分,则该地的经度为
A. 133°E B. 129°E
C. 13°E D. 107°E
【答案】1. B 2. D
【解析】
【分析】
1.太阳直射点的移动速度大约是每个月移动8°。据此计算本题太阳直射点的纬度。
2.利用当地与北京时间的时间差计算经度差,然后推算出当地纬度。正午太阳高度=90°-纬度差(直射点纬度和当地纬度之差)
【1题详解】
10月中旬,太阳直射点大约位于6°S。此时当地正午物体都没有影子,说明太阳刚好直射当地所在纬度。故B正确。
故选B
【2题详解】
根据材料可知,小明手机上的时间和日期仍然显示的是北京时间,故12时52分是东八区的区时,即120°E的地方时。此时该地是正午,地方时为12时,通过计算,当地经度为107°E。故D正确。
故选D
【点睛】本题难度较大,熟练掌握时间差的计算和正午太阳高度的计算是解题的关键。
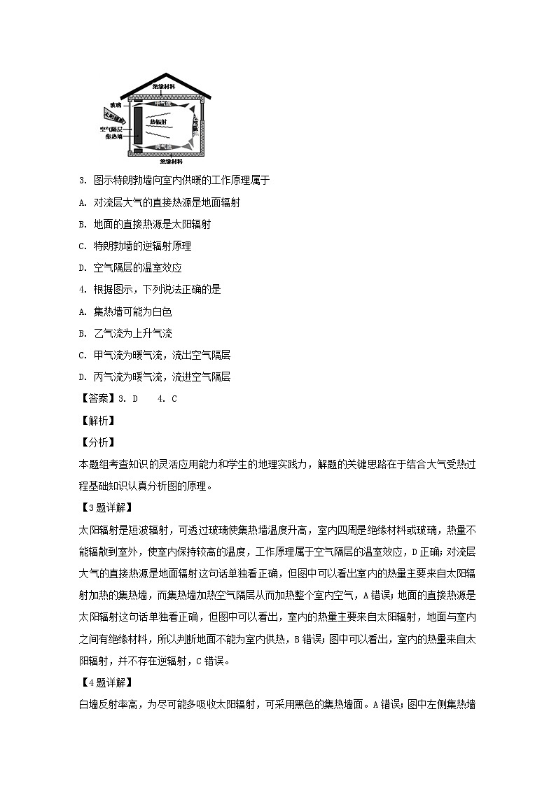
特朗勃墙是一种依靠墙体独特的构造设计,无机械动力、无传统能源消耗、仅依靠被动式收集太阳能为建筑供暖的集热墙体。其冬季白天工作原理如图。回答下列问题。
3. 图示特朗勃墙向室内供暖的工作原理属于
A. 对流层大气的直接热源是地面辐射
B. 地面的直接热源是太阳辐射
C. 特朗勃墙的逆辐射原理
D. 空气隔层的温室效应
4. 根据图示,下列说法正确的是
A. 集热墙可能为白色
B. 乙气流为上升气流
C. 甲气流为暖气流,流出空气隔层
D. 丙气流为暖气流,流进空气隔层
【答案】3. D 4. C
【解析】
【分析】
本题组考查知识的灵活应用能力和学生的地理实践力,解题的关键思路在于结合大气受热过程基础知识认真分析图的原理。
【3题详解】
太阳辐射是短波辐射,可透过玻璃使集热墙温度升高,室内四周是绝缘材料或玻璃,热量不能辐散到室外,使室内保持较高的温度,工作原理属于空气隔层的温室效应,D正确;对流层大气的直接热源是地面辐射这句话单独看正确,但图中可以看出室内的热量主要来自太阳辐射加热的集热墙,而集热墙加热空气隔层从而加热整个室内空气,A错误;地面的直接热源是太阳辐射这句话单独看正确,但图中可以看出,室内的热量主要来自太阳辐射,地面与室内之间有绝缘材料,所以判断地面不能为室内供热,B错误;图中可以看出,室内的热量来自太阳辐射,并不存在逆辐射,C错误。
【4题详解】
白墙反射率高,为尽可能多吸收太阳辐射,可采用黑色的集热墙面。A错误;图中左侧集热墙吸收了太阳短波辐射后,对外辐射为长波辐射,可以加热和玻璃之间的空气,此处空气气温高,气流上升,甲为暖气流从空气隔层中流出,乙为下沉气流,丙为冷气流,从室内流进空气隔层,C正确,BD错误。
【点睛】本题组考查的知识点为大气的受热过程,难点在于图中原理的理解,需要结合到学生常见的温室大棚的原理去类比理解,关键点在于空气隔层和室内气流之间的流动方向,易错点在于图中集热墙的理解,应该理解为温室大棚中的地面,集热墙吸收了太阳短波辐射后,对外辐射为长波辐射,可以加热空气隔层,从而带动整个室内的空气流动。
下图中的左图为某区域海拔400米以上的某地表形态相对高度等值线图(数值越大,相对高度越大),右图为该区域400米以下的岩层剖面局部图。读图回答下面小题。
5. 左上图中显示的地貌最有可能是在下列哪种外力作用下形成的
A. 流水的搬运作用 B. 流水的堆积作用
C. 风力的堆积作用 D. 风力的侵蚀作用
6. 从右上图中的岩层剖面图看,该区域最有可能是( )
A. 背斜 B. 向斜 C. 地垒 D. 地堑
7. 右上图中甲岩石最有可能是( )
A. 玄武岩 B. 页岩 C. 板岩 D. 大理岩
【答案】5. D 6. B 7. D
【解析】
【5题详解】
根据左图中等高线所示意山体走势可以判断出,该山体呈现出倾斜的蘑菇状,应为风蚀蘑菇地貌,是由风力侵蚀作用形成的。D正确,故选D。
【6题详解】
由图可知,该区域在水平方向上的岩层呈现出中间岩层新、两翼岩层老的排列规律,应该为向斜。B正确,故选B。
【7题详解】
据图可知,甲岩石位于岩浆岩和沉积岩之间,并且该岩层不连续分布,岩浆岩形成过程中有高温岩浆经过,周边岩石可能发生变质作用,故该岩石为石灰岩变质而形成的大理岩。故选D。
如图为某地资料图。读图并结合所学知识回答下面小题。
8. 图中河流流向为( )
A. 自西北向东南 B. 自东南向西北
C. 自东北向西南 D. 自西南向东北
9. 图中①②两地等温线弯曲的原因分别是( )
A. 纬度、地形 B. 地形、洋流
C. 洋流、地形 D. 纬度、洋流
10. ①地的气候类型最可能为( )
A. 地中海气候 B. 温带海洋性气候
C. 亚热带季风气候 D. 温带季风气候
【答案】8. D 9. B 10. D
【解析】
考查气候类型的综合运用。
【8题详解】
读图可知,海陆分界线处为海平面高度,有河流注入海洋,此处是河流下游入海口,据此可以判断河流流向为自西南流向东北,D正确。故选D。
【9题详解】
图中①处位于陆地河谷地带,河谷地带地势低,较周边温度高,故等温线发生弯曲;②处位于海洋,此处等温线凸向低纬,受寒流流经降温影响,故两地等温线弯曲的原因分别是地形、洋流,B正确。故选B。
【10题详解】
从图中纬度和海陆分布可以得出,①地位于中纬度大陆东岸,受海陆热力差异影响,气候类型最可能为温带季风气候,D正确。故选D。
1992年以来,北冰洋深海的冷海水回流低纬度的速度显著地下降,北大西洋暖流的流速也比五十年前下降了约31%。下图中箭头所指为洋流的流动方向。
读图回答下列各题。
11. 图中①②③所在海区,年平均水温排序正确的是
A. ②>③>① B. ②>①>③
C. ①>②>③ D. ③>②>①
12. 北大西洋暖流流速下降使
A. 中亚地区冬季降雪增加 B. 欧洲西部地区冬季升温
C. 我国北疆地区降水减少 D. 北极地区生态环境变好
【答案】11. A 12. C
【解析】
11题详解】
暖流有增温、增湿作用,寒流有降温、减湿作用。图中①②③所在海区,②处受北大西洋暖流影响较多,水温最高。③处因陆地阻挡,受暖流影响较小。①受受寒流影响,水温最低。年平均水温排序是 ②>③>①,A正确。B、C、D错。故选A。
【12题详解】
北大西洋暖流流速下降使对中亚地区冬季降雪影响小,可能减少,A错。欧洲西部地区受暖流影响减小,冬季降温,B错。到达我国北疆地区的北冰洋水汽减少,导致降水减少,C对。气温降低,北极地区生态环境变差,D错。故选C。
林线是指高海拔山地的森林分布上限。下图为根据我国各地山地监测数据以及气象资料模拟的林线高度分布示意图。
读图回答下列各题。
13. 甲地位于喜马拉雅山东端,林线高于青藏高原其他地区。其主要原因是( )
A. 纬度低,气温较高
B. 太阳辐射强,气温高
C. 地势高,气温低,降水少
D. 西南季风影响显著,水热条件好
14. 乙地森林多生长在地势较高的区域,而河谷和平地却少有分布,其主要原因是( )
A. 冷空气下沉,河谷气温低
B. 地势低平,降水较少
C. 冻土发育,排水不畅
D. 位于背风坡,气候干燥
【答案】13. D 14. C
【解析】
试题分析:
【13题详解】
仔细读图,甲地位于喜马拉雅山东端,林线高于青藏高原其它地区。其主要原因是该地受西南季风影响显著,水热条件好。答案选D。
【14题详解】
乙地位于大兴安岭山区,森林多生长在地势较高的区域,而河谷和平地却少有分布,其主要原因是河谷和平地地区冻土发育,排水不畅,不利于森林植被生长。答案选C。
考点:林线分布及成因。
双塔灌区是疏勒河三大灌区之一,位于河西走廊西端、疏勒河下游盆地。双塔灌区农产品产量高、品质优良。读某年双塔灌区农作物相关资料表。
完成下面小题。
作物类型 | 用水定额 /(m3/hm2) | 单方水净产值 /(元/m3) | 单位面积净产值 /(元/hm2) | 作物种植面积 /hm2 |
小麦 | 8700 | 0.13 | 1164 | 1414 |
棉花 | 8700 | 3.62 | 31493 | 5390 |
蔬菜 | 12300 | 1.81 | 22313 | 5393 |
瓜类 | 4500 | 5.30 | 23861 | 604 |
15. 双塔灌区农产品品质优良,其主导因素是( )
A. 土壤肥沃 B. 地形平坦 C. 昼夜温差大 D. 水源充足
16. 从区域可持续发展的角度看,双塔灌区今后种植面积最可能扩大的作物类型是( )
A. 小麦 B. 瓜类 C. 棉花 D. 蔬菜
17. 双塔灌区农业发展过程中最严重的环境问题是( )
A. 土地盐碱化 B. 水土流失
C. 生物多样性减少 D. 酸雨污染
【答案】15. C 16. B 17. A
【解析】
本题组以河西走廊双塔灌区为背景,设置三道试题,涉及农业区位、农作物、农业生态问题等相关内容,考查学生的区域认知、综合思维和人地协调观等核心素养。
【15题详解】
双塔灌区位于河西走廊西端,降水稀少,光照强,昼夜温差大,导致双塔灌区农产品品质优良,因此选项C符合题意。土壤、地形、水源等因素也会影响当地的农业生产,但对农产品品质影响不大,且当地气候干旱,水源不一定充足,容易出现盐碱化,土壤不一定肥沃,因此选项A、B、D不符合题意。故选C。
【16题详解】
当地气候干旱,水源不足,从区域可持续发展的角度看,双塔灌区今后种植的作物要尽量用水较少,表中数据表明,瓜类用水定额最少,单方水净产值最高,单位面积净产值较高,因此瓜类种植面积最可能扩大,选项B符合题意。小麦用水定额较高,单方水净产值最低,因此选项A不符合题意。棉花虽然单位面积净产值高,但用水定额较高,单方水净产值低于瓜类,且种植面积已经很大,因此选项C不符合题意。蔬菜用水定额最高,单方水净产值较低,且种植面积已经最大,因此选项D不符合题意。故选B。
【17题详解】
题中显示,双塔灌区位于疏勒河下游盆地,地势低平,地下水位较高,气候干旱,蒸发强,降水少,如果农业发展过程中不合理灌溉,很容易出现土地盐碱化,选项A符合题意。双塔灌区地势平坦,降水稀少,出现严重水土流失的可能性较小,选项B不符合题意。双塔灌区过度开垦,破坏当地植被,又可能导致生物多样性减少,但这不是当地最严重的环境问题,选项C不符合题意。农业发展过程中,排放的酸性气体较少,因此导致酸雨污染的可能性较小,选项D不符合题意。故选A。
下图示意某城市地铁建成前后,轨道交通对市区与郊区房价影响情况。读图,完成下列小题。
18. 图中三条线段分别于轨道交通运行前、运营后短期、运营后长期相符合的是
A. ①②③ B. ③②①
C. ②③① D. ①③②
19. 随着城市轨道交通的发展完善,市区与郊区房价的差值
A. 逐渐增大 B. 逐渐减小
C. 先增大后减小 D. 先减小后增大
【答案】18. A 19. C
【解析】
考查读图分析能力;市区和郊区房价差值大小的推算。
【18题详解】
根据所学知识并结合图中信息分析:轨道交通建成后使市区与郊区之间交通通达度上升,房价上涨。轨道交通运行前市区与郊区房价应该是最低的,运营后短期房价居中,运营后长期房价涨到最大值,分别对应图中线段①②③,因此A项符合题意。故选A。
【19题详解】
考查交通对住房价格的影响。 郊区的住房 , 因交通通达度的改善 , 房价会不断上涨;从图中可看出,轨道交通运营后短期内,市区与郊区房价的差值增大;轨道交通运营后长期内,市区与郊区房价的差值减小。读图中①与②、②与③斜率大小变化也可以看出:先增大后减小,因此C正确。故选C。
红绿灯的时间分配主要根据路口交通流量的大小、各种车辆车道行车的比例、车行的路面状况等决 定的。人流量大的地方,红绿灯时间设置还要充分考虑到车让人。读某城区四个路口,甲、乙、丙、丁的红绿灯时间长度统计表。
完成下列各题。
20. 甲、乙、丙、丁四路口距市中心最近是( )
A. 甲 B. 乙 C. 丙 D. 丁
21. 丁地最有可能位于( )
A. 工业区 B. 中心商务区 C. 居住区 D. 行政区
【答案】20. A 21. A
【解析】
本题考查城市内部功能分区。
【20题详解】
市中心附近人流、车流量大,所以红灯时间长度最长,符合的是甲.
故选:A.
【21题详解】
从统计表中可以看出,丁红灯时间最短,绿灯通行时间最长,说明该地人流量小,距市中心距离较远,所以应为工业区.
故选:A.
英加水电站是位于刚果河上的重要水利设施,工程建设共分六期,全部建成后将成为世界第一大水电站。读下图,回答下列问题。
22. 与英加水电站发电量大无关的是( )
A. 刚果河流域降水丰富
B. 刚果河流域集水面积广
C. 刚果河流域经济发达
D. 电站所在地河流落差大
23. 英加水电站的建设不会( )
A. 淹没刚果河下游大片地区
B. 截断鱼类洄游路线
C. 诱发地质灾害
D. 促进下游航运发展
【答案】22. C 23. D
【解析】
【22题详解】
水电站发电量的大小与流域的气候、地形地势、流域面积等自然因素有关,与经济因素关联度不大,C符合题意,故选C。
【23题详解】
英加水电站建在河流下游位置,可能淹没刚果河下游大片地区;由于水电站的截流拦水会截断鱼类洄游路线;水电站的建设会对地域有一定的破坏,会增加地质灾害发生的隐患,ABC不符合题意;航运受到自然及经济因素等诸多方面影响,水电站建设会截流,对水库下游航运发展不利,不会促进下游航运的发展,D符合题意,故选D。
地理法来研究各种问题。在一个理想区域,地表径流总是从高处流向低处,流向为坡降(单位距离的落差)最大的方向。下图示意某流域局部方格网高程分布(单位:米),完成下列各题。
24. 相邻方格间流速最快的地表径流流向为
A. ↓ B. ↑ C. ← D. →
25. 图示区域内属于甲地汇水区域(阴影区)的是
A. B. C. D.
【答案】24. D 25. A
【解析】
【分析】
考查读图析图能力。
【24题详解】
本题主要考查河流水系特征的相关知识。根据题干信息可知坡降越大的地区,流水速度越快,图示数据变化最明显的方向为坡降最大的方向,观察图片可知,图中相邻方格间由55方格到22方格,即由左向右方向为坡降最大的方向,故相邻方格间流速最快的地表径流流向为自左向右,D选项符合题意,故选D。
【25题详解】
本题主要考查河流的相关知识。图示甲地的海拔高程为44米,甲地汇水区域(阴影区)应为海拔较甲地高的径流上游地区,其右侧海拔39米的方格区域明显属于甲地径流的下游地带,故B、C选项错误;图示甲地的上游直接来水是其左侧落差大的相邻方格53、67、58区域,由于地势原因,方格53、67、58区域成为左侧周边地区的集中集水地,所以甲地的汇水区域包括海拔53米左侧周边区域,故D选项不符合题意,综上分析,故选A。
【点睛】
本题主要考查学生从图中获取地理信息的能力,及对所学知识的调运能力。学生只要认真审题,对比表、图中信息,不难得出答案。
富士山是一座活火山,火山喷发时熔岩流阻断河流形成堰塞湖,即富士五湖。“钻石富士”的奇景(下图右),是指站在特定地方在某些时候看到太阳位于富士山山顶,状如钻石般闪耀。
据此完成下面小题。
26. 图中所示的本栖湖是富士五湖中唯一不结冰的湖泊,其原因可能是( )
A. 纬度较低 B. 海拔较低 C. 泥沙较少 D. 地热较多
27. 关于富士五湖的描述,正确的是 ( )
A. 均由火山口积水而成 B. 补给类型不同 C. 各湖海拔相当 D. 均为咸水湖
【答案】26. D 27. C
【解析】
本题组以富士山周边湖泊为背景,设置两道试题,涉及湖泊水文特征、湖泊成因、湖水性质等相关内容,考查学生获取有效地理信息分析地理问题的能力。
【26题详解】
富士五湖相隔很近,纬度差异很小,且本栖湖的纬度不是最低的,因此纬度较低不能成为原因,选项A不符合题意。图中显示富士五湖的海拔高度相似,因此海拔较低不能成为原因,选项B不符合题意。泥沙多少对是否结冰影响不大,选项C不符合题意。富士五湖临近活火山,因地质构造不同,各湖泊的地热资源不同,本栖湖的地热较多成为唯一不结冰的湖泊,选项D符合题意。故选D。
【27题详解】
题中材料信息表明,富士五湖是火山喷发时熔岩流阻断河流形成堰塞湖,因此选项A错误。富士五湖位于湿润地区,都以雨水补给为主,选项B错误。图中显示,富士五湖的海拔都在1000米左右,各湖海拔相当,选项C正确。富士五湖位于湿润地区,降水大于蒸发,属外流湖,均为淡水湖,选项D错误。故选C。
爪哇岛为印度尼西亚的政治、经济与文化中心地区,是世界上人口最多,也是人口密度最高的岛屿之一,近年来规划建设雅加达——泗水高速铁路(下图),其中2015年11月率先开工建设的雅加达——万隆段由中印两国合作建设。读图完成以下问题。
28. 雅泗高铁建设中可能遇到的最大自然障碍是( )
A. 地形复杂 B. 河网稠密 C. 植被茂密 D. 气候湿热
29. 中国在高铁建设项目中的主要优势是( )
A. 劳力充足 B. 原料丰富 C. 资金雄厚 D. 市场广阔
30. 雅泗高铁开工建设,率先收益的产业是( )
A. 旅游业 B. 电子工业 C. 石油化工 D. 设备制造
【答案】28. D 29. C 30. D
【解析】
考查交通运输(交通运输方式和布局,交通运输布局变化的影响)。
【28题详解】
雅泗高铁主要经过爪哇岛北部平原,少部分是丘陵低山,地形比较平坦,爪哇岛上河流短小,跨越难度小,爪哇岛人口稠密,原始森林已被开垦,爪哇岛属于热带雨林气候,气候湿热不利于工程建设,D正确。故选D。
【29题详解】
高铁是技术、资金密集型产业,与印度等国相比,中国外汇储备世界第一,在高铁建设项目中具有明显的资金优势,C正确。劳动力、原料、市场等方面对高铁影响小,中国也不具有明显优势。故选C。
【30题详解】
雅万铁路是一项巨大工程,一旦开工,需要大量的机器设备,首先受益的是设备制造业,D正确;其建成后,交通便利了,才可促进旅游等行业的发展,电子产品、石化产品不需要高铁运输,高铁建设除了便利其人员往来外,对这类行业促进有限,不可能是率先受益部门。故选D。
二、综合题
31.下图为我国汉江中游地区示意图,读图完成下列问题。
(1)判断汉水自P点至Q点流经地区的地形类型,并说明判断的理由。
(2)Q点附近河床宽窄不稳定,沙滩罗列(如右上角图)。试从外力作用角度解释沙滩罗列的成因。
(3)据图比较汉水中游的支流南河与唐河、白河水文特征的差异。
(4)指出图中南河流域综合治理应采取的措施。
【答案】(1)地形类型:盆地或平原。
理由:图示地区四周海拔普遍高于200m,多山地地形,中部海拔普遍低于200m,多平原地形;河流由四周山地向中心汇集,形成向心状水系。
(2)河流上游流经山区,流水侵蚀作用强烈,使得大量泥沙进入河流;亚热带季风气候,降水年际、季节变化大,河流径流丰富,河流常受洪水威胁,沙洲、卵石滩淤积速度变化大;Q点附近河段地势平坦,河道弯曲,导致流速减缓,泥沙堆积显著。
(3)南河地形坡度大,落差大(水流急,水力资源丰富),河流含沙量大;唐河、白河流经平原地区,落差小,河流含沙量小。
(4)封山育林,提高植被覆盖率;调整农业结构,因地制宜发展农林牧业;修建水库,加大河流水能资源的开发利用。
【解析】
【分析】
考查区域地形类型及判断理由,地质作用与地貌成因,河流水文特征,流域综合治理措施。
【详解】(1)地形类型的判断方法:①依据等高线判读地形特征:等高线的疏密反映地势起伏状况,海拔高度可以反映基本地形类型。图示地区地势四周高,中间低,应为盆地地形。盆地底部等高线稀疏,且海拔普遍低于200米,因此盆地底部应为平原。②依据河流水系特征推定地形特征。图示向心状水系也反映出此处周围高,中间低的盆地地形特征。③依据等温线的分布特点推测地形特征,④通过文字叙述推测地形地势特点等。
(2)Q点附近河床宽窄不稳定,沙滩罗列的主要外力作用应和流水的沉积作用有关。形成流水沉积地貌主要应考虑丰富的沉积物来源,有利的沉积环境。汉江位于亚热带季风气候区,降水丰富,河流上游大小支流流经山区,等高线密集,说明坡度大,水流急,流水侵蚀作用强烈,使得大量泥沙进入河流,搬运到下游河段流速减慢,泥沙沉积。 Q点附近河段地势平坦,河道弯曲,流速减缓,泥沙堆积显著。导致沙滩罗列,河道宽窄不稳。
(3)河流水文特征主要包括径流量、含沙量、有无汛期、有无结冰期(凌汛)、水流速度(水能大小)等方面。三河所流经地区均为亚热带季风气候区,因此径流量大,有夏汛,无结冰期。但图中等高线显示南河流经处等高线较唐河、白河处密集,因此南河地形坡度大,落差大(水流急,水力资源丰富),河流含沙量大;唐河、白河流经平原地区,落差小,河流含沙量小。
(4)读图可以看到,南河流域海拔高达1000米以上,注入汉水时落差近1000米,很容易引发水土流失,所以必须封山育林,提高植被覆盖率,保持水土。调整农业结构,因地制宜发展农林牧。在坡度小于25°的坡地可以开垦,大于25°的陡坡要禁止开垦,减少或防止水土流失。这里河流落差大,水量大,可以修建水库,加大河流水能资源的开发利用,又可以提供充足能源,减少对植被的破坏。
32.2014年是改革开放36周年,有学者总结出了改革开放以来,我国乡镇企业发展出现了三种模式:苏南模式、珠江三角洲模式和温州模式(分别对应下面三幅图)。据此完成下列问题。
(1)图a所示地区乡镇企业发展的有利区位条件是什么?
(2)图b所示地区与a、c两地相比较,促使该地区乡镇企业实施这种发展模式的主要区位优势条件是什么?
(3)近年来,欧美国家多次发起针对我国的反倾销调查,c地区商品出口也受到了影响。请结合意大利新兴工业发展经验,谈谈你对该地区乡镇企业发展的看法。
(4)乡镇企业对我国经济的发展起到了重要作用,但乡镇企业的发展也存在一些问题。试结合所学知识加以分析。
【答案】(1)地处长江三角洲,工业基础好;濒临我国第一大城市上海,受上海辐射影响;有人才、资金、技术等优势;水陆交通便利。
(2)临近港澳,依托港澳引进外资和技术;地处侨乡,借助华侨和海外华人引进外资和技术。
(3)重视团结协作,形成生产—销售—服务—信息网络;加大科技投入,实施产业升级改造,提高产品技术含量;及时把握国际市场产品信息,积极拓宽国际市场。
(4)资源、能源的利用效率不高;技术水平较难提高;排放的废弃物较多;环境方面的投资过少,易产生污染,破坏农村的土地资源、水资源;较难形成规模效益等。
【解析】
【分析】
考查工业区位条件,意大利新兴工业发展经验对乡镇企业发展启示,乡镇企业发展存在的问题。
【详解】第(1)题,图a为长江三角洲地区,其乡镇企业发展的有利条件要从交通、技术、资金、大城市(上海)辐射、工农业基础等方面分析。
第(2)题,珠江三角洲地区发展乡镇企业比其他地区的优越条件在于位置优越(毗邻港澳)和是我国著名的侨乡两方面。
第(3)题,首先明确意大利新兴工业区的特点(是以中小企业集聚的工业小区,形成了一个机构完善、功能齐全的生产—销售—服务—信息网络,它们在独立经营、密切协作的基础上,实现了规模经济生产),再根据我国c地区企业的特点,要从协作条件、科技、品牌、市场等方面来分析。
第(4)题,一般情况下,乡镇企业的规模较小,在分析存在的问题时,要从技术(较低)、资源利用率(低)、环境保护、规模效益等方面来考虑。

