2018-2019学年江西省上饶市“山江湖”协作体高二下学期期中联考地理试题 解析版
展开“山江湖”协作体 2020 届高二年级第二学期期中联考
地理试卷
命题人:石治家、张燕
考试时间:90 分钟 满分:100 分
一、单选题(本大题共 22 小题,共 44 分)
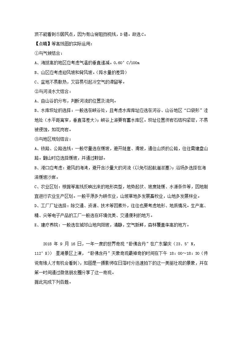
如图为某区域等高线地形图。据此完成下列各题。
1. 山峰 M 与⑤居民点的最大高差可能是( )
A. 590m B. 600m C. 500m D. 599m
2. 下列叙述正确的是( )
A. 图中河流干流的流向为西北流向东南
B. ②居民点最容易发展成为城镇
C. ⑤居民点取近道攀登M 山忽上忽下较耗体力
D. 站在M 山顶可以通视图中所有的居民点
【答案】1. D 2. C
【解析】
【分析】
本题主要考查等高线地形图的综合判读。难度一般,相对高度主要结合等高线图得出最高与最低的海拔高度计算即可,通视问题主要是两点间没有山脊阻挡。
【1题详解】
读图可知,图中等高距为100米,山峰海拔在700-800米之间,⑤居民点海拔为200-300米之间,计算可得,相对高度在400-600米之间,最大可能为599米,故选D。
【2题详解】
读图,结合指向标,图中河流干流的流向为西南向东北流,A错。③居民点位于河流交汇处,最容易发展成为城镇,B错。⑤居民点取近道攀登M 山忽上忽下较耗体力,C对。站在M 山顶不能看到⑤居民点,因为有山脊阻挡视线,D错。故选C。
【点睛】等高线图的实际运用:
①与气候结合:
A、海拔高的地区应考虑气温的垂直递减。0.60°C/100m
B、山区应考虑迎风坡和背风坡。(降水量的差异)
C、盆地不易散热,又容易引起冷空气的滞留等。
②与河流水文结合:
A、由山谷的分布,判断河流的位置及流向。
B、水库坝址的选择:一般选在峡谷处,且考虑水库库址应选在河谷、山谷地区“口袋形”洼地处(水平距离窄,垂直落差大);峡谷上游要有蓄水库区。坝址位置须岩石结构紧密,不易被侵蚀,如花岗岩。
③与地区规划结合:
A、铁路、公路选线:一般尽量选在缓坡,避开陡崖、滑坡,通往山顶的公路,往往需建盘山路。翻山时应选择缓坡,并通过鞍部。
B、港口应考虑:避风的海湾,避开含沙量大的河流(以免引起航道淤塞);浴场多选择在海滨缓坡沙岸。
C、农业区划:根据等高线反映出来的地形类型,地势起伏、坡度陡缓、水源条件等,因地制宜进行农业生产区划。一般平原多为耕作业,山坡草地多发展畜牧业,山地多发展林业。
D、工厂厂址选择:除交通、资源、技术等因素外,往往也要考虑地形、地质情况。生产高、精、尖等电子产品的工厂一般选在环境优美、交通便利的地方。
E、建疗养院:一般选在城郊山地向阳坡,清静,空气新鲜,森林覆盖率高的地方。
2018 年 9 月 16 日,一年一度的世界奇观“卧佛含丹”在广东肇庆(23.5°N,112°E)) 星湖景区上演,“卧佛含丹”天象奇观最神奇的时间在下午 18:00~18:30(传说有缘人才有机会看到),如图是一摄影师在日落时分迅速拍下的这一美丽壮观的景象,并在第一时间通过微信朋友圈分享了这一奇观。
据此完成下列各题。
3. 摄影师拍摄该照片时他影子的朝向( )
A. 东北 B. 东南 C. 西南 D. 西北
4. 摄影师通过微信发朋友圈时,下列说法不可信的是( )
A. 德干高原昼夜几乎等长 B. 莫斯科此时树影一天中较短
C. 悉尼正值春季 D. 其伦敦的朋友正在下班的路上
【答案】3. B 4. D
【解析】
【3题详解】
由材料可知,拍摄时间为9月16日,此时太阳直射点位于北半球,全球各地有昼夜交替地区太阳东北升,西北落,而图示景象要在日落时分才能拍到,说明此时太阳位于摄影师西北方向,应在朝向东南,故选B。
4题详解】
摄影师发朋友圈时,为9月16日,接近秋分日,德干高原几乎昼夜等长,A对。莫斯科位于东三区,比北京时间晚5小时,大约为地方时11:30,树影接近最短,B对。此时为北半球秋季,悉尼位于南半球,为春季,C对。伦敦比北京时间晚8小时,为上午8点左右,此时正是上班时间,D错。故选D。
地膜覆盖是一种现代农业生产技术,地膜覆盖栽培一般都能获得早熟增产的效果,其效应表现在增温、保温、保水、保持养分、增加光效和防除病虫草等几个方面。
据此完成下列各题。
5. 我国大部分地区使用地膜覆盖的季节是( )
A. 夏季 B. 春季 C. 秋季 D. 冬季
6. 我国华北地区在春播时进行地膜覆盖,可有效地提高地温,保障了农作物的正常发芽生长,其主要原理是( )
A. 增强了大气逆辐射
B. 增强了对太阳辐射的吸收
C. 增强了太阳辐射的总量
D. 减弱了地面辐射
7. 我国目前使用的地膜多是超薄型地膜,易破,难回收,难以自然降解,造成严重的“白色污染”,残留在土壤中的地膜会( )
①危害作物根系发育 ②阻碍土壤温度提升
③阻碍土壤水分运移 ④加快表土流失速度
A. ②④ B. ①③ C. ①④ D. ②③
【答案】5. B 6. D 7. B
【解析】
【5题详解】
根据地膜的作用可知,地膜具有保温、保湿、保土等作用,故使用季节应该是降水少蒸发又强的季节,我国以季风气候为主,春季雨水少、气温较高、蒸发强,故我国大部分地区使用地膜的时间为春季,故选B。
【6题详解】
我国北方春播时地温较低,进行地膜覆盖,可有效地减弱地面辐射,从而减少地面热量的散失,起到保温的效应。故选D。
【7题详解】
根据题干的提示,地膜会造成白色污染,地膜残留在土壤中很难降解,会切断土壤中孔隙的连续性,降低土壤透气性,阻碍土壤中水肥的运移,影响农作物根系的发育生长,故选B。
山地城镇的产业垂直地带性是指与人类活动息息相关的人ロ分布、产业布局等随着山体海拔的増加而呈带状分布的现象。重庆涪陵区大木乡位于武陵山国家森林公园西北麓,是重庆典型的高山旅游度假型农村社区。下左图为大木乡位置示意图,下右图为山地城镇农业布局及级差地租关系图(地租指数越大,付租能力越强)。
读图,完成下列各题。
8. 武陵山国家森林公园的典型植被是( )
A. 热带季雨林 B. 温带落叶阔叶林
C. 亚热带常绿阔叶林 D. 亚热带常绿硬叶林
9. 在低海拔区域内( )
A. ①曲线付租能力最强 B. ②曲线付租能力最弱
C. ③曲线付租能力最弱 D. ④曲线付租能力最强
【答案】8. C 9. D
【解析】
【8题详解】
重庆属于亚热带季风气候,重庆涪凌区武陵山国家森林公园的典型植被是亚热带常绿阔叶林,C对。热带季雨林分布在热带地区,A错。温带落叶阔叶分布在温带地区,B错。亚热带常録使叶林分布在地中海气候区,D错。故选C。
【9题详解】
根据右图曲线,右图横轴表示地租向右增大,在低海拔区域内①曲线付租能力最弱,A错。④曲线付租能力最强,D对。②曲线、③曲线付租能力较弱,B、C错。故选D。
我国北方某蔬菜大棚,为追求高效益,长期连作,过量施用氮肥,造成大棚内的土壤逐年退化。下图示意该大棚内不同连作年限的土壤有机质含量和酸碱度变化。
据此完成下列各题。
10. 连作 8 年时, 大棚内表层土壤退化的主要表现为( )
A. 土壤有机质减少 B. 土壤盐碱化 C. 土壤酸化 D. 土壤沙化
11. 为减缓大棚内土壤退化速度, 可采取的措施是( )
A. 增施速效肥料 B. 及时深耕土壤
C. 适量掺沙改造 D. 采用滴灌技术
【答案】10. C 11. B
【解析】
【10题详解】
读某大棚内不同连作年限的土壤有机质含量和酸碱度变化示意图可知,连作八年时,大棚内表层0-20cm土壤的PH值减小到小于7 ,使土壤呈酸性,故表层土壤退化的主要表现为土壤酸化,故选C。
【11题详解】
读图可知,连作使大棚内表层土壤呈酸性,而深层土壤PH值变化不大,故可采取及时深耕土壤措施中和土壤酸碱度,以致减缓大棚内土壤酸化及退化速度,故选B。
古尔班通古特沙漠位于新疆准噶尔盆地中央,是中国面积最大的固定、半固定沙漠。沙漠中的沙丘顶部多流沙,植被较少,而沙丘底部植被相对丰富。夏季炎热,冬季寒冷,年降水量70-150mm,主要集中在 5-9 月,年蒸发量 2000m 以上,冬季一般有 20-30cm 深的稳定积雪覆盖。下图为沙漠中某沙丘剖面图。
据此完成下列各题。
12. 沙丘土壤水分最丰富的季节是( )
A. 春季 B. 夏季 C. 秋季 D. 冬季
13. 位于丘间平地处的梭梭等植被,可以有效地( )
A. 增加降水, 调节气候 B. 防风固沙,保护农田
C. 涵养水源,增加土壤水分 D. 保护水土, 减轻洪涝灾害
【答案】12. A 13. C
【解析】
【12题详解】
由材料可知,古尔班通古特沙漠年降水量70-150mm,主要集中在5-9月,年蒸发量2000mm以上,冬季一般有20-30cm深的稳定积雪覆盖,降水主要集中在冬季,以降雪的形式存在,降雪量大且稳定。次年,春季气温回升,积雪融化,是沙丘土壤水份最丰富的的季节,故选A。
【13题详解】
沙漠地区降水较少,气候干旱,风沙较大,植被的主要作用是涵养水源,防风固沙,故选C。
OLED 屏是新一代高清显示屏幕,韩国 LGD 公司在广州投资建设大型 OLED 面板工厂获得韩国政府批准。韩国政府批准的前提是 LGD 公司提高对韩国材料和设备的使用,加强技术安全检查淤积,以及新一代技术研发环节必须保留在韩国本土等。
据此完成下列各题。
14. LGD 公司在中国广州建厂的主导因素是( )
A. 劳动力 B. 原料 C. 政策 D. 市场
15. LGD 公司在中国广州建厂,产生的主要影响是( )
A. 削弱韩国本土产业的竞争力 B. 增强 LGD 公司的国际竞争力
C. 减轻中国的就业压力 D. 促进广州城市化水平的提高
【答案】14. D 15. B
【解析】
【14题详解】
LGD公司生产高清显示屏是市场指向型产业,劳动力不是主要因素,A错。技术研发环节仍保留在韩国,在中国广州建厂的主导因素是市场,D对。政策是影响因素,不是主导因素,C错。原料、设备使用韩国的为主,B错。故选D。
【15题详解】
LGD公司在中国广州建厂,产生的主要影响是扩大销售市场,增强LGD公司的国际竞争力,B对。技术研发仍在韩国,不会削弱韩国本土产业的竞争力,A错。促进广州城市化水平的提高、减轻中国的就业压力不是主要影响,CD错。故选B。
【点睛】LGD公司生产高清显示屏是市场指向型产业,劳动力不是主要因素。技术研发环节仍保留在韩国,在中国广州建厂的主导因素是市场。韩国政府提出严格的批准条件,其目的是保持韩国在OLED产业的优势地位。
山东章丘素有“铁匠之乡”之美誉,曾有“章丘铁匠遍天下”之说。 “章丘手工铁锅制造需要历经十二道 工序,再过十八遍火候,一千度高温 锤炼,经受三万六千次锻打,直到锅如明镜。据统计,上世纪 50 年代初的章丘,境内人口为 73 万,约有 38 万人以打铁养家糊口。2018 年 2 月,随着《舌尖上的中国第三季》播出,渐受冷落的章丘铁锅受到关注。章丘铁锅的销量同比增长近 6000 倍,生产的铁锅和库存被“抢光”,一时间,章丘“无锅”。
据材料完成下列各题。
16. 上世纪 50 年代,促进章丘手工铁锅发展的主要条件是( )
A. 生产经验丰富,品质优良
B. 从事手工铁锅人员众多
C. 铁矿资源丰富,原料充足
D. 解放初国内市场需求大
17. 近些年,章丘铁锅备受冷落的主要原因是( )
A. 缺少铁匠艺人 B. 现代化锅具生产的冲击
C. 锅具品质下降 D. 近年国内市场需求减少
18. 针对章丘“无锅”现象,合理的对策是( )
A. 提高章丘手工铁锅的价格 B. 增加现代化锅具生产的产量
C. 加强铁匠培训,提高产量 D. 减少生产工序,提高生产效率
【答案】16. A 17. B 18. C
【解析】
16题详解】
根据材料,章丘铁锅的精华在于章丘手工铁锅制造需要繁复的工序,章丘铁匠技艺高超、经验丰富,铁锅质量好,山东铁矿不丰富,A对,C错。产品的口碑是靠品质取胜,而不是靠人数取胜,故B错。当时的市场也不大,D错。据此选A。
【17题详解】
近些年,章丘铁锅备受冷落的主要原因是机械化生产锅具的冲击,由于机械化的大批量生产满足了大市场需求,导致章丘铁锅市场的相对减少,同时,机械化生产较为简单,B对,D错。机械化生产使得人们对于传统铁匠工艺降低学习欲望。工匠少,产量低,但章丘的铁锅之所以这么出名,其品质没有下降,C错,缺少铁区艺人不是最主要的原因,故A错。故选B。
【18题详解】
对章丘“无锅现象,提高章丘铁锅价格,会降低公众购买愿望,只会导致章丘铁锅更加无人关注,A错;提高机械化水平,降低成本会使章丘铁锅泯灭个性,品牌被毁,B错;加强培训更多铁匠提高产量可以促进章丘铁锅传承,满足市场需求,C正确;减少生产工序,提高生产效率也是对章丘铁锅工艺的破坏,D错。据此选C。
安宁河谷位于四川省凉山州西昌市, 安宁河是雅砻江下游左岸最大支流,河谷自然条件优越、资源禀赋独特,大风天气多,大风多发生于午后,目前建设投产了国内首个峡谷风电场——德昌风电场。凉山州正致力将安宁河建设出一个以生态旅游康养为主线,生态经济繁荣、社会和谐、生态宜居、富有特色的世界级阳光生态河谷。
据此完成下列各题。
19. 安宁河谷大风天气多原因( )
A. 靠近我国西南地区,受西南季风影响明显
B. 西昌市纬度较高,受西北季风影响大
C. 河谷受热,气流运动,谷地地形加大了风力
D. 高原山地下沉气流多,风力大
20. 凉山州打造成“世界级阳光生态河谷”最主要的优势条件是( )
A. 位于川西高原,太阳辐射强光照充足
B. 河谷地形,景色优美
C. 风能等清洁能源资源丰富
D. 污染少,生态环境好
【答案】19. C 20. D
【解析】
【19题详解】
安宁河谷随靠近我国西南地区,但由于地形阻挡,受西南季风影响不大:西昌市纬度较低,受纬度及地形影响,西北季风影响小;高原山地的下沉气流会导致空气对流受阻减弱风力;根据材料,该地午后风力较大,这是因为河谷受热,气流运动,而谷地地形加大风力所致,故选C。
【20题详解】
“世界级阳光生态河谷”最关键要求是环境好,凉山州污染少,生态环境好是最主要的优势条件,光照足、景色美都是生态环境好的表现,风能丰富不是打造生态河谷的主要优势,故选D。
湖冰冻结期为自初冰日到完全冻结日期之间的时间段;湖冰完全封冻期为完全冻结日与开始消融日之间的时间段;湖冰消融期为开始消融日至完全消融日之间的时间段;湖冰存在期为初冰日与完全消融日之间的时间段。纳木错站观测资料表明,在湖冰冻结期初始阶段,湖面较大风速将已冻结的湖冰破坏并吹至岸边;在湖冰冻结期后期及湖冰完全冻结以后,湖面较大风速导致湖面大面积冻结与冰层厚度的大幅增加。下表为纳木错湖冰时间属性表。
据材料和表格信息回答下列各题。
注:表中初冰日、完全冻结日、开始消融日和完全消融日采用年内第多少天表达,如 2 月15 日为年内第 46 天。每年变幅的值若为正,表示推迟或增加,若为负,表示提前或减少。
21. 2000-2013 年期间,对区域气候变暖响应最显著的纳木错湖冰变化特征是( )
A. 湖冰初冰日和开始消融的日期推迟
B. 湖冰消融期缩短,春季消融速率加快
C. 湖冰冻结期延长,冬季冻结速率加快
D. 湖冰完全封冻期总体呈略微上升趋势
22. 2011/2012 年度,纳木错湖冰存在期及完全冻结日约为( )
A. 219 天 2 月 10 日 B. 146 天 6 月 23 日
C. 219 天 6 月 23 日 D. 146 天 2 月 10 日
【答案】21. B 22. A
【解析】
【21题详解】
气候变暖则湖冰开始消融日提前,A错误;湖冰封冻期缩短,CD错误;湖冰消融加快,B正确。故选B。
【22题详解】
由材料知“湖冰存在期为初冰日与完全消融日之间的时间段”,2011/2012年度初冰日为第290天,完全消融日为次年第144天,间隔219天。湖冰冻结期为自初冰日到完全冻结日期之间的时间段,为116天,故可推知完全冻结日为次年第38天,接近2月10日,故选A。
二、综合题(本大题共 3 小题,共 56 分)
23.阅读图文材料,回答下列问题。
秦岭被尊为华夏文明的龙脉,为陕西省内关中平原与陕南地区的界山。陕西洋县北部的华阳古镇,地处秦岭南坡腹地,境内的兴隆岭一带气候暖湿,有“西北小江南”的美誉。洋县东部的黄金峡介于秦巴山地之间,属古板块结合部。全长约 53 千米,可分为上、下两段, 河道上端浅宽,下端深窄,两岸山林茂密。汉江水流黄金峡后由浊变清,故黄金峡有“过滤器”之称。下图示意洋县及周边地区。
(1)简述黄金峡的形成过程。
(2)说明汉江水流黄金峡后水质变清的原因。
(3)兴隆岭一带被誉为“西北小江南”,简要说明秦岭所起的作用。
【答案】(1)黄金峡地处古板块汇合处,断裂发育,岩石破碎,地壳抬升;汉江长期下切侵蚀形成峡谷
(2)上段水流缓慢,有助于泥沙堆积;山高谷深,两岸森林茂密;人类活动较少,水土流失较轻,进入峡谷的泥沙少
(3)秦岭阻挡冬季风,兴隆岭受冷空气影响较小,冬季温暖;秦岭阻挡来自黄土高原的风沙;秦岭抬升夏季风,暖湿气流受地形抬升,兴隆岭降水丰富;地势起伏大,气候差异显著,增加兴隆岭生物多样性
【解析】
【详解】(1)黄金峡介于秦巴山地之间,属古板块结合部。地处古板块汇合处,断裂发育,岩石破碎,地壳抬升。河道上端浅宽,下端深窄,属于流水侵蚀地貌,位于秦巴山脉之间的汉江,长期下切侵蚀形成峡谷
(2)汉江流经黄金峡段,河道上端浅宽,下端深窄,两岸山林茂密。上段水流缓慢,有助于泥沙堆积。山高谷深,两岸森林茂密,植被涵养水源能力强,水土流失少。地处秦岭腹地,人类活动较少,水土流失较轻,进入峡谷的泥沙少。黄金峡有“过滤器”之称,所以汉江水流黄金峡后水质变清。
(3)华阳古镇地处秦岭南坡腹地,境内的兴隆岭一带气候暖湿,有“西北小江南”的美誉。位于秦岭南坡,秦岭阻挡冬季风,兴隆岭受冷空气影响较小,冬季温暖。秦岭阻挡来自黄土高原的风沙,空气质量好。秦岭南坡是夏季迎风坡,夏季暖湿气流受地形抬升,兴隆岭降水丰富。山脉地势起伏大,气候差异显著,增加兴隆岭生物多样性。冬季不冷,气候湿润,所以被誉为“西北小江南”。
24.读下列材料,回答问题。
材料一:山东半岛蓝色经济区发展规划是以临港、涉海、海洋产业发达为特征,以科学开发海洋资源与保护生态环境为导向,以区域优势产业为特色,以经济、文化、社会、生态协调发展为前提,形成具有较强綜合竞争力的经济功能区。着力发展风能、生物质能、太阳能、海洋能等清洁能源发电系统,构建安全淸洁的能源供应体系,为蓝色经济区的发展提供有力保障。
材料二:在青岛开的“胶莱人工运河论坛”上,有专家提出,从山东青岛的胶州湾到渤海的莱州湾,在胶莱河基础上拓宽、拓深,挖出仅次于苏伊士运河的“世界第二大人工海水运 河”--胶莱人工运河。预计投资约 1000 亿元,通航后可以双向并行四艘船只,沟通渤海和黄海,实现渤海和黄海之间的水体交换。
材料三:如图为胶莱人工运河示意图。
(1)简析山东半岛风力资源丰富的原因。
(2)分析山东半岛蓝色经济区发展海洋产业的优势条件。
(3)你是否赞成修建胶莱人工运河?请表明观点并阐述你的理由。
【答案】(1)冬夏季风交替控制,风力强(冬春季节多大风);半岛沿海地区空气阻力小,风力大;因海陆热力性质差异,白天和夜晚的海陆风风力强。
(2)海洋产业基础好;科技力量强,海洋科技全国领先;港口体系完备,水陆交通便利;地域广阔,经济外向度高;海洋文化底蕴深厚;政策支持。
(3)赞成。理由:缩短航运距离,减少航行费用和航行时间;利用原有河道,减少开凿的工程量;促进沿线经济发展,增加就业岗位;减轻海洋污染。(或不赞成。理由:耗资巨大;易加剧沿线地区的土地盐碱化;利用原有淡水河道,易破坏区域生态环境)
【解析】
【分析】
考查自然资源条件、工业区位条件、交通线建设的影响等知识,意在考查学生知识迁移的能力,难度一般。
【详解】(1)风力资源丰富的原因从半岛地理位置及海陆热力性质差异形成的季风与海陆风等方面分析。半岛地理位置半岛沿海地区空气阻力小,风力大;海陆热力性质差异形成冬、夏季风交替控制与白天和夜晚的海陆风风力强。
(2)运用工业区位分析的方法,结合海洋产业的特点和山东的地理条件进行分析。海洋产业的特点,产业基础好与海洋科技全国领先,海洋文化底蕴深厚;山东半岛蓝色经济区港口完备,交通便利;经济外向度高及政策支持等。
(3)先表明观点,然后阐述理由,主要从经济、社会和环境等方面分析。赞同的理由从缩短航距,减少航费和航时;减少工程量;促进沿线经济发展,增加就业,减轻海洋污染等方面分析。不赞成的理由从耗资巨大;易加剧沿线土地盐碱化及破坏区域生态环境等。
25.阅读图文材料,完成下列要求。
法国依云小镇是世界特色小镇的典范,环境优美,居民生活富足。在阿尔卑斯山腹地经过15 年才能流出的依云矿泉水是世界高端水代表,政府在阿尔卑斯山上,划出方圆 500km 范围内由政府管理,杜绝任何人接近;在矿泉水制造商的组织下,依云小镇成立了 APM 协会,成员包括水源地周围的村民,由协会出资鼓励当地居民多植树,尽量不使用化肥。依云温泉对治疗神经系统、皮肤、心血管和泌尿消化等方面疾病有较好的疗养作用,依云温泉产业已成为全球温泉产业发展的经典案例。依云小镇逐步形成了以矿泉水制造、温泉疗养为主导,商务会展、户外运动、旅游观光、美体保健等衍生的产业体系。
(1)推断依云水质良好,富含矿物质的自然原因。
(2)说明依云小镇发展温泉产业的优势条件。
(3)分析依云小镇成立了 APM 协会的益处。
【答案】(1)依云水发源于阿尔卑斯山高山冰雪融水和山地降水;下渗至山地岩层和土层当中;经过15年缓慢的过滤和矿化,使其水质良好且富含矿物质。
(2)依云温泉具有较多保健功能,依云小镇发展温泉产业资源优势明显;位于欧洲中部,周边居民消费水平高,温泉产业市场广阔;资金充足有利于完善基础设施,发展相关产业,增加温泉产业的吸引力。
(3)APM协会成员主要是包括水源地周围的村民,其生产生活直接关系到依云水的品质;由协会出资可以鼓励当地居民造林和少施化肥等措施,减少环境破坏;协会成员负责可以加强对水源地的监督,保证其品质。
【解析】
【分析】
本题主要考查区域自然资源的形成及可持续发展,意在考查学生知识迁移能力,总体难度一般。
【详解】(1) 本题主要考查自然资源的形成原因。依云水发源于阿尔卑斯山,经过15年的天然过滤和矿化形成品质优良的矿泉水,所以富含矿物质。
(2)本题主要考查产业发展的区位条件。可以结合依云小镇特征,分析温泉产业发展的资源、市场、资金等因素。“依云温泉对治疗神经系统、皮肤、心血管和泌尿消化等方面疾病有较好的疗养作用”具有资源优势。从市场看,依云小镇位于欧洲,欧洲经济发达,市场广阔,且资金充足,所以适宜发展温泉产业。
(3)本题主要考查区域产业的可持续发展。AP M协会的成立有利于保护依云水资源,促进依云水产业的可持续发展。“由协会出资鼓励当地居民多植树,尽量不使用化肥。”所以协会成立对环境质量保护及温泉水质的保证等方面均有利。

