2018-2019学年新疆石河子二中高一下学期第二次月考地理试卷
展开
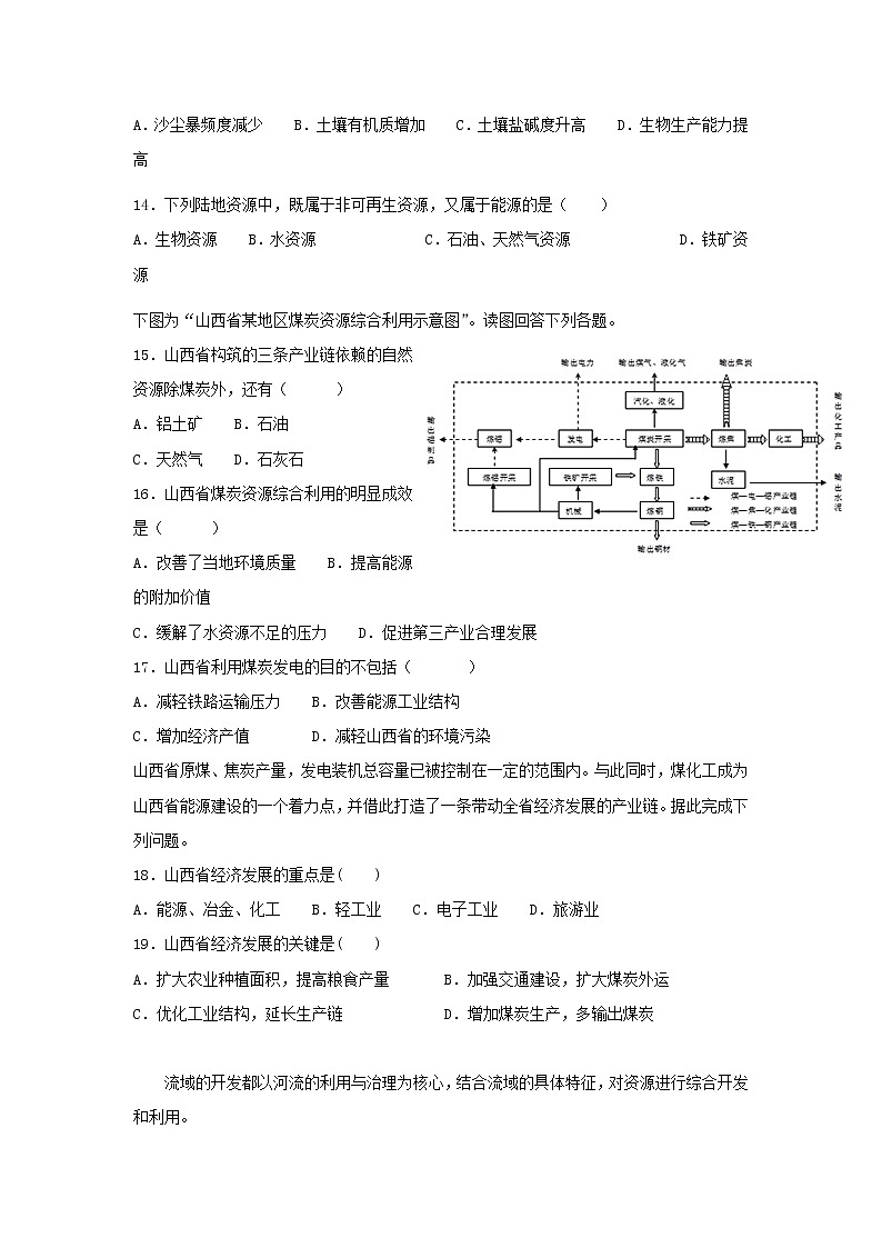
2018-2019学年新疆石河子二中高一下学期第二次月考地理试卷一、选择题(每题2分,共70分)19世纪50年代,淮河自洪泽湖向南经长江入海;黄河结束夺淮历史,改从山东入海。1968年,南京长江大桥建成通车;自1999年,江苏境内又陆续建成了多座长江大桥。江苏习惯上以长江为界分为苏南和苏北两部分。据此完成下面小题。1.目前,在洪泽湖以东地区,秦岭—淮河线 ( )A.无划分指标依据 B.与自然河道一致C.无对应的自然标志 D.两侧地理差异显著2.习惯上苏南、苏北的划分突出体现了长江对两岸地区 ( )A.自然地理分异的影响 B.人文地理分异的影响C.相互联系的促进作用 D.相互联系的阻隔作用3.进入21世纪,促使苏南、苏北经济合作更加广泛的主导因素是 ( )A.市场 B.技术 C.资金 D.交通4.在农业方面,运用遥感技术能够①监测耕地变化 ②调查作物分布 ③跟踪产品流向 ④监测作物生长状况A.①②③ B.①②④ C.①③④ D.②③④ 2015年6月16日,全球星基高精度增强服务系统“中国精度”正式提供服务。这意味着中国北斗用户在无需架设基站的情况下,可以享受便捷的厘米级高精度定位增强服务。据此回答下面小题。5.我国“北斗”导航系统主要属于下面哪一类现代技术( )A.GPS B.RS C.GIS D.数字地球6.下列领域中可以应用“北斗”导航系统的是( )A.作物估产 B.交通运输 C.病虫害分析 D.矿产分布7.为监测并分析城市化过程发展变化趋势,应采用的现代化技术是( )①“北斗”导航系统 ②遥感技术 ③地理信息系统 ④雷达系统A.①② B.②③ C.①③ D.③④ 8.虚拟现实技术是( )①数字地球的最大特征与依据 ②计算机模拟的三维环境 ③一种可以创建和体验虚拟世界的计算机系统④虚拟环境是一种真实视境A.①②③ B.①②③④ C.①②④ D.①③④ 荒漠化是一个世界性的生态环境问题。据联合国环境规划署统计,全球已经受到和预计会受到荒漠化影响的地区占全球土地面积的35%。我国是世界上荒漠化严重的国家之一。据此回答下列问题。9.关于土地荒漠化的叙述,正确的是( )A.我国南方土地荒漠化地区生态环境尤为脆弱B.自然因素引起的土地荒漠化速率比人类活动引起的要快C.三江平原过度垦殖,土地荒漠化更为严重 D.西北地区风力侵蚀强烈,风沙灾害比较普遍10.土地荒漠化造成的危害有( )A.地质灾害频次增多,土壤盐渍化加剧 B.森林破坏,水土流失加剧C.土地生产能力下降,植被荒芜 D.臭氧层破坏,到达地面的紫外线增多11.我国的荒漠化土地主要分布在( )A.西北、华北、西南地区 B.西北、东南地区 C.华南、西南地区 D.东北、东南地区读甲、乙两景观示意图,完成问题。12.甲地在草原内部形成斑块状沙漠的主要原因可能是A.风力侵蚀形成风蚀洼地B.过度开采地下水形成地下水漏斗区C.干旱地区地下水含盐量高,使植物不能生存D.水井周围农牧业活动频繁导致地表植被破坏13.乙地草原萎缩的主要原因可能是A.沙尘暴频度减少 B.土壤有机质增加 C.土壤盐碱度升高 D.生物生产能力提高14.下列陆地资源中,既属于非可再生资源,又属于能源的是( )A.生物资源 B.水资源 C.石油、天然气资源 D.铁矿资源下图为“山西省某地区煤炭资源综合利用示意图”。读图回答下列各题。15.山西省构筑的三条产业链依赖的自然资源除煤炭外,还有( )A.铝土矿 B.石油 C.天然气 D.石灰石16.山西省煤炭资源综合利用的明显成效是( )A.改善了当地环境质量 B.提高能源的附加价值C.缓解了水资源不足的压力 D.促进第三产业合理发展17.山西省利用煤炭发电的目的不包括( )A.减轻铁路运输压力 B.改善能源工业结构C.增加经济产值 D.减轻山西省的环境污染山西省原煤、焦炭产量,发电装机总容量已被控制在一定的范围内。与此同时,煤化工成为山西省能源建设的一个着力点,并借此打造了一条带动全省经济发展的产业链。据此完成下列问题。18.山西省经济发展的重点是( )A.能源、冶金、化工 B.轻工业 C.电子工业 D.旅游业19.山西省经济发展的关键是( )A.扩大农业种植面积,提高粮食产量 B.加强交通建设,扩大煤炭外运C.优化工业结构,延长生产链 D.增加煤炭生产,多输出煤炭 流域的开发都以河流的利用与治理为核心,结合流域的具体特征,对资源进行综合开发和利用。据此回答下列各题。20.TVA主要负责田纳西河流域的统一开发和管理。它所确定的流域开发的核心是A.河流的梯级开发 B.流域的综合开发C.流域生态环境的恢复和治理 D.防洪、航运、发电、旅游等21.下列措施中,不能提高水质的是A.建设抽水蓄能电站 B.防治水污染 C.保护水源涵养林 D.改善库区生态环境 22.下列关于东北经济基地的叙述,正确的是( )A.东北区是我国重要的棉花生产基地 B.东北区是我国重要的农业基地和轻工业基地C.东北区是我国第一个比较成熟的大经济区 D.东北区农业非常发达而重工业基础薄弱23.关于东北耕作农业区的正确说法为( )A.完全分布在平原地区 B.冬小麦分布非常普遍C.东北地区北部无水稻种植 D.大豆种植比例由南向北渐增24.东北地区成为我国著名的商品粮基地的最主要原因是( )A.耕地面积广大,适宜大规模机械化作业 B.宜农荒地多C.人少地多,人均耕地全国最多 D.土壤肥沃 读我国某区域图,完成下面小题。 25.该区域在发展过程中可能存在的问题有( )①资源储量减少,某些资源面临枯竭 ②黑土肥力下降 ③农业生产规模小,产品商品率低 ④环境污染严重,企业转型困难A.①②③ B.①②④ C.①③④ D.②③④26.有利于该区域可持续发展的措施是( )A.加大科技投入,加快产业升级B.禁止开采煤炭、石油,全面发展核能C.重点发展轻型工业,实现产业转移D.发展交通,全面利用区外资源以保护本地资源 27.下列关于工业化与城市化关系的叙述,正确的是( )①区域工业化与城市化是相互促进的力量,区域城市化必然带来工业化②区域工业化带动城市化,城市化反过来与也会促进工业化的发展③世界各国、各地区工业化与城市化起步早晚虽不同,但水平基本相同④不同区域,工业化与城市化的道路及起步早晚、水平高低存在着较大的差异A.①② B.②③ C.③④ D.②④ 珠江三角洲地区经济发展迅速与其优越的条件密不可分。据此,回答下列问题。28.关于珠江三角洲的叙述,正确的是( )A.位于广东省西南部 B.地形崎岖,热量丰富C.河流纵横交错,自然条件优越 D.经济发达,文化落后29.下列哪一类型基地不是我国在珠江三角洲地区建设的( )A.轻工业基地 B.商品农业基地C.外贸出口基地 D.棉花生产基地 西电东送、西气东输是我国为实现经济可持续发展而采取的能源跨区域调配工程。据此回答以下两题。30.对影响我国西部地区天然气开发的社会经济条件,下列说法正确的是( )①勘探、开发资金短缺问题②西部人口少,工农业相对落后,天然气的市场需求量有限③基础设施和交通运输条件远不能满足大批量油气产田生产和外运的需要④输气管道线路长、规模大、施工方式多样⑤中西部地区地形复杂,植被稀疏,生态环境较为脆弱A.①②③ B.②③④ C.③④⑤ D.①③⑤31.西气东输工程对我国中西部地区环境的重要意义表现为( )A.有利于缓解电荒,为工业生产提供足够的能源B.利用丰富的能源,推动耗能工业扩大生产规模C.改变农村以煤炭为主的能源结构,提高清洁能源使用比例D.促使地方能源结构气化,缓解因植被破坏带来的环境压力32.下列不属于我国能源跨区域调配措施的是( )A.西气东输 B.西电东送 C.北煤南运 D.南水北调 自20世纪70年代开始,日本家电企业将组装工厂向某国外转移,下图示意日资家电组装工厂转移目的地随时间的变化。据此完成下面小题。33.影响日资家电组装工厂不断转移的主要因素是( )A.市场规模 B.劳动力成本 C.原材料成本 D.技术水平34.20世纪90年代末,越南对日资家电组装工厂的投资吸引力已超过中国,但其日资家电组装工厂数量却远少于中国,主要原因是中国( )A.市场规模大 B.技术水平高 C.劳动力素质高 D.基础设施水平高35.在日资家电组装工厂向越南等国家转移的背景下,中国家电产业发展的战略是( )A.加大政策支持,吸引日资回归 B.进口越南产品,替代国内生产C.扩大生产规模,保持价格优势 D.加强技术研发,培育竞争优势 二、综合题(每题10分,共30分)36.阅读材料,回答下列问题。(10分)材料一 长江中游三省示意图。 材料二 连接武汉、长沙、南昌三市,形成一个三角形。这个位于中国中心的“三角形”就是“中三角”,即长江中游城市集群,它圈涵三省精华,承接着东部产业转移,承载着三省加速崛起的希望。(1)三省矿产资源的特点是 _ 和 _等(2分)(2)“中三角”城市集群发展的优势区位条件有 、 。(2分)(3) “中三角”积极承接东部地区产业转移,其工业主要类型属于 。 评价“中三角”承接迁入产业转移带来的影响有 。(6分)37.读下图回答问题 (1)图中A、B、C三地分别与表中的________、______、_____(填字母)对应。(2)图中A、B、C三地区相比,夏季气温最低的是________区,原因是________;A、B两地区相比,降水量较少的是________区,原因是_____________________________。(3)B地区的植被自东向西依次为______、________、____。 38.读田纳西河流域的综合开发与治理示意图,回答下列问题。 (1)图中字母分别代表: A C , D ,(2)由图可知,田纳西河流域综合开发的核心是河流的 ,并实现全流域内 、 、发电、 、旅游、土地利用等方面的统一开发和管理。(3)田纳西河流域通过综合开发与整治,农林牧渔业、工业和旅游业得到了迅速发展,生态环境得到明显改善,实现了 效益、 效益和 效益的统一。
参考答案 1.C 2.D 3.D 4.B 5.A6.B 7.B 8.A 9.D 10.C11.A 12.D 13.C 14.C 15.A16.B 17.D 18.A 19.C 20.A 21.A 22.C 23.D 24.C 25.B26.A 27.D 28.C 29.D 30.A 31.D 32.D 33.B 34.A 35.D36.(1)总类多 分布广(2分)(2)铜铁等矿产资源丰富;能源充足;水资源丰富;交通便利(任选两点,2分)(3) 劳动密集型工业或资源密集型工业(2分)有利影响:加快资源开发,促进经济发展;促进工业化和城市化进程;增加就业机会(任答一点2分)不利影响:加剧环境污染,资源过度开发造成环境破坏(任答一点,(2分) 37.(1)b a c (2)C 地势最高 B 深居内陆,且四周多山,海洋水汽难以到达 (3)草原 荒漠草原 荒漠 38.(1)旅游 灌溉 农业现代化 (2)梯级开发 防洪 航运 提高水质 (3) 经济 社会 生态

