还剩14页未读,
继续阅读
【生物】河北省衡水市武邑中学2019-2020学年高二上学期期中考试试题(解析版)
展开
河北省衡水市武邑中学2019-2020学年
高二上学期期中考试试题
一.选择题
1. 某种寄生虫寄生在人体淋巴管内,会造成下肢肿胀,这是由于肿胀处( )
A. 细胞间隙积聚液体 B. 细胞不能接受氨基酸
C. 细胞不能对脂肪进行分解 D. 细胞外液Na+浓度是内液的12倍
【答案】A
【解析】
【详解】某种寄生虫寄生在人体淋巴管内,会造成淋巴回流受阻,使细胞间隙液(组织液)单向渗入淋巴管内受阻,造成细胞间隙积聚液体,进而引起下肢肿胀,A正确;某种寄生虫寄生在人体淋巴管内,不会影响细胞接受氨基酸,也不会影响细胞对脂肪进行分解,B、C错误;正常情况下,细胞外液Na+浓度明显高于细胞内,因此细胞外液Na+浓度是细胞内液的12倍不会造成下肢肿胀,D错误。
2.果蝇的翻翅和正常翅是一对相对性状,由位于2号染色体(常染色体)上的A和a基因控制,现有一只翻翅杂合果蝇仅因为减数分裂过程中部分染色体异常分离,而产生一个含有两个A基因但不含性染色体的配子。下列分析正确的是:( )
A. 2号染色体可能在减数第一次分裂时未分离,其他过程正常
B. 性染色体一定在减数第一次分裂时未分离,其他过程正常
C. 同时产生的其他三个配子中,两个都含有一条性染色体,一个含有两条性染色体
D. 该果蝇形成配子的过程,遵循自由组合定律
【答案】D
【解析】
【详解】2号染色体可能在减数第二次分裂后期,两条含A基因的染色体没有分离,移向了细胞的同一极,其它过程正常,A错误;性染色体在减数第一次分裂时未分离,也可能是在减数第二次分裂后期移向了细胞的同一极,B错误;若性染色体在减数第一次分裂时未分离,则同时产生的其他三个配子中,两个都含有两条性染色体,一个不含有性染色体,若性染色体是在减数第二次分裂后期移向了细胞的同一极,则两个都含有一条性染色体,一个含有两条性染色体,C错误;因为2号染色体与性染色体是非同源染色体,所以该果蝇形成配子的过程,遵循自由组合定律,D正确。
3. 科研人员围绕培育四倍体草莓进行研究。实验中,每个实验组选取50株二倍体草莓幼苗以秋水仙素溶液处理它们的幼芽,得到下图所示结果。下列叙述错误的是
A. 实验原理是秋水仙素能够抑制纺锤体的形成进而诱导形成多倍体
B. 自变量是秋水仙素的浓度和处理的时间,故各组草莓幼苗应数量相等,长势相近
C. 由实验结果可知用0.2%的秋水仙素溶液处理草莓幼苗1天最容易成功
D. 判断培育是否成功最简便方法是让处理过草莓结出的果实与二倍体草莓果实比较
【答案】D
【解析】
【详解】
秋水仙素能够抑制纺锤体的形成进而可诱导形成多倍体,A正确;
本实验的自变量是秋水仙素的浓度和处理的时间,故各组的无关变量草莓幼苗应数量相等且长势相近,B正确;
由实验结果可知用0.2%的秋水仙素溶液处理草莓幼苗1天,其诱变率最高,因而实验最容易成功,C正确;
判断培育是否成功最简便方法是观察处理过的草莓细胞分裂中期的染色体数目是否加倍,D错误。
4.图为某二倍体生物一个细胞分裂模式图,下列说法正确的是
A. 该细胞处于有丝分裂后期
B. 该细胞上一分裂时期含有染色单体
C. 该细胞是次级精母细胞或次级卵母细胞
D. 该细胞中1与2、3与4是同源染色体
【答案】B
【解析】
【详解】根据以上分析已知,图示细胞处于减数第二次分裂后期,A错误;该细胞上一分裂时期为减数第二次分裂中期,含有染色单体,B正确;该细胞的细胞质是均等分裂的,因此该细胞为次级精母细胞或第一极体,C错误;该细胞中没有同源染色体,D错误。
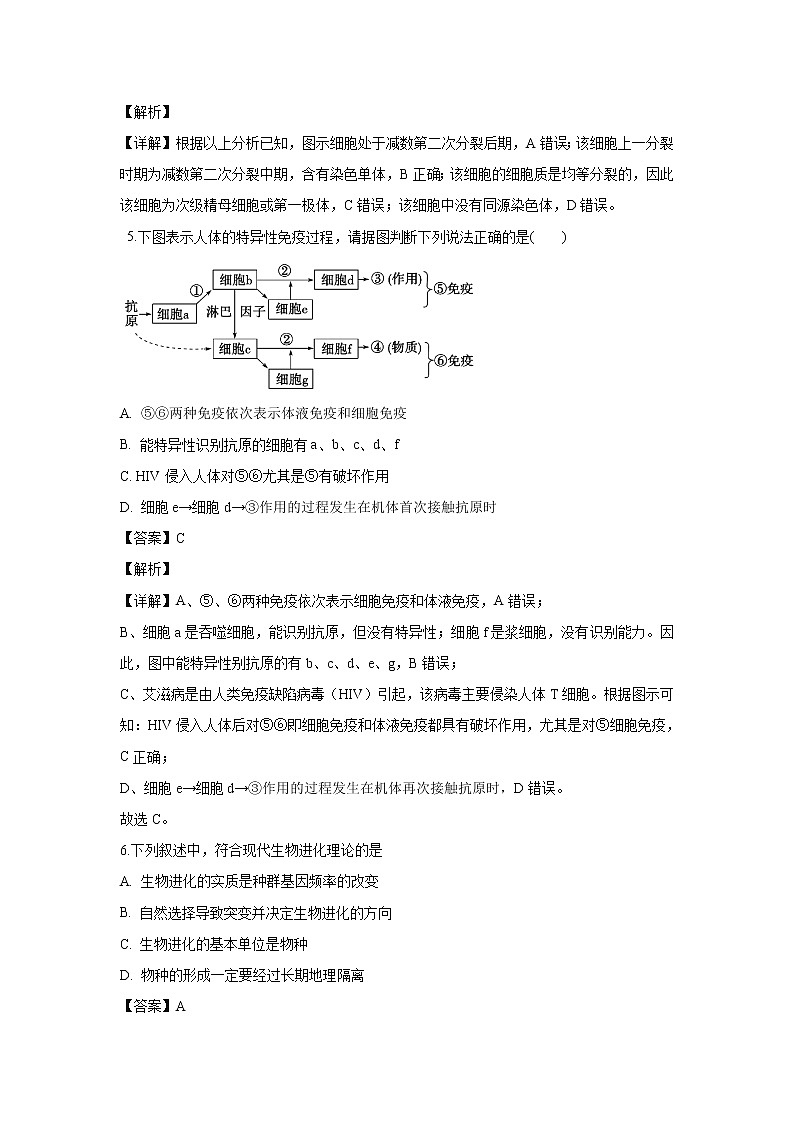
5.下图表示人体的特异性免疫过程,请据图判断下列说法正确的是( )
A. ⑤⑥两种免疫依次表示体液免疫和细胞免疫
B. 能特异性识别抗原的细胞有a、b、c、d、f
C. HIV侵入人体对⑤⑥尤其是⑤有破坏作用
D. 细胞e→细胞d→③作用的过程发生在机体首次接触抗原时
【答案】C
【解析】
【详解】A、⑤、⑥两种免疫依次表示细胞免疫和体液免疫,A错误;
B、细胞a是吞噬细胞,能识别抗原,但没有特异性;细胞f是浆细胞,没有识别能力。因此,图中能特异性别抗原的有b、c、d、e、g,B错误;
C、艾滋病是由人类免疫缺陷病毒(HIV)引起,该病毒主要侵染人体T细胞。根据图示可知:HIV侵入人体后对⑤⑥即细胞免疫和体液免疫都具有破坏作用,尤其是对⑤细胞免疫,C正确;
D、细胞e→细胞d→③作用的过程发生在机体再次接触抗原时,D错误。
故选C。
6.下列叙述中,符合现代生物进化理论的是
A. 生物进化的实质是种群基因频率的改变
B. 自然选择导致突变并决定生物进化的方向
C. 生物进化的基本单位是物种
D. 物种的形成一定要经过长期地理隔离
【答案】A
【解析】
【详解】A、生物进化的实质是种群基因频率的改变,A正确;
B、自然选择通过作用于个体,对变异所对应的基因的选择,因而可以改变种群的基因频率,进而决定生物进化的方向,但生物突变是不定向的,不是由自然选择决定,B错误。
C、生物进化的基本单位和生物繁殖的基本单位是种群,C错误。
D、新物种的形成需要产生生殖隔离,一般通过长期的地理隔离达到生殖隔离,但人工创造新物种-通过植物体细胞杂交(如番茄-马铃薯)、多倍体远源杂交(如甘蔗-萝卜)、多倍体育种(如八倍体小黑麦)等方式也可以创造新物种,没有经过地理隔离;D错误。
故选A。
7. 在人工饲养条件下,如果淡水鱼不排卵,可将同种性成熟鱼的垂体提取液注射到雌鱼体内,促进其排卵。这一方法主要是利用了垂体细胞合成的( )
A. 甲状腺素 B. 雌激素
C. 促甲状腺素 D. 促性腺激素
【答案】D
【解析】
促进排卵的是雌激素, 垂体通过分泌促性腺激素调节雌激素的分泌。
8.在农业生产上,可通过移栽促进植物侧根的生长,这是因为在移植过程中能( )
A. 破坏根的顶端优势 B. 促进侧根的生长素形成
C. 促进侧根细胞分裂 D. 破坏侧根的生长素形成
【答案】A
【解析】
【详解】植物的茎有顶端优势,根也有顶端优势。主根的根尖产生的生长素向根部运输,抑制了侧根的生长,这是根的顶端优势。农业上移栽破坏了主根的根尖,从而使侧根部位生长素浓度降低,解除了根的顶端优势,使侧根迅速长出。综上所述,A正确,B、C、D均错误。
9.一般情况下,用抗原免疫机体,血清中抗体浓度会发生相应变化。如果第二次免疫与第一次免疫所用的抗原相同且剂量相等,下列四图中能正确表示血清中抗体浓度变化的是
A.
B.
C.
D.
【答案】A
【解析】
【详解】根据分析在二次免疫过程中的特点:①强度更强,②更迅速,③持续时间更长,所以A选项符合要求,BCD不符合,A正确,BCD错误。
故选A。
10.下列关于人体内环境与稳态的叙述,正确的是( )
A. 渗透压、酸碱度和温度是细胞外液理化性质的三个主要方面
B. 细胞外液渗透压的90%以上来源于血浆蛋白
C. 外界环境的变化较小,内环境的稳态就不会遭到破坏
D. 内环境稳态是指内环境的pH、渗透压、温度处于动态平衡中
【答案】A
【解析】
【详解】A.细胞外液的理化性质包括渗透压、酸碱度和温度等三个主要方面,A正确;
B.细胞外液渗透压的90%以上来源于Na+和Cl−,B错误;
C. 外界环境的变化较小,内环境的稳态也有可能会遭到破坏,C错误;
D. 内环境稳态是指内环境的成分和理化性质(pH、渗透压、温度)处于动态平衡中,D错误。
故选A。
11.下列有关内环境及稳态的叙述,正确的是
A. 细胞外液和细胞内液构成细胞的内环境
B. 与血浆相比,组织液含有较少的蛋白质
C. 内环境中各化学成分相对稳定,内环境就稳定
D. 机体正常生命活动需要内环境处于恒定状态
【答案】B
【解析】
【详解】A、细胞外液体构成细胞生活的内环境,A错误;
B、血浆和组织液的主要区别是血浆中含有较多的血浆蛋白,B正确;
C、内环境稳态是指内环境中各化学成分和理化性质相对稳定,C错误;
D、内环境稳态的实质是内环境化学成分和理化性质处于动态平衡中,D错误;
故选B。
12.下列有关人脑功能的叙述错误的是( )
A. 语言功能是人脑特有的高级功能
B. 大脑皮层V区受损患者不能写字
C. 人脑的高级中枢可对脊髓中相应低级中枢进行调控
D. 由短期记忆到长期记忆可能与新突触的建立有关
【答案】B
【解析】
【详解】A、语言中枢是人类特有的中枢,语言功能是人脑特有的高级功能,A正确;
B、大脑皮层V区为视觉性语言中枢,受损后患者不能看懂文字,能写字,B错误;
C、大脑皮层的高级中枢可对脊髓中相应低级中枢进行调控,如排便排尿低级中枢在脊髓,高级中枢在大脑皮层,受高级中枢的控制,C正确;
D、短期记忆和神经元的活动及神经联系有关,长期记忆可能与新突触的建立有关,D正确。
故选B。
13.下列有关促胰液素发现史的叙述,不正确的是
A. 促胰液素是人们发现的第一种激素,是由胰腺分泌的
B. 沃泰默实验的其中一组对照组排除了盐酸作用于胰腺分泌胰液的可能性
C. 促胰液素是由小肠黏膜分泌的,作用于胰腺,促进胰腺分泌胰液
D. 斯他林和贝利斯在沃泰默研究的基础上,勇于向权威观点挑战,大胆质疑、探索与创新是成功的关键
【答案】A
【解析】
【详解】A、促胰液素是人们发现的第一种激素,是由小肠粘膜分泌的,A错误;
B、沃泰默实验分为三组,两组为对照组,一组对照是排除盐酸对胰腺作用的影响,另一组是想验证胰液分泌是由神经作用的结果,B正确;
C、促胰液素是人们发现的第一种激素,是由小肠粘膜产生的,进入血液,由血液传送到胰腺,使胰腺分泌胰液,C正确;
D、斯他林和贝利斯能成功的一个重要原因是具有大胆质疑、探索和创新的精神,提出了体液调节的新途径,D正确。
故选A。
14.如图是人体内部分激素的产生部位和生理作用,下列连线和叙述内容全部正确的一组是( )
A. A B. B C. C D. D
【答案】B
【解析】
试题分析:A、胰高血糖素能促进肝糖原的分解和非糖物质的转化为葡萄糖,从而使血糖浓度升高,A错误;
B、肾上腺素一方面促进新陈代谢,加速体内物质的氧化分解,增加产热,从而维持机体体温恒定;另一方面能促进提高血糖浓度,B正确;
C、促甲状腺激素释放激素能促进垂体分泌促甲状腺激素,垂体分泌的促甲状腺激素一方面促进甲状腺分泌甲状腺激素,另一方面促进甲状腺的生长发育,C错误;
D、卵巢分泌的雌性激素,促进雌性生殖器官的发育和生殖细胞的生成,激发和维持雌性的第二性征和正常的性周期,不促进卵细胞的释放,D错误.
故选B.
15.如图为神经元结构模式图,电流计A1和A2的两极a、c、d、e分别接在神经纤维外膜上,在b、f两点给予适宜强度的刺激,则电流计的偏转情况为
(○代表神经元细胞体,<代表神经末梢,且ab=bc、ac=de)
A. 在b点与f点刺激时,A1、A2各偏转两次,且方向相反
B. 在b点刺激时,A1偏转两次,A2偏转一次;f点刺激时,A1不偏转,A2偏转一次
C. 在b点刺激时,A1不偏转,A2偏转一次;f点刺激时,A1不偏转,A2偏转一次
D. 在b点刺激时,A1不偏转,A2偏转两次;f点刺激时,A1不偏转,A2偏转一次
【答案】D
【解析】
兴奋在神经纤维上双向传导;在神经细胞间(突触)单向传递,即只能由一个神经元的轴突传到另一个神经元的细胞体或树突。因ab=bc,所以刺激b点产生的兴奋会同时传到a、c,a、c间不会产生电位差,A1不偏转,当兴奋先后传到d点和e点时,d、e间都会产生电位差,因此A2会发生两次反方向的偏转;刺激f点时产生的兴奋,只能传到e点,所以A2只发生一次偏转,A1不偏转。综上分析,D项正确,A、B、C三项均错误。
16.如图为反射弧结构示意图,下列有关说法错误的是 ( )
A. a、b、c、d、e组成了一个完整的反射弧
B. 当①处受到刺激时,该处的细胞膜内外的电位表现为内正外负
C. 图中②的结构决定了神经元之间的兴奋传递只能是单向的
D. 若从③处切断神经纤维,刺激①处,效应器仍能产生反应
【答案】D
【解析】
【详解】A、神经调节的基本方式是反射,其结构基础是反射弧,由感受器、传入神经、神经中枢、传出神经、效应器五部分构成,A正确;
B、神经纤维未受到刺激时,K+外流,细胞膜内外的电荷分布情况是外正内负,当某一部位受刺激时,Na+内流,其膜电位变为外负内正,B正确;
C、图中②是突触,由于神经递质只存在于突触小体的突触小泡中,只能由突触前膜释放作用于突触后膜,使下一个神经元产生兴奋或抑制,因此兴奋在神经元之间的传递只能是单向的,C正确;
D、③处于传出神经上,若从③处切断神经纤维,刺激①处,效应器不产生反应,D错误。
故选D。
17.下列关于高等动物和人神经调节和体液调节的叙述中错误的是
A. 神经调节和体液调节相互影响 B. 神经调节作用范围较广
C. 体液调节速度较慢 D. 神经调节作用时间短暂
【答案】B
【解析】
【详解】神经调节作用范围较窄,作用迅速,时间短,体液调节作用范围较广,作用时间长,两者相互影响,所以B选项符合题意。故选B。
18.关于体温的叙述,错误的是
A. 人的体温源于物质代谢过程所释放出来的热量
B. 体温的相对恒定是维持内环境稳定、保证新陈代谢正常进行的必要条件
C. 通过体温调节使得人体在寒冷环境中的散热小于炎热环境中的散热量
D. 体温的相对恒定是机体产热与散热保持动态平衡的结果
【答案】C
【解析】
【详解】
人的体温源于物质代谢过程所释放出来的热量,A正确;体温的相对恒定是维持内环境稳定、保证新陈代谢正常进行的必要条件,B正确;寒冷环境中,温差大,因此正常人在寒冷环境中的散热量大于炎热环境中的散热量,C错误; 体温的相对恒定,是机体产热与散热保持动态平衡的结果,可以这样说,产的热多,散的热多;产的热少,散的热少,D正确。故选C。
19.下图为水平衡调节机理示意图,请据图判断A、B、C依次为 ( )
A. 垂体、肾小球、渴觉中枢 B. 垂体、肾小管和集合管、渴觉中枢
C. 渴觉中枢、垂体、肾小管 D. 渴觉中枢、垂体、肾小球
【答案】B
【解析】
【详解】当血浆渗透压上升时,对下丘脑渗透压感受器的刺激增强,导致由下丘脑分泌经垂体释放的抗利尿激素的含量增加,促进肾小管、集合管对水的重吸收,从而减少尿量,使细胞外液渗透压降低。同时,下丘脑渗透压感受器产生的兴奋通过有关神经传到大脑皮层形成渴觉。综上分析可推知:图中的A、B、C依次为垂体、肾小管和集合管、渴觉中枢。
故选B 。
20.下列有关人体免疫系统及调节的叙述,正确的是( )
A. 吞噬细胞、B细胞、T细胞、记忆细胞都是免疫细胞
B. 免疫细胞在免疫器官中生成,B细胞在胸腺中成熟,T细胞在骨髓中成熟
C. 抗原、抗体、淋巴因子、溶菌酶都属于免疫活性物质
D. 浆细胞在特异性识别抗原后,自身合成并分泌抗体来消灭抗原
【答案】A
【解析】
吞噬细胞、B细胞、T细胞、记忆细胞都是免疫细胞,A正确;免疫细胞在免疫器官中生成,B细胞在骨髓中成熟,T细胞在胸腺中成熟,B错误;抗原不属于免疫活性物质,C错误;浆细胞不能识别抗原,D错误。
21.成年大鼠血液中甲状腺激素浓度升高时,可能出现
A. 体温升高、耗氧量减少 B. 体温下降、耗氧量增加
C. 神经系统兴奋性提高、耗氧量增加 D. 神经系统兴奋性提高、体温下降
【答案】C
【解析】
【详解】A. 甲状腺激素分泌增加时,体温升高、耗氧量增加,A错误;
B. 甲状腺激素分泌增加时,体温升高、耗氧量增加,B错误;
C. 甲状腺激素分泌增加时,神经系统兴奋性提高,耗氧量增加,C正确;
D. 甲状腺激素分泌增加时,神经系统兴奋性提高,耗氧量增加,体温升高,D错误。
22.人体健康与免疫息息相关。下列关于免疫的说法正确的是( )
A. 接种疫苗所获得的免疫力不能遗传给后代
B. 感染病菌后发烧或发炎不属于免疫反应
C. 皮肤和黏膜对病菌的防御功能由后天获得
D. 免疫系统不会清除自身的衰老或异常细胞
【答案】A
【解析】
【详解】A、接种疫苗不会改变人体的遗传物质,所以不能遗传给后代,A正确;
B、感染病菌后的发炎现象是机体免疫的一种表现,B错误;
C、皮肤和黏膜属于人体的第一道防线,是与生俱来的非特异性免疫,C错误;
D、免疫系统可清除自身衰老或异常的细胞,从而维持人体内环境的稳定,D错误。
故选A。
23.下图表示人体缩手反射的相关结构(虚线内表示脊髓的部分结构),相关描述正确的是:( )
A. ②表示传入神经,④表示传出神经
B. 针刺⑤处,痛觉产生的部位在大脑皮层
C. 用药物阻断B部位兴奋的传递,刺激②上的某一点,①处肌肉可以收缩,这个过程仍然称作是反射
D. 图中显示有3个突触
【答案】B
【解析】
【详解】由图示突触的结构和神经节所在的位置可推出⑤④②①分别为感受器、传入神经、传出神经和效应器,③为突触,A错误;针刺⑤(感受器)处会产生兴奋,经传入神经传到大脑皮层产生痛觉,B正确;在②处给予适宜的电刺激,兴奋能传到效应器,产生反应活动,但由于不是在完整的反射弧上完成,所以不能称为反射,C错误;图中共显示5个突触,D错误。
24.如图所示,将灵敏电流表的两个电极(b、c)置于蛙的坐骨神经纤维上,然后在a处给予适宜的电刺激。下列叙述正确的是( )
A. 静息时,电流表指针没有偏转,说明电流表两个电极处的膜外没有电位差
B. 刺激a处后,电流表会发生两次方向和幅度都不同的偏转
C. 此实验能说明神经冲动沿着神经纤维双向传导
D. 刺激a处后,受刺激部位Na+大量内流导致膜内Na+浓度高于膜外
【答案】A
【解析】
【详解】A、电流表的两电极接在坐骨神经纤维的外表面,静息时膜外均为正电位,两电极的电位差为0,故电流表指针没有偏转,A正确;
B、当a处刺激产生的兴奋先传导b然后再传到d之后,电表指针发生的两次偏转幅度相同,但方向相反,B错误;
C、此实验只能证明神经冲动可以由a传到b、c,不能说明神经冲动沿着神经纤维双向传导,C错误;
D、刺激a处后,受刺激部位Na+大量内流形成动作电位,但Na+的运输方式为协助扩散,因此膜内Na+浓度始终低于膜外,D错误。
故选A。
25.图为正常人体细胞与内环境之间物质交换的示意图,A、B、C表示细胞外液,据图判断正确的是
A. A液中含有激素、氨基酸、尿素、血红蛋白等物质
B. 剧烈运动时产生的乳酸会引起A液pH的剧烈变化
C. A、B、C是机体进行细胞代谢活动的主要场所
D. 蛋白质摄入严重不足时C液含量明显增加
【答案】D
【解析】
【详解】A液是血浆,血浆中不含血红蛋白,血红蛋白存在于红细胞中,A错误;人体内环境中存在缓冲物质碳酸氢钠会与乳酸发生反应生成乳酸钠和碳酸,使pH保持在7.35—7.45之间,不会引起A液pH的剧烈变化,B错误;细胞代谢活动的主要场所是细胞质,C错误;蛋白质摄入严重不足,人体吸收的氨基酸减少,血浆渗透压下降,组织液渗透压大,水分从血浆进入组织液,引起组织液C含量明显增加,D正确。
二、非选择题
26.下图表示五种不同的育种方法示意图,请根据图回答下面的问题:
(1)图中A、D方向所示的途径表示_________育种方式,A→B→C的途径表示____________育种方式。比较两种育种方式,后者的优越性主要表现在____________。
(2)B常用的方法为________________________。
(3)E的育种方式遗传学原理是________________________。
(4)C、F过程中最常采用的药剂是________________________。
【答案】 (1). 杂交 (2). 单倍体 (3). 显著缩短育种年限 (4). 花药离体培养 (5). 基因突变 (6). 秋水仙素
【解析】
【详解】试题分析:阅读题干和题图可知,该题的知识点是杂交育种、多倍体育种、多倍体育种、诱变育种和基因工程育种等方法在育种中的应用,图中A、D表示杂交育种;A、B、C表示单倍体育种;E表示诱变育种,F是多倍体育种;G是基因工程育种。
(1)图中A、D方向所示的途径表示杂交育种方式,A→B→C的途径表示单倍体育种方式,比较两种育种方式,后者单倍体育种的优越性主要表现在显著缩短育种年限。
(2)B单倍体育种常用的方法是花药离体培养。
(3)E为诱变育种,该方法所运用的原理是基因突变。
(4)C单倍体育种、F多倍体育种过程中最常采用的药剂是秋水仙素,抑制纺锤体的形成,从而使染色体加倍。
27.“标志重捕法”是动物种群密度调查中的一种常用取样调查法:在被调查种群的生存环境中,捕获一部分个体(M)全部进行标记后释放,经过一段时间后进行重捕,根据重捕中标记个体数(m)占总捕获数(n)的比例,估计该种群的数量(N)。某研究机构对我国北方草原一种主要害鼠(布氏田鼠)进行了调查。调查样方总面积为2hm。(1hm2=10000m2),随机布设100个鼠笼,放置1夜后,统计所捕获的鼠数量、性别等,进行标记后放归;3日后进行重捕与调查。所得到的调查数据如下表。
捕获数/只
标记数/只
雌性个体数
雄性个体数
初捕
32
32
14
18
重捕
36
4
18
18
(1)要使上面所计算的种群个体总数和实际相符,理论上在调查期必须满足的2个条件是_______。
A 有较多个体迁出调查区 B 调查区内没有较多个体死亡
C 调查区内没有较多个体出生 D 有较多个体迁入调查区
(2)该草地布氏田鼠的平均种群密度为____________ 只/hm2。事实上田鼠在被捕捉过一次后更难捕捉,上述计算所得的平均种群密度与实际种群密度相比可能会偏_________ 。
(3)综合两次捕获情况,该田鼠种群的性别比例(♀/♂)为______。为消除鼠害,应该采取措施,_____老鼠种群的K值。
(4)在上述调查的同时,还对样方中布氏田鼠的洞口数进行了调查(假设样方中只有这一种鼠),平均每100m2有3.6个洞口,洞口数与田鼠数的比例关系为___________。
【答案】 (1). BC (2). 144 (3). 高 (4). 8/9(或32/36) (5). 降低 (6). 2.5 :1
【解析】
【详解】(1)要使上面所计算的种群个体总数和实际相符,理论上在调查期必须满足的条件是调查区内没有较多个体出生和死亡,没有较多个体迁入和迁出,故AD错误,BC正确,故选BC。
(2)该草地中布氏田鼠的平均密度为32×36÷4÷2=144只/hm2。.由于田鼠在被捕捉过一次后更难捕捉,这样使得第二次捕获的个体随机性差一些,故计算所得的平均种群密度比实际的高。
(3)根据两次捕获的田鼠中雌雄个体数可得种群中性别比例为9/6=(14+18)÷(18+18)=32/36=8/9。
(4)由于平均每100m2有3.6个洞口,则1hm2有360个洞,洞口数/田鼠数=360÷144=2.5:1。
28.科学家研究发现一种树突状细胞(DC细胞),能参与人体的免疫的过程(如图示意),请回答下列问题:
(1)DC细胞处理抗原后,细胞外出现特定的结构能与T细胞有识别作用的受体相结合,激活信号分子(S1、S2)从而激发T细胞出现免疫效应,此过程体现细胞膜的____功能。
(2)T细胞发生免疫效应时,它产生的____可刺激B细胞增殖分化;效应T细胞也能直接作用于被抗原入侵的靶细胞,发生____免疫。
(3)由图知,DC细胞在中的具体功能是____.DC细胞的研究成果已应用于医学,DC细胞免疫疗法是指通过一定的方法获取患者的DC细胞,经动物细胞培养技术体外增殖后,回输入该患者体内,提高清除抗原的效果。
(4)不仅积极应对外来抗原的入侵,同时也随时应对体内的异常细胞,这体现了免疫系统的____功能.
(5)艾滋病病毒(HIV)通过T淋巴细胞表面的特异性CD4受体识别T淋巴细胞并侵染,从而破坏人类免疫系统.科学家正在研究将病毒引诱到能导致其死亡的人体“陷阱”细胞中,以防止病毒增殖.其研究思路是:利用HIV可识别____细胞,让HIV识别并侵染,侵染这种细胞后的HIV病毒却无法增殖.请简要说明HIV在这种“陷阱”细胞中无法增殖的原因:____。
【答案】 (1). 信息交流 (2). 淋巴因子 (3). 细胞 (4). 吞噬、处理并呈递抗原 (5). 防卫、监控、清除 (6). CD4受体修饰的成熟的红 (7). 成熟的红细胞无细胞核、核糖体等结构,HIV病毒的遗传物质无法扩增,其蛋白质也无法合成
【解析】
【详解】(1)信号分子与受体结合体现了细胞膜的信息交流的功能。
(2)T细胞可以产生淋巴因子刺激B细胞增殖分化成浆细胞和记忆细胞,效应T细胞可以将靶细胞裂解发生细胞免疫。
(3))图中显示的DC细胞相当于吞噬细胞,在特异性免疫中能吞噬、处理并呈递抗原。
(4)免疫系统有防卫、监控和清除的功能。
(5)利用HIV可识别CD4受体修饰的成熟的红细胞;成熟的、哺乳动物的红细胞无细胞核和核糖体,病毒入侵后不能进行核酸的复制及蛋白质的合成从而抑制了HIV的繁殖。
29.为探究生长调节物质CFM对IAA的极性运输是否有抑制作用,取豌豆幼苗茎切段进行对照实验,实验组设计如图所示,据图回答下列问题:
(1)人工合成的对植物生长发育有调节作用的化学物质称为_______________________。
(2)实验组豌豆幼苗茎切段形态学上端朝上,对照组豌豆幼苗茎切段形态学上端朝_______。豌豆幼苗茎切段形态学上下端属于_________变量。
(3)若__________________________,则说明CFM对极性运输有抑制作用。
【答案】 (1). 植物生长调节剂 (2). 上 (3). 无关 (4). 受体中IAA含量与对照组相比明显低
【解析】
【详解】(1) 植物生长调节剂是指人工合成的对植物生长发育有调节作用的化学物质。
(2) IAA的极性运输指的是IAA只能从形态学的上端运输到形态学下端,而不能反过来运输。所以,实验组和对照组的豌豆幼苗茎切段的形态学上端都应该朝上。该实验的目的是探究CFM对IAA的极性运输是否有抑制作用,自变量为有无CFM,受体中是否含有IAA可作为测试该实验因变量的指标,豌豆幼苗茎切段形态学上下端属于无关变量。
(3) 实验组在豌豆幼苗茎切段中插入的羊毛脂含CFM,对照组在豌豆幼苗茎切段中插入的羊毛脂不含CFM。如果CFM对IAA的极性运输有抑制作用,则实验组的受体中IAA含量明显低于对照组。
30.对燕麦胚芽鞘做如下图所示处理:①放在暗盒里;②在胚芽鞘尖端的下部用锡箔遮 住;③在尖端横向插入云母片;④在尖端横向插入琼脂片;⑤切去胚芽鞘尖端;⑥切去胚 芽鞘尖端,但在切口上放一含有一定浓度生长素的琼脂小块;⑦切去尖端,在切口上放一 含有一定浓度的生长素的琼脂小块,放在暗盒里;⑧切去胚芽鞘尖端,放在暗盒里。都用 单侧光照射。看图请回答下列问题:
(1)有单侧光照射时,仍直立生长的有_____。
(2)把装置 4 放在匀速转盘上,给予右侧光照,它的生长情况是_____。
(3)以上实验说明,胚芽鞘具有_____性,感受光刺激的部位在_____。胚芽鞘尖 端能够产生生长素,从尖端运输到下部,运输的方向为_____运输,运输方式为_____。
【答案】(1). ①⑥⑦ (2). 直立生长 (3). 向光 (4). 胚芽鞘尖端 (5). 极性 (6). 主动运输
【解析】
【详解】(1)根据题图分析:有单侧光照射时仍能直立生长的有①⑥⑦。
(2)把装置 4 放在匀速转盘上,给予右侧光照,它的生长情况是直立生长。
(3)以上实验说明,胚芽鞘具有向光性,感受光刺激的部位在尖端。胚芽鞘尖 端能够产生生长素,从尖端运输到下部,运输的方向为极性运输,运输方式为主动运输。
高二上学期期中考试试题
一.选择题
1. 某种寄生虫寄生在人体淋巴管内,会造成下肢肿胀,这是由于肿胀处( )
A. 细胞间隙积聚液体 B. 细胞不能接受氨基酸
C. 细胞不能对脂肪进行分解 D. 细胞外液Na+浓度是内液的12倍
【答案】A
【解析】
【详解】某种寄生虫寄生在人体淋巴管内,会造成淋巴回流受阻,使细胞间隙液(组织液)单向渗入淋巴管内受阻,造成细胞间隙积聚液体,进而引起下肢肿胀,A正确;某种寄生虫寄生在人体淋巴管内,不会影响细胞接受氨基酸,也不会影响细胞对脂肪进行分解,B、C错误;正常情况下,细胞外液Na+浓度明显高于细胞内,因此细胞外液Na+浓度是细胞内液的12倍不会造成下肢肿胀,D错误。
2.果蝇的翻翅和正常翅是一对相对性状,由位于2号染色体(常染色体)上的A和a基因控制,现有一只翻翅杂合果蝇仅因为减数分裂过程中部分染色体异常分离,而产生一个含有两个A基因但不含性染色体的配子。下列分析正确的是:( )
A. 2号染色体可能在减数第一次分裂时未分离,其他过程正常
B. 性染色体一定在减数第一次分裂时未分离,其他过程正常
C. 同时产生的其他三个配子中,两个都含有一条性染色体,一个含有两条性染色体
D. 该果蝇形成配子的过程,遵循自由组合定律
【答案】D
【解析】
【详解】2号染色体可能在减数第二次分裂后期,两条含A基因的染色体没有分离,移向了细胞的同一极,其它过程正常,A错误;性染色体在减数第一次分裂时未分离,也可能是在减数第二次分裂后期移向了细胞的同一极,B错误;若性染色体在减数第一次分裂时未分离,则同时产生的其他三个配子中,两个都含有两条性染色体,一个不含有性染色体,若性染色体是在减数第二次分裂后期移向了细胞的同一极,则两个都含有一条性染色体,一个含有两条性染色体,C错误;因为2号染色体与性染色体是非同源染色体,所以该果蝇形成配子的过程,遵循自由组合定律,D正确。
3. 科研人员围绕培育四倍体草莓进行研究。实验中,每个实验组选取50株二倍体草莓幼苗以秋水仙素溶液处理它们的幼芽,得到下图所示结果。下列叙述错误的是
A. 实验原理是秋水仙素能够抑制纺锤体的形成进而诱导形成多倍体
B. 自变量是秋水仙素的浓度和处理的时间,故各组草莓幼苗应数量相等,长势相近
C. 由实验结果可知用0.2%的秋水仙素溶液处理草莓幼苗1天最容易成功
D. 判断培育是否成功最简便方法是让处理过草莓结出的果实与二倍体草莓果实比较
【答案】D
【解析】
【详解】
秋水仙素能够抑制纺锤体的形成进而可诱导形成多倍体,A正确;
本实验的自变量是秋水仙素的浓度和处理的时间,故各组的无关变量草莓幼苗应数量相等且长势相近,B正确;
由实验结果可知用0.2%的秋水仙素溶液处理草莓幼苗1天,其诱变率最高,因而实验最容易成功,C正确;
判断培育是否成功最简便方法是观察处理过的草莓细胞分裂中期的染色体数目是否加倍,D错误。
4.图为某二倍体生物一个细胞分裂模式图,下列说法正确的是
A. 该细胞处于有丝分裂后期
B. 该细胞上一分裂时期含有染色单体
C. 该细胞是次级精母细胞或次级卵母细胞
D. 该细胞中1与2、3与4是同源染色体
【答案】B
【解析】
【详解】根据以上分析已知,图示细胞处于减数第二次分裂后期,A错误;该细胞上一分裂时期为减数第二次分裂中期,含有染色单体,B正确;该细胞的细胞质是均等分裂的,因此该细胞为次级精母细胞或第一极体,C错误;该细胞中没有同源染色体,D错误。
5.下图表示人体的特异性免疫过程,请据图判断下列说法正确的是( )
A. ⑤⑥两种免疫依次表示体液免疫和细胞免疫
B. 能特异性识别抗原的细胞有a、b、c、d、f
C. HIV侵入人体对⑤⑥尤其是⑤有破坏作用
D. 细胞e→细胞d→③作用的过程发生在机体首次接触抗原时
【答案】C
【解析】
【详解】A、⑤、⑥两种免疫依次表示细胞免疫和体液免疫,A错误;
B、细胞a是吞噬细胞,能识别抗原,但没有特异性;细胞f是浆细胞,没有识别能力。因此,图中能特异性别抗原的有b、c、d、e、g,B错误;
C、艾滋病是由人类免疫缺陷病毒(HIV)引起,该病毒主要侵染人体T细胞。根据图示可知:HIV侵入人体后对⑤⑥即细胞免疫和体液免疫都具有破坏作用,尤其是对⑤细胞免疫,C正确;
D、细胞e→细胞d→③作用的过程发生在机体再次接触抗原时,D错误。
故选C。
6.下列叙述中,符合现代生物进化理论的是
A. 生物进化的实质是种群基因频率的改变
B. 自然选择导致突变并决定生物进化的方向
C. 生物进化的基本单位是物种
D. 物种的形成一定要经过长期地理隔离
【答案】A
【解析】
【详解】A、生物进化的实质是种群基因频率的改变,A正确;
B、自然选择通过作用于个体,对变异所对应的基因的选择,因而可以改变种群的基因频率,进而决定生物进化的方向,但生物突变是不定向的,不是由自然选择决定,B错误。
C、生物进化的基本单位和生物繁殖的基本单位是种群,C错误。
D、新物种的形成需要产生生殖隔离,一般通过长期的地理隔离达到生殖隔离,但人工创造新物种-通过植物体细胞杂交(如番茄-马铃薯)、多倍体远源杂交(如甘蔗-萝卜)、多倍体育种(如八倍体小黑麦)等方式也可以创造新物种,没有经过地理隔离;D错误。
故选A。
7. 在人工饲养条件下,如果淡水鱼不排卵,可将同种性成熟鱼的垂体提取液注射到雌鱼体内,促进其排卵。这一方法主要是利用了垂体细胞合成的( )
A. 甲状腺素 B. 雌激素
C. 促甲状腺素 D. 促性腺激素
【答案】D
【解析】
促进排卵的是雌激素, 垂体通过分泌促性腺激素调节雌激素的分泌。
8.在农业生产上,可通过移栽促进植物侧根的生长,这是因为在移植过程中能( )
A. 破坏根的顶端优势 B. 促进侧根的生长素形成
C. 促进侧根细胞分裂 D. 破坏侧根的生长素形成
【答案】A
【解析】
【详解】植物的茎有顶端优势,根也有顶端优势。主根的根尖产生的生长素向根部运输,抑制了侧根的生长,这是根的顶端优势。农业上移栽破坏了主根的根尖,从而使侧根部位生长素浓度降低,解除了根的顶端优势,使侧根迅速长出。综上所述,A正确,B、C、D均错误。
9.一般情况下,用抗原免疫机体,血清中抗体浓度会发生相应变化。如果第二次免疫与第一次免疫所用的抗原相同且剂量相等,下列四图中能正确表示血清中抗体浓度变化的是
A.
B.
C.
D.
【答案】A
【解析】
【详解】根据分析在二次免疫过程中的特点:①强度更强,②更迅速,③持续时间更长,所以A选项符合要求,BCD不符合,A正确,BCD错误。
故选A。
10.下列关于人体内环境与稳态的叙述,正确的是( )
A. 渗透压、酸碱度和温度是细胞外液理化性质的三个主要方面
B. 细胞外液渗透压的90%以上来源于血浆蛋白
C. 外界环境的变化较小,内环境的稳态就不会遭到破坏
D. 内环境稳态是指内环境的pH、渗透压、温度处于动态平衡中
【答案】A
【解析】
【详解】A.细胞外液的理化性质包括渗透压、酸碱度和温度等三个主要方面,A正确;
B.细胞外液渗透压的90%以上来源于Na+和Cl−,B错误;
C. 外界环境的变化较小,内环境的稳态也有可能会遭到破坏,C错误;
D. 内环境稳态是指内环境的成分和理化性质(pH、渗透压、温度)处于动态平衡中,D错误。
故选A。
11.下列有关内环境及稳态的叙述,正确的是
A. 细胞外液和细胞内液构成细胞的内环境
B. 与血浆相比,组织液含有较少的蛋白质
C. 内环境中各化学成分相对稳定,内环境就稳定
D. 机体正常生命活动需要内环境处于恒定状态
【答案】B
【解析】
【详解】A、细胞外液体构成细胞生活的内环境,A错误;
B、血浆和组织液的主要区别是血浆中含有较多的血浆蛋白,B正确;
C、内环境稳态是指内环境中各化学成分和理化性质相对稳定,C错误;
D、内环境稳态的实质是内环境化学成分和理化性质处于动态平衡中,D错误;
故选B。
12.下列有关人脑功能的叙述错误的是( )
A. 语言功能是人脑特有的高级功能
B. 大脑皮层V区受损患者不能写字
C. 人脑的高级中枢可对脊髓中相应低级中枢进行调控
D. 由短期记忆到长期记忆可能与新突触的建立有关
【答案】B
【解析】
【详解】A、语言中枢是人类特有的中枢,语言功能是人脑特有的高级功能,A正确;
B、大脑皮层V区为视觉性语言中枢,受损后患者不能看懂文字,能写字,B错误;
C、大脑皮层的高级中枢可对脊髓中相应低级中枢进行调控,如排便排尿低级中枢在脊髓,高级中枢在大脑皮层,受高级中枢的控制,C正确;
D、短期记忆和神经元的活动及神经联系有关,长期记忆可能与新突触的建立有关,D正确。
故选B。
13.下列有关促胰液素发现史的叙述,不正确的是
A. 促胰液素是人们发现的第一种激素,是由胰腺分泌的
B. 沃泰默实验的其中一组对照组排除了盐酸作用于胰腺分泌胰液的可能性
C. 促胰液素是由小肠黏膜分泌的,作用于胰腺,促进胰腺分泌胰液
D. 斯他林和贝利斯在沃泰默研究的基础上,勇于向权威观点挑战,大胆质疑、探索与创新是成功的关键
【答案】A
【解析】
【详解】A、促胰液素是人们发现的第一种激素,是由小肠粘膜分泌的,A错误;
B、沃泰默实验分为三组,两组为对照组,一组对照是排除盐酸对胰腺作用的影响,另一组是想验证胰液分泌是由神经作用的结果,B正确;
C、促胰液素是人们发现的第一种激素,是由小肠粘膜产生的,进入血液,由血液传送到胰腺,使胰腺分泌胰液,C正确;
D、斯他林和贝利斯能成功的一个重要原因是具有大胆质疑、探索和创新的精神,提出了体液调节的新途径,D正确。
故选A。
14.如图是人体内部分激素的产生部位和生理作用,下列连线和叙述内容全部正确的一组是( )
A. A B. B C. C D. D
【答案】B
【解析】
试题分析:A、胰高血糖素能促进肝糖原的分解和非糖物质的转化为葡萄糖,从而使血糖浓度升高,A错误;
B、肾上腺素一方面促进新陈代谢,加速体内物质的氧化分解,增加产热,从而维持机体体温恒定;另一方面能促进提高血糖浓度,B正确;
C、促甲状腺激素释放激素能促进垂体分泌促甲状腺激素,垂体分泌的促甲状腺激素一方面促进甲状腺分泌甲状腺激素,另一方面促进甲状腺的生长发育,C错误;
D、卵巢分泌的雌性激素,促进雌性生殖器官的发育和生殖细胞的生成,激发和维持雌性的第二性征和正常的性周期,不促进卵细胞的释放,D错误.
故选B.
15.如图为神经元结构模式图,电流计A1和A2的两极a、c、d、e分别接在神经纤维外膜上,在b、f两点给予适宜强度的刺激,则电流计的偏转情况为
(○代表神经元细胞体,<代表神经末梢,且ab=bc、ac=de)
A. 在b点与f点刺激时,A1、A2各偏转两次,且方向相反
B. 在b点刺激时,A1偏转两次,A2偏转一次;f点刺激时,A1不偏转,A2偏转一次
C. 在b点刺激时,A1不偏转,A2偏转一次;f点刺激时,A1不偏转,A2偏转一次
D. 在b点刺激时,A1不偏转,A2偏转两次;f点刺激时,A1不偏转,A2偏转一次
【答案】D
【解析】
兴奋在神经纤维上双向传导;在神经细胞间(突触)单向传递,即只能由一个神经元的轴突传到另一个神经元的细胞体或树突。因ab=bc,所以刺激b点产生的兴奋会同时传到a、c,a、c间不会产生电位差,A1不偏转,当兴奋先后传到d点和e点时,d、e间都会产生电位差,因此A2会发生两次反方向的偏转;刺激f点时产生的兴奋,只能传到e点,所以A2只发生一次偏转,A1不偏转。综上分析,D项正确,A、B、C三项均错误。
16.如图为反射弧结构示意图,下列有关说法错误的是 ( )
A. a、b、c、d、e组成了一个完整的反射弧
B. 当①处受到刺激时,该处的细胞膜内外的电位表现为内正外负
C. 图中②的结构决定了神经元之间的兴奋传递只能是单向的
D. 若从③处切断神经纤维,刺激①处,效应器仍能产生反应
【答案】D
【解析】
【详解】A、神经调节的基本方式是反射,其结构基础是反射弧,由感受器、传入神经、神经中枢、传出神经、效应器五部分构成,A正确;
B、神经纤维未受到刺激时,K+外流,细胞膜内外的电荷分布情况是外正内负,当某一部位受刺激时,Na+内流,其膜电位变为外负内正,B正确;
C、图中②是突触,由于神经递质只存在于突触小体的突触小泡中,只能由突触前膜释放作用于突触后膜,使下一个神经元产生兴奋或抑制,因此兴奋在神经元之间的传递只能是单向的,C正确;
D、③处于传出神经上,若从③处切断神经纤维,刺激①处,效应器不产生反应,D错误。
故选D。
17.下列关于高等动物和人神经调节和体液调节的叙述中错误的是
A. 神经调节和体液调节相互影响 B. 神经调节作用范围较广
C. 体液调节速度较慢 D. 神经调节作用时间短暂
【答案】B
【解析】
【详解】神经调节作用范围较窄,作用迅速,时间短,体液调节作用范围较广,作用时间长,两者相互影响,所以B选项符合题意。故选B。
18.关于体温的叙述,错误的是
A. 人的体温源于物质代谢过程所释放出来的热量
B. 体温的相对恒定是维持内环境稳定、保证新陈代谢正常进行的必要条件
C. 通过体温调节使得人体在寒冷环境中的散热小于炎热环境中的散热量
D. 体温的相对恒定是机体产热与散热保持动态平衡的结果
【答案】C
【解析】
【详解】
人的体温源于物质代谢过程所释放出来的热量,A正确;体温的相对恒定是维持内环境稳定、保证新陈代谢正常进行的必要条件,B正确;寒冷环境中,温差大,因此正常人在寒冷环境中的散热量大于炎热环境中的散热量,C错误; 体温的相对恒定,是机体产热与散热保持动态平衡的结果,可以这样说,产的热多,散的热多;产的热少,散的热少,D正确。故选C。
19.下图为水平衡调节机理示意图,请据图判断A、B、C依次为 ( )
A. 垂体、肾小球、渴觉中枢 B. 垂体、肾小管和集合管、渴觉中枢
C. 渴觉中枢、垂体、肾小管 D. 渴觉中枢、垂体、肾小球
【答案】B
【解析】
【详解】当血浆渗透压上升时,对下丘脑渗透压感受器的刺激增强,导致由下丘脑分泌经垂体释放的抗利尿激素的含量增加,促进肾小管、集合管对水的重吸收,从而减少尿量,使细胞外液渗透压降低。同时,下丘脑渗透压感受器产生的兴奋通过有关神经传到大脑皮层形成渴觉。综上分析可推知:图中的A、B、C依次为垂体、肾小管和集合管、渴觉中枢。
故选B 。
20.下列有关人体免疫系统及调节的叙述,正确的是( )
A. 吞噬细胞、B细胞、T细胞、记忆细胞都是免疫细胞
B. 免疫细胞在免疫器官中生成,B细胞在胸腺中成熟,T细胞在骨髓中成熟
C. 抗原、抗体、淋巴因子、溶菌酶都属于免疫活性物质
D. 浆细胞在特异性识别抗原后,自身合成并分泌抗体来消灭抗原
【答案】A
【解析】
吞噬细胞、B细胞、T细胞、记忆细胞都是免疫细胞,A正确;免疫细胞在免疫器官中生成,B细胞在骨髓中成熟,T细胞在胸腺中成熟,B错误;抗原不属于免疫活性物质,C错误;浆细胞不能识别抗原,D错误。
21.成年大鼠血液中甲状腺激素浓度升高时,可能出现
A. 体温升高、耗氧量减少 B. 体温下降、耗氧量增加
C. 神经系统兴奋性提高、耗氧量增加 D. 神经系统兴奋性提高、体温下降
【答案】C
【解析】
【详解】A. 甲状腺激素分泌增加时,体温升高、耗氧量增加,A错误;
B. 甲状腺激素分泌增加时,体温升高、耗氧量增加,B错误;
C. 甲状腺激素分泌增加时,神经系统兴奋性提高,耗氧量增加,C正确;
D. 甲状腺激素分泌增加时,神经系统兴奋性提高,耗氧量增加,体温升高,D错误。
22.人体健康与免疫息息相关。下列关于免疫的说法正确的是( )
A. 接种疫苗所获得的免疫力不能遗传给后代
B. 感染病菌后发烧或发炎不属于免疫反应
C. 皮肤和黏膜对病菌的防御功能由后天获得
D. 免疫系统不会清除自身的衰老或异常细胞
【答案】A
【解析】
【详解】A、接种疫苗不会改变人体的遗传物质,所以不能遗传给后代,A正确;
B、感染病菌后的发炎现象是机体免疫的一种表现,B错误;
C、皮肤和黏膜属于人体的第一道防线,是与生俱来的非特异性免疫,C错误;
D、免疫系统可清除自身衰老或异常的细胞,从而维持人体内环境的稳定,D错误。
故选A。
23.下图表示人体缩手反射的相关结构(虚线内表示脊髓的部分结构),相关描述正确的是:( )
A. ②表示传入神经,④表示传出神经
B. 针刺⑤处,痛觉产生的部位在大脑皮层
C. 用药物阻断B部位兴奋的传递,刺激②上的某一点,①处肌肉可以收缩,这个过程仍然称作是反射
D. 图中显示有3个突触
【答案】B
【解析】
【详解】由图示突触的结构和神经节所在的位置可推出⑤④②①分别为感受器、传入神经、传出神经和效应器,③为突触,A错误;针刺⑤(感受器)处会产生兴奋,经传入神经传到大脑皮层产生痛觉,B正确;在②处给予适宜的电刺激,兴奋能传到效应器,产生反应活动,但由于不是在完整的反射弧上完成,所以不能称为反射,C错误;图中共显示5个突触,D错误。
24.如图所示,将灵敏电流表的两个电极(b、c)置于蛙的坐骨神经纤维上,然后在a处给予适宜的电刺激。下列叙述正确的是( )
A. 静息时,电流表指针没有偏转,说明电流表两个电极处的膜外没有电位差
B. 刺激a处后,电流表会发生两次方向和幅度都不同的偏转
C. 此实验能说明神经冲动沿着神经纤维双向传导
D. 刺激a处后,受刺激部位Na+大量内流导致膜内Na+浓度高于膜外
【答案】A
【解析】
【详解】A、电流表的两电极接在坐骨神经纤维的外表面,静息时膜外均为正电位,两电极的电位差为0,故电流表指针没有偏转,A正确;
B、当a处刺激产生的兴奋先传导b然后再传到d之后,电表指针发生的两次偏转幅度相同,但方向相反,B错误;
C、此实验只能证明神经冲动可以由a传到b、c,不能说明神经冲动沿着神经纤维双向传导,C错误;
D、刺激a处后,受刺激部位Na+大量内流形成动作电位,但Na+的运输方式为协助扩散,因此膜内Na+浓度始终低于膜外,D错误。
故选A。
25.图为正常人体细胞与内环境之间物质交换的示意图,A、B、C表示细胞外液,据图判断正确的是
A. A液中含有激素、氨基酸、尿素、血红蛋白等物质
B. 剧烈运动时产生的乳酸会引起A液pH的剧烈变化
C. A、B、C是机体进行细胞代谢活动的主要场所
D. 蛋白质摄入严重不足时C液含量明显增加
【答案】D
【解析】
【详解】A液是血浆,血浆中不含血红蛋白,血红蛋白存在于红细胞中,A错误;人体内环境中存在缓冲物质碳酸氢钠会与乳酸发生反应生成乳酸钠和碳酸,使pH保持在7.35—7.45之间,不会引起A液pH的剧烈变化,B错误;细胞代谢活动的主要场所是细胞质,C错误;蛋白质摄入严重不足,人体吸收的氨基酸减少,血浆渗透压下降,组织液渗透压大,水分从血浆进入组织液,引起组织液C含量明显增加,D正确。
二、非选择题
26.下图表示五种不同的育种方法示意图,请根据图回答下面的问题:
(1)图中A、D方向所示的途径表示_________育种方式,A→B→C的途径表示____________育种方式。比较两种育种方式,后者的优越性主要表现在____________。
(2)B常用的方法为________________________。
(3)E的育种方式遗传学原理是________________________。
(4)C、F过程中最常采用的药剂是________________________。
【答案】 (1). 杂交 (2). 单倍体 (3). 显著缩短育种年限 (4). 花药离体培养 (5). 基因突变 (6). 秋水仙素
【解析】
【详解】试题分析:阅读题干和题图可知,该题的知识点是杂交育种、多倍体育种、多倍体育种、诱变育种和基因工程育种等方法在育种中的应用,图中A、D表示杂交育种;A、B、C表示单倍体育种;E表示诱变育种,F是多倍体育种;G是基因工程育种。
(1)图中A、D方向所示的途径表示杂交育种方式,A→B→C的途径表示单倍体育种方式,比较两种育种方式,后者单倍体育种的优越性主要表现在显著缩短育种年限。
(2)B单倍体育种常用的方法是花药离体培养。
(3)E为诱变育种,该方法所运用的原理是基因突变。
(4)C单倍体育种、F多倍体育种过程中最常采用的药剂是秋水仙素,抑制纺锤体的形成,从而使染色体加倍。
27.“标志重捕法”是动物种群密度调查中的一种常用取样调查法:在被调查种群的生存环境中,捕获一部分个体(M)全部进行标记后释放,经过一段时间后进行重捕,根据重捕中标记个体数(m)占总捕获数(n)的比例,估计该种群的数量(N)。某研究机构对我国北方草原一种主要害鼠(布氏田鼠)进行了调查。调查样方总面积为2hm。(1hm2=10000m2),随机布设100个鼠笼,放置1夜后,统计所捕获的鼠数量、性别等,进行标记后放归;3日后进行重捕与调查。所得到的调查数据如下表。
捕获数/只
标记数/只
雌性个体数
雄性个体数
初捕
32
32
14
18
重捕
36
4
18
18
(1)要使上面所计算的种群个体总数和实际相符,理论上在调查期必须满足的2个条件是_______。
A 有较多个体迁出调查区 B 调查区内没有较多个体死亡
C 调查区内没有较多个体出生 D 有较多个体迁入调查区
(2)该草地布氏田鼠的平均种群密度为____________ 只/hm2。事实上田鼠在被捕捉过一次后更难捕捉,上述计算所得的平均种群密度与实际种群密度相比可能会偏_________ 。
(3)综合两次捕获情况,该田鼠种群的性别比例(♀/♂)为______。为消除鼠害,应该采取措施,_____老鼠种群的K值。
(4)在上述调查的同时,还对样方中布氏田鼠的洞口数进行了调查(假设样方中只有这一种鼠),平均每100m2有3.6个洞口,洞口数与田鼠数的比例关系为___________。
【答案】 (1). BC (2). 144 (3). 高 (4). 8/9(或32/36) (5). 降低 (6). 2.5 :1
【解析】
【详解】(1)要使上面所计算的种群个体总数和实际相符,理论上在调查期必须满足的条件是调查区内没有较多个体出生和死亡,没有较多个体迁入和迁出,故AD错误,BC正确,故选BC。
(2)该草地中布氏田鼠的平均密度为32×36÷4÷2=144只/hm2。.由于田鼠在被捕捉过一次后更难捕捉,这样使得第二次捕获的个体随机性差一些,故计算所得的平均种群密度比实际的高。
(3)根据两次捕获的田鼠中雌雄个体数可得种群中性别比例为9/6=(14+18)÷(18+18)=32/36=8/9。
(4)由于平均每100m2有3.6个洞口,则1hm2有360个洞,洞口数/田鼠数=360÷144=2.5:1。
28.科学家研究发现一种树突状细胞(DC细胞),能参与人体的免疫的过程(如图示意),请回答下列问题:
(1)DC细胞处理抗原后,细胞外出现特定的结构能与T细胞有识别作用的受体相结合,激活信号分子(S1、S2)从而激发T细胞出现免疫效应,此过程体现细胞膜的____功能。
(2)T细胞发生免疫效应时,它产生的____可刺激B细胞增殖分化;效应T细胞也能直接作用于被抗原入侵的靶细胞,发生____免疫。
(3)由图知,DC细胞在中的具体功能是____.DC细胞的研究成果已应用于医学,DC细胞免疫疗法是指通过一定的方法获取患者的DC细胞,经动物细胞培养技术体外增殖后,回输入该患者体内,提高清除抗原的效果。
(4)不仅积极应对外来抗原的入侵,同时也随时应对体内的异常细胞,这体现了免疫系统的____功能.
(5)艾滋病病毒(HIV)通过T淋巴细胞表面的特异性CD4受体识别T淋巴细胞并侵染,从而破坏人类免疫系统.科学家正在研究将病毒引诱到能导致其死亡的人体“陷阱”细胞中,以防止病毒增殖.其研究思路是:利用HIV可识别____细胞,让HIV识别并侵染,侵染这种细胞后的HIV病毒却无法增殖.请简要说明HIV在这种“陷阱”细胞中无法增殖的原因:____。
【答案】 (1). 信息交流 (2). 淋巴因子 (3). 细胞 (4). 吞噬、处理并呈递抗原 (5). 防卫、监控、清除 (6). CD4受体修饰的成熟的红 (7). 成熟的红细胞无细胞核、核糖体等结构,HIV病毒的遗传物质无法扩增,其蛋白质也无法合成
【解析】
【详解】(1)信号分子与受体结合体现了细胞膜的信息交流的功能。
(2)T细胞可以产生淋巴因子刺激B细胞增殖分化成浆细胞和记忆细胞,效应T细胞可以将靶细胞裂解发生细胞免疫。
(3))图中显示的DC细胞相当于吞噬细胞,在特异性免疫中能吞噬、处理并呈递抗原。
(4)免疫系统有防卫、监控和清除的功能。
(5)利用HIV可识别CD4受体修饰的成熟的红细胞;成熟的、哺乳动物的红细胞无细胞核和核糖体,病毒入侵后不能进行核酸的复制及蛋白质的合成从而抑制了HIV的繁殖。
29.为探究生长调节物质CFM对IAA的极性运输是否有抑制作用,取豌豆幼苗茎切段进行对照实验,实验组设计如图所示,据图回答下列问题:
(1)人工合成的对植物生长发育有调节作用的化学物质称为_______________________。
(2)实验组豌豆幼苗茎切段形态学上端朝上,对照组豌豆幼苗茎切段形态学上端朝_______。豌豆幼苗茎切段形态学上下端属于_________变量。
(3)若__________________________,则说明CFM对极性运输有抑制作用。
【答案】 (1). 植物生长调节剂 (2). 上 (3). 无关 (4). 受体中IAA含量与对照组相比明显低
【解析】
【详解】(1) 植物生长调节剂是指人工合成的对植物生长发育有调节作用的化学物质。
(2) IAA的极性运输指的是IAA只能从形态学的上端运输到形态学下端,而不能反过来运输。所以,实验组和对照组的豌豆幼苗茎切段的形态学上端都应该朝上。该实验的目的是探究CFM对IAA的极性运输是否有抑制作用,自变量为有无CFM,受体中是否含有IAA可作为测试该实验因变量的指标,豌豆幼苗茎切段形态学上下端属于无关变量。
(3) 实验组在豌豆幼苗茎切段中插入的羊毛脂含CFM,对照组在豌豆幼苗茎切段中插入的羊毛脂不含CFM。如果CFM对IAA的极性运输有抑制作用,则实验组的受体中IAA含量明显低于对照组。
30.对燕麦胚芽鞘做如下图所示处理:①放在暗盒里;②在胚芽鞘尖端的下部用锡箔遮 住;③在尖端横向插入云母片;④在尖端横向插入琼脂片;⑤切去胚芽鞘尖端;⑥切去胚 芽鞘尖端,但在切口上放一含有一定浓度生长素的琼脂小块;⑦切去尖端,在切口上放一 含有一定浓度的生长素的琼脂小块,放在暗盒里;⑧切去胚芽鞘尖端,放在暗盒里。都用 单侧光照射。看图请回答下列问题:
(1)有单侧光照射时,仍直立生长的有_____。
(2)把装置 4 放在匀速转盘上,给予右侧光照,它的生长情况是_____。
(3)以上实验说明,胚芽鞘具有_____性,感受光刺激的部位在_____。胚芽鞘尖 端能够产生生长素,从尖端运输到下部,运输的方向为_____运输,运输方式为_____。
【答案】(1). ①⑥⑦ (2). 直立生长 (3). 向光 (4). 胚芽鞘尖端 (5). 极性 (6). 主动运输
【解析】
【详解】(1)根据题图分析:有单侧光照射时仍能直立生长的有①⑥⑦。
(2)把装置 4 放在匀速转盘上,给予右侧光照,它的生长情况是直立生长。
(3)以上实验说明,胚芽鞘具有向光性,感受光刺激的部位在尖端。胚芽鞘尖 端能够产生生长素,从尖端运输到下部,运输的方向为极性运输,运输方式为主动运输。
相关资料
更多

