【生物】青海省大通回族土族自治县第一完全中学2019-2020学年高二下学期期中考试试题
展开青海省大通回族土族自治县第一完全中学2019-2020学年
高二下学期期中考试试题
注意事项:
1.答题前填写好自己的姓名、班级、考号等信息
2.请将答案正确填写在答题卡上
第I卷(选择题)
一、单选题(每题2分共40分)
1.(2分)下列有关生物技术的叙述,不正确的是( )
A.制作果醋时,必需向发酵装置不断地补充无菌空气,以保证醋酸菌的生长
B.制作腐乳时,加盐腌制可使豆腐块变硬且能抑制杂菌生长
C.变酸的酒表面的菌膜是醋酸菌大量繁殖形成的
D.用传统的发酵技术制葡萄酒必需添加酵母菌菌种
2.(2分)泡菜发酵的微生物主要是乳酸菌,而在发酵初期,水槽内经常有气泡产生,这些气泡产生的原因及成分分别是( )
A.发酵初期活动强烈的是酵母菌,其利用氧产生的气体为CO2
B.因腌制过程中的盐进入蔬菜使蔬菜体积缩小,气体被排出;气体为空气
C.乳酸菌是兼性厌氧型微生物,初期进行有氧呼吸产生CO2;气体为CO2
D.乳酸菌在发酵过程中产生了热量,使坛内温度升高,空气受热膨胀排出;气体为空气
3.(2分)下列有关生物技术实践操作的叙述正确的是( )
A.果醋发酵过程中,要严格密封,才有利于醋酸菌的代谢
B.制作腐乳时,加盐腌制可使豆腐块变硬且能抑制杂菌生长
C.用乳酸菌制作酸奶时需要不时通入氧气
D.家庭制作果酒时,用洗涤剂反复冲洗葡萄表面不会影响发酵效果
4.(2分)人们利用某些微生物制作食品时,需要分析微生物的特点,控制微生物的发酵条件。下列与此有关的各项内容都正确的是( )
| A | B | C | D |
食品 | 果酒 | 果醋 | 腐乳 | 泡菜 |
主要 微生物 | 酵母菌 | 醋酸菌 | 毛霉 | 醋酸菌 |
制作装 置或操 作步骤 |
A.A B.B C.C D.D
5.(2分)某生物兴趣小组以带有落叶的表层土壤(深5 cm左右)为实验材料,研究土壤微生物在适宜温度下的分解作用,对土壤处理情况见下表。与此有关的叙述不正确的是( )
组别 | 1组 | 2组 | 3组 | 4组 |
土壤 | 灭菌 | 不灭菌 | 灭菌 | 不灭菌 |
处理 | 湿润 | 湿润 | 较干燥 | 较干燥 |
A.探究的问题是不同土壤湿度条件下,土壤微生物对落叶的分解作用
B.预期结果是1、3组的落叶不被分解,2、4组中的落叶被不同程度的分解
C.为了控制实验中的无关变量,作为实验材料的落叶也应进行灭菌处理
D.该实验的自变量为土壤是否灭菌处理,实验中的对照组是1和3
6.(2分)如表为某培养基的配方,下列有关叙述正确的是
成分 | 牛肉膏 | 葡萄糖 | K2HPO4 | 伊红 | 美蓝 | 青霉素 | 琼脂 | 蒸馏 |
含量 | 10 g | 10 g | 2 g | 0.4g | 0.065 g | 1万单位 | 适量 | 1000 mL |
A.此培养基是天然鉴别培养基
B.能在此培养基上生长的大肠杆菌,拟核上有抗青霉素的基因
C.此培养基可以用于选育转基因大肠杆菌菌种的基因工程的操作过程中
D.此培养基可以用来检测自来水中细菌含量是否符合饮用水标准
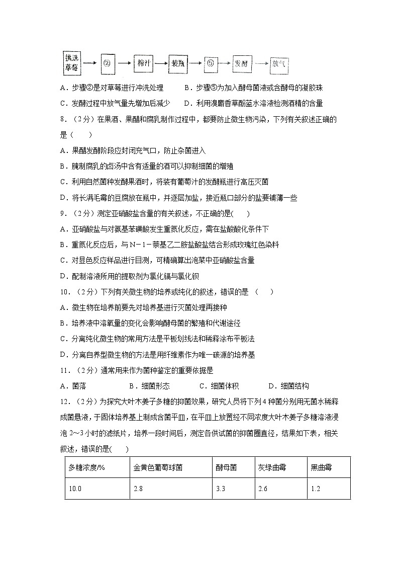
7.(2分)下图是草莓酒制作的步骤。下列分析中错误的是
A.步骤②是对草莓进行冲洗处理 B.步骤⑤为加入酵母菌液或含酵母的凝胶珠
C.发酵过程中放气量先增加后减少 D.利用溴麝香草酚蓝水溶液检测酒精的含量
8.(2分)在果酒、果醋和腐乳制作过程中,都要防止微生物污染,下列有关叙述正确的是( )
A.果醋发酵阶段应封闭充气口,防止杂菌进入
B.腌制腐乳的卤汤中含有适量的酒可以抑制细菌的增殖
C.利用自然菌种发酵果酒时,将装有葡萄汁的发酵瓶进行高压灭菌
D.将长满毛霉的豆腐放在瓶中,并逐层加盐,接近瓶口部分的盐要铺薄一些
9.(2分)测定亚硝酸盐含量的有关叙述,不正确的是( )
A.亚硝酸盐与对氨基苯磺酸发生重氮化反应,需在盐酸酸化条件下
B.重氮化反应后,与N-1-萘基乙二胺盐酸盐结合形成玫瑰红色染料
C.对显色反应样品进行目测,可精确算出泡菜中亚硝酸盐含量
D.配制溶液所用的提取剂为氯化镉与氯化钡
10.(2分)下列有关微生物的培养或纯化的叙述,错误的是 ( )
A.微生物在培养前要先对培养基进行灭菌处理再接种
B.培养液中溶氧量的变化会影响酵母菌的繁殖和代谢途径
C.分离纯化微生物的常用方法是平板划线法和稀释涂布平板法
D.分离自养型微生物的方法是用纤维素作为唯一碳源的培养基
11.(2分)通常用来作为菌种鉴定的重要依据是
A.菌落 B.细菌形态 C.细菌体积 D.细菌结构
12.(2分)为探究大叶木姜子多糖的抑菌效果,研究人员将下列4种菌分别用无菌水稀释成菌悬液,于固体培养基上制成含菌平皿,在平皿上放置经不同浓度大叶木姜子多糖溶液浸泡2~3小时的滤纸片,培养一段时间后,测定各供试菌的抑菌圈直径,结果如下表,相关叙述,错误的是( )
多糖浓度/% | 金黄色葡萄球菌 | 酵母菌 | 灰绿曲霉 | 黑曲霉 |
10.0 | 2.8 | 3.3 | 2.6 | 1.2 |
5.0 | 2.7 | 3.1 | 1.8 | 0.9 |
2.5 | 2.3 | 2.7 | 1.0 | 0.3 |
1.0 | 1.4 | 0.3 | - | - |
0.5 | 1.2 | - | - | - |
A.金黄色葡萄球菌与另外三种菌的主要区别是没有核膜
B.制备含菌平皿可用稀释涂布平板法或平板划线法
C.每个浓度每种菌重复多次实验,所得数据取平均值
D.大叶木姜子多糖对黑曲霉抑制效果最差
13.(2分)分离土壤中尿素分解菌的实验操作中,无法分离得到尿素分解菌的原因最可能是
A.制备浸出液的土壤取自土壤的表层
B.涂布前涂布器未在酒精灯外焰上灼烧灭菌
C.牛肉膏蛋白胨培养基中添加尿素作为氮源
D.接种操作者的双手未用酒精棉进行消毒
14.(2分)下列关于微生物的分离和培养的有关叙述,错误的是
A.微生物培养前,需对培养基进行消毒
B.分离土壤中不同的微生物,要采用不同的稀释度
C.测定土壤样品中的细菌数目,常用菌落计数法
D.分离能分解尿素的细菌,要以尿素作为培养基中唯一的氮源
15.(2分)为了验证土壤中的微生物可以分解淀粉,取两只烧杯甲和乙,都放入等景的淀粉溶液20mL,甲中加入30mL制备好的土壤浸出液,乙中放入等量的蒸馏水,在适宜的温度下放置7天。然后从甲中取出等量的溶液放入A1、A2试管,从乙中也取出等量的溶液放入试管B1、B2,在A1、B1中加入碘液,在A2和B2中加入斐林试剂并加热。下列对该实验结果的预测正确的是
A.A1和B1都会有蓝色出现,而且颜色深浅一致
B.A2有砖红色沉淀出现,B2无砖红色沉淀出现
C.A2和B2都有砖红色沉淀出现
D.以上结果都不正确
16.(2分)在农田土壤的表层自生固氮菌较多。将用表层土制成的稀泥浆接种到特制的培养基上培养,可将自生固氮菌与其他细菌分开,对培养基的要求是( )
①加抗生素 ②不加抗生素 ③加氮素 ④不加氮素
⑤加葡萄糖 ⑥不加葡萄糖 ⑦37℃恒温箱中培养 ⑧28~30℃温度下培养
A.①③⑤⑦ B.②④⑥⑧ C.②④⑤⑧ D.①④⑥⑦
17.(2分)下列关于果胶酶的作用的叙述错误的是( )
A.分解水果细胞壁中的果胶,从而瓦解细胞壁
B.可催化果胶分解,使果汁变清
C.分解水果细胞壁中的纤维素和果胶
D.可使果汁榨取变得容易,提高出汁率
18.(2分)有关加酶洗衣粉使用注意事项的叙述正确的是( )
①蛋白质类织物不能用加酶洗衣粉来洗涤 ②加酶洗衣粉使用的水温一般在50 ℃以下 ③加酶洗衣粉不宜存放太久,加酶洗衣粉有保质期 ④碱性蛋白酶洗衣粉会分解人体皮肤表面蛋白质,从而损伤人体皮肤,因此应避免与这类洗衣粉长时间地接触
A.①② B.②③④ C.①③④ D.①②③④
19.(2分)关于电泳的说法不正确的是( )
A.电泳是指带电粒子在电场的作用下发生迁移的过程
B.带电分子会向着与其所带电荷相反的电极移动
C.蛋白质在醋酸纤维薄膜上的移动速度取决于它所带净电荷的多少
D.电泳后需经染色、漂洗和脱色,才可长期保存
20.(2分)将经处理破裂后的红细胞混合液以2 000 r/min速度离心10 min后,离心管中溶液分为4层,血红蛋白位于从下至上的( )
A.第一层 B.第二层 C.第三层 D.第四层
第II卷(非选择题)
二、非选择题(每空1分共60分)
21.(8分)下面是果酒和果醋制作的实验流程和某同学设计的果酒和果醋的发酵装置。根据图示回答下列问题:
(1)完成图1中的实验流程,则矩形框内应为________。
(2)果酒和果醋的制作分别利用了________和________(填生物名称)两种微生物的发酵原理。
(3)图2装置中的充气口在________过程中要关闭,而排气口在该过程中应时常打开,目的是用来排出________产生的________。
(4)葡萄是否需要灭菌?为什么?______________________________________________。
22.(7分)在调查和分离湖水中耐盐细菌的实验中,先将10升湖水水样浓缩至10毫升,然后各取浓缩水样1毫升,涂布到多个培养皿中培养。请回答:
(1)可以通过提高培养基中_____的浓度,筛选被调查细菌,这种培养基被称为_______培养基。
(2)要提高实验结果的可靠性,排除培养基未彻底灭菌的可能性,应该设置的对照组是_______。为检验(1)中筛选方法的效果,可以设置的对照组是______________。
(3)在微生物的培养过程中,实验室对培养基灭菌常用的方法是_________。为防止冷凝水影响细菌的生长,需将培养皿______培养。在培养基上产生的单个菌落在生态学中可以被称为_______。
(4)根据培养皿上菌落的平均数可以计算湖水中该种细菌的密度,但计算的数据要比实际活菌的数目少,原因是_____________。
23.(8分)富集培养是微生物学中最强有力的技术手段之一。主要是指利用不同微生物间生命活动特点的不同,设定环境条件,使仅适应该条件的微生物旺盛生长,从而使其在微生物群落中的数量大大增加,人们能够更容易地从自然界中分离到所需的特定微生物。富集条件可根据所需分离微生物的特点,从物理、化学、生物及综合多个方面进行选择,如温度、pH、紫外线、高压、光照、氧气、营养等。下图描述了采用富集方法从土壤中分离能降解酚类化合物对羟基苯甲酸的微生物的实验过程。
(1)实验原理是________________________________________。
(2)本实验所需培养基为________,碳源为__________________。
(3)①~③重复培养的目的是_____________________________。
(4)⑤的菌落中大部分是能降解____________________的微生物。
(5)⑥为________组,⑦为________组,设置⑥的目的是_____________________________。
24.(9分)为探究洗衣粉加酶后的洗涤效果,将一种无酶洗衣粉分成三等份,在甲、乙组两组洗衣粉中加入一种或两种酶,丙组不加酶,在不同温度下清洗同种化纤布上的两种污渍,即血渍(主要成分是蛋白质)和油渍(主要成分是脂肪),其他实验条件均相同。实验结果见下表。请回答下列问题:
水温/℃ | 10 | 20 | 30 | 40 | 50 | ||||||||||
组别 | 甲 | 乙 | 丙 | 甲 | 乙 | 丙 | 甲 | 乙 | 丙 | 甲 | 乙 | 丙 | 甲 | 乙 | 丙 |
清除血渍时间(min) | 67 | 66 | 88 | 52 | 51 | 83 | 36 | 34 | 77 | 11 | 12 | 68 | 9 | 11 | 67 |
清除油渍时间(min) | 93 | 78 | 95 | 87 | 63 | 91 | 82 | 46 | 85 | 75 | 27 | 77 | 69 | 8 | 68 |
(1)实验结果表明,提高洗衣粉去污能力的方法有____________和____________。
(2)据表分析,甲组在洗衣粉中加入的酶是_______,乙组在洗衣粉中加入的酶是__________。
(3)从实验结果可知清除污渍所需要的时间越______,表明酶的活性越高.通过表中的数据,_______(能、不能)得出“酶的最适温度是50 ℃”的结论,理由是_______________________。
(4)甲、乙组洗涤效果的差异,能够说明酶具有____________性。
(5)如果甲、乙、丙三组均在水温为80 ℃时进行实验,发现这三组的结果无明显差异,原因是________________________________________。
25.(5分)某生物研究性学习小组为探究温度对果胶酶活性的影响设计了如下实验:
(1)该实验中如何设置对照?__________________________。
(2)实验的自变量是________,实验过程中哪些因素应该保持不变?__________________(答两点)。
(3)判断不同温度下果胶酶活性的高低,除利用果汁的体积作为检测指标外,还可以通过比较________来判断。
(4)根据所学知识,请你在图中绘出温度对果胶酶活性影响的大致曲线图。
______________
26.(4分)某实验小组的同学制备固定化酵母细胞的过程如下:
①活化酵母细胞:称取定量干酵母与定量蒸馏水混合并搅拌,使酵母细胞活化;
②配制硼酸氯化钙溶液;
③配制海藻酸钠溶液:用定量的海藻酸钠直接溶解在定量的蒸馏水中,配制成溶液;
④海藻酸钠溶液和酵母细胞混合:将活化的酵母细胞迅速加入刚配制成的海藻酸钠溶液中,充分搅拌混合均匀;
⑤固定化酵母细胞:用注射器以恒定的速度缓慢将海藻酸钠和酵母细胞混合液滴加到配制好的硼酸氯化钙溶液中,观察凝胶珠的形成。
(1)请你改正其中两处错误的操作:
第—处:________________________________________________;
第二处:________________________________________________;
(2)刚形成的凝胶珠要在硼酸氯化钙溶液中浸泡30 min左右,目的是________________。
(3)如果制作的凝胶珠颜色过浅,呈白色,则说明海藻酸钠浓度________(填“过低”或“过高”)。
27.(13分)红细胞内含有大量血红蛋白,我们可以选用猪、牛、羊或其他哺乳动物的血液进行实验,来提取和分离血红蛋白。请回答下列有关问题:
(1)血红蛋白的提取和分离一般可分为四步:________、粗分离、纯化和________。
(2)实验前取新鲜的血液,切记在采血容器中预先加入柠檬酸钠,取血回来,马上进行处理、离心后,收集血红蛋白溶液。以上所述的过程即是样品处理,它包括红细胞的洗涤、____________________、____________________。
(3)收集的血红蛋白溶液要进行粗分离,其方法是________。然后通过________将样品进一步纯化,最后经________进行纯度鉴定。
(4)下图是凝胶色谱法分离血红蛋白时样品加入和洗脱示意图。请据图回答下列问题。
a.在加样品示意图中,正确的顺序是___________________。
b.用吸管加样品时,应注意正确操作,分别是__________________、________________、____________。
c.待________________时,才加入缓冲溶液。
d.待______接近色谱柱底端时,用试管收集流出液,每_______mL收集一管,连续收集。
28.(6分)下图简单表示了葡萄酒的酿制过程,请据图分析:
(1)葡萄酒的酿制原理是先通气进行________,以增加酵母菌的数量,然后再________获得葡萄酒。
(2)随着发酵程度的加深,液体密度会逐渐变小(可用密度计测量),原因是____________。
(3)下列叙述中不正确的是(____)
A.在甲中进行搅拌是为了增加溶氧量
B.在甲中,酵母菌的能量来源将全部消耗
C.甲与乙放出的气体主要是二氧化碳
D.揭开丙容器的盖子,可能会有醋酸产生
(4)如果用葡萄酒来制葡萄醋,请写出反应式:___________。醋酸菌最适生长温度范围是________℃。
参考答案
1.D 2.A 3.B 4.B 5.D 6.C 7.D 8.B
9.C 10.D 11.A 12.B 13.C 14.A 15.B 16.C
17.C 18.D 19.C 20.B
21.醋酸发酵 酵母菌 醋酸菌 酒精发酵 酵母菌无氧呼吸 二氧化碳 不需要。在葡萄酒的自然发酵过程中,起主要作用的是附着在葡萄皮上的野生型酵母菌。灭菌会杀死葡萄皮上附着的酵母菌,使发酵不能进行
22.盐(NaCl) 选择 未接种(或接种等量无菌水)的培养皿 未加高浓度盐的培养基培养 高压蒸汽灭菌 倒置 种群 当两个或者多个细胞连在一起时平板上观察到的是一个菌落
23.利用以对羟基苯甲酸为唯一碳源的选择培养基,经富集培养,选择出能降解酚类化合物对羟基苯甲酸的微生物 选择培养基 对羟基苯甲酸 增大分解对羟基苯甲酸微生物的比例 对羟基苯甲酸 对照 实验 说明通过富集培养的确得到了目的微生物
24.适当提高水温 加酶 蛋白酶 蛋白酶和脂肪酶 短 不能 不知道水温高于50 ℃时脂肪酶清除油渍所用的时间(缺少50 ℃以上水温条件下的实验数据) 专一 在水温为80 ℃的条件下,蛋白酶和脂肪酶均会变性失活(水温为80 ℃时酶的活性下降,两者的洗涤效果无明显差异)
25.准备一组烧杯,分别盛有不同温度的水,在不同温度梯度之间进行相互对照 温度 苹果泥的用量、果胶酶的用量、反应的时间 果汁的澄清度
26.海藻酸钠溶解应适当加热至完全溶化 海藻酸钠溶液冷却至45 ℃左右再加入酵母细胞 让凝胶珠形成稳定的结构 过低
27.样品处理 纯度鉴定 血红蛋白的释放 分离血红蛋白溶液 透析 凝胶色谱法 SDS-聚丙烯酰胺凝胶电泳 ④→①→②→③ 不能破坏凝胶面 贴着管壁加样 使吸管管口沿管壁环绕移动 样品完全进入凝胶层 红色的蛋白质 5
28. 有氧呼吸 密封 由于发酵时糖被消耗,产生酒精和二氧化碳,酒精的密度比糖水低 B C2H5OH+O2CH3COOH+H2O+能量 30~35

