还剩11页未读,
继续阅读
所属成套资源:北京市东城区2020届高三下学期综合练习
成套系列资料,整套一键下载
北京市东城区2020届高三下学期综合练习(一)化学试题
展开
东城区2019-2020学年度第二学期教学统一检测
高三化学 2020.5
本试卷共10页,共100分。考试时长90分钟。考生务必将答案答在答题卡上,在试卷上作答无效。考试结束后,将答题卡交回。
可能用到的相对原子质量:H 1 C 12 O 16 Na 23 S 32 Cl 35.5 Cu 64 I 127
第一部分(选择题 共42分)
本部分共14小题,每小题3分,共42分。在每小题列出的4个选项中,选出最符合题目要求的一项。
1.下列行为不合理或不符合安全要求的是
A.用较热的纯碱溶液清洗碗筷上的油污
B.向室内空气中喷洒高浓度酒精进行消毒
C.用稀释的84消毒液漂白白色棉织物上的污渍
D.油锅炒菜着火时,关掉炉灶燃气阀门,盖上锅盖
2.对下列过程的化学用语表述正确的是
通电
A.把钠加入水中,有气体生成:2Na + H2O === Na2O+H2↑
B.用稀硫酸做导电实验,灯泡发光: H2O H++OH-
C.向Al2(SO4)3溶液中滴加氨水,生成白色沉淀:Al3+ + 3OH- === Al(OH)3↓
D.用电子式表示NaCl的形成过程:
3.下列图示装置所表示的实验中,没有发生氧化还原反应的是
A.蘸有浓盐酸和浓氨水的玻璃棒靠近
B.铝丝伸入硫酸铜溶液中
C.测定空气中氧气含量
D.向蔗糖中加入浓硫酸
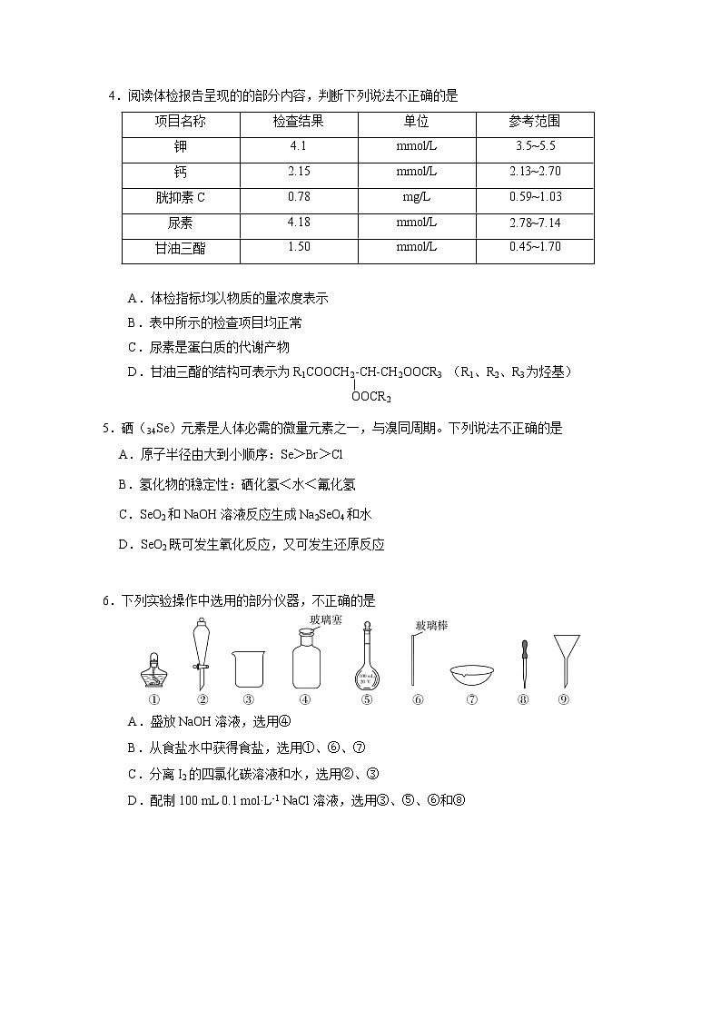
4.阅读体检报告呈现的的部分内容,判断下列说法不正确的是
项目名称
检查结果
单位
参考范围
钾
4.1
mmol/L
3.5~5.5
钙
2.15
mmol/L
2.13~2.70
胱抑素C
0.78
mg/L
0.59~1.03
尿素
4.18
mmol/L
2.78~7.14
甘油三酯
1.50
mmol/L
0.45~1.70
A.体检指标均以物质的量浓度表示
B.表中所示的检查项目均正常
C.尿素是蛋白质的代谢产物
OOCR2
D.甘油三酯的结构可表示为R1COOCH2-CH-CH2OOCR3 (R1、R2、R3为烃基)
5.硒(34Se)元素是人体必需的微量元素之一,与溴同周期。下列说法不正确的是
A.原子半径由大到小顺序:Se>Br>Cl
B.氢化物的稳定性:硒化氢<水<氟化氢
C.SeO2和NaOH溶液反应生成Na2SeO4和水
D.SeO2既可发生氧化反应,又可发生还原反应
6.下列实验操作中选用的部分仪器,不正确的是
A.盛放NaOH溶液,选用④
B.从食盐水中获得食盐,选用①、⑥、⑦
C.分离I2的四氯化碳溶液和水,选用②、③
D.配制100 mL 0.1 mol·L-1 NaCl溶液,选用③、⑤、⑥和⑧
7.已知:①C2H6(g) C2H4(g)+H2(g) DH1 >0。
②C2H6(g)+===2CO2(g)+3H2O(l) DH 2 =—1559.8 kJ·mol-1
③C2H4(g)+3O2(g)===2CO2(g)+2H2O(l) DH 3=—1411.0 kJ·mol-1
下列叙述正确的是
A.升温或加压均能提高①中乙烷的转化率
B.①中断键吸收的能量少于成键放出的能量
C.用DH 2和DH 3可计算出①中的DH
D.推测1 mol C2H2(g)完全燃烧放出的热量小于1411.0 kJ
8.已知苯可以进行如下转化:
下列叙述正确的是
A.用蒸馏水可鉴别苯和化合物K
B.化合物M与L互为同系物
C.①、②反应发生的条件均为光照
D.化合物L能发生加成反应,不能发生取代反应
9.常温常压下,下列实验方案能达到实验目的的是
实验目的
实验方案
A
证明苯酚有弱酸性
向苯酚浊液中加入NaOH溶液
B
证明葡萄糖中含有羟基
向葡萄糖溶液中加入高锰酸钾酸性溶液
C
比较镁和铝的金属性强弱
用pH试纸分别测量MgCl2和AlCl3溶液的pH
D
测定过氧化钠样品(含少量氧化钠)的纯度
向a g样品中加入足量水,测量产生气体的体积
10.科研人员提出CeO2催化合成DMC需经历三步反应,示意图如下:
下列说法正确的是
A.①、②、③中均有O—H的断裂
B.生成DMC总反应的原子利用率为100%
C.该催化剂可有效提高反应物的平衡转化率
D.DMC与过量NaOH溶液反应生成和甲醇
11.25oC时,浓度均为0.1 mol·L–1的几种溶液的pH如下:
溶液
①CH3COONa溶液
②NaHCO3溶液
③CH3COONH4溶液
pH
8.88
8.33
7.00
下列说法不正确的是
A.①中, c(Na+) = c(CH3COO–) + c( CH3COOH)
B.由①②可知,CH3COO–的水解程度大于的水解程度
C.③中,c(CH3COO–) = c(NH4+) < 0.1 mol·L–1
D.推测25oC,0.1 mol·L–1 NH4HCO3溶液的pH <8.33
12.如图所示装置,两个相同的玻璃管中盛满NaCl稀溶液(滴有酚酞),a、b为多孔石墨电极。闭合S1一段时间后,a附近溶液逐渐变红;断开S1,闭合S2,电流表指针发生偏转。
下列分析不正确的是
A.闭合S1时,a附近的红色逐渐向下扩散
B.闭合S1时, a附近液面比b附近的低
C.断开S1、闭合S2时,b附近黄绿色变浅
D.断开S1、闭合S2时,a上发生反应:H2 ˗ 2e- = 2H+
13.取某品牌加碘食盐(其包装袋上的部分说明如下)配成溶液,加入少量淀粉和稀盐酸后分成2份于试管中,分别进行下列实验。
配料
含碘量(以I 计)
食用方法
精制盐、碘酸钾、亚铁氰化钾(抗结剂)
(35+15)mg/kg
待食品熟后加入碘盐
①加入FeCl2溶液,振荡,溶液由无色变蓝色。
②加入KI溶液,振荡,溶液由无色变蓝色。
下列分析合理的是
A.碘酸钾的化学式为KIO4,受热易分解
B.①或②都能说明食盐中含碘酸钾,其还原产物为I2
C.一袋(200 g)食盐中含 I 为5×10-5 mol 时,符合该包装说明
D.食盐中添加碘酸钾与亚铁氰化钾的目的均与反应速率有关
14.298 K时,γ-羟基丁酸水溶液发生如下反应,生成丁内酯:
不同时刻测得丁内酯的浓度如下表。
20
50
80
100
120
160
220
∞
0.024
0.050
0.071
0.081
0.090
0.104
0.116
0.132
注:该条件下副反应、溶液体积变化忽略不计。
下列分析正确的是
A.增大γ-羟基丁酸的浓度可提高γ-丁内酯的产率
B.298 K时,该反应的平衡常数为2.75
C.反应至120 min时,γ-羟基丁酸的转化率<50%
D.80~120 min的平均反应速率:v(γ-丁内酯) >1.2×10-3 mol ∙ L-1∙min-1
第二部分 (综合题 共58分)
本部分共5小题,共58分。
15.(11分) 文物是人类宝贵的历史文化遗产,我国文物资源丰富,但保存完好的铁器比青铜器少得多,研究铁质文物的保护意义重大。
(1)铁刃铜钺中,铁质部分比铜质部分锈蚀严重,其主要原因
是 。
(2)已知:
ⅰ.铁质文物在潮湿的土壤中主要发生吸氧腐蚀,表面生成疏松的FeOOH;
ⅱ.铁质文物在干燥的土壤中表面会生成致密的Fe2O3,过程如下。
①写出ⅰ中,O2参与反应的电极反应式和化学方程式: 、 。
②若ⅱ中每一步反应转化的铁元素质量相等,则三步反应中电子转移数之比为 。
③结合已知信息分析,铁质文物在潮湿的土壤中比在干燥的土壤中锈蚀严重的主要原因是 。
(3)【资料1】Cl–体积小穿透能力强,可将致密氧化膜转化成易溶解的氯化物而促进铁质文物继续锈蚀。
【资料2】Cl–、Br–、I–促进铁器皿继续锈蚀的能力逐渐减弱。
①写出铁质文物表面的致密氧化膜被氯化钠破坏的化学方程式 。
②结合元素周期律解释“资料2”的原因是 。
(4)从潮湿土壤出土或海底打捞的铁质文物必须进行脱氯处理:用稀NaOH溶液反复浸泡使Cl-渗出后,取最后一次浸泡液加入试剂 (填化学式)检验脱氯处理是否达标。
(5)经脱氯、干燥处理后的铁质文物再“覆盖”一层透明的高分子膜可以有效防止其在空气中锈蚀。下图为其中一种高分子膜的片段:
该高分子的单体是 。
16.(13分)研究来源于真菌的天然产物L的合成对抗肿瘤药物研发有着重要意义,其合成路线主要分为两个阶段:
I.合成中间体F
已知:ⅰ.TBSCl为
ⅱ.
(1)A中含氧官能团名称 。
(2)B的结构简式是 。
(3)试剂a是 。
(4)TBSCl的作用是 。
II. 合成有机物L
已知:
(5)H中含有两个酯基,H的结构简式是 。
(6)I→J的反应方程式是 。
(7)K→L的转化中,两步反应的反应类型依次是 、 。
17.(10分)绿色植物标本用醋酸铜[(CH3COO)2Cu]处理后颜色更鲜艳、稳定。某化学小组制备醋酸铜晶体并测定产品中铜的含量,实验如下。
Ⅰ.醋酸铜晶体的制备
(1)①中,用离子方程式表示产物里OH-的来源是 。
(2)②中,化学方程式是 。
(3)③中采用的实验方法依据醋酸铜的性质是 。
Ⅱ.测定产品中铜的含量
ⅰ.取a g醋酸铜产品于具塞锥形瓶中,用稀醋酸溶解,加入过量KI溶液,产生CuI沉淀,溶液呈棕黄色;
ⅱ.用b mol·L-1 Na2S2O3标准溶液滴定ⅰ中的浊液至浅黄色时,加入几滴淀粉溶液,溶液变蓝,继续用Na2S2O3标准溶液滴定至蓝色近于消失;
ⅲ.向ⅱ所得浊液中加入KSCN溶液,充分摇动,溶液蓝色加深;
ⅳ.继续用Na2S2O3 标准溶液滴定ⅲ中浊液至终点,消耗标准溶液v mL。
已知:①,Na2S2O3溶液和Na2S4O6溶液颜色均为无色;
②CuI易吸附I2,CuSCN难溶于水且不吸附I2。被吸附的I2不与淀粉显色。
(4)ⅰ中发生反应的离子方程式是 。
(5)结合离子方程式说明,ⅲ中加入KSCN的目的是 。
(6)醋酸铜产品中铜元素的质量分数是 。
18.(11分)液相催化还原法去除水体中是一项很有前景的技术。某科研小组研究该方法中使用的固体催化剂Pd-Cu/TiO2的制备和催化条件,结果如下。
Ⅰ.制备Pd-Cu/TiO2的反应过程如下图所示,光照使TiO2发生电荷分离,将金属Pd沉积在TiO2表面。再用类似方法沉积Cu,得到在TiO2纳米颗粒表面紧密接触的Pd-Cu纳米簇。
① ②
(1)该过程中,乙醇发生 (填“氧化”或“还原”)反应。
(2)请在②中补全光照条件下形成Pd-Cu纳米簇的反应过程示意图。
氨态氮
Ⅱ.Pd-Cu/TiO2分步催化还原机理如图a所示。其他条件相同,不同pH时,反应1小时后转化率和不同产物在总还原产物中所占的物质的量的百分比如图b所示。
注:Pd-H表示Pd吸附的氢原子;
图b
图a
氨态氮代表NH3、NH4+和NH3∙H2O的总和
(3)该液相催化还原法中所用的还原剂是 。
(4)i的离子方程式是 。
(5)研究表明,OH–在Pd表面与竞争吸附,会降低Pd吸附的能力,但对Pd吸附H的能力影响不大。
①随pH增大,N2和氨态氮在还原产物中的百分比均减小,原因是____________,导致反应ⅱ的化学反应速率降低。
②随pH减小,还原产物中的变化趋势是__________,说明Pd表面吸附的和H的个数比变大,对反应__________(用离子方程式表示)更有利。
(7)使用Pd-Cu/TiO2,通过调节溶液pH,可将尽可能多地转化为N2,具体方法
是 。
19.(13分)“硫代硫酸银”( [ Ag(S2O3)2]3–)常用于切花保鲜,由AgNO3溶液(0.1 mol·L–1 、pH=6)和Na2S2O3溶液(0.1 mol·L–1、pH=7)现用现配制。某小组探究其配制方法。
【实验一】
(1)A为Ag2S2O3。写出生成A的离子方程式 。
(2)对实验现象的分析得出,试管a中充分反应后一定生成了 (填离子符号)。进而推测出沉淀m可能为Ag2S、Ag、S或它们的混合物。做出推测的理由是 。
(3)若试管a中物质充分反应后不过滤,继续加入1.1 mL Na2S2O3溶液,振荡,静置,黑色沉淀不溶解,清液中逐渐出现乳白色浑浊,有刺激性气味产生。用离子方程式解释产生白色浑浊的原因: 。
结论:Ag2S2O3不稳定,分解所得固体不溶于Na2S2O3溶液。
【实验二】已知:Ag2S2O3 +3S2O32- 2 [ Ag(S2O3)2]3–(无色)
实验操作
实验现象
i.
白色沉淀生成,振荡后迅速溶解,得到无色清液;
滴加至约1 mL时清液开始略显棕黄色,有丁达尔现象;
超过1.5 mL后,产生少量白色沉淀,立即变为棕黄色,最终变为黑色;
滴加完毕,静置,得到黑色沉淀,上层清液pH = 5
ii.
白色沉淀生成,立即变为棕黄色,充分振荡后得到棕黄色清液,有丁达尔现象。
(4)用平衡移动原理解释实验i中加入1.5 mL AgNO3后产生白色沉淀的原因: 。
(5)实验i中,当加入0.5 mL AgNO3溶液时,得到无色清液,若放置一段时间,无明显变化。结合化学反应速率分析该现象与ii不同的原因是 。
(6)简述用0.1 mol·L–1 AgNO3溶液和0.1 mol·L–1 Na2S2O3溶液配制该保鲜剂时,试剂的投料比和操作: 。
东城区2019-2020学年度第二学期教学统一检测
高三化学参考答案及评分标准 2020.5
注:学生答案与本答案不符时,合理答案给分。
选择题(共42分)
题号
1
2
3
4
5
6
7
答案
B
D
A
A
C
A
D
题号
8
9
10
11
12
13
14
答案
A
D
D
B
D
C
B
综合题(共58分)
15.(11分)
(1)铁比铜活泼
(2)①O2+4e-+2H2O = 4OH- 4Fe(OH)2+O2 = 4FeOOH+2H2O
② 6:2:1
Cl—
③铁质文物在潮湿环境中表面生成疏松的FeOOH,水、氧气能通过孔隙使铁继续发生吸氧锈蚀;在干燥空气中形成致密的Fe2O3,隔绝了铁与水和氧气的接触,阻碍锈蚀
(3)①Fe2O3+6NaCl+3H2O = 6NaOH+2FeCl3 (Fe2O3 + H2O ==== 2FeOOH)
②氯、溴、碘同主族,形成的阴离子随电子层数增加半径增大(或体积增大),穿透能力减弱
(4)HNO3和AgNO3
(5)
16.(13分)
(1)羰基 羟基
(2)
(3)
(4)保护—CH2OH
(5)
(6)
(7)水解反应、消去反应
17.(10分)
(1)CO32-+H2OOH-+HCO3-
(2)Cu2(OH)2CO3+4CH3COOH =2 (CH3COO)2 Cu +3H2O+CO2↑
(3)醋酸铜的溶解度随温度变化较大,温度越高溶解度越大,温度降低溶解度减小
(4)2Cu2++4I- = 2CuI↓+I2
(5)因为CuSCN不吸附I2,通过反应CuI(s) +SCN- CuSCN(s) +Cl-,使CuI吸附的I2释放出来与Na2S2O3反应。
(6)6.4bv/a %
18.(11分)
(1)氧化
(2)
Pd-Cu/TiO2
(3)H2
(4)Cu+NO3- = NO2—+CuO 或 H2+NO3- ====== NO2—+ H2O
(5)①Pd表面单位面积吸附的数目减小
②增大 2NO2—+6H = N2+4H2O+2OH-
(6)先调节溶液的pH到12,待NO3—几乎完全转化为NO2—后,调节pH到4
19.(13分)
(1)Ag++= Ag2S2O3↓
(2)H+、
得到的是氧化产物,必然要生成其他还原产物
(3)
(4)过量Ag+与结合,使c()降低,Ag2S2O3+3S2O32-2[Ag(S2O3)2]3-逆向移动,析出沉淀
(5)逐滴滴加AgNO3时,Ag2S2O3的溶解速率大于分解速率;迅速混合时部分Ag2S2O3来不及溶解即发生分解,分解产物不能再溶于Na2S2O3
(6)Na2S2O3和AgNO3物质的量之比大于2:1,在不断搅拌下将AgNO3溶液缓缓加入到Na2S2O3溶液中
高三化学 2020.5
本试卷共10页,共100分。考试时长90分钟。考生务必将答案答在答题卡上,在试卷上作答无效。考试结束后,将答题卡交回。
可能用到的相对原子质量:H 1 C 12 O 16 Na 23 S 32 Cl 35.5 Cu 64 I 127
第一部分(选择题 共42分)
本部分共14小题,每小题3分,共42分。在每小题列出的4个选项中,选出最符合题目要求的一项。
1.下列行为不合理或不符合安全要求的是
A.用较热的纯碱溶液清洗碗筷上的油污
B.向室内空气中喷洒高浓度酒精进行消毒
C.用稀释的84消毒液漂白白色棉织物上的污渍
D.油锅炒菜着火时,关掉炉灶燃气阀门,盖上锅盖
2.对下列过程的化学用语表述正确的是
通电
A.把钠加入水中,有气体生成:2Na + H2O === Na2O+H2↑
B.用稀硫酸做导电实验,灯泡发光: H2O H++OH-
C.向Al2(SO4)3溶液中滴加氨水,生成白色沉淀:Al3+ + 3OH- === Al(OH)3↓
D.用电子式表示NaCl的形成过程:
3.下列图示装置所表示的实验中,没有发生氧化还原反应的是
A.蘸有浓盐酸和浓氨水的玻璃棒靠近
B.铝丝伸入硫酸铜溶液中
C.测定空气中氧气含量
D.向蔗糖中加入浓硫酸
4.阅读体检报告呈现的的部分内容,判断下列说法不正确的是
项目名称
检查结果
单位
参考范围
钾
4.1
mmol/L
3.5~5.5
钙
2.15
mmol/L
2.13~2.70
胱抑素C
0.78
mg/L
0.59~1.03
尿素
4.18
mmol/L
2.78~7.14
甘油三酯
1.50
mmol/L
0.45~1.70
A.体检指标均以物质的量浓度表示
B.表中所示的检查项目均正常
C.尿素是蛋白质的代谢产物
OOCR2
D.甘油三酯的结构可表示为R1COOCH2-CH-CH2OOCR3 (R1、R2、R3为烃基)
5.硒(34Se)元素是人体必需的微量元素之一,与溴同周期。下列说法不正确的是
A.原子半径由大到小顺序:Se>Br>Cl
B.氢化物的稳定性:硒化氢<水<氟化氢
C.SeO2和NaOH溶液反应生成Na2SeO4和水
D.SeO2既可发生氧化反应,又可发生还原反应
6.下列实验操作中选用的部分仪器,不正确的是
A.盛放NaOH溶液,选用④
B.从食盐水中获得食盐,选用①、⑥、⑦
C.分离I2的四氯化碳溶液和水,选用②、③
D.配制100 mL 0.1 mol·L-1 NaCl溶液,选用③、⑤、⑥和⑧
7.已知:①C2H6(g) C2H4(g)+H2(g) DH1 >0。
②C2H6(g)+===2CO2(g)+3H2O(l) DH 2 =—1559.8 kJ·mol-1
③C2H4(g)+3O2(g)===2CO2(g)+2H2O(l) DH 3=—1411.0 kJ·mol-1
下列叙述正确的是
A.升温或加压均能提高①中乙烷的转化率
B.①中断键吸收的能量少于成键放出的能量
C.用DH 2和DH 3可计算出①中的DH
D.推测1 mol C2H2(g)完全燃烧放出的热量小于1411.0 kJ
8.已知苯可以进行如下转化:
下列叙述正确的是
A.用蒸馏水可鉴别苯和化合物K
B.化合物M与L互为同系物
C.①、②反应发生的条件均为光照
D.化合物L能发生加成反应,不能发生取代反应
9.常温常压下,下列实验方案能达到实验目的的是
实验目的
实验方案
A
证明苯酚有弱酸性
向苯酚浊液中加入NaOH溶液
B
证明葡萄糖中含有羟基
向葡萄糖溶液中加入高锰酸钾酸性溶液
C
比较镁和铝的金属性强弱
用pH试纸分别测量MgCl2和AlCl3溶液的pH
D
测定过氧化钠样品(含少量氧化钠)的纯度
向a g样品中加入足量水,测量产生气体的体积
10.科研人员提出CeO2催化合成DMC需经历三步反应,示意图如下:
下列说法正确的是
A.①、②、③中均有O—H的断裂
B.生成DMC总反应的原子利用率为100%
C.该催化剂可有效提高反应物的平衡转化率
D.DMC与过量NaOH溶液反应生成和甲醇
11.25oC时,浓度均为0.1 mol·L–1的几种溶液的pH如下:
溶液
①CH3COONa溶液
②NaHCO3溶液
③CH3COONH4溶液
pH
8.88
8.33
7.00
下列说法不正确的是
A.①中, c(Na+) = c(CH3COO–) + c( CH3COOH)
B.由①②可知,CH3COO–的水解程度大于的水解程度
C.③中,c(CH3COO–) = c(NH4+) < 0.1 mol·L–1
D.推测25oC,0.1 mol·L–1 NH4HCO3溶液的pH <8.33
12.如图所示装置,两个相同的玻璃管中盛满NaCl稀溶液(滴有酚酞),a、b为多孔石墨电极。闭合S1一段时间后,a附近溶液逐渐变红;断开S1,闭合S2,电流表指针发生偏转。
下列分析不正确的是
A.闭合S1时,a附近的红色逐渐向下扩散
B.闭合S1时, a附近液面比b附近的低
C.断开S1、闭合S2时,b附近黄绿色变浅
D.断开S1、闭合S2时,a上发生反应:H2 ˗ 2e- = 2H+
13.取某品牌加碘食盐(其包装袋上的部分说明如下)配成溶液,加入少量淀粉和稀盐酸后分成2份于试管中,分别进行下列实验。
配料
含碘量(以I 计)
食用方法
精制盐、碘酸钾、亚铁氰化钾(抗结剂)
(35+15)mg/kg
待食品熟后加入碘盐
①加入FeCl2溶液,振荡,溶液由无色变蓝色。
②加入KI溶液,振荡,溶液由无色变蓝色。
下列分析合理的是
A.碘酸钾的化学式为KIO4,受热易分解
B.①或②都能说明食盐中含碘酸钾,其还原产物为I2
C.一袋(200 g)食盐中含 I 为5×10-5 mol 时,符合该包装说明
D.食盐中添加碘酸钾与亚铁氰化钾的目的均与反应速率有关
14.298 K时,γ-羟基丁酸水溶液发生如下反应,生成丁内酯:
不同时刻测得丁内酯的浓度如下表。
20
50
80
100
120
160
220
∞
0.024
0.050
0.071
0.081
0.090
0.104
0.116
0.132
注:该条件下副反应、溶液体积变化忽略不计。
下列分析正确的是
A.增大γ-羟基丁酸的浓度可提高γ-丁内酯的产率
B.298 K时,该反应的平衡常数为2.75
C.反应至120 min时,γ-羟基丁酸的转化率<50%
D.80~120 min的平均反应速率:v(γ-丁内酯) >1.2×10-3 mol ∙ L-1∙min-1
第二部分 (综合题 共58分)
本部分共5小题,共58分。
15.(11分) 文物是人类宝贵的历史文化遗产,我国文物资源丰富,但保存完好的铁器比青铜器少得多,研究铁质文物的保护意义重大。
(1)铁刃铜钺中,铁质部分比铜质部分锈蚀严重,其主要原因
是 。
(2)已知:
ⅰ.铁质文物在潮湿的土壤中主要发生吸氧腐蚀,表面生成疏松的FeOOH;
ⅱ.铁质文物在干燥的土壤中表面会生成致密的Fe2O3,过程如下。
①写出ⅰ中,O2参与反应的电极反应式和化学方程式: 、 。
②若ⅱ中每一步反应转化的铁元素质量相等,则三步反应中电子转移数之比为 。
③结合已知信息分析,铁质文物在潮湿的土壤中比在干燥的土壤中锈蚀严重的主要原因是 。
(3)【资料1】Cl–体积小穿透能力强,可将致密氧化膜转化成易溶解的氯化物而促进铁质文物继续锈蚀。
【资料2】Cl–、Br–、I–促进铁器皿继续锈蚀的能力逐渐减弱。
①写出铁质文物表面的致密氧化膜被氯化钠破坏的化学方程式 。
②结合元素周期律解释“资料2”的原因是 。
(4)从潮湿土壤出土或海底打捞的铁质文物必须进行脱氯处理:用稀NaOH溶液反复浸泡使Cl-渗出后,取最后一次浸泡液加入试剂 (填化学式)检验脱氯处理是否达标。
(5)经脱氯、干燥处理后的铁质文物再“覆盖”一层透明的高分子膜可以有效防止其在空气中锈蚀。下图为其中一种高分子膜的片段:
该高分子的单体是 。
16.(13分)研究来源于真菌的天然产物L的合成对抗肿瘤药物研发有着重要意义,其合成路线主要分为两个阶段:
I.合成中间体F
已知:ⅰ.TBSCl为
ⅱ.
(1)A中含氧官能团名称 。
(2)B的结构简式是 。
(3)试剂a是 。
(4)TBSCl的作用是 。
II. 合成有机物L
已知:
(5)H中含有两个酯基,H的结构简式是 。
(6)I→J的反应方程式是 。
(7)K→L的转化中,两步反应的反应类型依次是 、 。
17.(10分)绿色植物标本用醋酸铜[(CH3COO)2Cu]处理后颜色更鲜艳、稳定。某化学小组制备醋酸铜晶体并测定产品中铜的含量,实验如下。
Ⅰ.醋酸铜晶体的制备
(1)①中,用离子方程式表示产物里OH-的来源是 。
(2)②中,化学方程式是 。
(3)③中采用的实验方法依据醋酸铜的性质是 。
Ⅱ.测定产品中铜的含量
ⅰ.取a g醋酸铜产品于具塞锥形瓶中,用稀醋酸溶解,加入过量KI溶液,产生CuI沉淀,溶液呈棕黄色;
ⅱ.用b mol·L-1 Na2S2O3标准溶液滴定ⅰ中的浊液至浅黄色时,加入几滴淀粉溶液,溶液变蓝,继续用Na2S2O3标准溶液滴定至蓝色近于消失;
ⅲ.向ⅱ所得浊液中加入KSCN溶液,充分摇动,溶液蓝色加深;
ⅳ.继续用Na2S2O3 标准溶液滴定ⅲ中浊液至终点,消耗标准溶液v mL。
已知:①,Na2S2O3溶液和Na2S4O6溶液颜色均为无色;
②CuI易吸附I2,CuSCN难溶于水且不吸附I2。被吸附的I2不与淀粉显色。
(4)ⅰ中发生反应的离子方程式是 。
(5)结合离子方程式说明,ⅲ中加入KSCN的目的是 。
(6)醋酸铜产品中铜元素的质量分数是 。
18.(11分)液相催化还原法去除水体中是一项很有前景的技术。某科研小组研究该方法中使用的固体催化剂Pd-Cu/TiO2的制备和催化条件,结果如下。
Ⅰ.制备Pd-Cu/TiO2的反应过程如下图所示,光照使TiO2发生电荷分离,将金属Pd沉积在TiO2表面。再用类似方法沉积Cu,得到在TiO2纳米颗粒表面紧密接触的Pd-Cu纳米簇。
① ②
(1)该过程中,乙醇发生 (填“氧化”或“还原”)反应。
(2)请在②中补全光照条件下形成Pd-Cu纳米簇的反应过程示意图。
氨态氮
Ⅱ.Pd-Cu/TiO2分步催化还原机理如图a所示。其他条件相同,不同pH时,反应1小时后转化率和不同产物在总还原产物中所占的物质的量的百分比如图b所示。
注:Pd-H表示Pd吸附的氢原子;
图b
图a
氨态氮代表NH3、NH4+和NH3∙H2O的总和
(3)该液相催化还原法中所用的还原剂是 。
(4)i的离子方程式是 。
(5)研究表明,OH–在Pd表面与竞争吸附,会降低Pd吸附的能力,但对Pd吸附H的能力影响不大。
①随pH增大,N2和氨态氮在还原产物中的百分比均减小,原因是____________,导致反应ⅱ的化学反应速率降低。
②随pH减小,还原产物中的变化趋势是__________,说明Pd表面吸附的和H的个数比变大,对反应__________(用离子方程式表示)更有利。
(7)使用Pd-Cu/TiO2,通过调节溶液pH,可将尽可能多地转化为N2,具体方法
是 。
19.(13分)“硫代硫酸银”( [ Ag(S2O3)2]3–)常用于切花保鲜,由AgNO3溶液(0.1 mol·L–1 、pH=6)和Na2S2O3溶液(0.1 mol·L–1、pH=7)现用现配制。某小组探究其配制方法。
【实验一】
(1)A为Ag2S2O3。写出生成A的离子方程式 。
(2)对实验现象的分析得出,试管a中充分反应后一定生成了 (填离子符号)。进而推测出沉淀m可能为Ag2S、Ag、S或它们的混合物。做出推测的理由是 。
(3)若试管a中物质充分反应后不过滤,继续加入1.1 mL Na2S2O3溶液,振荡,静置,黑色沉淀不溶解,清液中逐渐出现乳白色浑浊,有刺激性气味产生。用离子方程式解释产生白色浑浊的原因: 。
结论:Ag2S2O3不稳定,分解所得固体不溶于Na2S2O3溶液。
【实验二】已知:Ag2S2O3 +3S2O32- 2 [ Ag(S2O3)2]3–(无色)
实验操作
实验现象
i.
白色沉淀生成,振荡后迅速溶解,得到无色清液;
滴加至约1 mL时清液开始略显棕黄色,有丁达尔现象;
超过1.5 mL后,产生少量白色沉淀,立即变为棕黄色,最终变为黑色;
滴加完毕,静置,得到黑色沉淀,上层清液pH = 5
ii.
白色沉淀生成,立即变为棕黄色,充分振荡后得到棕黄色清液,有丁达尔现象。
(4)用平衡移动原理解释实验i中加入1.5 mL AgNO3后产生白色沉淀的原因: 。
(5)实验i中,当加入0.5 mL AgNO3溶液时,得到无色清液,若放置一段时间,无明显变化。结合化学反应速率分析该现象与ii不同的原因是 。
(6)简述用0.1 mol·L–1 AgNO3溶液和0.1 mol·L–1 Na2S2O3溶液配制该保鲜剂时,试剂的投料比和操作: 。
东城区2019-2020学年度第二学期教学统一检测
高三化学参考答案及评分标准 2020.5
注:学生答案与本答案不符时,合理答案给分。
选择题(共42分)
题号
1
2
3
4
5
6
7
答案
B
D
A
A
C
A
D
题号
8
9
10
11
12
13
14
答案
A
D
D
B
D
C
B
综合题(共58分)
15.(11分)
(1)铁比铜活泼
(2)①O2+4e-+2H2O = 4OH- 4Fe(OH)2+O2 = 4FeOOH+2H2O
② 6:2:1
Cl—
③铁质文物在潮湿环境中表面生成疏松的FeOOH,水、氧气能通过孔隙使铁继续发生吸氧锈蚀;在干燥空气中形成致密的Fe2O3,隔绝了铁与水和氧气的接触,阻碍锈蚀
(3)①Fe2O3+6NaCl+3H2O = 6NaOH+2FeCl3 (Fe2O3 + H2O ==== 2FeOOH)
②氯、溴、碘同主族,形成的阴离子随电子层数增加半径增大(或体积增大),穿透能力减弱
(4)HNO3和AgNO3
(5)
16.(13分)
(1)羰基 羟基
(2)
(3)
(4)保护—CH2OH
(5)
(6)
(7)水解反应、消去反应
17.(10分)
(1)CO32-+H2OOH-+HCO3-
(2)Cu2(OH)2CO3+4CH3COOH =2 (CH3COO)2 Cu +3H2O+CO2↑
(3)醋酸铜的溶解度随温度变化较大,温度越高溶解度越大,温度降低溶解度减小
(4)2Cu2++4I- = 2CuI↓+I2
(5)因为CuSCN不吸附I2,通过反应CuI(s) +SCN- CuSCN(s) +Cl-,使CuI吸附的I2释放出来与Na2S2O3反应。
(6)6.4bv/a %
18.(11分)
(1)氧化
(2)
Pd-Cu/TiO2
(3)H2
(4)Cu+NO3- = NO2—+CuO 或 H2+NO3- ====== NO2—+ H2O
(5)①Pd表面单位面积吸附的数目减小
②增大 2NO2—+6H = N2+4H2O+2OH-
(6)先调节溶液的pH到12,待NO3—几乎完全转化为NO2—后,调节pH到4
19.(13分)
(1)Ag++= Ag2S2O3↓
(2)H+、
得到的是氧化产物,必然要生成其他还原产物
(3)
(4)过量Ag+与结合,使c()降低,Ag2S2O3+3S2O32-2[Ag(S2O3)2]3-逆向移动,析出沉淀
(5)逐滴滴加AgNO3时,Ag2S2O3的溶解速率大于分解速率;迅速混合时部分Ag2S2O3来不及溶解即发生分解,分解产物不能再溶于Na2S2O3
(6)Na2S2O3和AgNO3物质的量之比大于2:1,在不断搅拌下将AgNO3溶液缓缓加入到Na2S2O3溶液中
相关资料
更多

