2019届安徽省定远中学高三下学期第一次模拟考试物理试题(解析版)
展开定远重点中学2019届高三下学期第一次模拟卷
物理试题
二、选择题,本题共8小题,每小题6分,共48分。每小题给出的4个选项中,第14-18题只有一项是符合题意要求的,第19-21题有多项是符合题意要求的。全部选对的6分,选对但不全对的得3分,有选错的得0分。
1.下列说法不正确的是
A. 卢瑟福通过对α粒子散射实验结果的分析,提出了原子核内有中子存在
B. 核泄漏事故污染物137CS能够产生对人体有害的辐射,其核反应方程式为 ,可以判断X为电子
C. 若氢原子从n=6能级向n=1能级跃迁时辐射出的光不能使某金属发生光电效应,则氢原子从n=6能级向n=2能级跃迁时辐射出的光也不能使该金属发生光电效应
D. 质子、中子、粒子的质量分别是m2、m2、m3,质子和中子结合成一个α粒子,释放的能量是
【答案】BCD
【解析】
卢瑟福通过对粒子散射实验结果的分析,提出原子核式结构模型,故A错误;根据电荷数守恒、质量数守恒知,x的电荷数为55-56=-1,质量数为137-137=0,可知X为电子,故B正确;n=6与n=1间的能级差大于n=6与n=2间的能级差,则氢原子从n=6 能级向n=1能级跃迁时辐射出的光子频率大于氢原子从 n=6 能级向 n=2 能级跃迁时辐射出的光子频率,可知从n=6能级向 n=2能级跃迁时辐射出的光不能使金属发生光电效应。故C正确;质子和中子结合成一个粒子,需要两个质子和两个中子,质量亏损,由质能方程可知,释放的能量,故D正确;本题选错误的,故选A。
【点睛】掌握粒子散射实验意义,根据电荷数守恒、质量数守恒判断X的电荷数和质量数,从而确定X为何种粒子;两能级间跃迁辐射的光子能量等于两能级间的能级差,并结合光电效应发生条件;求出核反应过程中的质量亏损,然后由质能方程求出核反应释放的能量。
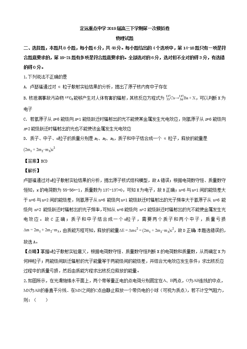
2.如图所示,在光滑绝缘水平面上,两个带等量正电的点电荷分别固定在、两点,为连线的中点,为的垂直平分线.在之间的点由静止释放一个带负电的小球(可视为质点),若不计空气阻力,则:( )
A. 小球从点沿直线向端运动,先做匀加速运动,后做匀减速运动
B. 小球从点运动至距离该点最远位置的过程中,其所经过各点的电势先降低后升高
C. 小球从点运动至距离该点最远位置的过程中,其电势能先减小后增大
D. 若在小球运动过程中,两个点电荷所带电荷量同时等量地缓慢增大,则小球往复运动过程中的振幅将不断增大
【答案】C
【解析】
试题分析:在OM上电场的方向从O指向M,且电场强度从O到无穷远,先增大后减小,小球在运动过程中,受电场力变化,加速度变化,所以不会做匀变速运动,故A错误;在ON一侧,电场与OM一侧对称,电场方向从O指向N,,从O到无穷远,电场强度先增大后减小,所以带负电小球C点由静止释放,在电场力作用下向O处加速运动,过了O点减速运动,到达关于O点与C对称位置E处速度减为零,在CE之间往复运动,所以从C到E,电势先升高后降低,电场力先做正功,后做负功,故电势先减小后增大,故B错误;C正确;若两个点电荷所带电荷量同时等量地缓慢增大,则各处的电场强度增减增大,电场力做相同的功通过的位移越来越小,所以小球往复运动过程中的振幅将不断减小,故D错误。
考点:本题考查带电体在电场中的运动
3.一根光滑金属杆,一部分为直线形状并与轴负方向重合,另一部分弯成图示形状,相应的曲线方程为。(单位:m),一质量为0.1Kg的金属小环套在上面.t=0时刻从m处以m/s向右运动,并相继经过的A点和的B点,下列说法正确的是
A. 小环在B点与金属环间的弹力大于A点的弹力
B. 小环经过B点的加速度大于A点时的加速度
C. 小环经过B点时重力的瞬时功率为20W
D. 小环经过B点的时刻为t=2s
【答案】C
【解析】
A、若金属小环做平抛运动,则有,,故平抛运动轨迹方程与曲线方程一样,所以金属小环做平抛运动,与金属环间的弹力为0,故A错误;
B、金属小环做平抛运动,小环经过B点的加速度等于A点时的加速度,故B错误;
C、小环经过B点的时间,所以小环经过B点的时刻为t=3s,小环经过B点时,所以小环经过B点时重力的瞬时功率为,故C正确,D错误;
故选C。
4.由三颗星体构成的系统,忽略其他星体对它们的作用,存在着一种运动形式:三颗星体在相互之间的万有引力作用下,分别位于等边三角形的三个顶点上,绕某一共同的圆心O在三角形所在的平面内做相同角速度的圆周运动(图为A、B、C三颗星体质量不相同时的一般情况).若A星体质量为2m,B、C两星体的质量均为m,三角形的边长为a,则下列说法正确的是( )
A. A星体所受合力大小FA=
B. B星体所受合力大小FB=
C. C星体的轨道半径RC=a
D. 三星体做圆周运动的周期T=π
【答案】D
【解析】
A、由万有引力定律,A星受到B、C的引力的大小:
方向如图,则合力的大小为: ,A错误;
B、同上,B星受到的引力分别为:,,方向如图;
FB沿x方向的分力:
FB沿y方向的分力:
可得:,B错误;
C、通过对于B的受力分析可知,由于:,合力的方向经过BC的中垂线AD的中点,所以圆心O一定在BC的中垂线AD的中点处。所以:,C错误;
D、由题可知C的受力大小与B的受力相同,对B星:,解得:,D正确。
故选:D。
5.在匀强磁场中有一不计电阻的矩形线圈,绕垂直磁场的轴匀速转动,产生如图甲所示的正弦交流电,把该交流电接在图乙中理想变压器的A、B两端,电压表和电流表均为理想电表,Rt为热敏电阻(温度升高时其电阻减小),R为定值电阻。下列说法正确的是
A. 在t=0.01s时,穿过该矩形线圈的磁通量的变化率为零
B. 变压器原线圈两端电压的瞬时值表达式为
C. Rt处温度升高时,由于变压器线圈匝数比不变,所以电压表V1、V2的比值不变
D. Rt处温度升高时,电流表的示数变小,变压器输入功率变大
【答案】A
【解析】
【分析】
由图可知交流电压最大值,周期,可由周期求出角速度的值,则可得交流电压u的表达式 u=Umsinωt(V),由图可知交流电压有效值,根据电压与匝数成正比知副线圈电压,原、副线圈的交流电的功率相等,Rt处温度升高时,阻值减小,根据负载电阻的变化,可知电流、电压变化.
【详解】AB.原线圈接的图甲所示的正弦交流电,由图知,最大电压:,周期0.02s,角速度是,则电压顺时值表达式为:,当t=0.01s时,u=0,此时穿过该线圈的磁通量最大,穿过线圈的磁通量的变化率为零,故A正确,B错误;
C.Rt处温度升高时,原副线圈电压比不变,但是V2不是测量副线圈电压,R1温度升高时,阻值减小,电流增大,则R2电压增大,所以V2示数减小,则电压表V1、V2示数的比值增大,故C错误;
D.Rt温度升高时,Rt的阻值减小,副线圈电流增大,电流表示数增大,变压器副线圈电压不变,变压器输出功率增大,理想变压器的输入功率等于输出功率,所以变压器的输入功率增大,故D错误;
故选A.
【点睛】根据图象准确找出已知量,是对学生认图的基本要求,准确掌握理想变压器的特点及电压、电流比与匝数比的关系,是解决本题的关键.
6..如图甲所示,在绝缘水平面上方的MM′和PP′范围内有方向水平向右的电场,电场强度大小沿电场线方向的变化关系如图乙所示.一质量为m、带电荷量为+q的小物块(可视为点电荷)从水平面上的A点以初速度v0向右运动,到达B点时速度恰好为零.若滑块与水平面之间的动摩擦因数为μ,A、B两点间的距离为l,重力加速度为g.则以下判断正确的是( )
A. 小物块在运动过程中所受到的电场力一直小于滑动摩擦力
B. 小物块在运动过程中的中间时刻,速度大小大于
C. A、B两点间的电势差为
D. 此过程中产生的内能为
【答案】AC
【解析】
滑块所受的电场力水平向右,摩擦力水平向左,由图象知,电场强度逐渐增大,电场力逐渐增大,滑块做减速运动,可知电场力一直小于滑动摩擦力.故A正确.
因为电场力逐渐增大,所以小滑块做加速度逐渐减小的减速运动,根据速度时间图线可知,若为匀变速直线运动,中间时刻的瞬时速度等于;
从图中可知,中间时刻的瞬时速度小于.故B错误.根据动能定理得,-qU-μmgl=0-mv02,解得,A、B点间的电势差 .故C正确.
根据能量守恒知,电势能减小、动能减小,全部转化为内能,则产生的内能大于mv02.故D错误.故选AC.
点睛:本题综合考查了牛顿第二定律、动能定理和能量守恒,综合性较强,对学生的能力要求较高,对于B选项,通过速度时间图线分析判断比较直观简洁.
7.(多选)如图所示,顶端附有光滑定滑轮的斜面体静止在粗糙水平地面上,三条细绳结于O点.一条绳跨过定滑轮平行于斜面连接物块P,一条绳连接小球Q,P、Q两物体处于静止状态,另一条绳OA在外力F的作用下使夹角θ<90°.现缓慢改变绳OA的方向至θ>90°,且保持结点O位置不变,整个装置始终处于静止状态.下列说法正确的是( )
A. 绳OA的拉力先减小后增大
B. 斜面对物块P的摩擦力的大小可能先减小后增大
C. 地面对斜面体有向右的摩擦力
D. 地面对斜面体的支持力大于物块P和斜面体的重力之和
【答案】ABD
【解析】
试题分析:缓慢改变绳OA的方向至90°的过程,OA拉力的方向变化如图从1位置到2位置到3位置所示,
可见OA的拉力先减小后增大,OP的拉力一直增大,故A正确;若开始时P受绳子的拉力比较小,则斜面对P的摩擦力沿斜面向上,OP拉力一直增大,则摩擦力就会先变小后反向增大,故B正确;以斜面和PQ整体为研究对象受力分析,根据平衡条件:斜面受地面的摩擦力与OA绳子水平方向的拉力等大反向,故摩擦力方向向左,故C错误;以斜面体和P、Q整体为研究对象受力分析,根据竖直方向受力平衡:,由上图分析可知F的最大值即为(当F竖直向上方向时)
故,则,故D正确;
考点:考查了力的动态平衡分析
【名师点睛】在解析力的动态平衡问题时,一般有两种方法,一种是根据受力分析,列出力和角度三角函数的关系式,根据角度变化进行分析解题,一种是几何三角形相似法,这种方法一般解决几个力都在变化的情况,列出力与三角形对应边的等式关系,进行解题分析
8.如图所示,圆形区域半径为,区域内有一垂直纸面的匀强磁场,磁感应强度的大小为,为磁场边界上的最低点。大量质量均为,电荷量绝对值均为的带负电粒子,以相同的速率从点射入磁场区域,速度方向沿位于纸面内的各个方向。粒子的轨道半径r=,为圆形区域水平直径的两个端点,粒子重力不计,空气阻力不计,则
A. 粒子射入磁场的速率为
B. 粒子在磁场中运动的最长时间为
C. 不可能有粒子从点射出磁场
D. 若粒子的速率可以变化,则可能有粒子从点水平射出
【答案】ABD
【解析】
由洛伦兹力提供向心力:,解得:,根据题意,以上联立可得:,故A正确;当粒子以直径2R为弦时,运动时间最长,由几何关系可知圆心角为600,粒子运动的周期为:,由此可知粒子运动时间为:,故B正确;粒子的轨道半径为2R,磁场的半径为R,粒子可能从C点射出,故C正确;当粒子的轨道半径为R时,竖直向上射出的粒子,可以从A点水平射出,且速度满足:,故D正确。所以ABD正确,C错误。
三、非选择题:共174分。包括必考题和选考题两部分。
9.用如图甲所示的装置进行“探究加速度与力、质量的关系”的实验中.
(1)若小车的总质量为M,砝码和砝码盘的总质量为m,则当满足_________条件时,可认为小车受到合外力大小等于砝码和砝码盘的总重力大小.
(2)在探究加速度与质量的关系实验中,下列做法中正确的是_______.
A.平衡摩擦力时,不应将装砝码的砝码盘用细绳通过定滑轮系在小车上
B.每次改变小车的质量时,都需要重新平衡摩擦力
C.实验时,先接通打点计时器电源,再放开小车
D.小车运动的加速度可由牛顿第二定律直接求出
(3)甲同学通过对小车所牵引纸带的测量,就能得出小车的加速度a.如图乙是某次实验所打出的一条纸带,在纸带上标出了5个计数点,在相邻的两个计数点之间还有4个打点未标出,计时器打点频率为50Hz,则小车运动的加速度为________________(保留两位有效数字).
(4)乙同学通过给小车增加砝码来改变小车的质量M,得到小车的加速度a与质量M的数据,画出 图线后,发现当较大时,图线发生弯曲.该同学后来又对实验方案进行了进一步地修正,避免了图线的末端发生弯曲的现象.则该同学的修正方案可能是_________.
A.改画a与的关系图线
B.改画a与的关系图线
C.改画 a与的关系图线
D.改画a与的关系图线
【答案】 (1). M>>m (2). AC (3). 0.45 (4). A
【解析】
试题分析:(1)小车所受的合力等于绳子的拉力,对整体运用牛顿第二定律得:,
隔离对M分析,有:,当时,可认为小车受到合外力大小等于砝码乙和砝码盘的总重力。
(2)在该实验中,我们认为绳子的拉力就等于小车所受的合外力,故在平衡摩擦力时,细绳的另一端不能悬挂装砝码的砝码盘,故A正确;由于平衡摩擦力之后有,故,所以无论小车的质量是否改变,小车所受的滑动摩擦力都等于小车的重力沿斜面的分力,改变小车质量时不需要重新平衡摩擦力,故B错误;实验时应先接通电源然后再放开小车,故C正确;小车的加速度应根据打点计时器打出的纸带求出,不能由牛顿第二定律求出,故D错误。
(3)每打五个点取一个计数点,又因打点计时器每隔打一个点,所以相邻两计数点间的时间,根据,则:。
(4)分别对小车与砝码列出牛顿第二定律,对小车有,对砝码有,两式联立可得,作图时应作出图象,故选项A正确。
考点:探究加速度与物体质量、物体受力的关系
【名师点睛】明确实验原理是解决有关实验问题的关键.在验证牛顿第二定律实验中,注意以下几点:平衡摩擦力,这样绳子拉力才为合力;满足砝码(连同砝码盘)质量远小于小车的质量,这样绳子拉力才近似等于砝码(连同砝码盘)的重力;用“二分法”求出小车的加速度。
10.题图是用来测量某电阻丝材料的电阻率的电路图.实验中把电阻丝拉直后固定在接线柱a和b上,移动滑片改变接触点P的位置,可改变接入电路中电阻丝的长度.实验可供选择的器材还有:
器材编号 | 器材名称 | 规格与参数 |
A | 电池E | 电动势3.0V,内阻未知 |
B | 电流表A1 | 量程0~100mA,内阻约为5Ω |
C | 电流表A2 | 量程0~0.6A,内阻约为0.2Ω |
D | 电阻箱R | 0~999.9Ω |
E | 开关、导线 | 若干 |
实验操作如下:
a.用螺旋测微器在电阻丝上三个不同的位置分别测量电阻丝的直径d;
b.将选用的实验器材,按照题图连接实验电路;
c.调节电阻箱使其接入电路中的电阻值较大;
d.接触点P在电阻丝上某位置时,闭合开关,调整电阻箱的阻值。使电流表满偏,然后断开开关.记录电阻箱的电阻值R和接入电路的电阻丝长度L.
e.改变接触点P的位置,闭合开关,调整电阻箱的阻值,使电流表再次满偏;重复多次,记录每一次电阻箱的电阻值R和接入电路的电阻丝长度L.
f.断开开关,整理好器材,进行实验数据分析.
(1)某次测量电阻丝直径d时,螺旋测微器示数如题图示,d=______mm;
(2)实验中电流表应选择______(选填供选器材前的编号);
(3)用记录的多组电阻箱的阻值R和对应的接入电路中电阻丝长度L的数据,绘出了如题图示的R-L关系图线,图线在R轴的截距为R0,在L轴的截距为L0,那么电阻丝的电阻率表达式ρ=________(用R0、Lo、d表示);
(4)本实验中,电流表的内阻对电阻率的测量结果_______(选填“有”或“无)影响,这是因为________.
【答案】:①0.730;②A1;③④无;
【解析】
(1)螺旋测微器的读数为:d=0.5mm+23.0×0.01mm=0.730mm;
(2)电阻丝的电阻一般在几十欧姆左右,电源电动势为3V,则电路中的最大电流不超过0.1A,所以电流表应选B.
(3)根据闭合电路欧姆定律,,又,联立解得:,由图像可知:,解得:;
(4)若考虑电流表的内阻,则表达式为:,则R-l图像的斜率不变,则对电阻丝的电阻率的测量无影响.
点睛:遇到根据图象求解的问题,首先要根据物理规律写出公式,然后整理出关于纵轴物理量与横轴物理量的函数表达式,然后再通过斜率和截距的概念即可求解.
11.如图所示,直空中有以O为圆心,半径为R的圆柱形匀强磁场区域,磁感应强度方向垂直纸面向外,在虚线范围内、x轴上方足够大的范围内有宽度为d,方向沿y轴负向、大小为E的匀强电场。圆形磁场区域的右端与电场左边界相切,现从坐标原点O沿纸面不同方向发射速率为v 的质子,已知质子的电荷量为e,质量为m,不计质子的重力。求
(1)要使质子不出磁场区域,磁感应强度B要满足什么条件?
(2)P、N两点在圆周上,M是OP的中点,MN平行于x轴,若质子从N点平行于x轴出磁场,求磁感应强度的大小和粒子从O点出射时的方向。
(3)求质子从N点平行于x轴出磁场后与x轴的交点坐标。
【答案】(1) (2)600 (3)(,0) (,0)
【解析】
试题分析:当质子做圆周运动的半径时,质子不会出磁场,由牛顿第二定律即可求得磁感应强度的范围;画出粒子运动轨迹,根据几何关系和牛顿第二定律求解;设质子刚好打到电场右边界与x轴的交点,做类平抛运动,结合平抛运动公式分为两种情况即可求解。
(1)当质子做圆周运动的半径时,质子不会出磁场
由牛顿第二定律,得
洛伦兹力为:
解得:
(2)如图,质子做圆周运动的圆心在NA上,AB为ON的垂直平分线,故交点A为圆心,OM为ON的一半,知角ONM为300,角CNA为600,则NA=R,质子做圆周运动的的半径为R
结合以上解得:B=
易知OB与x轴的夹角为600
故质子出射时速度与x轴成600角
(3)设质子刚好打到电场右边界与x轴的交点
在竖直方向:
在水平方向:
联立解得:
i)当时,质子出边界之后与x轴相交,设在电场中的偏移为y,出电场时在y轴
方向的速度为,偏转角为由 结合以上解得:
在竖直方向的速度为:
偏转角为:
由图
联立求解得:
根据几何关系得:
故与x轴交点坐标为(,0)
ii) 当时,质子在电场区域内与x轴相交
由 解得:
水平位移
根据几何关系得:
故与x轴交点坐标为(,0)
点睛:本题主要考查了带电粒子在磁场和电场中的运动,分清过程,画出轨迹、在结合几何知识和牛顿第二定律即可解题。
12.如图所示,水平面OABC与水平皮带CD平滑相切,右端有一个半径为R的光滑半圆其它所在处的摩擦因数均为,图中,其中CD略为大于R,物体P和Q的质量均为m(可看成质点),P带了电荷量为q的正电荷,且电荷量不会转移,皮带顺时针转动,皮带速率恒,现给物体P一个水平向左的初始速度,然后经弹簧反弹后与物体Q发生正碰并粘在一起(除碰弹簧无机械能损失外,其它碰撞都不反弹),恰好能不脱离圆弧且能再次返回到皮带上,当物体第一次离开皮带后,在皮带所在处(CD处)加上竖直向下的匀强电场E,qE=2mg,试求:
(1)物体P的初始速度和弹簧的最大弹性势能分别多大?
(2)物体最终能否回到圆弧上,如能求出物体在圆弧上最终所能达到的高度;如不能,求出物体最终所在的位置。
【答案】(1) (2)
【解析】
(1)为了符合题意,物体最高能在圆弧上能达到与圆心等高的位置E处,故物体能达到的最大高度为h=R,
所以在D处的速度为,所以
从C到D由动能定理,可知
所以在C处碰后的速度为
在C点发生弹性碰撞:,碰前P的速度为
由动能定理得,
由能的转化与守恒可知,最大弹性势能
(2)假设物体达离D点x处时速度为零,在皮带上物体所受的摩擦力为
物体从E点到速度为零处,由能量守恒得,x=R,(速度为零处在传送带的最左端),此时物体还在皮带上物体不会达到水平面ABC上,物体必将在皮带和圆弧上来回运动
到与皮带共速时的位移为,,
故物体以速度u冲上圆弧,上升的高度为h
由机械能守恒可知,所以
然后再以u冲上皮带,再次速度为零时
然后由零开始向右加速,恰好在D处时速度u
故每次物体都能达到的高度均为
13.下列说法不正确的是( )
A. 物体的温度为0℃时,物体的分子平均动能为零
B. 两个分子在相互靠近的过程中其分子力逐渐增大,而分子势能先减小后增大
C. 密封在容积不变的容器内的气体,若温度升高,则气体分子对器壁单位面积上的平均作用力增大
D. 第二类永动机是不能制造出来的,尽管它不违反热力学第一定律,但它违反热力学第二定律
E. 一定质量的理想气体,如果在某个过程中温度保持不变而吸收热量,则在该过程中气体的压强一定增大
【答案】ABE
【解析】
分子在永不停息的做无规则运动,则当物体的温度为0℃时,物体的分子平均动能也不为零,选项A错误;若分子距离在平衡位置以外两个分子在相互靠近的过程中其分子力做正功,分子势能逐渐减小,故B错误;密封在容积不变的容器内的气体,若温度升高,分子平均速率变大,则气体分子对器壁单位面积上的平均作用力增大,选项C正确; 第二类永动机是不能制造出来的,尽管它不违反热力学第一定律,但它违反热力学第二定律,选项D正确; 一定质量的理想气体,如果在某个过程中温度保持不变而吸收热量,则气体对外做功,体积变大,根据可知在该过程中气体的压强一定减小,选项E错误;此题选择不正确的选项,故选ABE.
14.如图所示,开口向上竖直放置的内壁光滑气缸,其侧壁是绝热的,底部导热,内有两个质量均为m的密闭活塞,活塞A导热,活塞B绝热,将缸内理想气体分成Ⅰ、Ⅱ两部分。初状态整个装置静止不动且处于平衡状态,Ⅰ、Ⅱ两部分气体的高度均为l0,温度为T0。设外界大气压强为p0保持不变,活塞横截面积为S,且mg=p0S,环境温度保持不变。在活塞A上逐渐添加铁砂,当铁砂质量等于2m时,两活塞在某位置重新处于平衡,求:
①活塞B向下移动的距离;
②接①问,现在若将活塞A用销子固定,保持气室Ⅰ的温度不变,要使气室Ⅱ中气体的体积恢复原来的大小,则此时气室Ⅱ内气体的温度。
【答案】① ②7T0
【解析】
①初状态Ⅰ气体压强:P1=P0+
因为:mg=P0S
故:P1=2P0
Ⅱ气体压强:P2=P0+=4P0
添加铁砂后Ⅰ气体压强:
Ⅱ气体压强:P2′=P1′+=5P0
Ⅱ气体等温变化,根据玻意耳定律:P2l0S=P2′l2S
可得:l2=l0,B活塞下降的高度:h2=l0−l2=l0
②Ⅰ气体末状态的体积
根据玻意耳定律:=P1′l1S= P1′′l′1S 解得: P1′′=20P0
只对Ⅱ气体末状态压强:P2″= P1″+=21P0
根据气体理想气体状态方程:
解得:Tx=7T0

