2019届贵州省贵阳市高三5月适应性考试(二)物理试题(解析版)
展开
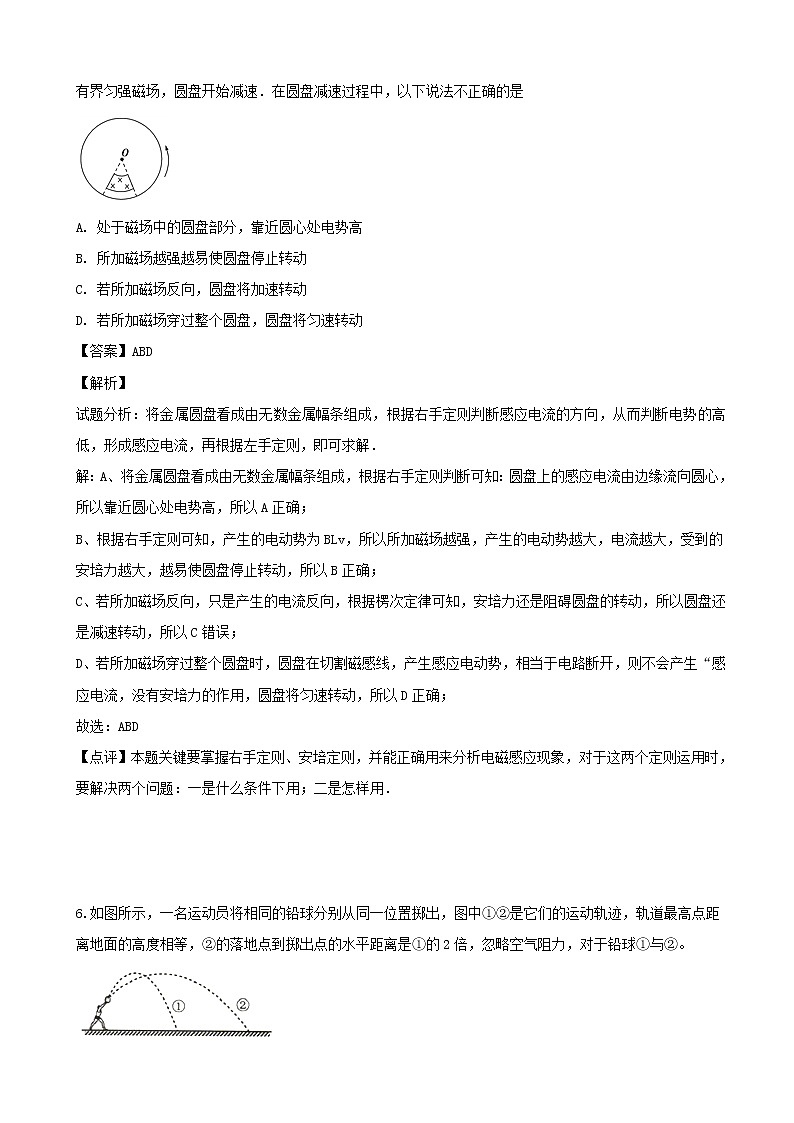
2019届贵州省贵阳市高三5月适应性考试(二)物理试题(解析版)二、选择题:本题共8小题,每小题6分。在每小题给出的四个选项中,第14~17题只有一项符合题目要求;第18~21题有多项符合题目要求,全部选对的得6分,选对但不全的得3分,有选错的得0分。1.组成“北斗”卫星导航定位系统中的地球静止轨道卫星(同步卫星)和中轨道卫星绕地球在圆轨道上运行,由地球静止轨道卫星和中轨道卫星的轨道半径之比可求A. 地球静止轨道卫星与地球的质量之比B. 地球静止轨道卫星与中轨道卫星的质量之比C. 地球静止轨道卫星和中轨道卫星受地球的万有引力之比D. 地球静止轨道卫星和中轨道卫星绕地球运动的周期之比【答案】D【解析】【详解】根据万有引力提供向心:,已知卫星的轨道半径之比,可求运动的周期之比,但无法计算卫星的质量关系,由于不知卫星的质量关系,也无法求出卫星受万有引力之比,所以A、B、C错误;D正确。 2.已知用频率为γ的单色光照射某金属表面时,逸出的光电子的最大初动能为E,已知普朗克常量为h,则要使此金属发生光电效应的极限频率应为A. γ-Eh B. γ+Eh C. γ- D. γ+【答案】C【解析】【详解】根据光电效应方程:,又因:,可求极限频率为,所以A、B、D错误;C正确。 3.如图所示,理想变压器原线圈与稳定的正弦交流电源相连,副线圈的滑动头P可上下滑动.设原线圈输入电压为U1,副线圈输出电压为U2,负载为定值电阻R,原、副线圈电流比为k.则A. P下移,k增大 B. P上移,k增大C. P上移,U1减小 D. P下移,U2增大【答案】B【解析】【详解】根据=k,P下移副线圈的匝数n2减少,所以原副线圈的电流表k减小,若P上移n2增大,原副线圈的电流表增大,故A错误;B正确;电压与匝数成正比,所以副线圈的电压U2减小,D错误;再根据,P下移副线圈的匝数n2减少,U2减小,U1与匝数无关,改变匝数U1不变,所以C、D错误。 4.如图所示,在“托球跑”趣味比赛中,若运动员沿水平面匀加速直线跑.球拍平面与水平方向的夹角为θ时,网球与球拍保持相对静止.球拍和网球的质量分别为M、m,不计摩擦力和空气阻力,重力加速度为g.则下列说法正确的是A. 球拍对球的作用力太小为mgB. 运动员对球拍的作用力大小为(M+m)gC. 运动员的加速度大小为gtanθD. 若加速度大于gsinθ,球一定沿球拍向上运动【答案】C【解析】【详解】以小球为研究对象,受力分析如图所示。可求球拍对球的作用力F=mg/cosθ,所以A错误;合外力为F合=mgtanθ=ma,可求小球的加速度为a=gtanθ,小球与运动员的加速度相同,故运动员的加速度也是gtanθ,所以C正确;把球和球拍视为一个整体,整体加速度为gtanθ,合外力(M+m)gtanθ,根据矢量三角形法则可求人对球拍的作用力为F1=(M+m)g/cosθ,所以B错误;而gtanθ>gsinθ,由题意知,小球没有沿球拍向上运动,D错误。 5.如图所示,一均匀金属圆盘绕通过其圆心且与盘面垂直的轴逆时针匀速转动.现施加一垂直穿过圆盘的有界匀强磁场,圆盘开始减速.在圆盘减速过程中,以下说法不正确的是A. 处于磁场中的圆盘部分,靠近圆心处电势高B. 所加磁场越强越易使圆盘停止转动C. 若所加磁场反向,圆盘将加速转动D. 若所加磁场穿过整个圆盘,圆盘将匀速转动【答案】ABD【解析】试题分析:将金属圆盘看成由无数金属幅条组成,根据右手定则判断感应电流的方向,从而判断电势的高低,形成感应电流,再根据左手定则,即可求解.解:A、将金属圆盘看成由无数金属幅条组成,根据右手定则判断可知:圆盘上的感应电流由边缘流向圆心,所以靠近圆心处电势高,所以A正确;B、根据右手定则可知,产生的电动势为BLv,所以所加磁场越强,产生的电动势越大,电流越大,受到的安培力越大,越易使圆盘停止转动,所以B正确;C、若所加磁场反向,只是产生的电流反向,根据楞次定律可知,安培力还是阻碍圆盘的转动,所以圆盘还是减速转动,所以C错误;D、若所加磁场穿过整个圆盘时,圆盘在切割磁感线,产生感应电动势,相当于电路断开,则不会产生“感应电流,没有安培力的作用,圆盘将匀速转动,所以D正确;故选:ABD【点评】本题关键要掌握右手定则、安培定则,并能正确用来分析电磁感应现象,对于这两个定则运用时,要解决两个问题:一是什么条件下用;二是怎样用. 6.如图所示,一名运动员将相同的铅球分别从同一位置掷出,图中①②是它们的运动轨迹,轨道最高点距离地面的高度相等,②的落地点到掷出点的水平距离是①的2倍,忽略空气阻力,对于铅球①与②。A. 在最高点的速度之比为1:2B. 落地时的速率之比为1:1C. 从掷出到落地所用时间之比为1:1D. 从掷出到落地所用时间之比为1:2【答案】AC【解析】【详解】设两个小球掷出时竖直向上的分速度分别为、,从掷出到运动到最高点,在竖直方向向上做匀减速运动,根据,,又h1=h2,所以=,再根据,得t1=t2,即两小球从抛出到上升至最高点所用时间相同,上升到最高点以后,在竖直方向做自由落体运动,下落高度相同,所以下落时间也相同,故从抛出到落地两小球所以时间相同,所以C正确;D错误;在水平方向上两小球均做匀速直线运动,根据x=vt,又x2=2x1,运动时间相同,可得v1:v2=1:2,在最高点的速度即为水平方向的速度,所以在最高点的速度之比为1:2,故A正确;落地时竖直方向的速度:,水平方向v1:v2=1:2,落地时的速率,可知落地时的速率不等,所以B错误。 7.两辆质量相同的汽车A、B分别在同一水平路面上从静止开始做匀加速运动,速度达到相同最大值后关闭发动机,若运动过程中所受阻力大小都不变,速度一时间关系图像如图所示,则A、B两车A. 加速时牵引力大小之比为2:1B. 阻力大小之比为1:2C. 牵引力做功的平均功率之比为1:1D. 牵引力的冲量之比为1:1【答案】BC【解析】【详解】关闭发动机后,汽车在阻力的作用下做匀减速运动,由v-t图像知,a3:a4=1:2,再根据牛顿第二定律知,汽车A、B所受阻力分别为f1=ma3,f2=a4,得f1:f2=1:2,故B正确;在加速阶段,对A车:F1- f1= ma1,对B车:F2- f2= ma2,由v-t图像知,a1:a2=2:1,联立解得:F1:F2=1:1,故A错误;哟图知,在加速阶段,两车的平均速度相等均为v0/2,牵引力相等,所以牵引力平均功率,得P1=P2,所以C正确;牵引力作用的时间:t1:t2=1:2,牵引力的冲量,所以D错误。 8.如图所示,在真空中有三个带等电荷量的点电荷a、b和c,分别固定在水平面内正三角形的顶点上,其中a、b带正电,c带负电,0为三角形中心,A、B、C为三条边的中点.则 A. B、C两点场强相同B. B、C两点电势相同C. 在0点自由释放电子(不计重力),会沿OA方向一直运动D. 在0点自由释放电子(不计重力),会在OA直线上往复运动【答案】BD【解析】【详解】由题意知,B、C两点的电场强度为三个点电荷在该处场强的矢量和。其中ac两处的点电荷在B点的场强的矢量和沿Ba方向,b处电荷在B点的场强沿bB方向,方向如图所示,可知,B、C两处电场强度的方向不同,所以A错误;ac两电荷在B点的电势之和为零,bc两处电荷在C点的电势之和等于零,所以B点的电势等于b处电荷产生,C处电势等于a处电荷产生,ab两电荷等量同种且到C、B的距离也相等,所以电势相等,故B正确;由图知,O点电场的方向沿AC方向,在OA的延长线上有一场强为零的点D,在OA线上D点的两侧电场的方向相反,所以电子在O点由静止释放将沿OA方向做加运动到D,然后减速运动到速度为零,接着往回运动,即会在OA直线上往复运动 三、非选择题:9.如图所示,某实验小组仅用一把刻度尺测量一根粗细均匀、伸长可忽略的细线的最大承受力.将细线的一端固定在水平刻度尺(刻度尺固定)上A点,在所测细线的中点挂一个轻重适中的钩码,另一端B可以在刻度尺上左右移动.当A、B间的距离增大到某一值时,细线刚好被拉断,已知钩码的质量为m,重力加速度大小为g.(1)实验小组需要直接测量的物理量有_________________ 、________________(填物理量名称和符号,如高度“h”):(2)所测细线最大承受力大小的计算表达式为____________(用已知和所测物理量符号表示).【答案】 (1). A、B间距离d (2). 细线总长度L (3). 【解析】【详解】(1)由题意知,需利用平行四边形定则求绳上的拉力,根据几何关系,需测量A、B间距离d,细线总的长度;(2)以钩码为研究对象,如图所示。根据几何关系得:,解得绳上拉力为: 10.如图甲所示为“描绘小灯泡的伏安特性曲线”的实验电路,所用器材有:电动势为3V的电源,额定电压为2.5V的小灯泡,符合实验要求的滑动变阻器、已经机械调零的电压表和电流表,以及开关和导线若干,所有元器件都完好.采用如下步骤完成实验:(1)闭合开关前,滑动变阻器的滑片应置于滑动变阻器_______(选填“左”或“右”)端;(2)闭合开关后,无论怎样调节滑动变陧器,电流表和电压表的示数总调不到零,但小灯泡亮度有变化,则故障的原因可能是______________(选填a、b、c、d、e、f、g、h)导线断路;(3)排除故障后,移动滑片P,电压表指针所指的位置如图乙所示,则电压表的读数为 ___V;(保留两位小数)(4)记下多组对应的电压表和电流表的示数,并绘制出小灯泡的U-I图象,如图丙所示.根据图象提供的信息,请计算出小灯泡达到额定电压正常工作时的电阻值为________Ω;(5)小灯泡的U-I图象是曲线而不是过原点的直线,其原因是______________________ 。【答案】 (1). 左 (2). h (3). 1.70V (4). 12.5Ω (5). 因为小灯泡的电阻随温度的升高而增大【解析】【详解】(1)为保护电表的安全,闭合电路前应将滑动变阻器的滑片移至最左端,以使测量电路处于短路状态;(2)电流表和电压表的示数总调不到零,调节滑片不能使测量电路短路,灯泡亮度会变化,说明电路畅通,滑动变阻器是串联在电路中的,即限流式接法,所以是导线h断路了。(3)因小灯泡的额定电压是2.5V,所以电压表选择3V的量程,由图知,电压表读数为1.70V;(4)当电压达到额定电压2.5V时,小灯泡正常发光,由伏安特性曲线知此时灯泡的电流为0.2A,所以灯泡正常发光时阻值为Ω(5)因小灯泡灯丝的电阻率随温度的升而增大,即电阻值会随电压的增大而增大,所以伏安特性曲线图像不是过原点的直线。 11.如图所示,M、N是直角坐标系xOy坐标轴上的两点,其坐标分别为M(0,L)和N(2L,0)。一质量为m、电荷量为q(q>0)的带电粒子,从M点以一定的初速度沿x轴正方向进入第一象限。若第一象限内只存在沿y轴负方向的匀强电场,当电场强度大小为E时,粒子恰好通过N点;若第一象限内只存在垂直xOy平面向外的匀强磁场,粒子也会通过N点。不计粒子的重力,求: (1)带电粒子初速度的大小; (2)磁感应强度的大小。【答案】(1)(2)【解析】试题分析:粒子在电场中做类平抛运动,根据运动学公式即可求出带电粒子初速度的大小;粒子在磁场中做匀速圆周运动,画出轨迹结合牛顿第二定律,即可求出磁感应强度的大小。(1)设带电粒子的初速度为v0,在加速电场中的加速度为a,时间为t,做类平抛运动水平方向有:竖直方向有:加速度为:联立解得:(2)设磁感应强度为B,运动半径为r,轨迹如图所示:根据洛伦磁力提供向心力:根据几何关系得:联立解得:点睛:本题主要考查了粒子在磁场中的运动,粒子在磁场中做匀速圆周运动,洛伦兹力提供向心力,分析清楚粒子运动过程、作出粒子运动轨迹、求出粒子轨道半径是解题的前提与关键,应用牛顿第二定律与粒子做圆周运动的周期公式即可解题,解题时注意几何知识的应用。 12.如图所示,水平直轨道AC的长度为L=8m,AC中点B正上方有一探测器,C处有一竖直挡板D.现使物块Pl沿轨道向右以速度vl与静止在A处的物块P2正碰,碰撞后,P1与P2粘成组合体P.以Pl、P2碰撞时刻为计时零点,探测器只在t1=2s至t2=4s内工作.已知物块Pl、P2的质量均力m=1kg,Pl、P2和P均视为质点,不计空气阻力,重力加速度g取10m/s2.(1)若v1= 8m/s,P恰好不与挡板发生碰撞,求P与轨道AC间的动摩擦因数;(2)若P与挡板发生弹性碰撞后,并能在探测器工作时间内通过B点,求v1的取值范围;(3)在满足(2)的条件下,求P向左经过A点时的最大动能.【答案】(1) (2) (3) 【解析】【详解】(1)设Pl、P2碰撞后,P的速度为v,根据动量守恒:mv1=2mv解得:v=4 m/sP恰好不与挡板发生碰撞,即P到达C点速度恰好减为零根据动能定理:代入解得:(2)由于P与档板的碰撞为弹性碰撞,P在AC间等效为匀减速运动,设P的加速度大小为a。根据牛顿第二定律:μ2mg=2maP返回经B点,根据匀变速直线运动的规律:由题意知,物块P在2~4s内经过B点,代入数据解得再结合mv1=2mv得(3)设P向左经过A点时的速度为v2,由速度位移公式:联立解得P向左经过A点的最大动能为:J 13.下列说法正确的是 (填正确答案标号。选对1个得2分,选对2个得4分,选对3个得5分;每选错1个扣3分,最低得分为0分)。A. 多晶体都具有各向同性的特点B. 液体饱和气压与温度有关C. 第二类永动机不能制成是因为它违反了能量守恒定律D. 一定质量的理想气体,放热的同时外界对其做功,其内能可能减少E. 当分子间的距离增大时,分子间的引力和斥力均减小,但斥力减小得更快,所以分子间的作用力一定表现为引力【答案】ABD【解析】【详解】多晶体都具有各向同性的特点,单晶体各向异性,所以A正确;液体的饱和气压随温度的升高而增大,B正确;第二类永动机不能制成是因为它违反了热力学第二定律即一切与热现象有关的物理过程、化学过程具有不可逆性,C错误;根据热力学第一定律ΔU=Q+W知,一定质量的理想气体,放热的同时外界对其做功,其内能可能减少,D正确;当r>r0时,随分子间的距离增大时,分子间的引力和斥力均减小,但斥力减小得更快,所以分子间的作用力一定表现为引力,若r<r0,分子间表现为引力,E错误。 14.如图所示,粗细均匀且横截面积相等的玻璃管A、B下端用橡皮管连接,A管固定且上端封闭,上端被水银柱封闭有长度为6cm的空气柱,气体温度为300K.B管两端开口且足够长,上端与大气相通,外界大气压强为75cmHg.初始时两管中水银面等高,现将B管竖直向上缓慢提升一段距离,稳定后,A管中气柱长度变为5cm.(i)求稳定后A、B两管中水银面高度差;(ii)稳定后,保持B管不动,升高A管中气体的温度,当A管中空气柱长度恢复为6cm时,求此时气体的温度.【答案】(i) (ii) 【解析】【详解】(i)设玻璃管的横截面积为S,A管中气体初状态的压强为P1,体积为V1,末状态的压强为P2,体积为V2由玻意耳定律:P1V1=P2V2联立解得:稳定后,A、B两管知水银面的高度差为:Δh=15cm(ii)设A管中气体柱长度为5cm时,气体的温度为T2,温度缓慢升高到T3时,气体的体积为V3,压强为P3由题意可求P3=(75+15+2)cmHg=92cmHg由气体状态方程:联立解得T3=368K 15.一列沿x轴正方向传播的简谱横波在t=0时刻的波形如图所示,已知任意振动质点相邻2次经过平衡位置的时间间隔为0.4s.下列说法正确的是____(填正确答案标号.选对1个得2分,选对2个得4分,选对3个得5分;每选错1个扣3分,最低得分为0分).A. 此波的周期为0.8sB. 此波的波速为10m/sC. 在t=0.4s时刻,x=13m处的质点恰好位于波峰D. 在t=0.6s时刻,x=22m处的质点恰好位于波谷E. 若此波在某介质中传播的波长变为2m,则它在该介质中的波速一定为2.5m/s【答案】ACE【解析】【详解】由题意知,任意振动质点相邻2次经过平衡位置时间间隔为0.4s,可求此波的周期为0.8s,所以A正确;由图知,波长为4m,所以波速:v=λ/T=5 m/s,故B错误;根据波的周期性可知13m处的质点在t=0时刻处于波谷的位置,应该半个周期即0.4s时刻到达波峰位置,所以C正确;由图知,22m处质点与2m处质点的振动步调一致,即在0时刻22m处质点处在平衡位置向下振动,经过0.6s(3T/4)到达波峰位置,D错误;改变传播介质此波的周期不变还是0.8s,所以传播速度v=λ/T=2/0.8=2.5 m/s,E正确。 16.如图所示,一半径为R的1/4球体位于水平桌面上,球体由折射率为的透明材料制成.现有一束位于过球心O的竖直平面内的光线,平行于桌面射到球体表面上A点,折射入球体后再从竖直表面上C点射出.已知入射光线与桌面的距离为,光在真空中传播的速度为c.求: (i)光在该透明材料中传播的速度;(ii)出射角θ.【答案】(i) (ii) 【解析】【详解】(i)由折射定律:n=c/v代入解得:(ii)连接OA,过A点作水平面的垂线,垂足为B,OA即为入射点的法线,因此,图中α为入射角,β为折射角。过C点作竖直表面的垂线,因此,图中γ为光线在球体竖直表面上的入射角。由几何关系可求:,,由几何关系知:γ=β联立解得:θ=60°

