2019届江苏省南京市、盐城市高三第三次调研考试(5月)物理(解析版)
展开2019届江苏省南京市、盐城市高三第三次调研考试(5月)物理(解析版)
本试卷分第Ⅰ卷(选择题)和第Ⅱ卷(非选择题)两部分.满分120分,考试时间100分钟.
第Ⅰ卷(选择题共31分)
一、单项选择题:本题共5小题,每小题3分,共15分.每小题只有一个选项符合题意.
1.物理学中用磁感应强度B表征磁场的强弱,磁感应强度的单位用国际单位制(SI)中的基本单位可表示为( )
A. B. C. D.
【答案】A
【解析】
【详解】根据磁感应强度的定义式,可得,N、Wb不是基本单位,所以A正确
2.拖把是打扫卫生时的常用工具.在某次卫生大扫除的过程中,某同学在用拖把擦地时沿推杆方向对拖把施加了推力F,此时推杆与水平方向的夹角为θ,且拖把恰好做匀速直线运动,如图所示.已知拖把与地面之间的动摩擦因数不变,保持推力F的大小不变,减小F与水平方向的夹角θ,则下列说法正确的是( )
A. 拖把所受合外力保持不变
B. 拖把一定开始做加速运动
C. 拖把对地面的压力可能不变
D. 拖把所受的摩擦力可能不变
【答案】B
【解析】
【详解】
如图所示对拖把进行受力分析,初始拖把匀速运动,根据平衡条件,将F沿竖直和水平方向分解,可得;可得,当夹角减小时,可设减小后的夹角为,可得,可得,,因为,所以,所以a>0,同时F不变,所以FN减小,f减小。B正确
3.高速公路的ETC电子收费系统如图所示,ETC通道的长度是识别区起点到自动栏杆的水平距离.某人驾驶汽车以6 m/s的速度匀速进入识别区,ETC天线用了0.3 s的时间识别车载电子标签,识别完成后发出“滴”的一声,司机发现自动栏杆没有抬起,于是采取制动刹车,汽车刚好紧贴栏杆停下.已知司机的反应时间为0.7 s,刹车的加速度大小为5 m/s2,则该ETC通道的长度约为( )
A. 3.6 m B. 5.4 m
C. 6.0 m D. 9.6 m
【答案】D
【解析】
【详解】通过分析可知,汽车在运动的过程中先做匀速直线运动,再做匀减速直线运动;根据运动学的规律,列式可得,D正确
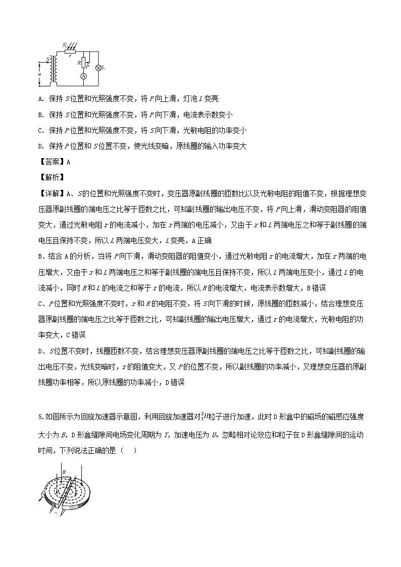
4.如图所示,理想变压器电路原线圈匝数可调,调节触头为S,副线圈电路中r为光敏电阻,光敏电阻的阻值随光照的增强而减小,滑动变阻器R与灯泡L并联在电路中,关于电路变化问题,下列说法正确的是( )
A. 保持S位置和光照强度不变,将P向上滑,灯泡L变亮
B. 保持S位置和光照强度不变,将P向下滑,电流表示数变小
C. 保持P位置和光照强度不变,将S向下滑,光敏电阻的功率变小
D. 保持P位置和S位置不变,使光线变暗,原线圈的输入功率变大
【答案】A
【解析】
【详解】A、S的位置和光照强度不变时,变压器原副线圈的匝数比以及光敏电阻的阻值不变,根据理想变压器原副线圈的端电压之比等于匝数之比,可知副线圈的输出电压不变,将P向上滑,滑动变阻器的阻值变大,通过光敏电阻r的电流减小,加在r两端的电压减小,又由于r和L两端电压之和等于副线圈的端电压且保持不变,所以L两端电压变大,L变亮,A正确
B、结合A的分析,当将P向下滑,滑动变阻器的阻值变小,通过光敏电阻r的电流增大,加在r两端的电压增大,又由于r和L两端电压之和等于副线圈的端电压且保持不变,所以L两端电压变小,通过L的电流减小,同时R和L的电流之和等于r的电流,所以R的电流增大,电流表示数增大,B错误
C、P位置和光照强度不变时,r和R的电阻不变,将S向下滑的时候,原线圈的匝数减小,结合理想变压器原副线圈的端电压之比等于匝数之比,可知副线圈的输出电压增大,通过r的电流增大,光敏电阻的功率变大,C错误
D、S位置不变时,线圈匝数不变,结合理想变压器原副线圈的端电压之比等于匝数之比,可知副线圈的输出电压不变,光线变暗时,r的阻值变大,又P的位置不变,所以副线圈的功率减小,又理想变压器的原副线圈功率相等,所以原线圈的功率减小,D错误
5.如图所示为回旋加速器示意图,利用回旋加速器对粒子进行加速,此时D形盒中的磁场的磁感应强度大小为B,D形盒缝隙间电场变化周期为T,加速电压为U。忽略相对论效应和粒子在D形盒缝隙间的运动时间,下列说法正确的是 ( )
A. 保持B、U和T不变,该回旋加速器可以加速质子
B. 只增大加速电压U,粒子获得的最大动能增大
C. 只增大加速电压U,粒子在回旋加速器中运动的时间变短
D. 回旋加速器只能加速带正电的粒子,不能加速带负电的粒子
【答案】C
【解析】
【详解】A、D形盒缝隙间电场变化周期,此加速器对粒子进行加速,所以为了能加速质子,应进行参数调节,改变B和T,A错误
B、粒子离开回旋加速器最大速度,所以只增大加速电压U,粒子获得的最大动能不会增大,B错误
C、粒子在回旋加速器回旋一周,增加的动能为2qU,在回旋加速器中运动时间由回旋次数决定,可得,所以粒子运动总时间,只增大加速电压U,粒子在回旋加速器中回旋的次数会变小,运动时间会变短,C正确
D、回旋加速度既能加速带正电的粒子,也能加速带负电的粒子,D错误
二、多项选择题:本题共4小题,每小题4分,共16分.每小题有多个选项符合题意,全部选对的得4分,选对但不全的得2分,错选或不答的得0分.
6.“嫦娥四号”已成功降落月球背面,未来中国还将建立绕月轨道空间站.如图所示,关闭动力的宇宙飞船在月球引力作用下沿地-月转移轨道向月球靠近,并将与空间站在A处对接.已知空间站绕月轨道半径为r,周期为T,万有引力常量为G,月球的半径为R,下列说法正确的是( )
A. 宇宙飞船在A处由椭圆轨道进入空间站轨道必须点火减速
B. 地-月转移轨道的周期小于T
C. 月球的质量为
D. 月球的第一宇宙速度为
【答案】AC
【解析】
【详解】A、根据圆周运动的供需平衡关系,从轨道比较高的椭圆变轨到轨道高度比较低的圆周,应减速,A正确
B、根据开普勒第三定律可知可知,地-月转移轨道的半长轴大于空间站圆周运动的半径,所以地-月转移轨道周期大于T,B错误
C、以空间站为研究对象,它做匀速圆周运动的向心力来源于月球对它的万有引力,可知,所以,C正确
D、月球的第一宇宙速度,将C选项求得的M带入可得,D错误
7.A、B为电场中一直线上的两个点,带正电的点电荷只受电场力的作用,从A点以某一初速度做直线运动到B点,其电势能Ep随位移x的变化关系如图所示.则从A到B过程中,下列说法正确的是( )
A. 点电荷的速度先增大后减小
B. 空间电场是某负点电荷形成的
C. 电荷所受电场力先减小后增大
D. 空间各点的电势先升高后降低
【答案】CD
【解析】
【详解】A、根据电势能Ep随位移x的变化图像可知,电势能先增大后减小,所以电场力先做负功再做正功,又点电荷只受电场力,所以合外力先做负功再做正功,因此点电荷的速度先减小后增大,A错误
B、点电荷带正电,且电场力先做负功再做正功,所以电场强度的方向先向左再向右,空间电场可能是某正点电荷形成的,B错误
C、电势能Ep随位移x的变化的图像斜率表示电场力,所以可知电场力先减小后增大,C正确
D、根据,粒子带正电且电势能先增大后减小,同时电势能均为正值,所以空间各点的电势先升高后降低,D正确
8.目前无线电能传输技术已经比较成熟,如图所示为一种非接触式电源供应系统.这种系统基于电磁感应原理可无线传输电能,两个感应线圈可以放置在左右相邻位置,如图所示.利用这一原理,可以实现对手机进行无线充电,不计线圈的电阻.下列说法正确的是( )
A. 若A线圈中输入恒定电流,B线圈中就会产生感应电动势
B. 只有A线圈中输入变化的电流,B线圈中才会产生感应电动势
C. 在电能传输中,若只增加A、B间的距离,B线圈中感应电动势变大
D. 若只增加A线圈中电流的变化率,B线圈中感应电动势变大
【答案】BD
【解析】
【详解】AB、根据法拉第电磁感应定律可知,只有穿过B线圈的磁通量发生改变,才能产生感应电动势,所以A线圈中应输入变化的电流,B正确A错误
C、在A线圈上选取非常短一段,则此时可看成直线电流,无限长直线电流在空间中所产生的磁场磁感应强度,,又由于B线圈中的感应电动势,分析可知只增加A、B间的距离,B线圈中的感应电动势变小,C错误
D、根据法拉第电磁感应定律可知,B的感应电动势,可知影响B线圈感应电动势大小的是空间中磁感应强度的变化率,只增加A线圈中电流的变化率时,空间中磁感应强度的变化率增大,所以B线圈中感应电动势变大,D正确
9.如图所示,光滑水平面OB与足够长粗糙斜面BC交于B点.轻弹簧左端固定于竖直墙面,用质量为m1的滑块压缩弹簧至D点,然后由静止释放滑块,滑块脱离弹簧后经B点滑上斜面,上升到最大高度,并静止在斜面上.换用相同材料、质量为m2的滑块(m2>m1)压缩弹簧至同一点D后,重复上述过程.不计滑块经过B点时的机械能损失,下列说法正确的是( )
A. 两滑块到达B点的速度相同
B. 两滑块沿斜面上升过程中的加速度相同
C. 两滑块上升到最高点的过程中克服重力做的功相同
D. 两滑块上升到最高点的过程中因摩擦产生的热量相同
【答案】BCD
【解析】
【详解】A、两次实验,弹簧压缩形变是相同的,所以弹性势能相等,两滑块到达B点的动能是相等的,,又m2>m1,所以v1>v2,两滑块到达B点的速度不相同,A错误
B、根据牛顿运动定律可得,沿斜面上升时,物体收到重力、支持力、摩擦力,将重力垂直斜面和平行斜面分解,可得,,两滑块材料相同,B正确
C、设初始弹簧压缩了x,滑块沿斜面运动的距离为s,根据能量守恒可知,所以,C正确
D、滑块上升到最高点过程中因摩擦产生的热量,D正确
第Ⅱ卷(非选择题共89分)
三、简答题:本题分必做题(第10、11、12题)和选做题(第13题)两部分,共42分.请将解答填写在相应的位置.
10.如图甲所示,气垫导轨上质量为M的滑块通过轻质细绳绕过滑轮与质量为m的钩码相连,绳子的悬挂点与拉力传感器相连,遮光条宽度为d.气源开通后,滑块在绳子拉力的作用下由静止释放,遮光条通过光电门的时间为Δt,拉力传感器的读数为F.不计滑轮质量、不计滑轮轴、滑轮与轻质细绳之间的摩擦.
(1) 某同学用螺旋测微器测遮光条宽度,螺旋测微器示数如图乙所示,d=________mm.
(2) 某学习小组的同学欲探究绳子拉力对滑块做功与滑块动能变化的关系,记录滑块释放时遮光条与光电门的距离L及其通过光电门的时间Δt,得到一系列L和Δt的数据,通过图象法处理数据时,为了获得线性图象应作________(选填“ “”或“”)图象,该图象的斜率k=________(用题中字母表示).
(3) 该小组同学利用所测数据计算发现:绳子拉力F做的功总小于滑块动能的变化量.若实验中数据的测量均是准确的,分析出现这一意外情况的可能原因是________.
A. “没有满足钩码质量m远小于滑块质量M”这一条件
B. 滑块运动过程中存在阻力
C. 没有调节气垫导轨水平
D. 拉滑块的细绳与气垫导轨不平行
(4) 在排除意外情况后,用上述装置和相应数据研究系统(含滑块、钩码)机械能是否守恒,若运动过程中系统机械能守恒,则满足下列________关系式.
A. B.
C. D.
【答案】 (1). 3.122~3.115 (2). (3). (4). C (5). D
【解析】
【详解】(1)根据螺旋测微器的读数原理可知,
(2)根据牛顿第二定律可得:F=Ma,再结合运动学规律,,联立可得,,为了获得线性图像,应作图,且斜率k表示
(3)拉力做的功比动能变化小,根据动能定理可知,肯定有另外一个力做正功,分析可知C正确。
A、实验是通过传感器测量力的大小,无需满足钩码质量m远小于滑块质量M
B、实验中使用的是气垫导轨,可认为没有摩擦力
D、拉滑块的细绳与气垫导轨不平行的话,拉力此时是变力,但是只有拉力做功,所以拉力做的功应该等于动能变化
(4)连接钩码的为动滑轮,结合动滑轮的规律,钩码下降的高度为滑块的一半,钩码的速度也是滑块的一半,所以重力势能变化量为,动能变化量为,验证机械能是否守恒,主要是看两者数值是否相等,D正确
11.实验小组要测定一个电源的电动势E和内阻r,已知电源的电动势约为5.0 V、内阻约为几欧姆,可用的实验器材有:
待测电源; 电压表V1(量程0~6 V);
电压表V2(量程0~3 V); 定值电阻R1(阻值5.0 Ω);
滑动变阻器R2(阻值0~15.0 Ω); 开关S一个,导线若干.
(1) 实验小组的某同学利用以上器材,设计了如图甲所示的电路,M、N是电压表,则电压表M应是________(选填“V1”或“V2”),P、Q分别是定值电阻R1或滑动变阻器R2,则P应是________(选填“R1”或“R2”).
(2) 按照电路将器材连接好,先将滑动变阻器调节到最大值,闭合开关S,然后调节滑动变阻器的阻值,依次记录M、N的示数UM、UN.
(3) 根据UM、UN数据作出如图乙所示的关系图象,由图象得到电源的电动势E=________V,内阻r=________Ω.(均保留两位有效数字)
【答案】 (1). V1 (2). R2 (3). 4.5±0.1 (4). 2.0±0.1
【解析】
【详解】(1)M的读数是P、Q之和,且N也是电压表,所以M的量程应比N大,M选V1;N和Q并联的目的实际是确定电流,所以P选R2
(2)根据闭合电路欧姆定律可知,,所以,结合图像数据可求出:,,E=4.5V,r=2.0Ω.
12.下列对物理知识的理解正确的有________.
A. α射线的穿透能力较弱,用厚纸板就能挡住
B. 动能相等的质子和电子,它们的德布罗意波长也相等
C. 放射性元素钋的半衰期为138天,100 g的钋经276天,已发生衰变的质量为75 g
D. 质子、中子、α粒子的质量分别为m1、m2、m3,两个质子和两个中子结合成一个α粒子,释放的能量是(m1+m2-m3)c2
【答案】AC
【解析】
【详解】A、α射线在空气中的射程只有几厘米,只要一张纸就能挡住。A正确
B、根据德布罗意波长计算表达式,又,质子的质量大于电子,当它们动能相等时,质子的动量大于电子,所以质子的德布罗意波长比电子小。B错误
C、元素钋的半衰期为138天,经276天发生两次衰变,质量变成原来的1/4,所以已发生衰变的质量为75 g,C正确
D、根据质能方程可得,两个质子和两个中子结合成一个α粒子,释放的能量是(2m1+2m2-m3)c2,D错误
13.氢原子的能级图如图所示,现让光子能量为E的一束光照射到大量处于基态的氢原子上,氢原子能发出3种不同频率的光,那么入射光光子的能量E为________eV.若某种金属的逸出功为3.00 eV,则用上述原子发出的三种光照射该金属,产生的光电子的最大初动能的最大值为________eV.
【答案】 (1). 12.09 (2). 9.09
【解析】
【详解】根据题意可知,氢原子能发出3种不同频率的光,所以光子的照射使基态的氢原子跃迁到3能级上,所以光子的能量;根据光电效应方程可知,,若某种金属的逸出功为3.00 eV,则用上述原子发出的三种光照射该金属,产生的光电子的最大初动能的最大值为9.09eV
14.如图所示,两个滑块A、B静置于同一光滑水平直轨道上.A的质量为m,现给滑块A向右的初速度v0,一段时间后A与B发生碰撞,碰后A、B分别以的速度向右运动.求:
① B的质量;
②碰撞过程中A对B的冲量的大小.
【答案】(1)(2)
【解析】
详解】① 根据动量守恒定律可得:,
② 根据动量定理可得:,
15.下列说法正确的有________.
A. 水流的速度越大,水分子的热运动越剧烈
B. 物体由大量分子组成,其单个分子的运动是无规则的,大量分子的运动也是无规律的
C. 在毛细现象中,毛细管中的液面有的升高,有的降低,这与液体的种类和毛细管的材质有关
D. 干湿泡湿度计湿泡显示的温度低于干泡显示的温度,这是湿泡外纱布中的水蒸发吸热的结果
【答案】CD
【解析】
【详解】A、分子热运动的剧烈程度与温度有关,A错误
B、大量分子的运动根据统计学原理,是有规律可循的,B错误
C、毛细现象把几根内径不同的细玻璃管插入水中,可以看到,管内的水面比容器里的水面高,管子的内径越小,里面的水面越高。把这些细玻璃管插入水银中,发生的现象正好相反,管子里的水银面比容器里的水银面低,管子的内径越小,里面的水银面越低。这种现象与液体的种类和毛细管的材质有关。C正确
D、有一种能反映空气中水蒸气含量的装置叫做干湿泡湿度计。它是由两个相同的温度计并列制成的,其中一个温度计被湿布包起来了。两个温度计的读数不一样,两温度计中干泡温度计玻璃泡暴露在空气中,显示的是空气的温度即室温;湿泡温度计的玻璃泡被湿布包起来,因湿布中水分蒸发吸热,所以湿泡温度计示数小于干泡温度计示数。D正确
16.某同学做“用油膜法估测分子的大小”的实验.已知每2 500 mL油酸酒精溶液中含有纯油酸1 mL,用注射器测得每100滴这样的溶液为1 mL,把一滴这样的溶液滴入撒有痱子粉的盛水浅盘里,把玻璃板盖在浅盘上并描画出油酸膜轮廓,如图所示.图中正方形小方格的边长为1 cm,则油酸膜的面积为________cm2,油酸分子直径大小d=________m(保留一位有效数字).
【答案】 (1). 40±2 (2). 1×10-9
【解析】
【详解】数出方格纸中被实线圈起来的部分,可知油酸膜的面积约40cm2;一滴溶液纯油酸的体积,所以
17.如图所示,一定质量的理想气体先从状态A经等容过程到状态B,再经等压过程到状态C.在状态C时气体的体积V=3.0×10-3 m3,温度与状态A相同.求:
①气体在状态B时的体积;
②气体在A→B→C的过程中放出的热量.
【答案】① VB=5×10-3 m3②Q=-600 J
【解析】
【详解】① 根据盖·吕萨克定律
代入数据得
②由于TA=TC 得ΔU=0
A→B:VA=VB 所以W1=0
B→C
由热力学第一定律W+Q=ΔU
解得Q=-600 J
即放出600 J的热量
18.下列说法正确的有________.
A. 全息照片的拍摄利用了光的衍射原理
B. 较弱的声音也可以震碎玻璃杯,是因为玻璃杯和声波发生了共振
C. 光导纤维丝内芯材料的折射率比外套材料的折射率大
D. 鸣笛汽车驶近路人的过程中,路人听到的声波频率与该波源的频率相比减小
【答案】BC
【解析】
【详解】A、全息照片拍摄利用了光的干干涉原理,A错误
B、玻璃杯也在振动,有其固有振动频率,当声波频率和玻璃杯振动的固有频率相同时,发生共振,可以震碎玻璃杯,B正确
C、光导纤维丝利用了光的全反射,而全反射的发生必须是从光密介质到光疏介质,所以其内芯材料的折射率比外套材料的折射率大,C正确
D、根据多普勒效应可知,鸣笛汽车驶近路人的过程中,路人听到的声波频率与该波源的频率相比增大,D错误
19.某同学利用平行玻璃砖测量玻璃的折射率,按插针法步骤正确操作,借助刻度尺完成了光路图.该同学有圆规,却没有量角器,他就以O点为圆心,15.00 cm为半径画圆,分别交入射光线于A点,交直线OO′的延长线于C点.分别过A、C点作法线NN′的垂线交NN′于B、D点,如图所示.用刻度尺测得AB=9.00 cm,CD=6.00 cm,则玻璃的折射率n=________.若玻璃砖前后两面并不平行,按正确实验操作,则他测出的折射率________(选填“会”或“不会”)受到影响.
【答案】 (1). 1.5 (2). 不会
【解析】
【详解】(1)根据光的折射定律可知:,(2)折射率的测量和玻璃砖前后面是否平行无关
20.如图甲所示,在均匀介质中P、Q两质点相距d=0.4 m,质点P的振动图象如图乙所示,已知t=0时刻,P、Q两质点都在平衡位置,且P、Q之间只有一个波峰.求波可能的传播速度的大小.
【答案】波速可能为:
【解析】
【详解】由图乙可得该波的周期T=0.2 s
若P、Q间没有波谷,P、Q间距离等于半个波长,即λ=0.8 m
波速
若P、Q间有一个波谷,P、Q间距离等于一个波长,即λ=0.4 m
波速
若P、Q间有两个波谷,则,即
波速
四、计算题:本题共3小题,共47分.解答时请写必要的文字说明、方程式和重要的演算步骤.只写出最后答案的不能得分.有数值计算的题,答案中必须明确写出数值和单位.
21.如图甲所示,导体框架abcd水平固定放置,ab平行于dc且bc边长L=0.20 m,框架上有定值电阻R=9Ω(其余电阻不计),导体框处于磁感应强度大小B1=1.0 T、方向水平向右的匀强磁场中.有一匝数n=300匝、面积S=0.01 m2、电阻r=1Ω的线圈,通过导线和开关K与导体框架相连,线圈内充满沿其轴线方向的匀强磁场,其磁感应强度B2随时间t变化的关系如图乙所示.B1与B2互不影响.
(1) 求0~0.10 s线圈中的感应电动势大小E;
(2) t=0.22 s时刻闭合开关K,若bc边所受安培力方向竖直向上,判断bc边中电流的方向,并求此时其所受安培力的大小F;
(3) 从t=0时刻起闭合开关K,求0.25 s内电阻R中产生的焦耳热Q.
【答案】(1)30V;(2)1.2 N (3) 24.3 J
【解析】
【详解】(1) 由法拉第电磁感应定律得
代入数据得
(2) 由左手定则得电流方向为b→c
代入数据得
由闭合电路的欧姆定律得
安培力大小F=I2LB1=1.2 N
(3) 由法拉第电磁感应定律得
22.如图所示,桌子靠墙固定放置,用一块长L1=1.0 m的木板在墙和桌面间架设斜面,桌面距地面H=0.8 m,桌面总长L2=1.5 m,斜面与水平桌面的倾角θ可在0~60°间调节后固定,将质量m=0.2 kg的小物块(可视为质点)从斜面顶端静止释放,物块与斜面间的动摩擦因数μ1=0.05,物块与桌面间的动摩擦因数μ2未知,忽略物块在斜面与桌面交接处的机械能损失,不计空气阻力.(重力加速度取g=10 m/s2;最大静摩擦力等于滑动摩擦力;取sin 37°=0.6,cos 37°=0.8)
(1) 求当θ=30°时,物块在斜面上下滑的加速度的大小;(可以用根号表示)
(2) 当θ增大到37°时,物块恰能停在桌面边缘,求物块与桌面间的动摩擦因数μ2;
(3) μ2取第(2)问中的数值,当θ角为多大时物块落地点与墙面的距离最大,最大距离xm是多少.
【答案】
【解析】
【详解】(1) 根据牛顿第二定律,对物体受力分析可得mgsin θ-μ1mgcos θ=ma
代入数据得
(2) 由动能定理得mgL1sin θ-μ1mgL1cos θ-μ2mg(L2-L1cos θ)=0-0
代入数据得μ2=0.8
(3)
得
当θ=53°时vmax=1 m/s
由于解得t=0.4 s
x1=vt=0.4 m
xm=x1+L2=1.9 m
23.电视机显像管原理如图所示,圆形磁场区域半径为R,磁感应强度大小为B0,垂直纸面向外.在磁场右边距离圆心2R处有一竖直放置的足够大的接收屏,过磁场区域圆心O的水平直线与接收屏相交于O1.以O1为坐标原点沿接收屏竖直向上建立y轴,电子枪水平放置于OO1连线上,电子由静止开始经电子枪加速后从A点射入磁场,并从磁场区域最高点C射出.已知电子电荷量大小为e,质量为m.
(1) 求电子枪加速电压U0;
(2) 为使电子打在接收屏上的不同位置,需要调节磁感应强度,求粒子打在屏上的位置y和磁感应强度B的关系;
(3) 若不慎将电子枪沿竖直方向向上平移了一段距离,为控制电子打在接收屏上位置处,需要将磁感应强度B调节为多少?
(参考公式:)
【答案】(1) (2) 故 (|B|<B0) (3)
【解析】
【详解】(1) 根据几何关系可知,粒子做匀速圆周运动的半径r=R,又由于洛伦兹力提供向心力,可得,根据功能关系,粒子经电场加速,最后可得
(2) 几何关系如图所示,
由
可得
故 (|B|<B0)
(3) 由于解得α=30°
即
解得或 (舍去)
由于解得
由于解得

