还剩28页未读,
继续阅读
2019届 二轮复习 专题25 工业地域的形成和工业区-2019年高考地理热点题型和提分秘籍(教学案)(全国通用) Word版含解析
展开
1.工业集聚与工业地域
2.工业联系除了生产上的联系和空间利用上的联系以外,还有信息上的联系,如北京中关村众多电子厂家之间的联系。
3.我国许多地方的经济技术开发区就是在规划的工业用地上,先建成基础设施,再吸引投资者建厂。
热点题型一 工业地域的形成
例1、(2018年全国Ⅰ卷)近年来,世界上出现了将精密机械设备的组装或加工工厂建在地下的现象。例如,日本岐阜某激光加工机组装企业和我国大连某数控机床加工企业,都将工厂建于地面10米以下。据此完成下面小题。
1. 将生产精密机械设备的工厂建在地下有利于
①保持恒温环境 ②储存原材料和产品 ③降低生产成本 ④减小地面震动影响
A. ①③ B. ②③ C. ①④ D. ②④
2. 与岐阜相比,大连地下工厂的设计与施工较少考虑的问题是
A. 防渗水 B. 防噪声 C. 防坍塌 D. 防地震
3. 推断上述企业将工厂建在地下的直接目的是
A. 增强保密程度 B. 保证产品品质
C. 满足战备需要 D. 集约利用土地
【答案】1. C 2. D 3. B
【解析】
2. 日本地处亚欧板块和太平洋板块的交界处,地壳活跃,多地震,而大连地处亚欧板块内部,地壳稳定,因此与日本岐阜相比,大连地下工厂的设计与施工较少考虑的问题是防地震,D正确;其它选项均为两地都要考虑的问题,ABC均错误。故选D。
3. 据第1题的分析可知,精密机械设备将工厂建在地下主要是确保设备的精密制造,保障设备的精度,因此可推断其直接目的是保证产品品质。故选B。
【举一反三】 1996年我国与M国签订海洋渔业发展合作规划,至2010年我国有20多家沿海渔业企业(总部设在国内)在M国从事渔业捕捞和渔业产品加工,产品除满足M国需求外,还远销其他国家。下图示意M国的位置。完成下题。
中资企业在M国从事渔业捕捞和渔业产品加工的主要目的是( )
A.满足我国需求 B.拓展国际市场
C.提高技术水平 D.增加当地就业
【答案】B
【提分秘籍】
1.工业集聚、分散与工业地域
工业集聚和工业分散是工业化发展过程中不同时期和不同条件下出现的两种现象,其产生的核心是降低成本,争取最大利润。目前,世界工业联系呈现出明显的集聚和分散现象。在分析工业集聚与工业分散的发生原因时,应结合不同的情况具体分析。
2.工业集聚的原因与工业类型
类型
原因
目的
案例
传统
工业
运输量大的核心厂与协作厂之间存在投入—产出的联系
减少运费和能耗,降低成本
钢铁、石化工业
新工业
共用基础设施或劳动力
加强信息交流与技术协作
高科技工业园和我国各类经济技术开发区
3.工业分散的原因与工业类型
类型
原因
目的
案例
传统工业发展中的工业分散
工业企业过度饱和,地价、工资上涨,资源紧张,污染严重
利用廉价土地、原材料,占领市场,寻求最优区位,利于环境保护
不少企业由美国东北部向西部、南部迁移
新工业发展中的工业分散
产品轻、薄、短、小且价格昂贵,适宜空运
硅谷企业在东南亚、墨西哥设分厂
由跨国公司形成的工业分散
现代工业的标准化生产和运输技术的新发展
福特汽车、飞机制造
【举一反三】
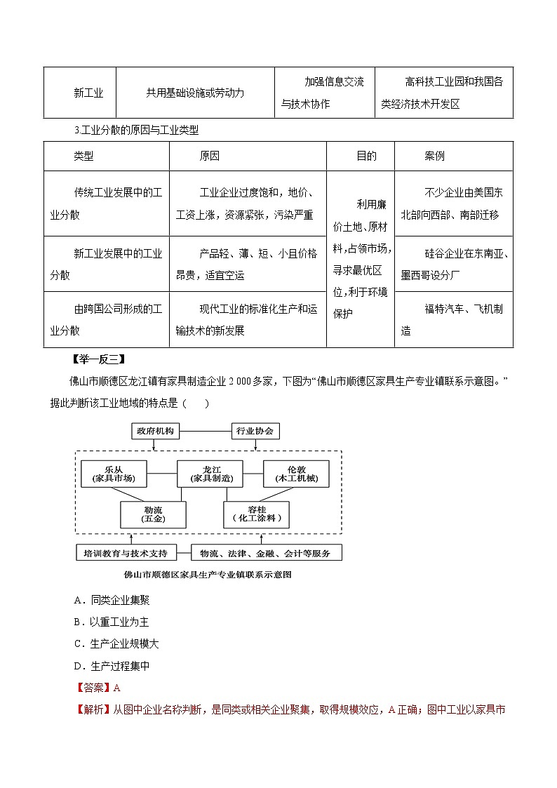
佛山市顺德区龙江镇有家具制造企业2 000多家,下图为“佛山市顺德区家具生产专业镇联系示意图。”据此判断该工业地域的特点是 ( )
A.同类企业集聚
B.以重工业为主
C.生产企业规模大
D.生产过程集中
【答案】A
【解析】从图中企业名称判断,是同类或相关企业聚集,取得规模效应,A正确;图中工业以家具市场为核心,家具制造业为轻工业,B错误;轻工业数量多,规模小,C错误;从图中可知,家具所需要的机械、五金、涂料各来自于不同地方,生产是分散的,D错误。
热点题型二 传统工业区与新工业区
例2、 【2017天津卷】读图文材料,回答4—5题。
随着全球化发展,中国纺织服装产品大量进入国际市场。图4显示了我国省级行政区1987—2010年纺织服装业总产值占全国该产业份额及2010年职工年平均工资。
4.据图4判断,下列省级行政区纺织服装业发展变化特征与原因的正确组合是
A.京津沪产业份额下降——产业结构优化调整
B.福建产业份额增长快——原有工业基础雄厚
C.苏浙产业份额逐年递增——本地市场需求旺
D.新疆产业份额历年较低——纺织业原料短缺
5.近年来,东部沿海地区的纺织服装业向河南、江西等地区转移,其最主要影响因素是
A.交通运输 B.劳动力成本 C.技术水平 D.距市场远近
【答案】4.A5.B
5.产业布局的基本原则是追求利润的最大化。纺织工业属于劳动密集型产业,东部沿海地区经济发达,劳动力价格上涨,成本上升;而河南、江西等中部地区,经济相对东部沿海地区较为落后,劳动力成本较低。因此,导致东部沿海地区的纺织服装业向河南、江西等地区转移。故选B。
【变式探究】阅读材料,回答下列问题。
材料一 “蓉欧快铁”线路西端的欧洲中部地区有世界著名的传统工业区,钢铁、汽车制造工业历史悠久;东端的成都平原地区有国家级高新技术产业开发区,电子工业、汽车产业发展较快。两端广阔的货物集散区域经济互补性强。
材料二 “蓉欧快铁”运行线路图(图1);甲区域等高线地形图(图2)。
图1 图2
一列载有服装鞋帽、家用电器、个人电脑的“蓉欧快铁”奔驰在途中,判断列车的运行方向,并结合汽车生产条件,分析该列车终到站所在地区汽车生产的区位优势。
【答案】自东向西。欧洲中部地区有传统工业区,原料丰富,协作条件好;汽车制造历史悠久,技术水平高,资金雄厚。
【提分秘籍】 分析某地工业发展条件的方法
某地发展工业的有利条件,一般从以下几个方面来加以分析:地理位置、资源条件、农业基础(农业可以为工业提供粮食、副食品、原料等)、交通条件、市场条件、劳动力条件、技术条件、历史条件、政策条件九个大的方面。也可从自然条件、社会经济条件和特殊区位三方面来分析。
(1)自然条件:
①能源资源丰富(如煤炭、油气、水能等);
②矿产资源丰富(如铁矿、有色金属等);
③水资源丰富(如临河流、湖泊)。
(2)社会经济条件:
①市场广阔(如人口密集、城市众多);
②交通便利(如邻铁路、河流;沿海、高速公路;近航空港等);
③劳动力(如人口密集——劳动力丰富廉价,有高等院校——劳动力素质高)。
(3)特殊区位:
①工业基础(如老工业基地);
②农业基础(如邻商品粮、棉基地,乳畜业发达等)。
注意:
1.在分析基地工业发展条件时,不需要把每个方面都分析到,要抓住当地特色,前面提供的只是分析角度;
2.分析时应从有利条件和不利条件两个大的方面去分析。
3.工业区发展条件评价答题模板
分析角度
评价用语
自然条件
原料
接近原料产地,原料充足
燃料
接近燃料地(如煤矿、水电站等),能源充足
水源
靠近水源(如河流、湖泊、水库),水资源丰富
土地
土地平坦开阔,利于建厂
经济条件
市场
接近市场(如人口密集、市场广阔)
交通
交通(如铁路、公路、水运、航空)便利
技术
靠近高等院校和科研院所,有人才和技术优势
劳动力
人口稠密,劳动力丰富、廉价
产业基础
靠近商品粮基地或农业产区,农业基础好;工业基础好
社会条件
国家政策
有国家政策的扶持和鼓励
工业惯性
搬迁费用高
社会协作
设施完善,协作能力强
环境条件
大气污染
盛行风下风向、季风风向垂直的郊外、最小风频上风向
水污染
远离河流上游和水源地
固体废弃物污染
远离农田和居民区
【举一反三】 海尔亚洲研发中心在日本琦玉县熊谷市正式揭牌启用。据此完成(1)~(2)题。
(1)海尔集团在日本再设研发中心,其主要目的是( )
A.降低研发费用,获取最大效益
B.利用先进技术,降低研发费用
C.利用先进技术,拓展日本市场
D.塑造品牌优势,拓展日本市场
(2)海尔集团在国外设立研发中心的意义有( )
①充分利用国外优越的自然条件
②更快捷、更准确地获取市场需求信息
③提供信息网络服务
④实现品牌的本土化和全球化
A.①② B.①③
C.②④ D.③④
【答案】(1)C (2)C
热点题型三 工业区位图的判读
例3.下图为“我国某城市近五年产业发展矩形方阵分析图”。据此回答(1)~(2)题。
(1)该城市在产业发展中( )
A.石油、石化产业增长潜力较大
B.农副产品加工及食品制造业发展空间较小
C.纺织业可优先培育为主导产业
D.目前缺少增长快、占地区生产总值比重大的优势主导产业
(2)为实现经济可持续发展,该城市可采取的措施有( )
①扩大资源开采规模,大量输出原料 ②加大资源加工深度,延长产业链 ③发展传统产业,吸收剩余劳动力 ④培育新兴优势产业,提高竞争力
A.①② B.③④
C.①③ D.②④
【答案】(1)D (2)D
【提分秘籍】
工业区位的主导因素分析在高考中出现的频率较高,变形图较多,牢固掌握工业区位原理,仔细研究各种工业区位模式图的特征,能以不变应万变。常见的工业区位模式图有:
(1)柱状图
依据图示信息,找出占成本比例最大的因素,即为影响该工业区位主导因素,如上图中甲为技术导向型工业、乙为原料导向型工业,丙为劳动力导向型工业、丁为市场导向型工业。
(2)直角坐标系图
依据坐标轴含义和坐标值变化趋势,判断各工业的主导区位因素。如I图中,②工业的人才投入最多(人才与人员数量不同),即为技术导向型工业;③工业的能源投入最多,即为动力导向型工业;④工业的人才投入最少,即对技术要求不高,一般需要大量廉价劳动力,为劳动力导向型工业。Ⅱ图中,合理的棉纺织工业应该布局在A处。
(3)多维坐标图
读准不同坐标的含义和坐标值变化趋势,找出工业的主导区位因素。Ⅲ图中①工业能源投入比重约为70%,即为动力导向型工业;②工业原料投入比重约为70%,即为原料导向型工业;③工业劳动力投入比重约为70%,即为劳动力导向型工业。
Ⅳ图中对应不同图例,模式一的科技因素约占38%,比例最大,为技术导向型工业;模式二的劳动力因素所占比例最大,为劳动力导向型工业;模式三的市场因素比例最大,为市场导向型工业;模式四的原料因素比例最大,为原料导向型工业。
(4)玫瑰图
根据图中信息看出,A能源投入比重最大,为动力导向型工业,B技术投入比重最大,为技术导向型工业;C受市场影响最大,为市场导向型工业;D劳动力投入最大,为劳动力导向型工业。
(5)工业发展模式图
这种图较为复杂,信息丰富,需图文转换,获取关键信息。从图中可知,该工厂早期建在原料产地,后来向市场转移。从图中信息流和物流可以看出,早期物流和信息流在原料地和市场之间流动,后期只有信息流,因此最有可能是市场导向型工业。图示过程反映了原料地对工业区位的影响减弱,市场对工业区位的影响增强。
(6)等值线模式图
将重要区位因素以等值线分布图的形式展示出来,让学生分析判断并选择合适的工业区位。如下图,某企业生产必需的两种原料分别来源于M1、M2,N是该企业的唯一市场,以M1、M2为圆心的同心圆分别代表生产单位产品所需两种原料的等运费线,以N为圆心的同心圆代表单位产品的等运费线,如果仅考虑运费因素,那么甲、乙、丙、丁、戊五个地点最适合建厂的是哪一地点?学生要分别读出甲、乙、丙、丁、戊五地从M1、M2运输原料和运输产品到市场N的运费,算出总和进行比较,即可得出正确答案。
(7)曲线图
右图为工业化进程中原料、交通、科技要素投入比例变化示意图,工业革命后,原料在工业投入中的比重上升。随着科技水平的提高,生产所消耗的原料数量越来越少,可替代的原料越来越多,加上交通运输条件的改善,原料在工业投入中所占的比重在下降,因此曲线①表示原料。科技是第一生产力,对工业的影响越来越明显,每一次工业革命都会对工业生产起到巨大的推动作用,因此曲线②表示科技,其起伏表示技术革命对工业发展的影响。交通一直是影响工业的重要因素,因此曲线③表示交通。
(8)分布模式图
依据上图信息,我国造纸工业多沿河分布,西部地区也有造纸工业的分布,总的来说是东多西少;北京、上海等大城市人口多,消费市场广阔,所以造纸工业发达;造纸工业使用的原料品种丰富,我国南方的广东等省区,盛产甘蔗、竹,蔗渣、竹等可以用来做造纸的原料,所以造纸工业发达。
(9)表格
待选地点
运输成本(单位:元/吨)
原料
燃料
成品
甲
3.68
5.42
8.80
乙
3.16
3.85
14.00
丙
3.16
4.27
11.60
丁
3.68
4.65
4.80
依据表格数据信息进行区位分析,往往要通过计算、比较得出结论。如表中从降低运输成本角度看,该企业区位应该选择在成本最低的丁地。
(10)其他图形
有关这方面的变形图较多,但不变的是要依据不同图形判读影响工业区位的主导因素,或依据以“花费最低的生产成本获得最高的利润”的工业布局原则进行分析。如图中,若生产2个单位重量的产品需3个单位重量的原料M1和2个单位重量的原料M2,那么工厂区位最好接近O、P、Q、R四点中的P点,才可以降低原料M1的运费(其运费所占比例最大)。
(2018年全国Ⅰ卷)近年来,世界上出现了将精密机械设备的组装或加工工厂建在地下的现象。例如,日本岐阜某激光加工机组装企业和我国大连某数控机床加工企业,都将工厂建于地面10米以下。据此完成下面小题。
1. 将生产精密机械设备的工厂建在地下有利于
①保持恒温环境 ②储存原材料和产品 ③降低生产成本 ④减小地面震动影响
A. ①③ B. ②③ C. ①④ D. ②④
2. 与岐阜相比,大连地下工厂的设计与施工较少考虑的问题是
A. 防渗水 B. 防噪声 C. 防坍塌 D. 防地震
3. 推断上述企业将工厂建在地下的直接目的是
A. 增强保密程度 B. 保证产品品质
C. 满足战备需要 D. 集约利用土地
【答案】1. C 2. D 3. B
【解析】
2. 日本地处亚欧板块和太平洋板块的交界处,地壳活跃,多地震,而大连地处亚欧板块内部,地壳稳定,因此与日本岐阜相比,大连地下工厂的设计与施工较少考虑的问题是防地震,D正确;其它选项均为两地都要考虑的问题,ABC均错误。故选D。
3. 据第1题的分析可知,精密机械设备将工厂建在地下主要是确保设备的精密制造,保障设备的精度,因此可推断其直接目的是保证产品品质。故选B。
(2018年全国Ⅲ卷)油纸伞足我国非物质文化遗产,采用传统方法,全手工制作,油纸伞以竹为骨,以纸或丝绸为面,刷桐油以增强韧性并防水,但长期置于干燥环境中易变脆、开裂。近年来。油纸伞走俏国际市场。据此完成下面小题。
1. 与现代钢骨布面伞相比,油纸伞走俏国际市场依赖的主要优势是
A. 携带方便 B. 适用地广
C. 文化蕴涵 D. 经久耐用
2. 下列地区中,宜作为油纸伞重点推销市场的是
A. 欧洲西部 B. 中亚
C. 中东 D. 撒哈拉以南非洲
【答案】1. C 2. A
【解析】
2.欧洲国家与中国有着巨大的文化差异,这使欧洲成为油纸伞市场的基础;同时欧洲西部属于典型的温带海洋性气候,全年多雨,空气湿润,既有利于油纸伞的销售,又有利于其保存。中亚、中东、撒哈拉以南的非洲气候干燥、降水稀少,油纸伞市场不大且不利于其保存(易变脆、开裂)。故选A。
(2018年全国Ⅱ卷)1994年,我国M公司(服装企业)在浙江温州成立,发展过程如图1所示。据此完成下面小题。
图1
1. 1996年,M公司关闭自有生产厂,主要是为了
A. 提高附加值 B. 降低人工成本
C. 缩小规模 D. 加强合作
2. M公司依次将研发中心和总部迁入上海,主要是因为上海
A. 基础设施好 B. 交通便利
C. 销售市场大 D. 信息通达
3. 从发展过程看,M公司一直致力于
A. 打造自主品牌 B. 扩大生产规模
C. 产品款式多样 D. 增强国际影响
【答案】1. A 2. D 3. A
2. 研发中心和总部需要及时获取市场信息,与温州相比,上海经济发达,信息通达,便于企业掌握市场信息,故D项正确。基础设施和交通条件对总部的布局有影响,但不是主要因素,A、B项错误;M公司的销售市场在国内,不只是上海,C项错误。
3. 结合M公司的发展历程,公司在1996年关闭生产厂、开设专卖店,随后将总部和研发中心搬迁到信息通达的上海市,所以M公司一直致力于打造自主品牌,故A项正确。M公司1996年关闭了自有生产厂,没有扩大生产规模,B项错误;材料没有产品款式的信息,C项错误;据图1,M公司2008年销售网络覆盖全国,其市场并不在国外,D项错误。
(2018·海南卷)煤炭占我国能源生产和消费的比例长期在60%以上。近年来,为化解煤炭产能过剩和石油主要依赖进口等问题,我国大力发展煤制油技术和产业,成功解决了煤制油过程中高耗水、高污染和转换效率低等问题。目前已在内蒙古、山西、宁夏、陕西、新疆、贵州等地布局了一批煤制油企业,规划2020年之前形成3000万吨/年的产能。据此完成1~3题。
1.我国煤制油企业布局的区位指向是
A.市场 B.原料
C.交通 D.劳动力
2.在地表水匮乏地区,煤制油企业长期用水宜采用的方式是
A.循环用水 B.开发地下水
C.远程调水 D.建地下水窖
3.发展煤制油产业,可以
A.解决我国能源不足的问题 B.减少我国对新能源开发的压力
C.促进我国煤炭产业的绿色转型升级 D.增强我国主导国际石油市场的能力
【答案】1.B 2.A 3.C
【解析】1.材料显示出我国目前布局的煤制油企业主要位于内蒙古、山西、宁夏、陕西、新疆、贵州等地,这些省区是我国煤炭储量和产量较大的区域,因此煤制油企业布局的区位指向是原料。故B正确。
2.一般而言地表水匮乏地区气候干旱,因此水资源成为人类活动的限制性因素。虽然我国解决了煤制油过程中的高耗水问题,但水资源短缺,与耗水量大的矛盾依然存在,循环用水可以实现水资源的重复利用,适用于长期用水。开发地下水容易引发生态问题,远程调水成本太高,建地下水窖能够收集的水量有限,故A正确,排除B、C、D。
3.煤制油是对煤炭资源的深加工,提高了煤炭源的利用率,而且煤炭变成油后会减少煤炭直接燃烧产生的粉尘,污染小,因此能够促进煤炭产业的绿色升级,故C正确。材料中“为化解煤炭产能过剩和石油主要依赖进口等问题”说明我国当前能源问题只是消费结构不合理,而不是能源不足,故A错误。相对于煤炭、石油、天然气等能源,太阳能、风能、地热能、潮汐能、核能等新能源为清洁能源,是未来能源开发、利用的主要方向,因此煤制油产业可以缓解目前我国石油的压力,但不会减轻对新能源开发的压力,故B错误。当前我国为石油进口大国,而规划中到2020年前我国煤制油企业的市场能力只有3000万吨/年,因此我国没有主导国际石油市场的能力,故D错误。
(2016•上海卷)(十四)重庆在产业结构调整中,充分利用当地优势条件,积极发展国际贸易。
27.2009年到2012年,重庆商品出口中比重变化最大的产品产自于
①资源密集型企业 ②技术密集型企业
③资本密集型企业 ④劳动密集型企业
A.①② B.②③ C.③④ D.①④
28.重庆发展国际贸易的优势条件主要表现为
A.长江航运交通较便利 B.劳动力资源丰富,商品价格低
C.能源、矿产品产量大 D.农业较发达,农产品种类多样
【答案】27、B 28、B
【考点】考查工业区位及区位影响。
(2016•上海卷)(十一)工业是国民经济的主导产业,而工业区位选择是多种区位因素综合左右的结果。
21.以下世界著名工业区中,钢铁、冶金企业主要依靠进口原料、燃料的是
A.德国鲁尔工业区 B.中国京津唐工业区 C.日本阪神工业区 D.美国东北部工业区
22.曾经的杨浦“工业锈带”上,科技园区、创业园区、孵化基地如雨后春笋般地兴起。“锈带铮亮”反映了某些区位要素的影响力越来越强,这些要素主要是
A.能源与原材料 B.技术与人文环境 C.物流与市场 D.劳动力与土地价格
【答案】21、C 22、B
【解析】21.德国鲁尔工业区是在煤炭资源基础上发展起来的,进口法国的铁矿;中国京津唐工业区靠近煤、铁资源产地;日本阪神工业区煤、铁资源都是依赖进口;美国东北部工业区靠近铁矿和煤矿产地。C正确。22.科技园区、创业园区、孵化基地是高新技术产业,它的发展是依靠技术,优美的地理环境及便利的交通运输发展,反映了科技与人文环境要素的影响力越来越强。B正确。
【考点】考查工业区位因素及其影响。
(2016•新课标Ⅰ卷)我国是世界闻名的陶瓷古国,明清时期,“瓷都”景德镇是全国的瓷业中心,产品远销海内外,20世纪80年代初,广东省佛山市率先引进国外现代化陶瓷生产线,逐步发展成为全国乃至世界最大的陶瓷生产基地。2003年,佛山陶瓷主产区被划入中心城区范围,陶瓷产业向景德镇等陶瓷产地转移。据此完成1-3题。
1.与景德镇相比,20世纪80年代佛山瓷业迅速发展的主要原因是
A.市场广阔 B.原材料充足 C.劳动力素质高 D.国家政策倾斜
2.促使佛山陶瓷产业向外转移的主要原因是佛山
A.产业结构调整 B.原材料枯竭 C.市场需求减小 D.企业竞争加剧
3.景德镇吸引佛山陶瓷产业转移的主要优势是
A.资金充足 B.劳动力成本低 C.产业基础好 D.交通运输便捷
【答案】1.D 2.A 3.C
佛山陶瓷产业区变成以发展第三产业为主的中心城区,即佛山市的产业结构调整促使佛山陶瓷产业向外转移;原材料和市场需求并没有发生明显变化;企业竞争加剧不是促使佛山陶瓷产业向外转移的主要原因。
3.景德镇陶瓷发展历史悠久,明清时期,“瓷都”景德镇是全国的瓷业中心,产业基础好是吸引佛山陶瓷产业转移的主要优势,相比佛山市,景德镇在资金和交通方面没有优势,劳动力成本低是景德镇相对佛山一个优势,但不是主要优势,因为还有比景德镇劳动力成本更低的地区,所以景德镇吸引佛山陶瓷产业转移的主要优势是陶瓷产业基础好。
【考点】工业区位和产业转移。
(2016•新课标Ⅲ卷)目前,我国为保护棉农利益,控制国际棉花进口,国内的棉花价格约比国际市场高1/3;我国纺织行业工人工资一般为美国的1/4,是越南/巴基斯坦等国的3倍。我国一些纺织企业为利用国际市场棉花,在国外建纺纱厂,并将产品(纱线)运回国内加工,在我国同行业企业纷纷到越南/巴基斯坦等国建厂的情况下,总部位于杭州的K企业独自在美国建纺纱厂。2015年4月底,K企业在美国工厂生产的第一批110吨纱线运至杭州。据此完成1-3题。
1.如果K企业将纺纱厂建在越南/巴基斯坦等国,利润比建在美国高,最主要的原因是越南/巴基斯坦等国
A.离原料产地较近 B. 离消费市场较近
C. 劳动生产率较高 D. 劳动力价格较低
2.K企业舍弃越南、巴基斯坦等国而选择在美国建纺纱厂,考虑的主要因素可能是
A.原料价格 B.劳动力价格 C.投资环境 D. 市场需求
3.该案例表明,随着工业技术水平的提高,我国纺纱业已大幅度降低了
A.原料使用量 B.劳动力使用量 C.运输量 D. 设备费用
【答案】1.D 2.C 3.B
【考点】产业转移的因素。
(2016•浙江卷)37. 根据下列材料,完成(1)-(3)题。(26分)
材料一
图1为我国西南部分地区略图。图2 为2014年重庆工业结构图。
材料二
成都和重庆是成渝城市群两大核心城市,成都电子信息产业发达,重庆工业基础雄厚。汽车为两城市支柱产业,成都以客车、商用车、轿车生产为主,重庆以重型汽车和轿车生产为主。在十三五规划中,两城市都把中高档轿车、新能源汽车和智能汽车做为发展重点。(10分)
(2)某汽车制造企业拟在重庆建设生产基地,说出其有利条件。(8分)
(3)分析成都与重庆之间汽车产业分工协作的发展思路,并说明其意义。(8分)
【答案】(2)工业基础好,配套完善;交通便利;人才丰富;接近市场;政策支持。
(3)思路:发挥各自优势,实施汽车产业链分工;侧重于生产不同类型或不同档次的汽车,实施产品分工;生产汽车不同零部件,实施生产协作。
意义:避免重复建设或恶性竞争;促进产业集群发展,增强集群效应。
【考点】水能资源开发条件分析,工业发展区位选择,区域产业协作。
(2016•天津卷)14. (20分)读图文材料,回答问题。
台湾省与福建省隔海相望,省内80%人口的祖藉是福建。两岸“三通”的启动和《海峡两岸经济合作框架协议》的实施,加深了两岸的经贸往来。目前福州、厦门等地已建成多个台商投资区。
(1) 说明台商投资区集中在福建省福州、厦门等城市的原因。(6分)
【答案】
(1)地域文化相同(台商回乡投资多);距离近(有港口、运输成本低);政策鼓励。
【解析】
(1)从材料中“台湾省与福建省隔海相望,省内80%人口的祖藉是福建。两岸“三通”的启动和《海峡两岸经济合作框架协议》的实施”,可提取地理位置、文化渊源和政策支持的信息。
【考点】工业布局区位条件。
(2016•北京卷)36.(36分)读图12,回答下列问题
国家大力推进信息化,工业化协同发展,实施精准扶贫政策,为大别山区农产品加工业发展带来新契机。
(4)阐述大别山区发展农产品加工业的有利因素。(8分)
【答案】(4)政策和技术支持;农产品资源丰富,接近原料地;距合肥、武汉等大中城市较近,市场广阔;修建高速公路,交通运输条件改善。
【考点】区域地理环境差异分析,水利工程建设意义,交通运输发展条件及意义,工业发展条件
(2015•新课标II卷)1996年我国与M国签订海洋渔业发展合作规划,至2010年我国有20多家沿海渔业企业(总部设在国内)在M国从事渔业捕捞和渔业产品加工,产品除满足M国需求外,还远销其他国家,下图示意M国的位置。把此完成下列问题。
6、中资企业在M国从事渔业捕捞和渔业产品加工的主要目的是( )
A、满足我国需求 B、拓展国际市场
C、提高技术水平 D、增加当地就业
7、如考虑运输成本,在下列国家中,M国中资企业的产品首先应销往( )
A. 美国 B. 日本 C. 澳大利亚 D. 法国
【答案】6.B 7.D
【解析】
(2015•上海卷)“互联网+商业”即电商,作为一种新业态,对传统的第三产业产生了多方面影响。
4、若干年前,某国际著名出版社利用互联网开办网上书店,消费者订购图书后,通过第三方支付平台付款即可。在网上书店购书不但方便,而且更加便宜。但网上书店也对某些企业产生不良影响,这些企业包括( )
①实体书店 ②实体银行 ③电信公司 ④航空公司
A、①② B、②③ C、③④ D、①④
5、网上购书之所以便宜,部分原因是某些传统的商业区位要素对网上书店影响变得很小。影响变小的要素主要是( )
①交通 ② 人口 ③集聚 ④地价
A、①② B、②③ C、③④ D、①④
【答案】4、A 5、C
【解析】
4.网络购物减少了实体店的销量,对实体商店的冲击大。第三方支付平台付款无需经过银行支付系统,使得商业活动对银行系统的依赖减弱。A正确。
5.网上书店在布局时也考虑交通条件以更好更快捷的向各地消费者服务,消费人群的分布与数量对两类商业活动均产生重要影响。C正确。
(2015•安徽卷)企业总部是企业决策和控制中心。下表表示2001年1月至2012年4月我国上市企业总部在四大区域间的迁移情况。完成下列问题。
30.2001年1月至2012年4月,我国上市企业总部在四大区域间 的迁移表现为( )
A、东部地区上市企业总部主要向东北地区迁移
B、东部地区是上市企业总部迁移的主要目的地
C、中部地区上市企业总部的净迁出量最大
D、西部地区上市企业总部主要迁往中部
31. 下列因素中,影响我国企业总部布局的主要是( )
①原料 ②交通 ③劳动力 ④信息 ⑤政策
A、①②④ B、①③⑤ C、②④⑤ D、③④⑤
【答案】30.B 31.C
【解析】
(2015•北京卷)41.(18分)世界博览会通过展示科学技术发展,预示世界发展方向。1962年世博会在美国西雅图举行。
随着产业的不断升级,人类生活发生着巨大变化,下图是西雅图主导产业变化过程示意图。
(1)归纳西雅图产业转型过程中主导区位因素的变化。(8分)
【答案】
(1)从资源、劳动力密集型向资金密集型转移,再向知识和技术密集型转型。
【解析】木材加工产业的主导区位因素是资源和劳动力,造船业的主导区位因素是资金,飞机制造和生物技术产业等的主导区位因素是知识和技术。
(2015•福建卷)一个国家中某种商品出口的比较优势程度用R值表示,R值越大表示该商品出口的优势越强。表1为2005-2012年中国、东南亚Y国出口商品比较优势前六位的R值。读表完成下列问题。
5.中国,Y国商品出口的共同特点是( )
A.工业品比较优势强 B. 工业品所占比重小
C. 农产品比较优势弱 D. 农产品出口总量大
6.决定Y国鞋子、服装出口优势的生产要素是( )
A.科技 B.资金 C.劳动力 D.原材料
【答案】5.A 6.C
【解析】
(2015•上海卷)石油是工业的血液。认识我国石油资源开发和利用状况,对我国经济发展具有重要的意义。读图回答问题。(10分)
(1)归纳我国石油生产时空分布的基本格局。(4分)
(2)“我国部分地区油田资源已进入中晚期”,举例说明这一判断。(2分)
(3)概述2009年我国石油生产量与进口量的关系,说明2009年华东、华南的石油进口量与其他地区的差异及其原因。(4分)
【答案】
(1)1999年:石油生产主要分布于东北,其他地区相对较少(1分);北方多,南方少;陆上石油生产占主导地位,海洋石油生产相对较少(1分)。
2009年:东北、西北石油生产平分秋色(1分);北方多,南方少,陆上石油生产占主导地位的格局保持不变(1分)
(2)由图可见东北的石油生产量逐步下降(1分),进口量明显增加(1分),这反映该地区油田开发强度大,储量有所减少,需要进口部分石油弥补储量不足带来的产能下降。这表明我国部分地区油田确已进入中晚期。
(3)关系:2009年我国石油进口量明显大于国内生产量(2分);
差异:华东、华南石油进口量明显大于其他地区(1分);
原因:华东、华南石油生产量远远满足不了本地区经济发展的需要,必须依靠进口弥补缺口(1分)。
【解析】
(2)油田资源进入中晚期,石油产量将逐渐下降,该区域石油进口量增加。图中符合这一特征的地区为东北地区。由图可见东北的石油生产量逐步下降,进口量明显增加,这反映该地区油田开发强度大,储量有所减少,需要进口部分石油弥补储量不足带来的产能下降。这表明我国部分地区油田确已进入中晚期。
(3)通过各地石油生产量相加得到的数据与各地石油进口量相加得到的数据,两数据进行对比可知2009年我国石油进口量明显大于国内生产量。华东、华南石油进口量明显大于其他地区。这与华东、华南石油生产量小,两区经济发达,石油消费大,必须依靠进口弥补缺口有关。
(2015•海南卷)电解铝业是高耗能、高污染产业。近年来,我国新建电解铝产能主要分布在西北地区。有人认为,我国电解铝业西移大势所趋。下图示意铝工业主要部门及其在我国的主要分布省区(2010年前)。据此完成以下问题。
3.西北地区大规模发展电解铝业依赖的优势条件是( )
A.廉价而充足的电力 B.良好的生态环境
C.充足的原料供应 D.良好的工业基础
4.电解铝业由东、中部转移到西北地区,会导致( )
A.能耗降低 B.产品价格提高
C.污染排放减少 D.运输成本增加
5. 西北地区电解铝厂选址应远离( )
A.交通线 B.输电线 C.绿洲 D.荒漠
【答案】3.A 4.D 5.C
【解析】
5.电解铝厂污染较为严重,西北地区人口、城市等主要分布在绿洲地区,为较少对该地的污染,电解铝厂选址应远离绿洲。
(2014.海南高考)一些跨国企业通过在国际互联网上发布订单的方式,将产品的制造环节转移给承接订单的企业。下图示意其一般模式。该模式中,制造工厂的国际转移速度较快。据此完成1~3题。
1.在图示模式中( )
A.发单企业集中在亚洲
B.接单企业主要分布在发达国家
C.产品全部在接单企业的工厂制造
D.利润随订单流向逐级递减
2.从事下列产业的跨国企业,适于采用图示模式的是( )
A.普通服装制造 B.汽车制造
C.金属冶炼 D.甘蔗制糖
3.在图示模式中,导致制造工厂国际转移速度较快的主要因素是( )
A.原材料价格 B.交通条件
C.工人工资 D.市场
5.(2014·大纲全国卷)阅读图文资料,完成下列要求。
材料一 大约公元前5000年,印度河流域开始了棉花种植。棉花种植技术传入中国后,自汉至唐,只在今新疆、西南部分地区有零星种植。南宋末,长江流域植棉渐广。元初,“置浙东、江东、江西、湖广、福建木棉提举司。责民岁输木棉十万匹”。黄道婆在松江传授学自海南岛的技术,改造织机,使这里迅速成为棉纺织中心,“松江棉布,衣被天下”。元明时,各种农书都积极推广植棉和棉纺织技术。棉花种植迅速发展并超过桑麻,棉花成为我国纺织业的主要原料。
——摘编自白寿彝总主编《中国通史》
材料二 公元1世纪,阿拉伯商人将亚洲精美的细棉布带入欧洲。15世纪,英格兰开始出现棉花种植,随后被英国殖民者带到了英属北美殖民地。棉织品的魅力渐渐征服了欧洲人,对棉织品的需求与日俱增。18世纪中叶,棉纺织业率先出现了机器生产,英国工业革命由此开始。工业化生产扩大了对棉花的需求。英属北美殖民地南部因其自然条件适宜,棉花种植业迅速发展起来,成为英国的主要棉花原料供应地,创造了所谓“棉花王国”的神话。美国南方的种植园主千方百计向中西部地区扩展棉花种植园,并且认为“人们不敢向棉花开战,世界上没有任何力量敢于向棉花开战,因为棉花就是王”。
分析18世纪英国作为世界棉花加工中心的优势及问题。
【答案】优势:机器设备与生产技术领先;市场需求量大;原料(棉花)供应充足;优良港口多,利于棉花和棉布进出口运输。问题:大量的棉花和棉布进出口增加了运输成本。(其他合理回答酌情评分)
6.(2014.天津高考)结合图文材料,回答问题。
山城重庆工业历史悠久,是大型综合性工业中心和西南地区综合交通枢纽。2014年作为“长江经济带”的重要增长级,纳入国家经济发展战略。
目前,重庆已把新能源汽车、电子信息等作为现代制造业的发展重点。
从图文材料中找出两条相关信息,分别对应说明重庆发展现代制造业的有利社会经济条件。
【解析】可从影响工业布局的区位因素分析,注意所答内容必须能从图文材料中获得。
【答案】①信息:是大型综合性工业中心
条件:工业部门齐全,技术力量强
②信息:工业历史悠久(原来就有机械、汽车、电子电器等制造业)
条件:工业基础雄厚
③信息:是“长江经济带”的增长极,纳入国家经济发展战略
条件:国家政策支持
④信息:是西南地区的综合交通枢纽
条件:地域间联系便捷,市场广阔
(答出①②③④中两项即可)
7.(2014.浙江高考)根据下列材料,完成下列问题。
材料一 下图为云贵两省部分区域及相邻地区略图。
材料二 云南瑞丽试验区是沿边国家重点开发开放试验区,支柱产业主要包括红木加工、农矿产品物流、摩托车组装等。贵州贵安新区是国家内陆开放型经济示范区,支柱产业主要包括电子信息制造、航空制造、大数据处理等。
从对生产要素依赖的重要性角度,比较瑞丽试验区和贵安新区支柱产业的差异,并分别简述两区发展的有利区位条件。
【答案】瑞丽试验区为原料(或劳动)密集型;贵安新区为技术(或知识)密集型。
瑞丽试验区距原料产地近,市场需求大;边境贸易便利;土地和劳动力价格较低。(任答两点)
贵安新区交通便捷;科教较为发达,高素质劳动力充足;有大城市依托。(任答两点)
8.(2014.四川高考)右图中M、N海域均是世界优良渔场。读图回答下列问题。
指出渔产品加工业所属导向型工业的类型,并分析在M海域沿岸国家发展该工业的区位优势。
【解析】以渔产品为原料的加工业属于原料导向型工业。M渔场所在海域处在加那利寒流与赤道逆流(暖流)交汇处,渔业资源丰富;沿岸国家为非洲国家,属发展中国家,劳动力丰富且廉价,靠近经济发达的欧洲西部地区,市场广阔;西部濒临大西洋,海运发达,交通便利。
【答案】原料导向型;临M海域世界优良渔场,渔业资源丰富;属发展中国家,劳动力充裕(或工资水平低);邻近欧洲,渔业加工产品消费市场广阔;西濒大西洋,海运交通方便。
9.(2014.山东高考)阅读材料,回答问题。
材料一 20世纪90年代以来,中国逐步成为世界主要汽车企业投资的热点地区。现今,中国已超过美国,成为世界最大的汽车生产国。
材料二 吉林省是我国汽车工业大省。近年来,该省汽车工业规模不断扩大,部分配套零部件生产由长春市向周边地区转移,带动了周边地区汽车零部件生产企业的快速发展,形成了以长春市为核心的汽车工业“整零协作”模式。下图为长春市及其周边地区汽车工业空间体系图。
(1)指出与美国相比,中国汽车工业发展的区位优势。
(2)试分析汽车工业“整零协作”模式对长春市周边零部件生产地区的积极作用。
【答案】(1)市场需求量大(市场潜力大);生产成本低(劳动力成本低;土地成本低)。
(2)有利于企业实现专业化生产(分工协作),优化了产业结构(提高了工业化水平);当地企业规模扩大、数量增多,促进了当地的经济发展(扩大了当地经济规模);增加了就业机会(推动了城市化进程)。
10.(2014.上海高考)改革开放政策使我国汽车制造业迅猛发展,在多种区位因素影响下,汽车制造业发生空间集聚与扩散。读图文资料,回答问题。
汽车制造具有链条长、关联企业多的特点,既有整车生产企业,又有与之相配合的上游各零部件生产企业和下游销售服务企业。它们共同组成庞大的汽车产业链。
(1)分析从1996年到2010年京津冀都市圈汽车企业高密度区和中密度区的空间拓展方向。
(2)图2显示汽车制造业空间演变的一般过程,如图2a所示,在市场等因素的驱动下,在中心区形成汽车核心企业,上、下游的关联企业都集聚而来,形成由核心企业—关联企业组成的汽车产业链。如图2的b、c图,进一步阐述汽车制造业空间演变的过程和原因。
(3)从市场、土地价格、集聚三个方面,分析区位条件对京津冀都市圈汽车制造业发展的影响。
【答案】(1)从1996年到2010年,中密度区明显向都市圈北部拓展;高密度区由京津及其周边地区进一步向外扩展,都市圈东部、南部也出现若干高密度区。
(2)图2b显示,在市场等因素的吸引下,中心区域又出现了新的核心企业,同时与该核心企业相关的上、下游的关联企业也集聚而来,形成由两个核心企业—关联企业组成的汽车产业链。图2c表示,集聚在中心区域的核心企业和部分关联企业,为了开拓新的市场或为了降低成本,向外扩散,同时集聚了一批新的关联企业。
(3)京津冀都市圈人口众多,经济发展水平高,汽车销售市场广大;京、津市区土地价格高,但该都市圈地域广大,京津郊区(县)土地价格相对较低;原有工业基础雄厚,制造业门类齐全,水平高,有利于形成众多的上游关联企业,从而可以集约利用土地资源和已有基础设施,降低生产成本,促进协作与创新。因此,京津冀成为我国汽车制造业集聚程度较高地域之一,且汽车制造业主要集聚在京津郊区县或河北省的一些中小城市附近。
1.工业集聚与工业地域
2.工业联系除了生产上的联系和空间利用上的联系以外,还有信息上的联系,如北京中关村众多电子厂家之间的联系。
3.我国许多地方的经济技术开发区就是在规划的工业用地上,先建成基础设施,再吸引投资者建厂。
热点题型一 工业地域的形成
例1、(2018年全国Ⅰ卷)近年来,世界上出现了将精密机械设备的组装或加工工厂建在地下的现象。例如,日本岐阜某激光加工机组装企业和我国大连某数控机床加工企业,都将工厂建于地面10米以下。据此完成下面小题。
1. 将生产精密机械设备的工厂建在地下有利于
①保持恒温环境 ②储存原材料和产品 ③降低生产成本 ④减小地面震动影响
A. ①③ B. ②③ C. ①④ D. ②④
2. 与岐阜相比,大连地下工厂的设计与施工较少考虑的问题是
A. 防渗水 B. 防噪声 C. 防坍塌 D. 防地震
3. 推断上述企业将工厂建在地下的直接目的是
A. 增强保密程度 B. 保证产品品质
C. 满足战备需要 D. 集约利用土地
【答案】1. C 2. D 3. B
【解析】
2. 日本地处亚欧板块和太平洋板块的交界处,地壳活跃,多地震,而大连地处亚欧板块内部,地壳稳定,因此与日本岐阜相比,大连地下工厂的设计与施工较少考虑的问题是防地震,D正确;其它选项均为两地都要考虑的问题,ABC均错误。故选D。
3. 据第1题的分析可知,精密机械设备将工厂建在地下主要是确保设备的精密制造,保障设备的精度,因此可推断其直接目的是保证产品品质。故选B。
【举一反三】 1996年我国与M国签订海洋渔业发展合作规划,至2010年我国有20多家沿海渔业企业(总部设在国内)在M国从事渔业捕捞和渔业产品加工,产品除满足M国需求外,还远销其他国家。下图示意M国的位置。完成下题。
中资企业在M国从事渔业捕捞和渔业产品加工的主要目的是( )
A.满足我国需求 B.拓展国际市场
C.提高技术水平 D.增加当地就业
【答案】B
【提分秘籍】
1.工业集聚、分散与工业地域
工业集聚和工业分散是工业化发展过程中不同时期和不同条件下出现的两种现象,其产生的核心是降低成本,争取最大利润。目前,世界工业联系呈现出明显的集聚和分散现象。在分析工业集聚与工业分散的发生原因时,应结合不同的情况具体分析。
2.工业集聚的原因与工业类型
类型
原因
目的
案例
传统
工业
运输量大的核心厂与协作厂之间存在投入—产出的联系
减少运费和能耗,降低成本
钢铁、石化工业
新工业
共用基础设施或劳动力
加强信息交流与技术协作
高科技工业园和我国各类经济技术开发区
3.工业分散的原因与工业类型
类型
原因
目的
案例
传统工业发展中的工业分散
工业企业过度饱和,地价、工资上涨,资源紧张,污染严重
利用廉价土地、原材料,占领市场,寻求最优区位,利于环境保护
不少企业由美国东北部向西部、南部迁移
新工业发展中的工业分散
产品轻、薄、短、小且价格昂贵,适宜空运
硅谷企业在东南亚、墨西哥设分厂
由跨国公司形成的工业分散
现代工业的标准化生产和运输技术的新发展
福特汽车、飞机制造
【举一反三】
佛山市顺德区龙江镇有家具制造企业2 000多家,下图为“佛山市顺德区家具生产专业镇联系示意图。”据此判断该工业地域的特点是 ( )
A.同类企业集聚
B.以重工业为主
C.生产企业规模大
D.生产过程集中
【答案】A
【解析】从图中企业名称判断,是同类或相关企业聚集,取得规模效应,A正确;图中工业以家具市场为核心,家具制造业为轻工业,B错误;轻工业数量多,规模小,C错误;从图中可知,家具所需要的机械、五金、涂料各来自于不同地方,生产是分散的,D错误。
热点题型二 传统工业区与新工业区
例2、 【2017天津卷】读图文材料,回答4—5题。
随着全球化发展,中国纺织服装产品大量进入国际市场。图4显示了我国省级行政区1987—2010年纺织服装业总产值占全国该产业份额及2010年职工年平均工资。
4.据图4判断,下列省级行政区纺织服装业发展变化特征与原因的正确组合是
A.京津沪产业份额下降——产业结构优化调整
B.福建产业份额增长快——原有工业基础雄厚
C.苏浙产业份额逐年递增——本地市场需求旺
D.新疆产业份额历年较低——纺织业原料短缺
5.近年来,东部沿海地区的纺织服装业向河南、江西等地区转移,其最主要影响因素是
A.交通运输 B.劳动力成本 C.技术水平 D.距市场远近
【答案】4.A5.B
5.产业布局的基本原则是追求利润的最大化。纺织工业属于劳动密集型产业,东部沿海地区经济发达,劳动力价格上涨,成本上升;而河南、江西等中部地区,经济相对东部沿海地区较为落后,劳动力成本较低。因此,导致东部沿海地区的纺织服装业向河南、江西等地区转移。故选B。
【变式探究】阅读材料,回答下列问题。
材料一 “蓉欧快铁”线路西端的欧洲中部地区有世界著名的传统工业区,钢铁、汽车制造工业历史悠久;东端的成都平原地区有国家级高新技术产业开发区,电子工业、汽车产业发展较快。两端广阔的货物集散区域经济互补性强。
材料二 “蓉欧快铁”运行线路图(图1);甲区域等高线地形图(图2)。
图1 图2
一列载有服装鞋帽、家用电器、个人电脑的“蓉欧快铁”奔驰在途中,判断列车的运行方向,并结合汽车生产条件,分析该列车终到站所在地区汽车生产的区位优势。
【答案】自东向西。欧洲中部地区有传统工业区,原料丰富,协作条件好;汽车制造历史悠久,技术水平高,资金雄厚。
【提分秘籍】 分析某地工业发展条件的方法
某地发展工业的有利条件,一般从以下几个方面来加以分析:地理位置、资源条件、农业基础(农业可以为工业提供粮食、副食品、原料等)、交通条件、市场条件、劳动力条件、技术条件、历史条件、政策条件九个大的方面。也可从自然条件、社会经济条件和特殊区位三方面来分析。
(1)自然条件:
①能源资源丰富(如煤炭、油气、水能等);
②矿产资源丰富(如铁矿、有色金属等);
③水资源丰富(如临河流、湖泊)。
(2)社会经济条件:
①市场广阔(如人口密集、城市众多);
②交通便利(如邻铁路、河流;沿海、高速公路;近航空港等);
③劳动力(如人口密集——劳动力丰富廉价,有高等院校——劳动力素质高)。
(3)特殊区位:
①工业基础(如老工业基地);
②农业基础(如邻商品粮、棉基地,乳畜业发达等)。
注意:
1.在分析基地工业发展条件时,不需要把每个方面都分析到,要抓住当地特色,前面提供的只是分析角度;
2.分析时应从有利条件和不利条件两个大的方面去分析。
3.工业区发展条件评价答题模板
分析角度
评价用语
自然条件
原料
接近原料产地,原料充足
燃料
接近燃料地(如煤矿、水电站等),能源充足
水源
靠近水源(如河流、湖泊、水库),水资源丰富
土地
土地平坦开阔,利于建厂
经济条件
市场
接近市场(如人口密集、市场广阔)
交通
交通(如铁路、公路、水运、航空)便利
技术
靠近高等院校和科研院所,有人才和技术优势
劳动力
人口稠密,劳动力丰富、廉价
产业基础
靠近商品粮基地或农业产区,农业基础好;工业基础好
社会条件
国家政策
有国家政策的扶持和鼓励
工业惯性
搬迁费用高
社会协作
设施完善,协作能力强
环境条件
大气污染
盛行风下风向、季风风向垂直的郊外、最小风频上风向
水污染
远离河流上游和水源地
固体废弃物污染
远离农田和居民区
【举一反三】 海尔亚洲研发中心在日本琦玉县熊谷市正式揭牌启用。据此完成(1)~(2)题。
(1)海尔集团在日本再设研发中心,其主要目的是( )
A.降低研发费用,获取最大效益
B.利用先进技术,降低研发费用
C.利用先进技术,拓展日本市场
D.塑造品牌优势,拓展日本市场
(2)海尔集团在国外设立研发中心的意义有( )
①充分利用国外优越的自然条件
②更快捷、更准确地获取市场需求信息
③提供信息网络服务
④实现品牌的本土化和全球化
A.①② B.①③
C.②④ D.③④
【答案】(1)C (2)C
热点题型三 工业区位图的判读
例3.下图为“我国某城市近五年产业发展矩形方阵分析图”。据此回答(1)~(2)题。
(1)该城市在产业发展中( )
A.石油、石化产业增长潜力较大
B.农副产品加工及食品制造业发展空间较小
C.纺织业可优先培育为主导产业
D.目前缺少增长快、占地区生产总值比重大的优势主导产业
(2)为实现经济可持续发展,该城市可采取的措施有( )
①扩大资源开采规模,大量输出原料 ②加大资源加工深度,延长产业链 ③发展传统产业,吸收剩余劳动力 ④培育新兴优势产业,提高竞争力
A.①② B.③④
C.①③ D.②④
【答案】(1)D (2)D
【提分秘籍】
工业区位的主导因素分析在高考中出现的频率较高,变形图较多,牢固掌握工业区位原理,仔细研究各种工业区位模式图的特征,能以不变应万变。常见的工业区位模式图有:
(1)柱状图
依据图示信息,找出占成本比例最大的因素,即为影响该工业区位主导因素,如上图中甲为技术导向型工业、乙为原料导向型工业,丙为劳动力导向型工业、丁为市场导向型工业。
(2)直角坐标系图
依据坐标轴含义和坐标值变化趋势,判断各工业的主导区位因素。如I图中,②工业的人才投入最多(人才与人员数量不同),即为技术导向型工业;③工业的能源投入最多,即为动力导向型工业;④工业的人才投入最少,即对技术要求不高,一般需要大量廉价劳动力,为劳动力导向型工业。Ⅱ图中,合理的棉纺织工业应该布局在A处。
(3)多维坐标图
读准不同坐标的含义和坐标值变化趋势,找出工业的主导区位因素。Ⅲ图中①工业能源投入比重约为70%,即为动力导向型工业;②工业原料投入比重约为70%,即为原料导向型工业;③工业劳动力投入比重约为70%,即为劳动力导向型工业。
Ⅳ图中对应不同图例,模式一的科技因素约占38%,比例最大,为技术导向型工业;模式二的劳动力因素所占比例最大,为劳动力导向型工业;模式三的市场因素比例最大,为市场导向型工业;模式四的原料因素比例最大,为原料导向型工业。
(4)玫瑰图
根据图中信息看出,A能源投入比重最大,为动力导向型工业,B技术投入比重最大,为技术导向型工业;C受市场影响最大,为市场导向型工业;D劳动力投入最大,为劳动力导向型工业。
(5)工业发展模式图
这种图较为复杂,信息丰富,需图文转换,获取关键信息。从图中可知,该工厂早期建在原料产地,后来向市场转移。从图中信息流和物流可以看出,早期物流和信息流在原料地和市场之间流动,后期只有信息流,因此最有可能是市场导向型工业。图示过程反映了原料地对工业区位的影响减弱,市场对工业区位的影响增强。
(6)等值线模式图
将重要区位因素以等值线分布图的形式展示出来,让学生分析判断并选择合适的工业区位。如下图,某企业生产必需的两种原料分别来源于M1、M2,N是该企业的唯一市场,以M1、M2为圆心的同心圆分别代表生产单位产品所需两种原料的等运费线,以N为圆心的同心圆代表单位产品的等运费线,如果仅考虑运费因素,那么甲、乙、丙、丁、戊五个地点最适合建厂的是哪一地点?学生要分别读出甲、乙、丙、丁、戊五地从M1、M2运输原料和运输产品到市场N的运费,算出总和进行比较,即可得出正确答案。
(7)曲线图
右图为工业化进程中原料、交通、科技要素投入比例变化示意图,工业革命后,原料在工业投入中的比重上升。随着科技水平的提高,生产所消耗的原料数量越来越少,可替代的原料越来越多,加上交通运输条件的改善,原料在工业投入中所占的比重在下降,因此曲线①表示原料。科技是第一生产力,对工业的影响越来越明显,每一次工业革命都会对工业生产起到巨大的推动作用,因此曲线②表示科技,其起伏表示技术革命对工业发展的影响。交通一直是影响工业的重要因素,因此曲线③表示交通。
(8)分布模式图
依据上图信息,我国造纸工业多沿河分布,西部地区也有造纸工业的分布,总的来说是东多西少;北京、上海等大城市人口多,消费市场广阔,所以造纸工业发达;造纸工业使用的原料品种丰富,我国南方的广东等省区,盛产甘蔗、竹,蔗渣、竹等可以用来做造纸的原料,所以造纸工业发达。
(9)表格
待选地点
运输成本(单位:元/吨)
原料
燃料
成品
甲
3.68
5.42
8.80
乙
3.16
3.85
14.00
丙
3.16
4.27
11.60
丁
3.68
4.65
4.80
依据表格数据信息进行区位分析,往往要通过计算、比较得出结论。如表中从降低运输成本角度看,该企业区位应该选择在成本最低的丁地。
(10)其他图形
有关这方面的变形图较多,但不变的是要依据不同图形判读影响工业区位的主导因素,或依据以“花费最低的生产成本获得最高的利润”的工业布局原则进行分析。如图中,若生产2个单位重量的产品需3个单位重量的原料M1和2个单位重量的原料M2,那么工厂区位最好接近O、P、Q、R四点中的P点,才可以降低原料M1的运费(其运费所占比例最大)。
(2018年全国Ⅰ卷)近年来,世界上出现了将精密机械设备的组装或加工工厂建在地下的现象。例如,日本岐阜某激光加工机组装企业和我国大连某数控机床加工企业,都将工厂建于地面10米以下。据此完成下面小题。
1. 将生产精密机械设备的工厂建在地下有利于
①保持恒温环境 ②储存原材料和产品 ③降低生产成本 ④减小地面震动影响
A. ①③ B. ②③ C. ①④ D. ②④
2. 与岐阜相比,大连地下工厂的设计与施工较少考虑的问题是
A. 防渗水 B. 防噪声 C. 防坍塌 D. 防地震
3. 推断上述企业将工厂建在地下的直接目的是
A. 增强保密程度 B. 保证产品品质
C. 满足战备需要 D. 集约利用土地
【答案】1. C 2. D 3. B
【解析】
2. 日本地处亚欧板块和太平洋板块的交界处,地壳活跃,多地震,而大连地处亚欧板块内部,地壳稳定,因此与日本岐阜相比,大连地下工厂的设计与施工较少考虑的问题是防地震,D正确;其它选项均为两地都要考虑的问题,ABC均错误。故选D。
3. 据第1题的分析可知,精密机械设备将工厂建在地下主要是确保设备的精密制造,保障设备的精度,因此可推断其直接目的是保证产品品质。故选B。
(2018年全国Ⅲ卷)油纸伞足我国非物质文化遗产,采用传统方法,全手工制作,油纸伞以竹为骨,以纸或丝绸为面,刷桐油以增强韧性并防水,但长期置于干燥环境中易变脆、开裂。近年来。油纸伞走俏国际市场。据此完成下面小题。
1. 与现代钢骨布面伞相比,油纸伞走俏国际市场依赖的主要优势是
A. 携带方便 B. 适用地广
C. 文化蕴涵 D. 经久耐用
2. 下列地区中,宜作为油纸伞重点推销市场的是
A. 欧洲西部 B. 中亚
C. 中东 D. 撒哈拉以南非洲
【答案】1. C 2. A
【解析】
2.欧洲国家与中国有着巨大的文化差异,这使欧洲成为油纸伞市场的基础;同时欧洲西部属于典型的温带海洋性气候,全年多雨,空气湿润,既有利于油纸伞的销售,又有利于其保存。中亚、中东、撒哈拉以南的非洲气候干燥、降水稀少,油纸伞市场不大且不利于其保存(易变脆、开裂)。故选A。
(2018年全国Ⅱ卷)1994年,我国M公司(服装企业)在浙江温州成立,发展过程如图1所示。据此完成下面小题。
图1
1. 1996年,M公司关闭自有生产厂,主要是为了
A. 提高附加值 B. 降低人工成本
C. 缩小规模 D. 加强合作
2. M公司依次将研发中心和总部迁入上海,主要是因为上海
A. 基础设施好 B. 交通便利
C. 销售市场大 D. 信息通达
3. 从发展过程看,M公司一直致力于
A. 打造自主品牌 B. 扩大生产规模
C. 产品款式多样 D. 增强国际影响
【答案】1. A 2. D 3. A
2. 研发中心和总部需要及时获取市场信息,与温州相比,上海经济发达,信息通达,便于企业掌握市场信息,故D项正确。基础设施和交通条件对总部的布局有影响,但不是主要因素,A、B项错误;M公司的销售市场在国内,不只是上海,C项错误。
3. 结合M公司的发展历程,公司在1996年关闭生产厂、开设专卖店,随后将总部和研发中心搬迁到信息通达的上海市,所以M公司一直致力于打造自主品牌,故A项正确。M公司1996年关闭了自有生产厂,没有扩大生产规模,B项错误;材料没有产品款式的信息,C项错误;据图1,M公司2008年销售网络覆盖全国,其市场并不在国外,D项错误。
(2018·海南卷)煤炭占我国能源生产和消费的比例长期在60%以上。近年来,为化解煤炭产能过剩和石油主要依赖进口等问题,我国大力发展煤制油技术和产业,成功解决了煤制油过程中高耗水、高污染和转换效率低等问题。目前已在内蒙古、山西、宁夏、陕西、新疆、贵州等地布局了一批煤制油企业,规划2020年之前形成3000万吨/年的产能。据此完成1~3题。
1.我国煤制油企业布局的区位指向是
A.市场 B.原料
C.交通 D.劳动力
2.在地表水匮乏地区,煤制油企业长期用水宜采用的方式是
A.循环用水 B.开发地下水
C.远程调水 D.建地下水窖
3.发展煤制油产业,可以
A.解决我国能源不足的问题 B.减少我国对新能源开发的压力
C.促进我国煤炭产业的绿色转型升级 D.增强我国主导国际石油市场的能力
【答案】1.B 2.A 3.C
【解析】1.材料显示出我国目前布局的煤制油企业主要位于内蒙古、山西、宁夏、陕西、新疆、贵州等地,这些省区是我国煤炭储量和产量较大的区域,因此煤制油企业布局的区位指向是原料。故B正确。
2.一般而言地表水匮乏地区气候干旱,因此水资源成为人类活动的限制性因素。虽然我国解决了煤制油过程中的高耗水问题,但水资源短缺,与耗水量大的矛盾依然存在,循环用水可以实现水资源的重复利用,适用于长期用水。开发地下水容易引发生态问题,远程调水成本太高,建地下水窖能够收集的水量有限,故A正确,排除B、C、D。
3.煤制油是对煤炭资源的深加工,提高了煤炭源的利用率,而且煤炭变成油后会减少煤炭直接燃烧产生的粉尘,污染小,因此能够促进煤炭产业的绿色升级,故C正确。材料中“为化解煤炭产能过剩和石油主要依赖进口等问题”说明我国当前能源问题只是消费结构不合理,而不是能源不足,故A错误。相对于煤炭、石油、天然气等能源,太阳能、风能、地热能、潮汐能、核能等新能源为清洁能源,是未来能源开发、利用的主要方向,因此煤制油产业可以缓解目前我国石油的压力,但不会减轻对新能源开发的压力,故B错误。当前我国为石油进口大国,而规划中到2020年前我国煤制油企业的市场能力只有3000万吨/年,因此我国没有主导国际石油市场的能力,故D错误。
(2016•上海卷)(十四)重庆在产业结构调整中,充分利用当地优势条件,积极发展国际贸易。
27.2009年到2012年,重庆商品出口中比重变化最大的产品产自于
①资源密集型企业 ②技术密集型企业
③资本密集型企业 ④劳动密集型企业
A.①② B.②③ C.③④ D.①④
28.重庆发展国际贸易的优势条件主要表现为
A.长江航运交通较便利 B.劳动力资源丰富,商品价格低
C.能源、矿产品产量大 D.农业较发达,农产品种类多样
【答案】27、B 28、B
【考点】考查工业区位及区位影响。
(2016•上海卷)(十一)工业是国民经济的主导产业,而工业区位选择是多种区位因素综合左右的结果。
21.以下世界著名工业区中,钢铁、冶金企业主要依靠进口原料、燃料的是
A.德国鲁尔工业区 B.中国京津唐工业区 C.日本阪神工业区 D.美国东北部工业区
22.曾经的杨浦“工业锈带”上,科技园区、创业园区、孵化基地如雨后春笋般地兴起。“锈带铮亮”反映了某些区位要素的影响力越来越强,这些要素主要是
A.能源与原材料 B.技术与人文环境 C.物流与市场 D.劳动力与土地价格
【答案】21、C 22、B
【解析】21.德国鲁尔工业区是在煤炭资源基础上发展起来的,进口法国的铁矿;中国京津唐工业区靠近煤、铁资源产地;日本阪神工业区煤、铁资源都是依赖进口;美国东北部工业区靠近铁矿和煤矿产地。C正确。22.科技园区、创业园区、孵化基地是高新技术产业,它的发展是依靠技术,优美的地理环境及便利的交通运输发展,反映了科技与人文环境要素的影响力越来越强。B正确。
【考点】考查工业区位因素及其影响。
(2016•新课标Ⅰ卷)我国是世界闻名的陶瓷古国,明清时期,“瓷都”景德镇是全国的瓷业中心,产品远销海内外,20世纪80年代初,广东省佛山市率先引进国外现代化陶瓷生产线,逐步发展成为全国乃至世界最大的陶瓷生产基地。2003年,佛山陶瓷主产区被划入中心城区范围,陶瓷产业向景德镇等陶瓷产地转移。据此完成1-3题。
1.与景德镇相比,20世纪80年代佛山瓷业迅速发展的主要原因是
A.市场广阔 B.原材料充足 C.劳动力素质高 D.国家政策倾斜
2.促使佛山陶瓷产业向外转移的主要原因是佛山
A.产业结构调整 B.原材料枯竭 C.市场需求减小 D.企业竞争加剧
3.景德镇吸引佛山陶瓷产业转移的主要优势是
A.资金充足 B.劳动力成本低 C.产业基础好 D.交通运输便捷
【答案】1.D 2.A 3.C
佛山陶瓷产业区变成以发展第三产业为主的中心城区,即佛山市的产业结构调整促使佛山陶瓷产业向外转移;原材料和市场需求并没有发生明显变化;企业竞争加剧不是促使佛山陶瓷产业向外转移的主要原因。
3.景德镇陶瓷发展历史悠久,明清时期,“瓷都”景德镇是全国的瓷业中心,产业基础好是吸引佛山陶瓷产业转移的主要优势,相比佛山市,景德镇在资金和交通方面没有优势,劳动力成本低是景德镇相对佛山一个优势,但不是主要优势,因为还有比景德镇劳动力成本更低的地区,所以景德镇吸引佛山陶瓷产业转移的主要优势是陶瓷产业基础好。
【考点】工业区位和产业转移。
(2016•新课标Ⅲ卷)目前,我国为保护棉农利益,控制国际棉花进口,国内的棉花价格约比国际市场高1/3;我国纺织行业工人工资一般为美国的1/4,是越南/巴基斯坦等国的3倍。我国一些纺织企业为利用国际市场棉花,在国外建纺纱厂,并将产品(纱线)运回国内加工,在我国同行业企业纷纷到越南/巴基斯坦等国建厂的情况下,总部位于杭州的K企业独自在美国建纺纱厂。2015年4月底,K企业在美国工厂生产的第一批110吨纱线运至杭州。据此完成1-3题。
1.如果K企业将纺纱厂建在越南/巴基斯坦等国,利润比建在美国高,最主要的原因是越南/巴基斯坦等国
A.离原料产地较近 B. 离消费市场较近
C. 劳动生产率较高 D. 劳动力价格较低
2.K企业舍弃越南、巴基斯坦等国而选择在美国建纺纱厂,考虑的主要因素可能是
A.原料价格 B.劳动力价格 C.投资环境 D. 市场需求
3.该案例表明,随着工业技术水平的提高,我国纺纱业已大幅度降低了
A.原料使用量 B.劳动力使用量 C.运输量 D. 设备费用
【答案】1.D 2.C 3.B
【考点】产业转移的因素。
(2016•浙江卷)37. 根据下列材料,完成(1)-(3)题。(26分)
材料一
图1为我国西南部分地区略图。图2 为2014年重庆工业结构图。
材料二
成都和重庆是成渝城市群两大核心城市,成都电子信息产业发达,重庆工业基础雄厚。汽车为两城市支柱产业,成都以客车、商用车、轿车生产为主,重庆以重型汽车和轿车生产为主。在十三五规划中,两城市都把中高档轿车、新能源汽车和智能汽车做为发展重点。(10分)
(2)某汽车制造企业拟在重庆建设生产基地,说出其有利条件。(8分)
(3)分析成都与重庆之间汽车产业分工协作的发展思路,并说明其意义。(8分)
【答案】(2)工业基础好,配套完善;交通便利;人才丰富;接近市场;政策支持。
(3)思路:发挥各自优势,实施汽车产业链分工;侧重于生产不同类型或不同档次的汽车,实施产品分工;生产汽车不同零部件,实施生产协作。
意义:避免重复建设或恶性竞争;促进产业集群发展,增强集群效应。
【考点】水能资源开发条件分析,工业发展区位选择,区域产业协作。
(2016•天津卷)14. (20分)读图文材料,回答问题。
台湾省与福建省隔海相望,省内80%人口的祖藉是福建。两岸“三通”的启动和《海峡两岸经济合作框架协议》的实施,加深了两岸的经贸往来。目前福州、厦门等地已建成多个台商投资区。
(1) 说明台商投资区集中在福建省福州、厦门等城市的原因。(6分)
【答案】
(1)地域文化相同(台商回乡投资多);距离近(有港口、运输成本低);政策鼓励。
【解析】
(1)从材料中“台湾省与福建省隔海相望,省内80%人口的祖藉是福建。两岸“三通”的启动和《海峡两岸经济合作框架协议》的实施”,可提取地理位置、文化渊源和政策支持的信息。
【考点】工业布局区位条件。
(2016•北京卷)36.(36分)读图12,回答下列问题
国家大力推进信息化,工业化协同发展,实施精准扶贫政策,为大别山区农产品加工业发展带来新契机。
(4)阐述大别山区发展农产品加工业的有利因素。(8分)
【答案】(4)政策和技术支持;农产品资源丰富,接近原料地;距合肥、武汉等大中城市较近,市场广阔;修建高速公路,交通运输条件改善。
【考点】区域地理环境差异分析,水利工程建设意义,交通运输发展条件及意义,工业发展条件
(2015•新课标II卷)1996年我国与M国签订海洋渔业发展合作规划,至2010年我国有20多家沿海渔业企业(总部设在国内)在M国从事渔业捕捞和渔业产品加工,产品除满足M国需求外,还远销其他国家,下图示意M国的位置。把此完成下列问题。
6、中资企业在M国从事渔业捕捞和渔业产品加工的主要目的是( )
A、满足我国需求 B、拓展国际市场
C、提高技术水平 D、增加当地就业
7、如考虑运输成本,在下列国家中,M国中资企业的产品首先应销往( )
A. 美国 B. 日本 C. 澳大利亚 D. 法国
【答案】6.B 7.D
【解析】
(2015•上海卷)“互联网+商业”即电商,作为一种新业态,对传统的第三产业产生了多方面影响。
4、若干年前,某国际著名出版社利用互联网开办网上书店,消费者订购图书后,通过第三方支付平台付款即可。在网上书店购书不但方便,而且更加便宜。但网上书店也对某些企业产生不良影响,这些企业包括( )
①实体书店 ②实体银行 ③电信公司 ④航空公司
A、①② B、②③ C、③④ D、①④
5、网上购书之所以便宜,部分原因是某些传统的商业区位要素对网上书店影响变得很小。影响变小的要素主要是( )
①交通 ② 人口 ③集聚 ④地价
A、①② B、②③ C、③④ D、①④
【答案】4、A 5、C
【解析】
4.网络购物减少了实体店的销量,对实体商店的冲击大。第三方支付平台付款无需经过银行支付系统,使得商业活动对银行系统的依赖减弱。A正确。
5.网上书店在布局时也考虑交通条件以更好更快捷的向各地消费者服务,消费人群的分布与数量对两类商业活动均产生重要影响。C正确。
(2015•安徽卷)企业总部是企业决策和控制中心。下表表示2001年1月至2012年4月我国上市企业总部在四大区域间的迁移情况。完成下列问题。
30.2001年1月至2012年4月,我国上市企业总部在四大区域间 的迁移表现为( )
A、东部地区上市企业总部主要向东北地区迁移
B、东部地区是上市企业总部迁移的主要目的地
C、中部地区上市企业总部的净迁出量最大
D、西部地区上市企业总部主要迁往中部
31. 下列因素中,影响我国企业总部布局的主要是( )
①原料 ②交通 ③劳动力 ④信息 ⑤政策
A、①②④ B、①③⑤ C、②④⑤ D、③④⑤
【答案】30.B 31.C
【解析】
(2015•北京卷)41.(18分)世界博览会通过展示科学技术发展,预示世界发展方向。1962年世博会在美国西雅图举行。
随着产业的不断升级,人类生活发生着巨大变化,下图是西雅图主导产业变化过程示意图。
(1)归纳西雅图产业转型过程中主导区位因素的变化。(8分)
【答案】
(1)从资源、劳动力密集型向资金密集型转移,再向知识和技术密集型转型。
【解析】木材加工产业的主导区位因素是资源和劳动力,造船业的主导区位因素是资金,飞机制造和生物技术产业等的主导区位因素是知识和技术。
(2015•福建卷)一个国家中某种商品出口的比较优势程度用R值表示,R值越大表示该商品出口的优势越强。表1为2005-2012年中国、东南亚Y国出口商品比较优势前六位的R值。读表完成下列问题。
5.中国,Y国商品出口的共同特点是( )
A.工业品比较优势强 B. 工业品所占比重小
C. 农产品比较优势弱 D. 农产品出口总量大
6.决定Y国鞋子、服装出口优势的生产要素是( )
A.科技 B.资金 C.劳动力 D.原材料
【答案】5.A 6.C
【解析】
(2015•上海卷)石油是工业的血液。认识我国石油资源开发和利用状况,对我国经济发展具有重要的意义。读图回答问题。(10分)
(1)归纳我国石油生产时空分布的基本格局。(4分)
(2)“我国部分地区油田资源已进入中晚期”,举例说明这一判断。(2分)
(3)概述2009年我国石油生产量与进口量的关系,说明2009年华东、华南的石油进口量与其他地区的差异及其原因。(4分)
【答案】
(1)1999年:石油生产主要分布于东北,其他地区相对较少(1分);北方多,南方少;陆上石油生产占主导地位,海洋石油生产相对较少(1分)。
2009年:东北、西北石油生产平分秋色(1分);北方多,南方少,陆上石油生产占主导地位的格局保持不变(1分)
(2)由图可见东北的石油生产量逐步下降(1分),进口量明显增加(1分),这反映该地区油田开发强度大,储量有所减少,需要进口部分石油弥补储量不足带来的产能下降。这表明我国部分地区油田确已进入中晚期。
(3)关系:2009年我国石油进口量明显大于国内生产量(2分);
差异:华东、华南石油进口量明显大于其他地区(1分);
原因:华东、华南石油生产量远远满足不了本地区经济发展的需要,必须依靠进口弥补缺口(1分)。
【解析】
(2)油田资源进入中晚期,石油产量将逐渐下降,该区域石油进口量增加。图中符合这一特征的地区为东北地区。由图可见东北的石油生产量逐步下降,进口量明显增加,这反映该地区油田开发强度大,储量有所减少,需要进口部分石油弥补储量不足带来的产能下降。这表明我国部分地区油田确已进入中晚期。
(3)通过各地石油生产量相加得到的数据与各地石油进口量相加得到的数据,两数据进行对比可知2009年我国石油进口量明显大于国内生产量。华东、华南石油进口量明显大于其他地区。这与华东、华南石油生产量小,两区经济发达,石油消费大,必须依靠进口弥补缺口有关。
(2015•海南卷)电解铝业是高耗能、高污染产业。近年来,我国新建电解铝产能主要分布在西北地区。有人认为,我国电解铝业西移大势所趋。下图示意铝工业主要部门及其在我国的主要分布省区(2010年前)。据此完成以下问题。
3.西北地区大规模发展电解铝业依赖的优势条件是( )
A.廉价而充足的电力 B.良好的生态环境
C.充足的原料供应 D.良好的工业基础
4.电解铝业由东、中部转移到西北地区,会导致( )
A.能耗降低 B.产品价格提高
C.污染排放减少 D.运输成本增加
5. 西北地区电解铝厂选址应远离( )
A.交通线 B.输电线 C.绿洲 D.荒漠
【答案】3.A 4.D 5.C
【解析】
5.电解铝厂污染较为严重,西北地区人口、城市等主要分布在绿洲地区,为较少对该地的污染,电解铝厂选址应远离绿洲。
(2014.海南高考)一些跨国企业通过在国际互联网上发布订单的方式,将产品的制造环节转移给承接订单的企业。下图示意其一般模式。该模式中,制造工厂的国际转移速度较快。据此完成1~3题。
1.在图示模式中( )
A.发单企业集中在亚洲
B.接单企业主要分布在发达国家
C.产品全部在接单企业的工厂制造
D.利润随订单流向逐级递减
2.从事下列产业的跨国企业,适于采用图示模式的是( )
A.普通服装制造 B.汽车制造
C.金属冶炼 D.甘蔗制糖
3.在图示模式中,导致制造工厂国际转移速度较快的主要因素是( )
A.原材料价格 B.交通条件
C.工人工资 D.市场
5.(2014·大纲全国卷)阅读图文资料,完成下列要求。
材料一 大约公元前5000年,印度河流域开始了棉花种植。棉花种植技术传入中国后,自汉至唐,只在今新疆、西南部分地区有零星种植。南宋末,长江流域植棉渐广。元初,“置浙东、江东、江西、湖广、福建木棉提举司。责民岁输木棉十万匹”。黄道婆在松江传授学自海南岛的技术,改造织机,使这里迅速成为棉纺织中心,“松江棉布,衣被天下”。元明时,各种农书都积极推广植棉和棉纺织技术。棉花种植迅速发展并超过桑麻,棉花成为我国纺织业的主要原料。
——摘编自白寿彝总主编《中国通史》
材料二 公元1世纪,阿拉伯商人将亚洲精美的细棉布带入欧洲。15世纪,英格兰开始出现棉花种植,随后被英国殖民者带到了英属北美殖民地。棉织品的魅力渐渐征服了欧洲人,对棉织品的需求与日俱增。18世纪中叶,棉纺织业率先出现了机器生产,英国工业革命由此开始。工业化生产扩大了对棉花的需求。英属北美殖民地南部因其自然条件适宜,棉花种植业迅速发展起来,成为英国的主要棉花原料供应地,创造了所谓“棉花王国”的神话。美国南方的种植园主千方百计向中西部地区扩展棉花种植园,并且认为“人们不敢向棉花开战,世界上没有任何力量敢于向棉花开战,因为棉花就是王”。
分析18世纪英国作为世界棉花加工中心的优势及问题。
【答案】优势:机器设备与生产技术领先;市场需求量大;原料(棉花)供应充足;优良港口多,利于棉花和棉布进出口运输。问题:大量的棉花和棉布进出口增加了运输成本。(其他合理回答酌情评分)
6.(2014.天津高考)结合图文材料,回答问题。
山城重庆工业历史悠久,是大型综合性工业中心和西南地区综合交通枢纽。2014年作为“长江经济带”的重要增长级,纳入国家经济发展战略。
目前,重庆已把新能源汽车、电子信息等作为现代制造业的发展重点。
从图文材料中找出两条相关信息,分别对应说明重庆发展现代制造业的有利社会经济条件。
【解析】可从影响工业布局的区位因素分析,注意所答内容必须能从图文材料中获得。
【答案】①信息:是大型综合性工业中心
条件:工业部门齐全,技术力量强
②信息:工业历史悠久(原来就有机械、汽车、电子电器等制造业)
条件:工业基础雄厚
③信息:是“长江经济带”的增长极,纳入国家经济发展战略
条件:国家政策支持
④信息:是西南地区的综合交通枢纽
条件:地域间联系便捷,市场广阔
(答出①②③④中两项即可)
7.(2014.浙江高考)根据下列材料,完成下列问题。
材料一 下图为云贵两省部分区域及相邻地区略图。
材料二 云南瑞丽试验区是沿边国家重点开发开放试验区,支柱产业主要包括红木加工、农矿产品物流、摩托车组装等。贵州贵安新区是国家内陆开放型经济示范区,支柱产业主要包括电子信息制造、航空制造、大数据处理等。
从对生产要素依赖的重要性角度,比较瑞丽试验区和贵安新区支柱产业的差异,并分别简述两区发展的有利区位条件。
【答案】瑞丽试验区为原料(或劳动)密集型;贵安新区为技术(或知识)密集型。
瑞丽试验区距原料产地近,市场需求大;边境贸易便利;土地和劳动力价格较低。(任答两点)
贵安新区交通便捷;科教较为发达,高素质劳动力充足;有大城市依托。(任答两点)
8.(2014.四川高考)右图中M、N海域均是世界优良渔场。读图回答下列问题。
指出渔产品加工业所属导向型工业的类型,并分析在M海域沿岸国家发展该工业的区位优势。
【解析】以渔产品为原料的加工业属于原料导向型工业。M渔场所在海域处在加那利寒流与赤道逆流(暖流)交汇处,渔业资源丰富;沿岸国家为非洲国家,属发展中国家,劳动力丰富且廉价,靠近经济发达的欧洲西部地区,市场广阔;西部濒临大西洋,海运发达,交通便利。
【答案】原料导向型;临M海域世界优良渔场,渔业资源丰富;属发展中国家,劳动力充裕(或工资水平低);邻近欧洲,渔业加工产品消费市场广阔;西濒大西洋,海运交通方便。
9.(2014.山东高考)阅读材料,回答问题。
材料一 20世纪90年代以来,中国逐步成为世界主要汽车企业投资的热点地区。现今,中国已超过美国,成为世界最大的汽车生产国。
材料二 吉林省是我国汽车工业大省。近年来,该省汽车工业规模不断扩大,部分配套零部件生产由长春市向周边地区转移,带动了周边地区汽车零部件生产企业的快速发展,形成了以长春市为核心的汽车工业“整零协作”模式。下图为长春市及其周边地区汽车工业空间体系图。
(1)指出与美国相比,中国汽车工业发展的区位优势。
(2)试分析汽车工业“整零协作”模式对长春市周边零部件生产地区的积极作用。
【答案】(1)市场需求量大(市场潜力大);生产成本低(劳动力成本低;土地成本低)。
(2)有利于企业实现专业化生产(分工协作),优化了产业结构(提高了工业化水平);当地企业规模扩大、数量增多,促进了当地的经济发展(扩大了当地经济规模);增加了就业机会(推动了城市化进程)。
10.(2014.上海高考)改革开放政策使我国汽车制造业迅猛发展,在多种区位因素影响下,汽车制造业发生空间集聚与扩散。读图文资料,回答问题。
汽车制造具有链条长、关联企业多的特点,既有整车生产企业,又有与之相配合的上游各零部件生产企业和下游销售服务企业。它们共同组成庞大的汽车产业链。
(1)分析从1996年到2010年京津冀都市圈汽车企业高密度区和中密度区的空间拓展方向。
(2)图2显示汽车制造业空间演变的一般过程,如图2a所示,在市场等因素的驱动下,在中心区形成汽车核心企业,上、下游的关联企业都集聚而来,形成由核心企业—关联企业组成的汽车产业链。如图2的b、c图,进一步阐述汽车制造业空间演变的过程和原因。
(3)从市场、土地价格、集聚三个方面,分析区位条件对京津冀都市圈汽车制造业发展的影响。
【答案】(1)从1996年到2010年,中密度区明显向都市圈北部拓展;高密度区由京津及其周边地区进一步向外扩展,都市圈东部、南部也出现若干高密度区。
(2)图2b显示,在市场等因素的吸引下,中心区域又出现了新的核心企业,同时与该核心企业相关的上、下游的关联企业也集聚而来,形成由两个核心企业—关联企业组成的汽车产业链。图2c表示,集聚在中心区域的核心企业和部分关联企业,为了开拓新的市场或为了降低成本,向外扩散,同时集聚了一批新的关联企业。
(3)京津冀都市圈人口众多,经济发展水平高,汽车销售市场广大;京、津市区土地价格高,但该都市圈地域广大,京津郊区(县)土地价格相对较低;原有工业基础雄厚,制造业门类齐全,水平高,有利于形成众多的上游关联企业,从而可以集约利用土地资源和已有基础设施,降低生产成本,促进协作与创新。因此,京津冀成为我国汽车制造业集聚程度较高地域之一,且汽车制造业主要集聚在京津郊区县或河北省的一些中小城市附近。
相关资料
更多

