还剩18页未读,
继续阅读
2019届 二轮复习 专题七区域可持续发展微专题26可持续发展与环境保护学案(浙江选考)Word版
展开
微专题26 可持续发展与环境保护
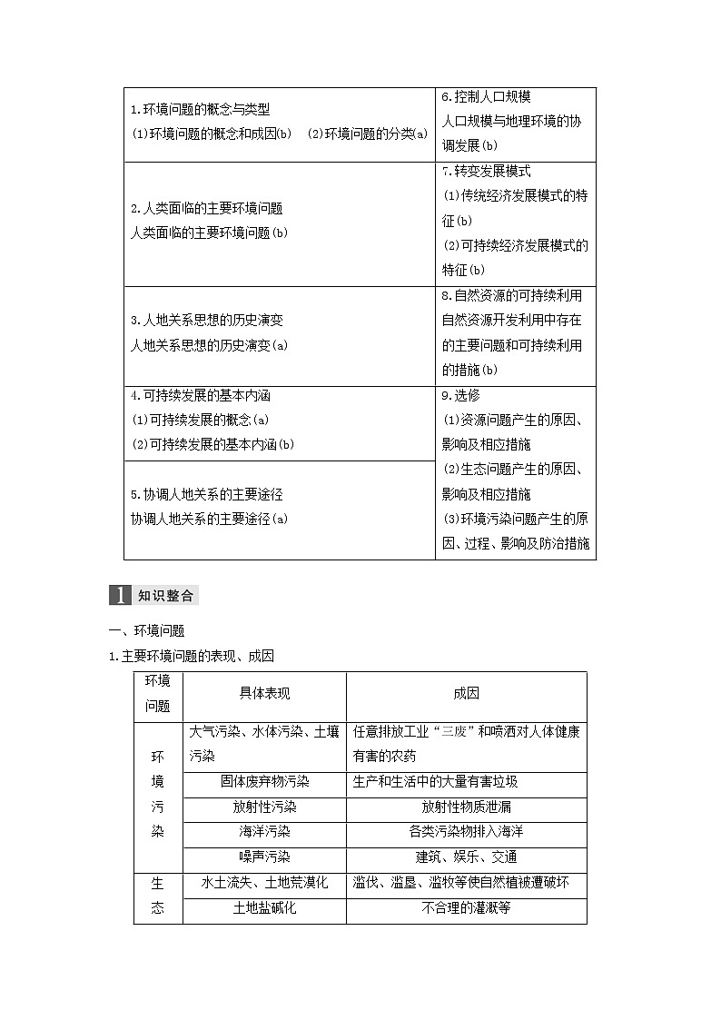
考试要求
考试内容
1.环境问题的概念与类型
(1)环境问题的概念和成因(b) (2)环境问题的分类(a)
6.控制人口规模
人口规模与地理环境的协调发展(b)
2.人类面临的主要环境问题
人类面临的主要环境问题(b)
7.转变发展模式
(1)传统经济发展模式的特征(b)
(2)可持续经济发展模式的特征(b)
3.人地关系思想的历史演变
人地关系思想的历史演变(a)
8.自然资源的可持续利用
自然资源开发利用中存在的主要问题和可持续利用的措施(b)
4.可持续发展的基本内涵
(1)可持续发展的概念(a)
(2)可持续发展的基本内涵(b)
9.选修
(1)资源问题产生的原因、影响及相应措施
(2)生态问题产生的原因、影响及相应措施
(3)环境污染问题产生的原因、过程、影响及防治措施
5.协调人地关系的主要途径
协调人地关系的主要途径(a)
一、环境问题
1.主要环境问题的表现、成因
环境
问题
具体表现
成因
环
境
污
染
大气污染、水体污染、土壤污染
任意排放工业“三废”和喷洒对人体健康有害的农药
固体废弃物污染
生产和生活中的大量有害垃圾
放射性污染
放射性物质泄漏
海洋污染
各类污染物排入海洋
噪声污染
建筑、娱乐、交通
生
态
破
坏
水土流失、土地荒漠化
滥伐、滥垦、滥牧等使自然植被遭破坏
土地盐碱化
不合理的灌溉等
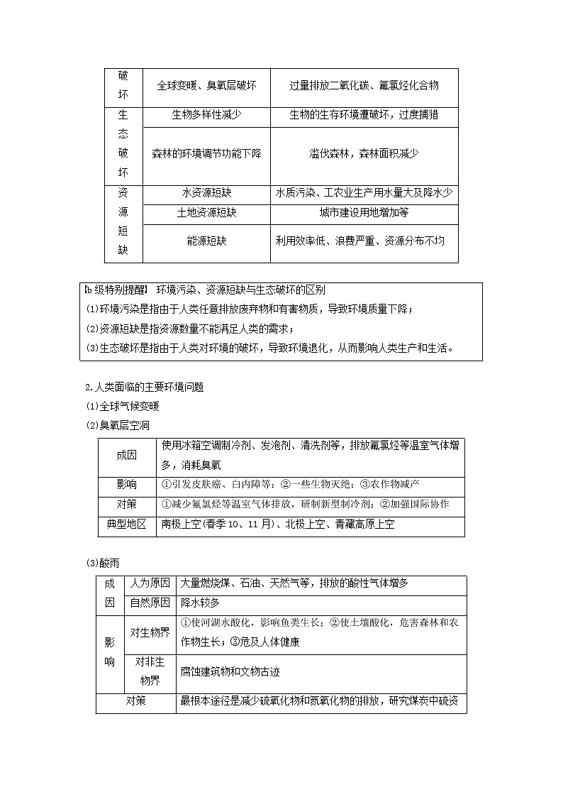
全球变暖、臭氧层破坏
过量排放二氧化碳、氟氯烃化合物
生
态
破
坏
生物多样性减少
生物的生存环境遭破坏,过度捕猎
森林的环境调节功能下降
滥伐森林,森林面积减少
资
源
短
缺
水资源短缺
水质污染、工农业生产用水量大及降水少
土地资源短缺
城市建设用地增加等
能源短缺
利用效率低、浪费严重、资源分布不均
b级特别提醒 环境污染、资源短缺与生态破坏的区别
(1)环境污染是指由于人类任意排放废弃物和有害物质,导致环境质量下降;
(2)资源短缺是指资源数量不能满足人类的需求;
(3)生态破坏是指由于人类对环境的破坏,导致环境退化,从而影响人类生产和生活。
2.人类面临的主要环境问题
(1)全球气候变暖
(2)臭氧层空洞
成因
使用冰箱空调制冷剂、发泡剂、清洗剂等,排放氟氯烃等温室气体增多,消耗臭氧
影响
①引发皮肤癌、白内障等;②一些生物灭绝;③农作物减产
对策
①减少氟氯烃等温室气体排放,研制新型制冷剂;②加强国际协作
典型地区
南极上空(春季10、11月)、北极上空、青藏高原上空
(3)酸雨
成
因
人为原因
大量燃烧煤、石油、天然气等,排放的酸性气体增多
自然原因
降水较多
影
响
对生物界
①使河湖水酸化,影响鱼类生长;②使土壤酸化,危害森林和农作物生长;③危及人体健康
对非生
物界
腐蚀建筑物和文物古迹
对策
最根本途径是减少硫氧化物和氮氧化物的排放,研究煤炭中硫资源的综合开发和利用,发展洁净煤技术等
典型地区
我国酸雨区(东南部,pH值小于5.6)、重酸雨区(长江三角洲、珠江三角洲、四川和云贵地区,pH值小于4.5),世界酸雨区(西欧、北美等地)
3.中国区域生态环境问题分布、成因及其防治途径
生态环
境问题
主要分
布区
人为原因
自然原因
防治措施
森林
破坏
东北、西南、华南
滥垦、滥伐,超出了森林抚育更新的能力
森林火灾等
封山育林、有计划地砍伐、采育结合、退耕还林、改变林区经济结构
草原
退化
内蒙古、青海、宁夏、新疆
过度放牧、垦殖
气候干旱、降水减少
退牧还草、封育草场、舍饲养畜
湿地
萎缩
三江平原,湖滨、海滨
环境污染、围湖(海)造田、引水灌溉以及河流的截流改向
沉积物自然充满湖沼
建立湿地自然保护区、停止围垦、退田还湖还湿
生物
多样
性锐
减
林区、草原、近海海域
人类的狩猎采集、环境污染和生态系统的破坏
物种有产生、发育和消亡的过程
扩大自然保护区、建立生态走廊、采育结合、合理放牧、实行禁渔期制度
土壤
侵蚀
(水土
流失)
黄土高原、东南丘陵
人口稠密,过垦严重
降水季节变化大且多暴雨
退耕还林、植树种草、改坡为梯
土地
荒漠
化
西北、华北半干旱区
过度樵采、过度放牧、水资源利用不当
降水少、气候干旱、蒸发旺盛
解决当地群众生活用能问题、严禁乱砍滥伐、合理利用水资源
二、可持续发展
1.可持续发展的观念
可持续发展是一种永续、长久的发展方式,它不仅能促进当代社会的进步,又对后代人的进一步发展留有发展空间,提供相应的条件。其主要观念有:发展、公平、环境、权利等。具体分析如下:
观念
内容
要求
发展
社会经济发展是第一位的
可持续发展是一种发展方式,尤其是对经济发展而言,可持续发展更具意义
公平
①时间方面:同代人之间,代际之间。
②空间方面:地区与地区之间,部门与部门之间,国家与国家之间
人类的发展不应危及其他物种的生存;各国有权根据需要开发本国资源,并确保不对其他国家的环境造成损害;现代人需要和子孙后代共享资源和环境
环境
环境保护和经济发展互为因果,彼此联系,两者对立统一,并不是不可调和的
人类应做到合理开发和利用自然资源,保持适度的人口规模,处理好发展经济与保护环境的关系,不要仅注重其中一方面,而忽略另一方面
权利
人类、国家、个人都享有享受优美环境的权利,任何人不能剥夺
地区、国家之间不能转移污染严重的物质,不能使生态破坏跨国蔓延,各个国家、地区、个人及整个人类的决策和行为应有助于环保并不对其他人和地区的环境权利造成损害
2.可持续发展的构成
可持续发展系统包括社会、经济和生态持续发展。其中生态持续发展是基础,经济持续发展是条件,社会持续发展是目的。这三个系统都是在人的管理调控下进行的。三者间的关系如下:
3.协调人地关系的主要途径
4.不同发展观和发展方式
(1)传统发展观和可持续发展观
传统发展观
可持续发展观
发展目标
以经济发展为目标,经济的增长就意味着发展
以社会全面发展为标准,其终极目标是生态、社会和经济的全面发展
增长方式
高投入、高消耗、低产出
低投入、低污染、高产出
消费模式
提倡高消费
提倡适度消费
文明标准
建立的是物质文明,主要考虑经济利益
建立物质文明的同时,还要考虑社会文明、精神文明和生态文明
时间尺度
当代人的最大需求
强调代际公平
空间尺度
从区域利益出发,采取封闭式、掠夺式和转嫁式的方式
从全球利益出发,是一种互补式的发展方式
(2)生态农业和清洁生产
生态农业
清洁生产
含义
把农业生产和生态平衡协调一致,发挥生态效益,促进持续增长的农业经营方式
对生产过程和产品采取整体预防的环境策略,以减少污染、提高资源利用率的生产方式
原理
高效经济、现代农业
循环经济、废物减量化
案例
澳大利亚的小麦—牧羊带;美国混合农业带;珠三角的基塘农业;华北的鱼塘—台田农业;南方山区立体农业;南方稻田养鱼等
山西的煤电气一体化工程;广西甘蔗制糖、肥料、饲料产业园;山西水泥、建材产业园;辽中南重工业省级改造工程
b级拓展延伸
循环经济发展模式
真题设问
1.(2018·4月浙江选考)该清洁生产方式的益处是
2.(2017·4月浙江选考)分析甲地所在国海洋渔业资源丰富的原因及渔业生产目前面临的主要环境问题。
3.(2016·10月浙江选考)为防止河套灌区土壤盐渍化,宜采取的措施是
4.(2016·4月浙江选考)分析20世纪50至70年代洛杉矶市出现光化学烟雾的主要原因。
考向和规律
1.考向:某种环境问题产生的原因;某种环境问题的防治或治理措施;人类的行为或某种地理事物对环境的影响。
2.命题规律
题型:选择题和非选择题均是本专题常见的考查形式。
材料特征:多以文字材料、区域景观图、区域示意图或某种地理事物的示意图为载体呈现相关信息,需要学生理解信息与知识之间的联系。
设问特征:设问多是归纳某地面临的环境问题或某种环境问题产生的原因、影响、防治措施等。
选项或答案特征:围绕材料,结合当地的具体特点,回扣教材知识,分析、归纳、提炼出答案要点。
例1 (2018·4月浙江选考)下图为我国某酒精企业清洁生产工艺流程示意图,其中虚线部分为传统生产工艺。该清洁生产方式的益处是( )
①提高土壤肥力 ②提高资源利用效率 ③减少产品种类 ④缩短生产工艺流程
A.①②B.①③C.②④D.③④
答案 A
解析 相比传统生产工艺,此生产过程中原先的废弃物糟液和玉米胚得到了充分的利用,提高了资源利用率,此外,沼气发酵后的沼渣作为有机肥回田,可提高土壤肥力。
例2 渤海湾湿地资源丰富,是候鸟红腹滨鹬迁徙途中最重要的营养补给站,21世纪以来,其全球数量不断减少,平均寿命不断缩短。下图为“渤海湾海岸线长度变化及空间分布示意图”。回答下列问题。
(1)滨海湿地的生态环境功能主要有________________________________________________
________________________________________________________________________。
(2)2000~2010年渤海湾岸线长度变化的主要特征有____________,其原因有________________________________________________________________________。
渤海湾岸线变化对红腹滨鹬生存环境的影响有______________________________。
(3)为改善红腹滨鹬的生存环境,保护渤海湾湿地的措施有_________________________。
答案 (1)维持生物多样性;净化水质 (2)人工岸线总体增加;自然岸线变化不大 围海养殖;填海造地 栖息地减少,食物来源减少;环境污染加重 (3)建立自然保护区;加强依法管理;提高湿地保护意识等(任答一点)
解析 第(1)题,滨海湿地的生态环境功能主要包括维持生物多样性和净化水质。第(2)题,根据渤海湾海岸线长度变化图可看出海岸线长度的变化特点;由于围海养殖和填海造地,导致人工岸线增加,这种变化又会导致湿地资源减少,红腹滨鹬栖息地减少,食物来源减少;人工岸线的环境污染加重,使得红腹滨鹬的生存环境恶化。第(3)题,为改善红腹滨鹬的生存环境,需要加强依法管理,提高湿地保护意识,建立自然保护区等。
1.(2017·浙江温州统测)该漫画反映的环境问题及主要原因是( )
A.土地荒漠化——植被破坏
B.资源枯竭——掠夺性开采
C.生物多样性受损——栖息地丧失
D.环境污染——不合理的生产方式
答案 C
解析 图中只有建筑物,没有植被,而且建筑物都是动植物的形状,意味着生物多样性减少。
2.(2017·浙江稽阳联考)下图为“地球发高烧了”的环境问题漫画,该环境问题产生的最主要原因是( )
A.大气污染严重
B.二氧化碳等温室气体的过量排放
C.火山喷发频繁
D.二氧化碳等酸性气体的过量排放
答案 B
解析 漫画反映的是全球气候变暖问题。人类活动造成的温室效应增强,导致全球变暖。人类燃烧化石燃料,砍伐森林等,致使大量二氧化碳、甲烷、臭氧、氟利昂等温室气体排放到大气中,改变了大气圈的组成和运行模式,造成全球平均温度以前所未有的速率增加。
(2017·宁波检测改编)2015年秋季东北的一次严重雾霾引起社会关注。专家指出,部分地区农民焚烧秸秆是导致雾霾加重的原因之一。下图为“某农业区秸秆利用示意图”。读图完成3~4题。
3.图中①②③④分别表示( )
A.饲料、肥料、燃料、废弃物
B.饲料、燃料、肥料、废弃物
C.肥料、饲料、废弃物、燃料
D.肥料、燃料、废弃物、饲料
4.以下解决秸秆问题的措施最利于东北地区可持续发展的是( )
A.政府定期进行收购,作为造纸工业原料
B.将秸秆作为燃料,为农民提供生活用能
C.沼气池建在日光温室内,促进秸秆综合利用
D.强制农民将秸秆直接还田,恢复土壤肥力
答案 3.B 4.C
解析 第3题,图示生态农业加强了工业与农业的联系,促进了农业经济结构调整和合理布局,最大限度减少了废弃物的排放。结合图中各环节的关系,可以得出①是秸秆的产品,为饲料,②为燃料,③为肥料,④为废弃物,所以B正确。第4题,政府定期进行收购,作为造纸工业原料,不利于土壤肥力的恢复,故A项错误;若将秸秆作为燃料,为农民提供生活用能,会污染大气环境,故B项错误;沼气池建在日光温室内,会促进秸秆综合利用,故C项正确;强制措施不可取,D项错误。
(2018·浙江安吉检测)读“某地涌泉形成示意图”,完成5~6题。
5.如果涌泉水质变坏,最有可能是( )
A.图中城市排放废水下渗所致
B.游客向涌泉乱丢垃圾所致
C.南部山区受到污染所致
D.含水层岩石发生变质所致
6.前些年涌泉一度断流,要使涌泉重新喷涌,行之有效的措施是( )
①在城市上空进行人工降雨 ②增加城市林地和草地 ③限制城市地下水开采,引水回灌地下水 ④绿化南部山区
A.①②B.③④C.①④D.②③
答案 5.C 6.B
解析 第5题,从图中可判定该地下水为深层地下水,根据地下水流向,补给区应是南部的山区,若水质变差,应是由于补给区出了问题,与隔水层之上的城市无关。与B、D关系也不大。故C项正确。第6题,如果要使泉涌则要增加它的补给源即南部山地水源增多,并且还要限制地下水的开采,引水回填采空区。故B项正确。
(2017·浙江温州统测)下图为德国煤炭巨头鲁尔集团将某煤矿地下采空区改造成抽水蓄能设施的示意图。该煤矿成为世界上第一个被用作储能设施的废弃煤矿。完成7~8题。
7.图示抽水蓄能站建设的主要目的是( )
A.提高能源利用效率 B.恢复地表生态环境
C.提高矿产开采效率 D.促进矿产开发利用
8.我国西北矿区如果借鉴该模式,则需要调整的是( )
A.降低发电功率 B.封闭露天水库
C.废除太阳能和风力发电 D.缩小水库和蓄水池容量
答案 7.A 8.B
解析 第7题,抽水蓄能站建设的主要目的是提高能源利用效率;图示地区为地下采空区,没有矿产可开采利用;抽水蓄能站在地下不会恢复地表生态环境。第8题,我国西北地区气候干旱,蒸发旺盛,如果借鉴该模式,应封闭露天水库,B正确;我国西北地区太阳能和风能丰富,不需废除太阳能和风力发电,降低发电功率、缩小水库和蓄水池容量不利于能源利用。
(2018·浙江海宁检测)2014年“六·五”世界环境日中国主题是“向污染宣战”。“向污染宣战”的主攻方向是深化大气污染防治,强化水污染防治,抓好土壤污染治理;加大重金属、化学品和危险废物污染的防治力度,深化工业污染防治。据此完成9~10题。
9.2014年世界环境日中国主题宣传海报的提出,反映了可持续发展观念中的 ( )
A.发展的观念 B.公平的观念
C.环境的观念 D.权利的观念
10.下列有关主题宣传海报的说法,正确的是( )
A.主题宣传海报起到了重要的警戒作用
B.公布主题宣传海报是实现可持续发展的前提
C.主题宣传海报体现了可持续发展行动的准则
D.主题宣传海报的主要作用是有利于提高公民环境意识
答案 9.C 10.D
解析 第9题,2014年世界环境日中国主题宣传海报的“向污染宣战”,反映了可持续发展观念中的环境的观念。第10题,主题宣传海报的主要作用是有利于提高公民环境意识,并不具备警戒作用。
(2018·绿色联盟10月联考)2017年7月,浙江安吉小鲵自然保护区入选国家级自然保护区名单。安吉小鲵对生存环境特别挑剔,主要栖息于一片海拔1300多米的高山沼泽地。完成11~12题。
11.浙江省安吉小鲵国家级自然保护区的建立,突出体现了可持续发展中( )
A.环境的观念 B.权利的观念
C.公平的观念 D.发展的观念
12.针对安吉小鲵的保护,最关键的是( )
A.严防外来物种的入侵 B.禁止高强度捕猎
C.保护原生态栖息环境 D.迁至野生动物园
答案 11.A 12.C
解析 第11题,建立国家级自然保护区,是为保护环境,体现了可持续发展中环境的观念。第12题,安吉小鲵生存受到威胁是因为其生存的环境遭到破坏,其不能适应改变了的环境导致的,故保护其原生态栖息环境是最关键的。
13.读下面两幅图,完成下列各题。
(1)图1中反映出的环境问题主要是由人为原因造成的有____________、__________、________、________、________等;主要由自然原因造成的有______________、______________等。
(2)图1中反映出的环境问题按照其性质各属于哪种类型?
(3)图2揭示的主要环境问题是__________________________________,据图1分析产生上述问题的主要原因。
答案 (1)大气污染 水体污染 噪声污染 土地荒漠化 全球变暖 火山爆发 海啸
(2)环境污染问题:大气污染、水体污染、噪声污染等;由环境污染演化而来的问题:全球变暖;生态破坏问题:土地荒漠化、森林砍伐;自然资源衰竭问题:森林资源减少。
(3)全球变暖,冰川融化,沿海城市及平原被淹没 人类大量燃烧煤、石油等矿物燃料,排放大量CO2,乱砍滥伐使森林减少,对CO2的吸收量减少。
解析 图1反映的环境问题主要有大气污染、水体污染、噪声污染、土地荒漠化、全球变暖、火山爆发、海啸、乱砍滥伐等。图2反映了全球变暖带来的冰川融化、沿海低地被淹等问题,其成因结合图1分析可知,与人类排放大量CO2及乱砍滥伐有关。
14.阅读材料,完成下列各题。
材料一 武汉市东西湖区有石榴红村等8个村被评为武汉市首批生态村。据介绍,这些村历来重视环保,倡导生态文明,注重人与自然的和谐,成为远近闻名的农家乐旅游景点,有力地促进了当地社会经济的发展。
材料二 下面是武汉市石榴红村生态农业试验场生产模式图和农家乐可持续发展系统结构图。
(1)从石榴红村生态农业试验场生产模式图中可以看出,该村种植业的主要肥料是__________________。
(2)该地农民使用沼气作为燃料,对环境的影响是( )
A.有利于保护植被,减少水土流失,净化环境
B.由于杂草填入沼气池,减少了秸秆还田,所以土壤的肥力下降
C.饲料、肥料、燃料之间的相互竞争激烈,农民需要根据实际调整三者之间的关系
D.充分利用当地的自然资源,但不利于农业内部各部门之间的有机联系
(3)将下列内容代号填入武汉市农家乐可持续发展系统结构图的方框中。
a.科技 b.景区资源与环境 c.经济 d.人口
(4)农家乐模式是如何促进该地区的可持续发展的?
答案 (1)沼渣、粪肥和塘泥 (2)A
(3)自上而下、自左向右依次是d、b、a、c。
(4)通过开展农家乐,增加当地农民经济收入;收入增加,人民生活水平提高,社会稳定;当地农民保护景区资源与环境意识增强;经济收入增加,保护、开发资源和环境的能力提高,有利于当地生态发展。
解析 (1)图中指向大田农业的箭头即代表农田的肥料。(2)发展沼气,提高燃料利用率,可缓解燃料、饲料、肥料之争的矛盾。(3)结合选项和箭头之间的关系分析。(4)从经济、社会、生态可持续发展角度来分析。
15.2016年暑期,某校部分师生远赴甘肃定西偏远山村,为其发展出谋划策。读图,完成下列各题。
(1)定西位于我国哪个大的地形单元,其主要生态问题是什么?
(2)为解决当地的生态问题,使之走上可持续发展之路,师生们引导当地农村发展生态农业,模式如下。
请在图中填注:
A.牛、羊 B.沼渣、沼液
C.沼气池 D.肉奶、皮毛
(3)除沼气外,当地还可以开发哪些清洁能源?
(4)与粮食作物相比,种植苜蓿的环境意义是什么?
答案 (1)黄土高原。水土流失。 (2)从左到右依次为:B、C、D、A。 (3)太阳能、风能。 (4)更有利于保持水土。
16.阅读材料,完成下列各题。
材料一 据统计,散布在北京城郊的各种新旧垃圾填埋场已达4000余座,形成了“垃圾包围城市”的阵势。位于北京西北郊的阿苏卫卫生填埋场是北京市第一座、也是最大的垃圾填埋场。
材料二 经济与环境关系模式图。
(1)判断阿苏卫卫生填埋场的位置是否合理,并说明理由。
(2)判断“经济与环境关系模式图”是否合理?若经济按此模式发展下去,环境质量、经济发展和人类生活水平三方面将如何变化?
(3)缓解市区人口和工业过于集中所引起的城市环境问题的主要措施有哪些?
答案 (1)不合理。该垃圾场位于北京冬季风的上风向、河流的上游位置。
(2)合理。环境质量提高;社会经济产品数量增加、质量提高;人类生活质量和水平提高,实现生态环境、经济发展和人类社会三者之间的协调良性发展。
(3)建立卫星城、开发新区;改善城市交通和居住条件;保护和治理城市环境。
解析 第(1)题,城市垃圾填埋场应位于城市郊外、城市河流下游、盛行风向下风向,以免造成二次污染。第(2)题,该模式体现了经济与环境的协调发展,是合理的。第(3)题,城市环境问题的解决措施从开发新区、改善城市环境和居住条件等方面分析。
1.(2018·浙江选考模拟)下图为“世界几种能源使用量年均增长比例图(1990~2000年)”。乙能源的大量消费,易产生的环境问题是( )
A.酸雨 B.沙尘暴
C.土壤盐碱化 D.臭氧层空洞
答案 A
解析 由材料和图分析知,乙为煤炭,煤炭燃烧释放出大量酸性气体,所以乙能源的大量消费,易产生的环境问题是酸雨。
(2018·浙江稽阳联考)读“近四年除夕至初一全国逐小时PM2.5平均浓度图”,完成2~3题。
2.近四年除夕至初一全国PM2.5平均浓度( )
A.逐年升高 B.逐年降低
C.初一高于除夕 D.白天高于晚上
3.造成近四年除夕至初一全国PM2.5平均浓度变化的社会经济原因可能有( )
①天气状况 ②汽车保有量 ③经济发展水平 ④烟花爆竹燃放政策
A.①②B.②④C.①③D.③④
答案 2.C 3.D
解析 第2题,根据图示,近四年除夕至初一全国PM2.5平均浓度先上升再下降,白天低于晚上,初一高于除夕。第3题,2015年至2016年,经济发展水平提高,烟花爆竹燃放量增加,导致全国PM2.5平均浓度上升,2017年至2018年,多地实施烟花爆竹禁放政策,导致全国PM2.5平均浓度下降。
(2018·浙江嘉兴联考)2017年5月5日,兰州市连续18个小时空气污染指数“爆表”,空气中弥漫着呛鼻的土腥味。读“兰州市及周边地区卫星图”,完成第4题。
4.造成兰州本次空气污染的最主要原因是( )
A.地形对夏季风的阻挡 B.受输入性沙尘的影响
C.居民燃煤污染物多 D.人口集聚引发污染
答案 B
解析 由材料可知,该日期为5月5日,为春季,兰州气候干旱,温差较大,风力较大,空气中弥漫着呛鼻的土腥味,说明该地的污染物质主要为沙尘,由此判断本次空气污染的最主要原因是沙尘暴天气带来大量的沙尘,故答案选B项。
(2018·浙江金丽衢十二校联考)2017年11月23日,浙江湖州桑基鱼塘系统入选全球重要农业文化遗产保护名录。“塘基上种桑、桑叶喂蚕、蚕沙(蚕粪)养鱼、鱼粪肥塘、塘泥壅桑”的桑基鱼塘生态循环农业模式,全生态无污染,实现了人与自然和谐发展。下图为“浙江湖州桑基鱼塘系统景观图”。完成5~6题。
5.湖州桑基鱼塘系统,主要体现了可持续发展的( )
A.发展的观念 B.环境的观念
C.公平的观念 D.权利的观念
6.湖州桑基鱼塘作为一种人工湿地森林资源,目前其最大的经济功能是( )
A.提供水资源 B.航运
C.保护生物多样性 D.提供农副产品
答案 5.B 6.D
解析 第5题,环境的观念认为经济发展与环境保护彼此联系,互为因果,湖州桑基鱼塘系统,利用当地的环境,因地制宜进行改造,发展经济,主要体现了可持续发展的环境的观念,B对。发展的观念认为社会经济发展是第一位的,问题只能在发展中解决。公平的观念强调的是代际之间、地区之间、种群之间平等。权利的观念认为每个人都享有平等的发展、享受、利用资源的权力,该生产系统没有体现。A、C、D错。第6题,湖州桑基鱼塘作为一种人工湿地森林资源,产品是桑叶、鱼等农副产品,目前其最大的经济功能是提供农副产品,D对。利用鱼塘养殖,不是提供水资源,A错。进行农业生产,不是航运,B错。目的是发展生产,不是保护生物多样性,C错。
(2018·浙江温州适应考)读“某地制糖工业清洁生产流程示意图”,完成7~8题。
7.清洁生产的主要优势是( )
A.提高了蔗糖的产量 B.提高了蔗糖的质量
C.提高蔗糖生产速度 D.减少了废弃物排放
8.该清洁生产模式最可能分布在( )
A.东北地区 B.西北地区
C.华南地区 D.华北地区
答案 7.D 8.C
解析 第7题,清洁生产的优势是合理利用自然资源,减少废弃物排放,故D正确。第8题,图中制糖的主要原料为甘蔗。我国甘蔗主要分布在北纬24°以南的地区,其中以广东、广西、台湾、福建、海南、云南、四川等省区种植面积最大,广东是大陆上种植甘蔗最多的省份。故C正确。
中国的城市正在面临着垃圾围城的困扰。目前天津已建成三座垃圾发电厂,采用先进的空气净化工艺,把垃圾用来焚烧发电、废渣用来制砖、余热用来取暖,形成一个完整的循环链,有效地改变了过去传统垃圾处理方式对环境的严重影响。据此完成9~10题。
9.关于建垃圾发电厂对天津的影响,叙述正确的是( )
A.改善了城市环境质量
B.解决了能源紧张状况
C.加剧了人地矛盾
D.冬季取暖完全由余热提供
10.城市垃圾除焚烧发电外,以下哪种方式还符合可持续发展思想( )
A.垃圾分类填埋处理
B.露天焚烧
C.远郊堆放,自然降解
D.分类处理,废弃物再利用
答案 9.A 10.D
解析 第9题,结合材料可知把垃圾用来焚烧发电、废渣用来制砖、余热用来取暖,减少了环境污染,改善了环境质量。但无法解决能源紧张状况。故选A项。第10题,分类处理,废弃物再利用,可减少对环境的影响。其他三种方式对环境都会造成污染。故选D项。
(2017·诸暨检测改编)2015年11月30日,巴黎气候大会迎来了150多个国家的领导人。中国国家主席习近平出席了大会并发表讲话,阐述中国对于全球气候治理的看法和主张。据此完成11~12题。
11.中国政府提出“共同但有区别的责任,是解决全球变暖问题的前提与基石”,这体现了可持续发展的( )
①权利观念 ②环境观念 ③发展观念 ④公平观念
A.①② B.②③
C.②④ D.①③
12.近年来,中国为节能减排做出了巨大努力。采取的主要措施包括( )
①全部关停高耗能、高污染企业 ②降低能源结构中煤炭的比重 ③政策支持 ④促进新能源、可再生能源的发展
A.①②③ B.②③④
C.①②④ D.①③④
答案 11.C 12.B
解析 第11题,“共同的责任”体现的是对环境的保护,是环境观念;“有区别的责任”体现了区际之间的公平观念。第12题,近年来,中国为节能减排采取的主要措施包括政策支持,降低能源结构中煤炭的比重,关停部分高耗能、高污染企业,促进新能源、可再生能源的发展等。对高耗能、高污染的企业可以适当淘汰或进行技术改造,但不能全部关停。
13.读“我国渤海海域污染程度等值线分布图”,图中Ⅰ~Ⅳ表示污染程度加重,回答下列问题。
(1)简述渤海海域污染的空间分布特点。
(2)简析渤海海域污染严重的主要原因。
(3)从沿岸地区产业结构调整的角度,说出治理渤海污染的主要措施。
答案 (1)沿海岸分布;越靠近海岸线,污染越加严重;辽河下游、天津附近海域污染最为严重。
(2)沿岸地区人口稠密,工业发达,工业废水和生活污水排放量大;渤海海域比较封闭,自净能力差。
(3)加快产业的升级转移;积极发展新兴工业和第三产业;关闭落后产能。
解析 (1)从图中可以看出,渤海海域污染严重,越靠近海岸线,污染越加严重,辽河下游、天津附近海域污染最为严重。
(2)渤海海域污染严重的主要原因,可以从人为原因(人口、城市、工农业)和自然原因等方面回答。
(3)治理渤海污染的主要措施,可以从加快产业的升级转移,积极发展新兴工业和第三产业,关闭耗能大、污染严重的工业等方面分析回答。
14.读图,回答下列问题。
我国土地退化严重
(1)图中信息说明,我国面临的生态环境问题有哪些?简述其形成的主要原因。
(2)发展生态农业是解决这些问题的主要措施之一。为实现生态环境保护与建设,带动和促进当地经济的发展,应采取哪些措施鼓励生态农业的发展?
(3)开发和建设活动也是导致这些问题出现的原因之一。写出两个导致这些问题的开发和建设活动类型。
(4)为尽量减少这些问题的出现,在设计和建设高速公路的过程中,应采取哪些措施?
答案 (1)水土流失,土地荒漠化。原因:发展传统农业、牧业和不合理开发利用资源导致植被破坏。
(2)加强政策引导;加强农村住区建设;加强法制建设;依法保护植被。
(3)矿产资源开采、铁路建设、公路建设、水利工程建设等。
(4)尽量减少耕地损失,注意对自然保护区、生态脆弱区与生态敏感区的保护,采取生态恢复、生态治理等技术措施,改善高速公路沿线的生态环境。
解析 (1)结合图中信息可知其主要反映的是与土地退化有关的水土流失和土地荒漠化,它们都是人类不当的活动导致植被破坏造成的。(2)鼓励生态农业发展的措施包括政策引导、农村住区建设和法律法规建设三个角度。(3)“开发”指资源开发;“建设”指交通、水利等基础设施的建设。(4)高速公路的修建,尤其是就地取土,不仅在沿线两侧留下许多深坑,而且破坏植被,将对公路本身及周围生态环境产生不良影响,分析对策时可按照“对症下药”的思路归纳。
考试要求
考试内容
1.环境问题的概念与类型
(1)环境问题的概念和成因(b) (2)环境问题的分类(a)
6.控制人口规模
人口规模与地理环境的协调发展(b)
2.人类面临的主要环境问题
人类面临的主要环境问题(b)
7.转变发展模式
(1)传统经济发展模式的特征(b)
(2)可持续经济发展模式的特征(b)
3.人地关系思想的历史演变
人地关系思想的历史演变(a)
8.自然资源的可持续利用
自然资源开发利用中存在的主要问题和可持续利用的措施(b)
4.可持续发展的基本内涵
(1)可持续发展的概念(a)
(2)可持续发展的基本内涵(b)
9.选修
(1)资源问题产生的原因、影响及相应措施
(2)生态问题产生的原因、影响及相应措施
(3)环境污染问题产生的原因、过程、影响及防治措施
5.协调人地关系的主要途径
协调人地关系的主要途径(a)
一、环境问题
1.主要环境问题的表现、成因
环境
问题
具体表现
成因
环
境
污
染
大气污染、水体污染、土壤污染
任意排放工业“三废”和喷洒对人体健康有害的农药
固体废弃物污染
生产和生活中的大量有害垃圾
放射性污染
放射性物质泄漏
海洋污染
各类污染物排入海洋
噪声污染
建筑、娱乐、交通
生
态
破
坏
水土流失、土地荒漠化
滥伐、滥垦、滥牧等使自然植被遭破坏
土地盐碱化
不合理的灌溉等
全球变暖、臭氧层破坏
过量排放二氧化碳、氟氯烃化合物
生
态
破
坏
生物多样性减少
生物的生存环境遭破坏,过度捕猎
森林的环境调节功能下降
滥伐森林,森林面积减少
资
源
短
缺
水资源短缺
水质污染、工农业生产用水量大及降水少
土地资源短缺
城市建设用地增加等
能源短缺
利用效率低、浪费严重、资源分布不均
b级特别提醒 环境污染、资源短缺与生态破坏的区别
(1)环境污染是指由于人类任意排放废弃物和有害物质,导致环境质量下降;
(2)资源短缺是指资源数量不能满足人类的需求;
(3)生态破坏是指由于人类对环境的破坏,导致环境退化,从而影响人类生产和生活。
2.人类面临的主要环境问题
(1)全球气候变暖
(2)臭氧层空洞
成因
使用冰箱空调制冷剂、发泡剂、清洗剂等,排放氟氯烃等温室气体增多,消耗臭氧
影响
①引发皮肤癌、白内障等;②一些生物灭绝;③农作物减产
对策
①减少氟氯烃等温室气体排放,研制新型制冷剂;②加强国际协作
典型地区
南极上空(春季10、11月)、北极上空、青藏高原上空
(3)酸雨
成
因
人为原因
大量燃烧煤、石油、天然气等,排放的酸性气体增多
自然原因
降水较多
影
响
对生物界
①使河湖水酸化,影响鱼类生长;②使土壤酸化,危害森林和农作物生长;③危及人体健康
对非生
物界
腐蚀建筑物和文物古迹
对策
最根本途径是减少硫氧化物和氮氧化物的排放,研究煤炭中硫资源的综合开发和利用,发展洁净煤技术等
典型地区
我国酸雨区(东南部,pH值小于5.6)、重酸雨区(长江三角洲、珠江三角洲、四川和云贵地区,pH值小于4.5),世界酸雨区(西欧、北美等地)
3.中国区域生态环境问题分布、成因及其防治途径
生态环
境问题
主要分
布区
人为原因
自然原因
防治措施
森林
破坏
东北、西南、华南
滥垦、滥伐,超出了森林抚育更新的能力
森林火灾等
封山育林、有计划地砍伐、采育结合、退耕还林、改变林区经济结构
草原
退化
内蒙古、青海、宁夏、新疆
过度放牧、垦殖
气候干旱、降水减少
退牧还草、封育草场、舍饲养畜
湿地
萎缩
三江平原,湖滨、海滨
环境污染、围湖(海)造田、引水灌溉以及河流的截流改向
沉积物自然充满湖沼
建立湿地自然保护区、停止围垦、退田还湖还湿
生物
多样
性锐
减
林区、草原、近海海域
人类的狩猎采集、环境污染和生态系统的破坏
物种有产生、发育和消亡的过程
扩大自然保护区、建立生态走廊、采育结合、合理放牧、实行禁渔期制度
土壤
侵蚀
(水土
流失)
黄土高原、东南丘陵
人口稠密,过垦严重
降水季节变化大且多暴雨
退耕还林、植树种草、改坡为梯
土地
荒漠
化
西北、华北半干旱区
过度樵采、过度放牧、水资源利用不当
降水少、气候干旱、蒸发旺盛
解决当地群众生活用能问题、严禁乱砍滥伐、合理利用水资源
二、可持续发展
1.可持续发展的观念
可持续发展是一种永续、长久的发展方式,它不仅能促进当代社会的进步,又对后代人的进一步发展留有发展空间,提供相应的条件。其主要观念有:发展、公平、环境、权利等。具体分析如下:
观念
内容
要求
发展
社会经济发展是第一位的
可持续发展是一种发展方式,尤其是对经济发展而言,可持续发展更具意义
公平
①时间方面:同代人之间,代际之间。
②空间方面:地区与地区之间,部门与部门之间,国家与国家之间
人类的发展不应危及其他物种的生存;各国有权根据需要开发本国资源,并确保不对其他国家的环境造成损害;现代人需要和子孙后代共享资源和环境
环境
环境保护和经济发展互为因果,彼此联系,两者对立统一,并不是不可调和的
人类应做到合理开发和利用自然资源,保持适度的人口规模,处理好发展经济与保护环境的关系,不要仅注重其中一方面,而忽略另一方面
权利
人类、国家、个人都享有享受优美环境的权利,任何人不能剥夺
地区、国家之间不能转移污染严重的物质,不能使生态破坏跨国蔓延,各个国家、地区、个人及整个人类的决策和行为应有助于环保并不对其他人和地区的环境权利造成损害
2.可持续发展的构成
可持续发展系统包括社会、经济和生态持续发展。其中生态持续发展是基础,经济持续发展是条件,社会持续发展是目的。这三个系统都是在人的管理调控下进行的。三者间的关系如下:
3.协调人地关系的主要途径
4.不同发展观和发展方式
(1)传统发展观和可持续发展观
传统发展观
可持续发展观
发展目标
以经济发展为目标,经济的增长就意味着发展
以社会全面发展为标准,其终极目标是生态、社会和经济的全面发展
增长方式
高投入、高消耗、低产出
低投入、低污染、高产出
消费模式
提倡高消费
提倡适度消费
文明标准
建立的是物质文明,主要考虑经济利益
建立物质文明的同时,还要考虑社会文明、精神文明和生态文明
时间尺度
当代人的最大需求
强调代际公平
空间尺度
从区域利益出发,采取封闭式、掠夺式和转嫁式的方式
从全球利益出发,是一种互补式的发展方式
(2)生态农业和清洁生产
生态农业
清洁生产
含义
把农业生产和生态平衡协调一致,发挥生态效益,促进持续增长的农业经营方式
对生产过程和产品采取整体预防的环境策略,以减少污染、提高资源利用率的生产方式
原理
高效经济、现代农业
循环经济、废物减量化
案例
澳大利亚的小麦—牧羊带;美国混合农业带;珠三角的基塘农业;华北的鱼塘—台田农业;南方山区立体农业;南方稻田养鱼等
山西的煤电气一体化工程;广西甘蔗制糖、肥料、饲料产业园;山西水泥、建材产业园;辽中南重工业省级改造工程
b级拓展延伸
循环经济发展模式
真题设问
1.(2018·4月浙江选考)该清洁生产方式的益处是
2.(2017·4月浙江选考)分析甲地所在国海洋渔业资源丰富的原因及渔业生产目前面临的主要环境问题。
3.(2016·10月浙江选考)为防止河套灌区土壤盐渍化,宜采取的措施是
4.(2016·4月浙江选考)分析20世纪50至70年代洛杉矶市出现光化学烟雾的主要原因。
考向和规律
1.考向:某种环境问题产生的原因;某种环境问题的防治或治理措施;人类的行为或某种地理事物对环境的影响。
2.命题规律
题型:选择题和非选择题均是本专题常见的考查形式。
材料特征:多以文字材料、区域景观图、区域示意图或某种地理事物的示意图为载体呈现相关信息,需要学生理解信息与知识之间的联系。
设问特征:设问多是归纳某地面临的环境问题或某种环境问题产生的原因、影响、防治措施等。
选项或答案特征:围绕材料,结合当地的具体特点,回扣教材知识,分析、归纳、提炼出答案要点。
例1 (2018·4月浙江选考)下图为我国某酒精企业清洁生产工艺流程示意图,其中虚线部分为传统生产工艺。该清洁生产方式的益处是( )
①提高土壤肥力 ②提高资源利用效率 ③减少产品种类 ④缩短生产工艺流程
A.①②B.①③C.②④D.③④
答案 A
解析 相比传统生产工艺,此生产过程中原先的废弃物糟液和玉米胚得到了充分的利用,提高了资源利用率,此外,沼气发酵后的沼渣作为有机肥回田,可提高土壤肥力。
例2 渤海湾湿地资源丰富,是候鸟红腹滨鹬迁徙途中最重要的营养补给站,21世纪以来,其全球数量不断减少,平均寿命不断缩短。下图为“渤海湾海岸线长度变化及空间分布示意图”。回答下列问题。
(1)滨海湿地的生态环境功能主要有________________________________________________
________________________________________________________________________。
(2)2000~2010年渤海湾岸线长度变化的主要特征有____________,其原因有________________________________________________________________________。
渤海湾岸线变化对红腹滨鹬生存环境的影响有______________________________。
(3)为改善红腹滨鹬的生存环境,保护渤海湾湿地的措施有_________________________。
答案 (1)维持生物多样性;净化水质 (2)人工岸线总体增加;自然岸线变化不大 围海养殖;填海造地 栖息地减少,食物来源减少;环境污染加重 (3)建立自然保护区;加强依法管理;提高湿地保护意识等(任答一点)
解析 第(1)题,滨海湿地的生态环境功能主要包括维持生物多样性和净化水质。第(2)题,根据渤海湾海岸线长度变化图可看出海岸线长度的变化特点;由于围海养殖和填海造地,导致人工岸线增加,这种变化又会导致湿地资源减少,红腹滨鹬栖息地减少,食物来源减少;人工岸线的环境污染加重,使得红腹滨鹬的生存环境恶化。第(3)题,为改善红腹滨鹬的生存环境,需要加强依法管理,提高湿地保护意识,建立自然保护区等。
1.(2017·浙江温州统测)该漫画反映的环境问题及主要原因是( )
A.土地荒漠化——植被破坏
B.资源枯竭——掠夺性开采
C.生物多样性受损——栖息地丧失
D.环境污染——不合理的生产方式
答案 C
解析 图中只有建筑物,没有植被,而且建筑物都是动植物的形状,意味着生物多样性减少。
2.(2017·浙江稽阳联考)下图为“地球发高烧了”的环境问题漫画,该环境问题产生的最主要原因是( )
A.大气污染严重
B.二氧化碳等温室气体的过量排放
C.火山喷发频繁
D.二氧化碳等酸性气体的过量排放
答案 B
解析 漫画反映的是全球气候变暖问题。人类活动造成的温室效应增强,导致全球变暖。人类燃烧化石燃料,砍伐森林等,致使大量二氧化碳、甲烷、臭氧、氟利昂等温室气体排放到大气中,改变了大气圈的组成和运行模式,造成全球平均温度以前所未有的速率增加。
(2017·宁波检测改编)2015年秋季东北的一次严重雾霾引起社会关注。专家指出,部分地区农民焚烧秸秆是导致雾霾加重的原因之一。下图为“某农业区秸秆利用示意图”。读图完成3~4题。
3.图中①②③④分别表示( )
A.饲料、肥料、燃料、废弃物
B.饲料、燃料、肥料、废弃物
C.肥料、饲料、废弃物、燃料
D.肥料、燃料、废弃物、饲料
4.以下解决秸秆问题的措施最利于东北地区可持续发展的是( )
A.政府定期进行收购,作为造纸工业原料
B.将秸秆作为燃料,为农民提供生活用能
C.沼气池建在日光温室内,促进秸秆综合利用
D.强制农民将秸秆直接还田,恢复土壤肥力
答案 3.B 4.C
解析 第3题,图示生态农业加强了工业与农业的联系,促进了农业经济结构调整和合理布局,最大限度减少了废弃物的排放。结合图中各环节的关系,可以得出①是秸秆的产品,为饲料,②为燃料,③为肥料,④为废弃物,所以B正确。第4题,政府定期进行收购,作为造纸工业原料,不利于土壤肥力的恢复,故A项错误;若将秸秆作为燃料,为农民提供生活用能,会污染大气环境,故B项错误;沼气池建在日光温室内,会促进秸秆综合利用,故C项正确;强制措施不可取,D项错误。
(2018·浙江安吉检测)读“某地涌泉形成示意图”,完成5~6题。
5.如果涌泉水质变坏,最有可能是( )
A.图中城市排放废水下渗所致
B.游客向涌泉乱丢垃圾所致
C.南部山区受到污染所致
D.含水层岩石发生变质所致
6.前些年涌泉一度断流,要使涌泉重新喷涌,行之有效的措施是( )
①在城市上空进行人工降雨 ②增加城市林地和草地 ③限制城市地下水开采,引水回灌地下水 ④绿化南部山区
A.①②B.③④C.①④D.②③
答案 5.C 6.B
解析 第5题,从图中可判定该地下水为深层地下水,根据地下水流向,补给区应是南部的山区,若水质变差,应是由于补给区出了问题,与隔水层之上的城市无关。与B、D关系也不大。故C项正确。第6题,如果要使泉涌则要增加它的补给源即南部山地水源增多,并且还要限制地下水的开采,引水回填采空区。故B项正确。
(2017·浙江温州统测)下图为德国煤炭巨头鲁尔集团将某煤矿地下采空区改造成抽水蓄能设施的示意图。该煤矿成为世界上第一个被用作储能设施的废弃煤矿。完成7~8题。
7.图示抽水蓄能站建设的主要目的是( )
A.提高能源利用效率 B.恢复地表生态环境
C.提高矿产开采效率 D.促进矿产开发利用
8.我国西北矿区如果借鉴该模式,则需要调整的是( )
A.降低发电功率 B.封闭露天水库
C.废除太阳能和风力发电 D.缩小水库和蓄水池容量
答案 7.A 8.B
解析 第7题,抽水蓄能站建设的主要目的是提高能源利用效率;图示地区为地下采空区,没有矿产可开采利用;抽水蓄能站在地下不会恢复地表生态环境。第8题,我国西北地区气候干旱,蒸发旺盛,如果借鉴该模式,应封闭露天水库,B正确;我国西北地区太阳能和风能丰富,不需废除太阳能和风力发电,降低发电功率、缩小水库和蓄水池容量不利于能源利用。
(2018·浙江海宁检测)2014年“六·五”世界环境日中国主题是“向污染宣战”。“向污染宣战”的主攻方向是深化大气污染防治,强化水污染防治,抓好土壤污染治理;加大重金属、化学品和危险废物污染的防治力度,深化工业污染防治。据此完成9~10题。
9.2014年世界环境日中国主题宣传海报的提出,反映了可持续发展观念中的 ( )
A.发展的观念 B.公平的观念
C.环境的观念 D.权利的观念
10.下列有关主题宣传海报的说法,正确的是( )
A.主题宣传海报起到了重要的警戒作用
B.公布主题宣传海报是实现可持续发展的前提
C.主题宣传海报体现了可持续发展行动的准则
D.主题宣传海报的主要作用是有利于提高公民环境意识
答案 9.C 10.D
解析 第9题,2014年世界环境日中国主题宣传海报的“向污染宣战”,反映了可持续发展观念中的环境的观念。第10题,主题宣传海报的主要作用是有利于提高公民环境意识,并不具备警戒作用。
(2018·绿色联盟10月联考)2017年7月,浙江安吉小鲵自然保护区入选国家级自然保护区名单。安吉小鲵对生存环境特别挑剔,主要栖息于一片海拔1300多米的高山沼泽地。完成11~12题。
11.浙江省安吉小鲵国家级自然保护区的建立,突出体现了可持续发展中( )
A.环境的观念 B.权利的观念
C.公平的观念 D.发展的观念
12.针对安吉小鲵的保护,最关键的是( )
A.严防外来物种的入侵 B.禁止高强度捕猎
C.保护原生态栖息环境 D.迁至野生动物园
答案 11.A 12.C
解析 第11题,建立国家级自然保护区,是为保护环境,体现了可持续发展中环境的观念。第12题,安吉小鲵生存受到威胁是因为其生存的环境遭到破坏,其不能适应改变了的环境导致的,故保护其原生态栖息环境是最关键的。
13.读下面两幅图,完成下列各题。
(1)图1中反映出的环境问题主要是由人为原因造成的有____________、__________、________、________、________等;主要由自然原因造成的有______________、______________等。
(2)图1中反映出的环境问题按照其性质各属于哪种类型?
(3)图2揭示的主要环境问题是__________________________________,据图1分析产生上述问题的主要原因。
答案 (1)大气污染 水体污染 噪声污染 土地荒漠化 全球变暖 火山爆发 海啸
(2)环境污染问题:大气污染、水体污染、噪声污染等;由环境污染演化而来的问题:全球变暖;生态破坏问题:土地荒漠化、森林砍伐;自然资源衰竭问题:森林资源减少。
(3)全球变暖,冰川融化,沿海城市及平原被淹没 人类大量燃烧煤、石油等矿物燃料,排放大量CO2,乱砍滥伐使森林减少,对CO2的吸收量减少。
解析 图1反映的环境问题主要有大气污染、水体污染、噪声污染、土地荒漠化、全球变暖、火山爆发、海啸、乱砍滥伐等。图2反映了全球变暖带来的冰川融化、沿海低地被淹等问题,其成因结合图1分析可知,与人类排放大量CO2及乱砍滥伐有关。
14.阅读材料,完成下列各题。
材料一 武汉市东西湖区有石榴红村等8个村被评为武汉市首批生态村。据介绍,这些村历来重视环保,倡导生态文明,注重人与自然的和谐,成为远近闻名的农家乐旅游景点,有力地促进了当地社会经济的发展。
材料二 下面是武汉市石榴红村生态农业试验场生产模式图和农家乐可持续发展系统结构图。
(1)从石榴红村生态农业试验场生产模式图中可以看出,该村种植业的主要肥料是__________________。
(2)该地农民使用沼气作为燃料,对环境的影响是( )
A.有利于保护植被,减少水土流失,净化环境
B.由于杂草填入沼气池,减少了秸秆还田,所以土壤的肥力下降
C.饲料、肥料、燃料之间的相互竞争激烈,农民需要根据实际调整三者之间的关系
D.充分利用当地的自然资源,但不利于农业内部各部门之间的有机联系
(3)将下列内容代号填入武汉市农家乐可持续发展系统结构图的方框中。
a.科技 b.景区资源与环境 c.经济 d.人口
(4)农家乐模式是如何促进该地区的可持续发展的?
答案 (1)沼渣、粪肥和塘泥 (2)A
(3)自上而下、自左向右依次是d、b、a、c。
(4)通过开展农家乐,增加当地农民经济收入;收入增加,人民生活水平提高,社会稳定;当地农民保护景区资源与环境意识增强;经济收入增加,保护、开发资源和环境的能力提高,有利于当地生态发展。
解析 (1)图中指向大田农业的箭头即代表农田的肥料。(2)发展沼气,提高燃料利用率,可缓解燃料、饲料、肥料之争的矛盾。(3)结合选项和箭头之间的关系分析。(4)从经济、社会、生态可持续发展角度来分析。
15.2016年暑期,某校部分师生远赴甘肃定西偏远山村,为其发展出谋划策。读图,完成下列各题。
(1)定西位于我国哪个大的地形单元,其主要生态问题是什么?
(2)为解决当地的生态问题,使之走上可持续发展之路,师生们引导当地农村发展生态农业,模式如下。
请在图中填注:
A.牛、羊 B.沼渣、沼液
C.沼气池 D.肉奶、皮毛
(3)除沼气外,当地还可以开发哪些清洁能源?
(4)与粮食作物相比,种植苜蓿的环境意义是什么?
答案 (1)黄土高原。水土流失。 (2)从左到右依次为:B、C、D、A。 (3)太阳能、风能。 (4)更有利于保持水土。
16.阅读材料,完成下列各题。
材料一 据统计,散布在北京城郊的各种新旧垃圾填埋场已达4000余座,形成了“垃圾包围城市”的阵势。位于北京西北郊的阿苏卫卫生填埋场是北京市第一座、也是最大的垃圾填埋场。
材料二 经济与环境关系模式图。
(1)判断阿苏卫卫生填埋场的位置是否合理,并说明理由。
(2)判断“经济与环境关系模式图”是否合理?若经济按此模式发展下去,环境质量、经济发展和人类生活水平三方面将如何变化?
(3)缓解市区人口和工业过于集中所引起的城市环境问题的主要措施有哪些?
答案 (1)不合理。该垃圾场位于北京冬季风的上风向、河流的上游位置。
(2)合理。环境质量提高;社会经济产品数量增加、质量提高;人类生活质量和水平提高,实现生态环境、经济发展和人类社会三者之间的协调良性发展。
(3)建立卫星城、开发新区;改善城市交通和居住条件;保护和治理城市环境。
解析 第(1)题,城市垃圾填埋场应位于城市郊外、城市河流下游、盛行风向下风向,以免造成二次污染。第(2)题,该模式体现了经济与环境的协调发展,是合理的。第(3)题,城市环境问题的解决措施从开发新区、改善城市环境和居住条件等方面分析。
1.(2018·浙江选考模拟)下图为“世界几种能源使用量年均增长比例图(1990~2000年)”。乙能源的大量消费,易产生的环境问题是( )
A.酸雨 B.沙尘暴
C.土壤盐碱化 D.臭氧层空洞
答案 A
解析 由材料和图分析知,乙为煤炭,煤炭燃烧释放出大量酸性气体,所以乙能源的大量消费,易产生的环境问题是酸雨。
(2018·浙江稽阳联考)读“近四年除夕至初一全国逐小时PM2.5平均浓度图”,完成2~3题。
2.近四年除夕至初一全国PM2.5平均浓度( )
A.逐年升高 B.逐年降低
C.初一高于除夕 D.白天高于晚上
3.造成近四年除夕至初一全国PM2.5平均浓度变化的社会经济原因可能有( )
①天气状况 ②汽车保有量 ③经济发展水平 ④烟花爆竹燃放政策
A.①②B.②④C.①③D.③④
答案 2.C 3.D
解析 第2题,根据图示,近四年除夕至初一全国PM2.5平均浓度先上升再下降,白天低于晚上,初一高于除夕。第3题,2015年至2016年,经济发展水平提高,烟花爆竹燃放量增加,导致全国PM2.5平均浓度上升,2017年至2018年,多地实施烟花爆竹禁放政策,导致全国PM2.5平均浓度下降。
(2018·浙江嘉兴联考)2017年5月5日,兰州市连续18个小时空气污染指数“爆表”,空气中弥漫着呛鼻的土腥味。读“兰州市及周边地区卫星图”,完成第4题。
4.造成兰州本次空气污染的最主要原因是( )
A.地形对夏季风的阻挡 B.受输入性沙尘的影响
C.居民燃煤污染物多 D.人口集聚引发污染
答案 B
解析 由材料可知,该日期为5月5日,为春季,兰州气候干旱,温差较大,风力较大,空气中弥漫着呛鼻的土腥味,说明该地的污染物质主要为沙尘,由此判断本次空气污染的最主要原因是沙尘暴天气带来大量的沙尘,故答案选B项。
(2018·浙江金丽衢十二校联考)2017年11月23日,浙江湖州桑基鱼塘系统入选全球重要农业文化遗产保护名录。“塘基上种桑、桑叶喂蚕、蚕沙(蚕粪)养鱼、鱼粪肥塘、塘泥壅桑”的桑基鱼塘生态循环农业模式,全生态无污染,实现了人与自然和谐发展。下图为“浙江湖州桑基鱼塘系统景观图”。完成5~6题。
5.湖州桑基鱼塘系统,主要体现了可持续发展的( )
A.发展的观念 B.环境的观念
C.公平的观念 D.权利的观念
6.湖州桑基鱼塘作为一种人工湿地森林资源,目前其最大的经济功能是( )
A.提供水资源 B.航运
C.保护生物多样性 D.提供农副产品
答案 5.B 6.D
解析 第5题,环境的观念认为经济发展与环境保护彼此联系,互为因果,湖州桑基鱼塘系统,利用当地的环境,因地制宜进行改造,发展经济,主要体现了可持续发展的环境的观念,B对。发展的观念认为社会经济发展是第一位的,问题只能在发展中解决。公平的观念强调的是代际之间、地区之间、种群之间平等。权利的观念认为每个人都享有平等的发展、享受、利用资源的权力,该生产系统没有体现。A、C、D错。第6题,湖州桑基鱼塘作为一种人工湿地森林资源,产品是桑叶、鱼等农副产品,目前其最大的经济功能是提供农副产品,D对。利用鱼塘养殖,不是提供水资源,A错。进行农业生产,不是航运,B错。目的是发展生产,不是保护生物多样性,C错。
(2018·浙江温州适应考)读“某地制糖工业清洁生产流程示意图”,完成7~8题。
7.清洁生产的主要优势是( )
A.提高了蔗糖的产量 B.提高了蔗糖的质量
C.提高蔗糖生产速度 D.减少了废弃物排放
8.该清洁生产模式最可能分布在( )
A.东北地区 B.西北地区
C.华南地区 D.华北地区
答案 7.D 8.C
解析 第7题,清洁生产的优势是合理利用自然资源,减少废弃物排放,故D正确。第8题,图中制糖的主要原料为甘蔗。我国甘蔗主要分布在北纬24°以南的地区,其中以广东、广西、台湾、福建、海南、云南、四川等省区种植面积最大,广东是大陆上种植甘蔗最多的省份。故C正确。
中国的城市正在面临着垃圾围城的困扰。目前天津已建成三座垃圾发电厂,采用先进的空气净化工艺,把垃圾用来焚烧发电、废渣用来制砖、余热用来取暖,形成一个完整的循环链,有效地改变了过去传统垃圾处理方式对环境的严重影响。据此完成9~10题。
9.关于建垃圾发电厂对天津的影响,叙述正确的是( )
A.改善了城市环境质量
B.解决了能源紧张状况
C.加剧了人地矛盾
D.冬季取暖完全由余热提供
10.城市垃圾除焚烧发电外,以下哪种方式还符合可持续发展思想( )
A.垃圾分类填埋处理
B.露天焚烧
C.远郊堆放,自然降解
D.分类处理,废弃物再利用
答案 9.A 10.D
解析 第9题,结合材料可知把垃圾用来焚烧发电、废渣用来制砖、余热用来取暖,减少了环境污染,改善了环境质量。但无法解决能源紧张状况。故选A项。第10题,分类处理,废弃物再利用,可减少对环境的影响。其他三种方式对环境都会造成污染。故选D项。
(2017·诸暨检测改编)2015年11月30日,巴黎气候大会迎来了150多个国家的领导人。中国国家主席习近平出席了大会并发表讲话,阐述中国对于全球气候治理的看法和主张。据此完成11~12题。
11.中国政府提出“共同但有区别的责任,是解决全球变暖问题的前提与基石”,这体现了可持续发展的( )
①权利观念 ②环境观念 ③发展观念 ④公平观念
A.①② B.②③
C.②④ D.①③
12.近年来,中国为节能减排做出了巨大努力。采取的主要措施包括( )
①全部关停高耗能、高污染企业 ②降低能源结构中煤炭的比重 ③政策支持 ④促进新能源、可再生能源的发展
A.①②③ B.②③④
C.①②④ D.①③④
答案 11.C 12.B
解析 第11题,“共同的责任”体现的是对环境的保护,是环境观念;“有区别的责任”体现了区际之间的公平观念。第12题,近年来,中国为节能减排采取的主要措施包括政策支持,降低能源结构中煤炭的比重,关停部分高耗能、高污染企业,促进新能源、可再生能源的发展等。对高耗能、高污染的企业可以适当淘汰或进行技术改造,但不能全部关停。
13.读“我国渤海海域污染程度等值线分布图”,图中Ⅰ~Ⅳ表示污染程度加重,回答下列问题。
(1)简述渤海海域污染的空间分布特点。
(2)简析渤海海域污染严重的主要原因。
(3)从沿岸地区产业结构调整的角度,说出治理渤海污染的主要措施。
答案 (1)沿海岸分布;越靠近海岸线,污染越加严重;辽河下游、天津附近海域污染最为严重。
(2)沿岸地区人口稠密,工业发达,工业废水和生活污水排放量大;渤海海域比较封闭,自净能力差。
(3)加快产业的升级转移;积极发展新兴工业和第三产业;关闭落后产能。
解析 (1)从图中可以看出,渤海海域污染严重,越靠近海岸线,污染越加严重,辽河下游、天津附近海域污染最为严重。
(2)渤海海域污染严重的主要原因,可以从人为原因(人口、城市、工农业)和自然原因等方面回答。
(3)治理渤海污染的主要措施,可以从加快产业的升级转移,积极发展新兴工业和第三产业,关闭耗能大、污染严重的工业等方面分析回答。
14.读图,回答下列问题。
我国土地退化严重
(1)图中信息说明,我国面临的生态环境问题有哪些?简述其形成的主要原因。
(2)发展生态农业是解决这些问题的主要措施之一。为实现生态环境保护与建设,带动和促进当地经济的发展,应采取哪些措施鼓励生态农业的发展?
(3)开发和建设活动也是导致这些问题出现的原因之一。写出两个导致这些问题的开发和建设活动类型。
(4)为尽量减少这些问题的出现,在设计和建设高速公路的过程中,应采取哪些措施?
答案 (1)水土流失,土地荒漠化。原因:发展传统农业、牧业和不合理开发利用资源导致植被破坏。
(2)加强政策引导;加强农村住区建设;加强法制建设;依法保护植被。
(3)矿产资源开采、铁路建设、公路建设、水利工程建设等。
(4)尽量减少耕地损失,注意对自然保护区、生态脆弱区与生态敏感区的保护,采取生态恢复、生态治理等技术措施,改善高速公路沿线的生态环境。
解析 (1)结合图中信息可知其主要反映的是与土地退化有关的水土流失和土地荒漠化,它们都是人类不当的活动导致植被破坏造成的。(2)鼓励生态农业发展的措施包括政策引导、农村住区建设和法律法规建设三个角度。(3)“开发”指资源开发;“建设”指交通、水利等基础设施的建设。(4)高速公路的修建,尤其是就地取土,不仅在沿线两侧留下许多深坑,而且破坏植被,将对公路本身及周围生态环境产生不良影响,分析对策时可按照“对症下药”的思路归纳。
相关资料
更多

