2019届 二轮复习 专题27 交通运输方式和布局变化的影响(题型专练)-2019年高考地理热点题型和提分秘籍作业 (全国通用) Word版含解析
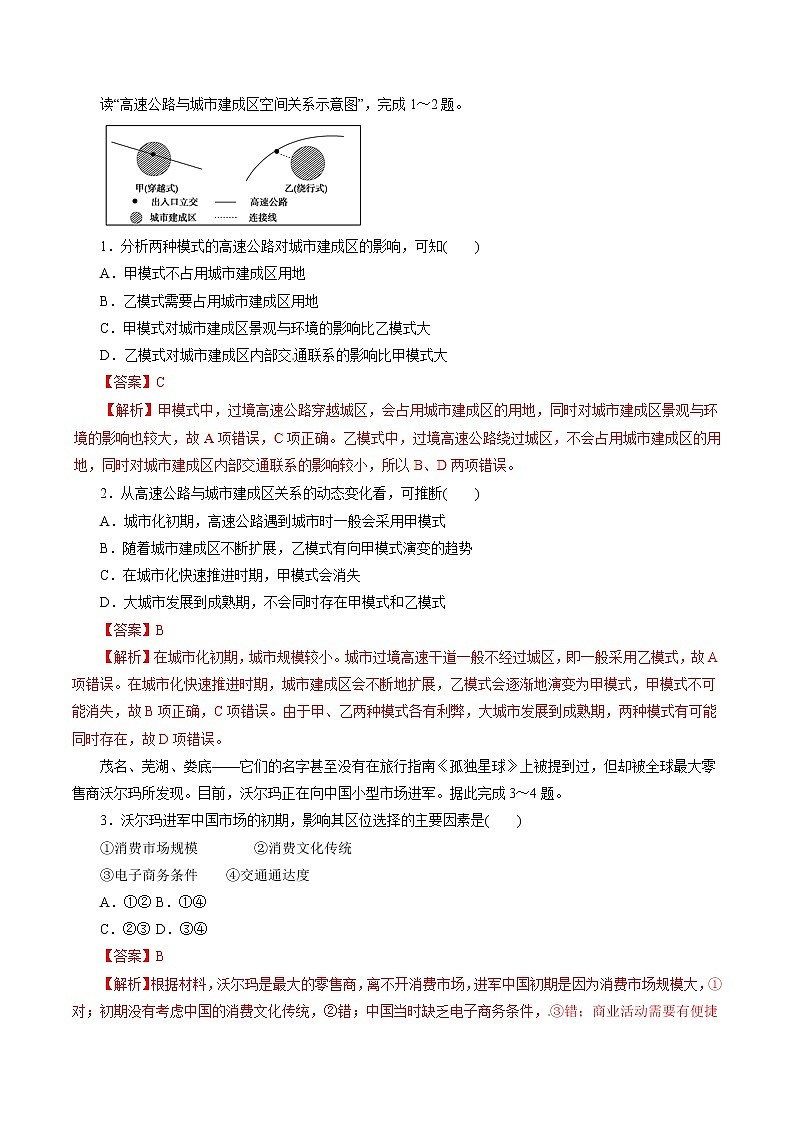
展开读“高速公路与城市建成区空间关系示意图”,完成1~2题。
1.分析两种模式的高速公路对城市建成区的影响,可知( )
A.甲模式不占用城市建成区用地
B.乙模式需要占用城市建成区用地
C.甲模式对城市建成区景观与环境的影响比乙模式大
D.乙模式对城市建成区内部交通联系的影响比甲模式大
【答案】C
2.从高速公路与城市建成区关系的动态变化看,可推断( )
A.城市化初期,高速公路遇到城市时一般会采用甲模式
B.随着城市建成区不断扩展,乙模式有向甲模式演变的趋势
C.在城市化快速推进时期,甲模式会消失
D.大城市发展到成熟期,不会同时存在甲模式和乙模式
【答案】B
【解析】在城市化初期,城市规模较小。城市过境高速干道一般不经过城区,即一般采用乙模式,故A项错误。在城市化快速推进时期,城市建成区会不断地扩展,乙模式会逐渐地演变为甲模式,甲模式不可能消失,故B项正确,C项错误。由于甲、乙两种模式各有利弊,大城市发展到成熟期,两种模式有可能同时存在,故D项错误。
茂名、芜湖、娄底——它们的名字甚至没有在旅行指南《孤独星球》上被提到过,但却被全球最大零售商沃尔玛所发现。目前,沃尔玛正在向中国小型市场进军。据此完成3~4题。
3.沃尔玛进军中国市场的初期,影响其区位选择的主要因素是( )
①消费市场规模 ②消费文化传统
③电子商务条件 ④交通通达度
A.①② B.①④
C.②③ D.③④
【答案】B
【解析】根据材料,沃尔玛是最大的零售商,离不开消费市场,进军中国初期是因为消费市场规模大,①对;初期没有考虑中国的消费文化传统,②错;中国当时缺乏电子商务条件,③错;商业活动需要有便捷的交通条件,交通通达度是影响因素,④对。
4.在一些城市,沃尔玛购物广场分布于市区的边缘地带,其选址的主要依据是( )
①货源丰富 ②地价较低 ③环境优美 ④交通便利
A.①② B.①③
C.②④ D.③④
【答案】C
下图示意某城市交通、工业区的分布。读图,完成5~6题。
5.该城市传统工业区空间形态形成的主要原因是( )
A.受地形影响 B.运输方便
C.考虑盛行风向 D.接近居住区
【答案】B
【解析】从图中可以看出,该城市传统工业区主要沿运河分布。传统工业的运输量大,靠近运河,交通便利,运费低,可以降低生产成本。
6.该城市新工业区的区位优势在于接近( )
A.高速公路 B.市中心
C.运河 D.机场
【答案】A
【解析】新工业区特别是高新技术工业区,产品需要及时运到消费市场,所以要有便捷的交通条件,一般靠近高速公路或航空港。从图中可直接看出该城市新工业区位于高速公路附近。
渔梁古镇位于新安江主要支流练江沿岸,是古代徽商外出经商往返的必经之路,因此被称为“徽商之源”,有着“江南都江堰”美誉的渔梁坝就在渔梁古镇的练江中。读“渔梁古镇位置示意图和渔梁坝景观图”,完成7~8题。
7.渔梁坝建设的目的有( )
①航运 ②发电 ③防洪 ④灌溉 ⑤拦沙
A.①②③ B.①②④
C.①③④ D.②③④⑤
【答案】C
【解析】渔梁坝在渔梁古镇的练江中,在当时不能发电,排除②项,故选项C正确。
8.渔梁古镇的兴起是因为( )
A.古镇附近水域港阔水深
B.古镇上游通航能力提高
C.古镇成为货物转运的节点
D.古镇属于水陆交通枢纽
【答案】C
读“长江中下游平原某区域示意图”,回答9~10题。
9.对图示地区乡村聚落的描述,正确的是( )
①受河流影响,村落呈带状分布 ②受地形影响,村落分布稀疏 ③村落形态演变过程是由①到② ④村落形态演变过程是由③到④
A.①② B.②③
C.③④ D.①④
【答案】D
【解析】长江中下游平原,自然条件优越,村落密集。初期,受河流影响,村落沿河呈带状分布;后来由于公路的修建,村落扩散方向趋向公路、沿公路延伸。
10.乡村之间剩余产品的交换过程中自发形成集市。由此判断下列说法,正确的是( )
A.最早的集市出现在开阔的a地
B.新集市出现在d处
C.a、b、c、d皆形成集市
D.集市由c转移到b
【答案】D
1492年,哥伦布发现美洲大陆后,欧洲各国殖民者纷纷涌来建立毛皮贸易点,这里逐渐形成自由港,这就是纽约的前身。1825年,伊利运河(连接伊利湖和哈得孙河)竣工对美国东部经济及纽约的发展起着重大的促进作用。如图为纽约港地理位置示意图。据此完成11~13题。
11.影响纽约早期建城的主要社会经济因素是( )
A.矿产 B.水源
C.交通 D.军事
12.推测早期纽约港形成时出口的货物主要是( )
A.毛皮和皮革制品 B.铁矿和煤炭
C.棉花和小麦 D.香料和咖啡
13.伊利运河的开通对于纽约港的发展产生的影响主要是( )
A.扩大水源供给渠道 B.拓宽经济腹地范围
C.提高哈得孙河水位 D.加速内陆人口增长
【解析】11.C 12.A 13.B 第11题,由材料可知,1492年哥伦布发现美洲大陆后,欧洲各国殖民者纷纷涌来建立毛皮贸易点,这里逐渐形成自由港,这就是纽约的前身,说明纽约交通便利,影响其早期建城的主要社会经济因素是交通。第12题,材料“建立毛皮贸易点,这里逐渐形成自由港”,说明早期纽约港形成时出口货物主要是毛皮和皮革制品。第13题,伊利运河的开通运营对于纽约港来说,不仅降低了来自中西部内陆地区的货物运输成本,而且拓宽了纽约港的经济腹地范围。对中西部内陆地区及五大湖地区来说,增加了早期内陆地区农产品的出口量,促进了沿海地区人口向内陆地区的迁移,加速了内陆人口的增长。 ”等电商企业已经让大多数中国青年人的购物方式发生了巨大的变化,而且也对中国经济作出了巨大贡献。与此同时,各家快递企业也如雨后春笋般出现。据此回答16~17题。
16.电商企业的出现以及快递公司的飞速发展对我国商业网点最大的影响是( )
A.改变了商业网点的区位布局原则
B.使商业网点从实体店向虚拟店转变
C.改变了商业网点的密度
D.促进了传统商业活动的发展
17.“甘青宁新藏不包邮”被称之为快递行业的“不平等条约”,要想改变这一“不平等条约”这些省区应该( )
A.加快本地区的交通等基础设施的建设
B.发展自己的电子商务企业
C.与这些电商企业洽谈,设立省级分公司
D.大力发展本地区的工业生产
【解析】16.B 17.A 第16题,电商企业的出现以及快递公司的飞速发展使商业网点从实体店向虚拟店转变,所以B项正确。第17题,“甘青宁新藏不包邮”的原因是这些省区交通相对闭塞,快递运输成本高,为此需要加快本地区的交通等基础设施的建设。
茂名、芜湖、娄底——它们的名字甚至没有在旅行指南《孤独星球》上被提到过,但却被全球最大零售商沃尔玛所发现。目前,沃尔玛正在向中国小型市场进军。据此完成18~19题。
18.沃尔玛进军中国市场的初期,影响其区位选择的主要因素是( )
①消费市场规模 ②消费文化传统 ③电子商务条件 ④交通通达度
A.①② B.①④
C.②③ D.③④
19.在一些城市,沃尔玛购物广场分布于市区的边缘地带,其选址的主要依据是( )
①货源丰富 ②地价较低 ③环境优美 ④交通便利
A.①② B.①③
C.②④ D.③④
下图为某岛屿的示意图。该岛屿面积约为1.09万平方千米,约有280万人口,岛上主峰蓝山峰的海拔为2256米,山区多火山活动。该岛矿产资源丰富,其中铝土矿储量和出口量都居世界前列。读图回答20~21题。
20.下列有关该岛屿自然地理特征的说法,正确的是( )
①地势东南高西北低 ②北部河流平均流速比南部河流快 ③北部植被为热带雨林,南部植被为热带草原 ④土壤为红壤,较贫瘠
A.①② B.②③
C.②④ D.①③
【答案】B
【解析】从图中河流的长短及山峰的分布可以推断出该岛屿的地势特征是北高南低;北部地势较陡,河流平均流速较快;从图中经纬网的分布可以看出该岛屿地处东北信风带,纬度较低,北部受来自海洋暖湿气流的影响,加上地形的抬升作用,形成热带雨林气候,南部背风坡为热带草原气候;红壤为亚热带地区的地带性土壤。
21.图中铁路修建于19世纪末,目前客运已经停运。下列说法正确的是( )
A.修建该铁路的主要目的是便于矿产的出口
B.该铁路沿线经济发达、人口稠密
C.修建该铁路主要是为了方便内陆地区居民的出行
D.该铁路沿线地势平坦,河流少,建设成本低
【答案】A
下图为“某地区等高线地形示意图”,读图完成22~23题。
22.①、②、③、④四地中,商业网点的密度最小的是( )
A.①地 B.②地
C.③地 D.④地
【答案】A
【解析】从图中的等高线可以判读出①地等高线密集,为山地,交通运输不便,人口稀少,商业网点的密度小。
23.拟在P地建立某大宗商品集散中心,主要考虑的区位条件有( )
①地形 ②地租 ③市场 ④交通
A.①② B.①③
C.②④ D.①④
【答案】C
【解析】从图中可以看出P地位于交通干线的交叉路口,交通便捷;同时地处城区外缘,土地价格低。
24.阅读图文材料,完成下列问题。
“茶马互市”是中国西部地区历史上汉藏民族间一种传统的以“以茶易马”或“以马换茶”为中心内容的贸易往来。雅安是古代中国最重要的“茶马互市”交易点,素有“川西咽喉”和“雨城”之称,其周边地区山川秀美,河流众多。如图示意古代雅安及周边地区。
(1)分析雅安成为“茶马互市”交易点的原因。(12分)
(2)概括古代进行“茶马互市”的意义。(12分)
【答案】(1)地理位置优越;雅安地处山区(青藏高原)与四川盆地交界处(位于四川盆地西缘);西部靠近藏区,是茶叶的巨大消费市场和马匹生产地(向西可进入西藏,西藏是茶叶的巨大消费市场和马匹生产地);东部和南部靠近茶叶生产基地和马匹使用市场(向东可到我国中东部地区,向南可入云南,这些地区是茶叶生产基地和马匹使用市场)。
【解析】第(1)题,在交通便利的地方,有利于开展商贸活动,有利于城市的形成。内河运输是历史最悠久的运输方式,河流交汇处是人流、物流的集散地,经常形成城市。第(2)题,随着公路和铁路运输的发展,水运的地位下降,城市不断向陆路运输便利的地方发展,商业也随之发生变化。第(3)题,大型服装批发市场占地面积大,运输量大,一般布局在土地价格(或租金)较低、交通便利的地方。第(4)题,根据蔬菜生产的特点和图中信息分析原因。

