还剩33页未读,
继续阅读
2019届 二轮复习微专题9.1 工业与可持续发展学案 (全国通用) Word版含解析
展开
微专题 工业与可持续发展
【知识构建】
【知识精析】
一、主要区位因素及区位选择
二、影响工业区位的主要因素及其变化
三、工业生产区位因素分析思路
四、工业主导因素分析
1.工业主导区位因素的判断方法
根据工业区位选址的原则:花费最低的生产成本获得最高利润,工业主导区位因素可从工业生产成本投入的角度加以判断,即所需的生产成本中投入越大,其主导地位越强。具体分析如下:
(1)根据生产要素的投入比重:比重最大者为其主导因素,如下图:
图中甲工业科技投入比重大,为技术导向型工业;乙工业原料运费投入比重大,为原料导向型工业;丙工业工资投入比重大,为劳动力导向型工业;丁工业产品运费投入比重大,为市场导向型工业。
(2)根据特定生产环节判断:
①运输环节:
a.原材料运量大(如制糖业)或不能长途长时间运输(如水产品加工业),则布局于原料地,主导因素为原料。
b.产品运输要求高(如食品厂),则布局于消费地,主导因素为市场。
②产品研发环节:产品更新换代速度快,研发投入多,主导因素为科学技术。
③工业布局转移中优越性增强的环节,如首钢搬迁至河北曹妃甸后,海洋运输的优势增强,主导因素则是交通。
工业主导区位因素确定后,在工业布局时优先考虑,并对其他区位因素进行综合分析。
2.特殊工业的主导因素
(1)黑龙江伊春家具厂主导因素为原料,属于原料导向型工业。
(2)上海宝钢主导因素为市场,属于市场导向型工业。
(3)在一些重工业区布局纺织工业的主导因素为政策。
(4)建国初期我国重工业多分布在内陆山区的主导因素是国防需要。
(5)采掘工业(煤炭开采、铜矿开采等)的主导因素是原料,属于原料导向型工业。
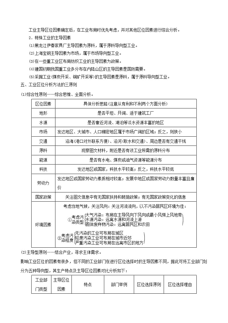
五、工业区位分析方法的三原则
(1)综合性原则——综合思维、全面分析。
区位因素
具体分析思路(注意从有利和不利两个方面分析)
地形
是否平坦、开阔、适于建筑工厂
水源
是否靠近河流、湖泊等淡水资源丰富的地区
市场
发达地区、大城市、人口稠密地区属于市场广阔的区域;反之,则狭小
交通
沿海(港口对外联系方便)、沿河(取水和交通)、周边是否有交通干线
原料
观察图文材料,附近是否有该工业所需的原料分布
能源
是否有水电、煤炭或油气资源等能源分布
科技
发达地区或国家,科技水平较高;反之,科技水平较低
劳动力
发达地区或国家劳动力素质相对较高;发展中地区或国家劳动力数量丰富且廉价
国家政策
关注图文信息中有无国家扶持和鼓励政策;有无国家政策变化的信息
环境因素
考虑当地气候,关注风向:关注河流流向,以不污染居民区环境为佳:
①
②
(2)主导型原则——结合产业,寻求主体需求。
影响工业区位的因素有很多,但不同的工业部门在进行区位选择时的主导因素不同,据此可将工业部门划分为五种导向型,其生产特点及主导区位因素对比分析如下:
工业部门类型
主导区位因素
特点
部门举例
区位选择原则
区位选择理由
原料导
向型
工业
原料
原料不便于长距离运输或运输成本较高的工业
制糖厂、水产品加工厂、水果罐头厂等
接近原料产地
(原料>产品)节省运费,减少损失和废弃物
市场导
向型
工业
市场
产品不便于长距离运输或运输成本较高的工业
瓶装饮料厂、家具厂、印刷厂、炼油厂等
接近消费市场
(产品≥原料,体积增大)节省运费,减少损失
动力导
向型
工业
能源
需要消耗大量能源的工业
钢铁、冶金(如炼铝厂)、化学等重工业
接近能源供应地
降低能源支出费用,保证能源充足供应
劳动力
导向型
工业
廉价劳动力
需要投入大量劳动力的工业
普通服装、电子装配、制伞、制鞋等工业
接近有大量廉价劳动力地区
减少工人工资支出,降低生产成本
技术导
向型
工业
知识和技术
技术要求高的工业
集成电路、卫星、飞机、精密仪表等工业
接近高等教育和科技发达地区
及时获取新技术,便于技术交流,利于开发新产品
(3)因时制宜原则——把握区位联系的变化和发展,用发展的眼光分析某地区位因素的变化。
六、区域工业发展条件分析
1.区域工业化分析思路
(1)三大产业变化统计图或资料的分析:
第一产业比重下降,第二、三产业比重上升,反映区域内工业化的发展;第二产业比重的上升直接反映区域工业化状况。工业生产数据的变化直接显示区域工业化的发展特点,特别是通过一些产业部门的数据统计,也可以反映区域内工业发展特点。
(2)根据外来务工人员的数据变化分析区域工业化特点:
一般来讲,区域内外来务工人员增加,可直接反映出区域内工业化的发展;务工人员的素质可以反映出一个区域内的工业类型,如务工人员以低文化为主的工业一般是传统工业或劳动密集型产业,务工人员以高学历为主的产业多是高新技术产业。
(3)根据区域资源状况分析区域工业化:
资源是一个区域工业发展的基础,一般来说,一个资源丰富的区域其工业类型应主要是采掘工业或资源加工产业,因此多形成一些以传统工业为主的工业地区。
2.区域工业化、城市化条件分析与可持续发展
在分析一个区域工业化的条件时,要从区位条件、劳动力条件、技术条件等方面进行综合分析。针对工业化、城市化带来的一系列问题,如资源、能源短缺,环境污染严重,交通拥挤等,各区域要综合自身的实际情况,从调整产业结构、调整工业布局、积极发展科技、努力改善交通等基础设施、美化环境等方面入手,促使该区的工业化走上可持续发展之路。
3.区域工业发展条件分析思路
分析工业区位因素类问题时,一般先要调用头脑中储备的基础知识,然后到材料和区域微观图中寻找区位信息,最后再分析区位因素是有利因素还是不利因素,是主导因素还是次要因素。
自然因素
土地
有一定数量的、适合建厂的土地
资源
主要是矿产资源
能源
主要有煤炭、石油、天然气、水能等
水源
有丰富而优质的水源
经济因素
农业经济基础
距离
是否接近原料产地、能源地或消费市场
交通条件
沿海,沿河(包括运河),沿铁路、公路等
劳动力
数量、素质和工资水平
科学技术
接近高等教育区或科研院所
社会因素
政策
支持、鼓励
国防需要
巩固国防
个人偏好
华侨对家乡的投资
社会协作
条件
包括社会服务条件(共用基础设施)和生产协作条件等
环境因素
大气污染
对大气有污染的企业布局要使居民区不受污染,还要用卫生防护带隔开
水体污染
要结合区域图中等高线等信息确定河流流向,合理布局自来水厂和易造成水污染的企业
噪声和固体
废弃物污染
要远离居民区和农田
4.分析某地工业发展条件的方法
(1)某地发展工业的有利条件,一般从以下几个方面来加以分析:地理位置、资源条件、农业基础(农业可以为工业提供粮食、副食品、原料等)、交通条件、市场条件、劳动力条件、技术条件、历史条件、政策条件九个大的方面。
(2)在分析某地工业发展条件时,首先不需要把每个方面都分析到,要抓住当地特色,前面提供的只是分析角度;其次,分析时应从有利条件和不利条件两个大的方面去分析。具体表述一般如下:
①自然条件:能源资源丰富(煤炭、油气、水能等);矿产资源丰富(铁矿、有色金属等);水资源丰富(临河流、湖泊)。
②社会经济条件:市场(人口密集、城市众多)广阔;交通便利(临河流、铁路;沿海、高速公路;近航空港等);劳动力(人口密集——丰富廉价,有高等院校——有先进的技术);政策。
③特殊区位:工业基础(老工业基地);农业基础(邻商品粮、棉基地,乳畜业发达等)。
七、工业区位条件评价
思考方向
满分术语
自然
因素
原料
临近原料地,原料充足
能源
临近某能源产地(如煤、石油、天然气、水能、风能等),能源充足
土地
土地平坦开阔,利于建厂
水源
临近河流、湖泊或降水多,水源充足
经济因素
市场
人口稠密或人口密集,市场广阔
交通
临海或海港、临河湖或河流交汇处、临铁路、高速公路或航空港,交通便利
劳动力
人口稠密,劳动力资源丰富
技术
科技发达或临近高等院校、科研院所,劳动力素质高
农业基础
临近商品粮基地或农业产区,农业基础雄厚或农业发达
社会因素
政策
优惠的政策
个人偏好
华侨对家乡的投资
社会协作
条件
包括社会服务条件(共用基础设施)和生产协作条件等
国防需要
巩固国防
环境因素
大气污染
盛行风下风向、季风风向垂直的郊外、最小风频上风向
水污染
远离河流上游和水源地
固体废弃物污染
远离农田和居民区
八、工业区位因素与其他要素之间相互关系的分析技巧
地理
要素
与核心地理要素的关系分析技巧
人口
人口迁移改变迁入地的经济结构和产业结构,促进第三产业发展;人口增长模式的转变影响劳动力的供给,促进劳动密集型工业的转移和升级;工业化发展,促进人口迁移,影响人口密度和环境人口容量
城市
工业化推动城市化,城市化促进工业化;城市工业区布局考虑盛行风、河流流向、隔离防护带等因素;发育程度高的传统工业区往往发展成为工业城市
农业
工业不同于农业的区位表现在:受自然条件的限制小,具有季节上的连续性和地域上的灵活性;但是部分以农产品为原料的工业的区位选择受农业布局的制约较大;同时,工业可以为农业提供生产机械、化肥等生产资料,在一定程度上可促进农业的发展
环境
环境作为区位因素对工业布局(特别是高新技术工业区)的影响越来越重要;传统工业对环境的影响大,而新兴工业对环境的影响小
产业
转移
【高考例析】(2018课标I卷))近年来,世界上出现了将精密机械设备的组装或加工工厂建在地下的现象。例如,日本岐阜某激光加工机组装企业和我国大连某数控机床加工企业,都将工厂建于地面10米以下。据此完成下面小题。
1.将生产精密机械设备的工厂建在地下有利于( )
①保持恒温环境 ②储存原材料和产品 ③降低生产成本 ④减小地面震动影响
A. ①③ B. ②③ C. ②④ D. ①④
2.与岐阜相比,大连地下工厂的设计与施工较少考虑的问题是( )
A. 防渗水 B. 防噪声 C. 防地震 D. 防坍塌
3.推断上述企业将工厂建在地下的直接目的是( )
A. 保证产品品质 B. 增强保密程度
C. 满足战备需要 D. 集约利用土地
1.D 精密机械设备的生产属于技术指向型工业,且对精密度要求较高。在高端机床设备生产过程中,细微的变形可能就会造成构件和设备不匹配,影响设备的精度。厂房设在地下就是以节能环保的方式恒温恒湿,确保设备的精密制造。除此之外,将工厂建于地面10米以下,周边路上重型卡车经过也不会造成颤动,更好地保证了车间的稳定性,保障了设备的精度,①④正确;建地下工厂会使生产成本上升,③错误;储存原材料和产品不是主要目的,②错误。故选C。
2.C 日本地处亚欧板块和太平洋板块的交界处,地壳活跃,多地震,而大连地处亚欧板块内部,地壳稳定,因此与日本岐阜相比,大连地下工厂的设计与施工较少考虑的问题是防地震,D正确;其它选项均为两地都要考虑的问题,ABC均错误。故选D。
3.A 据第1题的分析可知,精密机械设备将工厂建在地下主要是确保设备的精密制造,保障设备的精度,因此可推断其直接目的是保证产品品质。故选B。
【素养提升】
一、选择题
(广东省东莞市2019届高三地理开学适应性模拟)“红帮裁缝”发于清末民初,是中国近现代服装业的开拓者,宁波是我国“红帮裁缝”的故乡。新中国成立后,“红帮裁缝”或为上海等多地服装企业的技术骨干和领导。改革开放后,宁波服装业是承接上海服装企业的加工业务,逐渐造就了雅戈尔、杉杉、罗蒙等著名服装品牌。据此完成1~3题。
1.改革开放后,宁波能够承接上海服装企业加工业务的主要原因是
A. 环境优美 B. 劳动力成本低 C. 土地租金低 D. 两地社会关系常密切
2.大量服装企业集聚宁波,能够
A. 降低产品运输成本 B. 减少能源消耗
C. 促进信息和技术交流 D. 降低劳动力成本
3.宁波服装企业能够造就国内著名服装品牌的主要原因是
A. 生产规模大 B. 产品质量高 C. 产品价格低 D. 产品多元化
1.B 服装企业的加工环节是廉价劳动力指向型生产过程,上海的劳动力工资水平较宁波的高,设在宁波可以降低生产成本,故选B。
2.C 大量服装企业集聚宁波,同类企业相互学习,信息共享,能够促进信息和技术交流,C项正确。服装企业的产品不笨重,生产耗能小,集聚不能减少劳动力投入,所以A、B、D错误。
3.B 可知,宁波服装企业的上游设计研发技术力量雄厚,所以能够造就国内著名服装品牌的主要原因是产品质量高,服装品牌的核心竞争力同样是产品质量,所以B项正确。
(江苏省南京市金陵中学、海安高级中学、南京外国语学校2018届高三第四次模拟)技术成熟度曲线是通过技术发展阶段和公众期望值等指标来评价新技术的一种工具。下图为某咨询公司发布的2017年中国新兴技术成熟度曲线。读下图,回答4~5题。
4.关于图中信息的解读,正确的是
A. 5G技术可能比自动驾驶技术更早进入生产成熟期
B. 增强现实AR已经进入泡沫破裂期,该技术将停止发展
C. 目前区块链技术的期望值持续提高
D. 机器学习期望值高,生产企业最多
5.下列关于中国发展新兴技术产业的说法,正确的是
A. 研发机构多分布于东部风景优美的小城镇
B. 该类企业常常为了降低能源消耗而聚集
C. 应立足于引进新兴技术增强我国的国际竞争力
D. 快速发展有利于促进我国产业结构调整
4.A 据图分析可知,5G技术到达成熟期需要的年限是5-10年,而自动驾驶技术是10年以上,因此5G技术可能比自动驾驶技术更早进入生产成熟期,A正确;增强现实AR已经进入泡沫破裂期,但后期还有稳步爬升恢复期,因此该技术不会停止发展,B错误;区块链技术的期望值呈下降趋势,C错误;机器学习期望值高,生产企业不一定最多,D错误。故选A。
5.D 中国发展新兴技术产业研发机构多分布于东部科技发达的城市,A错误;新兴技术产业主要趋向于分散,而传统工业才会为了降低能源消耗而聚集,B错误;该类企业应立足于研发本国新兴技术增强我国的国际竞争力,C错误;新兴技术产业快速发展有利于促进我国产业结构调整,D正确。故选D。
(西南名校联盟2018届高三适应性月考卷(八))2017年5月,贵州与国家信息中心签署了战略合作协议,“云上贵州”数据共享交换体系将整体接入国家共享交换平台,形成以“南贵州北内蒙古”为核心的国家级大型数据中心网络,其运营最大的支出项目为服务器用电和冷却用电。自然制冷冷凝器按冷凝方式分为风冷和水冷。机房温度过高和灰尘会影响设备的性能和寿命。水的三态变化会吸收和放出热量。读下图,完成6~8题。
6.关于内蒙古和贵州大型数据中心的制冷方式,下列说法正确的是
A. 内蒙古主要通过水冷冷凝器与冷却塔提供的冷却水换热,利用冷却水带走热量
B. 贵州主要通过风冷冷凝器与外界空气换热,利用风换热带走热量
C. 内蒙古利用丰富的煤炭资源发电带动制冷设备运行达到自然制冷目的
D. 贵州利用丰富的水资源和水能资源达到制冷目的
7.贵州建设大型数据中心的自然条件不包括
A. 海拔较高,夏季凉爽 B. 河流水位季节变化大
C. 空气湿度大,尘埃少 D. 水能丰富廉价
8.对于图示制冷工作原理描述有误的是
A. 经过出风口的空气温度低于机房外空气温度
B. 过滤器除去冷湿空气中部分灰尘和水汽
C. 干燥空气经过湿膜蒸发冷却器的目的是降温
D. 机房内空气运动主要为垂直上升
6.D 自然制冷按冷凝器冷凝方式分为风冷和水冷。内蒙古大数据中心分布纬度较高,距冬季风源地近,气温较低的时间长,自然制冷以风冷方式为主。贵州大数据中心位于南方湿润地区,水资源丰富,自然制冷以水冷方式为主。
7.B 贵州建设大数据中心的有利自然条件,主要从水能、地形、地势、空气洁净等方面比较。贵州水能资源丰富廉价;大数据中心位于高原上,海拔较高,夏季凉爽;位于湿润区,空气湿度大,尘埃少,机房除尘成本低。河流水位季节变化大与数据中心的建设无关,选B。
8.A 图中降温方式是蒸发冷却降温,原理是冷空气经过过滤器,除去部分灰尘和水汽,使空气变得洁净干燥。干燥空气经过湿膜蒸发冷却器,湿膜中的水分蒸发吸热,使空气进一步降温。冷空气进入机房,起降温作用。暖空气从机房上方流出,因此,机房内空气运动主要为垂直上升,经过出风口的空气温度高于机房外空气温度,据此选A。
(广西柳州高级中学2018届高三5月冲刺模拟)19世纪80年代,K公司发明了胶卷,引领摄影行业发生革命性变化,其生产的胶卷曾占有全球70%市场份额。20世纪末,该公司率先发明数码拍照技术,随后因考虑公司转型的风险,数码项目被搁置。进入21世纪以来,随着数码相机摄影的快速普及,该公司于2004年中止了胶卷生产业务。2013年,该公司宣布破产。据此完成9~10题。
9.20世纪末,K公司搁置数码项目的主要原因可能是数码技术
A. 存在技术缺陷 B. 研发费用较高
C. 市场推广难度大 D. 对胶卷产业冲击大
10.K公司胶卷产业在摄影领域走向衰落的最主要因素是
A. 市场 B. 技术 C. 资金 D. 政策
9.D 当时,因考虑公司转型的风险,数码项目被搁置。柯达公司搁置数码项目的主要原因可能是数码技术对胶卷产业冲击大,D对。搁置原因与存在技术缺陷、研发费用较高、市场推广难度大无关,A、B、C错。故选D。
10.A 柯达公司胶卷产业在摄影领域走向衰落的主要影响因素是市场,数码拍照技术,不需要使用胶卷,导致胶卷销售市场萎缩,A对。技术、资金、政策不是胶卷产业衰落的直接原因,B、C、D错。故选A。
(2018年高考《考试大纲》猜题卷(全国卷II、III)第八套)创意产业主要是指源自个人的创意、技巧及才华,通过对知识产权的开发和应用,具有创造财富和就业替力的行业。柯桥区为浙江省绍兴市市辖区,是传统的纺织产业集群地,拥有亚洲最大的布匹集散中心—中国轻纺城读下图完成11~13题。
11.柯桥区集聚了化纤、织造、印染、家纺等众多企业,这些企业集中在柯桥区可以节省
A. 劳动力成本 B. 设备成本 C. 市场营销成本 D. 原料成本
12.纺织创意产业就是对纺织原料、面料、服装等进行技术、品牌和外观的创意设计,从而提高产品附加值、提升产业核心竞争力。柯桥区发展时尚纺织创意产业的最有利条件是
A. 水陆交通便利 B. 产业基础较好 C. 信息网络发达 D. 技术人才丰丰富
13.柯桥区发展时尚纺织创意产业,能够
①提升产品档次和附加值②减少当地的就业机会③提高核心竞争力④阻碍传统纺织业发展
A. ①② B. ②③ C. ③④ D. ①③
11.C 化纤、织造、印染、家纺等企业都是与纺织有关的企业,集聚在一起可以加强企业间的信息交流、生产协作和技术协作降低推广费用,从而节省市场营销成本,故C选项正确。
12.B 结合材料“是传统的纺织产业集群地,拥有亚洲最大的布匹集散中心“中国轻纺城”可以判断柯桥区发展时尚纺织创意产业的最有利条件是产业基础较好,故B选项正确;根据示意图可以看出,绍兴市只是一个地级市,与杭州、上海相比,水陆交通、信网络、技术人才方面并没有较大优势,故A、C、D选项错误。
13.D 好的创意可开发出许多新产品、新市场,创意设计的加入会使产品具有高附加值,可以提升产品档次,提高核心竞争力促进传统产业的发展,故①③正确、④错误;创意产业的兴起能够吸纳更多富有创新力的人员,增加当地的就业机会,②错误。所以选D。
【点睛】分析某地工业发展条件的方法:某地发展工业的条件,可以从以下几个方面分析:地理位置、资源条件、农业基础(农业可以为工业提供粮食、副食品、原料等)、交通条件、市场条件、劳动力条件、技术条件、历史条件、政策条件等。
(2018年高考《考试大纲》猜题卷(全国卷II、III)第六套)我国智能手机制造业飞速发展,技术更新周期大大缩短,正从“中国制造”向“中国品牌中国制造”转变。华为集团是拥有自主知识产权的“中国品牌中国制造”的典范。目前华为集团在海外设立了22个地区部、100多个分支机构、36个培训中心,大力推行员工的本地化,据此完成14~16题。
14.我国智能手机制造技术更新周期缩短的主要原因是
A. 生产成本下降 B. 市场竞争激烈 C. 生产效率提高 D. 土地价格上涨
15.2017年华为智能手机全球份额突破10%,实现该成效的根本原因是
A. 资金投入加大 B. 政府政策支持 C. 研发水平提高 D. 国外技术渗透
16.华为在海外推行员工本地化的主要区位因素是
A. 市场 B. 劳动力 C. 政策 D. 技术
14.B 智能手机制造的核心部分是新技术的研发与运用。先进的技术有助于产品占领消费市场,市场竞争激烈,迫使企业加快技术研发缩短技术更新周期,B正确。
15.C 华为智能手机全球份额较大的根本原因是产品质量好、款式新、性能强、制造技术先进,这是华为集团研发水平提高的结果,C正确。资金投入加大、政府政策支持可使企业规模扩大,对手机全球份额影响不大,A、B错误;华为集团拥有自主知识产权,D错误。
16.A 华为集团在海外推行员工本地化,主要是为了获取当地市场信息,以提高产品对当地市场的适应性,创造和谐的商业环境,进而更大程度地占有市场,A正确。
(2018年高考《考试大纲》猜题卷(全国卷II、III)第五套)裕廊岛位于新加坡西南部,紧邻马六甲海峡。20世纪60年代起,该岛由荒岛逐渐建成新加坡的石油化工中。从邻近产油国输入的三条石油天然气管线为该中心提供原料。该石油化工中心是全球第三大石油炼制中全球十大乙烯生产中心之一,全球最大的石油精炼中心之一,亚洲油产品的报价中心。下图为裕廊岛石油化工中心位置示意下列各图。据此完成17~18题。
17.该石油化工中心将多种生产集中在一个小岛上,主要是为了
A. 共用基础设施 B. 生产协作便捷 C. 利用便利的交通 D. 利用当地劳动力
18.将裕廊岛建成石油化工中心,是因为该岛
①交通位置重要②人口众多③与市区分离④盛产石油
A. ①② B. ②④ C. ①③ D. ③④
17.B 石油工业是因为生产的上下游联系和协作而集聚在起,所以A项错误,B项正确。交通是影响工业布局的因素,但不是影响工业集聚的因素,所以C错。石油工业因为污染和安全因素要远离人口稠密区,建立在荒岛上,D错。
18.C 材料中说石油来自邻国,裕廊岛曾是荒岛,人口稀少,②④错。裕廊岛邻近马六甲海峡,交通位置重要,由图可知岛屿与市区分离,①③正确所以选C。
(2018年高考《考试大纲》猜题卷(全国卷II、III)第二套)浙江义乌小商品批发市场从“鸡毛换糖”到“世界超市”的华丽转身,经历了20多年。2008年,全球金融危机爆发,义乌的市场交易跌至谷底。与此同时,电子商务进入快速扩张阶段。目前,义乌市场由国际商贸城等三个市场簇群组成。下图为义乌国际商贸城商铺变动和义乌购线上年交易额统计数据图。据此回答19~21题。
19.义乌小商品生产企业的特点是
A. 厂区占地广 B. 资源消耗量大
C. 市场依存度高 D. 资金密集
20.义乌国际商贸城近年来的商铺变动状况能够真实反映
A. 市场需求萎缩 B. 电子商务的发展
C. 产业政策调整 D. 交通建设滞后
21.义乌小商品市场簇群的建立,主要目的在于
A. 优化产业结构,避免环境污染 B. 拉动经济增长,增加就业机会
C. 提高商品质量,促进良性竞争 D. 形成规模效益,降低经营成本
19.C 浙江义乌小商品生产企业的产品所消耗的原料和能源较少,技术要求不高,资金投入不多,以家庭小作坊生产的大众消费品为主,市场依存度高,厂区占地面积不大,选择C。
20.B 从图中读出商铺变动状况总体是关闭数量比新商铺数量多,但义乌购线上年交易额呈现明显的增长态势。故关闭商铺数量多不能说明市场萎缩,可能是部分生意转到线上交易。由文字信息“电子商务进入快速扩张阶段”也可以判断结果。从材料中无法得知CD信息,选择B。
21.D 工业集聚加强信息交流和技术协作、降低运输费用和能源消耗、充分利用基础设施、取得规模效益等好处。工业集聚加剧环境污染,整体上对就业机会和提高商品质量影响小,选择D。
(河北省保定市2018届高三第二次模拟考)随着区城经济一体化发展,环首都绿色经济圈的划定,固安成为北京产业外溢、南资北进的吸纳地。2012年华夏幸福肽谷生物医药产业园在固安建立起“技术引进一中试孵化一产业化”的全产业链发展模式,实行“定制化”管理以及“个性化”咨询服务,吸引大量相关企业入驻。《河北省固安县城乡总体规划(2016—2030年)》将定位为积极融入京津冀,建成产业高端、空间生态、人文荟萃、近悦远来的现代田园城市。下图为固安县城乡总体规划(2016—2030年)示意图。据此完成22~24题。
22.固安肽谷生物医药产业园吸引大量相关企业入驻的首要原因是
A. 科技发达 B. 人才集中 C. 配套服务完善 D. 环境优美
23.图中K产业园区将规划为
A. 石油化工产业园 B. 生物医药产业园 C. 汽车零部件产业园 D. 商贸物流产业园
24.未来固安中心城区发展空间将
A. 向东拓展 B. 向南拓展 C. 向西拓展 D. 向北拓展
22.C 由材料可知,2012年华夏幸福肽谷生物医药产业园在固安建立起“技术引进一中试孵化一产业化”的全产业链发展模式,实行“定制化”管理以及“个性化”咨询服务,吸引大量相关企业入驻,说明固安肽谷生物医药产业园吸引大量相关企业入驻的首要原因是配套服务完善,故选C。
23.D 读图可知,图中K产业园靠近主要交通干线,有高速公路及京九铁路经过,交通便利,且位于县城边缘,可利用土地较广,可以布局商贸物流产业,故选D。
24.B 读图,结合上题分析,主要交通干线会成为城市发展轴心,图中高速公路和京九铁路均为南北走向,且南部地区土地面积广阔,所以未来固安中心城区发展空间将向南发展,故选B。
【点睛】交通运输对城市区位也有重要的影响。城市是人口密度较高、面积比较大的聚落,是货物和人员的集散地,需要有方便的交通运输条件,因此城市分布的趋势是向交通便利的位置集中,世界上的城市一般都建在主要交通线上,沿海、沿江、沿铁路干线、沿高速公路可以形成城市的轴线。不同交通运输时代,城市产生的区位因素不同。
(宁夏银川市第二中学2018届高三三模考)由一个好的创意起步,在不到十年时间里,迅速成长为估值超过十亿美元甚至高达数百亿美元的巨无霸企业,这样的企业被称为独角兽企业。它的出现是信息技术和创新产业及全球化发展的产物。截止2017年11月,全国共有160多家独角兽企业,总估值6284亿美元,主要分布在16个城市,其中88%位于北京、上海、深圳、杭州四个城市。据此完成25~27题。
25. “北上杭深”聚集独角兽企业超过八成,因为这些城市
①新经济发展迅速②环境质量优越③科技创新能力强④地域规模超大
A. ①② B. ②③ C. ③④ D. ①③
26.目前,我国独角兽企业所涉及的十几个行业中,占比最大的可能是
A. 医药科技 B. 人工智能 C. 电子商务 D. 文化娱乐
27.与传统企业相比,独角兽企业
A. 对信息技术的依赖度提高 B. 对劳动力数量的需求增大
C. 对厂址的选址要求将降低 D. 对交通运输条件要求下降
26.D 由材料分析可知,独角兽企业的发展需要好的创意,是信息技术和创新产业以及全球化发展的产物,因此独角兽产业需要发达的科学技术,以及新经济发展较快的条件,因此①③正确,故答案选D项。
27. C 读图分析可知,电子商务从产生到发展,迅速发展成为独角兽企业,并且随着互联网尤其是移动互联网经过多年的发展,让中国成为全球最大的互联网市场,因此电子商务占比最大,C正确;医药科技和文化娱乐,在我国发展较快,但是由于所在领域范围较小,占比较小,AD错误;人工智能属于刚刚兴起的产业,还在发展过程中,因此比例并没有那么大,B错误。故答案选C项。
28.A 由材料分析可知,独角兽企业是信息技术和创新产业及全球化发展的产物,因此该来企业对信息技术的依赖度较高,故答案选A。
(山东省德州市2018届高三统考二模)苏伊士经贸合作区是中国国家级境外经贸合作区的典范。目前一期工程已经完工,吸引了诸多中国企业落户,被称为荒漠中的“工业绿洲”。读“苏伊士经贸合作区位置图”,完成29~30题。
29.利用埃及的资源优势,苏伊士经贸合作区可以发展的工业部门是
A. 石油装备、纺织服装 B. 电子产品研发、食品加工
C. 钢铁工业、有色金属冶炼 D. 光伏企业、水电开发
30.苏伊士经贸合作区的建设对埃及的影响有
①推动工业化进程②提高苏伊士运河的航运能力 ③增加税收与就业④促进城市化水平提高
A. ①②③ B. ①③④ C. ②③④ D. ①②④
29.A 埃及的优势资源是石油、棉花,利用埃及的资源优势,苏伊士经贸合作区可以发展的工业部门是石油装备、纺织服装,A对。埃及科技水平低,不适宜电子产品、光伏企业研发,B、D错。铁矿、有色金属资源缺乏,钢铁工业、有色金属冶炼不是利于当地资源优势,C错。
30.B 苏伊士经贸合作区的建设对埃及的影响有推动工业化进程,促进经济增长,①对。经贸合作,苏伊士运河的航运量可能增加,不能提高苏伊士运河的航运能力,②错。区域发展,有利于增加税收与就业,③对。能够促进城市化水平提高,④对。B对,A、C、D错。
(2017课标卷Ⅰ)德国海德堡某印刷机公司创始人及其合作者设计了轮转式印刷机,开创了现代印刷业的先河。至1930年,海德堡已成立了6家大的印刷机公司。同时,造纸、油墨和制版企业也先后在海德堡集聚。产业集聚、挑剔的国内客户以及人力成本高等因素的综合作用,不断刺激海德堡印刷机技术革新。据此完成31~32题。
31.造纸、油墨和制版企业先后在海德堡集聚,可以节省( )
A.市场营销成本 B.原料成本 C.劳动力成本 D.设备成本
32.海德堡印刷机在国际市场长期保持竞争优势,主要依赖于( )
A.产量大 B.价格低 C.款式新 D. 质量优
31. A 根据题意可知,“造纸、油墨和制版企业”与“印刷机公司”存在着密切的生产上的联系, “造纸、油墨和制版企业在海德堡集聚”可以靠近大量的“印刷机公司”客户,可以节省“市场营销成本”,故A选项正确;而三者之间的联系属于间接联系,不存在直接的生产上的联系,故排除B、D选项;“造纸、油墨和制版企业”不是劳动力密集型工业,故排除C选项。
32.D 题目中有“不断刺激海德堡印刷机技术革新”的信息,说明海德堡印刷机生产技术不断革新,功能多,这等于说其产品品质高、质量好,故选D;C选项是一个干扰项,“款式新”只代表产品的外观新颖,不能代表产品的功能和质量好,故排除。
(2017天津卷)读图文材料,回答33~34题。
随着全球化发展,中国纺织服装产品大量进入国际市场。图中显示了我国省级行政区1987—2010年纺织服装业总产值占全国该产业份额及2010年职工年平均工资。
33.据图中判断,下列省级行政区纺织服装业发展变化特征与原因的正确组合是( )
A.京津沪产业份额下降——产业结构优化调整
B.福建产业份额增长快——原有工业基础雄厚
C.苏浙产业份额逐年递增——本地市场需求旺
D.新疆产业份额历年较低——纺织业原料短缺
34.近年来,东部沿海地区的纺织服装业向河南、江西等地区转移,其最主要影响因素是( )
A.交通运输 B.劳动力成本
C.技术水平 D.距市场远近
33.A 当前,国际国内产业分工深刻调整,我国东部沿海地区产业向中西部地区转移步伐加快。中西部地区发挥资源丰富、要素成本低、市场潜力大的优势,积极承接国内外产业转移。读图分析可知,京津沪产业份额下降,但年平均工资却较高,说明应该是该地区产业结构优化调整的结果;A正确;对外交通便利,有利于服装产品出口,这是其产业份额增长快的原因,福建原有的工业基础并不雄厚,B错误;苏浙为经济发达地区,其产业份额逐年递增是由于这里具有雄厚的工业基础,新工艺、新技术的提高,C错误;新疆是我国的棉花重要产地,因此其产业份额历年较低不可能是原料短缺所致,D错误。故本题选A。
34.B 产业布局的基本原则是追求利润的最大化。纺织工业属于劳动密集型产业,东部沿海地区经济发达,劳动力价格上涨,成本上升;而河南、江西等中部地区,经济相对东部沿海地区较为落后,劳动力成本较低。因此,导致东部沿海地区的纺织服装业向河南、江西等地区转移。故选B。
(2016·全国III卷)目前,我国为保护棉农利益,控制国际棉花进口,国内的棉花价格约比国际市场高1/3;我国纺织行业工人工资一般为美国的1/4,是越南、巴基斯坦等国的3倍。我国一些纺织企业为利用国际市场棉花,在国外建纺纱厂,并将产品(纱线)运回国内加工。在我国同行业企业纷纷到越南、巴基斯坦等国建厂的情况下,总部位于杭州的K企业独自在美国建纺纱厂。2015年4月底,K企业在美国工厂生产的第一批110吨纱线运至杭州。据此完成35~37题。
35.如果K企业将纺纱厂建在越南、巴基斯坦等国,利润比建在美国高,最主要的原因是越南、巴基斯坦等国( )
A.离原料产地较近 B.离消费市场较近
C.劳动生产率较高 D.劳动力价格较低
36.K企业舍弃越南、巴基斯坦等国而选择在美国建纺纱厂,考虑的主要因素可能是( )
A.原料价格 B.劳动力价格
C.投资环境 D.市场需求
37.该案例表明,随着工业技术水平的提高,我国纺纱业已大幅度降低了( )
A.原料使用量 B.劳动力使用量
C.运输量 D.设备费用
35.D 从材料可知,我国纺织行业工人工资一般为美国的1/4,是越南、巴基斯坦等国的3倍,因此在越南、巴基斯坦等国建厂是利用当地劳动力价格较低的区位优势,D项正确;越南不是世界上主要的棉花生产国,因此A项错误;K企业总部位于杭州,纱线要运回国内加工,说明市场在国内,无论在国外哪里建厂都不是考虑市场因素,B项错误;美国经济发达,机械化水平高于越南、巴基斯坦等国,劳动生产率高,C项错误。
36.C 此题易错选A项,注意材料中提到“国内的棉花价格约比国际市场高1/3”,只要是在国外,原料价格一般都比较低,因此没有必要考虑原料价格,A项错误;美国劳动力价格高于越南、巴基斯坦等国,因此B项错误;美国是世界上规模最大、最发达的经济体,是世界上最具竞争力、创新力和最开放的经济体之一,投资环境优越,C项正确;产品运至杭州,说明不是利用美国市场,D项错误。
37.B 纺纱业属于劳动密集型工业,而且美国劳动力价格较高,纺纱业要想获取利润,必须减少劳动力数量,因此B项正确;作为纺纱厂原料的棉花,在加工过程中基本没有废弃物,即使工业技术水平再提高,原料使用量也很难降低,A项错误;运输量的多少取决于纺纱厂产量的多少,与工业技术水平没有直接关系,C项错误;工业技术水平提高,设备费用降低,不只局限于美国,且设备费用不是纺纱厂的主导区位因素,D项错误。
(2017·衡阳一模)无人机的未来将是飞翔的“智能手机”。目前深圳已从中国全球3C(电脑、通讯、消费类电子)研发制造基地发展成为全球最主要的无人机生产基地。无人机企业已经超过300家,仅消费类无人机就占有全球70%市场,专业无人机占有国内60%市场。读图,完成38~39题。
38.深圳成为3C研发制造基地的主要优势条件是( )
A.劳动力丰富廉价 B.科技实力雄厚
C.开放政策支持 D.基础设施完善
39.1架无人机需要2 000~3 000个配件,均可从深圳当地采购。无人机研发制造企业、零部件及航材供应商、精密制造装备及技术提供商等企业大量集聚深圳的优势是( )
A.减少工人工资开支
B.加快产业升级
C.降低原料和能源消耗
D.加强技术协作和信息交流
38.B 研发制造基地的首要条件是科技实力强。
39.D 同类技术型企业大量集聚在一起,可以在技术上加强协作和交流,促进共同提升与发展。
(2016·全国III卷)与2014年相比,2015年上海市常住人口减少了10.41万人,外来常住人口更是减少了14.77万人,这是近20年首次出现的人口负增长。调查发现减少的外来常住人口主要流向上海周边的中小城市。上海市已制定“十三五”期间人口增长由数量型向质量型转变的策略。据此完成40~42题。
40.导致2015年上海市外来常住人口减少的主要原因是近年来上海市( )
A.产业转型升级 B.食品价格大增
C.环境质量下降 D.交通拥堵加重
41.上海市减少的外来常住人口多流向周边中小城市,主要原因是这些中小城市( )
①服务设施齐全 ②承接了上海市转移的产业 ③适宜就业机会多 ④生态环境较好
A.①③ B.①④
C.②③ D.②④
42.今后,上海市引进的产业从业人员将主要分布在( )
A.资源密集型产业 B.劳动密集型产业
C.资金密集型产业 D.知识密集型产业
40.A 目前影响我国人口迁移的因素主要是经济因素。上海是我国最大的工业城市,经济发展水平高,就业机会多,吸引大量外来人口迁入,但2015年上海市外来常住人口减少,说明随着上海经济的发展,产业转型升级,劳动密集型产业外迁,对劳动力需求减少,A项正确;食品价格大增、环境质量下降、交通拥堵加重都不是影响外来人口迁入的主导因素,B、C、D项错误。
41.C 与上海市相比,周边中小城市的服务设施较差,且生态环境目前不是影响人口迁移的主要因素,因此①④说法错误;周边中小城市承接了上海市转移的产业,就会有较多的就业机会,吸引人口的大量迁入,因此②③说法正确。故选C项。
42.D 材料中提到“上海市已制定‘十三五’期间人口增长由数量型向质量型转变的策略”,说明今后上海将重点引进素质较高的人才,因此,上海市引进的产业从业人员将主要分布在知识密集型产业,D项正确。
(2016·海南高考)非洲的马达加斯加(约12°S~26°S)于1991年开设免税工业区,吸引国际投资,产业以纺织、普通服装制造为主。1997年,我国某羊绒企业在该免税工业区投资办厂,生产羊绒衫等纺织品,产品直接面向欧美市场。当时欧美对进口我国的羊绒衫等纺织产品设置配额,而对产自非洲的同类产品没有此限制。据此完成43~45题。
43.除政策优惠外,马达加斯加吸引国际纺织、服装类企业来投资办厂的主导因素是( )
A.交通 B.劳动力
C.资源 D.技术
44.导致马达加斯加对羊绒衫几乎没有市场需求的主要因素是( )
A.居民收入 B.文化传统
C.国家政策 D.气候
45.当时,我国该羊绒企业在马达加斯加兴办工厂,主要目的是( )
A.增加产品销量 B.接近消费市场
C.提高设计水平 D.增加当地就业
43.B 纺织、普通服装制造企业是劳动密集型产业。非洲马达加斯加经济发展水平较低,技术水平相对较低,交通通达度较差,加上岛屿面积不大,纺织和服装的原料相对较少,但却有大量廉价的劳动力,所以吸引国际纺织、服装类企业在此投资办厂的主导因素是劳动力。44.D 马达加斯加的纬度较低,终年气温较高,所以当地对羊绒衫市场需求很小。
45.A 相比我国,马达加斯加的设计水平不高。我国在马达加斯加办厂,由于“产品直接面向欧美市场”,会远离了部分消费市场。可以增加当地就业,但不是主要目的。从材料提取信息“当时欧美对进口我国的羊绒衫等纺织产品设置配额,而对产自非洲的同类产品没有此限制”说明我国在该地兴办工厂的主要目的是增加销量。
行业集中率(CRn指数),是指该行业的相关市场内前n家最大的企业所占市场份额的总和,集中体现了市场的竞争和垄断程度。受多种因素影响,不同国家、不同行业集中率会有较大差异。据此完成46~48题。
46.从产品性质角度考虑,行业集中率较高的是( )
A.食品加工业 B.工业品加工业
C.汽车制造业 D.服装制造业
47.消费者要求日渐多样化,对化妆品行业CRn指数的影响是( )
A.升高 B.降低
C.不变 D.变化不确定
48.中国是世界上钢铁大国,但钢铁行业集中率与发达国家相比较低,由此产生的影响是( )
A.产品结构合理 B.资源利用率高
C.环境污染小 D.产品竞争力弱
46.C 行业集中率是指该行业的相关市场内前n家最大的企业所占市场份额的总和,集中体现了市场的竞争和垄断程度,从产品性质角度考虑,行业集中率较高的是汽车制造业,所以C正确。
47.B 行业集中率是指该行业的相关市场内前n家最大的企业所占市场份额的总和,集中体现了市场的竞争和垄断程度,消费者要求日渐多样化,对化妆品行业CRn指数的影响是降低,所以B正确。
48.D 受多种因素影响,不同国家、不同行业集中率会有较大差异,中国是世界上钢铁大国,但钢铁行业集中率与发达国家相比较低,由此产生的影响是产品竞争力弱,所以D正确。
二、综合题
49.阅读图文材料,完成下列要求。
伊朗是中东地区人口最多的国家,汽车的拥有量远低于世界平均水平。由于封闭的经济政策和产业政策,以及国际政治的影响,该国汽车工业较为落后,三大国营汽车厂家占该国90%以上的市场份额。近年,伊朗汽车产业发展迅速。2014年伊朗成为我国最大的汽车出口市场。2016年1月,我国某汽车股份有限公司伊朗汽车工业园扩建项目在伊朗首都德黑兰(位置见下图)正式启动。
(1)简述伊朗汽车产业较落后的主要原因。
(2)分析我国某汽车股份有限公司伊朗汽车工业园落户德黑兰的有利条件。
(3)说明实施中伊汽车产业合作对伊朗汽车工业发展的促进作用。
【答案】(1)封闭的经济政策和产业政策影响;汽车工业生产能力和技术水平低;工业基础薄弱,市场缺乏竞争机制;国际政治(西方国家经济制裁)的不利影响。
(2)德黑兰是伊朗的政治、经济、文化中心,人口多,经济较发达,市场潜力大;石油、天然气等资源丰富且廉价,汽车的使用成本低;国家政策支持汽车产业发展,支持国际汽车企业与国内企业合作。
(3)加快技术引进,促进伊朗汽车工业的优化与升级;形成区域化产业制造群,发挥集聚效应;有利于提高当地汽车产业经营和管理水平;推动汽车相关产业链的共同发展;进一步加大汽车工业的本土化,降低物流成本,扩大销售市场。
【解析】第(1)题,结合伊朗经济和产业政策、技术、市场和国际政治等方面说明伊朗汽车产业较落后的主要原因。第(2)题,从德黑兰城市性质、市场、能源成本及产业政策等方面进行分析。第(3)题,从促进伊朗产业优化升级、提高产业经营和管理水平、加快汽车本地化及扩大市场等方面说明。
50.(2016·浙江文综)根据下列材料,完成(1)~(2)题。
材料一 图1为我国西南部分地区略图。图2为2014年重庆工业结构图。
材料二 成都和重庆是成渝城市群两大核心城市,成都电子信息产业发达,重庆工业基础雄厚。汽车为两城市支柱产业,成都以客车、商用车、轿车生产为主,重庆以重型汽车和轿车生产为主。在“十三五”规划中,两城市都把中高档轿车、新能源汽车和智能汽车作为发展重点。
(1)某汽车制造企业拟在重庆建设生产基地,说出其有利条件。
(2)分析成都与重庆之间汽车产业分工协作的发展思路,并说明其意义。
【答案】(1)工业基础好,配套完善;交通便利;人才丰富;接近市场;政策支持。
(2)思路:发挥各自优势,实施汽车产业链分工;侧重于生产不同类型或不同档次的汽车,实施产品分工;生产汽车不同零部件,实施生产协作。
意义:避免重复建设或恶性竞争;促进产业集群发展,增强集群效应。
【解析】第(1)题,分析工业发展的有利条件主要从工业基础、交通条件、市场状况、技术水平等方面入手。第(2)题,分析不同区域经济的协调发展应因地制宜,发挥区域优势,加强经济技术合作,做到优势互补,增强集聚效应和规模效益,避免重复建设和恶性竞争。
51.(山东省宁阳第四中学2018届高三高考6月第七次模拟)阅读图文材料,完成下列要求。
材料一:下图为安徽省地形示意图。
材料二:2013年,工信部与安徽省政府共建的国家级产业基地——“中国声谷”落户合肥高新区。作为我国首家定位于语音和人工智能领域的国家级产业基地,“中国声谷”自成立以来,聚焦发展“声音产业”,探索用声音唤启万物互联时代。2017年12月28日,《关于中国(合肥)智能语音及人工智能产业基地(“中国声谷”)的发展规划(2018-2025年)》已正式发布。根据规划,2025年智能语音及人工智能互联网产品用户将达到15亿户。
(1)描述安徽省地形特征。
(2)据图分析安徽省植被类型多样的原因。
(3)说明“中国声谷”快速发展的主要条件。
(4)分析“中国声谷”的快速发展对区域发展的影响。
【答案】(1)地势西南高,东北低。地形以低山丘陵和平原为主。西南部为起伏和缓的低山丘陵,东北部为地势低乎的平原(2)安徽省纬度跨度大,且我国南北方分界线从其北部穿过,使植被类型存在较大的南北差异;地势从东北向西南升高,在西南山区随地势升高,植被类型出现垂直差异;安徽省水域面积广大,形成大面积湿地区域,发育有多样的湿地植被(3)人们生活中对语音服务需求的快速增长,为“中国声谷”的发展提供广阔的市场;“中国声谷”是工信部与安徽省政府共建的国家级产业基地,有较好的政策扶持;位于安徽省省会,交通及通信技术条件优越;大量高新技术企业的进驻,推动技术研发平台、产业链的形成(3点即可)(4)促进安徽省产业结构的调整,为安徽省经济发展提供新的增长点;带动相关产业的发展,提供更多就业机会;吸引人才,推动高新技术产业的发展:推动合肥高新区基础设施建设,改善发展条件
【详解】
地形特征的描述应从以下方面考虑:①主要地形类型及分布;②地势特征,即哪里高、哪里低。结合图中等高线信息即可。
植被类型多样说明当地气候复杂多样,应考虑自然地理环境的水平地域分异和垂直地域分异。安徽省纬度跨度大,淮河流经其北部,秦岭—淮河是我国重要的地理分界线,以南为亚热带季风气候,以北为温带季风气候,因此植被类型存在较大的南北差异。安徽省地势从东北向西南升高,在西南山区随地势升高,植被类型出现垂直差异。此外安徽省水域面积广大,形成大面积湿地区域,发育有多样的湿地植被。
“中国声谷”属于高新技术产业基地,主要的区位条件包括:市场、技术、交通、政策等。
高新技术对区域发展的影响有:优化产业结构;带动相关产业的发展,提供更多就业机会;吸引人才,推动高新技术产业的发展;推动区域基础设施建设,改善发展条件等。
52.(2018年高考《考试大纲》猜题卷(全国卷II、III)第七套)阅读图文材料,完成下列要求。
乌克兰地广人稀,农业产值占国内生产总值的20%;重工业在工业中占据主要地位。曾是苏联时期重要
的工业基地,在计划经济的体制下形成了以发展重工业和国防工业为主的工业体系。乌克兰独立后工业发展面临技术、资金等一系列困难,2013年乌克兰政府开始大力支持国内历史悠久并有国际彩响力的农业机械制造业的发展。
(1)推测乌克兰在苏联时期形成的重工业部门。
(2)分析乌克兰独立后工业发展面临困难的主要原因。
(3)分析乌克兰政府大力支持农业机械制造的原因。
【答案】(1)形成以资源(煤炭与金属矿产)开采为基础,以钢铁工业、有色冶金、电力(能源)为支撑,以机械制造(造船)、化工和军事工业为主体的重工业体系 (2)乌克兰独立后与原苏联各地区的工业分工和生产协作关系中断;能源密集型产业高度集中,导致能源短缺;资金不足,导致设备更新困难;工厂专业技术人员流向国外谋生,导致技术力量不足;轻重工业结构不合理,制约了整个经济的发展和人民生活水平的提高 (3)乌克兰农业产值占国内生产总值的比重高,且地广人稀,各类农业机械的市场需求大;发达的制造业体系,对各类农业机械制造能够提供协作关系;农业机械制造历史悠久,国际市场广阔
【解析】整体分析:本题以乌克兰的工业发展历程为材料,主要考查工业地域的形成、工业区位的变化等知识。要求学生理解和掌握工业地城的形成条件与发展特点。
(1)据图文材料可推测乌克兰在苏联时期形成的重工业部门主要是采矿业、加工业以及与加工业相关的机械制造业。
(2)乌克兰独立后工业发展面临困难的原因主要从乌克兰独立后工业区位因素的变化方面分析,其变化一是工业分工与生产协作关系改变,二是工业结构以重工业为主,导致能源不足和加工业发展落后,三是资金和技术缺乏等。
(3)乌克兰政府大力支持农业机械制造的原因主要从产业比重、市场、产业基础等方面分析。
53.(四川省广安、眉山、内江、遂宁2018届高三第三次诊断性)阅读图文材料,完成下列问题。
缅甸人口超过5200万,位于“孟中印缅经济走廊”的重要位置。缅甸曼德勒缪达经济贸易合作区(图7)是由云南省保山市工贸园区投资建设的高标准工业园区。随着招商的顺利进行,我国多家纺织服装企业已经计划入驻园区。欧美等发达国家对进口我国的纺织产品设置配额,对进口缅甸纺织品给予贸易最惠待遇,出口低税或免税且没有配额限制。
(1)简述曼德勒缪达经济贸易合作区的地理位置优势。
(2)分析我国纺织企业在曼德勒缪达生产的成本优势。
(3)分析建设缪达经济贸易合作区对云南保山市的积极影响。
【答案】(1)地处缅甸中部,位置优越;位于“孟中印缅经济走廊”的重要节点;有公路、铁路、河流经过,临近机场,交通便利(通达度高)。
(2)缅甸人口众多,劳动力成本低;位于曼德勒市郊外,土地成本低;避开贸易壁垒,出口欧美市场交易成本低;政策支持,税费低。
(3)有利于加工贸易产业的转移,促进产业升级;减轻土地、环境和交通运输等压力;将保山市区位优势、口岸优势转化为经济优势;深化与东南亚国家的经济合作,促进保山市外向型经济发展。
【解析】考查区域地理位置优势,工业区位因素,建设经济贸易合作区对区域发展的积极影响。
(1)本题以曼德勒缪达经济贸易合作区为切入点,考查区域地理位置优势,审题过程中注意是要求简述。从优越位置与便利交通等方面作答。读材料可知,位于“孟中印缅经济走廊”的重要位置;曼德勒地处缅甸中心部位,是连通缅甸东、南、西、北的中枢地带,中国提出的“一带一路”建设,缅甸是必经之地,位置优越;读图结合图例可知,有公路、铁路、河流经过,临近机场,交通通达度高。
(2)本题以我国纺织企业在曼德勒缪达生产为切入点,考查工业区位因素,审题过程中注意是要求分析工业区位优势,属于区位因素类题目。这一内容分析当地自然与人文条件,从当地的原料、土地、劳动力、地价、交通、科技、政策、环境、工业基础、产业协作、内部交易成本等方面作答。从材料中可知,缅甸人口超过5200万,缅甸人口众多,劳动力成本低;欧美等发达国家对进口我国的纺织产品设置配额,对进口缅甸纺织品给予贸易最惠待遇,出口低税或免税且没有配额限制,避开贸易壁垒,出口欧美市场交易成本低;经济贸易合作区有政策支持,税费低;读图可知,缅甸曼德勒缪达经济贸易合作区位于曼德勒市郊外,土地成本低。
(3)该题以缪达经济贸易合作区的建设为切入点,考查对区域发展的积极影响。属于影响类题目。考生需要综合分析材料中缪达经济贸易合作区的建设对云南保山市的作用,从产业的转移、产业升级、人地关系、经济发展等角度说明影响。
54.(河北省2018届高三5月冲刺模考)阅读图文材料,完成下列要求。
埃塞俄比亚位于非洲东部,国土面积110.4万平方千米,人口近1亿,90%以上的工业制成品依靠进口,生产的几乎所有产品可免关税、免配额进入美欧市场。近年来,埃塞俄比亚成为世界经济增速最快的国家之一,政府积极的态度和优惠的政策,是很多中国企业投资的重要动力,埃塞俄比亚成为我国落实推进“一带一路”倡议的重要支点国家。目前,埃塞俄比亚借鉴中国模式,大力发展建设工业园区,并且更倾向于在一个工业园中建设一条完整的产业链。工业园区是政府根据经济发展要求,聚集各种生产要素,在一定空间范围内进行科学整合,提高工业化的集约强度,突出产业特色,优化功能布局,使之成为适应市场竞争和产业升级的现代化产业分工协作生产区。埃塞俄比亚工业园中国公司不仅直接投资建设运营,而且绝大多数的埃塞俄比亚工业园也由中国公司承包建设。表4为部分埃塞俄比亚规划和建设的工业园区统计表。
(1)简述埃塞俄比亚工业园区主要工业类型并分析原因。
(2)分析埃塞俄比亚借鉴中国工业园区发展模式的原因。
(3)简述埃塞俄比亚政府倾向在一个工业园中建设完整产业链的原因。
(4)除成本因素外,分析中国企业赴埃塞俄比亚建设投资的有利条件。
【答案】(1)工业园区工业类型:以劳动密集型工业(或轻工业)为主。原因:埃塞俄比亚工业基础薄弱,科技水平较低;人口众多,廉价劳动力充足;纺织、服装等产品需求量大,市场广阔 (2)中国工业发展由弱到强,工业园区运营模式成熟;工业园区模式发展可以完善埃塞俄比亚基础服务设施,为工业发展提供基础条件;工业园区生产要素集中程度高、经济效益好 (3)完整产业链可以将具有“投入——产出”联系的产业集聚于工业园,节省运输成本,降低能源消耗,集中处理废弃物;能够形成生产协作,提高资源利用率,促进技术创新和工业化的快速发展 (4)埃塞俄比亚政府的积极态度和优惠政策,能够保障中国投资企业的利益和园区正常运行;俄塞俄比亚的产品出口欧美免税且没有出口限额,便于境外的“中国制造”进入欧美市场;中国一带一路战略的推动,为中国企业赴埃塞俄比亚投资创造了良好机遇
【解析】整体分析:表格中主要产业类型,埃塞俄比亚工业园区工业类型,主要以劳动密集型工业为主。埃塞俄比亚工业园中国公司不仅直接投资建设运营,而且绝大多数由中国公司承包建设。俄塞俄比亚生产的几乎所有产品可免关税、免配额进入美欧市场。
(1)根据表格中主要产业类型,埃塞俄比亚工业园区工业类型,主要以劳动密集型工业为主,且是轻工业为主。主要因为埃塞俄比亚工业基础薄弱,经济落后,科技水平较低。人口众多,廉价劳动力充足。纺织、服装等产品需求量大,市场广阔。
(2)埃塞俄比亚与中国一样,同是发展中国家。中国工业发展由弱到强,工业园区运营模式成熟。工业园区模式发展可以完善埃塞俄比亚基础服务设施,为工业发展提供基础条件。工业园区是政府根据经济发展要求,聚集各种生产要素,在一定空间范围内进行科学整合,提高工业化的集约强度。即工业园区生产要素集中程度高、经济效益好。埃塞俄比亚工业园中国公司不仅直接投资建设运营,而且绝大多数的埃塞俄比亚工业园也由中国公司承包建设,所以埃塞俄比亚借鉴中国工业园区发展模式。
(3)一个工业园中建设完整产业链,属于工业集聚。结合产业集聚的优势分析,完整产业链可以将具有“投入—产出”联系的产业集聚于工业园,节省运输成本,降低能源消耗,集中处理废弃物。优化功能布局,使之成为适应市场竞争和产业升级的现代化产业分工协作生产区,提高资源利用率,促进技术创新和工业化的快速发展。
(4)除成本因素外,埃塞俄比亚政府的积极态度和优惠政策,能够保障中国投资企业的利益和园区正常运行。俄塞俄比亚生产的几乎所有产品可免关税、免配额进入美欧市场。中国企业在埃塞俄比亚投资生产,便于境外的“中国制造”进入欧美市场。中国一带一路战略的推动,为中国企业赴埃塞俄比亚投资创造了良好机遇。
55.(山西省大同市与阳泉市2018届高三5月联合模拟考试)阅读图文资料,完成下列要求。
20世纪90年代以来,中国逐步成为世界主要汽车企业投资的热点地区。现今中国已超过美国,成为世界最大的汽车生产国。
2016年湖北汽车产业已迈向4000亿元规模,未来5年,湖北省将加快东风公司省内三大基地和上海通用武汉基地建设步伐。建设武汉乘用车制造基地、十堰商用车制造基地、襄阳轻型商用车及中高档轿车制造基地、随州专用汽车产业基地等四大整车制造基地。培育武汉及周边城市汽车零部件“环状”聚集区、“十襄随”汽车零部件“带状”聚集区、荆荆宜”汽车零部件“三角状”聚集区。
(1)指出与美国相比,中国汽车工业发展的区位优势。
(2)分析上海通用汽车在武汉建设生产基地的有利条件。
(3)根据材料推测武汉与十堰之间汽车产业分工协作的发展思路。
(4)根据材料分析湖北汽车工业“整零协作”模式对湖北省汽车产业发展的积极作用。
【答案】(1)市场需求量大;生产成本低(劳动力成本低;土地成本低)。
(2)武汉是湖北省省会,工业基础好,配套设施完善(协作程度高);公路铁路河运等交通网发达,交通便利;高校集聚,人才丰富;位于中部地区,接近消费市场;政策支持等。
(3)发挥各自优势,实施汽车产业链分工;侧重于生产不同类型或不同档次的汽车,实施产品分工;生产汽车不同零部件,实施生产协作。
(4)有利于汽车企业实现专业化生产(分工协作),优化产业结构(提高了工业化水平);当地汽车企业规模扩大、数量增多,促进了当地的经济发展(扩大了当地经济规模);避免重复建设或恶性竞争;促进汽车产业集群发展,增强集群效应。
【解析】本题以我国湖北省汽车产业的发展作为背景,考查了汽车工业发展区位条件,工业地域的形成发展等知识,要紧扣题意,结合材料和所学知识作答。
(1)与美国相比,中国人口众多,是巨大的消费市场;同时劳动力廉价,地价较低,原料成本较低等降低了生产成本,因此中国汽车工业发展的区位优势主要体现在:劳动力丰富且廉价、土地租金低、市场需求量大、政策支持力度大等方面。
(2)上海通用汽车在武汉建设生产基地,因为武汉是省会城市,区位优越,且汽车工业发展较早,基础好,各方面配套条件成熟,加之该地为铁路交通枢纽、重要港口;科技力量和人才丰富,开拓中西部市场,当地政策大力支持等。
(3)区域间进行产业的分工协作,需要思考的是,如何扬长避短,充分发挥各自优势,准确定位,生产不同的产品、零部件,在整个产业链上细化分工。
(4)汽车工业“整零协作”,即汽车零部件和整车的生产协作,实现生产组装一体化,抓住关键词“协作”, 发挥优势,实现各生产环节的专业化,调整了结构,提高了效率,扩大了规模,获得了经济效益,同时避免重复建设或恶性竞争,真正发挥汽车产业的集聚效应。
56.(广东省2018届高三4月模拟考试(二模))阅读图文材料,完成下列要求。
长吉图区城是图们江区域的核心地带,由长春、吉林两市部分区域和延边州构成,经济总量占吉林省的60%,是吉林省开发开放先导区,也是中国参与图们江区域合作开发的核心地区,中蒙大通道(建成后是连接中国和蒙古国的一条铁路交通线)横贯长吉图区域。2016年,长吉图区城第一、二、三产业的结构占比分别为5%、50%、45%,三次产业的就业结构占比分别为4%、41%、55%。近几年长吉图地区人口呈负增长态势,2016年吉林省人口自然增长率为-0.05‰,人口老龄化严重。下图示意长吉图开发开放先导区区位。
(1)说明长吉图开发开放先导区发展的有利区位条件。
(2)简述长吉图开发开放先导区2016年产业结构特点及与就业结构存在的矛盾。
(3)分析近几年长吉图区域人口负增长的原因及对区域合作开发的影响。
(4)列举长吉图开发开放先导区应该优先发展的第三产业种类。
【答案】(1)位于大图们经济圈核心,西连蒙古,东达日本海,地理位置重要;距海近,海运便利;长春、吉林作为吉林省主要城市,工业基础好,经济总量大,开发潜力大 (2)特点:产业结构未形成合理模式,以第二产业为主导,占比较高,第三产业占比较低。矛盾:产业结构与就业结构不协调 (3)原因:人口自然增长率低传统重工业衰落,农业专业化导致大量劳动力剩余,第三产业发展滞后,就业压力大,人口大量外迁。影响:导致区域合作开发劳动力不足,人才匮乏,制约产业结构调整,影响区域经济发展速度 (4)应着力发展现代物流业、特色旅游业文化创意产业、服务外包业商务会展及金融保险业等
【解析】本题以长吉图区域为载体,考查其发展的区位条件、出现的问题以及可持续发展适合的产业等,主要考查考生获取和解读地理信息、论证和探讨地理问题的能力,对考生的区域认知、综合思维和人地协调观等核心素养要求较高。
(1)长吉图开放开发先导区发展的有利条件,主要结合当地的地理位置和人文特征,从地理位置、交通、工业基础、开发潜力等角度作答。
(2)长吉图开发开放先导区2016年产业结构特点及与就业结构存在的矛盾,主要结合材料中“第一、二、三产业的结构占比分别为5%、50%、45%,三次产业的就业结构占比分别为4%、41%、55%”这一叙述,先描述其特点,主要描述三大产业的比重差异。再分析其存在的问题,主要分析就业结构与产业结构是否协调。
(3)近几年长吉图区域人口负增长的原因及对区域合作开发的影响。先分析原因,主要从经济发展速度、农业现代化进程以及就业机会变化三个角度作答。再判断其影响,主要分析人口减少和老龄化严重对区域产业结构调整、经济发展的影响。
(4)第三产业指的是服务业,长吉图开发开放先导区应该优先发展现代服务业,如现代物流业、特色旅游业文化创意产业、服务外包业、商务会展及金融保险业等。
【点睛】区位分析类题目有比较成熟的答题模板,这是解答此类题目的优势,也是其弊端。我们很容易忽视图文材料的内容,简单的回答一些条条框框,很容易失分。要注意能够结合图文材料进行论述。
57.(广东省广州市2018届高三4月综合测试(二模))阅读图文材料,完成下列要求。
近年来,云计算、大数据、人工智能已经成为世界经济发展的新引擎,各行各业的大发展都需要有数据中心的支撑。数据中心是指在一个物理空间内实现信息的集中处理、存 储、传输、交换和管理,它包括数万台计算机设备、服务器设备、网络设备、存储设备、 供电系统和冷却系统等。
美国达尔斯市(如下图所示)位于哥伦比亚河峡谷的出口处,是因兴建电站而发展起来的小镇。2005 年初,当地政府批准谷歌公司以 187 万美元购买 12 万平方米土地,兴建 全球数据处理能力最强的超大型数据中心。
(1)根据数据中心设备运行的特点,指出其选址的自然条件。
(2)分析数据中心落户达尔斯市的原因。
(3)阐述数据中心建设对达尔斯市经济发展的有利影响。
(4)为适应绿色环保发展的要求,推测全球数据中心布局的发展趋势。
【答案】(1)计算机等设备需要空气洁净度较高,尘埃较小的天气条件;寒冷的气候利于数据中心散热 降温;接近河流或者海洋,通过水冷却数据中心的设备;接近风、水、光能源产地,利于 能源供给。
(2)政策支持;土地廉价;水电站,提供有丰富、廉价的水能;接近河流、通过河水循环冷却 设备热能;位于河谷,空气清新、尘埃较小。
(3)增加就业;外来大量专业技术人员刺激房地产业发展;利于达尔斯市从水电、旅游和航运 产业向计算机云计算、互联网等高新技术产业转型。
(4)向绿色环保能源产地集中,例如水电、风电、光电等可再生能源,减少能源生产过程中的 二氧化碳排放;向高纬(气候寒冷)、海洋、河流等地区集中,减少数据中心运转中设备 排热对城市的影响,减弱热岛效应
【解析】整体分析:本题主要考查数据中心区位选择、数据中心建设的意义等相关知识,难度较低。(1)首先阅读材料,把握数据中心设备运行的特点,然后从气温、水分、风等方面回答其自然条件。
(2)云计算、大数据、人工智能已经战为世界经济发展的新引擎,数据中心落户达尔斯市的原因,可以从政策、能源、河流、土地等方面回答。
(3)数据中心建设对达尔斯市经济发展的有利影响,可以从增加就业、刺激房地产业发展、促进产业转型等方面回答。
(4)数据中心是指在一个物理空河内实现信息的集中处理。存储、传拾、交换和管理,它包括故万台计算机设备、服务器设备、网络设备,存储设备,全球数据中心向绿色环保能源产地集中。
58.(山东省潍坊市2018届高三模拟考试(二模))阅读图文材料,完成下列要求。
塞拉利昂工业基础薄弱,以矿业开采为主,私营小企业众多,开采方式粗放。山东钢铁集团在2016年11月14日获得了塞拉利昂北部最大铁矿100%的所有权,该地区的铁矿资源储量大、埋藏浅、开采条件好。随着铁矿开发、钢厂生产,以及港口、公路铁路专线、供电等配套设施的逐步完善,当地环境条件不断改善,居民收入不断增加山东钢铁集团在塞拉利昂受到当地民众和政府的高度认可和支持,成为中塞两国经济合
作的典范。下图示意塞拉利昂铁矿及城市分布。
(1)从矿业生产的特点说明2016年前北部铁矿区环境恶化的原因。
(2)山东钢铁集团入驻后,生态环境明显改善,试分析原因。
(3)指出投资塞拉利昂对山东钢铁集团发展的积极影响。
(4)有人建议,将钢厂搬迁到佩佩尔,你是否赞成,试说明理由。
【答案】(1)私营小企业多,生产技术和设备落后,污染严重;开采方式粗放,对矿区生态环境破坏严重。
(2)修建港口、公路、铁路专线等基础设施,减少运输污染;更新生产设备,开采方式更科学;采用先进生产技术,提高资源利用率,减少污染排放。
(3)降低铁矿石交易成本,提高企业经济效益;提高铁矿石的自给率,有效抵御国际风险;培养国际化管理人才,利于开拓国际市场
(4)赞成:靠近海港,便于出口产品;当地市场需求量大;用铁路运输铁矿石非常便利;佩佩尔人口密集,劳动力丰富。
反对:距原料地远,增加运输成本;加剧城市和海洋污染;加剧区域经济发展不平衡。
【解析】整体分析:该题主要考查工业区位、区域环境保护等相关知识,要求学生具备较强逻辑推理能力,能够用科学的语言、正确的逻辑关系,表达出论证和解决地理问题的过程与结果。
(1)塞拉利昂工业基础薄弱,以矿业开采为主,私营小企业众多,污染严重;开采方式粗放,对矿区生态环境破坏严重。
(2)山东钢铁集团入驻后,生态环境明显改善的原因,可以从减少运输污染、更新生产设备、开采方式更科学、提高资源利用率等方面回答。
(3)投资塞拉利昂对山东钢铁集团发展的积极影响,可以从降低铁矿石交易成本、提高企业经济效益、提高铁矿石的自给率、利于开拓国际市场等方面回答。
(4)这是一道开放性试题,赞同或者不赞同都可以,赞同可以从佩佩尔交通便利、人口密集等方面回答,不赞同可以从距原料地远、加剧城市污染等方面回答。
【知识构建】
【知识精析】
一、主要区位因素及区位选择
二、影响工业区位的主要因素及其变化
三、工业生产区位因素分析思路
四、工业主导因素分析
1.工业主导区位因素的判断方法
根据工业区位选址的原则:花费最低的生产成本获得最高利润,工业主导区位因素可从工业生产成本投入的角度加以判断,即所需的生产成本中投入越大,其主导地位越强。具体分析如下:
(1)根据生产要素的投入比重:比重最大者为其主导因素,如下图:
图中甲工业科技投入比重大,为技术导向型工业;乙工业原料运费投入比重大,为原料导向型工业;丙工业工资投入比重大,为劳动力导向型工业;丁工业产品运费投入比重大,为市场导向型工业。
(2)根据特定生产环节判断:
①运输环节:
a.原材料运量大(如制糖业)或不能长途长时间运输(如水产品加工业),则布局于原料地,主导因素为原料。
b.产品运输要求高(如食品厂),则布局于消费地,主导因素为市场。
②产品研发环节:产品更新换代速度快,研发投入多,主导因素为科学技术。
③工业布局转移中优越性增强的环节,如首钢搬迁至河北曹妃甸后,海洋运输的优势增强,主导因素则是交通。
工业主导区位因素确定后,在工业布局时优先考虑,并对其他区位因素进行综合分析。
2.特殊工业的主导因素
(1)黑龙江伊春家具厂主导因素为原料,属于原料导向型工业。
(2)上海宝钢主导因素为市场,属于市场导向型工业。
(3)在一些重工业区布局纺织工业的主导因素为政策。
(4)建国初期我国重工业多分布在内陆山区的主导因素是国防需要。
(5)采掘工业(煤炭开采、铜矿开采等)的主导因素是原料,属于原料导向型工业。
五、工业区位分析方法的三原则
(1)综合性原则——综合思维、全面分析。
区位因素
具体分析思路(注意从有利和不利两个方面分析)
地形
是否平坦、开阔、适于建筑工厂
水源
是否靠近河流、湖泊等淡水资源丰富的地区
市场
发达地区、大城市、人口稠密地区属于市场广阔的区域;反之,则狭小
交通
沿海(港口对外联系方便)、沿河(取水和交通)、周边是否有交通干线
原料
观察图文材料,附近是否有该工业所需的原料分布
能源
是否有水电、煤炭或油气资源等能源分布
科技
发达地区或国家,科技水平较高;反之,科技水平较低
劳动力
发达地区或国家劳动力素质相对较高;发展中地区或国家劳动力数量丰富且廉价
国家政策
关注图文信息中有无国家扶持和鼓励政策;有无国家政策变化的信息
环境因素
考虑当地气候,关注风向:关注河流流向,以不污染居民区环境为佳:
①
②
(2)主导型原则——结合产业,寻求主体需求。
影响工业区位的因素有很多,但不同的工业部门在进行区位选择时的主导因素不同,据此可将工业部门划分为五种导向型,其生产特点及主导区位因素对比分析如下:
工业部门类型
主导区位因素
特点
部门举例
区位选择原则
区位选择理由
原料导
向型
工业
原料
原料不便于长距离运输或运输成本较高的工业
制糖厂、水产品加工厂、水果罐头厂等
接近原料产地
(原料>产品)节省运费,减少损失和废弃物
市场导
向型
工业
市场
产品不便于长距离运输或运输成本较高的工业
瓶装饮料厂、家具厂、印刷厂、炼油厂等
接近消费市场
(产品≥原料,体积增大)节省运费,减少损失
动力导
向型
工业
能源
需要消耗大量能源的工业
钢铁、冶金(如炼铝厂)、化学等重工业
接近能源供应地
降低能源支出费用,保证能源充足供应
劳动力
导向型
工业
廉价劳动力
需要投入大量劳动力的工业
普通服装、电子装配、制伞、制鞋等工业
接近有大量廉价劳动力地区
减少工人工资支出,降低生产成本
技术导
向型
工业
知识和技术
技术要求高的工业
集成电路、卫星、飞机、精密仪表等工业
接近高等教育和科技发达地区
及时获取新技术,便于技术交流,利于开发新产品
(3)因时制宜原则——把握区位联系的变化和发展,用发展的眼光分析某地区位因素的变化。
六、区域工业发展条件分析
1.区域工业化分析思路
(1)三大产业变化统计图或资料的分析:
第一产业比重下降,第二、三产业比重上升,反映区域内工业化的发展;第二产业比重的上升直接反映区域工业化状况。工业生产数据的变化直接显示区域工业化的发展特点,特别是通过一些产业部门的数据统计,也可以反映区域内工业发展特点。
(2)根据外来务工人员的数据变化分析区域工业化特点:
一般来讲,区域内外来务工人员增加,可直接反映出区域内工业化的发展;务工人员的素质可以反映出一个区域内的工业类型,如务工人员以低文化为主的工业一般是传统工业或劳动密集型产业,务工人员以高学历为主的产业多是高新技术产业。
(3)根据区域资源状况分析区域工业化:
资源是一个区域工业发展的基础,一般来说,一个资源丰富的区域其工业类型应主要是采掘工业或资源加工产业,因此多形成一些以传统工业为主的工业地区。
2.区域工业化、城市化条件分析与可持续发展
在分析一个区域工业化的条件时,要从区位条件、劳动力条件、技术条件等方面进行综合分析。针对工业化、城市化带来的一系列问题,如资源、能源短缺,环境污染严重,交通拥挤等,各区域要综合自身的实际情况,从调整产业结构、调整工业布局、积极发展科技、努力改善交通等基础设施、美化环境等方面入手,促使该区的工业化走上可持续发展之路。
3.区域工业发展条件分析思路
分析工业区位因素类问题时,一般先要调用头脑中储备的基础知识,然后到材料和区域微观图中寻找区位信息,最后再分析区位因素是有利因素还是不利因素,是主导因素还是次要因素。
自然因素
土地
有一定数量的、适合建厂的土地
资源
主要是矿产资源
能源
主要有煤炭、石油、天然气、水能等
水源
有丰富而优质的水源
经济因素
农业经济基础
距离
是否接近原料产地、能源地或消费市场
交通条件
沿海,沿河(包括运河),沿铁路、公路等
劳动力
数量、素质和工资水平
科学技术
接近高等教育区或科研院所
社会因素
政策
支持、鼓励
国防需要
巩固国防
个人偏好
华侨对家乡的投资
社会协作
条件
包括社会服务条件(共用基础设施)和生产协作条件等
环境因素
大气污染
对大气有污染的企业布局要使居民区不受污染,还要用卫生防护带隔开
水体污染
要结合区域图中等高线等信息确定河流流向,合理布局自来水厂和易造成水污染的企业
噪声和固体
废弃物污染
要远离居民区和农田
4.分析某地工业发展条件的方法
(1)某地发展工业的有利条件,一般从以下几个方面来加以分析:地理位置、资源条件、农业基础(农业可以为工业提供粮食、副食品、原料等)、交通条件、市场条件、劳动力条件、技术条件、历史条件、政策条件九个大的方面。
(2)在分析某地工业发展条件时,首先不需要把每个方面都分析到,要抓住当地特色,前面提供的只是分析角度;其次,分析时应从有利条件和不利条件两个大的方面去分析。具体表述一般如下:
①自然条件:能源资源丰富(煤炭、油气、水能等);矿产资源丰富(铁矿、有色金属等);水资源丰富(临河流、湖泊)。
②社会经济条件:市场(人口密集、城市众多)广阔;交通便利(临河流、铁路;沿海、高速公路;近航空港等);劳动力(人口密集——丰富廉价,有高等院校——有先进的技术);政策。
③特殊区位:工业基础(老工业基地);农业基础(邻商品粮、棉基地,乳畜业发达等)。
七、工业区位条件评价
思考方向
满分术语
自然
因素
原料
临近原料地,原料充足
能源
临近某能源产地(如煤、石油、天然气、水能、风能等),能源充足
土地
土地平坦开阔,利于建厂
水源
临近河流、湖泊或降水多,水源充足
经济因素
市场
人口稠密或人口密集,市场广阔
交通
临海或海港、临河湖或河流交汇处、临铁路、高速公路或航空港,交通便利
劳动力
人口稠密,劳动力资源丰富
技术
科技发达或临近高等院校、科研院所,劳动力素质高
农业基础
临近商品粮基地或农业产区,农业基础雄厚或农业发达
社会因素
政策
优惠的政策
个人偏好
华侨对家乡的投资
社会协作
条件
包括社会服务条件(共用基础设施)和生产协作条件等
国防需要
巩固国防
环境因素
大气污染
盛行风下风向、季风风向垂直的郊外、最小风频上风向
水污染
远离河流上游和水源地
固体废弃物污染
远离农田和居民区
八、工业区位因素与其他要素之间相互关系的分析技巧
地理
要素
与核心地理要素的关系分析技巧
人口
人口迁移改变迁入地的经济结构和产业结构,促进第三产业发展;人口增长模式的转变影响劳动力的供给,促进劳动密集型工业的转移和升级;工业化发展,促进人口迁移,影响人口密度和环境人口容量
城市
工业化推动城市化,城市化促进工业化;城市工业区布局考虑盛行风、河流流向、隔离防护带等因素;发育程度高的传统工业区往往发展成为工业城市
农业
工业不同于农业的区位表现在:受自然条件的限制小,具有季节上的连续性和地域上的灵活性;但是部分以农产品为原料的工业的区位选择受农业布局的制约较大;同时,工业可以为农业提供生产机械、化肥等生产资料,在一定程度上可促进农业的发展
环境
环境作为区位因素对工业布局(特别是高新技术工业区)的影响越来越重要;传统工业对环境的影响大,而新兴工业对环境的影响小
产业
转移
【高考例析】(2018课标I卷))近年来,世界上出现了将精密机械设备的组装或加工工厂建在地下的现象。例如,日本岐阜某激光加工机组装企业和我国大连某数控机床加工企业,都将工厂建于地面10米以下。据此完成下面小题。
1.将生产精密机械设备的工厂建在地下有利于( )
①保持恒温环境 ②储存原材料和产品 ③降低生产成本 ④减小地面震动影响
A. ①③ B. ②③ C. ②④ D. ①④
2.与岐阜相比,大连地下工厂的设计与施工较少考虑的问题是( )
A. 防渗水 B. 防噪声 C. 防地震 D. 防坍塌
3.推断上述企业将工厂建在地下的直接目的是( )
A. 保证产品品质 B. 增强保密程度
C. 满足战备需要 D. 集约利用土地
1.D 精密机械设备的生产属于技术指向型工业,且对精密度要求较高。在高端机床设备生产过程中,细微的变形可能就会造成构件和设备不匹配,影响设备的精度。厂房设在地下就是以节能环保的方式恒温恒湿,确保设备的精密制造。除此之外,将工厂建于地面10米以下,周边路上重型卡车经过也不会造成颤动,更好地保证了车间的稳定性,保障了设备的精度,①④正确;建地下工厂会使生产成本上升,③错误;储存原材料和产品不是主要目的,②错误。故选C。
2.C 日本地处亚欧板块和太平洋板块的交界处,地壳活跃,多地震,而大连地处亚欧板块内部,地壳稳定,因此与日本岐阜相比,大连地下工厂的设计与施工较少考虑的问题是防地震,D正确;其它选项均为两地都要考虑的问题,ABC均错误。故选D。
3.A 据第1题的分析可知,精密机械设备将工厂建在地下主要是确保设备的精密制造,保障设备的精度,因此可推断其直接目的是保证产品品质。故选B。
【素养提升】
一、选择题
(广东省东莞市2019届高三地理开学适应性模拟)“红帮裁缝”发于清末民初,是中国近现代服装业的开拓者,宁波是我国“红帮裁缝”的故乡。新中国成立后,“红帮裁缝”或为上海等多地服装企业的技术骨干和领导。改革开放后,宁波服装业是承接上海服装企业的加工业务,逐渐造就了雅戈尔、杉杉、罗蒙等著名服装品牌。据此完成1~3题。
1.改革开放后,宁波能够承接上海服装企业加工业务的主要原因是
A. 环境优美 B. 劳动力成本低 C. 土地租金低 D. 两地社会关系常密切
2.大量服装企业集聚宁波,能够
A. 降低产品运输成本 B. 减少能源消耗
C. 促进信息和技术交流 D. 降低劳动力成本
3.宁波服装企业能够造就国内著名服装品牌的主要原因是
A. 生产规模大 B. 产品质量高 C. 产品价格低 D. 产品多元化
1.B 服装企业的加工环节是廉价劳动力指向型生产过程,上海的劳动力工资水平较宁波的高,设在宁波可以降低生产成本,故选B。
2.C 大量服装企业集聚宁波,同类企业相互学习,信息共享,能够促进信息和技术交流,C项正确。服装企业的产品不笨重,生产耗能小,集聚不能减少劳动力投入,所以A、B、D错误。
3.B 可知,宁波服装企业的上游设计研发技术力量雄厚,所以能够造就国内著名服装品牌的主要原因是产品质量高,服装品牌的核心竞争力同样是产品质量,所以B项正确。
(江苏省南京市金陵中学、海安高级中学、南京外国语学校2018届高三第四次模拟)技术成熟度曲线是通过技术发展阶段和公众期望值等指标来评价新技术的一种工具。下图为某咨询公司发布的2017年中国新兴技术成熟度曲线。读下图,回答4~5题。
4.关于图中信息的解读,正确的是
A. 5G技术可能比自动驾驶技术更早进入生产成熟期
B. 增强现实AR已经进入泡沫破裂期,该技术将停止发展
C. 目前区块链技术的期望值持续提高
D. 机器学习期望值高,生产企业最多
5.下列关于中国发展新兴技术产业的说法,正确的是
A. 研发机构多分布于东部风景优美的小城镇
B. 该类企业常常为了降低能源消耗而聚集
C. 应立足于引进新兴技术增强我国的国际竞争力
D. 快速发展有利于促进我国产业结构调整
4.A 据图分析可知,5G技术到达成熟期需要的年限是5-10年,而自动驾驶技术是10年以上,因此5G技术可能比自动驾驶技术更早进入生产成熟期,A正确;增强现实AR已经进入泡沫破裂期,但后期还有稳步爬升恢复期,因此该技术不会停止发展,B错误;区块链技术的期望值呈下降趋势,C错误;机器学习期望值高,生产企业不一定最多,D错误。故选A。
5.D 中国发展新兴技术产业研发机构多分布于东部科技发达的城市,A错误;新兴技术产业主要趋向于分散,而传统工业才会为了降低能源消耗而聚集,B错误;该类企业应立足于研发本国新兴技术增强我国的国际竞争力,C错误;新兴技术产业快速发展有利于促进我国产业结构调整,D正确。故选D。
(西南名校联盟2018届高三适应性月考卷(八))2017年5月,贵州与国家信息中心签署了战略合作协议,“云上贵州”数据共享交换体系将整体接入国家共享交换平台,形成以“南贵州北内蒙古”为核心的国家级大型数据中心网络,其运营最大的支出项目为服务器用电和冷却用电。自然制冷冷凝器按冷凝方式分为风冷和水冷。机房温度过高和灰尘会影响设备的性能和寿命。水的三态变化会吸收和放出热量。读下图,完成6~8题。
6.关于内蒙古和贵州大型数据中心的制冷方式,下列说法正确的是
A. 内蒙古主要通过水冷冷凝器与冷却塔提供的冷却水换热,利用冷却水带走热量
B. 贵州主要通过风冷冷凝器与外界空气换热,利用风换热带走热量
C. 内蒙古利用丰富的煤炭资源发电带动制冷设备运行达到自然制冷目的
D. 贵州利用丰富的水资源和水能资源达到制冷目的
7.贵州建设大型数据中心的自然条件不包括
A. 海拔较高,夏季凉爽 B. 河流水位季节变化大
C. 空气湿度大,尘埃少 D. 水能丰富廉价
8.对于图示制冷工作原理描述有误的是
A. 经过出风口的空气温度低于机房外空气温度
B. 过滤器除去冷湿空气中部分灰尘和水汽
C. 干燥空气经过湿膜蒸发冷却器的目的是降温
D. 机房内空气运动主要为垂直上升
6.D 自然制冷按冷凝器冷凝方式分为风冷和水冷。内蒙古大数据中心分布纬度较高,距冬季风源地近,气温较低的时间长,自然制冷以风冷方式为主。贵州大数据中心位于南方湿润地区,水资源丰富,自然制冷以水冷方式为主。
7.B 贵州建设大数据中心的有利自然条件,主要从水能、地形、地势、空气洁净等方面比较。贵州水能资源丰富廉价;大数据中心位于高原上,海拔较高,夏季凉爽;位于湿润区,空气湿度大,尘埃少,机房除尘成本低。河流水位季节变化大与数据中心的建设无关,选B。
8.A 图中降温方式是蒸发冷却降温,原理是冷空气经过过滤器,除去部分灰尘和水汽,使空气变得洁净干燥。干燥空气经过湿膜蒸发冷却器,湿膜中的水分蒸发吸热,使空气进一步降温。冷空气进入机房,起降温作用。暖空气从机房上方流出,因此,机房内空气运动主要为垂直上升,经过出风口的空气温度高于机房外空气温度,据此选A。
(广西柳州高级中学2018届高三5月冲刺模拟)19世纪80年代,K公司发明了胶卷,引领摄影行业发生革命性变化,其生产的胶卷曾占有全球70%市场份额。20世纪末,该公司率先发明数码拍照技术,随后因考虑公司转型的风险,数码项目被搁置。进入21世纪以来,随着数码相机摄影的快速普及,该公司于2004年中止了胶卷生产业务。2013年,该公司宣布破产。据此完成9~10题。
9.20世纪末,K公司搁置数码项目的主要原因可能是数码技术
A. 存在技术缺陷 B. 研发费用较高
C. 市场推广难度大 D. 对胶卷产业冲击大
10.K公司胶卷产业在摄影领域走向衰落的最主要因素是
A. 市场 B. 技术 C. 资金 D. 政策
9.D 当时,因考虑公司转型的风险,数码项目被搁置。柯达公司搁置数码项目的主要原因可能是数码技术对胶卷产业冲击大,D对。搁置原因与存在技术缺陷、研发费用较高、市场推广难度大无关,A、B、C错。故选D。
10.A 柯达公司胶卷产业在摄影领域走向衰落的主要影响因素是市场,数码拍照技术,不需要使用胶卷,导致胶卷销售市场萎缩,A对。技术、资金、政策不是胶卷产业衰落的直接原因,B、C、D错。故选A。
(2018年高考《考试大纲》猜题卷(全国卷II、III)第八套)创意产业主要是指源自个人的创意、技巧及才华,通过对知识产权的开发和应用,具有创造财富和就业替力的行业。柯桥区为浙江省绍兴市市辖区,是传统的纺织产业集群地,拥有亚洲最大的布匹集散中心—中国轻纺城读下图完成11~13题。
11.柯桥区集聚了化纤、织造、印染、家纺等众多企业,这些企业集中在柯桥区可以节省
A. 劳动力成本 B. 设备成本 C. 市场营销成本 D. 原料成本
12.纺织创意产业就是对纺织原料、面料、服装等进行技术、品牌和外观的创意设计,从而提高产品附加值、提升产业核心竞争力。柯桥区发展时尚纺织创意产业的最有利条件是
A. 水陆交通便利 B. 产业基础较好 C. 信息网络发达 D. 技术人才丰丰富
13.柯桥区发展时尚纺织创意产业,能够
①提升产品档次和附加值②减少当地的就业机会③提高核心竞争力④阻碍传统纺织业发展
A. ①② B. ②③ C. ③④ D. ①③
11.C 化纤、织造、印染、家纺等企业都是与纺织有关的企业,集聚在一起可以加强企业间的信息交流、生产协作和技术协作降低推广费用,从而节省市场营销成本,故C选项正确。
12.B 结合材料“是传统的纺织产业集群地,拥有亚洲最大的布匹集散中心“中国轻纺城”可以判断柯桥区发展时尚纺织创意产业的最有利条件是产业基础较好,故B选项正确;根据示意图可以看出,绍兴市只是一个地级市,与杭州、上海相比,水陆交通、信网络、技术人才方面并没有较大优势,故A、C、D选项错误。
13.D 好的创意可开发出许多新产品、新市场,创意设计的加入会使产品具有高附加值,可以提升产品档次,提高核心竞争力促进传统产业的发展,故①③正确、④错误;创意产业的兴起能够吸纳更多富有创新力的人员,增加当地的就业机会,②错误。所以选D。
【点睛】分析某地工业发展条件的方法:某地发展工业的条件,可以从以下几个方面分析:地理位置、资源条件、农业基础(农业可以为工业提供粮食、副食品、原料等)、交通条件、市场条件、劳动力条件、技术条件、历史条件、政策条件等。
(2018年高考《考试大纲》猜题卷(全国卷II、III)第六套)我国智能手机制造业飞速发展,技术更新周期大大缩短,正从“中国制造”向“中国品牌中国制造”转变。华为集团是拥有自主知识产权的“中国品牌中国制造”的典范。目前华为集团在海外设立了22个地区部、100多个分支机构、36个培训中心,大力推行员工的本地化,据此完成14~16题。
14.我国智能手机制造技术更新周期缩短的主要原因是
A. 生产成本下降 B. 市场竞争激烈 C. 生产效率提高 D. 土地价格上涨
15.2017年华为智能手机全球份额突破10%,实现该成效的根本原因是
A. 资金投入加大 B. 政府政策支持 C. 研发水平提高 D. 国外技术渗透
16.华为在海外推行员工本地化的主要区位因素是
A. 市场 B. 劳动力 C. 政策 D. 技术
14.B 智能手机制造的核心部分是新技术的研发与运用。先进的技术有助于产品占领消费市场,市场竞争激烈,迫使企业加快技术研发缩短技术更新周期,B正确。
15.C 华为智能手机全球份额较大的根本原因是产品质量好、款式新、性能强、制造技术先进,这是华为集团研发水平提高的结果,C正确。资金投入加大、政府政策支持可使企业规模扩大,对手机全球份额影响不大,A、B错误;华为集团拥有自主知识产权,D错误。
16.A 华为集团在海外推行员工本地化,主要是为了获取当地市场信息,以提高产品对当地市场的适应性,创造和谐的商业环境,进而更大程度地占有市场,A正确。
(2018年高考《考试大纲》猜题卷(全国卷II、III)第五套)裕廊岛位于新加坡西南部,紧邻马六甲海峡。20世纪60年代起,该岛由荒岛逐渐建成新加坡的石油化工中。从邻近产油国输入的三条石油天然气管线为该中心提供原料。该石油化工中心是全球第三大石油炼制中全球十大乙烯生产中心之一,全球最大的石油精炼中心之一,亚洲油产品的报价中心。下图为裕廊岛石油化工中心位置示意下列各图。据此完成17~18题。
17.该石油化工中心将多种生产集中在一个小岛上,主要是为了
A. 共用基础设施 B. 生产协作便捷 C. 利用便利的交通 D. 利用当地劳动力
18.将裕廊岛建成石油化工中心,是因为该岛
①交通位置重要②人口众多③与市区分离④盛产石油
A. ①② B. ②④ C. ①③ D. ③④
17.B 石油工业是因为生产的上下游联系和协作而集聚在起,所以A项错误,B项正确。交通是影响工业布局的因素,但不是影响工业集聚的因素,所以C错。石油工业因为污染和安全因素要远离人口稠密区,建立在荒岛上,D错。
18.C 材料中说石油来自邻国,裕廊岛曾是荒岛,人口稀少,②④错。裕廊岛邻近马六甲海峡,交通位置重要,由图可知岛屿与市区分离,①③正确所以选C。
(2018年高考《考试大纲》猜题卷(全国卷II、III)第二套)浙江义乌小商品批发市场从“鸡毛换糖”到“世界超市”的华丽转身,经历了20多年。2008年,全球金融危机爆发,义乌的市场交易跌至谷底。与此同时,电子商务进入快速扩张阶段。目前,义乌市场由国际商贸城等三个市场簇群组成。下图为义乌国际商贸城商铺变动和义乌购线上年交易额统计数据图。据此回答19~21题。
19.义乌小商品生产企业的特点是
A. 厂区占地广 B. 资源消耗量大
C. 市场依存度高 D. 资金密集
20.义乌国际商贸城近年来的商铺变动状况能够真实反映
A. 市场需求萎缩 B. 电子商务的发展
C. 产业政策调整 D. 交通建设滞后
21.义乌小商品市场簇群的建立,主要目的在于
A. 优化产业结构,避免环境污染 B. 拉动经济增长,增加就业机会
C. 提高商品质量,促进良性竞争 D. 形成规模效益,降低经营成本
19.C 浙江义乌小商品生产企业的产品所消耗的原料和能源较少,技术要求不高,资金投入不多,以家庭小作坊生产的大众消费品为主,市场依存度高,厂区占地面积不大,选择C。
20.B 从图中读出商铺变动状况总体是关闭数量比新商铺数量多,但义乌购线上年交易额呈现明显的增长态势。故关闭商铺数量多不能说明市场萎缩,可能是部分生意转到线上交易。由文字信息“电子商务进入快速扩张阶段”也可以判断结果。从材料中无法得知CD信息,选择B。
21.D 工业集聚加强信息交流和技术协作、降低运输费用和能源消耗、充分利用基础设施、取得规模效益等好处。工业集聚加剧环境污染,整体上对就业机会和提高商品质量影响小,选择D。
(河北省保定市2018届高三第二次模拟考)随着区城经济一体化发展,环首都绿色经济圈的划定,固安成为北京产业外溢、南资北进的吸纳地。2012年华夏幸福肽谷生物医药产业园在固安建立起“技术引进一中试孵化一产业化”的全产业链发展模式,实行“定制化”管理以及“个性化”咨询服务,吸引大量相关企业入驻。《河北省固安县城乡总体规划(2016—2030年)》将定位为积极融入京津冀,建成产业高端、空间生态、人文荟萃、近悦远来的现代田园城市。下图为固安县城乡总体规划(2016—2030年)示意图。据此完成22~24题。
22.固安肽谷生物医药产业园吸引大量相关企业入驻的首要原因是
A. 科技发达 B. 人才集中 C. 配套服务完善 D. 环境优美
23.图中K产业园区将规划为
A. 石油化工产业园 B. 生物医药产业园 C. 汽车零部件产业园 D. 商贸物流产业园
24.未来固安中心城区发展空间将
A. 向东拓展 B. 向南拓展 C. 向西拓展 D. 向北拓展
22.C 由材料可知,2012年华夏幸福肽谷生物医药产业园在固安建立起“技术引进一中试孵化一产业化”的全产业链发展模式,实行“定制化”管理以及“个性化”咨询服务,吸引大量相关企业入驻,说明固安肽谷生物医药产业园吸引大量相关企业入驻的首要原因是配套服务完善,故选C。
23.D 读图可知,图中K产业园靠近主要交通干线,有高速公路及京九铁路经过,交通便利,且位于县城边缘,可利用土地较广,可以布局商贸物流产业,故选D。
24.B 读图,结合上题分析,主要交通干线会成为城市发展轴心,图中高速公路和京九铁路均为南北走向,且南部地区土地面积广阔,所以未来固安中心城区发展空间将向南发展,故选B。
【点睛】交通运输对城市区位也有重要的影响。城市是人口密度较高、面积比较大的聚落,是货物和人员的集散地,需要有方便的交通运输条件,因此城市分布的趋势是向交通便利的位置集中,世界上的城市一般都建在主要交通线上,沿海、沿江、沿铁路干线、沿高速公路可以形成城市的轴线。不同交通运输时代,城市产生的区位因素不同。
(宁夏银川市第二中学2018届高三三模考)由一个好的创意起步,在不到十年时间里,迅速成长为估值超过十亿美元甚至高达数百亿美元的巨无霸企业,这样的企业被称为独角兽企业。它的出现是信息技术和创新产业及全球化发展的产物。截止2017年11月,全国共有160多家独角兽企业,总估值6284亿美元,主要分布在16个城市,其中88%位于北京、上海、深圳、杭州四个城市。据此完成25~27题。
25. “北上杭深”聚集独角兽企业超过八成,因为这些城市
①新经济发展迅速②环境质量优越③科技创新能力强④地域规模超大
A. ①② B. ②③ C. ③④ D. ①③
26.目前,我国独角兽企业所涉及的十几个行业中,占比最大的可能是
A. 医药科技 B. 人工智能 C. 电子商务 D. 文化娱乐
27.与传统企业相比,独角兽企业
A. 对信息技术的依赖度提高 B. 对劳动力数量的需求增大
C. 对厂址的选址要求将降低 D. 对交通运输条件要求下降
26.D 由材料分析可知,独角兽企业的发展需要好的创意,是信息技术和创新产业以及全球化发展的产物,因此独角兽产业需要发达的科学技术,以及新经济发展较快的条件,因此①③正确,故答案选D项。
27. C 读图分析可知,电子商务从产生到发展,迅速发展成为独角兽企业,并且随着互联网尤其是移动互联网经过多年的发展,让中国成为全球最大的互联网市场,因此电子商务占比最大,C正确;医药科技和文化娱乐,在我国发展较快,但是由于所在领域范围较小,占比较小,AD错误;人工智能属于刚刚兴起的产业,还在发展过程中,因此比例并没有那么大,B错误。故答案选C项。
28.A 由材料分析可知,独角兽企业是信息技术和创新产业及全球化发展的产物,因此该来企业对信息技术的依赖度较高,故答案选A。
(山东省德州市2018届高三统考二模)苏伊士经贸合作区是中国国家级境外经贸合作区的典范。目前一期工程已经完工,吸引了诸多中国企业落户,被称为荒漠中的“工业绿洲”。读“苏伊士经贸合作区位置图”,完成29~30题。
29.利用埃及的资源优势,苏伊士经贸合作区可以发展的工业部门是
A. 石油装备、纺织服装 B. 电子产品研发、食品加工
C. 钢铁工业、有色金属冶炼 D. 光伏企业、水电开发
30.苏伊士经贸合作区的建设对埃及的影响有
①推动工业化进程②提高苏伊士运河的航运能力 ③增加税收与就业④促进城市化水平提高
A. ①②③ B. ①③④ C. ②③④ D. ①②④
29.A 埃及的优势资源是石油、棉花,利用埃及的资源优势,苏伊士经贸合作区可以发展的工业部门是石油装备、纺织服装,A对。埃及科技水平低,不适宜电子产品、光伏企业研发,B、D错。铁矿、有色金属资源缺乏,钢铁工业、有色金属冶炼不是利于当地资源优势,C错。
30.B 苏伊士经贸合作区的建设对埃及的影响有推动工业化进程,促进经济增长,①对。经贸合作,苏伊士运河的航运量可能增加,不能提高苏伊士运河的航运能力,②错。区域发展,有利于增加税收与就业,③对。能够促进城市化水平提高,④对。B对,A、C、D错。
(2017课标卷Ⅰ)德国海德堡某印刷机公司创始人及其合作者设计了轮转式印刷机,开创了现代印刷业的先河。至1930年,海德堡已成立了6家大的印刷机公司。同时,造纸、油墨和制版企业也先后在海德堡集聚。产业集聚、挑剔的国内客户以及人力成本高等因素的综合作用,不断刺激海德堡印刷机技术革新。据此完成31~32题。
31.造纸、油墨和制版企业先后在海德堡集聚,可以节省( )
A.市场营销成本 B.原料成本 C.劳动力成本 D.设备成本
32.海德堡印刷机在国际市场长期保持竞争优势,主要依赖于( )
A.产量大 B.价格低 C.款式新 D. 质量优
31. A 根据题意可知,“造纸、油墨和制版企业”与“印刷机公司”存在着密切的生产上的联系, “造纸、油墨和制版企业在海德堡集聚”可以靠近大量的“印刷机公司”客户,可以节省“市场营销成本”,故A选项正确;而三者之间的联系属于间接联系,不存在直接的生产上的联系,故排除B、D选项;“造纸、油墨和制版企业”不是劳动力密集型工业,故排除C选项。
32.D 题目中有“不断刺激海德堡印刷机技术革新”的信息,说明海德堡印刷机生产技术不断革新,功能多,这等于说其产品品质高、质量好,故选D;C选项是一个干扰项,“款式新”只代表产品的外观新颖,不能代表产品的功能和质量好,故排除。
(2017天津卷)读图文材料,回答33~34题。
随着全球化发展,中国纺织服装产品大量进入国际市场。图中显示了我国省级行政区1987—2010年纺织服装业总产值占全国该产业份额及2010年职工年平均工资。
33.据图中判断,下列省级行政区纺织服装业发展变化特征与原因的正确组合是( )
A.京津沪产业份额下降——产业结构优化调整
B.福建产业份额增长快——原有工业基础雄厚
C.苏浙产业份额逐年递增——本地市场需求旺
D.新疆产业份额历年较低——纺织业原料短缺
34.近年来,东部沿海地区的纺织服装业向河南、江西等地区转移,其最主要影响因素是( )
A.交通运输 B.劳动力成本
C.技术水平 D.距市场远近
33.A 当前,国际国内产业分工深刻调整,我国东部沿海地区产业向中西部地区转移步伐加快。中西部地区发挥资源丰富、要素成本低、市场潜力大的优势,积极承接国内外产业转移。读图分析可知,京津沪产业份额下降,但年平均工资却较高,说明应该是该地区产业结构优化调整的结果;A正确;对外交通便利,有利于服装产品出口,这是其产业份额增长快的原因,福建原有的工业基础并不雄厚,B错误;苏浙为经济发达地区,其产业份额逐年递增是由于这里具有雄厚的工业基础,新工艺、新技术的提高,C错误;新疆是我国的棉花重要产地,因此其产业份额历年较低不可能是原料短缺所致,D错误。故本题选A。
34.B 产业布局的基本原则是追求利润的最大化。纺织工业属于劳动密集型产业,东部沿海地区经济发达,劳动力价格上涨,成本上升;而河南、江西等中部地区,经济相对东部沿海地区较为落后,劳动力成本较低。因此,导致东部沿海地区的纺织服装业向河南、江西等地区转移。故选B。
(2016·全国III卷)目前,我国为保护棉农利益,控制国际棉花进口,国内的棉花价格约比国际市场高1/3;我国纺织行业工人工资一般为美国的1/4,是越南、巴基斯坦等国的3倍。我国一些纺织企业为利用国际市场棉花,在国外建纺纱厂,并将产品(纱线)运回国内加工。在我国同行业企业纷纷到越南、巴基斯坦等国建厂的情况下,总部位于杭州的K企业独自在美国建纺纱厂。2015年4月底,K企业在美国工厂生产的第一批110吨纱线运至杭州。据此完成35~37题。
35.如果K企业将纺纱厂建在越南、巴基斯坦等国,利润比建在美国高,最主要的原因是越南、巴基斯坦等国( )
A.离原料产地较近 B.离消费市场较近
C.劳动生产率较高 D.劳动力价格较低
36.K企业舍弃越南、巴基斯坦等国而选择在美国建纺纱厂,考虑的主要因素可能是( )
A.原料价格 B.劳动力价格
C.投资环境 D.市场需求
37.该案例表明,随着工业技术水平的提高,我国纺纱业已大幅度降低了( )
A.原料使用量 B.劳动力使用量
C.运输量 D.设备费用
35.D 从材料可知,我国纺织行业工人工资一般为美国的1/4,是越南、巴基斯坦等国的3倍,因此在越南、巴基斯坦等国建厂是利用当地劳动力价格较低的区位优势,D项正确;越南不是世界上主要的棉花生产国,因此A项错误;K企业总部位于杭州,纱线要运回国内加工,说明市场在国内,无论在国外哪里建厂都不是考虑市场因素,B项错误;美国经济发达,机械化水平高于越南、巴基斯坦等国,劳动生产率高,C项错误。
36.C 此题易错选A项,注意材料中提到“国内的棉花价格约比国际市场高1/3”,只要是在国外,原料价格一般都比较低,因此没有必要考虑原料价格,A项错误;美国劳动力价格高于越南、巴基斯坦等国,因此B项错误;美国是世界上规模最大、最发达的经济体,是世界上最具竞争力、创新力和最开放的经济体之一,投资环境优越,C项正确;产品运至杭州,说明不是利用美国市场,D项错误。
37.B 纺纱业属于劳动密集型工业,而且美国劳动力价格较高,纺纱业要想获取利润,必须减少劳动力数量,因此B项正确;作为纺纱厂原料的棉花,在加工过程中基本没有废弃物,即使工业技术水平再提高,原料使用量也很难降低,A项错误;运输量的多少取决于纺纱厂产量的多少,与工业技术水平没有直接关系,C项错误;工业技术水平提高,设备费用降低,不只局限于美国,且设备费用不是纺纱厂的主导区位因素,D项错误。
(2017·衡阳一模)无人机的未来将是飞翔的“智能手机”。目前深圳已从中国全球3C(电脑、通讯、消费类电子)研发制造基地发展成为全球最主要的无人机生产基地。无人机企业已经超过300家,仅消费类无人机就占有全球70%市场,专业无人机占有国内60%市场。读图,完成38~39题。
38.深圳成为3C研发制造基地的主要优势条件是( )
A.劳动力丰富廉价 B.科技实力雄厚
C.开放政策支持 D.基础设施完善
39.1架无人机需要2 000~3 000个配件,均可从深圳当地采购。无人机研发制造企业、零部件及航材供应商、精密制造装备及技术提供商等企业大量集聚深圳的优势是( )
A.减少工人工资开支
B.加快产业升级
C.降低原料和能源消耗
D.加强技术协作和信息交流
38.B 研发制造基地的首要条件是科技实力强。
39.D 同类技术型企业大量集聚在一起,可以在技术上加强协作和交流,促进共同提升与发展。
(2016·全国III卷)与2014年相比,2015年上海市常住人口减少了10.41万人,外来常住人口更是减少了14.77万人,这是近20年首次出现的人口负增长。调查发现减少的外来常住人口主要流向上海周边的中小城市。上海市已制定“十三五”期间人口增长由数量型向质量型转变的策略。据此完成40~42题。
40.导致2015年上海市外来常住人口减少的主要原因是近年来上海市( )
A.产业转型升级 B.食品价格大增
C.环境质量下降 D.交通拥堵加重
41.上海市减少的外来常住人口多流向周边中小城市,主要原因是这些中小城市( )
①服务设施齐全 ②承接了上海市转移的产业 ③适宜就业机会多 ④生态环境较好
A.①③ B.①④
C.②③ D.②④
42.今后,上海市引进的产业从业人员将主要分布在( )
A.资源密集型产业 B.劳动密集型产业
C.资金密集型产业 D.知识密集型产业
40.A 目前影响我国人口迁移的因素主要是经济因素。上海是我国最大的工业城市,经济发展水平高,就业机会多,吸引大量外来人口迁入,但2015年上海市外来常住人口减少,说明随着上海经济的发展,产业转型升级,劳动密集型产业外迁,对劳动力需求减少,A项正确;食品价格大增、环境质量下降、交通拥堵加重都不是影响外来人口迁入的主导因素,B、C、D项错误。
41.C 与上海市相比,周边中小城市的服务设施较差,且生态环境目前不是影响人口迁移的主要因素,因此①④说法错误;周边中小城市承接了上海市转移的产业,就会有较多的就业机会,吸引人口的大量迁入,因此②③说法正确。故选C项。
42.D 材料中提到“上海市已制定‘十三五’期间人口增长由数量型向质量型转变的策略”,说明今后上海将重点引进素质较高的人才,因此,上海市引进的产业从业人员将主要分布在知识密集型产业,D项正确。
(2016·海南高考)非洲的马达加斯加(约12°S~26°S)于1991年开设免税工业区,吸引国际投资,产业以纺织、普通服装制造为主。1997年,我国某羊绒企业在该免税工业区投资办厂,生产羊绒衫等纺织品,产品直接面向欧美市场。当时欧美对进口我国的羊绒衫等纺织产品设置配额,而对产自非洲的同类产品没有此限制。据此完成43~45题。
43.除政策优惠外,马达加斯加吸引国际纺织、服装类企业来投资办厂的主导因素是( )
A.交通 B.劳动力
C.资源 D.技术
44.导致马达加斯加对羊绒衫几乎没有市场需求的主要因素是( )
A.居民收入 B.文化传统
C.国家政策 D.气候
45.当时,我国该羊绒企业在马达加斯加兴办工厂,主要目的是( )
A.增加产品销量 B.接近消费市场
C.提高设计水平 D.增加当地就业
43.B 纺织、普通服装制造企业是劳动密集型产业。非洲马达加斯加经济发展水平较低,技术水平相对较低,交通通达度较差,加上岛屿面积不大,纺织和服装的原料相对较少,但却有大量廉价的劳动力,所以吸引国际纺织、服装类企业在此投资办厂的主导因素是劳动力。44.D 马达加斯加的纬度较低,终年气温较高,所以当地对羊绒衫市场需求很小。
45.A 相比我国,马达加斯加的设计水平不高。我国在马达加斯加办厂,由于“产品直接面向欧美市场”,会远离了部分消费市场。可以增加当地就业,但不是主要目的。从材料提取信息“当时欧美对进口我国的羊绒衫等纺织产品设置配额,而对产自非洲的同类产品没有此限制”说明我国在该地兴办工厂的主要目的是增加销量。
行业集中率(CRn指数),是指该行业的相关市场内前n家最大的企业所占市场份额的总和,集中体现了市场的竞争和垄断程度。受多种因素影响,不同国家、不同行业集中率会有较大差异。据此完成46~48题。
46.从产品性质角度考虑,行业集中率较高的是( )
A.食品加工业 B.工业品加工业
C.汽车制造业 D.服装制造业
47.消费者要求日渐多样化,对化妆品行业CRn指数的影响是( )
A.升高 B.降低
C.不变 D.变化不确定
48.中国是世界上钢铁大国,但钢铁行业集中率与发达国家相比较低,由此产生的影响是( )
A.产品结构合理 B.资源利用率高
C.环境污染小 D.产品竞争力弱
46.C 行业集中率是指该行业的相关市场内前n家最大的企业所占市场份额的总和,集中体现了市场的竞争和垄断程度,从产品性质角度考虑,行业集中率较高的是汽车制造业,所以C正确。
47.B 行业集中率是指该行业的相关市场内前n家最大的企业所占市场份额的总和,集中体现了市场的竞争和垄断程度,消费者要求日渐多样化,对化妆品行业CRn指数的影响是降低,所以B正确。
48.D 受多种因素影响,不同国家、不同行业集中率会有较大差异,中国是世界上钢铁大国,但钢铁行业集中率与发达国家相比较低,由此产生的影响是产品竞争力弱,所以D正确。
二、综合题
49.阅读图文材料,完成下列要求。
伊朗是中东地区人口最多的国家,汽车的拥有量远低于世界平均水平。由于封闭的经济政策和产业政策,以及国际政治的影响,该国汽车工业较为落后,三大国营汽车厂家占该国90%以上的市场份额。近年,伊朗汽车产业发展迅速。2014年伊朗成为我国最大的汽车出口市场。2016年1月,我国某汽车股份有限公司伊朗汽车工业园扩建项目在伊朗首都德黑兰(位置见下图)正式启动。
(1)简述伊朗汽车产业较落后的主要原因。
(2)分析我国某汽车股份有限公司伊朗汽车工业园落户德黑兰的有利条件。
(3)说明实施中伊汽车产业合作对伊朗汽车工业发展的促进作用。
【答案】(1)封闭的经济政策和产业政策影响;汽车工业生产能力和技术水平低;工业基础薄弱,市场缺乏竞争机制;国际政治(西方国家经济制裁)的不利影响。
(2)德黑兰是伊朗的政治、经济、文化中心,人口多,经济较发达,市场潜力大;石油、天然气等资源丰富且廉价,汽车的使用成本低;国家政策支持汽车产业发展,支持国际汽车企业与国内企业合作。
(3)加快技术引进,促进伊朗汽车工业的优化与升级;形成区域化产业制造群,发挥集聚效应;有利于提高当地汽车产业经营和管理水平;推动汽车相关产业链的共同发展;进一步加大汽车工业的本土化,降低物流成本,扩大销售市场。
【解析】第(1)题,结合伊朗经济和产业政策、技术、市场和国际政治等方面说明伊朗汽车产业较落后的主要原因。第(2)题,从德黑兰城市性质、市场、能源成本及产业政策等方面进行分析。第(3)题,从促进伊朗产业优化升级、提高产业经营和管理水平、加快汽车本地化及扩大市场等方面说明。
50.(2016·浙江文综)根据下列材料,完成(1)~(2)题。
材料一 图1为我国西南部分地区略图。图2为2014年重庆工业结构图。
材料二 成都和重庆是成渝城市群两大核心城市,成都电子信息产业发达,重庆工业基础雄厚。汽车为两城市支柱产业,成都以客车、商用车、轿车生产为主,重庆以重型汽车和轿车生产为主。在“十三五”规划中,两城市都把中高档轿车、新能源汽车和智能汽车作为发展重点。
(1)某汽车制造企业拟在重庆建设生产基地,说出其有利条件。
(2)分析成都与重庆之间汽车产业分工协作的发展思路,并说明其意义。
【答案】(1)工业基础好,配套完善;交通便利;人才丰富;接近市场;政策支持。
(2)思路:发挥各自优势,实施汽车产业链分工;侧重于生产不同类型或不同档次的汽车,实施产品分工;生产汽车不同零部件,实施生产协作。
意义:避免重复建设或恶性竞争;促进产业集群发展,增强集群效应。
【解析】第(1)题,分析工业发展的有利条件主要从工业基础、交通条件、市场状况、技术水平等方面入手。第(2)题,分析不同区域经济的协调发展应因地制宜,发挥区域优势,加强经济技术合作,做到优势互补,增强集聚效应和规模效益,避免重复建设和恶性竞争。
51.(山东省宁阳第四中学2018届高三高考6月第七次模拟)阅读图文材料,完成下列要求。
材料一:下图为安徽省地形示意图。
材料二:2013年,工信部与安徽省政府共建的国家级产业基地——“中国声谷”落户合肥高新区。作为我国首家定位于语音和人工智能领域的国家级产业基地,“中国声谷”自成立以来,聚焦发展“声音产业”,探索用声音唤启万物互联时代。2017年12月28日,《关于中国(合肥)智能语音及人工智能产业基地(“中国声谷”)的发展规划(2018-2025年)》已正式发布。根据规划,2025年智能语音及人工智能互联网产品用户将达到15亿户。
(1)描述安徽省地形特征。
(2)据图分析安徽省植被类型多样的原因。
(3)说明“中国声谷”快速发展的主要条件。
(4)分析“中国声谷”的快速发展对区域发展的影响。
【答案】(1)地势西南高,东北低。地形以低山丘陵和平原为主。西南部为起伏和缓的低山丘陵,东北部为地势低乎的平原(2)安徽省纬度跨度大,且我国南北方分界线从其北部穿过,使植被类型存在较大的南北差异;地势从东北向西南升高,在西南山区随地势升高,植被类型出现垂直差异;安徽省水域面积广大,形成大面积湿地区域,发育有多样的湿地植被(3)人们生活中对语音服务需求的快速增长,为“中国声谷”的发展提供广阔的市场;“中国声谷”是工信部与安徽省政府共建的国家级产业基地,有较好的政策扶持;位于安徽省省会,交通及通信技术条件优越;大量高新技术企业的进驻,推动技术研发平台、产业链的形成(3点即可)(4)促进安徽省产业结构的调整,为安徽省经济发展提供新的增长点;带动相关产业的发展,提供更多就业机会;吸引人才,推动高新技术产业的发展:推动合肥高新区基础设施建设,改善发展条件
【详解】
地形特征的描述应从以下方面考虑:①主要地形类型及分布;②地势特征,即哪里高、哪里低。结合图中等高线信息即可。
植被类型多样说明当地气候复杂多样,应考虑自然地理环境的水平地域分异和垂直地域分异。安徽省纬度跨度大,淮河流经其北部,秦岭—淮河是我国重要的地理分界线,以南为亚热带季风气候,以北为温带季风气候,因此植被类型存在较大的南北差异。安徽省地势从东北向西南升高,在西南山区随地势升高,植被类型出现垂直差异。此外安徽省水域面积广大,形成大面积湿地区域,发育有多样的湿地植被。
“中国声谷”属于高新技术产业基地,主要的区位条件包括:市场、技术、交通、政策等。
高新技术对区域发展的影响有:优化产业结构;带动相关产业的发展,提供更多就业机会;吸引人才,推动高新技术产业的发展;推动区域基础设施建设,改善发展条件等。
52.(2018年高考《考试大纲》猜题卷(全国卷II、III)第七套)阅读图文材料,完成下列要求。
乌克兰地广人稀,农业产值占国内生产总值的20%;重工业在工业中占据主要地位。曾是苏联时期重要
的工业基地,在计划经济的体制下形成了以发展重工业和国防工业为主的工业体系。乌克兰独立后工业发展面临技术、资金等一系列困难,2013年乌克兰政府开始大力支持国内历史悠久并有国际彩响力的农业机械制造业的发展。
(1)推测乌克兰在苏联时期形成的重工业部门。
(2)分析乌克兰独立后工业发展面临困难的主要原因。
(3)分析乌克兰政府大力支持农业机械制造的原因。
【答案】(1)形成以资源(煤炭与金属矿产)开采为基础,以钢铁工业、有色冶金、电力(能源)为支撑,以机械制造(造船)、化工和军事工业为主体的重工业体系 (2)乌克兰独立后与原苏联各地区的工业分工和生产协作关系中断;能源密集型产业高度集中,导致能源短缺;资金不足,导致设备更新困难;工厂专业技术人员流向国外谋生,导致技术力量不足;轻重工业结构不合理,制约了整个经济的发展和人民生活水平的提高 (3)乌克兰农业产值占国内生产总值的比重高,且地广人稀,各类农业机械的市场需求大;发达的制造业体系,对各类农业机械制造能够提供协作关系;农业机械制造历史悠久,国际市场广阔
【解析】整体分析:本题以乌克兰的工业发展历程为材料,主要考查工业地域的形成、工业区位的变化等知识。要求学生理解和掌握工业地城的形成条件与发展特点。
(1)据图文材料可推测乌克兰在苏联时期形成的重工业部门主要是采矿业、加工业以及与加工业相关的机械制造业。
(2)乌克兰独立后工业发展面临困难的原因主要从乌克兰独立后工业区位因素的变化方面分析,其变化一是工业分工与生产协作关系改变,二是工业结构以重工业为主,导致能源不足和加工业发展落后,三是资金和技术缺乏等。
(3)乌克兰政府大力支持农业机械制造的原因主要从产业比重、市场、产业基础等方面分析。
53.(四川省广安、眉山、内江、遂宁2018届高三第三次诊断性)阅读图文材料,完成下列问题。
缅甸人口超过5200万,位于“孟中印缅经济走廊”的重要位置。缅甸曼德勒缪达经济贸易合作区(图7)是由云南省保山市工贸园区投资建设的高标准工业园区。随着招商的顺利进行,我国多家纺织服装企业已经计划入驻园区。欧美等发达国家对进口我国的纺织产品设置配额,对进口缅甸纺织品给予贸易最惠待遇,出口低税或免税且没有配额限制。
(1)简述曼德勒缪达经济贸易合作区的地理位置优势。
(2)分析我国纺织企业在曼德勒缪达生产的成本优势。
(3)分析建设缪达经济贸易合作区对云南保山市的积极影响。
【答案】(1)地处缅甸中部,位置优越;位于“孟中印缅经济走廊”的重要节点;有公路、铁路、河流经过,临近机场,交通便利(通达度高)。
(2)缅甸人口众多,劳动力成本低;位于曼德勒市郊外,土地成本低;避开贸易壁垒,出口欧美市场交易成本低;政策支持,税费低。
(3)有利于加工贸易产业的转移,促进产业升级;减轻土地、环境和交通运输等压力;将保山市区位优势、口岸优势转化为经济优势;深化与东南亚国家的经济合作,促进保山市外向型经济发展。
【解析】考查区域地理位置优势,工业区位因素,建设经济贸易合作区对区域发展的积极影响。
(1)本题以曼德勒缪达经济贸易合作区为切入点,考查区域地理位置优势,审题过程中注意是要求简述。从优越位置与便利交通等方面作答。读材料可知,位于“孟中印缅经济走廊”的重要位置;曼德勒地处缅甸中心部位,是连通缅甸东、南、西、北的中枢地带,中国提出的“一带一路”建设,缅甸是必经之地,位置优越;读图结合图例可知,有公路、铁路、河流经过,临近机场,交通通达度高。
(2)本题以我国纺织企业在曼德勒缪达生产为切入点,考查工业区位因素,审题过程中注意是要求分析工业区位优势,属于区位因素类题目。这一内容分析当地自然与人文条件,从当地的原料、土地、劳动力、地价、交通、科技、政策、环境、工业基础、产业协作、内部交易成本等方面作答。从材料中可知,缅甸人口超过5200万,缅甸人口众多,劳动力成本低;欧美等发达国家对进口我国的纺织产品设置配额,对进口缅甸纺织品给予贸易最惠待遇,出口低税或免税且没有配额限制,避开贸易壁垒,出口欧美市场交易成本低;经济贸易合作区有政策支持,税费低;读图可知,缅甸曼德勒缪达经济贸易合作区位于曼德勒市郊外,土地成本低。
(3)该题以缪达经济贸易合作区的建设为切入点,考查对区域发展的积极影响。属于影响类题目。考生需要综合分析材料中缪达经济贸易合作区的建设对云南保山市的作用,从产业的转移、产业升级、人地关系、经济发展等角度说明影响。
54.(河北省2018届高三5月冲刺模考)阅读图文材料,完成下列要求。
埃塞俄比亚位于非洲东部,国土面积110.4万平方千米,人口近1亿,90%以上的工业制成品依靠进口,生产的几乎所有产品可免关税、免配额进入美欧市场。近年来,埃塞俄比亚成为世界经济增速最快的国家之一,政府积极的态度和优惠的政策,是很多中国企业投资的重要动力,埃塞俄比亚成为我国落实推进“一带一路”倡议的重要支点国家。目前,埃塞俄比亚借鉴中国模式,大力发展建设工业园区,并且更倾向于在一个工业园中建设一条完整的产业链。工业园区是政府根据经济发展要求,聚集各种生产要素,在一定空间范围内进行科学整合,提高工业化的集约强度,突出产业特色,优化功能布局,使之成为适应市场竞争和产业升级的现代化产业分工协作生产区。埃塞俄比亚工业园中国公司不仅直接投资建设运营,而且绝大多数的埃塞俄比亚工业园也由中国公司承包建设。表4为部分埃塞俄比亚规划和建设的工业园区统计表。
(1)简述埃塞俄比亚工业园区主要工业类型并分析原因。
(2)分析埃塞俄比亚借鉴中国工业园区发展模式的原因。
(3)简述埃塞俄比亚政府倾向在一个工业园中建设完整产业链的原因。
(4)除成本因素外,分析中国企业赴埃塞俄比亚建设投资的有利条件。
【答案】(1)工业园区工业类型:以劳动密集型工业(或轻工业)为主。原因:埃塞俄比亚工业基础薄弱,科技水平较低;人口众多,廉价劳动力充足;纺织、服装等产品需求量大,市场广阔 (2)中国工业发展由弱到强,工业园区运营模式成熟;工业园区模式发展可以完善埃塞俄比亚基础服务设施,为工业发展提供基础条件;工业园区生产要素集中程度高、经济效益好 (3)完整产业链可以将具有“投入——产出”联系的产业集聚于工业园,节省运输成本,降低能源消耗,集中处理废弃物;能够形成生产协作,提高资源利用率,促进技术创新和工业化的快速发展 (4)埃塞俄比亚政府的积极态度和优惠政策,能够保障中国投资企业的利益和园区正常运行;俄塞俄比亚的产品出口欧美免税且没有出口限额,便于境外的“中国制造”进入欧美市场;中国一带一路战略的推动,为中国企业赴埃塞俄比亚投资创造了良好机遇
【解析】整体分析:表格中主要产业类型,埃塞俄比亚工业园区工业类型,主要以劳动密集型工业为主。埃塞俄比亚工业园中国公司不仅直接投资建设运营,而且绝大多数由中国公司承包建设。俄塞俄比亚生产的几乎所有产品可免关税、免配额进入美欧市场。
(1)根据表格中主要产业类型,埃塞俄比亚工业园区工业类型,主要以劳动密集型工业为主,且是轻工业为主。主要因为埃塞俄比亚工业基础薄弱,经济落后,科技水平较低。人口众多,廉价劳动力充足。纺织、服装等产品需求量大,市场广阔。
(2)埃塞俄比亚与中国一样,同是发展中国家。中国工业发展由弱到强,工业园区运营模式成熟。工业园区模式发展可以完善埃塞俄比亚基础服务设施,为工业发展提供基础条件。工业园区是政府根据经济发展要求,聚集各种生产要素,在一定空间范围内进行科学整合,提高工业化的集约强度。即工业园区生产要素集中程度高、经济效益好。埃塞俄比亚工业园中国公司不仅直接投资建设运营,而且绝大多数的埃塞俄比亚工业园也由中国公司承包建设,所以埃塞俄比亚借鉴中国工业园区发展模式。
(3)一个工业园中建设完整产业链,属于工业集聚。结合产业集聚的优势分析,完整产业链可以将具有“投入—产出”联系的产业集聚于工业园,节省运输成本,降低能源消耗,集中处理废弃物。优化功能布局,使之成为适应市场竞争和产业升级的现代化产业分工协作生产区,提高资源利用率,促进技术创新和工业化的快速发展。
(4)除成本因素外,埃塞俄比亚政府的积极态度和优惠政策,能够保障中国投资企业的利益和园区正常运行。俄塞俄比亚生产的几乎所有产品可免关税、免配额进入美欧市场。中国企业在埃塞俄比亚投资生产,便于境外的“中国制造”进入欧美市场。中国一带一路战略的推动,为中国企业赴埃塞俄比亚投资创造了良好机遇。
55.(山西省大同市与阳泉市2018届高三5月联合模拟考试)阅读图文资料,完成下列要求。
20世纪90年代以来,中国逐步成为世界主要汽车企业投资的热点地区。现今中国已超过美国,成为世界最大的汽车生产国。
2016年湖北汽车产业已迈向4000亿元规模,未来5年,湖北省将加快东风公司省内三大基地和上海通用武汉基地建设步伐。建设武汉乘用车制造基地、十堰商用车制造基地、襄阳轻型商用车及中高档轿车制造基地、随州专用汽车产业基地等四大整车制造基地。培育武汉及周边城市汽车零部件“环状”聚集区、“十襄随”汽车零部件“带状”聚集区、荆荆宜”汽车零部件“三角状”聚集区。
(1)指出与美国相比,中国汽车工业发展的区位优势。
(2)分析上海通用汽车在武汉建设生产基地的有利条件。
(3)根据材料推测武汉与十堰之间汽车产业分工协作的发展思路。
(4)根据材料分析湖北汽车工业“整零协作”模式对湖北省汽车产业发展的积极作用。
【答案】(1)市场需求量大;生产成本低(劳动力成本低;土地成本低)。
(2)武汉是湖北省省会,工业基础好,配套设施完善(协作程度高);公路铁路河运等交通网发达,交通便利;高校集聚,人才丰富;位于中部地区,接近消费市场;政策支持等。
(3)发挥各自优势,实施汽车产业链分工;侧重于生产不同类型或不同档次的汽车,实施产品分工;生产汽车不同零部件,实施生产协作。
(4)有利于汽车企业实现专业化生产(分工协作),优化产业结构(提高了工业化水平);当地汽车企业规模扩大、数量增多,促进了当地的经济发展(扩大了当地经济规模);避免重复建设或恶性竞争;促进汽车产业集群发展,增强集群效应。
【解析】本题以我国湖北省汽车产业的发展作为背景,考查了汽车工业发展区位条件,工业地域的形成发展等知识,要紧扣题意,结合材料和所学知识作答。
(1)与美国相比,中国人口众多,是巨大的消费市场;同时劳动力廉价,地价较低,原料成本较低等降低了生产成本,因此中国汽车工业发展的区位优势主要体现在:劳动力丰富且廉价、土地租金低、市场需求量大、政策支持力度大等方面。
(2)上海通用汽车在武汉建设生产基地,因为武汉是省会城市,区位优越,且汽车工业发展较早,基础好,各方面配套条件成熟,加之该地为铁路交通枢纽、重要港口;科技力量和人才丰富,开拓中西部市场,当地政策大力支持等。
(3)区域间进行产业的分工协作,需要思考的是,如何扬长避短,充分发挥各自优势,准确定位,生产不同的产品、零部件,在整个产业链上细化分工。
(4)汽车工业“整零协作”,即汽车零部件和整车的生产协作,实现生产组装一体化,抓住关键词“协作”, 发挥优势,实现各生产环节的专业化,调整了结构,提高了效率,扩大了规模,获得了经济效益,同时避免重复建设或恶性竞争,真正发挥汽车产业的集聚效应。
56.(广东省2018届高三4月模拟考试(二模))阅读图文材料,完成下列要求。
长吉图区城是图们江区域的核心地带,由长春、吉林两市部分区域和延边州构成,经济总量占吉林省的60%,是吉林省开发开放先导区,也是中国参与图们江区域合作开发的核心地区,中蒙大通道(建成后是连接中国和蒙古国的一条铁路交通线)横贯长吉图区域。2016年,长吉图区城第一、二、三产业的结构占比分别为5%、50%、45%,三次产业的就业结构占比分别为4%、41%、55%。近几年长吉图地区人口呈负增长态势,2016年吉林省人口自然增长率为-0.05‰,人口老龄化严重。下图示意长吉图开发开放先导区区位。
(1)说明长吉图开发开放先导区发展的有利区位条件。
(2)简述长吉图开发开放先导区2016年产业结构特点及与就业结构存在的矛盾。
(3)分析近几年长吉图区域人口负增长的原因及对区域合作开发的影响。
(4)列举长吉图开发开放先导区应该优先发展的第三产业种类。
【答案】(1)位于大图们经济圈核心,西连蒙古,东达日本海,地理位置重要;距海近,海运便利;长春、吉林作为吉林省主要城市,工业基础好,经济总量大,开发潜力大 (2)特点:产业结构未形成合理模式,以第二产业为主导,占比较高,第三产业占比较低。矛盾:产业结构与就业结构不协调 (3)原因:人口自然增长率低传统重工业衰落,农业专业化导致大量劳动力剩余,第三产业发展滞后,就业压力大,人口大量外迁。影响:导致区域合作开发劳动力不足,人才匮乏,制约产业结构调整,影响区域经济发展速度 (4)应着力发展现代物流业、特色旅游业文化创意产业、服务外包业商务会展及金融保险业等
【解析】本题以长吉图区域为载体,考查其发展的区位条件、出现的问题以及可持续发展适合的产业等,主要考查考生获取和解读地理信息、论证和探讨地理问题的能力,对考生的区域认知、综合思维和人地协调观等核心素养要求较高。
(1)长吉图开放开发先导区发展的有利条件,主要结合当地的地理位置和人文特征,从地理位置、交通、工业基础、开发潜力等角度作答。
(2)长吉图开发开放先导区2016年产业结构特点及与就业结构存在的矛盾,主要结合材料中“第一、二、三产业的结构占比分别为5%、50%、45%,三次产业的就业结构占比分别为4%、41%、55%”这一叙述,先描述其特点,主要描述三大产业的比重差异。再分析其存在的问题,主要分析就业结构与产业结构是否协调。
(3)近几年长吉图区域人口负增长的原因及对区域合作开发的影响。先分析原因,主要从经济发展速度、农业现代化进程以及就业机会变化三个角度作答。再判断其影响,主要分析人口减少和老龄化严重对区域产业结构调整、经济发展的影响。
(4)第三产业指的是服务业,长吉图开发开放先导区应该优先发展现代服务业,如现代物流业、特色旅游业文化创意产业、服务外包业、商务会展及金融保险业等。
【点睛】区位分析类题目有比较成熟的答题模板,这是解答此类题目的优势,也是其弊端。我们很容易忽视图文材料的内容,简单的回答一些条条框框,很容易失分。要注意能够结合图文材料进行论述。
57.(广东省广州市2018届高三4月综合测试(二模))阅读图文材料,完成下列要求。
近年来,云计算、大数据、人工智能已经成为世界经济发展的新引擎,各行各业的大发展都需要有数据中心的支撑。数据中心是指在一个物理空间内实现信息的集中处理、存 储、传输、交换和管理,它包括数万台计算机设备、服务器设备、网络设备、存储设备、 供电系统和冷却系统等。
美国达尔斯市(如下图所示)位于哥伦比亚河峡谷的出口处,是因兴建电站而发展起来的小镇。2005 年初,当地政府批准谷歌公司以 187 万美元购买 12 万平方米土地,兴建 全球数据处理能力最强的超大型数据中心。
(1)根据数据中心设备运行的特点,指出其选址的自然条件。
(2)分析数据中心落户达尔斯市的原因。
(3)阐述数据中心建设对达尔斯市经济发展的有利影响。
(4)为适应绿色环保发展的要求,推测全球数据中心布局的发展趋势。
【答案】(1)计算机等设备需要空气洁净度较高,尘埃较小的天气条件;寒冷的气候利于数据中心散热 降温;接近河流或者海洋,通过水冷却数据中心的设备;接近风、水、光能源产地,利于 能源供给。
(2)政策支持;土地廉价;水电站,提供有丰富、廉价的水能;接近河流、通过河水循环冷却 设备热能;位于河谷,空气清新、尘埃较小。
(3)增加就业;外来大量专业技术人员刺激房地产业发展;利于达尔斯市从水电、旅游和航运 产业向计算机云计算、互联网等高新技术产业转型。
(4)向绿色环保能源产地集中,例如水电、风电、光电等可再生能源,减少能源生产过程中的 二氧化碳排放;向高纬(气候寒冷)、海洋、河流等地区集中,减少数据中心运转中设备 排热对城市的影响,减弱热岛效应
【解析】整体分析:本题主要考查数据中心区位选择、数据中心建设的意义等相关知识,难度较低。(1)首先阅读材料,把握数据中心设备运行的特点,然后从气温、水分、风等方面回答其自然条件。
(2)云计算、大数据、人工智能已经战为世界经济发展的新引擎,数据中心落户达尔斯市的原因,可以从政策、能源、河流、土地等方面回答。
(3)数据中心建设对达尔斯市经济发展的有利影响,可以从增加就业、刺激房地产业发展、促进产业转型等方面回答。
(4)数据中心是指在一个物理空河内实现信息的集中处理。存储、传拾、交换和管理,它包括故万台计算机设备、服务器设备、网络设备,存储设备,全球数据中心向绿色环保能源产地集中。
58.(山东省潍坊市2018届高三模拟考试(二模))阅读图文材料,完成下列要求。
塞拉利昂工业基础薄弱,以矿业开采为主,私营小企业众多,开采方式粗放。山东钢铁集团在2016年11月14日获得了塞拉利昂北部最大铁矿100%的所有权,该地区的铁矿资源储量大、埋藏浅、开采条件好。随着铁矿开发、钢厂生产,以及港口、公路铁路专线、供电等配套设施的逐步完善,当地环境条件不断改善,居民收入不断增加山东钢铁集团在塞拉利昂受到当地民众和政府的高度认可和支持,成为中塞两国经济合
作的典范。下图示意塞拉利昂铁矿及城市分布。
(1)从矿业生产的特点说明2016年前北部铁矿区环境恶化的原因。
(2)山东钢铁集团入驻后,生态环境明显改善,试分析原因。
(3)指出投资塞拉利昂对山东钢铁集团发展的积极影响。
(4)有人建议,将钢厂搬迁到佩佩尔,你是否赞成,试说明理由。
【答案】(1)私营小企业多,生产技术和设备落后,污染严重;开采方式粗放,对矿区生态环境破坏严重。
(2)修建港口、公路、铁路专线等基础设施,减少运输污染;更新生产设备,开采方式更科学;采用先进生产技术,提高资源利用率,减少污染排放。
(3)降低铁矿石交易成本,提高企业经济效益;提高铁矿石的自给率,有效抵御国际风险;培养国际化管理人才,利于开拓国际市场
(4)赞成:靠近海港,便于出口产品;当地市场需求量大;用铁路运输铁矿石非常便利;佩佩尔人口密集,劳动力丰富。
反对:距原料地远,增加运输成本;加剧城市和海洋污染;加剧区域经济发展不平衡。
【解析】整体分析:该题主要考查工业区位、区域环境保护等相关知识,要求学生具备较强逻辑推理能力,能够用科学的语言、正确的逻辑关系,表达出论证和解决地理问题的过程与结果。
(1)塞拉利昂工业基础薄弱,以矿业开采为主,私营小企业众多,污染严重;开采方式粗放,对矿区生态环境破坏严重。
(2)山东钢铁集团入驻后,生态环境明显改善的原因,可以从减少运输污染、更新生产设备、开采方式更科学、提高资源利用率等方面回答。
(3)投资塞拉利昂对山东钢铁集团发展的积极影响,可以从降低铁矿石交易成本、提高企业经济效益、提高铁矿石的自给率、利于开拓国际市场等方面回答。
(4)这是一道开放性试题,赞同或者不赞同都可以,赞同可以从佩佩尔交通便利、人口密集等方面回答,不赞同可以从距原料地远、加剧城市污染等方面回答。
相关资料
更多

