还剩27页未读,
继续阅读
2019届二轮复习 原电池 化学电源 学案(浙江专用)
展开
原电池 化学电源
[考纲导航]
知识条目
加试要求
核心素养
(1)原电池的概念
a
1.变化观念与平衡思想:认识原电池的本质是氧化还原反应。能多角度、动态地分析原电池中物质的变化及能量的转换。
2.证据推理与模型认知:能利用典型的原电池装置,分析原电池原理,建立解答原电池问题的思维模型,并利用模型揭示其本质及规律。
3.科学态度与社会责任:具有可持续发展意识和绿色化学观念,能对与原电池有关的社会热点问题作出正确的价值判断。
(2)铜-锌原电池的原理及电极反应式
b
(3)原电池的构成条件
b
(4)常见化学电源
c
(5)原电池的构造与工作原理,盐桥的作用
b
(6)判断与设计简单的原电池
c
(7)原电池的电极反应式及电池反应方程式
b
(8)原电池的正、负极和电子流向的判断
c
(9)银锌电池、铅蓄电池、燃料电池的工作原理与应用价值
b
考点1 原电池的工作原理及其应用
[主干精讲]
1.概念和反应本质
原电池是把化学能转化为电能的装置,其反应本质是氧化还原反应。
2.原电池的构成条件
(1)一看反应:看是否有能自发进行的氧化还原反应发生(一般是活泼性强的金属与电解质溶液反应)。
(2)二看两电极:一般是活泼性不同的两电极。
(3)三看是否形成闭合回路,形成闭合回路需三个条件:
①电解质溶液;
②两电极直接或间接接触;
③两电极插入电解质溶液中。
3.原电池的工作原理
(1)装置图
(2)原理归纳
4.原电池中的三个方向
(1)电子方向:电子从电源负极流出经外电路流入正极。
(2)电流方向:电流从电源正极流出经外电路流入负极。
(3)离子的迁移方向:电解质溶液中,阴离子向负极区迁移,阳离子向正极区迁移。
5.盐桥原电池
(1)盐桥的构成
盐桥里的物质一般是强电解质而且不与两池中电解质反应,教材中常使用装有饱和KCl琼脂溶胶的U形管,离子可以在其中自由移动,这样溶液是不致流出来的。
(2)盐桥的作用
①连接内电路,形成闭合回路;②平衡电荷,使原电池不断产生电流。
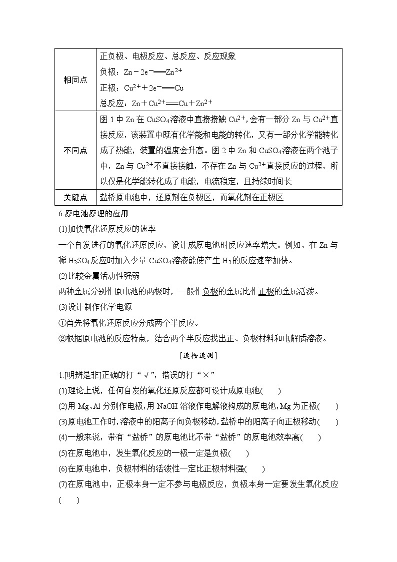
(3)单池原电池和盐桥原电池的对比
图1和图2两装置的比较
相同点
正负极、电极反应、总反应、反应现象
负极:Zn-2e-===Zn2+
正极:Cu2++2e-===Cu
总反应:Zn+Cu2+===Cu+Zn2+
不同点
图1中Zn在CuSO4溶液中直接接触Cu2+,会有一部分Zn与Cu2+直接反应,该装置中既有化学能和电能的转化,又有一部分化学能转化成了热能,装置的温度会升高。图2中Zn和CuSO4溶液在两个池子中,Zn与Cu2+不直接接触,不存在Zn与Cu2+直接反应的过程,所以仅是化学能转化成了电能,电流稳定,且持续时间长
关键点
盐桥原电池中,还原剂在负极区,而氧化剂在正极区
6.原电池原理的应用
(1)加快氧化还原反应的速率
一个自发进行的氧化还原反应,设计成原电池时反应速率增大。例如,在Zn与稀H2SO4反应时加入少量CuSO4溶液能使产生H2的反应速率加快。
(2)比较金属活动性强弱
两种金属分别作原电池的两极时,一般作负极的金属比作正极的金属活泼。
(3)设计制作化学电源
①首先将氧化还原反应分成两个半反应。
②根据原电池的反应特点,结合两个半反应找出正、负极材料和电解质溶液。
[速检速测]
1.[明辨是非]正确的打“√”,错误的打“×”
(1)理论上说,任何自发的氧化还原反应都可设计成原电池( )
(2)用Mg、Al分别作电极,用NaOH溶液作电解液构成的原电池,Mg为正极( )
(3)原电池工作时,溶液中的阳离子向负极移动,盐桥中的阳离子向正极移动( )
(4)一般来说,带有“盐桥”的原电池比不带“盐桥”的原电池效率高( )
(5)在原电池中,发生氧化反应的一极一定是负极( )
(6)在原电池中,负极材料的活泼性一定比正极材料强( )
(7)在原电池中,正极本身一定不参与电极反应,负极本身一定要发生氧化反应( )
(8)在锌铜原电池中,因为有电子通过电解质溶液形成闭合回路,所以有电流产生( )
(9)CaO+H2O===Ca(OH)2,可以放出大量的热,故可把该反应设计成原电池,把其中的化学能转化为电能( )
(10)在内电路中,电子由正极流向负极( )
(11)某原电池反应为Cu+2AgNO3===Cu(NO3)2+2Ag,装置中的盐桥中可以是装有含琼胶的KCl饱和溶液( )
答案 (1)√ (2)√ (3)× (4)√ (5)√ (6)× (7)× (8)× (9)× (10)× (11)×
2.原电池正负极的判断方法
(1)由组成原电池的电极材料判断。一般是活动性较强的金属为 极,活动性较弱的金属或能导电的非金属为 极。
(2)根据电流方向或电子流动方向判断。电流由 极流向 极;电子由 极流向 极。
(3)根据原电池中电解质溶液内离子的移动方向判断。在原电池的电解质溶液内,阳离子移向 极,阴离子移向 极。
(4)根据原电池两极发生的变化来判断。原电池的 极失电子发生氧化反应,其 极得电子发生还原反应。
(5)根据现象判断。一般情况下,溶解的一极为 极,增重或有气体逸出的一极为 极。
解析 判断电极时,不能简单地依据金属的活动性顺序来判断,要看反应的具体情况,例如:Al在强碱性溶液中比Mg更易失电子,Al作负极,Mg作正极;Fe、Al在浓HNO3中钝化,比Cu等金属更难失电子,Cu等金属作负极,Fe、Al作正极。
答案 (1)负 正 (2)正 负 负 正 (3)正 负 (4)负 正 (5)负 正
[模拟题组]
原电池工作原理
1.下面装置中,能构成原电池的是 (填序号)。
答案 ②④⑥⑦⑨
2.某学生用锌片、铜片、发光二极管、滤纸、导线等在玻璃片制成如图所示的原电池,当滤纸用醋酸溶液润湿时,二极管发光。下列有关该电池的说法正确的是( )
A.铜片上的电极反应:Cu2++2e-===Cu
B.外电路中电子由铜片经导线流向锌片
C.电池工作时电能直接转化为化学能
D.该电池工作时,若有13克锌被溶解,则铜片上产生标况下4.48 L H2
解析 A项,在该装置图中,Zn、Cu及电解质溶液构成原电池。由于金属活动性:Zn>Cu,所以Zn为负极,失去电子,Cu为正极,在正极上溶液中的H+得到电子,生成H2,错误;B项,外电路中电子由负极Zn片经导线流向Cu片,错误;C项,电池工作时,将化学能转化为电能,错误;D项,该电池工作时,若有13克锌被溶解,n(Zn)=m÷M=13 g÷65 g/mol=0.2 mol,则由于在整个闭合回路中电子转移数目相等,所以铜片上产生标况下V(H2)=nVm=0.2 mol ×22.4 L/mol=4.48 L,正确。
答案 D
“盐桥”原电池
3.(2019·太原市第一中学高三模拟)根据下图,下列判断中正确的是( )
A.烧杯a中的溶液pH降低
B.烧杯b中发生氧化反应
C.烧杯a中发生的反应为2H++2e-===H2↑
D.烧杯b中发生的反应为2Cl--2e-===Cl2↑
解析 由题给原电池装置可知,电子经过导线,由Zn电极流向Fe电极,则O2在Fe电极发生还原反应:O2+2H2O+4e-===4OH-,烧杯a中c(OH-)增大,溶液的pH升高。烧杯b中,Zn发生氧化反应:Zn-2e-===Zn2+。
答案 B
4.依据氧化还原反应:2Ag+(aq)+Cu(s)===Cu2+(aq)+2Ag(s)设计的原电池如图所示(盐桥为盛有KNO3琼脂的U形管)。
请回答下列问题:
(1)电极X的材料是 ;电解质溶液Y是 (填化学式)。
(2)银电极为电池的 极,发生的电极反应为
。
(3)盐桥中的NO移向 溶液。
答案 (1)Cu AgNO3 (2)正 Ag++e-===Ag
(3)Cu(NO3)2
原电池工作原理应用
5.有A、B、C、D、E五块金属片,进行如下实验:
(1)A、B用导线相连后,同时浸入稀H2SO4溶液中,A极为负极,活动性 。
(2)C、D用导线相连后,同时浸入稀H2SO4溶液中,电流由D→导线→C,活动性 。
(3)A、C相连后,同时浸入稀H2SO4溶液中,C极产生大量气泡,活动性 。
(4)B、D相连后,同时浸入稀H2SO4溶液中,D极发生氧化反应,活动性 。
(5)用惰性电极电解含B离子和E离子的溶液,E先析出,活动性 。
综上所述,这五种金属的活动性从强到弱的顺序为 。
答案 (1)A>B (2)C>D (3)A>C (4)D>B (5)B>E A>C>D>B>E
6.(2018·3月温州选考模拟)银质器皿日久表面会逐渐变黑,这是生成了Ag2S的缘故,根据电化学原理可进行如下处理,在铝质容器中加入食盐溶液,再将变黑的银器浸入该溶液中,一段时间后发现黑色会褪去,下列说法正确的是( )
A.处理过程中银器一直保持恒重
B.银器为正极,Ag2S被还原生成单质银
C.该过程中总反应为2Al+3Ag2S===6Ag+Al2S3
D.黑色褪去的原因是黑色Ag2S转化为白色AgCl
解析 本题要注意运用“电化学原理”这个关键词,由题干信息中Ag、Al、食盐溶液构成原电池的条件,Ag2S 是氧化剂,作正极,发生还原反应,B项正确。C项忽视了Al2S3在水溶液中发生完全的双水解反应,正确的方程式应为2Al+3Ag2S+6H2O===6Ag+2Al(OH)3↓+3H2S↑。D项中黑色褪去的原因是Ag2S被还原成了Ag。
答案 B
[真题对接]
1.(2015·浙江10月选考)如图所示进行实验,下列说法不正确的是( )
A.装置甲的锌片上和装置乙的铜片上均可观察到有气泡产生
B.甲、乙装置中的能量变化均为化学能转化为电能
C.装置乙中的锌、铜之间用导线连接电流计,可观察到电流计指针发生偏转
D.装置乙中负极的电极反应式:Zn-2e-===Zn2+
解析 A项,装置甲的锌片与稀硫酸反应生成氢气,装置乙的锌、铜和稀硫酸构成原电池,在铜片产生气泡,正确;B项,甲装置把化学能转化为热能,乙装置把化学能转化为电能,不正确;C项,装置乙形成原电池,正确;D项,装置乙形成原电池,锌为负极,电极反应式Zn-2e-===Zn2+,正确。
答案 B
2.(2016·浙江理综,11)金属(M)-空气电池(如图)具有原料易得、能量密度高等优点,有望成为新能源汽车和移动设备的电源。该类电池放电的总反应方程式为:4M+nO2+2nH2O===4M(OH)n。
已知:电池的“理论比能量”指单位质量的电极材料理论上能释放出的最大电能。下列说法不正确的是( )
A.采用多孔电极的目的是提高电极与电解质溶液的接触面积,并有利于氧气扩散至电极表面
B.比较Mg、Al、Zn三种金属-空气电池,Al-空气电池的理论比能量最高
C.M-空气电池放电过程的正极反应式:4Mn++nO2+2nH2O+4ne-===4M(OH)n
D.在Mg-空气电池中,为防止负极区沉积Mg(OH)2,宜采用中性电解质及阳离子交换膜
解析 A项,采用多孔电极可以增大电极与电解质溶液的接触面积,且有利于氧气扩散至电极的表面,正确;B项,单位质量的Mg、Al、Zn释放的电子分别为 mol、 mol、 mol,显然铝的比能量比Mg、Zn高,正确;C项,电池放电过程正极O2得电子生成OH-,但负极生成的金属阳离子不能透过阴离子交换膜移至正极,故正极不能生成M(OH)n,反应式应为:O2+2H2O+4e-===4OH-,错误;D项,为避免OH-移至负极而生成Mg(OH)2,可采用中性电解质及阳离子交换膜阻止OH-,正确。
答案 C
考点2 化学电源
[主干精讲]
1.一次电池
(1)碱性锌锰干电池(图一)
图一
负极材料:Zn
电极反应:Zn+2OH--2e-===Zn(OH)2
正极材料:碳棒
电极反应:2MnO2+2H2O+2e-===2MnOOH+2OH-
总反应:Zn+2MnO2+2H2O===2MnOOH+Zn(OH)2
(2)锌银电池(图二)
图二
负极材料:Zn
电极反应:Zn+2OH--2e-===Zn(OH)2
正极材料:Ag2O
电极反应:Ag2O+H2O+2e-===2Ag+2OH-
总反应:Zn+Ag2O+H2O===Zn(OH)2+2Ag
2.二次电池(可充电电池)
铅蓄电池是最常见的二次电池,负极材料是Pb,正极材料是PbO2。电解质是H2SO4。
(1)放电时的反应
①负极反应:Pb+SO-2e-===PbSO4;
②正极反应:PbO2+4H++SO+2e-===PbSO4+2H2O。
(2)充电时的反应
①阴极反应:PbSO4+2e-===Pb+SO;
②阳极反应:PbSO4+2H2O-2e-===PbO2+4H++SO。
总反应:Pb+PbO2+4H++2SO2PbSO4+2H2O。
3.燃料电池
氢氧燃料电池是目前最成熟的燃料电池,可分为酸性和碱性两种:
种类
酸性
碱性
负极反
应式
2H2-4e-===4H+
2H2+4OH--4e-===4H2O
正极反应式
O2+4H++4e-===2H2O
O2+2H2O+4e-===4OH-
电池总反应式
2H2+O2===2H2O
[速检速测]
1.[明辨是非]正确的打“√”,错误的打“×”
(1)铅蓄电池放电时,正极与负极质量均增加( )
(2)手机、电脑中使用的锂电池属于一次电池( )
(3)若使反应Fe+2Fe3+===3Fe2+以原电池方式进行,可用锌铁作电极材料( )
(4)碱性锌锰干电池是一次电池,其中MnO2是催化剂,可使锌锰干电池的比能量高、可储存时间长( )
(5)燃料电池工作时燃料在电池中燃烧,然后热能转化为电能( )
(6)氢氧燃料电池在碱性电解质溶液中负极反应为2H2-4e-===4H+( )
答案 (1)√ (2)× (3)× (4)× (5)× (6)×
2.甲烷燃料电池
以甲烷燃料电池为例来分析不同的环境下电极反应式的书写。
(1)酸性介质(如H2SO4)
负极: ;
正极: ;
总反应式: 。
(2)碱性介质(如KOH)
负极: ;
正极: ;
总反应式: 。
(3)固体电解质(高温下能传导O2-)
负极: ;
正极: ;
总反应式: 。
(4)熔融碳酸盐(如熔融K2CO3环境下)
负极: ;
正极: ;
总反应式: 。
答案 (1)CH4-8e-+2H2O===CO2+8H+
2O2+8e-+8H+===4H2O
CH4+2O2===CO2+2H2O
(2)CH4-8e-+10OH-===CO+7H2O
2O2+8e-+4H2O===8OH-
CH4+2O2+2OH-===CO+3H2O
(3)CH4-8e-+4O2-===CO2+2H2O
2O2+8e-===4O2-
CH4+2O2===CO2+2H2O
(4)CH4-8e-+4CO===5CO2+2H2O
2O2+8e-+4CO2===4CO
CH4+2O2===CO2+2H2O
[模拟题组]
燃料电池
1.(2019·湖南郴州一模)乙醇燃料电池中采用磺酸类质子溶剂,在200 ℃左右时供电,电池总反应:C2H5OH+3O2===2CO2+3H2O,电池示意图如图所示。下列说法中正确的是( )
A.电池工作时,质子向电池的负极迁移
B.电池工作时,电子由b极沿导线流向a极
C.a极上发生的电极反应:C2H5OH+3H2O+12e-===2CO2+12H+
D.b极上发生的电极反应:4H++O2+4e-===2H2O
答案 D
2.一种熔融碳酸盐燃料电池原理示意如图。下列有关该电池的说法正确的是( )
A.反应CH4+H2O3H2+CO,每消耗1 mol CH4转移12 mol电子
B.电极A上H2参与的电极反应为H2+2OH--2e-===2H2O
C.电池工作时,CO向电极B移动
D.电极B上发生的电极反应为O2+2CO2+4e-===2CO
解析 根据化学反应方程式,每有1 mol甲烷参与反应转移电子为6 mol,A项错误;因为电解质为熔融态的碳酸盐,所以电极A上H2参与的电极反应为H2-2e-+CO===H2O+CO2,B项错误;根据原电池工作原理,电极A是负极,电极B是正极,阴离子向负极移动,碳酸根离子向负极(A电极)移动,C项错误;电极B上氧气得电子与二氧化碳结合生成碳酸根离子,因此电极反应式为O2+4e-+2CO2===2CO,D项正确。
答案 D
可充电电池
3.镍镉(Ni-Cd)可充电电池在现在生活中有广泛应用。已知某镍镉电池的电解质溶液为KOH溶液,其充、放电按下式进行:Cd+2NiOOH+2H2OCd(OH)2+2Ni(OH)2,有关该电池的说法正确的是( )
A.充电时阳极反应:Ni(OH)2+OH--e-===NiOOH+H2O
B.充电过程是化学能转化为电能的过程
C.放电时负极附近溶液的碱性不变
D.放电时电解质溶液中的OH-向正极移动
解析 放电时Cd的化合价升高,Cd作负极,Ni的化合价降低,NiOOH作正极,则充电时Cd(OH)2作阴极,Ni(OH)2作阳极,电极反应式为Ni(OH)2+OH--e-===NiOOH+H2O,A项正确;充电过程是电能转化为化学能的过程,B项错误;放电时负极电极反应式为Cd+2OH--2e-===Cd(OH)2,Cd电极周围OH-的浓度减小,C项错误;放电时OH-向负极移动,D项错误。
答案 A
4.一种碳纳米管能够吸附氢气,可作二次电池(如下图所示)的碳电极。该电池的电解质溶液是6 mol·L-1的KOH溶液。
(1)写出放电时的正、负极电极反应式。
负极: 。
正极: 。
(2)写出充电时的阴、阳极电极反应式。
阴极: 。
阳极: 。
答案 (1)H2-2e-+2OH-===2H2O
2NiO(OH)+2H2O+2e-===2Ni(OH)2+2OH-
(2)2H2O+2e-===H2↑+2OH-
2Ni(OH)2+2OH--2e-===2NiOOH+2H2O
[真题对接]
1.(2018·11月浙江选考)最近,科学家研发了“全氢电池”,其工作原理如图所示。下列说法不正确的是( )
A.右边吸附层中发生了还原反应
B.负极的电极反应是H2-2e-+2OH-===2H2O
C.电池的总反应是2H2+O2===2H2O
D.电解质溶液中Na+向右移动,ClO向左移动
解析 根据装置图中电子的流向,通H2的一极为负极,出H2的一极为正极,电极反应式为:
负极:H2-2e-+2OH-===2H2O
正极:2H++2e-===H2↑
A项,正极上发生还原反应;C项,电池总反应式为H++OH-===H2O;D项,由于在负极区消耗OH-,所以Na+向右移动,而ClO向左移动。
答案 C
2.(2014·浙江理综,11)镍氢电池(NiMH)目前已经成为混合动力汽车的一种主要电池类型。NiMH中的M表示储氢金属或合金。该电池在充电过程中的总反应方程式是:
Ni(OH)2+M===NiOOH+MH
已知:6NiOOH+NH3+H2O+OH-===6Ni(OH)2+NO
下列说法正确的是 ( )
A.NiMH电池放电过程中,正极的电极反应式为:NiOOH+H2O+e-===Ni(OH)2+OH-
B.充电过程中OH- 离子从阳极向阴极迁移
C.充电过程中阴极的电极反应式:H2O+M+e-===MH+OH- ,H2O中的H被M还原
D.NiMH电池中可以用KOH溶液、氨水等作为电解质溶液
解析 A项,由NiMH充电的总反应方程式知,其逆反应为放电时的总反应,正极发生还原反应:NiOOH+H2O+e-===Ni(OH)2+OH-,正确;B项,充电时相当于电解池,阴离子(OH-)向阳极移动,错误;C项,由于MH中M与H均为0价,反应前后M的化合价没有变化,故H2O中的H是由于电解而被还原,并不是被M还原,错误;D项,由信息可知NiOOH与KOH溶液、氨水反应,故电解质溶液不能用KOH溶液、氨水,错误。
答案 A
学科核心素养提升(六) 新型电源及电极反应式的书写
素养说明:随着全球能源逐渐枯竭,研发、推广新型能源迫在眉睫,因此,化学中的新型电源,成为科学家研究的重点方向之一,也成了高考的高频考点。高考中的新型化学电源,一般具有高能环保、经久耐用、电压稳定、比能量(单位质量释放的能量)高等特点。由于该类试题题材广、信息新、陌生度大,因此许多考生感觉难度大。但应用的解题原理仍然还是原电池的基础知识,只要细心分析,实际上得分相对比较容易。
1.电池类型——负极材料、正极材料和电解质
2.电极反应式书写方法和步骤
(1)确定正负极电极反应物和电极产物
①利用总反应方程式确定
如:
②利用得失电子确定电极反应和利用共存原则确定电极产物
a.失电子的物质为负极反应物(得电子的物质为正极反应物)。
b.利用共存原则,确定电极产物
因为物质得失电子后在不同介质中的存在形式不同,所以电极反应式的书写必须考虑介质环境。碱性溶液中CO2不可能存在,也不可能有H+参加反应;当电解质溶液呈酸性时,不可能有OH-参加反应。
(2)利用化合价变化确定得失电子数
依据负极(或正极)反应物和产物化合价的变化,计算出负极反应失电子数和正极反应得电子数。
(3)利用电解质中的微粒调整电极反应两侧电荷相等,用电解质中的阳离子或阴离子调整电荷守恒的关键有三点。
第一:选准离子、酸性溶液选H+、碱性溶液选OH-、熔融氧化物选O2-、熔融碳酸盐选CO、锂电池选Li+。
第二:确定离子在电极反应式中的位置。
第三:确定离子的数目。
(4)利用守恒配平其它物质系数。
[模拟题组]
1.(2018·杭州联考)干电池模拟实验装置如图。下列说法不正确的是( )
A.锌片作负极,碳棒作正极
B.电子从锌片流向碳棒,电流方向则相反
C.NH4Cl是电解质,在锌片逐渐消耗过程中MnO2不断被氧化
D.该电池是一次性电池,该废旧电池中锌可回收
解析 A.锌是活泼金属,则锌片作负极,碳棒作正极,A项正确;B.原电池中电子从负极沿导线流向正极,电流从正极流向负极,电流从碳棒流到锌上,B项正确;C.以糊状NH4Cl作电解质,其中加入MnO2氧化吸收H2,C项错误;D.该电池是一次性电池,该废旧电池中锌可回收,D项正确;答案选C。
答案 C
2.(2018·金华一中高三月考)美国G-TEC燃料电池以利用民用燃气为原料气,其结构如下图,有关该电池的说法不正确的是( )
A.电池工作时,电流由负荷的a流向b
B.电池工作一段时间后,电解质物质的量理论上保持不变
C.通入空气的一极的电极反应式是:O2+2H2O+4e-===4OH-
D.外电路中每通过0.2 mol电子,所消耗的燃料体积不小于2.24 L(标况下)
解析 外电路中电流由电池的正极流向负极,A项正确;电解质仅为传导作用,没有变化,B项正确;通入空气的一极是O2得到电子生成O2-,电极反应式为O2+4e-===2O2-,C项错误;因2H2+O2===2H2O,2CO+O2===2CO2,故外电路中每通过0.2 mol电子时,需消耗的标况下的氢气或一氧化碳均为2.24 L,D项正确。
答案 C
3.(1)[2016·北京理综,26(1)]用零价铁(Fe)去除水体中的硝酸盐(NO)已成为环境修复研究的热点之一。Fe还原水体中NO的反应原理如图所示。
①作负极的物质是 。
②正极的电极反应式是 。
(2)通过NOx传感器可监测NOx的含量,其工作原理示意图如下:
①Pt电极上发生的是 反应(填“氧化”或“还原”)。
②写出NiO电极的电极反应式:
。
答案 (1)①铁 ②NO+8e-+10H+===NH+3H2O (2)①还原 ②NO+O2--2e-===NO2
[真题对接]
1.(2017·11月浙江选考,17)金属(M)-空气电池的工作原理如图所示。下列说法不正确的是( )
A.金属M作电池负极
B.电解质是熔融的MO
C.正极的电极反应O2+4e-+2H2O===4OH-
D.电池反应2M+O2+2H2O===2M(OH)2
解析 金属(M)-空气电池中M失电子做负极,故A正确;根据传递M2+和OH-,可知电解质是熔融的M(OH)2,故B错误;空气得电子做正极,电极反应O2+4e-+2H2O===4OH-,故C正确;电池总反应为2M+O2+2H2O===2M(OH)2,故D正确。
答案 B
2.(2017·课标Ⅲ,11)全固态锂硫电池能量密度高、成本低,其工作原理如图所示,其中电极a常用掺有石墨烯的S8材料,电池反应为:16Li+xS8===8Li2Sx(2≤x≤8)。下列说法错误的是( )
A.电池工作时,正极可发生反应:2Li2S6+2Li++2e-===3Li2S4
B.电池工作时,外电路中流过0.02 mol电子,负极材料减重0.14 g
C.石墨烯的作用主要是提高电极a的导电性
D.电池充电时间越长,电池中Li2S2的量越多
解析 A项,原电池电解质中阳离子移向正极,根据全固态锂硫电池工作原理图示中Li+移动方向可知,电极a为正极,正极发生还原反应,由总反应可知正极依次发生S8→Li2S8→Li2S6→Li2S4→Li2S2的还原反应,正确;B项,电池工作时负极电极反应式为:Li-e-===Li+,当外电路中流过0.02 mol电子时,负极消耗的Li的物质的量为0.02 mol,其质量为0.14 g,正确;C项,石墨烯具有良好的导电性,故可以提高电极a的导电能力,正确;D项,电池充电时为电解池,此时电解总反应为8Li2Sx16Li+xS8(2≤x≤8),故Li2S2的量会越来越少,错误。
答案 D
3.(2018·课标全国Ⅱ,12)我国科学家研发了一种室温下“可呼吸”的Na-CO2二次电池。将NaClO4溶于有机溶剂作为电解液,钠和负载碳钠米管的镍网分别作为电极材料,电池的总反应为:3CO2+4Na2Na2CO3+C。下列说法错误的是( )
A.放电时,ClO向负极移动
B.充电时释放CO2,放电时吸收CO2
C.放电时,正极反应为:3CO2+4e-===2CO+C
D.充电时,正极反应为:Na++e-===Na
解析 电池放电时,ClO向负极移动,A项正确;结合总反应可知放电时需吸收CO2,而充电时释放出CO2,B项正确;放电时,正极CO2得电子被还原生成单质C,即电极反应式为3CO2+4e-===2CO+C,C项正确;充电时阳极发生氧化反应,即C被氧化生成CO2,D项错误。
答案 D
课时训练
一、选择题
1.下列电池工作时,O2在正极放电的是( )
答案 B
2.如图所示,铜片和锌片用导线连接后插入番茄里,锌片是( )
A.阳极 B.正极
C.阴极 D.负极
解析 铜片和锌片用导线连接后插入番茄里,构成了原电池,活泼金属作负极,金属Zn的活泼性大于Cu,所以锌片为负极。
答案 D
3.干电池原理示意图如下,电池总反应为:Zn+2NH===Zn2++2NH3↑+H2↑,下列说法正确的是( )
A.碳为电池的正极
B.Zn极上发生还原反应
C.Zn2+移向该电池的负极
D.反应2NH+2e-===2NH3↑+H2↑在负极上发生
解析 根据题意可知,C为正极,A项正确;Zn为负极,发生氧化反应,B项错误;溶液中Zn2+向电池的正极移动,C项错误;正极(C)上发生的反应为2NH+2e-===2NH3↑+H2↑,D项错。
答案 A
4.热激活电池可用作火箭、导弹的工作电池。一种热激活电池的基本结构如图所示,其中作为电解质为无水LiCl—KCl混合物受热熔融后,电池即可瞬间输出电能。该电池的总反应方程式为:PbSO4+2LiCl+Ca===CaCl2+Li2SO4+Pb。
下列有关说法正确的是( )
A.正极反应式:Ca+2Cl--2e-===CaCl2
B.放电过程中,Li+向钙电极移动
C.外电路中,电子由硫酸铅电极经导线流向钙电极
D.常温时,在正负极间接上电流表或检流计,指针不偏转
解析 该电池的负极为钙电极,正极为硫酸铅电极,电解质为无水LiCl—KCl混合物,电池工作时,负极Ca+2Cl--2e-===CaCl2,外电路中,电子由钙电极经导线流向硫酸铅电极,电解质中的Li+向正极(硫酸铅电极)移动,常温下LiCl—KCl混合物未熔融,电池不工作。
答案 D
5.锌铜原电池装置如图所示,其中阳离子交换膜只允许阳离子和水分子通过,下列有关叙述正确的是( )
A.铜电极上发生氧化反应
B.电池工作一段时间后,甲池的c(SO)减小
C.电池工作一段时间后,乙池溶液的总质量增加
D.阴阳离子分别通过交换膜向负极和正极移动,保持溶液中电荷平衡
解析 A项,由锌的活泼性大于铜,可知铜电极为正极,在正极上Cu2+得电子发生还原反应生成Cu,错误;B项,由于阳离子交换膜只允许阳离子和水分子通过,故甲池的c(SO)不变,错误;C项,在乙池中Cu2++2e-===Cu,同时甲池中的Zn2+通过阳离子交换膜进入乙池中,则有Cu2+→Zn2+,由于M(Zn2+)>M(Cu2+),故乙池溶液的总质量增加,正确;D项,阳离子交换膜只允许阳离子和水分子通过,放电过程中Zn2+通过交换膜移向正极保持溶液中电荷平衡,阴离子是不能通过交换膜的,错误。
答案 C
6.(2017·温州市高三第二次选考模拟)有一种新型的固体氧化物型燃料电池,装置如图所示,在两极上分别通入甲烷和空气,电解质是掺杂了Y2O3的ZrO3固体。在高温熔融状态下能传导O2-。下列说法正确的是( )
A.a处通入的是甲烷
B.工作时,在熔融电解质中,O2-移向d电极
C.c电极为正极,发生氧化反应
D.d电极的电极反应式:O2+4e-===2O2-
解析 依据装置图中电流流向分析,c为正极,氧气得到电子发生还原反应,d为负极,甲烷失电子发生氧化反应。a处通入的是空气,A错误;原电池中阴离子向负极移动,所以工作时,在熔融电解质中,O2-移向负极,即移向d电极,B正确;c电极为正极,发生还原反应,C错误;d电极为电池负极,甲烷失电子发生氧化反应,在两极上分别通入CH4和空气,其中固体电解质是掺杂了Y2O3的ZrO3固体,它在高温下能传导正极生成的O2-,负极电极反应为CH4-8e-+4O2-===CO2+2H2O,D错误;答案选B。
答案 B
7.用NO2和NH3作原电池的投料,能将氮氧化物转化为N2,减轻环境污染,装置如图所示。下列说法正确的是( )
A.电子从A电极流出,A电极上发生氧化反应
B.B电极的电极反应式为2NO2+8e-+8H+===N2+4H2O
C.一段时间后,A电极附近的溶液pH增大
D.当消耗4.48 L(标准状况)NH3时,转移电子的物质的量为1.6 mol
解析 根据图示可知,A电极的电极反应式为2NH3-6e-+6OH-===N2+6H2O,B电极的电极反应式为2NO2+8e-+4H2O===N2+8OH-,B项错误;电子从A电极流出,A电极上发生氧化反应,A项正确;A电极消耗氢氧根离子,附近溶液的pH减小,C项错误;当消耗4.48 L(标准状况)NH3时,转移电子的物质的量为0.6 mol,D项错误。
答案 A
8.(2016·4月浙江学考)Mg-H2O2电池是一种化学电源,以Mg和石墨为电极,海水为电解质溶液,示意图如下。下列说法不正确的是( )
A.石墨电极是该电池的正极
B.石墨电极上发生还原反应
C.Mg电极的电极反应式:Mg-2e-===Mg2+
D.电池工作时,电子从Mg电极经导线流向石墨电极,再由石墨电极经电解质溶液流向Mg电极
解析 根据Mg-H2O2电池示意图得出,镁为负极,石墨为正极。A项,石墨电极是该电池的正极,A项正确;B项,石墨为正极,电极上发生还原反应,B项正确;C项,Mg电极为负极,电极反应式:Mg-2e-===Mg2+,C项正确;D项,电子不能通过电解质溶液,溶液中为离子导电,D项不正确。
答案 D
9.近几年科学家发明的一种新型可控电池——锂水电池,工作原理如图所示。下列有关说法不正确的是( )
A.碳极发生的反应是2H2O+2e-===H2↑+2OH-
B.有机电解质和水溶液不可以互换区域
C.标准状况下产生22.4 L的氢气时,正极消耗锂的质量为14 g
D.该装置不仅可提供电能,还可得到清洁的氢气
解析 根据图示信息可知,碳电极上产生氢气,应该是正极,该电极上发生得电子的还原反应:2H2O+2e-===H2↑+2OH-,A正确;由于金属Li可以和水反应生成氢氧化锂和氢气,但是和有机电解质不反应,所以有机电解质和水溶液不可以互换区域,B正确;金属Li和水发生反应2Li+2H2O===2LiOH+H2↑,标准状况下产生22.4 L的氢气时,金属锂是负极,负极消耗锂的质量为14 g,C错误;该装置是将化学能转化为电能的装置,装置不仅可提供电能,还得到清洁的氢气,D正确。
答案 C
10.(2018·课标全国Ⅲ,11)一种可充电锂-空气电池如图所示。当电池放电时,O2与Li+在多孔碳材料电极处生成Li2O2-x(x=0或1)。下列说法正确的是( )
A.放电时,多孔碳材料电极为负极
B.放电时,外电路电子由多孔碳材料电极流向锂电极
C.充电时,电解质溶液中Li+向多孔碳材料区迁移
D.充电时,电池总反应为Li2O2-x===2Li+O2
解析 根据电池工作原理,多孔碳材料吸附O2,O2在此获得电子,所以多孔碳材料电极为电池的正极,A项错误;放电时电子从负极(锂电极)流出,通过外电路流向正极(多孔碳材料电极),B项错误;Li+带正电荷,充电时,应该向电解池的阴极(锂电极)迁移,C项错误;充电时,电池总反应为Li2O2-x===2Li+O2,D项正确。
答案 D
11.NO2、O2和熔融KNO3可制作燃料电池,其原理如图所示,该电池在放电过程中石墨Ⅰ电极上生成氧化物Y,Y可循环使用。下列说法正确的是( )
A.放电时,NO向石墨Ⅱ电极迁移
B.石墨Ⅱ附近发生的反应为NO+O2+e-===NO
C.电池总反应式为4NO2+O2===2N2O5
D.当外电路通过4 mol e-,负极上共产生2 mol N2O5
解析 以NO2、O2和熔融KNO3制作的燃料电池,在使用过程中,O2通入石墨Ⅱ电极,则石墨Ⅱ电极为原电池的正极,石墨Ⅰ电极为原电池的负极,NO2被氧化,N元素的化合价升高,故生成的氧化物Y为N2O5。放电时,NO向负极移动,即向石墨Ⅰ电极迁移,A错误;由装置图可知,O2和N2O5(Y)在石墨Ⅱ电极上发生还原反应,电极反应式为O2+2N2O5+4e-===4NO,B错误;电池的负极反应式为4NO2+4NO-4e-===4N2O5,故电池总反应式为4NO2+O2===2N2O5,C正确;当外电路中通过4 mol e-时,负极上产生4 mol N2O5,D错误。
答案 C
12.某电池以K2FeO4和Zn为电极材料,KOH溶液为电解质溶液。下列说法正确的是( )
A.Zn为电池的负极
B.正极反应式为:2FeO+10H++6e-===Fe2O3+5H2O
C.该电池放电过程中电解质溶液的浓度不变
D.电池工作时OH-向正极迁移
解析 以K2FeO4和Zn为电极材料,KOH溶液为电解质溶液的电池中,Zn为负极,发生反应:Zn-2e-+2OH-===Zn(OH)2,K2FeO4为正极,发生反应:FeO+4H2O+3e-===Fe(OH)3+5OH-,电池总反应:3Zn+2FeO+8H2O===3Zn(OH)2+2Fe(OH)3+4OH-,放电过程中有OH-生成,则电解质溶液的浓度增大,OH-向负极迁移,故A正确。
答案 A
二、非选择题
13.(1)将燃煤产生的二氧化碳回收利用,可达到低碳排放的目的。下图是通过人工光合作用,以CO2和H2O为原料制备HCOOH和O2的原理示意图。电极b作 极,表面发生的电极反应为 。
(2)浓差电池中的电动势是由于电池中存在浓度差而产生的。某浓差电池的原理如图所示,该电池从浓缩海水中提取LiCl的同时又获得了电能。
①X为 极,Y极反应式为
。
②Y极生成1 mol Cl2时, mol Li+移向 (填“X”或“Y”)极。
(3)一种以肼(N2H4)为液体燃料的电池装置如图所示。该电池用空气中的氧气作氧化剂,KOH作电解质。
负极反应式为 ;
正极反应式为 。
解析 (1)从图示可以看出,左侧H2O转变成O2,O元素被氧化,电极a为负极,电极反应式为2H2O-4e-===4H++O2↑,H+通过质子交换膜进入右侧发生反应,右侧通入的CO2转变成HCOOH,C元素被还原,电极b为正极,电极反应式为CO2+2e-+2H+===HCOOH。(2)根据装置可知生成H2的电极为正极,生成Cl2的电极为负极。(3)根据装置可知N2H4→N2为氧化反应,在负极上反应。
答案 (1)正 CO2+2e-+2H+===HCOOH
(2)①正 2Cl--2e-===Cl2↑
②2 X
(3)N2H4-4e-+4OH-===N2↑+4H2O O2+4e-+2H2O===4OH-
14.人们应用原电池原理制作了多种电池以满足不同的需要。电池发挥着越来越重要的作用,如在宇宙飞船、人造卫星、电脑、照相机等,都离不开各式各样的电池,同时废弃的电池随便丢弃也会对环境造成污染。请根据题中提供的信息,回答下列问题:
(1)研究人员最近发明了一种“水”电池,这种电池能利用淡水与海水之间含盐量的差别进行发电,在海水中电池反应可表示为:5MnO2+2Ag+2NaCl===Na2Mn5O10+2AgCl
①该电池的负极反应式是 ;
②在电池中,Na+不断移动到“水”电池的 极(填“正”或“负”);
③外电路每通过4 mol电子时,生成Na2Mn5O10的物质的量是 。
(2)中国科学院应用化学研究所在甲醇(CH3OH是一种可燃物)燃料电池技术方面获得新突破。甲醇燃料电池的工作原理如图所示。
①该电池工作时,b口通入的物质为 。
②该电池负极的电极反应式
。
③工作一段时间后,当6.4 g甲醇完全反应生成CO2时,有 NA个电子转移。
(3)Ag2O2是银锌碱性电池的正极活性物质,当银锌碱性电池的电解质溶液为KOH溶液,电池放电时正极的Ag2O2转化为Ag,负极的Zn转化为K2Zn(OH)4,写出该电池反应方程式:
。
解析 (1)①根据电池总反应:5MnO2+2Ag+2NaCl===Na2Mn5O10+2AgCl,可判断出Ag应为原电池的负极,负极发生反应的电极反应式为:Ag+Cl--e-===AgCl。②在原电池中阴离子向负极移动,阳离子向正极移动,所以钠离子向正极移动。③根据方程式中5MnO2生成1Na2Mn5O10,化合价共降低了2价,所以每生成1 mol Na2Mn5O10转移2 mol电子,则外电路每通过4 mol电子时,生成Na2Mn5O10的物质的量是2 mol。(2)①据氢离子移动方向知,右侧电极为正极,左侧电极为负极,负极上通入燃料甲醇。②正极上氧气得电子和氢离子反应生成水,电极反应式为:3O2+12H++12e-===6H2O,负极上甲醇失电子和水反应生成二氧化碳和氢离子,电极反应式为CH3OH-6e-+H2O===CO2↑+6H+。③根据2CH3OH-12e-+2H2O===2CO2↑+12H+知,由甲醇和转移电子之间的关系式得,当6.4 g甲醇完全反应生成CO2时,转移电子的物质的量=×6=1.2 mol,则转移电子个数为1.2NA。(3)电池放电时正极的Ag2O2转化为Ag,负极的Zn转化为K2Zn(OH)4,正极电极反应式为Ag2O2+4e-+2H2O===2Ag+4OH-,负极电极反应式为2Zn-4e-+8OH-===2[Zn(OH)],反应还应有KOH参加,反应的总方程式为:Ag2O2+2Zn+4KOH+2H2O===2K2Zn(OH)4+2Ag。
答案 (1)①Ag-e-+Cl-===AgCl ②正 ③2 mol
(2)①CH3OH ②CH3OH-6e-+H2O===CO2↑+6H+ ③1.2
(3)Ag2O2+2Zn+4KOH+2H2O===2K2Zn(OH)4+2Ag
[考纲导航]
知识条目
加试要求
核心素养
(1)原电池的概念
a
1.变化观念与平衡思想:认识原电池的本质是氧化还原反应。能多角度、动态地分析原电池中物质的变化及能量的转换。
2.证据推理与模型认知:能利用典型的原电池装置,分析原电池原理,建立解答原电池问题的思维模型,并利用模型揭示其本质及规律。
3.科学态度与社会责任:具有可持续发展意识和绿色化学观念,能对与原电池有关的社会热点问题作出正确的价值判断。
(2)铜-锌原电池的原理及电极反应式
b
(3)原电池的构成条件
b
(4)常见化学电源
c
(5)原电池的构造与工作原理,盐桥的作用
b
(6)判断与设计简单的原电池
c
(7)原电池的电极反应式及电池反应方程式
b
(8)原电池的正、负极和电子流向的判断
c
(9)银锌电池、铅蓄电池、燃料电池的工作原理与应用价值
b
考点1 原电池的工作原理及其应用
[主干精讲]
1.概念和反应本质
原电池是把化学能转化为电能的装置,其反应本质是氧化还原反应。
2.原电池的构成条件
(1)一看反应:看是否有能自发进行的氧化还原反应发生(一般是活泼性强的金属与电解质溶液反应)。
(2)二看两电极:一般是活泼性不同的两电极。
(3)三看是否形成闭合回路,形成闭合回路需三个条件:
①电解质溶液;
②两电极直接或间接接触;
③两电极插入电解质溶液中。
3.原电池的工作原理
(1)装置图
(2)原理归纳
4.原电池中的三个方向
(1)电子方向:电子从电源负极流出经外电路流入正极。
(2)电流方向:电流从电源正极流出经外电路流入负极。
(3)离子的迁移方向:电解质溶液中,阴离子向负极区迁移,阳离子向正极区迁移。
5.盐桥原电池
(1)盐桥的构成
盐桥里的物质一般是强电解质而且不与两池中电解质反应,教材中常使用装有饱和KCl琼脂溶胶的U形管,离子可以在其中自由移动,这样溶液是不致流出来的。
(2)盐桥的作用
①连接内电路,形成闭合回路;②平衡电荷,使原电池不断产生电流。
(3)单池原电池和盐桥原电池的对比
图1和图2两装置的比较
相同点
正负极、电极反应、总反应、反应现象
负极:Zn-2e-===Zn2+
正极:Cu2++2e-===Cu
总反应:Zn+Cu2+===Cu+Zn2+
不同点
图1中Zn在CuSO4溶液中直接接触Cu2+,会有一部分Zn与Cu2+直接反应,该装置中既有化学能和电能的转化,又有一部分化学能转化成了热能,装置的温度会升高。图2中Zn和CuSO4溶液在两个池子中,Zn与Cu2+不直接接触,不存在Zn与Cu2+直接反应的过程,所以仅是化学能转化成了电能,电流稳定,且持续时间长
关键点
盐桥原电池中,还原剂在负极区,而氧化剂在正极区
6.原电池原理的应用
(1)加快氧化还原反应的速率
一个自发进行的氧化还原反应,设计成原电池时反应速率增大。例如,在Zn与稀H2SO4反应时加入少量CuSO4溶液能使产生H2的反应速率加快。
(2)比较金属活动性强弱
两种金属分别作原电池的两极时,一般作负极的金属比作正极的金属活泼。
(3)设计制作化学电源
①首先将氧化还原反应分成两个半反应。
②根据原电池的反应特点,结合两个半反应找出正、负极材料和电解质溶液。
[速检速测]
1.[明辨是非]正确的打“√”,错误的打“×”
(1)理论上说,任何自发的氧化还原反应都可设计成原电池( )
(2)用Mg、Al分别作电极,用NaOH溶液作电解液构成的原电池,Mg为正极( )
(3)原电池工作时,溶液中的阳离子向负极移动,盐桥中的阳离子向正极移动( )
(4)一般来说,带有“盐桥”的原电池比不带“盐桥”的原电池效率高( )
(5)在原电池中,发生氧化反应的一极一定是负极( )
(6)在原电池中,负极材料的活泼性一定比正极材料强( )
(7)在原电池中,正极本身一定不参与电极反应,负极本身一定要发生氧化反应( )
(8)在锌铜原电池中,因为有电子通过电解质溶液形成闭合回路,所以有电流产生( )
(9)CaO+H2O===Ca(OH)2,可以放出大量的热,故可把该反应设计成原电池,把其中的化学能转化为电能( )
(10)在内电路中,电子由正极流向负极( )
(11)某原电池反应为Cu+2AgNO3===Cu(NO3)2+2Ag,装置中的盐桥中可以是装有含琼胶的KCl饱和溶液( )
答案 (1)√ (2)√ (3)× (4)√ (5)√ (6)× (7)× (8)× (9)× (10)× (11)×
2.原电池正负极的判断方法
(1)由组成原电池的电极材料判断。一般是活动性较强的金属为 极,活动性较弱的金属或能导电的非金属为 极。
(2)根据电流方向或电子流动方向判断。电流由 极流向 极;电子由 极流向 极。
(3)根据原电池中电解质溶液内离子的移动方向判断。在原电池的电解质溶液内,阳离子移向 极,阴离子移向 极。
(4)根据原电池两极发生的变化来判断。原电池的 极失电子发生氧化反应,其 极得电子发生还原反应。
(5)根据现象判断。一般情况下,溶解的一极为 极,增重或有气体逸出的一极为 极。
解析 判断电极时,不能简单地依据金属的活动性顺序来判断,要看反应的具体情况,例如:Al在强碱性溶液中比Mg更易失电子,Al作负极,Mg作正极;Fe、Al在浓HNO3中钝化,比Cu等金属更难失电子,Cu等金属作负极,Fe、Al作正极。
答案 (1)负 正 (2)正 负 负 正 (3)正 负 (4)负 正 (5)负 正
[模拟题组]
原电池工作原理
1.下面装置中,能构成原电池的是 (填序号)。
答案 ②④⑥⑦⑨
2.某学生用锌片、铜片、发光二极管、滤纸、导线等在玻璃片制成如图所示的原电池,当滤纸用醋酸溶液润湿时,二极管发光。下列有关该电池的说法正确的是( )
A.铜片上的电极反应:Cu2++2e-===Cu
B.外电路中电子由铜片经导线流向锌片
C.电池工作时电能直接转化为化学能
D.该电池工作时,若有13克锌被溶解,则铜片上产生标况下4.48 L H2
解析 A项,在该装置图中,Zn、Cu及电解质溶液构成原电池。由于金属活动性:Zn>Cu,所以Zn为负极,失去电子,Cu为正极,在正极上溶液中的H+得到电子,生成H2,错误;B项,外电路中电子由负极Zn片经导线流向Cu片,错误;C项,电池工作时,将化学能转化为电能,错误;D项,该电池工作时,若有13克锌被溶解,n(Zn)=m÷M=13 g÷65 g/mol=0.2 mol,则由于在整个闭合回路中电子转移数目相等,所以铜片上产生标况下V(H2)=nVm=0.2 mol ×22.4 L/mol=4.48 L,正确。
答案 D
“盐桥”原电池
3.(2019·太原市第一中学高三模拟)根据下图,下列判断中正确的是( )
A.烧杯a中的溶液pH降低
B.烧杯b中发生氧化反应
C.烧杯a中发生的反应为2H++2e-===H2↑
D.烧杯b中发生的反应为2Cl--2e-===Cl2↑
解析 由题给原电池装置可知,电子经过导线,由Zn电极流向Fe电极,则O2在Fe电极发生还原反应:O2+2H2O+4e-===4OH-,烧杯a中c(OH-)增大,溶液的pH升高。烧杯b中,Zn发生氧化反应:Zn-2e-===Zn2+。
答案 B
4.依据氧化还原反应:2Ag+(aq)+Cu(s)===Cu2+(aq)+2Ag(s)设计的原电池如图所示(盐桥为盛有KNO3琼脂的U形管)。
请回答下列问题:
(1)电极X的材料是 ;电解质溶液Y是 (填化学式)。
(2)银电极为电池的 极,发生的电极反应为
。
(3)盐桥中的NO移向 溶液。
答案 (1)Cu AgNO3 (2)正 Ag++e-===Ag
(3)Cu(NO3)2
原电池工作原理应用
5.有A、B、C、D、E五块金属片,进行如下实验:
(1)A、B用导线相连后,同时浸入稀H2SO4溶液中,A极为负极,活动性 。
(2)C、D用导线相连后,同时浸入稀H2SO4溶液中,电流由D→导线→C,活动性 。
(3)A、C相连后,同时浸入稀H2SO4溶液中,C极产生大量气泡,活动性 。
(4)B、D相连后,同时浸入稀H2SO4溶液中,D极发生氧化反应,活动性 。
(5)用惰性电极电解含B离子和E离子的溶液,E先析出,活动性 。
综上所述,这五种金属的活动性从强到弱的顺序为 。
答案 (1)A>B (2)C>D (3)A>C (4)D>B (5)B>E A>C>D>B>E
6.(2018·3月温州选考模拟)银质器皿日久表面会逐渐变黑,这是生成了Ag2S的缘故,根据电化学原理可进行如下处理,在铝质容器中加入食盐溶液,再将变黑的银器浸入该溶液中,一段时间后发现黑色会褪去,下列说法正确的是( )
A.处理过程中银器一直保持恒重
B.银器为正极,Ag2S被还原生成单质银
C.该过程中总反应为2Al+3Ag2S===6Ag+Al2S3
D.黑色褪去的原因是黑色Ag2S转化为白色AgCl
解析 本题要注意运用“电化学原理”这个关键词,由题干信息中Ag、Al、食盐溶液构成原电池的条件,Ag2S 是氧化剂,作正极,发生还原反应,B项正确。C项忽视了Al2S3在水溶液中发生完全的双水解反应,正确的方程式应为2Al+3Ag2S+6H2O===6Ag+2Al(OH)3↓+3H2S↑。D项中黑色褪去的原因是Ag2S被还原成了Ag。
答案 B
[真题对接]
1.(2015·浙江10月选考)如图所示进行实验,下列说法不正确的是( )
A.装置甲的锌片上和装置乙的铜片上均可观察到有气泡产生
B.甲、乙装置中的能量变化均为化学能转化为电能
C.装置乙中的锌、铜之间用导线连接电流计,可观察到电流计指针发生偏转
D.装置乙中负极的电极反应式:Zn-2e-===Zn2+
解析 A项,装置甲的锌片与稀硫酸反应生成氢气,装置乙的锌、铜和稀硫酸构成原电池,在铜片产生气泡,正确;B项,甲装置把化学能转化为热能,乙装置把化学能转化为电能,不正确;C项,装置乙形成原电池,正确;D项,装置乙形成原电池,锌为负极,电极反应式Zn-2e-===Zn2+,正确。
答案 B
2.(2016·浙江理综,11)金属(M)-空气电池(如图)具有原料易得、能量密度高等优点,有望成为新能源汽车和移动设备的电源。该类电池放电的总反应方程式为:4M+nO2+2nH2O===4M(OH)n。
已知:电池的“理论比能量”指单位质量的电极材料理论上能释放出的最大电能。下列说法不正确的是( )
A.采用多孔电极的目的是提高电极与电解质溶液的接触面积,并有利于氧气扩散至电极表面
B.比较Mg、Al、Zn三种金属-空气电池,Al-空气电池的理论比能量最高
C.M-空气电池放电过程的正极反应式:4Mn++nO2+2nH2O+4ne-===4M(OH)n
D.在Mg-空气电池中,为防止负极区沉积Mg(OH)2,宜采用中性电解质及阳离子交换膜
解析 A项,采用多孔电极可以增大电极与电解质溶液的接触面积,且有利于氧气扩散至电极的表面,正确;B项,单位质量的Mg、Al、Zn释放的电子分别为 mol、 mol、 mol,显然铝的比能量比Mg、Zn高,正确;C项,电池放电过程正极O2得电子生成OH-,但负极生成的金属阳离子不能透过阴离子交换膜移至正极,故正极不能生成M(OH)n,反应式应为:O2+2H2O+4e-===4OH-,错误;D项,为避免OH-移至负极而生成Mg(OH)2,可采用中性电解质及阳离子交换膜阻止OH-,正确。
答案 C
考点2 化学电源
[主干精讲]
1.一次电池
(1)碱性锌锰干电池(图一)
图一
负极材料:Zn
电极反应:Zn+2OH--2e-===Zn(OH)2
正极材料:碳棒
电极反应:2MnO2+2H2O+2e-===2MnOOH+2OH-
总反应:Zn+2MnO2+2H2O===2MnOOH+Zn(OH)2
(2)锌银电池(图二)
图二
负极材料:Zn
电极反应:Zn+2OH--2e-===Zn(OH)2
正极材料:Ag2O
电极反应:Ag2O+H2O+2e-===2Ag+2OH-
总反应:Zn+Ag2O+H2O===Zn(OH)2+2Ag
2.二次电池(可充电电池)
铅蓄电池是最常见的二次电池,负极材料是Pb,正极材料是PbO2。电解质是H2SO4。
(1)放电时的反应
①负极反应:Pb+SO-2e-===PbSO4;
②正极反应:PbO2+4H++SO+2e-===PbSO4+2H2O。
(2)充电时的反应
①阴极反应:PbSO4+2e-===Pb+SO;
②阳极反应:PbSO4+2H2O-2e-===PbO2+4H++SO。
总反应:Pb+PbO2+4H++2SO2PbSO4+2H2O。
3.燃料电池
氢氧燃料电池是目前最成熟的燃料电池,可分为酸性和碱性两种:
种类
酸性
碱性
负极反
应式
2H2-4e-===4H+
2H2+4OH--4e-===4H2O
正极反应式
O2+4H++4e-===2H2O
O2+2H2O+4e-===4OH-
电池总反应式
2H2+O2===2H2O
[速检速测]
1.[明辨是非]正确的打“√”,错误的打“×”
(1)铅蓄电池放电时,正极与负极质量均增加( )
(2)手机、电脑中使用的锂电池属于一次电池( )
(3)若使反应Fe+2Fe3+===3Fe2+以原电池方式进行,可用锌铁作电极材料( )
(4)碱性锌锰干电池是一次电池,其中MnO2是催化剂,可使锌锰干电池的比能量高、可储存时间长( )
(5)燃料电池工作时燃料在电池中燃烧,然后热能转化为电能( )
(6)氢氧燃料电池在碱性电解质溶液中负极反应为2H2-4e-===4H+( )
答案 (1)√ (2)× (3)× (4)× (5)× (6)×
2.甲烷燃料电池
以甲烷燃料电池为例来分析不同的环境下电极反应式的书写。
(1)酸性介质(如H2SO4)
负极: ;
正极: ;
总反应式: 。
(2)碱性介质(如KOH)
负极: ;
正极: ;
总反应式: 。
(3)固体电解质(高温下能传导O2-)
负极: ;
正极: ;
总反应式: 。
(4)熔融碳酸盐(如熔融K2CO3环境下)
负极: ;
正极: ;
总反应式: 。
答案 (1)CH4-8e-+2H2O===CO2+8H+
2O2+8e-+8H+===4H2O
CH4+2O2===CO2+2H2O
(2)CH4-8e-+10OH-===CO+7H2O
2O2+8e-+4H2O===8OH-
CH4+2O2+2OH-===CO+3H2O
(3)CH4-8e-+4O2-===CO2+2H2O
2O2+8e-===4O2-
CH4+2O2===CO2+2H2O
(4)CH4-8e-+4CO===5CO2+2H2O
2O2+8e-+4CO2===4CO
CH4+2O2===CO2+2H2O
[模拟题组]
燃料电池
1.(2019·湖南郴州一模)乙醇燃料电池中采用磺酸类质子溶剂,在200 ℃左右时供电,电池总反应:C2H5OH+3O2===2CO2+3H2O,电池示意图如图所示。下列说法中正确的是( )
A.电池工作时,质子向电池的负极迁移
B.电池工作时,电子由b极沿导线流向a极
C.a极上发生的电极反应:C2H5OH+3H2O+12e-===2CO2+12H+
D.b极上发生的电极反应:4H++O2+4e-===2H2O
答案 D
2.一种熔融碳酸盐燃料电池原理示意如图。下列有关该电池的说法正确的是( )
A.反应CH4+H2O3H2+CO,每消耗1 mol CH4转移12 mol电子
B.电极A上H2参与的电极反应为H2+2OH--2e-===2H2O
C.电池工作时,CO向电极B移动
D.电极B上发生的电极反应为O2+2CO2+4e-===2CO
解析 根据化学反应方程式,每有1 mol甲烷参与反应转移电子为6 mol,A项错误;因为电解质为熔融态的碳酸盐,所以电极A上H2参与的电极反应为H2-2e-+CO===H2O+CO2,B项错误;根据原电池工作原理,电极A是负极,电极B是正极,阴离子向负极移动,碳酸根离子向负极(A电极)移动,C项错误;电极B上氧气得电子与二氧化碳结合生成碳酸根离子,因此电极反应式为O2+4e-+2CO2===2CO,D项正确。
答案 D
可充电电池
3.镍镉(Ni-Cd)可充电电池在现在生活中有广泛应用。已知某镍镉电池的电解质溶液为KOH溶液,其充、放电按下式进行:Cd+2NiOOH+2H2OCd(OH)2+2Ni(OH)2,有关该电池的说法正确的是( )
A.充电时阳极反应:Ni(OH)2+OH--e-===NiOOH+H2O
B.充电过程是化学能转化为电能的过程
C.放电时负极附近溶液的碱性不变
D.放电时电解质溶液中的OH-向正极移动
解析 放电时Cd的化合价升高,Cd作负极,Ni的化合价降低,NiOOH作正极,则充电时Cd(OH)2作阴极,Ni(OH)2作阳极,电极反应式为Ni(OH)2+OH--e-===NiOOH+H2O,A项正确;充电过程是电能转化为化学能的过程,B项错误;放电时负极电极反应式为Cd+2OH--2e-===Cd(OH)2,Cd电极周围OH-的浓度减小,C项错误;放电时OH-向负极移动,D项错误。
答案 A
4.一种碳纳米管能够吸附氢气,可作二次电池(如下图所示)的碳电极。该电池的电解质溶液是6 mol·L-1的KOH溶液。
(1)写出放电时的正、负极电极反应式。
负极: 。
正极: 。
(2)写出充电时的阴、阳极电极反应式。
阴极: 。
阳极: 。
答案 (1)H2-2e-+2OH-===2H2O
2NiO(OH)+2H2O+2e-===2Ni(OH)2+2OH-
(2)2H2O+2e-===H2↑+2OH-
2Ni(OH)2+2OH--2e-===2NiOOH+2H2O
[真题对接]
1.(2018·11月浙江选考)最近,科学家研发了“全氢电池”,其工作原理如图所示。下列说法不正确的是( )
A.右边吸附层中发生了还原反应
B.负极的电极反应是H2-2e-+2OH-===2H2O
C.电池的总反应是2H2+O2===2H2O
D.电解质溶液中Na+向右移动,ClO向左移动
解析 根据装置图中电子的流向,通H2的一极为负极,出H2的一极为正极,电极反应式为:
负极:H2-2e-+2OH-===2H2O
正极:2H++2e-===H2↑
A项,正极上发生还原反应;C项,电池总反应式为H++OH-===H2O;D项,由于在负极区消耗OH-,所以Na+向右移动,而ClO向左移动。
答案 C
2.(2014·浙江理综,11)镍氢电池(NiMH)目前已经成为混合动力汽车的一种主要电池类型。NiMH中的M表示储氢金属或合金。该电池在充电过程中的总反应方程式是:
Ni(OH)2+M===NiOOH+MH
已知:6NiOOH+NH3+H2O+OH-===6Ni(OH)2+NO
下列说法正确的是 ( )
A.NiMH电池放电过程中,正极的电极反应式为:NiOOH+H2O+e-===Ni(OH)2+OH-
B.充电过程中OH- 离子从阳极向阴极迁移
C.充电过程中阴极的电极反应式:H2O+M+e-===MH+OH- ,H2O中的H被M还原
D.NiMH电池中可以用KOH溶液、氨水等作为电解质溶液
解析 A项,由NiMH充电的总反应方程式知,其逆反应为放电时的总反应,正极发生还原反应:NiOOH+H2O+e-===Ni(OH)2+OH-,正确;B项,充电时相当于电解池,阴离子(OH-)向阳极移动,错误;C项,由于MH中M与H均为0价,反应前后M的化合价没有变化,故H2O中的H是由于电解而被还原,并不是被M还原,错误;D项,由信息可知NiOOH与KOH溶液、氨水反应,故电解质溶液不能用KOH溶液、氨水,错误。
答案 A
学科核心素养提升(六) 新型电源及电极反应式的书写
素养说明:随着全球能源逐渐枯竭,研发、推广新型能源迫在眉睫,因此,化学中的新型电源,成为科学家研究的重点方向之一,也成了高考的高频考点。高考中的新型化学电源,一般具有高能环保、经久耐用、电压稳定、比能量(单位质量释放的能量)高等特点。由于该类试题题材广、信息新、陌生度大,因此许多考生感觉难度大。但应用的解题原理仍然还是原电池的基础知识,只要细心分析,实际上得分相对比较容易。
1.电池类型——负极材料、正极材料和电解质
2.电极反应式书写方法和步骤
(1)确定正负极电极反应物和电极产物
①利用总反应方程式确定
如:
②利用得失电子确定电极反应和利用共存原则确定电极产物
a.失电子的物质为负极反应物(得电子的物质为正极反应物)。
b.利用共存原则,确定电极产物
因为物质得失电子后在不同介质中的存在形式不同,所以电极反应式的书写必须考虑介质环境。碱性溶液中CO2不可能存在,也不可能有H+参加反应;当电解质溶液呈酸性时,不可能有OH-参加反应。
(2)利用化合价变化确定得失电子数
依据负极(或正极)反应物和产物化合价的变化,计算出负极反应失电子数和正极反应得电子数。
(3)利用电解质中的微粒调整电极反应两侧电荷相等,用电解质中的阳离子或阴离子调整电荷守恒的关键有三点。
第一:选准离子、酸性溶液选H+、碱性溶液选OH-、熔融氧化物选O2-、熔融碳酸盐选CO、锂电池选Li+。
第二:确定离子在电极反应式中的位置。
第三:确定离子的数目。
(4)利用守恒配平其它物质系数。
[模拟题组]
1.(2018·杭州联考)干电池模拟实验装置如图。下列说法不正确的是( )
A.锌片作负极,碳棒作正极
B.电子从锌片流向碳棒,电流方向则相反
C.NH4Cl是电解质,在锌片逐渐消耗过程中MnO2不断被氧化
D.该电池是一次性电池,该废旧电池中锌可回收
解析 A.锌是活泼金属,则锌片作负极,碳棒作正极,A项正确;B.原电池中电子从负极沿导线流向正极,电流从正极流向负极,电流从碳棒流到锌上,B项正确;C.以糊状NH4Cl作电解质,其中加入MnO2氧化吸收H2,C项错误;D.该电池是一次性电池,该废旧电池中锌可回收,D项正确;答案选C。
答案 C
2.(2018·金华一中高三月考)美国G-TEC燃料电池以利用民用燃气为原料气,其结构如下图,有关该电池的说法不正确的是( )
A.电池工作时,电流由负荷的a流向b
B.电池工作一段时间后,电解质物质的量理论上保持不变
C.通入空气的一极的电极反应式是:O2+2H2O+4e-===4OH-
D.外电路中每通过0.2 mol电子,所消耗的燃料体积不小于2.24 L(标况下)
解析 外电路中电流由电池的正极流向负极,A项正确;电解质仅为传导作用,没有变化,B项正确;通入空气的一极是O2得到电子生成O2-,电极反应式为O2+4e-===2O2-,C项错误;因2H2+O2===2H2O,2CO+O2===2CO2,故外电路中每通过0.2 mol电子时,需消耗的标况下的氢气或一氧化碳均为2.24 L,D项正确。
答案 C
3.(1)[2016·北京理综,26(1)]用零价铁(Fe)去除水体中的硝酸盐(NO)已成为环境修复研究的热点之一。Fe还原水体中NO的反应原理如图所示。
①作负极的物质是 。
②正极的电极反应式是 。
(2)通过NOx传感器可监测NOx的含量,其工作原理示意图如下:
①Pt电极上发生的是 反应(填“氧化”或“还原”)。
②写出NiO电极的电极反应式:
。
答案 (1)①铁 ②NO+8e-+10H+===NH+3H2O (2)①还原 ②NO+O2--2e-===NO2
[真题对接]
1.(2017·11月浙江选考,17)金属(M)-空气电池的工作原理如图所示。下列说法不正确的是( )
A.金属M作电池负极
B.电解质是熔融的MO
C.正极的电极反应O2+4e-+2H2O===4OH-
D.电池反应2M+O2+2H2O===2M(OH)2
解析 金属(M)-空气电池中M失电子做负极,故A正确;根据传递M2+和OH-,可知电解质是熔融的M(OH)2,故B错误;空气得电子做正极,电极反应O2+4e-+2H2O===4OH-,故C正确;电池总反应为2M+O2+2H2O===2M(OH)2,故D正确。
答案 B
2.(2017·课标Ⅲ,11)全固态锂硫电池能量密度高、成本低,其工作原理如图所示,其中电极a常用掺有石墨烯的S8材料,电池反应为:16Li+xS8===8Li2Sx(2≤x≤8)。下列说法错误的是( )
A.电池工作时,正极可发生反应:2Li2S6+2Li++2e-===3Li2S4
B.电池工作时,外电路中流过0.02 mol电子,负极材料减重0.14 g
C.石墨烯的作用主要是提高电极a的导电性
D.电池充电时间越长,电池中Li2S2的量越多
解析 A项,原电池电解质中阳离子移向正极,根据全固态锂硫电池工作原理图示中Li+移动方向可知,电极a为正极,正极发生还原反应,由总反应可知正极依次发生S8→Li2S8→Li2S6→Li2S4→Li2S2的还原反应,正确;B项,电池工作时负极电极反应式为:Li-e-===Li+,当外电路中流过0.02 mol电子时,负极消耗的Li的物质的量为0.02 mol,其质量为0.14 g,正确;C项,石墨烯具有良好的导电性,故可以提高电极a的导电能力,正确;D项,电池充电时为电解池,此时电解总反应为8Li2Sx16Li+xS8(2≤x≤8),故Li2S2的量会越来越少,错误。
答案 D
3.(2018·课标全国Ⅱ,12)我国科学家研发了一种室温下“可呼吸”的Na-CO2二次电池。将NaClO4溶于有机溶剂作为电解液,钠和负载碳钠米管的镍网分别作为电极材料,电池的总反应为:3CO2+4Na2Na2CO3+C。下列说法错误的是( )
A.放电时,ClO向负极移动
B.充电时释放CO2,放电时吸收CO2
C.放电时,正极反应为:3CO2+4e-===2CO+C
D.充电时,正极反应为:Na++e-===Na
解析 电池放电时,ClO向负极移动,A项正确;结合总反应可知放电时需吸收CO2,而充电时释放出CO2,B项正确;放电时,正极CO2得电子被还原生成单质C,即电极反应式为3CO2+4e-===2CO+C,C项正确;充电时阳极发生氧化反应,即C被氧化生成CO2,D项错误。
答案 D
课时训练
一、选择题
1.下列电池工作时,O2在正极放电的是( )
答案 B
2.如图所示,铜片和锌片用导线连接后插入番茄里,锌片是( )
A.阳极 B.正极
C.阴极 D.负极
解析 铜片和锌片用导线连接后插入番茄里,构成了原电池,活泼金属作负极,金属Zn的活泼性大于Cu,所以锌片为负极。
答案 D
3.干电池原理示意图如下,电池总反应为:Zn+2NH===Zn2++2NH3↑+H2↑,下列说法正确的是( )
A.碳为电池的正极
B.Zn极上发生还原反应
C.Zn2+移向该电池的负极
D.反应2NH+2e-===2NH3↑+H2↑在负极上发生
解析 根据题意可知,C为正极,A项正确;Zn为负极,发生氧化反应,B项错误;溶液中Zn2+向电池的正极移动,C项错误;正极(C)上发生的反应为2NH+2e-===2NH3↑+H2↑,D项错。
答案 A
4.热激活电池可用作火箭、导弹的工作电池。一种热激活电池的基本结构如图所示,其中作为电解质为无水LiCl—KCl混合物受热熔融后,电池即可瞬间输出电能。该电池的总反应方程式为:PbSO4+2LiCl+Ca===CaCl2+Li2SO4+Pb。
下列有关说法正确的是( )
A.正极反应式:Ca+2Cl--2e-===CaCl2
B.放电过程中,Li+向钙电极移动
C.外电路中,电子由硫酸铅电极经导线流向钙电极
D.常温时,在正负极间接上电流表或检流计,指针不偏转
解析 该电池的负极为钙电极,正极为硫酸铅电极,电解质为无水LiCl—KCl混合物,电池工作时,负极Ca+2Cl--2e-===CaCl2,外电路中,电子由钙电极经导线流向硫酸铅电极,电解质中的Li+向正极(硫酸铅电极)移动,常温下LiCl—KCl混合物未熔融,电池不工作。
答案 D
5.锌铜原电池装置如图所示,其中阳离子交换膜只允许阳离子和水分子通过,下列有关叙述正确的是( )
A.铜电极上发生氧化反应
B.电池工作一段时间后,甲池的c(SO)减小
C.电池工作一段时间后,乙池溶液的总质量增加
D.阴阳离子分别通过交换膜向负极和正极移动,保持溶液中电荷平衡
解析 A项,由锌的活泼性大于铜,可知铜电极为正极,在正极上Cu2+得电子发生还原反应生成Cu,错误;B项,由于阳离子交换膜只允许阳离子和水分子通过,故甲池的c(SO)不变,错误;C项,在乙池中Cu2++2e-===Cu,同时甲池中的Zn2+通过阳离子交换膜进入乙池中,则有Cu2+→Zn2+,由于M(Zn2+)>M(Cu2+),故乙池溶液的总质量增加,正确;D项,阳离子交换膜只允许阳离子和水分子通过,放电过程中Zn2+通过交换膜移向正极保持溶液中电荷平衡,阴离子是不能通过交换膜的,错误。
答案 C
6.(2017·温州市高三第二次选考模拟)有一种新型的固体氧化物型燃料电池,装置如图所示,在两极上分别通入甲烷和空气,电解质是掺杂了Y2O3的ZrO3固体。在高温熔融状态下能传导O2-。下列说法正确的是( )
A.a处通入的是甲烷
B.工作时,在熔融电解质中,O2-移向d电极
C.c电极为正极,发生氧化反应
D.d电极的电极反应式:O2+4e-===2O2-
解析 依据装置图中电流流向分析,c为正极,氧气得到电子发生还原反应,d为负极,甲烷失电子发生氧化反应。a处通入的是空气,A错误;原电池中阴离子向负极移动,所以工作时,在熔融电解质中,O2-移向负极,即移向d电极,B正确;c电极为正极,发生还原反应,C错误;d电极为电池负极,甲烷失电子发生氧化反应,在两极上分别通入CH4和空气,其中固体电解质是掺杂了Y2O3的ZrO3固体,它在高温下能传导正极生成的O2-,负极电极反应为CH4-8e-+4O2-===CO2+2H2O,D错误;答案选B。
答案 B
7.用NO2和NH3作原电池的投料,能将氮氧化物转化为N2,减轻环境污染,装置如图所示。下列说法正确的是( )
A.电子从A电极流出,A电极上发生氧化反应
B.B电极的电极反应式为2NO2+8e-+8H+===N2+4H2O
C.一段时间后,A电极附近的溶液pH增大
D.当消耗4.48 L(标准状况)NH3时,转移电子的物质的量为1.6 mol
解析 根据图示可知,A电极的电极反应式为2NH3-6e-+6OH-===N2+6H2O,B电极的电极反应式为2NO2+8e-+4H2O===N2+8OH-,B项错误;电子从A电极流出,A电极上发生氧化反应,A项正确;A电极消耗氢氧根离子,附近溶液的pH减小,C项错误;当消耗4.48 L(标准状况)NH3时,转移电子的物质的量为0.6 mol,D项错误。
答案 A
8.(2016·4月浙江学考)Mg-H2O2电池是一种化学电源,以Mg和石墨为电极,海水为电解质溶液,示意图如下。下列说法不正确的是( )
A.石墨电极是该电池的正极
B.石墨电极上发生还原反应
C.Mg电极的电极反应式:Mg-2e-===Mg2+
D.电池工作时,电子从Mg电极经导线流向石墨电极,再由石墨电极经电解质溶液流向Mg电极
解析 根据Mg-H2O2电池示意图得出,镁为负极,石墨为正极。A项,石墨电极是该电池的正极,A项正确;B项,石墨为正极,电极上发生还原反应,B项正确;C项,Mg电极为负极,电极反应式:Mg-2e-===Mg2+,C项正确;D项,电子不能通过电解质溶液,溶液中为离子导电,D项不正确。
答案 D
9.近几年科学家发明的一种新型可控电池——锂水电池,工作原理如图所示。下列有关说法不正确的是( )
A.碳极发生的反应是2H2O+2e-===H2↑+2OH-
B.有机电解质和水溶液不可以互换区域
C.标准状况下产生22.4 L的氢气时,正极消耗锂的质量为14 g
D.该装置不仅可提供电能,还可得到清洁的氢气
解析 根据图示信息可知,碳电极上产生氢气,应该是正极,该电极上发生得电子的还原反应:2H2O+2e-===H2↑+2OH-,A正确;由于金属Li可以和水反应生成氢氧化锂和氢气,但是和有机电解质不反应,所以有机电解质和水溶液不可以互换区域,B正确;金属Li和水发生反应2Li+2H2O===2LiOH+H2↑,标准状况下产生22.4 L的氢气时,金属锂是负极,负极消耗锂的质量为14 g,C错误;该装置是将化学能转化为电能的装置,装置不仅可提供电能,还得到清洁的氢气,D正确。
答案 C
10.(2018·课标全国Ⅲ,11)一种可充电锂-空气电池如图所示。当电池放电时,O2与Li+在多孔碳材料电极处生成Li2O2-x(x=0或1)。下列说法正确的是( )
A.放电时,多孔碳材料电极为负极
B.放电时,外电路电子由多孔碳材料电极流向锂电极
C.充电时,电解质溶液中Li+向多孔碳材料区迁移
D.充电时,电池总反应为Li2O2-x===2Li+O2
解析 根据电池工作原理,多孔碳材料吸附O2,O2在此获得电子,所以多孔碳材料电极为电池的正极,A项错误;放电时电子从负极(锂电极)流出,通过外电路流向正极(多孔碳材料电极),B项错误;Li+带正电荷,充电时,应该向电解池的阴极(锂电极)迁移,C项错误;充电时,电池总反应为Li2O2-x===2Li+O2,D项正确。
答案 D
11.NO2、O2和熔融KNO3可制作燃料电池,其原理如图所示,该电池在放电过程中石墨Ⅰ电极上生成氧化物Y,Y可循环使用。下列说法正确的是( )
A.放电时,NO向石墨Ⅱ电极迁移
B.石墨Ⅱ附近发生的反应为NO+O2+e-===NO
C.电池总反应式为4NO2+O2===2N2O5
D.当外电路通过4 mol e-,负极上共产生2 mol N2O5
解析 以NO2、O2和熔融KNO3制作的燃料电池,在使用过程中,O2通入石墨Ⅱ电极,则石墨Ⅱ电极为原电池的正极,石墨Ⅰ电极为原电池的负极,NO2被氧化,N元素的化合价升高,故生成的氧化物Y为N2O5。放电时,NO向负极移动,即向石墨Ⅰ电极迁移,A错误;由装置图可知,O2和N2O5(Y)在石墨Ⅱ电极上发生还原反应,电极反应式为O2+2N2O5+4e-===4NO,B错误;电池的负极反应式为4NO2+4NO-4e-===4N2O5,故电池总反应式为4NO2+O2===2N2O5,C正确;当外电路中通过4 mol e-时,负极上产生4 mol N2O5,D错误。
答案 C
12.某电池以K2FeO4和Zn为电极材料,KOH溶液为电解质溶液。下列说法正确的是( )
A.Zn为电池的负极
B.正极反应式为:2FeO+10H++6e-===Fe2O3+5H2O
C.该电池放电过程中电解质溶液的浓度不变
D.电池工作时OH-向正极迁移
解析 以K2FeO4和Zn为电极材料,KOH溶液为电解质溶液的电池中,Zn为负极,发生反应:Zn-2e-+2OH-===Zn(OH)2,K2FeO4为正极,发生反应:FeO+4H2O+3e-===Fe(OH)3+5OH-,电池总反应:3Zn+2FeO+8H2O===3Zn(OH)2+2Fe(OH)3+4OH-,放电过程中有OH-生成,则电解质溶液的浓度增大,OH-向负极迁移,故A正确。
答案 A
二、非选择题
13.(1)将燃煤产生的二氧化碳回收利用,可达到低碳排放的目的。下图是通过人工光合作用,以CO2和H2O为原料制备HCOOH和O2的原理示意图。电极b作 极,表面发生的电极反应为 。
(2)浓差电池中的电动势是由于电池中存在浓度差而产生的。某浓差电池的原理如图所示,该电池从浓缩海水中提取LiCl的同时又获得了电能。
①X为 极,Y极反应式为
。
②Y极生成1 mol Cl2时, mol Li+移向 (填“X”或“Y”)极。
(3)一种以肼(N2H4)为液体燃料的电池装置如图所示。该电池用空气中的氧气作氧化剂,KOH作电解质。
负极反应式为 ;
正极反应式为 。
解析 (1)从图示可以看出,左侧H2O转变成O2,O元素被氧化,电极a为负极,电极反应式为2H2O-4e-===4H++O2↑,H+通过质子交换膜进入右侧发生反应,右侧通入的CO2转变成HCOOH,C元素被还原,电极b为正极,电极反应式为CO2+2e-+2H+===HCOOH。(2)根据装置可知生成H2的电极为正极,生成Cl2的电极为负极。(3)根据装置可知N2H4→N2为氧化反应,在负极上反应。
答案 (1)正 CO2+2e-+2H+===HCOOH
(2)①正 2Cl--2e-===Cl2↑
②2 X
(3)N2H4-4e-+4OH-===N2↑+4H2O O2+4e-+2H2O===4OH-
14.人们应用原电池原理制作了多种电池以满足不同的需要。电池发挥着越来越重要的作用,如在宇宙飞船、人造卫星、电脑、照相机等,都离不开各式各样的电池,同时废弃的电池随便丢弃也会对环境造成污染。请根据题中提供的信息,回答下列问题:
(1)研究人员最近发明了一种“水”电池,这种电池能利用淡水与海水之间含盐量的差别进行发电,在海水中电池反应可表示为:5MnO2+2Ag+2NaCl===Na2Mn5O10+2AgCl
①该电池的负极反应式是 ;
②在电池中,Na+不断移动到“水”电池的 极(填“正”或“负”);
③外电路每通过4 mol电子时,生成Na2Mn5O10的物质的量是 。
(2)中国科学院应用化学研究所在甲醇(CH3OH是一种可燃物)燃料电池技术方面获得新突破。甲醇燃料电池的工作原理如图所示。
①该电池工作时,b口通入的物质为 。
②该电池负极的电极反应式
。
③工作一段时间后,当6.4 g甲醇完全反应生成CO2时,有 NA个电子转移。
(3)Ag2O2是银锌碱性电池的正极活性物质,当银锌碱性电池的电解质溶液为KOH溶液,电池放电时正极的Ag2O2转化为Ag,负极的Zn转化为K2Zn(OH)4,写出该电池反应方程式:
。
解析 (1)①根据电池总反应:5MnO2+2Ag+2NaCl===Na2Mn5O10+2AgCl,可判断出Ag应为原电池的负极,负极发生反应的电极反应式为:Ag+Cl--e-===AgCl。②在原电池中阴离子向负极移动,阳离子向正极移动,所以钠离子向正极移动。③根据方程式中5MnO2生成1Na2Mn5O10,化合价共降低了2价,所以每生成1 mol Na2Mn5O10转移2 mol电子,则外电路每通过4 mol电子时,生成Na2Mn5O10的物质的量是2 mol。(2)①据氢离子移动方向知,右侧电极为正极,左侧电极为负极,负极上通入燃料甲醇。②正极上氧气得电子和氢离子反应生成水,电极反应式为:3O2+12H++12e-===6H2O,负极上甲醇失电子和水反应生成二氧化碳和氢离子,电极反应式为CH3OH-6e-+H2O===CO2↑+6H+。③根据2CH3OH-12e-+2H2O===2CO2↑+12H+知,由甲醇和转移电子之间的关系式得,当6.4 g甲醇完全反应生成CO2时,转移电子的物质的量=×6=1.2 mol,则转移电子个数为1.2NA。(3)电池放电时正极的Ag2O2转化为Ag,负极的Zn转化为K2Zn(OH)4,正极电极反应式为Ag2O2+4e-+2H2O===2Ag+4OH-,负极电极反应式为2Zn-4e-+8OH-===2[Zn(OH)],反应还应有KOH参加,反应的总方程式为:Ag2O2+2Zn+4KOH+2H2O===2K2Zn(OH)4+2Ag。
答案 (1)①Ag-e-+Cl-===AgCl ②正 ③2 mol
(2)①CH3OH ②CH3OH-6e-+H2O===CO2↑+6H+ ③1.2
(3)Ag2O2+2Zn+4KOH+2H2O===2K2Zn(OH)4+2Ag
相关资料
更多

