还剩8页未读,
继续阅读
2019届二轮复习 离子检验与离子推断 学案(全国通用)
展开
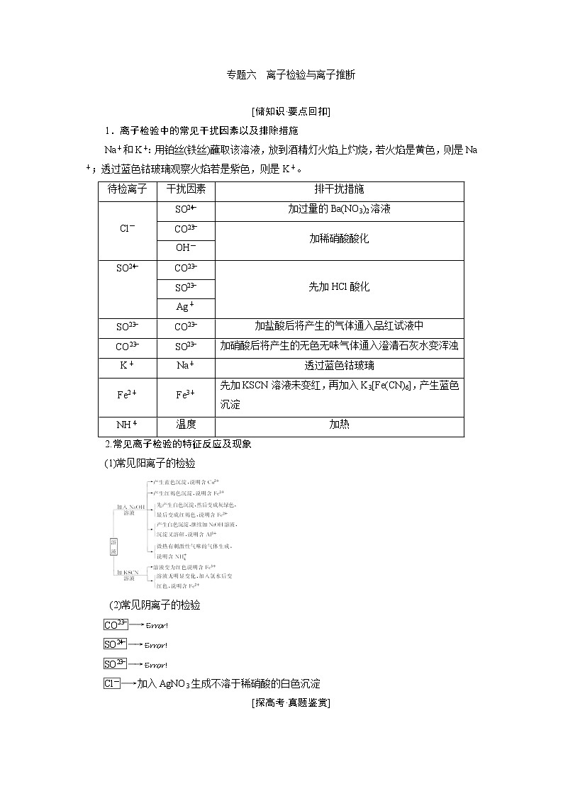
专题六 离子检验与离子推断
[储知识·要点回扣]
1.离子检验中的常见干扰因素以及排除措施
Na+和K+:用铂丝(铁丝)蘸取该溶液,放到酒精灯火焰上灼烧,若火焰是黄色,则是Na+;透过蓝色钴玻璃观察火焰若是紫色,则是K+。
待检离子
干扰因素
排干扰措施
Cl-
SO
加过量的Ba(NO3)2溶液
CO
加稀硝酸酸化
OH-
SO
CO
先加HCl酸化
SO
Ag+
SO
CO
加盐酸后将产生的气体通入品红试液中
CO
SO
加硝酸后将产生的无色无味气体通入澄清石灰水变浑浊
K+
Na+
透过蓝色钴玻璃
Fe2+
Fe3+
先加KSCN溶液未变红,再加入K3[Fe(CN)6],产生蓝色沉淀
NH
温度
加热
2.常见离子检验的特征反应及现象
(1)常见阳离子的检验
(2)常见阴离子的检验
―→
―→
―→
―→加入AgNO3生成不溶于稀硝酸的白色沉淀
[探高考·真题鉴赏]
1.(2016·全国高考卷Ⅱ)某白色粉末由两种物质组成,为鉴别其成分进行如下实验:
①取少量样品加入足量水仍有部分固体未溶解;再加入足量稀盐酸,有气泡产生,固体全部溶解;
②取少量样品加入足量稀硫酸有气泡产生,振荡后仍有固体存在。
该白色粉末可能为( )
A.NaHCO3、Al(OH)3 B.AgCl、NaHCO3
C.Na2SO3、BaCO3 D.Na2CO3、CuSO4
解析:A项中,NaHCO3、Al(OH)3加入足量水中,NaHCO3溶解,Al(OH)3不溶解;加入稀盐酸,固体全部溶解,且有气泡产生;NaHCO3、Al(OH)3均能与H2SO4反应,最后不会有固体剩余。B项中,NaHCO3溶于水,AgCl不溶于水,加入足量稀盐酸,AgCl仍不溶解。C项中,Na2SO3溶于水,BaCO3不溶于水,BaCO3能溶于稀盐酸:BaCO3+2HCl===BaCl2+H2O+CO2↑,Na2SO3、BaCO3均能与稀H2SO4反应:Na2SO3+H2SO4===Na2SO4+SO2↑+H2O、BaCO3+H2SO4===BaSO4↓+H2O+CO2↑。D项中,CuSO4和Na2CO3都能溶于稀硫酸。
答案:C
2.(2016·全国高考卷Ⅰ节选)元素铬(Cr)在溶液中主要以Cr3+(蓝紫色)、Cr(OH)(绿色)、Cr2O(橙红色)、CrO(黄色)等形式存在,Cr(OH)3为难溶于水的灰蓝色固体,回答下列问题:
Cr3+与Al3+的化学性质相似,在Cr2(SO4)3溶液中逐滴加入NaOH溶液直至过量,可观察到的现象是
________________________________________________________________________
________________________________________________________________________。
解析:Cr3+与Al3+的化学性质相似,可知Cr(OH)3有两性,也能溶解在NaOH溶液中。已知Cr3+为蓝紫色、Cr(OH)3为难溶于水的灰蓝色固体、Cr(OH)为绿色,在Cr2(SO4)3溶液中逐滴加入NaOH溶液直至过量,可观察到的现象是蓝紫色溶液变浅,同时有灰蓝色沉淀生成,然后沉淀逐渐溶解形成绿色溶液。
答案:蓝紫色溶液变浅,同时有灰蓝色沉淀生成,然后沉淀逐渐溶解形成绿色溶液
3.(2016·全国高考卷Ⅱ节选)某班同学用如下实验探究Fe2+、Fe3+的性质。
回答下列问题:
(1)丙组同学取10 mL 0.1 mol·L-1 KI溶液,加入6 mL 0.1 mol·L-1 FeCl3溶液混合。分别取2 mL此溶液于3支试管中进行如下实验:
①第一支试管中加入1 mL CCl4充分振荡、静置,CCl4层呈紫色;
②第二支试管中加入1滴K3[Fe(CN)6]溶液,生成蓝色沉淀;
③第三支试管中加入1滴KSCN溶液,溶液变红。
实验②检验的离子是________(填离子符号);实验①和③说明:在I-过量的情况下,溶液中仍含有______(填离子符号),由此可以证明该氧化还原反应为________________。
(2)丁组同学向盛有H2O2溶液的试管中加入几滴酸化的FeCl2溶液,溶液变成棕黄色,发生反应的离子方程式为________________________________________;
一段时间后,溶液中有气泡出现,并放热,随后有红褐色沉淀生成。产生气泡的原因是
________________________________________________________________________
________________________________________________________________________。
解析:(1)KI溶液与FeCl3溶液反应的离子方程式为2I-+2Fe3+===I2+2Fe2+。K3[Fe(CN)6]是检验Fe2+的试剂。实验③溶液变红,说明溶液中仍存在Fe3+,由此可说明该氧化还原反应为可逆反应。
(2)酸化的FeCl2溶液与H2O2反应,Fe2+被氧化为Fe3+,H2O2被还原为H2O,反应的离子方程式为H2O2+2Fe2++2H+===2Fe3++2H2O。Fe3+对H2O2的分解起催化作用,当反应一段时间后,会发生反应:2H2O22H2O+O2↑,故溶液中产生气泡。
答案:(1)Fe2+ Fe3+ 可逆反应
(2)2Fe2++H2O2+2H+===2Fe3++2H2O
Fe3+催化H2O2分解产生O2
[研考纲·聚焦素养]
最新考纲
1.了解常见离子的检验方法。
2.能进行离子方程式的计算。
核心素养
1.变化观念与平衡思想:通过离子检验与推断,多角度、动态地分析化学反应,运用化学反应原理解决实际问题。
2.证据推理与模型认知:根据离子检验与推断,通过分析、推理等方法认识研究对象的本质特征及其相互关系,培养逻辑思维能力。
3.科学精神与社会责任:具有可持续发展意识和绿色化学观念,能对有关离子检验与推断的化工流程中社会热点问题做出正确的判断。
[题型突破·通法悟道] 摆题型示例 巧取应考宝典
授课提示:对应学生用书第17页
题型一 离子检验
1.(2018·山东沂水模拟)下列有关离子检验的操作和实验结论都正确的是( )
选项
实验操作及现象
实验结论
A
向某溶液中加入氯化钡溶液,有白色沉淀生成,再加盐酸酸化,沉淀不溶解
该溶液中一定含有SO
B
向某溶液中加入NaOH溶液并加热,产生能使湿润的红色石蕊试纸变蓝的气体
原溶液中一定含有NH
C
向某溶液中加入稀盐酸,产生能使澄清石灰水变浑浊的无色无味气体
该溶液中一定含有CO
D
用铂丝蘸取某溶液在无色火焰上灼烧直接观察火焰颜色未见紫色
原溶液中不含K+
解析:白色沉淀可能为AgCl或BaSO4,则溶液中可能含有SO或Ag+,不能确定一定含有SO,A错误;氨气能使湿润的红色石蕊试纸变蓝,则原溶液中一定含有NH,B正确;碳酸根离子、碳酸氢根离子均与盐酸反应生成二氧化碳,则该溶液中可能含有CO或HCO或两者都有,C错误;观察钾的焰色反应需要透过蓝色的钴玻璃,不能直接观察,D错误。
答案:B
[题型建模] 离子检验的答题模板
例如,检验某溶液中含有Fe2+而不含Fe3+的方法是取适量溶液于洁净的试管中,滴加几滴KSCN溶液,无明显现象,再向溶液中滴加几滴H2O2(或新制氯水),溶液变为红色,说明溶液中含有Fe2+而不含Fe3+。2.某无色溶液中含有Na+、Ag+、Ba2+、Al3+、AlO、MnO、CO、SO中的若干种,取该溶液进行如下实验:
①取适量试液,加入过量盐酸,有气体生成,并得到澄清溶液;
②在①所得溶液中加入过量碳酸氢铵溶液,有气体生成,同时析出白色沉淀甲;
③在②所得溶液中加入过量Ba(OH)2溶液,也有气体生成,并有白色沉淀乙析出。下列各项正确的是( )
A.不能判断溶液中是否存在SO
B.溶液中一定不存在的离子是CO
C.不能判断溶液中是否存在Ag+
D.不能判断溶液中是否存在AlO
解析:根据题意知溶液呈无色,MnO在溶液中显紫色,则溶液中一定不含MnO;①取适量试液,加入过量盐酸有气体生成,发生反应2H++CO===H2O+CO2↑,则溶液中一定含有CO,CO可分别与Ba2+、Ag+发生反应生成碳酸钡、碳酸银沉淀,可与Al3+发生相互促进的水解反应生成氢氧化铝沉淀和二氧化碳气体,则溶液中一定不含Ag+、Ba2+、Al3+,根据电中性原则判断,溶液中一定含有Na+,加过量盐酸得到澄清溶液,可能发生反应4H++AlO===Al3++2H2O,则原溶液中可能含有AlO,得到的澄清溶液中可能含有Al3+;②在①所得溶液中加入过量碳酸氢铵溶液,有气体生成,同时析出白色沉淀甲,发生的反应为H++HCO===H2O+CO2↑和Al3++3HCO===Al(OH)3↓+3CO2↑,则原溶液中一定含有AlO;③在②所得溶液中加入过量Ba(OH)2溶液,也有气体生成,并有白色沉淀乙析出,发生的反应一定有NH+HCO+Ba2++2OH-===BaCO3↓+NH3↑+2H2O,可能发生反应Ba2++SO===BaSO4↓,原溶液中可能含有SO,据此作答。
答案:A
3.某地环保部门取一定量某工厂所排废水试样分成甲、乙、丙、丁四份,进行如图所示探究。
已知废水试样中可能含有下表中的离子:
离子
阳离子
Na+、Mg2+、X
阴离子
Cl-、SO、Y、NO
请回答下列问题:
(1)离子X是____________(填化学式,下同),离子Y是____________。
(2)表中不能确定是否存在的阴离子是________,能证明该阴离子是否存在的简单实验操作为________________________________________________________________________
________________________________________________________________________。
答案:(1)NH SO
(2)Cl- 取少量废水试样,滴加足量的Ba(NO3)2溶液,静置;取上层清液,滴加硝酸酸化的AgNO3溶液,若有白色沉淀产生,则存在Cl-;若无白色沉淀产生,则不存在Cl-
题型二 离子推断
[研——题型探究]
►角度一 与离子共存结合的离子推断
1.实验室某溶液样品中可能含有Na+、Cl-、NH、NO、Mg2+、SO、Al3+中的一种或几种。某实验探究小组为探究该溶液样品中的离子成分,设计并完成了如下实验:
已知:在碱性条件下,NO可以被活泼金属还原为NH3。下列判断不正确的是( )
A.沉淀a可能是BaSO4,沉淀b一定是BaCO3
B.溶液中一定存在的离子是NH、NO、Cl-
C.溶液中可能存在的离子是Na+、Mg2+、SO
D.溶液1和溶液4中所含金属阳离子一定相同
解析:溶液样品中加入Ba(OH)2溶液产生沉淀a,则a可能是Mg(OH)2、BaSO4中的一种或两种;由沉淀b加H+后完全溶解,再滴加氨水不产生沉淀,可知b为BaCO3,A项正确;通过气体i使湿润的红色石蕊试纸变蓝可确定溶液样品中一定含有NH,通过气体ⅱ及“已知”信息可确定试样溶液中一定含有NO,通过沉淀c可确定溶液中一定含Cl-,B项正确;通过沉淀a可确定溶液中至少含有Mg2+和SO中的一种;综合分析对比上述实验现象不能确定溶液中是否含Na+,C项正确;通过溶液4与氨水反应无沉淀的现象可确定试样溶液中一定不含Al3+,故溶液1中也没有Al3+,试样溶液中若存在Mg2+,加入过量Ba(OH)2溶液,则完全生成沉淀a,故溶液1和溶液4中均无Mg2+,若试样溶液中含Na+,则溶液1中含Na+,而溶液4中不含Na+,D项错误。
答案:D
►角度二 与计算结合的离子推断
2.实验室中有一瓶无色透明的溶液,可能含有Na+、NH、Cu2+、Al3+、NO、Cl-、SO、CO中的一种或几种,且该溶液所含阴离子的浓度相同。某化学学习小组为确定该溶液的成分,做了如下实验探究:
实验
实验操作及现象
①
取该未知溶液100 mL,加入过量NaOH溶液,并加热,得到0.02 mol气体,无沉淀析出
②
在实验①后的溶液中通入足量CO2,得到白色沉淀,将沉淀过滤、洗涤、灼烧,得到1.02 g固体
③
另取该未知溶液100 mL,加入足量Ba(NO3)2溶液,得到4.66 g不溶于硝酸的沉淀
下列判断正确的是( )
A.溶液中一定不存在Cu2+、Cl-、CO
B.不能确定溶液中是否存在Na+、NO
C.原溶液存在5种离子,浓度均为0.2 mol·L-1
D.向该溶液中滴加少量FeCl2溶液,则溶液中的阴离子的总物质的量变小
解析:无色透明溶液说明溶液中无Cu2+;实验①产生的气体为NH3,则100 mL溶液中含0.02 mol NH ,c(NH)=0.2 mol·L-1,由此可推出溶液中不存在CO;实验②说明溶液中存在Al3+,则n(Al3+)=2n(Al2O3)=2×=0.02 mol,c(Al3+) =0.2 mol·L-1;实验③说明溶液中含SO,n(SO)=n(BaSO4)==0.02 mol,即c(SO)=0.2 mol·L-1。100 mL溶液中已确定存在的阳离子所带电荷为0.02 mol+3×0.02 mol=0.08 mol,阴离子所带电荷为0.04 mol,根据电荷守恒可知溶液中存在其他阴离子,又因溶液中阴离子的浓度相等,故溶液中一定含有NO、Cl-,进而推断溶液中一定不含Na+。综上所述,A、B项错误,C项正确。原溶液中阳离子水解显酸性,加入FeCl2溶液,Fe2+被NO氧化,NO的物质的量减小,但Cl-的物质的量增大,且增加量大于NO的减小量,故阴离子的总物质的量增大,D项错误。
答案:C
[题型建模] 坚持“四项”基本原则,突破离子推断问题
(1)肯定性原则:结合实验现象推出肯定存在或肯定不存在的物质或离子。
(2)互斥性原则:在肯定某些离子存在的同时,结合离子共存规律,否定一些离子的存在。
(3)进出性原则:注意实验过程中反应生成的离子或引入的离子对后续实验的干扰。
(4)电中性原则:溶液中既要有阳离子,也要有阴离子。
[练——即学即用]
1.(2018·山东潍坊模拟)向FeCl3溶液中加入Na2SO3溶液,测定混合后溶液pH随混合前溶液中变化的曲线如图所示。
实验发现:
ⅰ.a点溶液透明澄清,向其中滴加NaOH溶液后,立即产生灰白色沉淀,滴入KSCN溶液显红色;
ⅱ.c点和d点溶液中产生红褐色沉淀,无气体逸出。取其上层清液滴加NaOH溶液后无明显现象,滴加KSCN溶液显红色。下列分析合理的是( )
A.向a点溶液中滴加BaCl2溶液,无明显现象
B.b点较a点溶液pH升高的主要原因:
2Fe3++SO+H2O===2Fe2++SO+2H+
C.c点溶液中发生的主要反应:
2Fe3++3SO+6H2O??2Fe(OH)3↓+3H2SO3
D.向d点上层清液中滴加KSCN溶液,溶液变红;再滴加NaOH溶液,溶液红色加深
解析:A项,由现象ⅰ可知,a点溶液中存在Fe2+,所以a点溶液中Fe3+和SO发生氧化还原反应生成Fe2+和SO,故向a点溶液中滴加BaCl2溶液会有白色沉淀生成,A错误;B项,b点较a点溶液pH升高的主要原因是Na2SO3溶液显碱性,向FeCl3溶液中加入Na2SO3溶液,会导致原溶液酸性减弱,B错误;C项,由现象ⅱ可知,c点溶液中无Fe2+,Fe3+和SO发生相互促进的水解,故C正确;D项,向d点上层清液中滴加KSCN溶液,溶液变红;再滴加NaOH溶液,NaOH与Fe3+反应,溶液红色变浅或消失,故D错误。
答案:C
2.在Na+浓度为0.5 mol·L-1的某澄清溶液中,还可能含有K+、Ag+、Al3+、Ba2+、NO、CO、SO、SiO、SO等离子,取该溶液100 mL进行如图连续实验(所加试剂均过量,气体全部逸出)。下列说法不正确的是( )
A.原溶液中一定不存在Ag+、Al3+、Ba2+、SO
B.实验中生成沉淀的离子方程式是SiO+2H+===H2SiO3↓
C.原溶液一定存在K+、CO,可能存在NO
D.原溶液不存在NO时,c(K+)=0.8 mol·L-1
解析:根据溶液为澄清溶液可知:溶液中含有的离子一定能够大量共存;由加入稀盐酸产生0.56 L气体可知,该溶液中一定含有CO、SO中至少一种,气体的物质的量为0.56 L÷22.4 L·mol-1=0.025 mol,则一定没有Ag+、Al3+、Ba2+;由生成沉淀判断溶液中一定含有SiO,发生反应SiO+2H+===H2SiO3↓,硅酸加热分解生成二氧化硅,固体质量2.4 g为二氧化硅的质量,物质的量是2.4 g÷60 g·mol-1=0.04 mol。根据硅原子守恒,SiO的浓度为=0.4 mol·L-1;由加入氯化钡溶液没有明显实验现象可知溶液中不含SO,根据电荷守恒2×0. 25 mol·L-1+2×0.4 mol·L-1=1.3 mol·L-1>0.5 mol·L-1,因此溶液中一定含有K+,且其浓度至少为0.8 mol·L-1,不能确定NO是否存在。根据以上分析可知原溶液中一定不存在Ag+、Al3+、Ba2+、SO,A正确;实验中生成沉淀的离子方程式是SiO+2H+===H2SiO3↓,B正确;原溶液一定存在K+,CO不能确定,C错误;原溶液不存在NO时,c(K+)=0.8 mol·L-1,D正确。
答案:C
[限时规范训练] 单独成册
1.某澄清、透明的浅黄色溶液中,可能含有下列八种离子:Na+、NH、Fe3+、Ba2+、Al3+、SO、HCO、I-,在设计检验方案前的初步分析中,可确定该溶液中能大量存在的离子最多有( )
A.4种 B.5种
C.6种 D.7种
解析:溶液呈黄色,含Fe3+,阴离子中只有SO能与Fe3+共存,能与Fe3+、SO共存的还有Na+、NH、Al3+。
答案:B
2.某无色溶液中可能含有①Na+、②Ba2+、③Cl-、④Br-、⑤SO、⑥SO六种离子中的若干种,依次进行下列实验,且每步所加试剂均过量,观察到的现象如下:
步骤
操作
现象
(1)
用pH试纸检验
溶液的pH大于7
(2)
向溶液中滴加氯水,再加CCl4振荡,静置
CCl4层呈橙红色
(3)
向(2)所得水溶液中加入Ba(NO3)2溶液和稀硝酸
有白色沉淀产生
(4)
将(3)所得浊液过滤,向滤液中加入AgNO3溶液和稀硝酸
有白色沉淀产生
下列结论正确的是( )
A.肯定含有的离子是①④⑤
B.肯定没有的离子是②⑥
C.不能确定的离子是①
D.不能确定的离子是③⑤
解析:由步骤(2)可确定一定有Br-;(3)(4)步骤可以证明(2)所得溶液中有SO和Cl-,这两种离子可能来自原溶液,也可能是SO来自SO(被氯水氧化),Cl-来自氯水;溶液pH大于7知原溶液中含有SO,则一定没有Ba2+;应用电荷守恒知原溶液中一定有Na+,A项正确。
答案:A
3.雾霾严重影响人们的生活与健康,某地区的雾霾中可能含有如下离子中的若干种:NH、Ba2+、Fe2+、Cl-、NO、CO、SO。某同学收集了该地区的雾霾,经必要的预处理后得到试样溶液,设计并完成如下实验:(已知溶液B中阴离子种类不变)下列说法正确的是( )
A.气体A是CO2
B.试样中肯定存在Ba2+、Fe2+、Cl-、NO
C.试样中一定存在Ba2+和SO中的一种
D.若要检验是否存在NH,可向溶液D中加入浓氢氧化钠溶液并加热,看是否有无色刺激性气味气体产生
解析:实验①中加入足量稀盐酸后,有气体A生成,该气体可能为CO2或NO,由于稀盐酸足量且反应后溶液中阴离子种类不变,则原溶液中一定不含CO,一定含有Cl-,气体A为NO。原溶液中一定还含有Fe2+、NO,A错误;实验②中加入过量NaHCO3,气体C为CO2,溶液D中可能有NH,无法确定是否存在SO,沉淀E中一定有Fe(OH)3,可能有BaCO3,所以通过上述实验无法确定Ba2+和SO的存在情况,B和C错误。
答案:D
4.某溶液中可能含有H+、Na+、NH、Mg2+、Fe3+、Al3+、SO、CO等离子。当向该溶液中加入一定物质的量浓度的NaOH溶液时,发现生成沉淀的物质的量随NaOH溶液的体积变化的曲线如图所示,下列说法正确的是( )
A.原溶液中含有的阳离子是H+、NH、Mg2+、Al3+
B.原溶液中含有的Fe3+和Al3+的物质的量之比为1∶1
C.原溶液中一定含有SO和Na+
D.反应最后形成的溶液中溶质只有Na2SO4
解析:根据图像可知,最初没有沉淀产生,且生成沉淀后不是马上溶解说明溶液中含有H+、NH,则一定没有CO。根据沉淀的变化趋势可知,一定含有铝离子,而三价铁离子和镁离子至少含有一种。 由于氢氧化铝的物质的量和另外的沉淀的物质的量是相同的,而弱碱氢氧化铝溶解时消耗氢氧化钠溶液的体积为1,则生成氢氧化铝沉淀消耗氢氧化钠溶液的体积为3,所以生成另外的沉淀消耗的氢氧化钠溶液的体积为3,因此该沉淀只能是氢氧化铁,而不是氢氧化镁。所以原溶液中含有的离子为H+、NH、Al3+、Fe3+和SO,而钠离子是否含有则无法确定,所以答案为B。
答案:B
5.(2018·广东汕头模拟)某无色澄清溶液中Cl-浓度为0.5 mol·L-1,还可能含有下表中的若干种离子。
阳离子
K+、Al3+、Mg2+、Ba2+、Fe3+
阴离子
NO、CO、SiO、SO、OH-
现取该溶液100 mL进行如下实验(气体体积均在标准状况下测定)。
序号
实验内容
实验结果
Ⅰ
向该溶液中加入足量稀盐酸
产生白色沉淀并放出标准状况下1.12 L气体
Ⅱ
将Ⅰ的反应混合液过滤,对沉淀洗涤、灼烧至恒重,称量所得固体质量
固体质量为4.8 g
Ⅲ
向Ⅱ的滤液中滴加BaCl2溶液
无明显现象
请回答下列问题:
(1)通过以上实验不能确定是否存在的离子有____________。能确定一定不存在的离子是________________________________________________________________________。
(2)实验Ⅰ中生成沉淀的离子方程式为_________________________________________。
(3)通过实验Ⅰ、Ⅱ、Ⅲ和必要计算,请写出一定存在的阴离子及其浓度(不一定要填满)。
阴离子
浓度c/(mol·L-1)
①____________________
②____________________
③____________________
(4)判断K+是否存在,若存在,求出其最小浓度,若不存在说明理由:
________________________________________________________________________。
答案:(1)OH-、NO Al3+、Mg2+、Ba2+、Fe3+、SO (2)SiO+2H+===H2SiO3↓
(3)
阴离子
浓度c/(mol·L-1)
①CO
0.5
②SiO
0.8
(4)存在,由电荷守恒可知最小浓度为3.1 mol·L-1
[储知识·要点回扣]
1.离子检验中的常见干扰因素以及排除措施
Na+和K+:用铂丝(铁丝)蘸取该溶液,放到酒精灯火焰上灼烧,若火焰是黄色,则是Na+;透过蓝色钴玻璃观察火焰若是紫色,则是K+。
待检离子
干扰因素
排干扰措施
Cl-
SO
加过量的Ba(NO3)2溶液
CO
加稀硝酸酸化
OH-
SO
CO
先加HCl酸化
SO
Ag+
SO
CO
加盐酸后将产生的气体通入品红试液中
CO
SO
加硝酸后将产生的无色无味气体通入澄清石灰水变浑浊
K+
Na+
透过蓝色钴玻璃
Fe2+
Fe3+
先加KSCN溶液未变红,再加入K3[Fe(CN)6],产生蓝色沉淀
NH
温度
加热
2.常见离子检验的特征反应及现象
(1)常见阳离子的检验
(2)常见阴离子的检验
―→
―→
―→
―→加入AgNO3生成不溶于稀硝酸的白色沉淀
[探高考·真题鉴赏]
1.(2016·全国高考卷Ⅱ)某白色粉末由两种物质组成,为鉴别其成分进行如下实验:
①取少量样品加入足量水仍有部分固体未溶解;再加入足量稀盐酸,有气泡产生,固体全部溶解;
②取少量样品加入足量稀硫酸有气泡产生,振荡后仍有固体存在。
该白色粉末可能为( )
A.NaHCO3、Al(OH)3 B.AgCl、NaHCO3
C.Na2SO3、BaCO3 D.Na2CO3、CuSO4
解析:A项中,NaHCO3、Al(OH)3加入足量水中,NaHCO3溶解,Al(OH)3不溶解;加入稀盐酸,固体全部溶解,且有气泡产生;NaHCO3、Al(OH)3均能与H2SO4反应,最后不会有固体剩余。B项中,NaHCO3溶于水,AgCl不溶于水,加入足量稀盐酸,AgCl仍不溶解。C项中,Na2SO3溶于水,BaCO3不溶于水,BaCO3能溶于稀盐酸:BaCO3+2HCl===BaCl2+H2O+CO2↑,Na2SO3、BaCO3均能与稀H2SO4反应:Na2SO3+H2SO4===Na2SO4+SO2↑+H2O、BaCO3+H2SO4===BaSO4↓+H2O+CO2↑。D项中,CuSO4和Na2CO3都能溶于稀硫酸。
答案:C
2.(2016·全国高考卷Ⅰ节选)元素铬(Cr)在溶液中主要以Cr3+(蓝紫色)、Cr(OH)(绿色)、Cr2O(橙红色)、CrO(黄色)等形式存在,Cr(OH)3为难溶于水的灰蓝色固体,回答下列问题:
Cr3+与Al3+的化学性质相似,在Cr2(SO4)3溶液中逐滴加入NaOH溶液直至过量,可观察到的现象是
________________________________________________________________________
________________________________________________________________________。
解析:Cr3+与Al3+的化学性质相似,可知Cr(OH)3有两性,也能溶解在NaOH溶液中。已知Cr3+为蓝紫色、Cr(OH)3为难溶于水的灰蓝色固体、Cr(OH)为绿色,在Cr2(SO4)3溶液中逐滴加入NaOH溶液直至过量,可观察到的现象是蓝紫色溶液变浅,同时有灰蓝色沉淀生成,然后沉淀逐渐溶解形成绿色溶液。
答案:蓝紫色溶液变浅,同时有灰蓝色沉淀生成,然后沉淀逐渐溶解形成绿色溶液
3.(2016·全国高考卷Ⅱ节选)某班同学用如下实验探究Fe2+、Fe3+的性质。
回答下列问题:
(1)丙组同学取10 mL 0.1 mol·L-1 KI溶液,加入6 mL 0.1 mol·L-1 FeCl3溶液混合。分别取2 mL此溶液于3支试管中进行如下实验:
①第一支试管中加入1 mL CCl4充分振荡、静置,CCl4层呈紫色;
②第二支试管中加入1滴K3[Fe(CN)6]溶液,生成蓝色沉淀;
③第三支试管中加入1滴KSCN溶液,溶液变红。
实验②检验的离子是________(填离子符号);实验①和③说明:在I-过量的情况下,溶液中仍含有______(填离子符号),由此可以证明该氧化还原反应为________________。
(2)丁组同学向盛有H2O2溶液的试管中加入几滴酸化的FeCl2溶液,溶液变成棕黄色,发生反应的离子方程式为________________________________________;
一段时间后,溶液中有气泡出现,并放热,随后有红褐色沉淀生成。产生气泡的原因是
________________________________________________________________________
________________________________________________________________________。
解析:(1)KI溶液与FeCl3溶液反应的离子方程式为2I-+2Fe3+===I2+2Fe2+。K3[Fe(CN)6]是检验Fe2+的试剂。实验③溶液变红,说明溶液中仍存在Fe3+,由此可说明该氧化还原反应为可逆反应。
(2)酸化的FeCl2溶液与H2O2反应,Fe2+被氧化为Fe3+,H2O2被还原为H2O,反应的离子方程式为H2O2+2Fe2++2H+===2Fe3++2H2O。Fe3+对H2O2的分解起催化作用,当反应一段时间后,会发生反应:2H2O22H2O+O2↑,故溶液中产生气泡。
答案:(1)Fe2+ Fe3+ 可逆反应
(2)2Fe2++H2O2+2H+===2Fe3++2H2O
Fe3+催化H2O2分解产生O2
[研考纲·聚焦素养]
最新考纲
1.了解常见离子的检验方法。
2.能进行离子方程式的计算。
核心素养
1.变化观念与平衡思想:通过离子检验与推断,多角度、动态地分析化学反应,运用化学反应原理解决实际问题。
2.证据推理与模型认知:根据离子检验与推断,通过分析、推理等方法认识研究对象的本质特征及其相互关系,培养逻辑思维能力。
3.科学精神与社会责任:具有可持续发展意识和绿色化学观念,能对有关离子检验与推断的化工流程中社会热点问题做出正确的判断。
[题型突破·通法悟道] 摆题型示例 巧取应考宝典
授课提示:对应学生用书第17页
题型一 离子检验
1.(2018·山东沂水模拟)下列有关离子检验的操作和实验结论都正确的是( )
选项
实验操作及现象
实验结论
A
向某溶液中加入氯化钡溶液,有白色沉淀生成,再加盐酸酸化,沉淀不溶解
该溶液中一定含有SO
B
向某溶液中加入NaOH溶液并加热,产生能使湿润的红色石蕊试纸变蓝的气体
原溶液中一定含有NH
C
向某溶液中加入稀盐酸,产生能使澄清石灰水变浑浊的无色无味气体
该溶液中一定含有CO
D
用铂丝蘸取某溶液在无色火焰上灼烧直接观察火焰颜色未见紫色
原溶液中不含K+
解析:白色沉淀可能为AgCl或BaSO4,则溶液中可能含有SO或Ag+,不能确定一定含有SO,A错误;氨气能使湿润的红色石蕊试纸变蓝,则原溶液中一定含有NH,B正确;碳酸根离子、碳酸氢根离子均与盐酸反应生成二氧化碳,则该溶液中可能含有CO或HCO或两者都有,C错误;观察钾的焰色反应需要透过蓝色的钴玻璃,不能直接观察,D错误。
答案:B
[题型建模] 离子检验的答题模板
例如,检验某溶液中含有Fe2+而不含Fe3+的方法是取适量溶液于洁净的试管中,滴加几滴KSCN溶液,无明显现象,再向溶液中滴加几滴H2O2(或新制氯水),溶液变为红色,说明溶液中含有Fe2+而不含Fe3+。2.某无色溶液中含有Na+、Ag+、Ba2+、Al3+、AlO、MnO、CO、SO中的若干种,取该溶液进行如下实验:
①取适量试液,加入过量盐酸,有气体生成,并得到澄清溶液;
②在①所得溶液中加入过量碳酸氢铵溶液,有气体生成,同时析出白色沉淀甲;
③在②所得溶液中加入过量Ba(OH)2溶液,也有气体生成,并有白色沉淀乙析出。下列各项正确的是( )
A.不能判断溶液中是否存在SO
B.溶液中一定不存在的离子是CO
C.不能判断溶液中是否存在Ag+
D.不能判断溶液中是否存在AlO
解析:根据题意知溶液呈无色,MnO在溶液中显紫色,则溶液中一定不含MnO;①取适量试液,加入过量盐酸有气体生成,发生反应2H++CO===H2O+CO2↑,则溶液中一定含有CO,CO可分别与Ba2+、Ag+发生反应生成碳酸钡、碳酸银沉淀,可与Al3+发生相互促进的水解反应生成氢氧化铝沉淀和二氧化碳气体,则溶液中一定不含Ag+、Ba2+、Al3+,根据电中性原则判断,溶液中一定含有Na+,加过量盐酸得到澄清溶液,可能发生反应4H++AlO===Al3++2H2O,则原溶液中可能含有AlO,得到的澄清溶液中可能含有Al3+;②在①所得溶液中加入过量碳酸氢铵溶液,有气体生成,同时析出白色沉淀甲,发生的反应为H++HCO===H2O+CO2↑和Al3++3HCO===Al(OH)3↓+3CO2↑,则原溶液中一定含有AlO;③在②所得溶液中加入过量Ba(OH)2溶液,也有气体生成,并有白色沉淀乙析出,发生的反应一定有NH+HCO+Ba2++2OH-===BaCO3↓+NH3↑+2H2O,可能发生反应Ba2++SO===BaSO4↓,原溶液中可能含有SO,据此作答。
答案:A
3.某地环保部门取一定量某工厂所排废水试样分成甲、乙、丙、丁四份,进行如图所示探究。
已知废水试样中可能含有下表中的离子:
离子
阳离子
Na+、Mg2+、X
阴离子
Cl-、SO、Y、NO
请回答下列问题:
(1)离子X是____________(填化学式,下同),离子Y是____________。
(2)表中不能确定是否存在的阴离子是________,能证明该阴离子是否存在的简单实验操作为________________________________________________________________________
________________________________________________________________________。
答案:(1)NH SO
(2)Cl- 取少量废水试样,滴加足量的Ba(NO3)2溶液,静置;取上层清液,滴加硝酸酸化的AgNO3溶液,若有白色沉淀产生,则存在Cl-;若无白色沉淀产生,则不存在Cl-
题型二 离子推断
[研——题型探究]
►角度一 与离子共存结合的离子推断
1.实验室某溶液样品中可能含有Na+、Cl-、NH、NO、Mg2+、SO、Al3+中的一种或几种。某实验探究小组为探究该溶液样品中的离子成分,设计并完成了如下实验:
已知:在碱性条件下,NO可以被活泼金属还原为NH3。下列判断不正确的是( )
A.沉淀a可能是BaSO4,沉淀b一定是BaCO3
B.溶液中一定存在的离子是NH、NO、Cl-
C.溶液中可能存在的离子是Na+、Mg2+、SO
D.溶液1和溶液4中所含金属阳离子一定相同
解析:溶液样品中加入Ba(OH)2溶液产生沉淀a,则a可能是Mg(OH)2、BaSO4中的一种或两种;由沉淀b加H+后完全溶解,再滴加氨水不产生沉淀,可知b为BaCO3,A项正确;通过气体i使湿润的红色石蕊试纸变蓝可确定溶液样品中一定含有NH,通过气体ⅱ及“已知”信息可确定试样溶液中一定含有NO,通过沉淀c可确定溶液中一定含Cl-,B项正确;通过沉淀a可确定溶液中至少含有Mg2+和SO中的一种;综合分析对比上述实验现象不能确定溶液中是否含Na+,C项正确;通过溶液4与氨水反应无沉淀的现象可确定试样溶液中一定不含Al3+,故溶液1中也没有Al3+,试样溶液中若存在Mg2+,加入过量Ba(OH)2溶液,则完全生成沉淀a,故溶液1和溶液4中均无Mg2+,若试样溶液中含Na+,则溶液1中含Na+,而溶液4中不含Na+,D项错误。
答案:D
►角度二 与计算结合的离子推断
2.实验室中有一瓶无色透明的溶液,可能含有Na+、NH、Cu2+、Al3+、NO、Cl-、SO、CO中的一种或几种,且该溶液所含阴离子的浓度相同。某化学学习小组为确定该溶液的成分,做了如下实验探究:
实验
实验操作及现象
①
取该未知溶液100 mL,加入过量NaOH溶液,并加热,得到0.02 mol气体,无沉淀析出
②
在实验①后的溶液中通入足量CO2,得到白色沉淀,将沉淀过滤、洗涤、灼烧,得到1.02 g固体
③
另取该未知溶液100 mL,加入足量Ba(NO3)2溶液,得到4.66 g不溶于硝酸的沉淀
下列判断正确的是( )
A.溶液中一定不存在Cu2+、Cl-、CO
B.不能确定溶液中是否存在Na+、NO
C.原溶液存在5种离子,浓度均为0.2 mol·L-1
D.向该溶液中滴加少量FeCl2溶液,则溶液中的阴离子的总物质的量变小
解析:无色透明溶液说明溶液中无Cu2+;实验①产生的气体为NH3,则100 mL溶液中含0.02 mol NH ,c(NH)=0.2 mol·L-1,由此可推出溶液中不存在CO;实验②说明溶液中存在Al3+,则n(Al3+)=2n(Al2O3)=2×=0.02 mol,c(Al3+) =0.2 mol·L-1;实验③说明溶液中含SO,n(SO)=n(BaSO4)==0.02 mol,即c(SO)=0.2 mol·L-1。100 mL溶液中已确定存在的阳离子所带电荷为0.02 mol+3×0.02 mol=0.08 mol,阴离子所带电荷为0.04 mol,根据电荷守恒可知溶液中存在其他阴离子,又因溶液中阴离子的浓度相等,故溶液中一定含有NO、Cl-,进而推断溶液中一定不含Na+。综上所述,A、B项错误,C项正确。原溶液中阳离子水解显酸性,加入FeCl2溶液,Fe2+被NO氧化,NO的物质的量减小,但Cl-的物质的量增大,且增加量大于NO的减小量,故阴离子的总物质的量增大,D项错误。
答案:C
[题型建模] 坚持“四项”基本原则,突破离子推断问题
(1)肯定性原则:结合实验现象推出肯定存在或肯定不存在的物质或离子。
(2)互斥性原则:在肯定某些离子存在的同时,结合离子共存规律,否定一些离子的存在。
(3)进出性原则:注意实验过程中反应生成的离子或引入的离子对后续实验的干扰。
(4)电中性原则:溶液中既要有阳离子,也要有阴离子。
[练——即学即用]
1.(2018·山东潍坊模拟)向FeCl3溶液中加入Na2SO3溶液,测定混合后溶液pH随混合前溶液中变化的曲线如图所示。
实验发现:
ⅰ.a点溶液透明澄清,向其中滴加NaOH溶液后,立即产生灰白色沉淀,滴入KSCN溶液显红色;
ⅱ.c点和d点溶液中产生红褐色沉淀,无气体逸出。取其上层清液滴加NaOH溶液后无明显现象,滴加KSCN溶液显红色。下列分析合理的是( )
A.向a点溶液中滴加BaCl2溶液,无明显现象
B.b点较a点溶液pH升高的主要原因:
2Fe3++SO+H2O===2Fe2++SO+2H+
C.c点溶液中发生的主要反应:
2Fe3++3SO+6H2O??2Fe(OH)3↓+3H2SO3
D.向d点上层清液中滴加KSCN溶液,溶液变红;再滴加NaOH溶液,溶液红色加深
解析:A项,由现象ⅰ可知,a点溶液中存在Fe2+,所以a点溶液中Fe3+和SO发生氧化还原反应生成Fe2+和SO,故向a点溶液中滴加BaCl2溶液会有白色沉淀生成,A错误;B项,b点较a点溶液pH升高的主要原因是Na2SO3溶液显碱性,向FeCl3溶液中加入Na2SO3溶液,会导致原溶液酸性减弱,B错误;C项,由现象ⅱ可知,c点溶液中无Fe2+,Fe3+和SO发生相互促进的水解,故C正确;D项,向d点上层清液中滴加KSCN溶液,溶液变红;再滴加NaOH溶液,NaOH与Fe3+反应,溶液红色变浅或消失,故D错误。
答案:C
2.在Na+浓度为0.5 mol·L-1的某澄清溶液中,还可能含有K+、Ag+、Al3+、Ba2+、NO、CO、SO、SiO、SO等离子,取该溶液100 mL进行如图连续实验(所加试剂均过量,气体全部逸出)。下列说法不正确的是( )
A.原溶液中一定不存在Ag+、Al3+、Ba2+、SO
B.实验中生成沉淀的离子方程式是SiO+2H+===H2SiO3↓
C.原溶液一定存在K+、CO,可能存在NO
D.原溶液不存在NO时,c(K+)=0.8 mol·L-1
解析:根据溶液为澄清溶液可知:溶液中含有的离子一定能够大量共存;由加入稀盐酸产生0.56 L气体可知,该溶液中一定含有CO、SO中至少一种,气体的物质的量为0.56 L÷22.4 L·mol-1=0.025 mol,则一定没有Ag+、Al3+、Ba2+;由生成沉淀判断溶液中一定含有SiO,发生反应SiO+2H+===H2SiO3↓,硅酸加热分解生成二氧化硅,固体质量2.4 g为二氧化硅的质量,物质的量是2.4 g÷60 g·mol-1=0.04 mol。根据硅原子守恒,SiO的浓度为=0.4 mol·L-1;由加入氯化钡溶液没有明显实验现象可知溶液中不含SO,根据电荷守恒2×0. 25 mol·L-1+2×0.4 mol·L-1=1.3 mol·L-1>0.5 mol·L-1,因此溶液中一定含有K+,且其浓度至少为0.8 mol·L-1,不能确定NO是否存在。根据以上分析可知原溶液中一定不存在Ag+、Al3+、Ba2+、SO,A正确;实验中生成沉淀的离子方程式是SiO+2H+===H2SiO3↓,B正确;原溶液一定存在K+,CO不能确定,C错误;原溶液不存在NO时,c(K+)=0.8 mol·L-1,D正确。
答案:C
[限时规范训练] 单独成册
1.某澄清、透明的浅黄色溶液中,可能含有下列八种离子:Na+、NH、Fe3+、Ba2+、Al3+、SO、HCO、I-,在设计检验方案前的初步分析中,可确定该溶液中能大量存在的离子最多有( )
A.4种 B.5种
C.6种 D.7种
解析:溶液呈黄色,含Fe3+,阴离子中只有SO能与Fe3+共存,能与Fe3+、SO共存的还有Na+、NH、Al3+。
答案:B
2.某无色溶液中可能含有①Na+、②Ba2+、③Cl-、④Br-、⑤SO、⑥SO六种离子中的若干种,依次进行下列实验,且每步所加试剂均过量,观察到的现象如下:
步骤
操作
现象
(1)
用pH试纸检验
溶液的pH大于7
(2)
向溶液中滴加氯水,再加CCl4振荡,静置
CCl4层呈橙红色
(3)
向(2)所得水溶液中加入Ba(NO3)2溶液和稀硝酸
有白色沉淀产生
(4)
将(3)所得浊液过滤,向滤液中加入AgNO3溶液和稀硝酸
有白色沉淀产生
下列结论正确的是( )
A.肯定含有的离子是①④⑤
B.肯定没有的离子是②⑥
C.不能确定的离子是①
D.不能确定的离子是③⑤
解析:由步骤(2)可确定一定有Br-;(3)(4)步骤可以证明(2)所得溶液中有SO和Cl-,这两种离子可能来自原溶液,也可能是SO来自SO(被氯水氧化),Cl-来自氯水;溶液pH大于7知原溶液中含有SO,则一定没有Ba2+;应用电荷守恒知原溶液中一定有Na+,A项正确。
答案:A
3.雾霾严重影响人们的生活与健康,某地区的雾霾中可能含有如下离子中的若干种:NH、Ba2+、Fe2+、Cl-、NO、CO、SO。某同学收集了该地区的雾霾,经必要的预处理后得到试样溶液,设计并完成如下实验:(已知溶液B中阴离子种类不变)下列说法正确的是( )
A.气体A是CO2
B.试样中肯定存在Ba2+、Fe2+、Cl-、NO
C.试样中一定存在Ba2+和SO中的一种
D.若要检验是否存在NH,可向溶液D中加入浓氢氧化钠溶液并加热,看是否有无色刺激性气味气体产生
解析:实验①中加入足量稀盐酸后,有气体A生成,该气体可能为CO2或NO,由于稀盐酸足量且反应后溶液中阴离子种类不变,则原溶液中一定不含CO,一定含有Cl-,气体A为NO。原溶液中一定还含有Fe2+、NO,A错误;实验②中加入过量NaHCO3,气体C为CO2,溶液D中可能有NH,无法确定是否存在SO,沉淀E中一定有Fe(OH)3,可能有BaCO3,所以通过上述实验无法确定Ba2+和SO的存在情况,B和C错误。
答案:D
4.某溶液中可能含有H+、Na+、NH、Mg2+、Fe3+、Al3+、SO、CO等离子。当向该溶液中加入一定物质的量浓度的NaOH溶液时,发现生成沉淀的物质的量随NaOH溶液的体积变化的曲线如图所示,下列说法正确的是( )
A.原溶液中含有的阳离子是H+、NH、Mg2+、Al3+
B.原溶液中含有的Fe3+和Al3+的物质的量之比为1∶1
C.原溶液中一定含有SO和Na+
D.反应最后形成的溶液中溶质只有Na2SO4
解析:根据图像可知,最初没有沉淀产生,且生成沉淀后不是马上溶解说明溶液中含有H+、NH,则一定没有CO。根据沉淀的变化趋势可知,一定含有铝离子,而三价铁离子和镁离子至少含有一种。 由于氢氧化铝的物质的量和另外的沉淀的物质的量是相同的,而弱碱氢氧化铝溶解时消耗氢氧化钠溶液的体积为1,则生成氢氧化铝沉淀消耗氢氧化钠溶液的体积为3,所以生成另外的沉淀消耗的氢氧化钠溶液的体积为3,因此该沉淀只能是氢氧化铁,而不是氢氧化镁。所以原溶液中含有的离子为H+、NH、Al3+、Fe3+和SO,而钠离子是否含有则无法确定,所以答案为B。
答案:B
5.(2018·广东汕头模拟)某无色澄清溶液中Cl-浓度为0.5 mol·L-1,还可能含有下表中的若干种离子。
阳离子
K+、Al3+、Mg2+、Ba2+、Fe3+
阴离子
NO、CO、SiO、SO、OH-
现取该溶液100 mL进行如下实验(气体体积均在标准状况下测定)。
序号
实验内容
实验结果
Ⅰ
向该溶液中加入足量稀盐酸
产生白色沉淀并放出标准状况下1.12 L气体
Ⅱ
将Ⅰ的反应混合液过滤,对沉淀洗涤、灼烧至恒重,称量所得固体质量
固体质量为4.8 g
Ⅲ
向Ⅱ的滤液中滴加BaCl2溶液
无明显现象
请回答下列问题:
(1)通过以上实验不能确定是否存在的离子有____________。能确定一定不存在的离子是________________________________________________________________________。
(2)实验Ⅰ中生成沉淀的离子方程式为_________________________________________。
(3)通过实验Ⅰ、Ⅱ、Ⅲ和必要计算,请写出一定存在的阴离子及其浓度(不一定要填满)。
阴离子
浓度c/(mol·L-1)
①____________________
②____________________
③____________________
(4)判断K+是否存在,若存在,求出其最小浓度,若不存在说明理由:
________________________________________________________________________。
答案:(1)OH-、NO Al3+、Mg2+、Ba2+、Fe3+、SO (2)SiO+2H+===H2SiO3↓
(3)
阴离子
浓度c/(mol·L-1)
①CO
0.5
②SiO
0.8
(4)存在,由电荷守恒可知最小浓度为3.1 mol·L-1
相关资料
更多

