2019届二轮复习 “7+5”小卷练(三) 作业(全国通用)
展开
“7+5”小卷练(三)
本试卷分选择题和非选择题两部分。满分100分,考试时间50分钟。
可能用到的相对原子质量:H—1 Li—7 C—12 N—14 O—16 K—39 Cl—35.5 Mn—55 Fe—56 Zn—65
选择题
一、选择题(本题共7小题,每小题6分。在每小题给出的四个选项中,只有一项是符合题目要求的。)
7.化学与生产生活密切相关,下列物质的性质和用途均正确且有因果关系的是( )
选项
性质
用途
A
糖类、油脂、蛋白质均能水解
供给人体营养
B
铁能被浓硫酸钝化
铁制器皿用作铜和浓硫酸的反应容器
C
碳单质的还原性强于硅单质
碳与石英反应冶炼粗硅
D
常温下,氨气能与氯气反应
浓氨水检验氯气管道泄漏
解析 A.糖类、油脂、蛋白质均能供给人体营养不是因为它们能水解,单糖不能水解也属于营养物质,很多能水解的物质不属于营养物质如卤代烃,所以A不正确;B.铁能在常温下被浓硫酸钝化,但它不能用于制作铜和浓硫酸的反应器,因为这个反应要加热,所以B不正确;C.碳的非金属性比硅强,所以碳的还原性比硅弱,碳之所以能把硅从二氧化硅中置换出来,是因为在高温下碳转化为CO气体,是一个熵增的反应,从化学平衡的角度来看,CO逸出对硅的生成是有利的,所以C不正确;D.氨气与氯气反应生成氮气和氯化铵能看到冒白烟,所以可以用浓氨水检验氯气管道是否泄漏,D正确。
答案 D
8.(2018·西安长安一中质检)我国晋朝傅玄的《傅鹑觚集·太子少傅箴》中写道: “夫金木无常,方园应行,亦有隐括,习与性形。故近朱者赤,近墨者黑。”这里的“朱”指的是( )
A.Fe2O3 B.Cu2O
C.HgS D.Cu
解析 “近朱者赤,近墨者黑”中的“朱”为朱砂,朱砂是硫化汞,化学式为HgS,HgS的天然矿石为大红色,答案选C。
答案 C
9.苯乙烯的键线式为,下列说法正确的是( )
A.苯乙烯的同分异构体只有和
B.苯乙烯可与溴的四氯化碳溶液发生取代反应
C.苯乙烯中所有原子一定处于同一平面
D.苯乙烯的二氯代物有14种
解析 选项A,苯乙烯的同分异构体除了和,还有很多,如等,错误;选项B,苯乙烯可与溴的四氯化碳溶液发生加成反应,错误;选项C,苯环和碳碳双键间的碳碳单键可以旋转,故苯乙烯中所有原子不一定处于同一平面,错误;选项D,苯乙烯分子中含有5种氢原子,按照定一移二的方法,其二氯代物有14种,正确。
答案 D
10.下列实验能达到实验目的而且符合实验设计要求的是( )
解析 SO2能溶于水且与水反应,不能用排水法测定其体积,A错误;加热AlCl3溶液时,氯化铝在水中会发生水解,最终得不到AlCl3,B错误;根据电流计指针偏转方向可以判断镍和铬的金属活动性强弱,C正确;氯气有毒,题图没有尾气处理装置,D错误。
答案 C
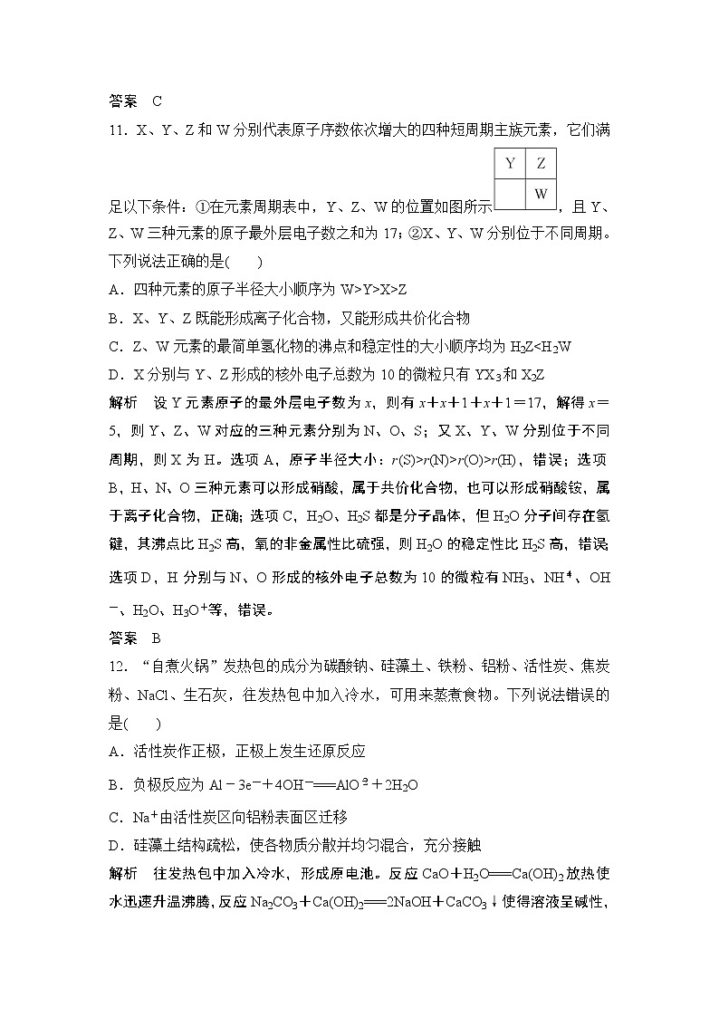
11.X、Y、Z和W分别代表原子序数依次增大的四种短周期主族元素,它们满足以下条件:①在元素周期表中,Y、Z、W的位置如图所示,且Y、Z、W三种元素的原子最外层电子数之和为17;②X、Y、W分别位于不同周期。下列说法正确的是( )
A.四种元素的原子半径大小顺序为W>Y>X>Z
B.X、Y、Z既能形成离子化合物,又能形成共价化合物
C.Z、W元素的最简单氢化物的沸点和稳定性的大小顺序均为H2Zr(N)>r(O)>r(H),错误;选项B,H、N、O三种元素可以形成硝酸,属于共价化合物,也可以形成硝酸铵,属于离子化合物,正确;选项C,H2O、H2S都是分子晶体,但H2O分子间存在氢键,其沸点比H2S高,氧的非金属性比硫强,则H2O的稳定性比H2S高,错误;选项D,H分别与N、O形成的核外电子总数为10的微粒有NH3、NH、OH-、H2O、H3O+等,错误。
答案 B
12.“自煮火锅”发热包的成分为碳酸钠、硅藻土、铁粉、铝粉、活性炭、焦炭粉、NaCl、生石灰,往发热包中加入冷水,可用来蒸煮食物。下列说法错误的是( )
A.活性炭作正极,正极上发生还原反应
B.负极反应为Al-3e-+4OH-===AlO+2H2O
C.Na+由活性炭区向铝粉表面区迁移
D.硅藻土结构疏松,使各物质分散并均匀混合,充分接触
解析 往发热包中加入冷水,形成原电池。反应CaO+H2O===Ca(OH)2放热使水迅速升温沸腾,反应Na2CO3+Ca(OH)2===2NaOH+CaCO3↓使得溶液呈碱性,则溶液中发生反应2Al+2OH-+2H2O===2AlO+3H2↑,该反应为原电池的总反应,负极反应为Al-3e-+4OH-===AlO+2H2O,正极反应为2H2O+2e-===2OH-+H2↑。选项A,活性炭作正极,正极上得电子发生还原反应,故A正确;选项B,负极反应为Al-3e-+4OH-===AlO+2H2O,故B正确;选项C,Na+向正极移动,故C错误;选项D,硅藻土结构疏松,孔隙大,能使各物质分散并均匀混合,充分接触,故D正确。
答案 C
13.25 ℃时,在10 mL 0.1 mol·L-1 Na2CO3溶液中逐滴加入0.1 mol·L-1 HCl溶液20 mL,溶液中含碳微粒的物质的量随溶液pH的变化如图所示。下列说法错误的是( )
A.HCl溶液滴加一半时,溶液pH大于7
B.在N点,溶液中NaHCO3的物质的量浓度为0.1 mol·L-1
C.H2CO3的Ka2的数量级为10-11
D.0.1 mol·L-1 Na2CO3溶液中:c(Na+)+c(H+)=c(OH-)+2c(CO)+c(HCO)
解析 HCl溶液滴加一半时,溶液的溶质为碳酸氢钠和氯化钠,溶液的pH大于7,A正确;由题图可知,N点时加入的HCl溶液体积为10 mL,故N点溶液中NaHCO3的物质的量浓度为0.05 mol·L-1,B错误;在M点对应溶液中,c(CO)=c(HCO),pH约为11,据此可推断出H2CO3的Ka2的数量级为10-11,C正确;根据电荷守恒知c(Na+)+c(H+)=c(OH-)+2c(CO)+c(HCO),D正确。
答案 B
非选择题
二、非选择题(包括必考题和选考题两部分。第26~28题为必考题,每道题考生都必须作答。第35、36题为选考题,考生根据要求作答。)
(一)必考题(共43分)
26.(15分)(2018·山东滨州高三期末)二氯化二硫(S2Cl2)是一种重要的化工原料,常用作橡胶硫化剂,改变生橡胶受热发粘、遇冷变硬的性质。查阅资料可知S2Cl2具有下列性质:
物理
性质
毒性
色态
挥发性
熔点
沸点
剧毒
金黄色液体
易挥发
-76 ℃
138 ℃
化学
性质
①300 ℃以上完全分解
②S2Cl2+Cl22SCl2
③遇高热或与明火接触,有引起燃烧的危险
④受热或遇水分解放热,放出腐蚀性烟气
(1)制取少量S2Cl2
实验室可利用硫与少量氯气在110~140 ℃反应制得S2Cl2粗品,氯气过量则会生成SCl2。
①仪器m的名称为________,装置F中试剂的作用是
__________________________________________________________。
②装置连接顺序:A→________→________→________→E→D。
③实验前打开K1,通入一段时间的氮气排尽装置内空气。实验结束停止加热后,再通入一段时间的氮气,其目的是___________________________________。
④为了提高S2Cl2的纯度,实验的关键是控制好温度和________。
(2)少量S2Cl2泄漏时应喷水雾减慢其挥发(或扩散),并产生酸性悬浊液,但不要对泄漏物或泄漏点直接喷水,其原因是_______________________。
(3)S2Cl2遇水会生成SO2、HCl两种气体,某同学设计了如下实验方案来测定该混合气体中SO2的体积分数。
①W溶液可以是________(填标号)。
a.H2O2溶液
b.KMnO4溶液(硫酸酸化)
c.氯水
②该混合气体中二氧化硫的体积分数为________(用含V、m的式子表示)。
解析 (1)①根据仪器构造可判断仪器m的名称为直形冷凝管(或冷凝管);生成的氯气中含有氯化氢,则装置F中试剂的作用是除去Cl2中混有的HCl杂质。②根据已知信息可知参加反应的氯气必须是干燥纯净的,利用F除去氯化氢,利用C干燥氯气,所以装置连接顺序为A→F→C→B→E→D。③氯气有毒,所以实验结束停止加热后,再通入一段时间氮气的目的是将装置内的氯气排入D内吸收以免污染空气,同时也将B中残留的S2Cl2排入E中收集。④由于氯气过量会生成SCl2,且S2Cl2 300 ℃以上完全分解,所以为了提高S2Cl2的纯度,实验的关键是控制好温度和滴入浓盐酸的速率。(2)由于S2Cl2受热或遇水分解放热,放出腐蚀性烟气,所以泄漏时应喷水雾减慢其挥发,不要对泄漏物或泄漏点直接喷水; (3)①三种物质均可以把SO2氧化为硫酸,进而与氢氧化钡反应生成硫酸钡沉淀,但酸性高锰酸钾也能氧化氯化氢,所以W溶液可以是双氧水或氯水,不能是酸性高锰酸钾,答案选ac;②m g固体是硫酸钡,根据硫原子守恒可知SO2的物质的量是 mol,所以该混合气体中二氧化硫的体积分数为×100%=×100%。
答案 (1)①直形冷凝管(或冷凝管) 除去Cl2中混有的HCl杂质 ②F C B ③将装置内的氯气排入D内吸收以免污染空气,并将B中残留的S2Cl2排入E中收集
④滴入浓盐酸的速率(或B中通入氯气的量,其他合理答案均得分)
(2)防止S2Cl2遇水分解放热,放出腐蚀性烟气
(3)①ac ②×100%或%或%或%
27.(14分)(2018·北京西城区模拟)氧化钴(Co2O3)粉体材料在工业、电子、电讯等领域都有着广阔的应用前景。某铜钴矿石主要含有CoO(OH)、CoCO3、Cu2(OH)2CO3和SiO2,其中还含有一定量的Fe2O3、MgO和CaO等。由该矿石制备Co2O3的部分工艺过程如下:
Ⅰ.将粉碎的矿石用过量的稀H2SO4和Na2SO3溶液浸泡。
Ⅱ.浸出液除去含铜的化合物后,向溶液中先加入NaClO3溶液,再加入一定浓度的Na2CO3溶液,过滤,分离除去沉淀a[主要成分是Na2Fe6(SO4)4(OH)12]。
Ⅲ.向上述滤液中加入足量NaF溶液,过滤,分离除去沉淀b。
Ⅳ.Ⅲ中滤液加入浓Na2CO3溶液,获得CoCO3沉淀。
Ⅴ.将CoCO3溶解在盐酸中,再加入(NH4)2C2O4溶液,产生CoC2O4·2H2O沉淀。分离出沉淀,将其在400 ℃~600 ℃煅烧,即得到Co2O3。
请回答:
(1)Ⅰ中,稀硫酸溶解CoCO3的化学方程式是_________________________
___________________________________________________________,
加入Na2SO3溶液的主要作用是____________________________________。
(2)根据图1、图2分析:
①矿石粉末浸泡的适宜条件应是_______________________________。
②图中铜、钴浸出率下降的可能原因是___________________________。
(3)Ⅱ中,浸出液中的金属离子与NaClO3反应的离子方程式:ClO+________+________===Cl-+________+________+________。
(4)Ⅱ中,检验铁元素完全除去的试剂是________,实验现象是________。
(5)Ⅱ、Ⅳ中,加入Na2CO3的作用分别是__________________________、
______________________________________________________________。
(6)Ⅲ中,沉淀b的成分是MgF2、________(填化学式)。
(7)Ⅴ中,分离出纯净的CoC2O4·2H2O的操作是____________________。
解析 Ⅰ.将粉碎的矿石用过量的稀H2SO4和Na2SO3溶液浸泡,目的是为了把CoO(OH)、CoCO3、Cu2(OH)2CO3等溶解,以提取目标元素,并把+3价Co还原为+2价,此时Fe2O3、MgO和CaO等会溶解,铁由+3价还原为+2价;Ⅱ.浸出液除去含铜的化合物后,向溶液中先加入NaClO3溶液把+2价铁氧化为+3价,再加入一定浓度的Na2CO3溶液,过滤,分离除去沉淀a[主要成分是Na2Fe6(SO4)4(OH)12],这一步除去了杂质元素铁。Ⅲ.向上述溶液中加入足量NaF溶液是为了把钙离子和镁离子除去,过滤,分离除去沉淀氟化钙、氟化镁,b为氟化钙和氟化镁。Ⅳ.Ⅲ中滤液加入浓Na2CO3溶液,获得CoCO3沉淀。Ⅴ.将CoCO3溶解在盐酸中,再加入(NH4)2C2O4溶液,产生CoC2O4·2H2O沉淀。分离出沉淀,将其在400 ℃~600 ℃煅烧,即得到Co2O3。
(1)Ⅰ中,稀硫酸溶解CoCO3的化学方程式是CoCO3+H2SO4===CoSO4+CO2↑+H2O,加入Na2SO3溶液的主要作用是将Co3+还原为Co2+(或作还原剂)。
(2)①由图1、图2可知,矿石粉末浸泡的适宜条件应是65 ℃~75 ℃、pH为0.5~1.5。②图1中铜、钴浸出率下降的可能原因是pH升高后,溶液中c(H+)浓度下降,使得溶解CoO(OH)、CoCO3、Cu2(OH)2CO3的能力下降。
(3)Ⅱ中,浸出液中的金属离子与NaClO3反应的离子方程式为ClO+6Fe2++6H+===Cl-+6Fe3++3H2O。
(4)Ⅱ中,检验铁元素完全除去的试剂是KSCN溶液,实验现象是溶液不变红色。
(5)Ⅱ、Ⅳ中,加入Na2CO3的作用分别是调节溶液的pH、富集Co2+(生成CoCO3沉淀)。
(6)Ⅲ中,沉淀b的成分是MgF2、CaF2。
(7)Ⅴ中,分离出纯净的CoC2O4·2H2O操作是过滤、洗涤。
答案 (1)CoCO3+H2SO4===CoSO4+CO2↑+H2O将Co3+还原为Co2+(或作还原剂)
(2)①65 ℃~75 ℃、pH为0.5~1.5 ②pH升高后溶液中c(H+)浓度下降, 使得溶解CoO(OH)、CoCO3、Cu2(OH)2CO3的能力下降
(3)ClO+6Fe2++6H+===Cl-+6Fe3++3H2O
(4)KSCN溶液 溶液不变红色
(5)调节溶液的pH 富集Co2+(生成CoCO3沉淀)
(6)CaF2
(7)过滤、洗涤
28.(14分)控制、治理氮氧化物对大气的污染是改善大气质量的重要方法。回答下列与雾霾治理有关的问题:
Ⅰ.(1)在催化剂作用下,甲烷可还原氮氧化物,从而达到治理氮氧化物污染的目的。已知:
①CH4(g)+4NO2(g)===4NO(g)+CO2(g)+2H2O(g) ΔH=-574 kJ·mol-1;
②4NO2(g)+2N2(g)===8NO(g) ΔH=+586 kJ·mol-1。
则CH4(g)+4NO(g)===2N2(g)+CO2(g)+2H2O(g) ΔH=________ kJ·mol-1。
(2)工业烟气中的氮氧化物可用NH3催化还原,反应原理如图甲所示。
其中X为一种无毒的气体,则NH3催化还原氮氧化物的化学方程式为______________________________________________________。
(3)用NH3催化还原烟气中的氮氧化物时,当=x,用Fe作催化剂时,在NH3充足的条件下,不同x值对应的脱氮率α(被还原的氮氧化物的百分率)不同,在不同温度下其关系如图乙所示,当x=________时,脱氮效果最佳,最佳的脱氮温度是________ ℃。
Ⅱ.(4)甲醇是一种绿色燃料,甲醇的工业合成方法较多,如CO(g)+2H2(g)CH3OH(g)。在2 L恒容密闭容器中充入1 mol CO和2 mol H2混合原料气,充分反应达到平衡,测得平衡时混合物中CH3OH的体积分数与压强、温度的关系如图丙所示。
①图丙中压强p1、p2、p3的大小关系是__________________________________。
②C点平衡常数K=________,A、B、D三点的平衡常数K(分别用KA、KB、KD表示)的大小关系是________________________________________________。
③一定温度时,保持c(H2)不变,增大容器体积,平衡________(填“正向”“逆向”“不”)移动。
解析 Ⅰ.(1)根据盖斯定律,由①-②可得:CH4(g)+4NO(g)===2N2(g)+CO2(g)+2H2O(g) ΔH=-1 160 kJ·mol-1。(2)结合题意及题图甲中的反应物为NH3、NO、NO2,可知X为N2,故反应的化学方程式为2NH3+NO+NO2===2N2+3H2O。(3)由题图乙可知,当=1时,脱氮效果最佳,温度为300 ℃时脱氮率最高。Ⅱ.(4)①合成甲醇的反应为气体分子数减小的反应,故压强越大,平衡时反应体系中的甲醇含量越高,根据题图丙中压强与甲醇体积分数的关系可知压强p1>p2>p3。②C点甲醇的体积分数为50%,设平衡时甲醇的物质的量为n mol,由三段式法可求平衡时各物质的物质的量:
则n/(1-n+2-2n+n)=0.5,故n=0.75,则平衡常数K==48。由题图丙可知该反应为放热反应,故升高温度平衡逆向移动,平衡常数减小,故平衡常数的大小关系:KA>KB=KD。③保持c(H2)不变,增大容器体积,c(CH3OH)与c(CO)同等倍数减小,Qc不变,故平衡不移动。
答案 Ⅰ.(1)-1 160
(2)2NH3+NO+NO2===2N2+3H2O(或其他合理答案)
(3)1 300
Ⅱ.(4)①p1>p2>p3 ②48 KA>KB=KD ③不
(二)选考题:共15分。请考生从给出的2道题中任选一题作答。如果多做,则按所做第一题计分。
35.【选修3:物质结构与性质】(15分)铝和硅在地壳中含量丰富,其单质和化合物具有广泛的应用价值。请回答下列问题:
(1)①基态Si原子的价电子排布式为_______________________________。
②Si所在周期中的非金属元素(稀有气体除外),其第一电离能由小到大的顺序为____________________________________________________________。
③写出一种与SiCl4互为等电子体的离子的化学式_____________________
_________________________________________________________。
(2)AlCl3的相对分子质量为133.5,178 ℃开始升华,易溶于水、四氯化碳等,熔融时生成可挥发的二聚物(Al2Cl6),结构如图所示:
①二聚物中Al原子的杂化轨道类型为___________________________________
________________。
②从键的形成角度分析1键和2键的区别:_________________________________
________________________________________________________________。
(3)LiAlH4是一种特殊的还原剂,可将羧酸直接还原成醇。
CH3COOHCH2CH2OH
①AlH的VSEPR模型名称是________。
②CH3COOH分子中π键和σ键的数目之比为________,分子中键角α________(填“>”、“=”或“

