2019届二轮复习 物质的量在化学实验中的应用 作业(全国通用) 练习
展开物质的量在化学实验中的应用
1.下列溶液中溶质的物质的量浓度为1 mol/L的是( )
A.将58.5 g NaCl溶解于1 L水中配成的溶液
B.将80 g SO3溶于水并配成1 L溶液
C.将0.5 mol/L的NaNO3溶液100 mL加热蒸发掉50 g水的溶液
D.含K+为2 mol的K2SO4溶液
解析:B [A中水的体积是1 L,溶液体积一定不是1 L;C中蒸发掉50 g水后,溶液的体积一定不是50 mL;D中未指明溶液体积。]
2.下列溶液中,跟100 mL 0.5 mol/LNaCl溶液所含的Cl-物质的量浓度相同的是( )
A.100 mL 0.5 mol/LMgCl2溶液
B.200 mL 0.25 mol/LAlCl3溶液
C.50 mL 1 mol/LNaCl溶液
D.25 mL 0.5 mol/LHCl溶液
解析:D [0.5 mol/LNaCl溶液所含Cl-的物质的量浓度为0.5 mol/L。A项,溶液中Cl-的物质的量浓度为0.5 mol/L×2=1 mol/L;B项,溶液中Cl-的物质的量浓度为0.25 mol/L×3=0.75 mol/L;C项,Cl-的物质的量浓度为1 mol/L;D项,Cl-的物质的量浓度为0.5 mol/L。]
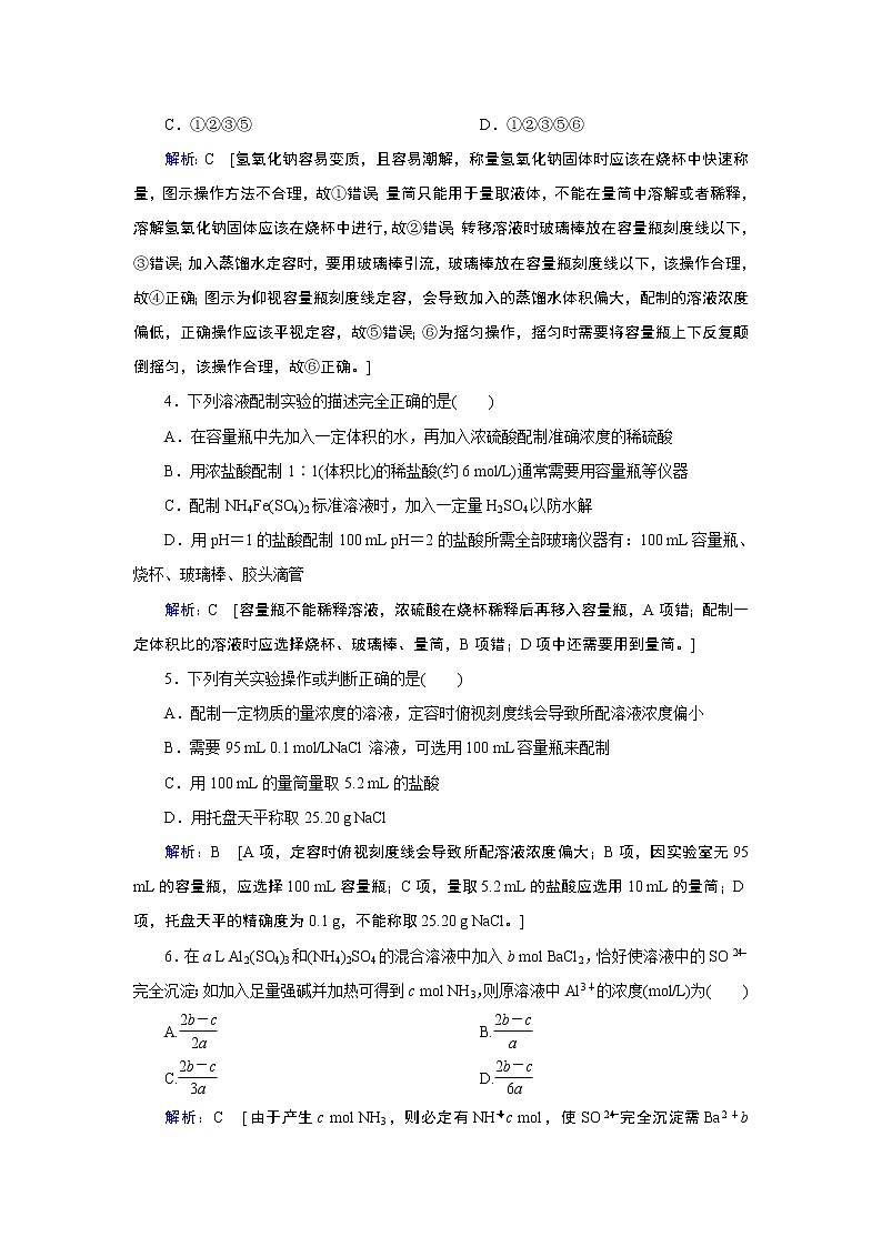
3.某同学按下图所示的步骤配制50 mL一定物质的量浓度的NaOH溶液,其中不正确的操作有( )
A.②⑤ B.①②⑤
C.①②③⑤ D.①②③⑤⑥
解析:C [氢氧化钠容易变质,且容易潮解,称量氢氧化钠固体时应该在烧杯中快速称量,图示操作方法不合理,故①错误;量筒只能用于量取液体,不能在量筒中溶解或者稀释,溶解氢氧化钠固体应该在烧杯中进行,故②错误;转移溶液时玻璃棒放在容量瓶刻度线以下,③错误;加入蒸馏水定容时,要用玻璃棒引流,玻璃棒放在容量瓶刻度线以下,该操作合理,故④正确;图示为仰视容量瓶刻度线定容,会导致加入的蒸馏水体积偏大,配制的溶液浓度偏低,正确操作应该平视定容,故⑤错误;⑥为摇匀操作,摇匀时需要将容量瓶上下反复颠倒摇匀,该操作合理,故⑥正确。]
4.下列溶液配制实验的描述完全正确的是( )
A.在容量瓶中先加入一定体积的水,再加入浓硫酸配制准确浓度的稀硫酸
B.用浓盐酸配制1∶1(体积比)的稀盐酸(约6 mol/L)通常需要用容量瓶等仪器
C.配制NH4Fe(SO4)2标准溶液时,加入一定量H2SO4以防水解
D.用pH=1的盐酸配制100 mL pH=2的盐酸所需全部玻璃仪器有:100 mL容量瓶、烧杯、玻璃棒、胶头滴管
解析:C [容量瓶不能稀释溶液,浓硫酸在烧杯稀释后再移入容量瓶,A项错;配制一定体积比的溶液时应选择烧杯、玻璃棒、量筒,B项错;D项中还需要用到量筒。]
5.下列有关实验操作或判断正确的是( )
A.配制一定物质的量浓度的溶液,定容时俯视刻度线会导致所配溶液浓度偏小
B.需要95 mL 0.1 mol/LNaCl溶液,可选用100 mL容量瓶来配制
C.用100 mL的量筒量取5.2 mL的盐酸
D.用托盘天平称取25.20 g NaCl
解析:B [A项,定容时俯视刻度线会导致所配溶液浓度偏大;B项,因实验室无95 mL的容量瓶,应选择100 mL容量瓶;C项,量取5.2 mL的盐酸应选用10 mL的量筒;D项,托盘天平的精确度为0.1 g,不能称取25.20 g NaCl。]
6.在a L Al2(SO4)3和(NH4)2SO4的混合溶液中加入b mol BaCl2,恰好使溶液中的SO完全沉淀;如加入足量强碱并加热可得到c mol NH3,则原溶液中Al3+的浓度(mol/L)为( )
A. B.
C. D.
解析:C [由于产生c mol NH3,则必定有NHc mol,使SO完全沉淀需Ba2+b mol,因此SO有b mol。根据电荷守恒:2c(SO)=c(NH)+3c(Al3+),则3c(Al3+)=mol/L,c(Al3+)=mol/L。]
7.V L浓度为0.5 mol/L的盐酸,欲使其浓度增大1倍,采取的措施合理的是( )
A.通入标准状况下的HCl气体11.2V L
B.加入10 mol/L的盐酸0.1V L,再稀释至1.5V L
C.将溶液加热浓缩到0.5V L
D.加入V L 1.5 mol/L的盐酸混合均匀
解析:B [A项,通入HCl气体后溶液的体积会发生变化,若溶液体积不变时所给数据是合理的,该项不合理;C项,盐酸具有挥发性,加热浓缩会导致HCl挥发,该项不合理;D项,不同浓度盐酸混合时,混合后溶液的体积不能用两溶液的体积加和,该项不合理。]
8.几种盐的溶解度曲线如下,下列叙述正确的是( )
A.40 ℃时将3.5 g NaCl溶于100 g水中,降温至0 ℃,可析出NaCl晶体
B.20 ℃时KNO3饱和溶液的质量分数是31.6%
C.60 ℃时,200 g水中溶解80 g CuSO4达饱和,当降至30 ℃时,可析出30 g CuSO4晶体
D.30 ℃时,将35 g KNO3和35 g NaCl同时溶于100 g水中,蒸发时先析出的是NaCl
解析:D [图为A项中3.5 g NaCl与100 g水在0 ℃时还未饱和,当然不可能有晶体析出:B项中,20 ℃时KNO3的溶解度为31.6 g,该温度下饱和溶液中溶质的质量分数比31.6小;C项中如果析出无水CuSO4,则析出晶体为30 g,但析出硫酸铜晶体带有结晶水,故析出晶体质量肯定大于30 g。A、B、C均被淘汰,D项正确。]
9.若20 g密度为ρ g·cm-3的Ca(NO3)2溶液中含有2 g Ca(NO3)2,则溶液中NO的物质的量浓度为( )
A.mol/L B.mol/L
C.mol/L D.mol/L
解析:C [Ca(NO3)2的物质的量浓度为=mol/L,NO的物质的量浓度为mol/L。]
10.在25 ℃时,将两个铂电极插入一定量饱和Na2SO4溶液中进行电解,通电一段时间后,在阳极上产生a mol气体,同时有w g Na2SO4·10H2O晶体析出。若温度不变,此时剩余溶液中溶质的质量分数为( )
A.% B.%
C.% D.%
解析:D [惰性电极电解硫酸钠溶液的实质是电解水,阳极上产生a mol O2,即消耗水2a mol。原溶液为饱和溶液,电解后温度不变,溶液浓度也不变,说明电解消耗的水与析出的硫酸钠晶体混合后形成的溶液与原饱和溶液浓度相同,则剩余 溶液中溶质的质量分数为×100%,即%。]
11.实验室需要0.1 mol/LNaOH溶液450 mL和0.5 mol/L硫酸溶液500 mL。根据这两种溶液的配制情况回答下列问题:
(1)如图所示的仪器中配制溶液肯定不需要的是 ________ (填序号),配制上述溶液还需用到的玻璃仪器是 ________ (填仪器名称)。
(2)在配制NaOH溶液时:
①根据计算用托盘天平称取NaOH的质量为 ______ g;
②若NaOH溶液在转移至容量瓶时,洒落了少许,则所得溶液浓度 ________ (填“>”、“<”或“=”)0.1 mol/L;
③若NaOH固体溶解后立即移入容量瓶→洗烧杯→洗涤液移入容量瓶→定容,则所得溶液浓度 ________ (填“>”、“<”或“=”)0.1 mol/L。
(3)在配制硫酸溶液时:
①所需质量分数为98%、密度为1.84 g·cm-3的浓硫酸的体积为 ________ (计算结果保留一位小数)mL;
②如果实验室有15 mL、20 mL、50 mL量筒,应选用 ________ mL量筒最好;
③配制过程中需先在烧杯中将浓硫酸进行稀释,稀释时操作方法是______________。
解析:(1)配制溶液需要五种玻璃仪器:量筒、烧杯、玻璃棒、胶头滴管、容量瓶。(2)①因无450 mL的容量瓶,配制NaOH溶液要用500 mL的容量瓶,m(NaOH)=c·V·M=0.1 mol/L×0.5 L×40 g·mol-1=2.0 g;③NaOH溶于水放出大量热,应把它冷却至室温后再移入容量瓶中,否则定容后,溶液冷却到室温后,体积减小,浓度偏高。(3)①c(浓)·V(浓)=c(稀)·V(稀),即×V(浓)=0.5×0.5,得V(浓)≈0.013 6 L=13.6 mL;②选用15 mL量筒最好,误差小;③注意三点:酸入水、沿器壁、棒搅拌。
答案:(1)A、C 烧杯、玻璃棒 (2)①2.0 ②< ③>
(3)①13.6 ②15 ③将浓硫酸沿器壁缓缓倒入水中,并用玻璃棒不断搅拌
12.已知硫酸、氨水的密度与所加水的量的关系如图所示,现有硫酸与氨水各一份,请根据表中信息,回答下列问题。
| 溶质的物质的量浓度/(mol·L-1) | 溶液的密度/(g·cm-3) |
硫酸 | c1 | ρ1 |
氨水 | c2 | ρ2 |
(1)表中硫酸的质量分数为 ________ (不写单位,用含c1、ρ1的代数式表示)。
(2)物质的量浓度为c1mol·L-1的硫酸与水等体积混合(混合后溶液的体积变化忽略不计),所得溶液的物质的量浓度为 ________ mol·L-1。
(3)将物质的量浓度分别为c2mol·L-1和c2 mol·L-1的氨水等质量混合,所得溶液的密度 ________ (填“大于”、“小于”或“等于”,下同)ρ2 g·cm-3,所得溶液的物质的量浓度 ________ c2 mol·L-1(设混合后溶液的体积变化忽略不计)。
解析:(1)设硫酸的体积为1 L,则w(H2SO4)=×100%=%。(2)硫酸与水等体积混合(混合后溶液的体积变化忽略不计),溶液的体积变为原来的2倍,则溶液的物质的量浓度为 mol·L-1。
(3)根据图像可知,氨水的浓度越大,密度越小,则c2 mol·L-1氨水的密度小于 c2mol·L-1氨水的密度,等质量时,c2 mol·L-1氨水的体积小于c2 mol·L-1氨水的体积。两者混合后,所得溶液的密度一定比ρ2大,所得溶液的物质的量浓度趋近于体积大者,故大于 c2mol·L-1。
答案:(1)% (2)c1/2 (3)大于 大于
13.(导学号27346122)Na2CO3和NH4Cl的溶解度曲线如图所示。请回答下列问题。
(1)t1℃时,NH4Cl的溶解度 ________ Na2CO3的溶解度(填“大于”“小于”或“等于”)。
(2)t2℃时,Na2CO3饱和溶液的溶质质量分数 ________ NH4Cl饱和溶液的溶质质量分数(填“大于”“小于”或“等于”)。
(3)t1℃时,一小试管内盛有Na2CO3的饱和溶液,试管底部还存有少许Na2CO3固体,将小试管放入盛有水的烧杯中,现将多量的NaOH固体加入烧杯内的水中,小试管内的固体物质逐渐溶解,原因是__________________________________________________________
________________________________________________________________________。
解析:(1)在t2℃以下,Na2CO3的溶解度小于NH4Cl的溶解度。
(2)t2℃时,NH4Cl与Na2CO3的溶解度相等,所以两者饱和溶液溶质质量分数相等。
(3)由于NaOH固体溶于水是放热的,温度升高,Na2CO3溶解度增大,原饱和溶液变为不饱和溶液,又可以溶解碳酸钠。
答案:(1)大于 (2)等于 (3)氢氧化钠溶于水放出热量,温度升高,碳酸钠的溶解度增大,变为不饱和溶液,所以又能溶解碳酸钠

