2019届二轮复习 化学工艺流程 作业(全国通用) 练习
展开特训16 化学工艺流程
1.(2018·苏州期中)水泥是重要的建筑材料。水泥熟料的主要成分为CaO、SiO2,并含有一定量的铁和铝等金属的氧化物。实验室测定水泥样品中钙含量的过程如图所示
(1)在溶解水泥样品过程中,以盐酸为溶剂,氯化铵为助溶剂,还需要加入几滴硝酸。加入硝酸的目的是________,还常使用________(填一种)等物质代替硝酸。
(2)沉淀A的主要成分能与氢氟酸发生反应,该反应的化学方程式为______________________________________________________________________。
(3)沉淀B的主要成分有______________________________________________(填化学式)。
(4)加氨水的过程中,加热的目的是_______________________________________。
(5)草酸钙沉淀经稀H2SO4处理后、用KMnO4标准溶液滴定,通过测定草酸的量可间接获知钙的含量,滴定过程中发生反应的离子方程式为_____________________________________________________________________。
解析 (1)盐酸是将CaO、铁和铝的氧化物溶解,HNO3一般是作氧化剂,此题中只可能氧化生成的Fe2+,使其转化为Fe3+,便于除去。可以使用绿色氧化剂H2O2代替HNO3作氧化剂。(2)SiO2不溶于盐酸,沉淀A为SiO2。(3)滤液中存在Ca2+、Fe3+、Al3+,加氨水沉淀Fe3+、Al3+,生成Fe(OH)3、Al(OH)3除去。(4)加热目的是使胶体聚沉,易于沉淀分离。(5)注意硫酸酸处理后,CaC2O4~H2C2O4,H2C2O4是弱酸,不能拆。
答案 (1)将样品中可能存在的Fe2+氧化为Fe3+ 双氧水
(2)SiO2+4HF===SiF4↑+2H2O (3)Fe(OH)3、Al(OH)3
(4)使胶体聚沉,易于沉淀分离 (5)2MnO+5H2C2O4+6H+===2Mn2++10CO2↑+ 8H2O
2.(2017·无锡一调)碱式硫酸铁[Fe(OH)SO4]是一种用于污水处理的新型高效絮凝剂,在医药上也可用于治疗消化性溃疡出血。工业上利用废铁屑(含少量氧化铝、氧化铁等)生产碱式硫酸铁的流程如下:
已知:部分阳离子以氢氧化物形式沉淀时溶液的pH如下表所示。
沉淀物 | Fe(OH)3 | Fe(OH)2 | Al(OH)3 |
开始沉淀 | 2.3 | 7.5 | 3.4 |
完全沉淀 | 3.2 | 9.7 | 4.4 |
回答下列问题:
(1)粉碎过筛的目的是________________________________________________
___________________________________________________________________。
(2)加入少量NaHCO3的目的是___________________________________。
(3)反应釜中发生反应的离子方程式为_____________________________________________________________________
____________________________________________________________________。
在实际生产中,常同时通入O2以减少NaNO2的用量,若参与反应的O2有11.2 L(标准状况),则相当于节约NaNO2的物质的量为________。
(4)聚合釜中溶液的pH必须控制在一定的范围内。pH偏小时Fe3+水解程度弱,pH偏大时则________________________________________________________。
(5)相对于常压蒸发,减压蒸发的优点是__________________________________
_________________________________________________________________。
解析 (2)酸浸槽中生成物为Al3+和Fe2+(Fe3+易被Fe还原)等,Al3+是杂质离子,用NaHCO3调pH=4.4~7.5,使Al3+转化为Al(OH)3而除去。(3)根据流程图信息知Fe2++NO―→Fe3++NO↑,根据得失电子守恒、电荷守恒、原子守恒写出答案。(5)减压蒸发时,水的沸点低于100 ℃,压强越低.水的沸点越低,碱式硫酸铁越难分解。
答案 (1)选取细小颗粒,增大反应物接触面积,提高“酸浸”的反应速率
(2)调节溶液pH,使溶液中的Al3+沉淀
(3)2H++Fe2++NO===Fe3++NO↑+H2O 2 mol
(4)形成Fe(OH)3沉淀
(5)减压蒸发,可防止温度过高,碱式硫酸铁分解
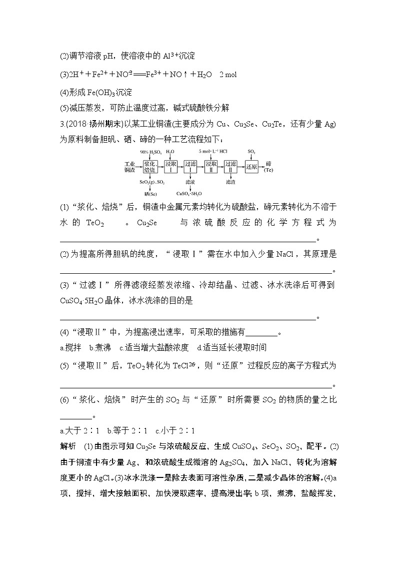
3.(2018·扬州期末)以某工业铜渣(主要成分为Cu、Cu2Se、Cu2Te,还有少量Ag)为原料制备胆矾、硒、碲的一种工艺流程如下:
(1)“浆化、焙烧”后,铜渣中金属元素均转化为硫酸盐,碲元素转化为不溶于水的TeO2。Cu2Se与浓硫酸反应的化学方程式为________________________________________________________________。
(2)为提高所得胆矾的纯度,“浸取Ⅰ”需在水中加入少量NaCl,其原理是____________________________________________________________________。
(3)“过滤Ⅰ”所得滤液经蒸发浓缩、冷却结晶、过滤、冰水洗涤后可得到CuSO4·5H2O晶体,冰水洗涤的目的是
________________________________________________________________。
(4)“浸取Ⅱ”中,为提高浸出速率,可采取的措施有________。
a.搅拌 b.煮沸 c.适当增大盐酸浓度 d.适当延长浸取时间
(5)“浸取Ⅱ”后,TeO2转化为TeCl,则“还原”过程反应的离子方程式为____________________________________________________________________。
(6)“浆化、焙烧”时产生的SO2与“还原”时所需要SO2的物质的量之比________。
a.大于2∶1 b.等于2∶1 c.小于2∶1
解析 (1)由图示可知Cu2Se与浓硫酸反应,生成CuSO4、SeO2、SO2,配平。(2)由于铜渣中有少量Ag,和浓硫酸生成微溶的Ag2SO4,加入NaCl,转化为溶解度更小的AgCl。(3)冰水洗涤一是除去表面可溶性杂质,二是减少晶体的溶解。(4)a项,搅拌,增大接触面积,加快浸取速率,提高浸出率;b项,煮沸,盐酸挥发,错误;c项,提高浓度,加快浸取速率,提高浸出率;d项,效率下降,错误。(5)注意“浸取Ⅱ后,TeO2转化为TeCl”利用SO2将TeCl还原为Te。(6)“浆化、焙烧”时1 mol Cu2Te产生4 mol SO2,“还原”时生成1 mol Te需要2 mol SO2,但“浆化、焙烧”时Cu2Se也能产生SO2,a正确。
答案 (1)Cu2Se+6H2SO42CuSO4+SeO2↑+4SO2↑+6H2O
(2)使微溶的Ag2SO4转化为更难溶的AgCl,防止进入CuSO4溶液
(3)洗去表面杂质,降低晶体溶解损失 (4)a、c
(5)TeCl+2SO2+4H2O===Te + 2SO+6Cl-+8H+ (6)a
4.(2018·南京盐城一模)碱式碳酸镁[4MgCO3·Mg(OH)2·4H2O]是重要的无机化工产品。一种由白云石[主要成分为CaMg(CO3)2,还含少量SiO2、Fe2O3等]为原料制备碱式碳酸镁(国家标准中CaO的质量分数≤0.43%)的实验流程如下:
(1)“煅烧”时发生主要反应的化学方程式为
__________________________________________________________________。
(2)常温常压下“碳化”可使镁元素转化为Mg(HCO3)2,“碳化”时终点pH对最终产品中CaO含量及碱式碳酸镁产率的影响如图1和图2所示。
①应控制“碳化”终点pH约为________,发生的主要反应的化学方程式为__________________________________________________________________
和_________________________________________________________。
②图2中,当pH=10.0时,镁元素的主要存在形式是____________(写化学式)。
(3)“热解”生成碱式碳酸镁的化学方程式为
__________________________________________________________________。
(4)该工艺为达到清洁生产,可以循环利用的物质是_____________(写化学式)。
解析 (1)白云石主要成分为CaMg(CO3)2,煅烧时生成CaO、MgO,放出CO2。(2)①由图2可知当pH<9.0时产率高,结合图1可知pH=9.0时CaO含量低。煅烧后MgO、CaO消化后生成Mg(OH)2、Ca(OH)2。碳化后,Mg(OH)2生成Mg(HCO3)2,由图可知Ca(OH)2生成CaCO3。②pH变大,c(OH-)增大,生成Mg(OH)2。(3)Mg(HCO3)2受热分解生成4MgCO3·Mg(OH)2·4H2O,根据镁、碳原子关系可知有CO2生成。
答案 (1)CaMg(CO3)2CaO+MgO+2CO2↑
(2)①9.0 Mg(OH)2+2CO2===Mg(HCO3)2
Ca(OH)2+CO2===CaCO3↓+H2O ②Mg(OH)2
(3)5Mg(HCO3)24MgCO3·Mg(OH)2·4H2O↓+6CO2↑ (4)CO2
5.(2018·苏锡常镇一调)以菱锰矿(主要成分MnCO3,还含有FeCO3、CaCO3、SiO2、Al2O3、Fe2O3、MgCO3等杂质)为原料制备二氧化锰的工艺流程如下:
已知草酸钙、草酸镁不溶于水。
(1)写出“氧化”时发生反应的离子方程式:
________________________________________________________________。
(2)“中和”的目的是将铁、铝元素转化为沉淀除去,化合物X可用______________________________________(写一种物质的化学式)。
(3)该工艺流程中固体1和固体2均需用水洗涤,目的是
_________________________________________________________。
(4)“除杂”时,除去的金属离子有______________________________________。
(5)“电解”原理如图所示,阳极的电极反应式为
_____________________________________________________________。
(6)该流程中可以循环使用的物质有________。
解析 (1)酸性条件下MnO2将Fe2+氧化为Fe3+,自身被还原为Mn2+。(2)选用能和H+反应,同时不引入新杂质,可以用MnCO3,也可以用CaCO3(引入Ca2+,后续加草酸除Ca+)。(3)注意是杂质固体水洗,洗出液可以循环利用,提高锰的浸出率。(4)由题给信息,中和时除去杂质离子Fe3+、Al3+,还有Ca2+、Mg2+未除去。(5)阳极发生氧化反应:Mn2+→MnO2,注意溶液呈酸性。电解MnSO4除生成MnO2外还有H2SO4,由流程图均可循环使用。
答案 (1)MnO2+2Fe2++4H+===Mn2+ +2Fe3++2H2O (2)CaCO3(或MnCO3等合理答案均可)
(3)用水洗涤滤渣,洗出液用于酸浸工序,提高锰的回收率(或用水洗涤滤渣,洗出液循环利用,提高锰的回收率等合理答案均可) (4)Ca2+、Mg2+ (5)Mn2++2H2O-2e-=== MnO2+4H+
(6)H2SO4、MnO2
6.(2016·扬州高三5月第四次模拟)粗碳酸锂(含有Na+、K+、Ca2+等杂质离子)制备高纯碳酸锂的工艺流程如下:
碳酸锂溶解度与温度的关系见下表:
温度/℃ | 0 | 20 | 40 | 60 | 80 | 100 |
溶解度/g | 1.54 | 1.33 | 1.17 | 1.01 | 0.85 | 0.72 |
(1)浆料酸化时,温度不宜超过25 ℃的主要原因是
____________________________________________________________________。
判断酸化过程已经结束的明显现象为____________________________________。
(2)已知Ksp[Ca3(PO4)2]=2.0×10-29,为使溶液中c(Ca2+)≤2×10-5 mol·L-1,c(PO)的范围为________。
(3)蒸发时主要反应的离子方程式为
__________________________________________________________________。
母液循环次数对纯度、产率的影响如图所示,循环不宜超过3次的主要原因是
____________________________________________________________________。
(4)为了获得高纯Li2CO3,过滤Ⅱ后的操作为
____________________________________________________________。
答案 (1)温度过高,CO2和Li2CO3在水中溶解度减小,减小了反应速率 浆料变成澄清溶液
(2)c(PO)≥5×10-8 mol·L-1
(3)2Li++2HCOLi2CO3↓+CO2↑+H2O
循环次数增加,Na+、K+等杂质离子浓度增加,会降低产品纯度
(4)将沉淀用热水洗涤2~3次,干燥
7.(2017·苏锡常镇一调)以硼镁泥(主要成分为MgSiO3、Fe2O3及少量Al2O3、FeO和MnO)为原料制备高纯Mg(OH)2的流程如下:
已知:
①常温下此体系中各氢氧化物开始沉淀与沉淀完全时的pH范围如下:
pH | Mg(OH)2 | Mn(OH)2 | MnO(OH)2 | Fe(OH)2 | Al(OH)3 | Fe(OH)3 |
开始沉 淀时 | 9.3 | 7.1 | 7.8 | 7.6 | 3.7 | 2.3 |
沉定完 全时 | 10.8 | 10.8 | 9.8 | 9.6 | 4.7 | 3.7 |
②温度高于340 ℃时,Mg(OH)2开始分解为MgO和H2O。
(1)“浸取”时,为提高镁的浸取率可行的措施为________(填字母)。
a.将硼镁泥制成浆料
b.降低浸取温度
c.用盐酸多次浸取
(2)“浸取”时,MgSiO3与盐酸反应的化学方程式为
____________________________________________________________________。
(3)“除铁、铝”时,需调节溶液pH的范围为________。
(4)“除Mn2+”时发生反应的离子方程式为
________________________________________________________________;
过滤3所得滤渣中含有MnO(OH)2和________。
(5)“沉镁”时,反应温度与Mg(OH)2的产率如图所示,当温度超过60 ℃,随温度再升高,Mg(OH)2产率反而降低,其原因可能是
______________________________________________________________。
解析 (1)降低浸取温度,反应速率降低,浸取率降低。
(2)根据流程信息可知,产物是SiO2·nH2O,不要写成SiO2。(3)使铁、铝完全沉淀的pH分别为3.7和4.7,使锰、镁不沉淀的pH分别为7.1和9.3,故合理范围是4.7<pH<7.1。(4)离子方程式见答案。MnO(OH)2完全沉淀的pH为9.8,此时已有部分Mg2+开始沉淀为Mg(OH)2。
答案 (1)ac (2)MgSiO3+2HCl+(n-1)H2O===MgCl2+SiO2·nH2O
(3)4.7<pH<7.1 (4)Mn2++H2O2+2OH-===MnO(OH)2↓+H2O Mg(OH)2
(5)氨水挥发加剧,导致溶液中氨水浓度降低
8.三聚磷酸铝[AlH2P3O10·2H2O]是新一代无公害白色防锈颜料,可由膨润土(主要成分:Al2O3·4SiO2·3H2O;含少量杂质:FeO、Fe2O3、Na2O等)为原料制备。
(1)Al2O3·4SiO2·3H2O与硫酸反应的化学方程式为
_____________________________________________________________。
(2)“净化”时KMnO4首先将Fe2+氧化为Fe3+,再氧化反应生成的Mn2+。Fe2+被氧化为Fe3+的离子方程式为
_______________________________________________________________;
滤渣2中两种沉淀为Fe(OH)3和__________(填化学式)。
(3)“滤液3”中,若c(NH)=c(NH3·H2O),则该溶液显________(填“酸”“碱”或“中”)性。
(4)“中和”时,不同原料配比{n(H3PO4)/n[Al(OH)3]}对产品中{n(P2O5)/n[(Al2O3)]}的比值的影响如图1所示,则“中和”时反应发生反应的化学方程式为
_________________________________________________________________。
(5)通过X-射线衍射谱(XRD)测定产品的组成,可知“缩合”条件对其组成的影响,如图2和图3所示。故适宜的温度和时间为__________(填序号)。
①320 ℃ 3 h ②290 ℃ 3 h
③320 ℃ 4 h ④290 ℃ 4 h
解析 (1)Al2O3·4SiO2·3H2O中只有Al2O3可以与H2SO4反应,生成Al2(SO4)3,从流程图知,产物为SiO2·nH2O,根据元素守恒配平反应。(2)MnO氧化Fe2+生成Fe3+,自身还原为Mn2+,根据Mn和Fe得失电子守恒配平反应,MnO 氧化
Mn2+,生成MnO2。(3)n(NH )与n(NH3·H2O)以1∶1混合时,NH3·H2O的电离程度大于NH 的水解程度,即溶液显碱性。(4)H3PO4与Al(OH)3反应可能生成AlPO4,Al2(HPO4)3或Al(H2PO4)3。由图1知,n(H3PO4)/n[Al(OH)3]约为3.3(实际工业生产中H3PO4与NaOH反应略超过3∶1)时,对应生成的产物的量最多,且生成物中n(Al)∶n(P)=3∶1,所以生成的产物为Al(H2PO4)3。(5)图2中b对应生成的是AlH2P3O10·2H2O,即为290 ℃,图3中也是b对应生成的是AlH2P3O10·2H2O,即为4 h。
答案 (1)Al2O3·4SiO2·3H2O+3H2SO4+(4n—6)H2O===4SiO2·nH2O+Al2(SO4)3
或Al2O3·4SiO2·3H2O+3H2SO4===4SiO2·nH2O+Al2(SO4)3+(6—4n)H2O
(2)MnO+5Fe2++8H+===Mn2++5Fe3++4H2O MnO2
(3)碱
(4)Al(OH)3+3H3PO4Al(H2PO4)3+3H2O
(5)④

