还剩14页未读,
继续阅读
2020届高考化学二轮复习化学反应速率作业 (2) 练习
展开
1.(河北省廊坊一中2019届期中)下列影响化学反应速率的因素中,是通过改变活化分子百分数来实现的是( )
①改变气体物质的浓度 ②改变气体的压强 ③加入催化剂 ④改变气体的温度
A.只有①② B.只有③④
C.只有①③④ D.①②③④
【答案】B
【解析】升高温度活化分子百分数增多,催化剂降低反应的活化能,活化分子百分数增多;浓度和压强可以改变单位体积内的活化分子个数,而不能改变活化分子的百分数。
2.(辽宁省抚顺一中2019届期末)在2A(g)+B(s)3C(g)+4D(g)反应中,表示该反应速率最快的是( )
A.v(A)=0.5 mol/(L·s) B.v(B)=0.3 mol/(L·s)
C.v(C)=12 mol/(L·min) D.v(D)=6 mol/(L·min)
【答案】A
【解析】不同条件下不同物质表示的同一反应速率比较要先统一单位,然后除以该物质的化学计量数再进行比较,比值越大,表示反应速率越快。A.v=v(A)=0.25 mol/(L·s);B.B为固体,其浓度为常数,不用B的浓度变化表示反应速率;C.v=v(C)=4 mol/(L·min)=0.067 mol/(L·s);D.v=v(D)=1.5 mol/(L·min)=0.025 mol/(L·s);故表示该反应速率最快的是A项。
3.(湖南省岳阳一中2019届期中)将4 mol A气体和2 mol B气体在体积为2 L的密闭容器中混合,并在一定条件下发生反应:2A(g)+B(g)xC(g),经2 s后测得A的物质的量为2.8 mol,C的浓度为0.6 mol/L。现有下列几种说法, 其中正确的是( )
①2 s内用物质A表示的平均反应速率为0.3 mol/(L·s)
②2 s内用物质B表示的平均反应速率为0.6 mol/(L·s)
③2 s时物质B的转化率为70%
④x=2
A.①③ B.①④
C.②③ D.③④
【答案】B
【解析】①2 s内用物质A表示的平均反应速率为=0.3 mol/(L·s),①正确;②速率之比等于系数比,2 s内用物质B表示的平均反应速率为0.15 mol/(L·s),②错误;③2 s时物质B的转化率为×100%=30%,③错误;C的浓度为0.6 mol/L,C的物质的量变化量为1.2 mol,与A的变化量相同,x=2,④正确,故选B。
4.(湖南省怀化一中2019届期末)将一定量的固体Ag2SO4置于容积不变的容器中(装有少量V2O5),在某温度下发生反应:Ag2SO4(s)Ag2O(s)+SO3(g) 2SO3(g)2SO2(g)+O2(g)反应经过10 min达到平衡,测得c(SO3)=0.4 mol/L、c(SO2)=0.1 mol/L,则下列叙述中正确的是( )
A.容器里气体的密度为40 g/L
B.SO3的分解率为30%
C.在这10 min内的平均速率为v(O2)=0.05 mol·L-1·min-1
D.化学反应速率:v(Ag2SO4)=v(SO3)
【答案】A
【解析】混合气中c(SO3)=0.4 mol/L、c(SO2)=0.1 mol/L,则氧气就是0.05 mol/L,所以混合气体的密度是80×0.4 g/L+64×0.1 g/L+32×0.05 g/L=40 g/L,选项A正确;c(SO2)=0.1 mol/L,则消耗三氧化硫就是0.1 mol/L,所以三氧化硫的分解率是0.1÷0.5=0.2,即20%,故B错误;氧气在这10 min内的平均速率为v(O2)=0.05 mol/L÷10 min=0.005 mol·L-1·min-1,故C错误;硫酸银是固体,不能表示反应速率,故D错误。
5.(河南省安阳一中2019届期中)在一定温度下,将X和Y 各0.16 mol充入10 L 恒容密闭容器中,发生反应:2X(g)+Y(s)2Z(g) ΔH< 0,一段时间后达到平衡。反应过程中测定的数据如下表下列说法正确的是( )
t/min
2
4
7
9
n(Y)/mol
0.12
0.10
0.09
0.09
A.反应前2 min的平均速率v(Z)=2.0×10-3 mol/(L·min)
B.其他条件不变,加入一定量的Y,反应速率一定加快
C.反应进行4 s时,X的转化率75%
D.反应达到平衡时,X的物质的量浓度为0.02 mol·L-1
【答案】C
【解析】A.2 min内Y物质的量变化为0.16 mol-0.12 mol=0.04 mol,则Z变化的物质的量为0.08 mol,根据v===4.0×10-3 mol/(L·s),错误;B.根据影响速率的因素,Y固体,增加Y的量,浓度不变,所以不影响反应速率,错误;C.反应进行4 s时,Y的转化的物质的量为0.16 mol-0.10 mol=0.06 mol,计算出X的转化的物质的量为0.06 mol×2=0.12 mol,再根据转化率=×100%计算得X的转化率为×100%=75%,正确;D.反应达到平衡时,Y转化的物质的量为0.16 mol-0.09 mol=0.07 mol,则X的转化的物质的量为0.07 mol×2=0.14 mol,所以平衡时X的物质的量为0.16 mol-0.14 mol=0.02 mol,根据c=求得X的物质的量浓度为=0.002 mol·L-1,错误。
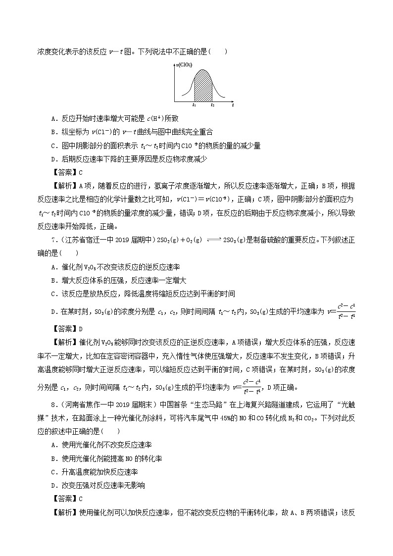
6.(山西省吕梁一中2019届期末)氯酸钾和亚硫酸氢钾溶液能发生氧化还原反应:ClO+3HSO===3SO+Cl-+3H+。已知该反应的速率随c(H+)的增大而加快。如图为用ClO在单位时间内物质的量浓度变化表示的该反应v—t图。下列说法中不正确的是( )
A.反应开始时速率增大可能是c(H+)所致
B.纵坐标为v(Cl-)的v—t曲线与图中曲线完全重合
C.图中阴影部分的面积表示t1~t2时间内ClO的物质的量的减少量
D.后期反应速率下降的主要原因是反应物浓度减少
【答案】C
【解析】A项,随着反应的进行,氢离子浓度逐渐增大,所以反应速率逐渐增大,正确;B项,根据反应速率之比是相应的化学计量数之比可知,v(Cl-)=v(ClO),正确;C项,图中阴影部分的面积应为t1~t2时间内ClO的物质的量浓度的减少量,错误;D项,在反应的后期由于反应物浓度减小,所以导致反应速率开始降低,正确。
7.(江苏省宿迁一中2019届期中)2SO2(g)+O2(g) 2SO3(g)是制备硫酸的重要反应。下列叙述正确的是( )
A.催化剂V2O5不改变该反应的逆反应速率
B.增大反应体系的压强,反应速率一定增大
C.该反应是放热反应,降低温度将缩短反应达到平衡的时间
D.在某时刻,SO3(g)的浓度分别是c1,c2,则时间间隔t1~t2内,SO3(g)生成的平均速率为v=
【答案】D
【解析】催化剂V2O5能够同时改变该反应的正逆反应速率,A项错误;增大反应体系的压强,反应速率不一定增大,比如在定容密闭容器中,充入惰性气体使压强增大,反应速率不发生变化,B项错误;升高温度能够同时增大正逆反应速率,可以缩短反应达到平衡的时间,C项错误;在某时刻,SO3(g)的浓度分别是c1,c2,则时间间隔t1~t2内,SO3(g)生成的平均速率为v=,D项正确。
8.(河南省焦作一中2019届期末)中国首条“生态马路”在上海复兴路隧道建成,它运用了“光触媒”技术,在路面涂上一种光催化剂涂料,可将汽车尾气中45%的NO和CO转化成N2和CO2。下列对此反应的叙述中正确的是( )
A.使用光催化剂不改变反应速率
B.使用光催化剂能提高NO的转化率
C.升高温度能加快反应速率
D.改变压强对反应速率无影响
【答案】C
【解析】使用催化剂可以加快反应速率,但不能改变反应物的平衡转化率,故A、B两项错误;该反应有气体参与,改变压强可影响化学反应速率,故D项错误。
9.(黑龙江省鸡西一中2019届期中)下列有关化学反应速率的判断正确的是( )
A.块状大理石、粉末状大理石分别与0.1 mol·L-1的盐酸反应的速率相同
B.物质的量浓度相同的稀盐酸和稀硝酸分别与大小相同的大理石反应的速率相同
C.镁粉和铁粉分别与物质的量浓度相同的稀盐酸反应的速率相同
D.物质的量浓度相同的稀盐酸和稀醋酸分别与2 mol·L-1的NaOH溶液反应的速率相同
【答案】B
【解析】A项,块状大理石、粉末状大理石分别与盐酸反应时,接触面积不同,反应速率不同;B项,两种酸中的c(H+)浓度相同,反应速率相同;C项,铁和镁的活泼性不同,反应速率不同;D项,物质的量浓度相同的盐酸和醋酸中自由移动的c(H+)是不相同的,反应速率不同。
10.(浙江省金华一中2019届期末)(1)某温度时,在10 L密闭容器中气态物质X和Y反应生成气态物质Z,它们的物质的量随时间的变化如下表中数据
t/min
X/mol
Y/mol
Z/mol
0
1.00
2.00
0.00
1
0.90
1.80
0.20
3
0.75
1.50
0.50
5
0.65
1.30
0.70
9
0.55
1.10
0.90
10
0.55
1.10
0.90
14
0.55
1.10
0.90
①体系中发生反应的化学方程式是________________________________________
________________________________________________________________________
②该反应在0~5 min时间内产物Z的平均反应速率:______________________;
③该反应达到平衡时反应物X的转化率α等于________。
(2)在密闭容器里,通入x mol H2(g)和y mol I2(g),发生反应:H2(g)+I2(g) 2HI(g) ΔH <0。改变下列条件,反应速率将如何改变?(选填“增大”“减小”或“不变”)
①升高温度________;
②加入催化剂________;
③充入更多的H2________;
④保持容器中压强不变,充入氖气________;
⑤保持容器容积不变,通入氖气________;
⑥保持压强不变,充入2x mol H2(g)和2y mol I2(g)________。
【解析】(1)①由表中数据看出反应从开始到平衡,X的物质的量减小,应为反应物,0~1 min物质的量变化值为1.00 mol-0.90 mol=0.10 mol,Y的物质的量减小,应为反应物,0~1 min物质的量变化值为2.00 mol-1.80 mol=0.20 mol,Z的物质的量增多,应为生成物,物质的量的变化值为0.20 mol,9 min后各物质的物质的量不再变化,且反应物不为0,故为可逆反应,根据物质的量的变化与化学计量数呈正比,则n(X)∶n(Y)∶n(Z)=0.10 mol∶0.20 mol∶0.20 mol=1∶2∶2,反应方程式为X(g)+2Y(g) 2Z(g);②0~5 min内Z的反应速率===0.014 mol·L-1·min-1;③由图表数据可知反应到9 min,反应达到平衡,反应达到平衡时反应物X的转化率α=×100%=45%;(2)①升高温度,反应速率增大;②催化剂能增大反应速率;③充入更多的H2,增大反应物浓度,反应速率增大;④保持容器中压强不变,充入氖气,体积增大,反应物浓度减小,反应速率减小;⑤保持容器容积不变,通入氖气,总压增大反应物浓度不变,反应速率不变;⑥保持压强不变,充入2x mol H2(g)和2y mol I2(g),与原平衡等效,平衡不移动,反应速率不变。
【答案】(1)①X(g)+2Y(g)2Z(g) ②0.014 mol/(L·min) ③45%
(2)①增大 ②增大 ③增大 ④减小 ⑤不变
⑥不变
11.(安徽省合肥实验中学2019届模拟)在一密闭容器中充入一定量的N2和O2,在电火花作用下发生反应N2+O2===2NO,经测定前3 s用N2表示的反应速率为0.1 mol·L-1·s-1,则6 s末NO的浓度( )
A.等于1.2 mol·L-1 B.小于1.2 mol·L-1
C.大于1.2 mol·L-1 D.不能确定
【答案】B
【解析】前3 s用N2表示的反应速率为0.1 mol·L-1·s-1,即用NO表示的反应速率为0.2 mol·L-1·s-1。如果3~6 s用NO表示的反应速率仍为0.2 mol·L-1·s-1,则6 s末NO的浓度为1.2 mol·L-1。由于随着反应进行,反应物浓度减小,反应速率减慢,故6 s末NO的浓度小于1.2 mol·L-1。
12.(吉林省通化一中2019届质检)一定温度下,在某密闭容器中发生反应:2HI(g) H2(g)+I2(g) ΔH>0,若15 s内c(HI)由0.1 mol·L-1降到0.07 mol·L-1,则下列说法正确的是( )
A.0~15 s内用I2表示的平均反应速率为v(I2)=0.002 mol·L-1·s-1
B.c(HI)由0.07 mol·L-1降到0.05 mol·L-1所需的反应时间小于10 s
C.升高温度,正反应速率加快,逆反应速率减慢
D.减小反应体系的体积,化学反应速率加快
【答案】D
【解析】0~15 s内,v(I2)=v(HI)=×=0.001 mol·L-1·
s-1,A项错误;随着反应的进行,c(HI)减小,v(HI)减小,故c(HI)由0.07 mol·L-1降到
0.05 mol·L-1所需时间大于10 s,B项错误;升高温度,正、逆反应速率均加快,C项错误;减小反应体系的体积,压强增大,反应速率加快,D项正确。
13.(福建省莆田一中2019届模拟)a、b、c三个容器,分别发生合成氨反应,经过相同的一段时间后,测得数据如下表所示:
容器
a
b
c
反应速率
v(H2)=3 mol·L-1·min-1
v(N2)=3 mol·L-1·min-1
v(NH3)=4 mol·L-1·min-1
则三个容器中合成氨的反应速率由大到小的顺序为( )
A.v(a)>v(b)>v(c) B.v(b)>v(c)>v(a)
C.v(c)>v(a)>v(b) D.v(b)>v(a)>v(c)
【答案】B
【解析】合成氨的反应方程式为3H2(g)+N2(g)2NH3(g),反应速率可换成同一物质来表示,再比较其大小。
14.(广东省珠海二中2019届模拟)2SO2(g)+O2(g)2SO3(g)是制备硫酸的重要反应。下列叙述正确的是( )
A.催化剂V2O5不改变该反应的逆反应速率
B.增大该反应体系的压强,化学反应速率一定增大
C.该反应是放热反应,降低温度将缩短反应达到平衡的时间
D.在t1、t2时刻,SO3(g)的浓度分别是c1、c2,则时间间隔t1~t2内,生成SO3(g)的平均速率为v=
【答案】D
【解析】V2O5作为催化剂,能同等程度地改变正、逆反应速率,A项错误;压强并不是影响化学反应速率的唯一因素,只有当其他条件不变时增大压强,化学反应速率才增大,另外如果其他条件不变时增大压强,但反应物的浓度并未增大,化学反应速率也不会增大,B项错误;不管反应吸热还是放热,降低温度均减小反应速率,达到平衡所需的时间增多,C项错误;根据v=,可知v=,D项正确。
15.(陕西省宝鸡一中2019届调研)从下列实验事实所引出的相应结论正确的是( )
选项
实验事实
结论
A
其他条件相同,Na2S2O3溶液浓度越大,析出S沉淀所需时间越短
当其他条件不变时,增大反应物浓度,化学反应速率加快
B
在化学反应前后,催化剂的质量和化学性质都没有发生改变
催化剂一定不参与化学反应
C
物质的量浓度相同的盐酸和醋酸分别与等质量的、形状相同的锌粒反应
反应开始时速率相同
D
在容积可变的密闭容器中发生反应H2(g)+I2(g) 2HI(g),把容积缩小一倍
正反应速率加快,逆反应速率不变
【答案】A
【解析】增大反应物浓度,化学反应速率加快,A项正确;催化剂参与反应,但反应前后其质量和化学性质不变,B项错误;浓度相同的盐酸和醋酸溶液中起始氢离子浓度不同,因此反应开始时速率不同,C项错误;缩小容积,正、逆反应速率同时增大,D项错误。
16.(江西百所名校2019届第一次联考)已知反应2NO(g)+2H2(g)===N2(g)+2H2O(g),生成N2的初始速率与NO、H2的初始浓度的关系为v=kcx(NO)·cy(H2),k为速率常数。在800 ℃时测得的相关数据如下表所示。
实验数据
初始浓度
生成N2的初始速率/(mol·L-1·s-1)
c(NO)/ (mol·L-1)
c(H2)/ (mol·L-1)
1
2.00×10-3
6.00×10-3
1.92×10-3
2
1.00×10-3
6.00×10-3
4.80×10-4
3
2.00×10-3
3.00×10-3
9.60×10-4
下列说法中不正确的是( )
A.关系式中x=1、y=2
B.800 ℃时,k的值为8×104
C.若800 ℃时,初始浓度c(NO)=c(H2)=4.00×10-3 mol·L-1,则生成N2的初始速率为5.12×10-3 mol·L-1·s-1
D.当其他条件不变时,升高温度,速率常数将增大
【答案】A
【解析】由实验数据1和2可知,c(H2)不变,c(NO)扩大1倍,反应速率扩大为原来的=4倍,则x=2;由实验数据1和3可知,c(NO)不变,c(H2)扩大1倍,反应速率扩大为原来的=2倍,则y=1,A项错误;根据实验数据1可知800 ℃时,k的值为==8×104,B项正确;若800 ℃时,初始浓度c(NO)=c(H2)=4.00×10-3 mol·L-1,则生成N2的初始速率v=k×c2(NO)×c(H2)=[8×104×(4.00×10-3)2×(4.00×10-3)] mol·L-1·s-1=5.12×10-3 mol·L-1·s-1,C项正确;当其他条件不变时,升高温度,反应速率加快,则根据速率方程可知,速率常数一定是增大的,D项正确。
17.(山东省聊城一中2019届模拟)为了研究一定浓度Fe2+的溶液在不同条件下被氧气氧化的氧化率,实验结果如图所示,判断下列说法正确的是( )
A.pH越小,氧化率越大
B.温度越高,氧化率越小
C.Fe2+的氧化率仅与溶液的pH和温度有关
D.实验说明降低pH、升高温度有利于提高Fe2+的氧化率
【答案】D
【解析】由②③可知,温度相同时,pH越小,氧化率越大,由①②可知,pH相同时,温度越高,氧化率越大;Fe2+的氧化率除受pH、温度影响外,还受其他因素影响,如浓度等。
18.(云南省昭通一中2019届模拟)一定条件下,用Fe2O3、 NiO或 Cr2O3作催化剂对燃煤烟气进行回收,使SO2转化生成为 S。催化剂不同,其他条件(浓度、温度、压强)相同情况下, 相同时间内SO2的转化率随反应温度的变化如图,下列说法不正确的是( )
A.不考虑催化剂价格因素,选择Fe2O3作催化剂可以节约能源
B.其他条件相同时,选择Cr2O3作催化剂,SO2的平衡转化率最小
C.a点后SO2的转化率减小的原因可能是温度升高催化剂活性降低了
D.选择Fe2O3作催化剂,最适宜温度为340~380 ℃温度范围
【答案】B
【解析】根据图像可知,当温度在340 ℃时,在Fe2O3作催化剂条件下,反应先达到平衡,SO2的平衡转化率最大,A项正确;其他条件相同时,选择Cr2O3作催化剂,在温度为300 ℃时,SO2的平衡转化率不是最小的,NiO作催化剂时,相同温度下,SO2的转化率是最小的,B项错误;催化剂催化能力需要维持在一定的温度下,温度太高,催化剂活性可能会降低,C项正确;340~380 ℃温度范围内,催化剂的催化能力最大,二氧化硫的转化率也是最大,反应速率最快,D项正确。
19.(四川省广安一中2019届模拟)为研究某溶液中溶质R的分解速率的影响因素,分别用三份不同初始浓度的R溶液在不同温度下进行实验,c(R)随时间变化如图。下列说法不正确的是( )
A.25 ℃时,在10~30 min内,溶质R的分解平均速率为0.03 mol·L-1·min-1
B.对比30 ℃和10 ℃曲线,在50 min时,R的分解百分率相等
C.对比30 ℃和25 ℃曲线,在0~50 min内,能说明R的分解平均速率随温度升高而增大
D.对比30 ℃和10 ℃曲线,在同一时刻,能说明R的分解速率随温度升高而增大
【答案】D
【解析】由题图分析知,25 ℃时,在10~30 min内,溶质R的分解平均速率v(R)==0.03 mol·L-1·min-1,A项正确;由30 ℃和10 ℃对应曲线可知,反应进行到50 min时,R均完全分解,分解百分率均为100%,B项正确;25 ℃曲线所代表的起始浓度比30 ℃曲线所代表的起始浓度大,但其0~50 min内的分解平均速率反而小,可以说明R的分解平均速率随温度升高而增大,C项正确;10 ℃曲线所代表的起始浓度比30 ℃曲线所代表的起始浓度小,分解反应速率较小不一定是由温度这一因素所造成的,还会受浓度影响,D项错误。
20.(河北衡水二中2019届模拟)用硫酸酸化的草酸(H2C2O4,二元弱酸)溶液能将KMnO4溶液中的MnO转化为Mn2+。某化学小组研究发现,少量MnSO4可对该反应起催化作用。为进一步研究有关因素对该反应速率的影响,探究如下:
(1)常温下,控制KMnO4溶液初始浓度相同,调节不同的初始pH和草酸溶液用量,做对比实验,请完成以下实验设计表。
实验
编号
温度
初始pH
0.1 mol/L
草酸溶液/mL
0.01 mol/L
KMnO4溶液体积/mL
蒸馏水
体积/mL
待测数据(反应混合液褪色时间/s)
①
常温
1
20
50
30
t1
②
常温
2
20
50
30
t2
③
常温
2
40
a
b
t3
表中a、b的值分别为:a=____________、b=____________。
(2)该反应的离子方程式为________________________________________________。
(3)若t1<t2,则根据实验①和②得到的结论是_______________________________。
(4)请你设计实验④验证MnSO4对该反应起催化作用,完成下表中内容。
实验方案(不要求写出具体操作过程)
预期实验结果和结论
若反应混合液褪色时间小于实验①中的t1,则MnSO4对该反应起催化作用(若褪色时间相同,则MnSO4对该反应无催化作用)
(5)某化学小组用滴定法测定KMnO4溶液物质的量浓度:取W g草酸晶体(H2C2O4·2H2O,其摩尔质量126 g/mol)溶于水配成250 mL溶液,取25.00 mL溶液置于锥形瓶中,加入适量稀H2SO4酸化,再用KMnO4溶液滴定至终点,重复滴定两次,平均消耗KMnO4溶液V mL。请回答下列问题:
① 该测定方法中____________(填“需要”或“不需要”)加入指示剂;
② 计算得KMnO4溶液的c(KMnO4)=___________________________ mol/L(请写出最后化简结果)。
【解析】(1)实验要求控制高锰酸钾溶液初始浓度相同,总体积为100 mL则高锰酸钾溶液的体积为50 mL,则水的体积为10 mL。(2)草酸与高锰酸钾溶液反应生成锰离子、二氧化碳和水,再根据化合价升降、电荷守恒、质量守恒可得该反应的离子方程式为5H2C2O4+2MnO+6H+===10CO2↑+2Mn2++8H2O。(3)实验①和②只有pH不同,其他条件都相同,且t1<t2,说明溶液的pH对该反应的速率有影响。(4)控制其他条件与实验①相同,往反应混合液中加入少量MnSO4固体进行对比实验,若反应混合液褪色时间小于实验①中的t1,则硫酸锰对该反应起催化作用。(5)①高锰酸钾本身有颜色,草酸反应完毕,加入最后一滴高锰酸钾溶液,溶液变为浅红色,30 s内不褪色,说明达到终点,故不需另加指示剂。②根据关系式:5H2C2O4——2MnO求解。根据题意知:[c(KMnO4)×V×10-3]=5∶2,解得c(KMnO4)= mol/L。
【答案】(1)50 10
(2)5H2C2O4+2MnO+6H+===10CO2↑+2Mn2++8H2O
(3)溶液的pH对该反应的速率有影响(或在一定条件下,c(H+)越大,反应速率越快)
(4)控制其他反应条件与实验①相同,往反应混合液中加入少量MnSO4固体(晶体),与①进行对比实验。
(5)①不需要 ② 或
1.(2019·新课标Ⅰ)水煤气变换[CO(g)+H2O(g)=CO2(g)+H2(g)]是重要的化工过程,主要用于合成氨、制氢以及合成气加工等工业领域中。回答下列问题:
(1)Shibata曾做过下列实验:①使纯H2缓慢地通过处于721 ℃下的过量氧化钴CoO(s),氧化钴部分被还原为金属钴Co(s),平衡后气体中H2的物质的量分数为0.0250。
②在同一温度下用CO还原CoO(s),平衡后气体中CO的物质的量分数为0.0192。
根据上述实验结果判断,还原CoO(s)为Co(s)的倾向是CO_________H2(填“大于”或“小于”)。
(2)721 ℃时,在密闭容器中将等物质的量的CO(g)和H2O(g)混合,采用适当的催化剂进行反应,则平衡时体系中H2的物质的量分数为_________(填标号)。
A.<0.25 B.0.25 C.0.25~0.50 D.0.50 E.>0.50
(3)我国学者结合实验与计算机模拟结果,研究了在金催化剂表面上水煤气变换的反应历程,如图所示,其中吸附在金催化剂表面上的物种用❉标注。
可知水煤气变换的ΔH________0(填“大于”“等于”或“小于”),该历程中最大能垒(活化能)E正=_________eV,写出该步骤的化学方程式_______________________。
(4)Shoichi研究了467 ℃、489 ℃时水煤气变换中CO和H2分压随时间变化关系(如下图所示),催化剂为氧化铁,实验初始时体系中的和相等、和相等。
计算曲线a的反应在30~90 min内的平均速率(a)=___________kPa·min−1。467 ℃时和随时间变化关系的曲线分别是___________、___________。489 ℃时和随时间变化关系的曲线分别是___________、___________。
【答案】(1)大于
(2)C
(3)小于 2.02 COOH*+H*+H2O*==COOH*+2H*+OH*(或H2O*===H*+OH*)
(4)0.0047 b c a d
【解析】
(1)H2还原氧化钴的方程式为:H2(g)+CoO(s)===Co(s)+H2O(g);CO还原氧化钴的方程式为:CO(g)+CoO(s)===Co(s)+CO2(g),平衡时H2还原体系中H2的物质的量分数()高于CO还原体系中CO的物质的量分数(),故还原CoO(s)为Co(s)的倾向是CO大于H2;
(2)721 ℃时,在密闭容器中将等物质的量的CO(g)和H2O(g)混合,可设其物质的量为1mol,则
CO(g)+H2O(g) CO2(g)+H2(g)
起始(mol) 1 1 0 0
转化(mol) x x x x
平衡(mol) 1-x 1-x x x
则平衡时体系中H2的物质的量分数=,因该反应为可逆反应,故x<1,可假设二者的还原倾向相等,则x=0.5,由(1)可知CO的还原倾向大于H2,所以CO更易转化为H2,故x>0.5,由此可判断最终平衡时体系中H2的物质的量分数介于0.25~0.50,故答案为C;
(3)根据水煤气变换[CO(g)+H2O(g)=CO2(g)+H2(g)]并结合水煤气变换的反应历程相对能量可知,CO(g)+H2O(g)的能量(-0.32eV)高于CO2(g)+H2(g)的能量(-0.83eV),故水煤气变换的ΔH小于0;活化能即反应物状态达到活化状态所需能量,根据变换历程的相对能量可知,最大差值为:
其最大能垒(活化能)E正=1.86-(-0.16)eV=2.02eV;该步骤的反应物为COOH*+H*+H2O*=COOH*+2H*+OH*;因反应前后COOH*和1个H*未发生改变,也可以表述成H2O*=H*+OH*;
(4)由图可知,30~90 min内a曲线对应物质的分压变化量Δp=(4.08-3.80)kPa=0.28 kPa,故曲线a的反应在30~90 min内的平均速率(a)==0.0047 kPa·min−1;由(2)中分析得出H2的物质的量分数介于0.25~0.5,CO的物质的量分数介于0~0.25,即H2的分压始终高于CO的分压,据此可将图分成两部分:
由此可知,a、b表示的是H2的分压,c、d表示的是CO的分压,该反应为放热反应,故升高温度,平衡逆向移动,CO分压增加,H2分压降低,故467 ℃时PH2和PCO随时间变化关系的曲线分别是b、c;489 ℃时PH2和PCO随时间变化关系的曲线分别是a、d。
2.(2018·江苏卷节选)在有氧条件下,新型催化剂M能催化NH3与NOx反应生成N2。
将一定比例的O2、NH3和NOx的混合气体,匀速通入装有催化剂M的反应器中反应(装置如图1)
反应相同时间NOx的去除率随反应温度的变化曲线如图2所示,在50~250℃范围内随着温度的升高,NOx的去除率先迅速上升后上升缓慢的主要原因是________________________________________________________________________;
当反应温度高于380℃时,NOx的去除率迅速下降的原因可能是________________________________________________________________________。
【答案】迅速上升段是催化剂活性随温度升高增大与温度升高共同使NOx去除反应速率迅速增大;上升缓慢段主要是温度升高引起的NOx去除反应速率增大 催化剂活性下降;NH3与O2反应生成了NO
【解析】迅速上升段是催化剂活性随温度升高而增大与温度升高共同使NOx去除反应速率迅速增大;上升缓慢段主要是温度升高引起的NOx去除反应速率增大;温度高于380℃,催化剂活性下降,且NH3与O2反应生成了NO导致NOx的去除率减小。
3.(2018·北京高考)(1)I-可以作为水溶液中SO2歧化反应的催化剂,可能的催化过程如下。将ⅱ补充完整。
ⅰ.SO2+4I-+4H+===S↓+2I2+2H2O
ⅱ.I2+2H2O+________===________+________+2I-
(2)探究ⅰ、ⅱ反应速率与SO2歧化反应速率的关系,实验如下:分别将18 mL SO2饱和溶液加入2 mL下列试剂中,密闭放置观察现象。(已知:I2易溶解在KI溶液中)
序号
试剂组成
实验现象
A
0.4 mol·L-1 KI
溶液变黄,一段时间后出现浑浊
B
a mol·L-1 KI
0.2 mol·L-1 H2SO4
溶液变黄,出现浑浊较A快
C
0.2 mol·L-1 H2SO4
无明显现象
D
0.2 mol·L-1 KI
0.000 2 mol I2
溶液由棕褐色很快褪色,变为黄色,出现浑浊较A快
①B是A的对比实验,则a=________。
②比较A、B、C,可得出的结论是____________________________________________________。
③实验表明,SO2的歧化反应速率D>A。结合ⅰ、ⅱ反应速率解释原因:_____________________________________________________________________________________。
【解析】(1)根据歧化反应的特点,反应ⅰ生成S,则反应ⅱ需生成H2SO4,即I2将SO2氧化为H2SO4,反应的离子方程式为I2+2H2O+SO2===SO+4H++2I-。(2)①对比实验只能存在一个变量,因实验B比实验A多了H2SO4,则B中KI溶液的浓度应不变,故a=0.4。②由表中实验现象可知,I-是SO2歧化反应的催化剂,H+单独存在时不具有催化作用,但H+可以加快歧化反应速率。③加入少量I2时,反应明显加快,说明反应ⅱ比反应ⅰ快;D中由反应ⅱ产生的H+使反应ⅰ加快。
【答案】(1)SO2 SO 4H+
(2)①0.4 ②I-是SO2歧化反应的催化剂,H+单独存在时不具有催化作用,但H+可以加快歧化反应速率
③反应ⅱ比ⅰ快;D中由反应ⅱ产生的H+使反应ⅰ加快
4.(2018·全国卷Ⅲ)三氯氢硅(SiHCl3)是制备硅烷、多晶硅的重要原料。反应2SiHCl3(g)===SiH2Cl2(g)+SiCl4(g) ΔH=+48 kJ·mol-1,采用大孔弱碱性阴离子交换树脂催化剂,在323 K和343 K时SiHCl3的转化率随时间变化的结果如图所示。
(1)343 K时反应的平衡转化率α=________%。平衡常数K343 K=________(保留2位小数)。
(2)比较a、b处反应速率大小:va______vb(填“大于”“小于”或“等于”)。反应速率
k正、k逆分别为正、逆向反应速率常数,x为物质的量分数,计算a处的=________(保留1位小数)。
【解析】(1)温度越高,反应速率越快,达到平衡的时间越短,曲线a达到平衡的时间短,则曲线a代表343 K时SiHCl3的转化率变化,曲线b代表323 K时SiHCl3的转化率变化。
由题图可知,343 K时反应的平衡转化率α=22%。设起始时SiHCl3(g)的浓度为1 mol·L-1,则有
2SiHCl3(g) === SiH2Cl2(g) + SiCl4(g)
起始/(mol·L-1) 1 0 0
转化/(mol·L-1) 0.22 0.11 0.11
平衡/(mol·L-1) 0.78 0.11 0.11
则343 K时该反应的平衡常数
K343 K==≈0.02。
(2)温度越高,反应速率越快,a点温度为343 K,b点温度为323 K,故反应速率:
va>vb。反应速率 则
343 K下反应达到平衡状态时v正=v逆,即
此时SiHCl3的平衡转化率α=22%,经计算可得SiHCl3、
SiH2Cl2、SiCl4的物质的量分数分别为0.78、0.11、0.11,则有k正×0.782=k逆×0.112,=≈0.02。a处SiHCl3的平衡转化率α=20%,此时SiHCl3、SiH2Cl2、SiCl4的物质的量分数分别为0.8、0.1、0.1,则有=eq \f(k正x\o\al(2,=·eq \f(x\o\al(2,=0.02×≈1.3。
【答案】(1)22 0.02 (2)大于 1.3
5.(2017·江苏卷)H2O2分解速率受多种因素影响。实验测得70 ℃时不同条件下H2O2浓度随时间的变化如图所示。下列说法正确的是( )
A.图甲表明,其他条件相同时,H2O2浓度越小,其分解速率越快
B.图乙表明,其他条件相同时,溶液pH越小,H2O2分解速率越快
C.图丙表明,少量Mn2+存在时,溶液碱性越强,H2O2分解速率越快
D.图丙和图丁表明,碱性溶液中,Mn2+对H2O2分解速率的影响大
【答案】D
【解析】从图甲看出,相同时间内,起始c(H2O2)越大,H2O2的浓度变化量越大,即分解速率越快,A项错误;从图乙看出,NaOH溶液浓度越大,即pH越大,H2O2分解速率越快,B项错误;从图丙看出,0.1 mol·L-1NaOH与1.0 mol·L-1 NaOH所示曲线相比,0.1 mol·L-1 NaOH对应曲线表示的H2O2分解速率快,C项错误。
6.(2016·海南高考)顺1,2二甲基环丙烷和反1,2二甲基环丙烷可发生如下转化:
该反应的速率方程可表示为:v(正)=k(正)c(顺)和v(逆)=k(逆)c(反),k(正)和k(逆)在一定温度时为常数,分别称作正、逆反应速率常数。回答下列问题:
(1)已知:t1温度下,k(正)=0.006 s-1,k(逆)=0.002 s-1,该温度下反应的平衡常数值K1=________;该反应的活化能Ea(正)小于Ea(逆),则ΔH________0(填“小于”“等于”或“大于”)。
(2)t2温度下,图中能表示顺式异构体的质量分数随时间变化的曲线是________(填曲线编号),平衡常数值K2=__________;温度t2________t1(填“小于”“等于”或“大于”),判断理由是_______________________________________________________。
【解析】(1)根据v(正)=k(正)c(顺)、k(正)=0.006 s-1,则v(正)=0.006c(顺),k(逆)=0.002 s-1,v(逆)=k(逆)c(反)=0.002c(反),化学平衡状态时正逆反应速率相等,则0.006c(顺)=0.002c(反),K1=c(反)/c(顺)=0.006÷0.002=3;该反应的活化能Ea(正)小于Ea(逆),说明断键吸收的能量小于成键释放的能量,即该反应为放热反应,则ΔH小于零。
(2)反应开始时,c(顺)的浓度大,单位时间的浓度变化大,w(顺)的变化也大,故B曲线符合题意,设顺式异构体的起始浓度为x,该可逆反应左右物质系数相等,均为1,则平衡时,顺式异构体为0.3x,反式异构体为0.7x,所以平衡常数值K2=0.7x÷0.3x=,因为K1>K2,放热反应升高温度时平衡向逆反应方向移动,所以温度t2大于t1。
【答案】(1)3 小于 (2)B 大于 放热反应升高温度时平衡向逆反应方向移动
7.(2016·北京高考)下列食品添加剂中,其使用目的与反应速率有关的是( )
A.抗氧化剂 B.调味剂
C.着色剂 D.增稠剂
【答案】A
【解析】食品中添加抗氧化剂,目的是减慢食品的变质速率,与反应速率有关;调味剂的主要作用是补充、增强或增加食品的味道,与反应速率无关;着色剂又称食品色素,是以食品着色为主要目的,丰富和改善食品色泽的物质,与反应速率无关;增稠剂在食品中主要是赋予食品所要求的流变特性,改变食品的质构和外观,将液体、浆状食品形成特定形态,并使其稳定、均匀,提高食品质量,以使食品具有黏滑适口的感觉,与反应速率无关。
①改变气体物质的浓度 ②改变气体的压强 ③加入催化剂 ④改变气体的温度
A.只有①② B.只有③④
C.只有①③④ D.①②③④
【答案】B
【解析】升高温度活化分子百分数增多,催化剂降低反应的活化能,活化分子百分数增多;浓度和压强可以改变单位体积内的活化分子个数,而不能改变活化分子的百分数。
2.(辽宁省抚顺一中2019届期末)在2A(g)+B(s)3C(g)+4D(g)反应中,表示该反应速率最快的是( )
A.v(A)=0.5 mol/(L·s) B.v(B)=0.3 mol/(L·s)
C.v(C)=12 mol/(L·min) D.v(D)=6 mol/(L·min)
【答案】A
【解析】不同条件下不同物质表示的同一反应速率比较要先统一单位,然后除以该物质的化学计量数再进行比较,比值越大,表示反应速率越快。A.v=v(A)=0.25 mol/(L·s);B.B为固体,其浓度为常数,不用B的浓度变化表示反应速率;C.v=v(C)=4 mol/(L·min)=0.067 mol/(L·s);D.v=v(D)=1.5 mol/(L·min)=0.025 mol/(L·s);故表示该反应速率最快的是A项。
3.(湖南省岳阳一中2019届期中)将4 mol A气体和2 mol B气体在体积为2 L的密闭容器中混合,并在一定条件下发生反应:2A(g)+B(g)xC(g),经2 s后测得A的物质的量为2.8 mol,C的浓度为0.6 mol/L。现有下列几种说法, 其中正确的是( )
①2 s内用物质A表示的平均反应速率为0.3 mol/(L·s)
②2 s内用物质B表示的平均反应速率为0.6 mol/(L·s)
③2 s时物质B的转化率为70%
④x=2
A.①③ B.①④
C.②③ D.③④
【答案】B
【解析】①2 s内用物质A表示的平均反应速率为=0.3 mol/(L·s),①正确;②速率之比等于系数比,2 s内用物质B表示的平均反应速率为0.15 mol/(L·s),②错误;③2 s时物质B的转化率为×100%=30%,③错误;C的浓度为0.6 mol/L,C的物质的量变化量为1.2 mol,与A的变化量相同,x=2,④正确,故选B。
4.(湖南省怀化一中2019届期末)将一定量的固体Ag2SO4置于容积不变的容器中(装有少量V2O5),在某温度下发生反应:Ag2SO4(s)Ag2O(s)+SO3(g) 2SO3(g)2SO2(g)+O2(g)反应经过10 min达到平衡,测得c(SO3)=0.4 mol/L、c(SO2)=0.1 mol/L,则下列叙述中正确的是( )
A.容器里气体的密度为40 g/L
B.SO3的分解率为30%
C.在这10 min内的平均速率为v(O2)=0.05 mol·L-1·min-1
D.化学反应速率:v(Ag2SO4)=v(SO3)
【答案】A
【解析】混合气中c(SO3)=0.4 mol/L、c(SO2)=0.1 mol/L,则氧气就是0.05 mol/L,所以混合气体的密度是80×0.4 g/L+64×0.1 g/L+32×0.05 g/L=40 g/L,选项A正确;c(SO2)=0.1 mol/L,则消耗三氧化硫就是0.1 mol/L,所以三氧化硫的分解率是0.1÷0.5=0.2,即20%,故B错误;氧气在这10 min内的平均速率为v(O2)=0.05 mol/L÷10 min=0.005 mol·L-1·min-1,故C错误;硫酸银是固体,不能表示反应速率,故D错误。
5.(河南省安阳一中2019届期中)在一定温度下,将X和Y 各0.16 mol充入10 L 恒容密闭容器中,发生反应:2X(g)+Y(s)2Z(g) ΔH< 0,一段时间后达到平衡。反应过程中测定的数据如下表下列说法正确的是( )
t/min
2
4
7
9
n(Y)/mol
0.12
0.10
0.09
0.09
A.反应前2 min的平均速率v(Z)=2.0×10-3 mol/(L·min)
B.其他条件不变,加入一定量的Y,反应速率一定加快
C.反应进行4 s时,X的转化率75%
D.反应达到平衡时,X的物质的量浓度为0.02 mol·L-1
【答案】C
【解析】A.2 min内Y物质的量变化为0.16 mol-0.12 mol=0.04 mol,则Z变化的物质的量为0.08 mol,根据v===4.0×10-3 mol/(L·s),错误;B.根据影响速率的因素,Y固体,增加Y的量,浓度不变,所以不影响反应速率,错误;C.反应进行4 s时,Y的转化的物质的量为0.16 mol-0.10 mol=0.06 mol,计算出X的转化的物质的量为0.06 mol×2=0.12 mol,再根据转化率=×100%计算得X的转化率为×100%=75%,正确;D.反应达到平衡时,Y转化的物质的量为0.16 mol-0.09 mol=0.07 mol,则X的转化的物质的量为0.07 mol×2=0.14 mol,所以平衡时X的物质的量为0.16 mol-0.14 mol=0.02 mol,根据c=求得X的物质的量浓度为=0.002 mol·L-1,错误。
6.(山西省吕梁一中2019届期末)氯酸钾和亚硫酸氢钾溶液能发生氧化还原反应:ClO+3HSO===3SO+Cl-+3H+。已知该反应的速率随c(H+)的增大而加快。如图为用ClO在单位时间内物质的量浓度变化表示的该反应v—t图。下列说法中不正确的是( )
A.反应开始时速率增大可能是c(H+)所致
B.纵坐标为v(Cl-)的v—t曲线与图中曲线完全重合
C.图中阴影部分的面积表示t1~t2时间内ClO的物质的量的减少量
D.后期反应速率下降的主要原因是反应物浓度减少
【答案】C
【解析】A项,随着反应的进行,氢离子浓度逐渐增大,所以反应速率逐渐增大,正确;B项,根据反应速率之比是相应的化学计量数之比可知,v(Cl-)=v(ClO),正确;C项,图中阴影部分的面积应为t1~t2时间内ClO的物质的量浓度的减少量,错误;D项,在反应的后期由于反应物浓度减小,所以导致反应速率开始降低,正确。
7.(江苏省宿迁一中2019届期中)2SO2(g)+O2(g) 2SO3(g)是制备硫酸的重要反应。下列叙述正确的是( )
A.催化剂V2O5不改变该反应的逆反应速率
B.增大反应体系的压强,反应速率一定增大
C.该反应是放热反应,降低温度将缩短反应达到平衡的时间
D.在某时刻,SO3(g)的浓度分别是c1,c2,则时间间隔t1~t2内,SO3(g)生成的平均速率为v=
【答案】D
【解析】催化剂V2O5能够同时改变该反应的正逆反应速率,A项错误;增大反应体系的压强,反应速率不一定增大,比如在定容密闭容器中,充入惰性气体使压强增大,反应速率不发生变化,B项错误;升高温度能够同时增大正逆反应速率,可以缩短反应达到平衡的时间,C项错误;在某时刻,SO3(g)的浓度分别是c1,c2,则时间间隔t1~t2内,SO3(g)生成的平均速率为v=,D项正确。
8.(河南省焦作一中2019届期末)中国首条“生态马路”在上海复兴路隧道建成,它运用了“光触媒”技术,在路面涂上一种光催化剂涂料,可将汽车尾气中45%的NO和CO转化成N2和CO2。下列对此反应的叙述中正确的是( )
A.使用光催化剂不改变反应速率
B.使用光催化剂能提高NO的转化率
C.升高温度能加快反应速率
D.改变压强对反应速率无影响
【答案】C
【解析】使用催化剂可以加快反应速率,但不能改变反应物的平衡转化率,故A、B两项错误;该反应有气体参与,改变压强可影响化学反应速率,故D项错误。
9.(黑龙江省鸡西一中2019届期中)下列有关化学反应速率的判断正确的是( )
A.块状大理石、粉末状大理石分别与0.1 mol·L-1的盐酸反应的速率相同
B.物质的量浓度相同的稀盐酸和稀硝酸分别与大小相同的大理石反应的速率相同
C.镁粉和铁粉分别与物质的量浓度相同的稀盐酸反应的速率相同
D.物质的量浓度相同的稀盐酸和稀醋酸分别与2 mol·L-1的NaOH溶液反应的速率相同
【答案】B
【解析】A项,块状大理石、粉末状大理石分别与盐酸反应时,接触面积不同,反应速率不同;B项,两种酸中的c(H+)浓度相同,反应速率相同;C项,铁和镁的活泼性不同,反应速率不同;D项,物质的量浓度相同的盐酸和醋酸中自由移动的c(H+)是不相同的,反应速率不同。
10.(浙江省金华一中2019届期末)(1)某温度时,在10 L密闭容器中气态物质X和Y反应生成气态物质Z,它们的物质的量随时间的变化如下表中数据
t/min
X/mol
Y/mol
Z/mol
0
1.00
2.00
0.00
1
0.90
1.80
0.20
3
0.75
1.50
0.50
5
0.65
1.30
0.70
9
0.55
1.10
0.90
10
0.55
1.10
0.90
14
0.55
1.10
0.90
①体系中发生反应的化学方程式是________________________________________
________________________________________________________________________
②该反应在0~5 min时间内产物Z的平均反应速率:______________________;
③该反应达到平衡时反应物X的转化率α等于________。
(2)在密闭容器里,通入x mol H2(g)和y mol I2(g),发生反应:H2(g)+I2(g) 2HI(g) ΔH <0。改变下列条件,反应速率将如何改变?(选填“增大”“减小”或“不变”)
①升高温度________;
②加入催化剂________;
③充入更多的H2________;
④保持容器中压强不变,充入氖气________;
⑤保持容器容积不变,通入氖气________;
⑥保持压强不变,充入2x mol H2(g)和2y mol I2(g)________。
【解析】(1)①由表中数据看出反应从开始到平衡,X的物质的量减小,应为反应物,0~1 min物质的量变化值为1.00 mol-0.90 mol=0.10 mol,Y的物质的量减小,应为反应物,0~1 min物质的量变化值为2.00 mol-1.80 mol=0.20 mol,Z的物质的量增多,应为生成物,物质的量的变化值为0.20 mol,9 min后各物质的物质的量不再变化,且反应物不为0,故为可逆反应,根据物质的量的变化与化学计量数呈正比,则n(X)∶n(Y)∶n(Z)=0.10 mol∶0.20 mol∶0.20 mol=1∶2∶2,反应方程式为X(g)+2Y(g) 2Z(g);②0~5 min内Z的反应速率===0.014 mol·L-1·min-1;③由图表数据可知反应到9 min,反应达到平衡,反应达到平衡时反应物X的转化率α=×100%=45%;(2)①升高温度,反应速率增大;②催化剂能增大反应速率;③充入更多的H2,增大反应物浓度,反应速率增大;④保持容器中压强不变,充入氖气,体积增大,反应物浓度减小,反应速率减小;⑤保持容器容积不变,通入氖气,总压增大反应物浓度不变,反应速率不变;⑥保持压强不变,充入2x mol H2(g)和2y mol I2(g),与原平衡等效,平衡不移动,反应速率不变。
【答案】(1)①X(g)+2Y(g)2Z(g) ②0.014 mol/(L·min) ③45%
(2)①增大 ②增大 ③增大 ④减小 ⑤不变
⑥不变
11.(安徽省合肥实验中学2019届模拟)在一密闭容器中充入一定量的N2和O2,在电火花作用下发生反应N2+O2===2NO,经测定前3 s用N2表示的反应速率为0.1 mol·L-1·s-1,则6 s末NO的浓度( )
A.等于1.2 mol·L-1 B.小于1.2 mol·L-1
C.大于1.2 mol·L-1 D.不能确定
【答案】B
【解析】前3 s用N2表示的反应速率为0.1 mol·L-1·s-1,即用NO表示的反应速率为0.2 mol·L-1·s-1。如果3~6 s用NO表示的反应速率仍为0.2 mol·L-1·s-1,则6 s末NO的浓度为1.2 mol·L-1。由于随着反应进行,反应物浓度减小,反应速率减慢,故6 s末NO的浓度小于1.2 mol·L-1。
12.(吉林省通化一中2019届质检)一定温度下,在某密闭容器中发生反应:2HI(g) H2(g)+I2(g) ΔH>0,若15 s内c(HI)由0.1 mol·L-1降到0.07 mol·L-1,则下列说法正确的是( )
A.0~15 s内用I2表示的平均反应速率为v(I2)=0.002 mol·L-1·s-1
B.c(HI)由0.07 mol·L-1降到0.05 mol·L-1所需的反应时间小于10 s
C.升高温度,正反应速率加快,逆反应速率减慢
D.减小反应体系的体积,化学反应速率加快
【答案】D
【解析】0~15 s内,v(I2)=v(HI)=×=0.001 mol·L-1·
s-1,A项错误;随着反应的进行,c(HI)减小,v(HI)减小,故c(HI)由0.07 mol·L-1降到
0.05 mol·L-1所需时间大于10 s,B项错误;升高温度,正、逆反应速率均加快,C项错误;减小反应体系的体积,压强增大,反应速率加快,D项正确。
13.(福建省莆田一中2019届模拟)a、b、c三个容器,分别发生合成氨反应,经过相同的一段时间后,测得数据如下表所示:
容器
a
b
c
反应速率
v(H2)=3 mol·L-1·min-1
v(N2)=3 mol·L-1·min-1
v(NH3)=4 mol·L-1·min-1
则三个容器中合成氨的反应速率由大到小的顺序为( )
A.v(a)>v(b)>v(c) B.v(b)>v(c)>v(a)
C.v(c)>v(a)>v(b) D.v(b)>v(a)>v(c)
【答案】B
【解析】合成氨的反应方程式为3H2(g)+N2(g)2NH3(g),反应速率可换成同一物质来表示,再比较其大小。
14.(广东省珠海二中2019届模拟)2SO2(g)+O2(g)2SO3(g)是制备硫酸的重要反应。下列叙述正确的是( )
A.催化剂V2O5不改变该反应的逆反应速率
B.增大该反应体系的压强,化学反应速率一定增大
C.该反应是放热反应,降低温度将缩短反应达到平衡的时间
D.在t1、t2时刻,SO3(g)的浓度分别是c1、c2,则时间间隔t1~t2内,生成SO3(g)的平均速率为v=
【答案】D
【解析】V2O5作为催化剂,能同等程度地改变正、逆反应速率,A项错误;压强并不是影响化学反应速率的唯一因素,只有当其他条件不变时增大压强,化学反应速率才增大,另外如果其他条件不变时增大压强,但反应物的浓度并未增大,化学反应速率也不会增大,B项错误;不管反应吸热还是放热,降低温度均减小反应速率,达到平衡所需的时间增多,C项错误;根据v=,可知v=,D项正确。
15.(陕西省宝鸡一中2019届调研)从下列实验事实所引出的相应结论正确的是( )
选项
实验事实
结论
A
其他条件相同,Na2S2O3溶液浓度越大,析出S沉淀所需时间越短
当其他条件不变时,增大反应物浓度,化学反应速率加快
B
在化学反应前后,催化剂的质量和化学性质都没有发生改变
催化剂一定不参与化学反应
C
物质的量浓度相同的盐酸和醋酸分别与等质量的、形状相同的锌粒反应
反应开始时速率相同
D
在容积可变的密闭容器中发生反应H2(g)+I2(g) 2HI(g),把容积缩小一倍
正反应速率加快,逆反应速率不变
【答案】A
【解析】增大反应物浓度,化学反应速率加快,A项正确;催化剂参与反应,但反应前后其质量和化学性质不变,B项错误;浓度相同的盐酸和醋酸溶液中起始氢离子浓度不同,因此反应开始时速率不同,C项错误;缩小容积,正、逆反应速率同时增大,D项错误。
16.(江西百所名校2019届第一次联考)已知反应2NO(g)+2H2(g)===N2(g)+2H2O(g),生成N2的初始速率与NO、H2的初始浓度的关系为v=kcx(NO)·cy(H2),k为速率常数。在800 ℃时测得的相关数据如下表所示。
实验数据
初始浓度
生成N2的初始速率/(mol·L-1·s-1)
c(NO)/ (mol·L-1)
c(H2)/ (mol·L-1)
1
2.00×10-3
6.00×10-3
1.92×10-3
2
1.00×10-3
6.00×10-3
4.80×10-4
3
2.00×10-3
3.00×10-3
9.60×10-4
下列说法中不正确的是( )
A.关系式中x=1、y=2
B.800 ℃时,k的值为8×104
C.若800 ℃时,初始浓度c(NO)=c(H2)=4.00×10-3 mol·L-1,则生成N2的初始速率为5.12×10-3 mol·L-1·s-1
D.当其他条件不变时,升高温度,速率常数将增大
【答案】A
【解析】由实验数据1和2可知,c(H2)不变,c(NO)扩大1倍,反应速率扩大为原来的=4倍,则x=2;由实验数据1和3可知,c(NO)不变,c(H2)扩大1倍,反应速率扩大为原来的=2倍,则y=1,A项错误;根据实验数据1可知800 ℃时,k的值为==8×104,B项正确;若800 ℃时,初始浓度c(NO)=c(H2)=4.00×10-3 mol·L-1,则生成N2的初始速率v=k×c2(NO)×c(H2)=[8×104×(4.00×10-3)2×(4.00×10-3)] mol·L-1·s-1=5.12×10-3 mol·L-1·s-1,C项正确;当其他条件不变时,升高温度,反应速率加快,则根据速率方程可知,速率常数一定是增大的,D项正确。
17.(山东省聊城一中2019届模拟)为了研究一定浓度Fe2+的溶液在不同条件下被氧气氧化的氧化率,实验结果如图所示,判断下列说法正确的是( )
A.pH越小,氧化率越大
B.温度越高,氧化率越小
C.Fe2+的氧化率仅与溶液的pH和温度有关
D.实验说明降低pH、升高温度有利于提高Fe2+的氧化率
【答案】D
【解析】由②③可知,温度相同时,pH越小,氧化率越大,由①②可知,pH相同时,温度越高,氧化率越大;Fe2+的氧化率除受pH、温度影响外,还受其他因素影响,如浓度等。
18.(云南省昭通一中2019届模拟)一定条件下,用Fe2O3、 NiO或 Cr2O3作催化剂对燃煤烟气进行回收,使SO2转化生成为 S。催化剂不同,其他条件(浓度、温度、压强)相同情况下, 相同时间内SO2的转化率随反应温度的变化如图,下列说法不正确的是( )
A.不考虑催化剂价格因素,选择Fe2O3作催化剂可以节约能源
B.其他条件相同时,选择Cr2O3作催化剂,SO2的平衡转化率最小
C.a点后SO2的转化率减小的原因可能是温度升高催化剂活性降低了
D.选择Fe2O3作催化剂,最适宜温度为340~380 ℃温度范围
【答案】B
【解析】根据图像可知,当温度在340 ℃时,在Fe2O3作催化剂条件下,反应先达到平衡,SO2的平衡转化率最大,A项正确;其他条件相同时,选择Cr2O3作催化剂,在温度为300 ℃时,SO2的平衡转化率不是最小的,NiO作催化剂时,相同温度下,SO2的转化率是最小的,B项错误;催化剂催化能力需要维持在一定的温度下,温度太高,催化剂活性可能会降低,C项正确;340~380 ℃温度范围内,催化剂的催化能力最大,二氧化硫的转化率也是最大,反应速率最快,D项正确。
19.(四川省广安一中2019届模拟)为研究某溶液中溶质R的分解速率的影响因素,分别用三份不同初始浓度的R溶液在不同温度下进行实验,c(R)随时间变化如图。下列说法不正确的是( )
A.25 ℃时,在10~30 min内,溶质R的分解平均速率为0.03 mol·L-1·min-1
B.对比30 ℃和10 ℃曲线,在50 min时,R的分解百分率相等
C.对比30 ℃和25 ℃曲线,在0~50 min内,能说明R的分解平均速率随温度升高而增大
D.对比30 ℃和10 ℃曲线,在同一时刻,能说明R的分解速率随温度升高而增大
【答案】D
【解析】由题图分析知,25 ℃时,在10~30 min内,溶质R的分解平均速率v(R)==0.03 mol·L-1·min-1,A项正确;由30 ℃和10 ℃对应曲线可知,反应进行到50 min时,R均完全分解,分解百分率均为100%,B项正确;25 ℃曲线所代表的起始浓度比30 ℃曲线所代表的起始浓度大,但其0~50 min内的分解平均速率反而小,可以说明R的分解平均速率随温度升高而增大,C项正确;10 ℃曲线所代表的起始浓度比30 ℃曲线所代表的起始浓度小,分解反应速率较小不一定是由温度这一因素所造成的,还会受浓度影响,D项错误。
20.(河北衡水二中2019届模拟)用硫酸酸化的草酸(H2C2O4,二元弱酸)溶液能将KMnO4溶液中的MnO转化为Mn2+。某化学小组研究发现,少量MnSO4可对该反应起催化作用。为进一步研究有关因素对该反应速率的影响,探究如下:
(1)常温下,控制KMnO4溶液初始浓度相同,调节不同的初始pH和草酸溶液用量,做对比实验,请完成以下实验设计表。
实验
编号
温度
初始pH
0.1 mol/L
草酸溶液/mL
0.01 mol/L
KMnO4溶液体积/mL
蒸馏水
体积/mL
待测数据(反应混合液褪色时间/s)
①
常温
1
20
50
30
t1
②
常温
2
20
50
30
t2
③
常温
2
40
a
b
t3
表中a、b的值分别为:a=____________、b=____________。
(2)该反应的离子方程式为________________________________________________。
(3)若t1<t2,则根据实验①和②得到的结论是_______________________________。
(4)请你设计实验④验证MnSO4对该反应起催化作用,完成下表中内容。
实验方案(不要求写出具体操作过程)
预期实验结果和结论
若反应混合液褪色时间小于实验①中的t1,则MnSO4对该反应起催化作用(若褪色时间相同,则MnSO4对该反应无催化作用)
(5)某化学小组用滴定法测定KMnO4溶液物质的量浓度:取W g草酸晶体(H2C2O4·2H2O,其摩尔质量126 g/mol)溶于水配成250 mL溶液,取25.00 mL溶液置于锥形瓶中,加入适量稀H2SO4酸化,再用KMnO4溶液滴定至终点,重复滴定两次,平均消耗KMnO4溶液V mL。请回答下列问题:
① 该测定方法中____________(填“需要”或“不需要”)加入指示剂;
② 计算得KMnO4溶液的c(KMnO4)=___________________________ mol/L(请写出最后化简结果)。
【解析】(1)实验要求控制高锰酸钾溶液初始浓度相同,总体积为100 mL则高锰酸钾溶液的体积为50 mL,则水的体积为10 mL。(2)草酸与高锰酸钾溶液反应生成锰离子、二氧化碳和水,再根据化合价升降、电荷守恒、质量守恒可得该反应的离子方程式为5H2C2O4+2MnO+6H+===10CO2↑+2Mn2++8H2O。(3)实验①和②只有pH不同,其他条件都相同,且t1<t2,说明溶液的pH对该反应的速率有影响。(4)控制其他条件与实验①相同,往反应混合液中加入少量MnSO4固体进行对比实验,若反应混合液褪色时间小于实验①中的t1,则硫酸锰对该反应起催化作用。(5)①高锰酸钾本身有颜色,草酸反应完毕,加入最后一滴高锰酸钾溶液,溶液变为浅红色,30 s内不褪色,说明达到终点,故不需另加指示剂。②根据关系式:5H2C2O4——2MnO求解。根据题意知:[c(KMnO4)×V×10-3]=5∶2,解得c(KMnO4)= mol/L。
【答案】(1)50 10
(2)5H2C2O4+2MnO+6H+===10CO2↑+2Mn2++8H2O
(3)溶液的pH对该反应的速率有影响(或在一定条件下,c(H+)越大,反应速率越快)
(4)控制其他反应条件与实验①相同,往反应混合液中加入少量MnSO4固体(晶体),与①进行对比实验。
(5)①不需要 ② 或
1.(2019·新课标Ⅰ)水煤气变换[CO(g)+H2O(g)=CO2(g)+H2(g)]是重要的化工过程,主要用于合成氨、制氢以及合成气加工等工业领域中。回答下列问题:
(1)Shibata曾做过下列实验:①使纯H2缓慢地通过处于721 ℃下的过量氧化钴CoO(s),氧化钴部分被还原为金属钴Co(s),平衡后气体中H2的物质的量分数为0.0250。
②在同一温度下用CO还原CoO(s),平衡后气体中CO的物质的量分数为0.0192。
根据上述实验结果判断,还原CoO(s)为Co(s)的倾向是CO_________H2(填“大于”或“小于”)。
(2)721 ℃时,在密闭容器中将等物质的量的CO(g)和H2O(g)混合,采用适当的催化剂进行反应,则平衡时体系中H2的物质的量分数为_________(填标号)。
A.<0.25 B.0.25 C.0.25~0.50 D.0.50 E.>0.50
(3)我国学者结合实验与计算机模拟结果,研究了在金催化剂表面上水煤气变换的反应历程,如图所示,其中吸附在金催化剂表面上的物种用❉标注。
可知水煤气变换的ΔH________0(填“大于”“等于”或“小于”),该历程中最大能垒(活化能)E正=_________eV,写出该步骤的化学方程式_______________________。
(4)Shoichi研究了467 ℃、489 ℃时水煤气变换中CO和H2分压随时间变化关系(如下图所示),催化剂为氧化铁,实验初始时体系中的和相等、和相等。
计算曲线a的反应在30~90 min内的平均速率(a)=___________kPa·min−1。467 ℃时和随时间变化关系的曲线分别是___________、___________。489 ℃时和随时间变化关系的曲线分别是___________、___________。
【答案】(1)大于
(2)C
(3)小于 2.02 COOH*+H*+H2O*==COOH*+2H*+OH*(或H2O*===H*+OH*)
(4)0.0047 b c a d
【解析】
(1)H2还原氧化钴的方程式为:H2(g)+CoO(s)===Co(s)+H2O(g);CO还原氧化钴的方程式为:CO(g)+CoO(s)===Co(s)+CO2(g),平衡时H2还原体系中H2的物质的量分数()高于CO还原体系中CO的物质的量分数(),故还原CoO(s)为Co(s)的倾向是CO大于H2;
(2)721 ℃时,在密闭容器中将等物质的量的CO(g)和H2O(g)混合,可设其物质的量为1mol,则
CO(g)+H2O(g) CO2(g)+H2(g)
起始(mol) 1 1 0 0
转化(mol) x x x x
平衡(mol) 1-x 1-x x x
则平衡时体系中H2的物质的量分数=,因该反应为可逆反应,故x<1,可假设二者的还原倾向相等,则x=0.5,由(1)可知CO的还原倾向大于H2,所以CO更易转化为H2,故x>0.5,由此可判断最终平衡时体系中H2的物质的量分数介于0.25~0.50,故答案为C;
(3)根据水煤气变换[CO(g)+H2O(g)=CO2(g)+H2(g)]并结合水煤气变换的反应历程相对能量可知,CO(g)+H2O(g)的能量(-0.32eV)高于CO2(g)+H2(g)的能量(-0.83eV),故水煤气变换的ΔH小于0;活化能即反应物状态达到活化状态所需能量,根据变换历程的相对能量可知,最大差值为:
其最大能垒(活化能)E正=1.86-(-0.16)eV=2.02eV;该步骤的反应物为COOH*+H*+H2O*=COOH*+2H*+OH*;因反应前后COOH*和1个H*未发生改变,也可以表述成H2O*=H*+OH*;
(4)由图可知,30~90 min内a曲线对应物质的分压变化量Δp=(4.08-3.80)kPa=0.28 kPa,故曲线a的反应在30~90 min内的平均速率(a)==0.0047 kPa·min−1;由(2)中分析得出H2的物质的量分数介于0.25~0.5,CO的物质的量分数介于0~0.25,即H2的分压始终高于CO的分压,据此可将图分成两部分:
由此可知,a、b表示的是H2的分压,c、d表示的是CO的分压,该反应为放热反应,故升高温度,平衡逆向移动,CO分压增加,H2分压降低,故467 ℃时PH2和PCO随时间变化关系的曲线分别是b、c;489 ℃时PH2和PCO随时间变化关系的曲线分别是a、d。
2.(2018·江苏卷节选)在有氧条件下,新型催化剂M能催化NH3与NOx反应生成N2。
将一定比例的O2、NH3和NOx的混合气体,匀速通入装有催化剂M的反应器中反应(装置如图1)
反应相同时间NOx的去除率随反应温度的变化曲线如图2所示,在50~250℃范围内随着温度的升高,NOx的去除率先迅速上升后上升缓慢的主要原因是________________________________________________________________________;
当反应温度高于380℃时,NOx的去除率迅速下降的原因可能是________________________________________________________________________。
【答案】迅速上升段是催化剂活性随温度升高增大与温度升高共同使NOx去除反应速率迅速增大;上升缓慢段主要是温度升高引起的NOx去除反应速率增大 催化剂活性下降;NH3与O2反应生成了NO
【解析】迅速上升段是催化剂活性随温度升高而增大与温度升高共同使NOx去除反应速率迅速增大;上升缓慢段主要是温度升高引起的NOx去除反应速率增大;温度高于380℃,催化剂活性下降,且NH3与O2反应生成了NO导致NOx的去除率减小。
3.(2018·北京高考)(1)I-可以作为水溶液中SO2歧化反应的催化剂,可能的催化过程如下。将ⅱ补充完整。
ⅰ.SO2+4I-+4H+===S↓+2I2+2H2O
ⅱ.I2+2H2O+________===________+________+2I-
(2)探究ⅰ、ⅱ反应速率与SO2歧化反应速率的关系,实验如下:分别将18 mL SO2饱和溶液加入2 mL下列试剂中,密闭放置观察现象。(已知:I2易溶解在KI溶液中)
序号
试剂组成
实验现象
A
0.4 mol·L-1 KI
溶液变黄,一段时间后出现浑浊
B
a mol·L-1 KI
0.2 mol·L-1 H2SO4
溶液变黄,出现浑浊较A快
C
0.2 mol·L-1 H2SO4
无明显现象
D
0.2 mol·L-1 KI
0.000 2 mol I2
溶液由棕褐色很快褪色,变为黄色,出现浑浊较A快
①B是A的对比实验,则a=________。
②比较A、B、C,可得出的结论是____________________________________________________。
③实验表明,SO2的歧化反应速率D>A。结合ⅰ、ⅱ反应速率解释原因:_____________________________________________________________________________________。
【解析】(1)根据歧化反应的特点,反应ⅰ生成S,则反应ⅱ需生成H2SO4,即I2将SO2氧化为H2SO4,反应的离子方程式为I2+2H2O+SO2===SO+4H++2I-。(2)①对比实验只能存在一个变量,因实验B比实验A多了H2SO4,则B中KI溶液的浓度应不变,故a=0.4。②由表中实验现象可知,I-是SO2歧化反应的催化剂,H+单独存在时不具有催化作用,但H+可以加快歧化反应速率。③加入少量I2时,反应明显加快,说明反应ⅱ比反应ⅰ快;D中由反应ⅱ产生的H+使反应ⅰ加快。
【答案】(1)SO2 SO 4H+
(2)①0.4 ②I-是SO2歧化反应的催化剂,H+单独存在时不具有催化作用,但H+可以加快歧化反应速率
③反应ⅱ比ⅰ快;D中由反应ⅱ产生的H+使反应ⅰ加快
4.(2018·全国卷Ⅲ)三氯氢硅(SiHCl3)是制备硅烷、多晶硅的重要原料。反应2SiHCl3(g)===SiH2Cl2(g)+SiCl4(g) ΔH=+48 kJ·mol-1,采用大孔弱碱性阴离子交换树脂催化剂,在323 K和343 K时SiHCl3的转化率随时间变化的结果如图所示。
(1)343 K时反应的平衡转化率α=________%。平衡常数K343 K=________(保留2位小数)。
(2)比较a、b处反应速率大小:va______vb(填“大于”“小于”或“等于”)。反应速率
k正、k逆分别为正、逆向反应速率常数,x为物质的量分数,计算a处的=________(保留1位小数)。
【解析】(1)温度越高,反应速率越快,达到平衡的时间越短,曲线a达到平衡的时间短,则曲线a代表343 K时SiHCl3的转化率变化,曲线b代表323 K时SiHCl3的转化率变化。
由题图可知,343 K时反应的平衡转化率α=22%。设起始时SiHCl3(g)的浓度为1 mol·L-1,则有
2SiHCl3(g) === SiH2Cl2(g) + SiCl4(g)
起始/(mol·L-1) 1 0 0
转化/(mol·L-1) 0.22 0.11 0.11
平衡/(mol·L-1) 0.78 0.11 0.11
则343 K时该反应的平衡常数
K343 K==≈0.02。
(2)温度越高,反应速率越快,a点温度为343 K,b点温度为323 K,故反应速率:
va>vb。反应速率 则
343 K下反应达到平衡状态时v正=v逆,即
此时SiHCl3的平衡转化率α=22%,经计算可得SiHCl3、
SiH2Cl2、SiCl4的物质的量分数分别为0.78、0.11、0.11,则有k正×0.782=k逆×0.112,=≈0.02。a处SiHCl3的平衡转化率α=20%,此时SiHCl3、SiH2Cl2、SiCl4的物质的量分数分别为0.8、0.1、0.1,则有=eq \f(k正x\o\al(2,=·eq \f(x\o\al(2,=0.02×≈1.3。
【答案】(1)22 0.02 (2)大于 1.3
5.(2017·江苏卷)H2O2分解速率受多种因素影响。实验测得70 ℃时不同条件下H2O2浓度随时间的变化如图所示。下列说法正确的是( )
A.图甲表明,其他条件相同时,H2O2浓度越小,其分解速率越快
B.图乙表明,其他条件相同时,溶液pH越小,H2O2分解速率越快
C.图丙表明,少量Mn2+存在时,溶液碱性越强,H2O2分解速率越快
D.图丙和图丁表明,碱性溶液中,Mn2+对H2O2分解速率的影响大
【答案】D
【解析】从图甲看出,相同时间内,起始c(H2O2)越大,H2O2的浓度变化量越大,即分解速率越快,A项错误;从图乙看出,NaOH溶液浓度越大,即pH越大,H2O2分解速率越快,B项错误;从图丙看出,0.1 mol·L-1NaOH与1.0 mol·L-1 NaOH所示曲线相比,0.1 mol·L-1 NaOH对应曲线表示的H2O2分解速率快,C项错误。
6.(2016·海南高考)顺1,2二甲基环丙烷和反1,2二甲基环丙烷可发生如下转化:
该反应的速率方程可表示为:v(正)=k(正)c(顺)和v(逆)=k(逆)c(反),k(正)和k(逆)在一定温度时为常数,分别称作正、逆反应速率常数。回答下列问题:
(1)已知:t1温度下,k(正)=0.006 s-1,k(逆)=0.002 s-1,该温度下反应的平衡常数值K1=________;该反应的活化能Ea(正)小于Ea(逆),则ΔH________0(填“小于”“等于”或“大于”)。
(2)t2温度下,图中能表示顺式异构体的质量分数随时间变化的曲线是________(填曲线编号),平衡常数值K2=__________;温度t2________t1(填“小于”“等于”或“大于”),判断理由是_______________________________________________________。
【解析】(1)根据v(正)=k(正)c(顺)、k(正)=0.006 s-1,则v(正)=0.006c(顺),k(逆)=0.002 s-1,v(逆)=k(逆)c(反)=0.002c(反),化学平衡状态时正逆反应速率相等,则0.006c(顺)=0.002c(反),K1=c(反)/c(顺)=0.006÷0.002=3;该反应的活化能Ea(正)小于Ea(逆),说明断键吸收的能量小于成键释放的能量,即该反应为放热反应,则ΔH小于零。
(2)反应开始时,c(顺)的浓度大,单位时间的浓度变化大,w(顺)的变化也大,故B曲线符合题意,设顺式异构体的起始浓度为x,该可逆反应左右物质系数相等,均为1,则平衡时,顺式异构体为0.3x,反式异构体为0.7x,所以平衡常数值K2=0.7x÷0.3x=,因为K1>K2,放热反应升高温度时平衡向逆反应方向移动,所以温度t2大于t1。
【答案】(1)3 小于 (2)B 大于 放热反应升高温度时平衡向逆反应方向移动
7.(2016·北京高考)下列食品添加剂中,其使用目的与反应速率有关的是( )
A.抗氧化剂 B.调味剂
C.着色剂 D.增稠剂
【答案】A
【解析】食品中添加抗氧化剂,目的是减慢食品的变质速率,与反应速率有关;调味剂的主要作用是补充、增强或增加食品的味道,与反应速率无关;着色剂又称食品色素,是以食品着色为主要目的,丰富和改善食品色泽的物质,与反应速率无关;增稠剂在食品中主要是赋予食品所要求的流变特性,改变食品的质构和外观,将液体、浆状食品形成特定形态,并使其稳定、均匀,提高食品质量,以使食品具有黏滑适口的感觉,与反应速率无关。
相关资料
更多

