【地理】江西省靖安中学2019-2020学年高二上学期第二次月考试题(解析版)
展开江西省靖安中学2019-2020学年高二上学期第二次月考
地理试题
一、单项选择题:每小题2分,共60分。各小题的四个选项中只有一项是符合题意要求的。
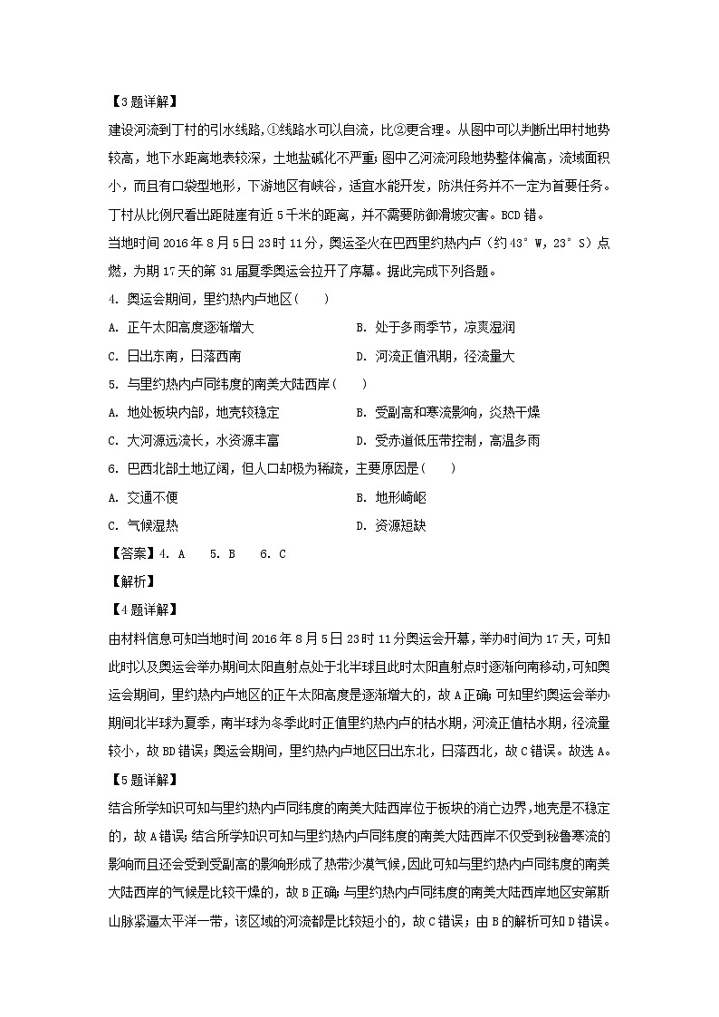
石家庄某中学课外活动小组暑期前往下图所示地区进行考察。据图回答下面小题。
1. 图中甲村位于丙地的( )
A. 正北方 B. 西北方
C. 东北方 D. 西南方
2. 图中B处陡崖的相对高度最大可能是( )
A. 100米 B. 199米
C. 280米 D. 399米
3. 关于该地区可持续发展的措施,合理的是( )
A. 建设河流到丁村的引水线路,①比②更合理
B. 甲村农业发展中应重视土地盐碱化问题
C. 图中乙河段的开发以防洪为首要任务
D. 丁村居民应整体迁移,防御滑坡灾害的发生
【答案】1. D 2. C 3. A
【解析】
【1题详解】
结合图中指向标判断,甲村位于丙地的西南方向,D正确。
【2题详解】
读图可知,B处陡崖有300米和400米两条等高线重合,因此陡崖最低处大于200米,最高处小于500米,最大高差小于300米,C正确。
【3题详解】
建设河流到丁村的引水线路,①线路水可以自流,比②更合理。从图中可以判断出甲村地势较高,地下水距离地表较深,土地盐碱化不严重;图中乙河流河段地势整体偏高,流域面积小,而且有口袋型地形,下游地区有峡谷,适宜水能开发,防洪任务并不一定为首要任务。丁村从比例尺看出距陡崖有近5千米的距离,并不需要防御滑坡灾害。BCD错。
当地时间2016年8月5日23时11分,奥运圣火在巴西里约热内卢(约43°W,23°S)点燃,为期17天的第31届夏季奥运会拉开了序幕。据此完成下列各题。
4. 奥运会期间,里约热内卢地区( )
A. 正午太阳高度逐渐增大 B. 处于多雨季节,凉爽湿润
C. 日出东南,日落西南 D. 河流正值汛期,径流量大
5. 与里约热内卢同纬度的南美大陆西岸( )
A. 地处板块内部,地壳较稳定 B. 受副高和寒流影响,炎热干燥
C. 大河源远流长,水资源丰富 D. 受赤道低压带控制,高温多雨
6. 巴西北部土地辽阔,但人口却极为稀疏,主要原因是( )
A. 交通不便 B. 地形崎岖
C. 气候湿热 D. 资源短缺
【答案】4. A 5. B 6. C
【解析】
【4题详解】
由材料信息可知当地时间2016年8月5日23时11分奥运会开幕,举办时间为17天,可知此时以及奥运会举办期间太阳直射点处于北半球且此时太阳直射点时逐渐向南移动,可知奥运会期间,里约热内卢地区的正午太阳高度是逐渐增大的,故A正确;可知里约奥运会举办期间北半球为夏季,南半球为冬季此时正值里约热内卢的枯水期,河流正值枯水期,径流量较小,故BD错误;奥运会期间,里约热内卢地区日出东北,日落西北,故C错误。故选A。
【5题详解】
结合所学知识可知与里约热内卢同纬度的南美大陆西岸位于板块的消亡边界,地壳是不稳定的,故A错误;结合所学知识可知与里约热内卢同纬度的南美大陆西岸不仅受到秘鲁寒流的影响而且还会受到受副高的影响形成了热带沙漠气候,因此可知与里约热内卢同纬度的南美大陆西岸的气候是比较干燥的,故B正确;与里约热内卢同纬度的南美大陆西岸地区安第斯山脉紧逼太平洋一带,该区域的河流都是比较短小的,故C错误;由B的解析可知D错误。故选B。
【6题详解】
“交通不便”是该区域人口的原因之一,故A错误;结合所学知识可知巴西的西北部为热带雨林气候区,该区域的气候过于湿热不适宜人类居住,因此可知巴西北部土地辽阔,但人口却极为稀疏,主要原因是该区域的气候湿热,故C正确; 巴西北部为亚马孙平原,地形比较平坦,故B错误;巴西西北部地区的生物资源以及森林资源比较丰富,故D错误。故选C。
下图是中央气象台某年12月2日预报的哈尔滨气温变化情况图。读图,回答下列各题。
7. 该天气系统过境前后,哈尔滨气压变化趋势可能是( )
A. ①② B. ③④
C. ①③ D. ②④
8. 一天中气温最高值与最低值之差称为气温日较差。图中12月4日气温日较差较其他日期大的原因是( )
A. 天气晴朗,大气逆辐射作用弱 B. 受不同性质气团的影响
C. 天气转阴,光照条件差 D. 受反气旋控制
【答案】7. D 8. B
【解析】
【7题详解】
该天气系统过境前,气温较高,过境后,气温降低,可能是冷锋过境天气。从气压角度分析,过境前,气压较低,过境后,气压较高,②对。曲线③是暖锋过境,③错。也可能是反气旋过境,过境后气压升高,曲线④对。曲线①表示气旋过境,①错。A、B、C错,D对。
【8题详解】
一天中气温最高值与最低值之差称为气温日较差。图中12月4日气温日较差较其他日期大,原因是受不同性质气团的影响,白天位于冷锋前,气温较高,夜晚位于冷锋后,气温较低,B对。天气晴朗,大气逆辐射作用弱是夜晚气温较低的原因,A错。天气转阴,昼夜温差小,C错。受反气旋控制,盛行下沉气流,不是昼夜温差大的原因,D错。
叶尼塞河水量、水能资源均居俄罗斯首位,长度若以色楞格河为源也居首位。下图为叶尼塞河流域图。据此完成下列各题。
9. 叶尼塞河年径流量很大,其流量最大的季节主要发生在( )
A. 春季 B. 夏季
C. 秋季 D. 冬季
10. 叶尼塞河对流经地区地理环境的影响主要有( )
A. 促使等温线向南弯曲 B. 形成了广阔的多年冻土
C. 森林分布的纬度升高 D. 造就了沃野千里的农田
11. 叶尼塞河下游流域面积狭窄的原因有( )
①叶尼塞河东侧是高原,地势高差大,不容易形成比较长的支流
②叶尼塞河下游气候寒冷,降水以降雪的形式出现,不易侵蚀地表,形成河流
③叶尼塞河下游降水少,不容易发育河流
④叶尼塞河下游水土流失严重,形成地上河
A. ②③④ B. ①③④
C. ①②③ D. ①②④
【答案】9. A 10. C 11. C
【解析】
【9题详解】
结合所学知识可知该河流流经的地区纬度都比较高,冬季的气候比较寒冷,因此可知该河流的河流补给类型主要为积雪融水为主,春季随着气温的回升,该时期该区域的气温较高,积雪大量融化,来,因此可知其流量最大的季节主要发生在春季,可知BCD错误,故A正确。
【10题详解】
叶尼塞河会使得流经地区的等温线向北弯曲,故A错误;多年冻土的形成不是因为该河流的流经而产生的,故B错误;由于该河流的水量比较大,流经地区的水资源是比较丰富的且河流水体的比热容较大,河流流经地区的温度会得到相应的提高,该河流流经的地区的水分条件比较充足,森林会在许多河流流经的地区生存,因此可知叶尼塞河对流经地区地理环境的影响主要是使得该区域的森林分布的纬度升高,故C正确;读图可知叶尼塞河流经的地区多数纬度都比较高,气候比较寒冷,不适宜进行农耕,因此该河流流经的地区,农田的面积是比较小的,故D错误。故选C。
【11题详解】
结合所学知识可知叶尼塞河东侧是高原地形,东部地区的地势高差较大,不容易形成比较长的支流,可知①正确;读图可知叶尼塞河下游地区的纬度比较高,该区域的气候比较寒冷,降水主要以降雪的形式出现,地表不易被侵蚀而形成河流,可知②错误;叶尼塞河下游地区以亚寒带针叶林气候为主,该区域的降水较少,不容易发育形成河流,可知③正确;结合所学知识可知叶尼塞河下游地区冻土广布且该区域的森林覆盖率较高,水土保持效果是比较好的,水土流失现象少有发生,该河流的下游地区不存在地上河,可知④错误,可知ABD错误,C正确。故选C。
读M国示意图,完成下面小题。
12. 下列关于图中洋流N的叙述,正确的是( )
A. 属于以副极地为中心的大洋环流的一部分
B. 使流经海域的等温线向北凸出
C. 对沿岸地区有增温增湿的作用
D. 有利于海洋渔场的形成
13. 近年来,为发展农业生产,M国兴修水利,拦坝蓄水,建设农田排灌系统。该国( )
A. 地势起伏较大,河流蓄水量大
B. 沿海地势较低,农田易积水,需要排涝
C. 降水季节分配不均,夏季多雨,冬季少雨
D. 水资源空间分布不均,南多北少
14. 图中甲城市磷矿资源丰富,但与该国西北部沿海城市相比,甲城市发展磷酸盐加工的限制条件是( )
①气候炎热 ②水资源少
③地租低 ④生态脆弱
A. ①③④ B. ①②④
C. ①②③ D. ②③④
【答案】12. D 13. B 14. B
【解析】考查洋流对地理环境的影响,农业自然条件的改造,工业区位因素。
【12题详解】
根据图中经纬度和海陆轮廓判断图示国家位于非洲西北部,为摩洛哥,N洋流为加那利寒流,属于以副热带为中心的大洋环流的一部分,A项错误;该洋流自北向南流,使流经海域的等温线向南凸出,B项错误;寒流对沿岸地区有降温减湿的作用,C项错误。该洋流流经海域海水上泛,将海底营养物质带到海洋表层,使得浮游生物繁盛,为鱼类提供了丰富的饵料,形成海洋渔场,D项正确。故选D。
【13题详解】
摩洛哥地势起伏较大,河流蓄水量小,A项错误。该国南部为热带沙漠气候,气候干旱;北部为地中海气候,冬季多雨,夏季少雨,水资源比南部多,故C、D两项错误。沿海地势较低,农田易积水,需要及时排涝。故选B。
【14题详解】
与西北部沿海城市相比,甲城市气候炎热,水资源少,且位于河流中上游,地表崎岖,生态脆弱,故①②④正确。地租低是工业发展的优势条件,且从题中信息无法判断甲城市地租的高低,故③错误。故选B。
洛杉矶位于美国加州西南部,是美国的第二大城市,美国最大的海港,全世界的文化、科学、技术、国际贸易和高等教育中心之一,还拥有世界知名的各种专业与文化领域的机构。洛杉矶为美国石油化工、海洋、航天工业和电子业的最大基地,享有“科技之城”的称号。
读下图,完成下列各题。
15. 甲、乙、丙三个阶段依次表示( )
A. 资源驱动模式、资本驱动模式、创新驱动模式
B. 资本驱动模式、资源驱动模式、创新驱动模式
C. 资本驱动模式、创新驱动模式、资源驱动模式
D. 资源驱动模式、创新驱动模式、资本驱动模式
16. 影响乙阶段企业类型的主导因素是( )
A. 资源 B. 市场
C. 科技 D. 交通
17. 在丙阶段,某高科技企业将其组装分厂建在北京,主要是利用北京的( )
A. 廉价劳动力 B. 广阔的市场
C. 便利的交通 D. 充足的原料
【答案】15. A 16. B 17. B
【解析】
【15题详解】
由图可知,甲为能源化工业主导阶段,需要大量的资源(能源),乙为军事国防业主导阶段,需要大量的资金支持,丙为高科技产业主导阶段,需要创新支持,结合选项,A正确,其余选项错误。
【16题详解】
乙阶段企业为军工企业,其产品用途较单一,需要大量的军事订单支持,结合选项,B正确,其余选项错误。
【17题详解】
由材料可知,某高科技企业将其组装分厂建在北京,主要是其产品能够更好的占据中国的市场,结合选项,B正确,其余选项错误。
亚马尔液化天然气项目是中俄深度合作项目,中国参与相关设施建设。项目建成后,俄罗斯将成为中国进口天然气的最大供应国。萨贝塔港是天然气输出港,下图为亚马尔天然气航线示意图。据此完成下列各题。
18. 航道分冬季航道和夏季航道的主要影响因素是( )
A. 昼长 B. 海冰
C. 洋流 D. 风浪
19. 2018年6月26日某天然气运输船从萨贝塔港出发,7月17日抵达中国江苏如东。该轮船在北冰洋航行期间( )
A. 轮船航向一直指向东北 B. 轮员感到昼长先变短后变长
C. 轮船经常遭受东南风的吹袭 D. 船员可能看到太阳在正北方
20. 下列关于亚马尔液化天然气项目对中俄两国的影响叙述正确的是( )
A. 会导致中国过度依赖进口,能源安全性降低
B. 会影响中国沿海地区经济发展布局
C. 会导致俄罗斯对其他国家能源出口量减少
D. 会促进俄罗斯能源消费结构的调整
【答案】18. B 19. D 20. B
【解析】
【18题详解】
读图可知图中的冬季航道的纬度位置是比较低的,其气温相对来说较高一些,其结冰量会少一些,利于冬季航运工作的开展,因此可知航道分冬季航道和夏季航道的主要影响因素是海冰因素,因此可知ACD错误,故B正确。故选B。
【19题详解】
读图可知该轮船从始发地的港口出发后,不可能一直向东航行的,到达白令海峡后要向南行驶,故A错误;由题干信息可知该轮船在航行期间北半球是处于夏季的,且其出发时已经过夏至日,此时北半球的白昼是逐渐变短的,因此可知轮员不可能感到昼长先变短后变长,故B错误;读图可知该轮船从萨贝塔港出发后大部分航段都是处于极地东风带内的,因此不可能经常会有东南风的侵袭的,故C错误;由材料信息可知该轮船在北冰洋航行期间北极圈的某些地区是处于极昼状态的,极昼的地区全天是白昼,当轮船航行至极昼地区时是有可能看到太阳从在北方升起的,故D正确。故选D。
【20题详解】
亚马尔液化天然气项目的开通拓宽了中国能源的进口渠道,增强了中国的能源的安全性,故A错误;读图可知该天然气在运向中国时走的是海运,中国东部沿海的一些地区必然会为之发展相应的经济业务,因此可知亚马尔液化天然气项目会影响中国沿海地区经济发展的布局,故B正确;亚马尔液化天然气项目的开通拓宽了俄罗斯能源出口渠道,其几乎不会影响到对其他国家的能源出口量,故C错误;亚马尔液化天然气项目的开通几乎不会影响到俄罗斯能源消费结构,故D错误。故选B。
下图为“我国某时刻近地面等压线图”(单位:百帕),读图回答下面小题。
21. 下列说法正确的是( )
A. 甲地气压值大于1010hpa,小于1015hpa
B. 南京和兰州相比,南京气温日较差较大
C. 杭州和徐州相比,徐州风力较大
D. 在A线附近易形成暖锋
22. 下列说法正确的是( )
A. 云贵高原以阴雨天气为主
B. 此时甲乙天气特征相似
C. 此季节,澳大利亚西南部森林火险等级高
D. 此季节,乙地区易出现沙尘暴
【答案】21. C 22. C
【解析】
【21题详解】
根据图示可知,甲地气压值小于1010hpa,A错;南京和兰州相比,兰州位于高压中心,盛行下沉气流,多晴天,气温日较差较大,南京处于冷锋锋后,正值降水,气温日较差小,B小;杭州和徐州相比,徐州等压线密集,气压梯度力大,风力较大;在A线附近,气流从北向南流动,易形成冷锋,D错。据此分析本题选C。
【22题详解】
由图可知,云贵高原处于高压控制下,以晴朗天气为主,A错;此时甲乙分别受低压、高压中心控制,分别出现阴雨或晴朗天气,B错;图示亚欧大陆为高压,对应冬季,此季节为南半球的夏季,澳大利亚西南部为地中海气候,受副热带高气压带控制,晴朗干燥,森林火险等级高,C对;此季节,乙地区易出现寒潮天气,沙尘暴则多发生在春季,D错。据此分析本题选C。
2017年1月12日,印度尼西亚宣布了部分取消铝土矿的出口禁令,允许在国内建设冶炼厂的公司在获得特别许可后出口原矿。2014年1月实施矿石出口禁令前,印尼是为中国提供铝土矿石的主要国家,禁令实施后,中国从澳大利亚进口大量铝土矿石。据此回答下列各题。
23. 影响印尼铝土开采业发展的主要因素是( )
A. 原料与市场 B. 市场与交通
C. 政策与原料 D. 资金与劳动力
24. 2014年初印尼实施铝土矿出口禁令,其主要目的是( )
A. 保护生态环境 B. 提高资源的附加值
C. 避免资源枯竭 D. 稳定矿产市场价格
25. 与澳大利亚相比,中国从印尼大量进口铝土矿石的原因在于( )
A. 运输费用低 B. 矿产品位高
C. 开采条件好 D. 市场价格低
【答案】23. C 24. B 25. A
【解析】
【23题详解】
铝土开采是依托铝土矿发展的一种产业,因此原料是影响铝土矿开采产业发展的首要因素;从材料内容可以看出,政府禁止和取消禁止的政策也对印尼铝土矿开采产业有着巨大的影响。
【24题详解】
直接出口铝土矿原矿,产品附加值低,而在国内开采铝土矿后经过加工再出口,增加了铝土矿的附加值,更有助于促进经济的发展。
【25题详解】
和澳大利亚相比,印尼距离中国更近,因此从印尼进口铝土矿的运输成本更低。
26.2017年2月,一些科学家在美国地质学会发表研究报告称,发现了世界第八大洲西兰蒂亚(Zealandia),该大洲94%的面积都浸没在海水中。从板块构造学说来看,西兰蒂亚跨越了( )
A. 太平洋板块与亚欧板块的生长边界 B. 太平洋板块与亚欧板块的消亡边界
C. 太平洋板块与印度洋板块的生长边界 D. 太平洋板块与印度洋板块的消亡边界
【答案】D
【解析】
图中图例反映该地区为新西兰南北二岛附近;根据六大板块的分布,该地区位于印度洋板块和太平洋板块的碰撞处,属于消亡边界,故答案选D项。
读图,回答下面小题。
27. 在7、8月份,伦敦比北京( )
A. 气温高,日较差大 B. 风小雾大,降水多
C. 正午太阳高度角小 D. 昼更短,夜更长
28. 途经该区域的洋流( )
A. 能使北美洲至欧洲的海轮航行速度加快
B. 造成欧洲西部地区气温降低、湿度增大
C. 能够进入到印度洋海域,融化海冰
D. 在与其他洋流交汇的海域不易形成渔场
【答案】27. C 28. A
【解析】
【27题详解】
伦敦为温带海洋性气候,全年温和湿润,北京为温带季风气候,夏季高温多雨,冬季寒冷干燥。在7、8月份,受西风影响显著的伦敦比北京气温低,温差小,故A错误;夏季伦敦风小雾大,降水比北京少,故B错误;伦敦纬度较高,正午太阳高度小,故C正确;伦敦纬度比北京高,夏季日出早,昼长夜短,故D错误。据此分析本题选C。
【28题详解】
根据图中信息,途经该区域的洋流是北大西洋暖流,其方向是自西南流向东北,能使北美洲至欧洲的海轮航行速度加快,A正确;该洋流造成欧洲西部地区气温升高,湿度增加,B错误;该洋流进入到北洋冰洋海域,不能进入印度洋海域,C错误;在寒暖流交汇的海域容易形成渔场,D错误。据此分析本题选A。
下图为某盆地沙漠年平均降水量不超过150mm,冬季稳定积雪日数在100~160天,积雪深度可达20cm以上,其植被覆盖率较我国其他沙漠高。据此回答下面小题。
29. 与我国其他沙漠相比,该区域植被覆盖率较高的主要原因是 ( )
①海拔高,年均温低,蒸发弱 ②纬度高,年均温低,蒸发弱
③季节性积雪融水较丰富 ④山地降水较丰富
A. ①③ B. ②③
C. ③④ D. ①④
30. 该沙漠地区稳定的积雪覆盖对地理环境的主要影响是( )
A. 增强地面辐射,增加大气湿度 B. 反射太阳辐射,提高大气温度
C. 抑制风沙活动,减少初春扬尘 D. 增加土壤湿度,减少地表径流
【答案】29. B 30. C
【解析】
【29题详解】
读材料可知,该地海拔相对于其他沙漠如塔克拉玛干等沙漠而言,并不高,影响该区植被的关键因素是降水,①错。根据材料,该地“年平均降水量不超过150mm”,④错;该地地处44°N-46°N,纬度相对较高,年均温低,蒸发弱,“冬季稳定积雪日数在100~160天,积雪深度可达20cm以上”,即季节性积雪融水丰富,积雪融化量大,所以植被覆盖率高。②③对。据此分析本题选B。
【30题详解】
积雪的反射率高,使地面吸收的太阳辐射减少,地面辐射减弱,从而降低大气温度,AB错误;积雪融化会增加地表径流,D错误;积雪覆盖可以抑制风沙活动,减少初春扬尘,C正确。据此分析本题选C。
二、综合题(40分)
31.阅读图文资料,完成下列要求。
材料一 A湖是委内瑞拉的“石油湖”,面积达1.34万平方千米,蕴藏着50多亿桶原油,每天原油源源不断地从湖底岩石裂缝中喷涌出来,日产量高达万桶。委内瑞拉湾沿岸气候干热,年降水量不足500毫米,而A湖湖区大部分区域高温多雨,年平均气温28℃,年降水量1500毫米以上,为南美洲最湿热地区之一。
材料二 下图示意A湖周围等高线(单位:米)分布。
(1)推断A湖的成因,并指出推断的依据。
(2)试推断该地区降水总体上分布特点,并分析其成因。
(3)A湖虽然与加勒比海连通但却是淡水湖,试分析原因。
(4)你是否赞同在A湖大力发展石油开采业?说明理由。
【答案】(1)成因:地壳断裂下陷,积水而成。依据:从等高线图中判断A湖与周围地形的落差大,A湖地势低;从湖底多裂缝推断其处于断层陷落处。
(2)降水总体分布特点:南多北少;成因:该地区地处东北信风带,由于北部地区(委内瑞拉湾沿岸)地形平坦,气流受地形抬升较小,降水较少;南部地区纬度较低,受赤道低气压带控制明显,气流上升,降水较多;南部地区海拔较高,气流受地形抬升明显,降水多。
(3)入湖河流多,流入淡水水量大;与加勒比海连接的水道狭窄,不便于海水和湖水的交换。
(4)赞同。理由:石油资源丰富,市场需求量大;将资源优势转化为经济优势,促进经济发展;增加就业,提高经济收入等。或不赞同。理由:石油开采易产生石油泄漏,引发湖泊环境污染,湖水水质下降;易导致湖泊生态破坏,生物多样性减少,渔业减产;环境质量下降,可能对当地旅游业等造成冲击。
【解析】本题以委内瑞拉的马拉开波湖为背景材料,考查了塑造地表形态的力量、气候以及产业发展的影响区域位因素的相关知识,主要考查了考生获取解读地理信息、调动运用地理知识的能力。
(1)成因分析:读图结合所学知识可知该湖为马拉开波湖,该湖是由于地壳断裂下陷,逐渐积水而成的。依据:读图从等高线图中可以判断该湖与周围的地形的落差比较大,而马拉开波湖附近的地势比较低;由材料信息可知该湖的湖底地带多裂缝可以推断其处于断层陷落处,因此可知该湖是由地壳断裂下陷形成的。
(2)降水总体分布特点:由材料信息可知该区域的北部降水较少,南部降水较多,可知其降水特点是南多北少;成因分析:读图可知该地区地处东北信风带内,读图可知委内瑞拉的北部地区海拔较低,地形比较平坦,气流受地形的抬升作用较小,因此可知北部地区降水量较少;读图可知南部地区纬度较低,受赤道低气压带控制的时间较长且影响较为明显,气流上升比较剧烈,降水较多;读图可知南部地区海拔较高,气流受地形抬升作用比较明显,降水相对较多。
(3)读图可知马拉开波湖周围地区注入的河流数量众多,注的入淡水水量比较大;与加勒比海连接的水道较为狭窄,湖区环境较为封闭,不便于海水和湖水的交换,因此可知马拉开波湖为淡水湖。
(4)赞同。理由:由材料信息可知该区域的石油资源丰富,该国的石油是面向全世界出口的,其消费市场比较大;在该区域大力开发石油资源可以将该区域的资源优势转化为经济优势,促进该区域经济发展;在该区域大力开发石油资源可以为该区域创造大量的就业机会和就业岗位,增加该区域的就业率,提高当地居民的经济收入。不赞同。理由:石油开采产业易产生石油泄漏事件,该湖泊比较封闭,一旦发生石油泄露,更容易引发湖泊环境污染,湖水水质下降;容易导致湖泊生态环境的破坏,会使得该区域生物多样性减少以及渔业减产;石油泄漏容易导致该区域的环境质量下降,可能会对该湖区的旅游业造成冲击。
32.阅读材料,完成下列问题。
材料一:2018年世界杯期间,10万只小龙虾在全程电力控温系统保护下,从湖北省武汉火车站发车,经中欧班列顺利出口到俄罗斯。小龙虾适宜生长在水温为16~32°C、微碱性的水域环境,喜温避光,属杂食性动物。从虾壳中提取的虾壳素有较高经济价值,主要用于高档护肤产品。湖北素有“千湖之省”之称,是目前我国小龙虾养殖规模最大省份,占全国总产量一半以上,主要集中在长江干流附近及江汉平原地区。
材料二:图1为湖北省区域简图,图2为小龙虾产业链图及2017年产值构成。
(1)分析湖北省能大规模养殖小龙虾的有利自然条件。
(2)从大气环流角度,分析夏季湖北小龙虾养殖过程中易遭受的自然灾害。
(3)说明运往俄罗斯的小龙虾选择铁路运输的理由。
(4)分析小龙虾产业构成中第二产业比重较低的原因。
【答案】(1)亚热带季风气候,降水丰富、气温适宜,地形低平,地表易积水,形成众多河湖,可养殖区域大;物种丰富,食物来源多。
(2)夏季,当副热带高压(脊)影响过强时,降水和上游来水少,高温、干旱缺水会导致小龙虾死亡;当夏季风偏弱时,受持续锋面雨带影响,导致洪涝使小龙虾出逃受损。
(3)铁路运输成本低;铁路运输速度加快;冷藏保鲜技术进步。
(4)小龙虾深加工产业起步晚;虾壳等原料分散,不易收集;产业链短,产业规模小;加工处理的技术要求高,难度大(研发成本高)。
【解析】考查农业区位分析、气象灾害、交通方式的选取、产业构成及原因,难度中等,综合能力要求高。
(1)从题干提取信息,小龙虾“喜温避光”,湖北位于亚热带季风气候区,气候温和;降水丰富,光照较弱,符合小龙虾避光习性;湖北地形平坦,河湖众多,水域面积大,适宜发展渔业养殖业。该区长江流经且有支流不断汇入,小龙虾“属杂食性动物”,食物来源丰富。
(2)湖北主要受季风环流影响,分析夏季风强弱对养殖业的影响。夏季,当副热带高压(脊)势力较强或夏季风偏强快速进入北方,湖北降水少,河流补给又少,以高温天气为主,干旱缺水会导致小龙虾死亡。夏季风偏弱时,锋面在长江中下游一带徘徊时,连续降水导致洪涝使小龙虾出逃受损。
(3)从运量、运速、运费、运距考虑交通方式的选取。从题干“10万只小龙虾”得知运量比较大,不适宜选空运;故选取运速较高的铁路运输,随着技术的进步,铁路运速加快,且有“全程电力控温系统”冷藏保鲜技术支持小龙虾快速保质到达;与此同时,铁路运输相比空运费用较低,成本较低。
(4)从小龙虾产业构成图中分析,第一产业只负责苗种养殖、人工养殖,技术含量较低,要求较低,故以第一产业为主。第二产业需要“精深加工、虾壳提炼虾壳素”“高档护肤品”则涉及原料来源、高技术等。小龙虾深加工产业起步晚,且产业链短产业规模小,产业比重较小;加上虾壳难收集来源小,不利深加工。小龙虾深加工技术要求高,研发费用高,故比重较低。

