还剩19页未读,
继续阅读
【地理】河北省邯郸市大名中学2019-2020学年高二下学期第三次半月考试题(解析版)
展开
河北省邯郸市大名中学2019-2020学年高二下学期
第三次半月考地理试题
卷Ⅰ选择题(共60小题,每小题1分,共60分)
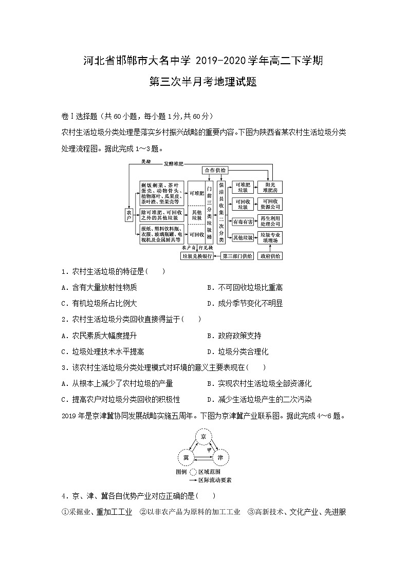
农村生活垃圾分类处理是落实乡村振兴战略的重要内容。下图为陕西省某农村生活垃圾分类处理流程图。据此完成1~3题。
1.农村生活垃圾的特征是( )
A.含有大量放射性物质 B.不可回收垃圾比重高
C.有机垃圾所占比例大 D.成分季节变化不明显
2.农村生活垃圾分类回收直接得益于( )
A.农民素质大幅度提升 B.政府政策支持
C.垃圾处理技术水平提高 D.垃圾分类合理化
3.该农村生活垃圾分类处理模式对环境的意义主要表现在( )
A.从根本上减少了农村垃圾的产量 B.实现农村生活垃圾全部资源化
C.提高农户对垃圾分类回收的积极性 D.减少生活垃圾产生的二次污染
2019年是京津冀协同发展战略实施五周年。下图为京津冀产业联系图。据此完成4~6题。
4.京、津、冀各自优势产业对应正确的是( )
①采掘业、重加工工业 ②以非农产品为原料的加工工业 ③高新技术、文化产业、先进服务业
A.③①② B.③②① C.②①③ D.②③①
5.甲箭头代表的含义是( )
A.产业与技术扩散 B.工业最终产品与高技术产品
C.信息和资金支持 D.资源、劳动力以及初级产品
6.京津冀协同发展有利于( )
①疏解首都核心功能、缓解“大城市病” ②优化城市群结构、打造世界级城市群
③区域经济发展、形成新的经济增长极 ④大气环境治理、改善区域的生态环境
A.②③④ B.①③④
C.①②④ D.①②③
四川凉山彝族自治州金阳县,境内群山环绕、山高坡陡沟深,是全国贫困程度最深的县之一。金阳青花椒味香纯正、颗粒饱满,深受消费者喜爱,但是金阳青花椒的外销情况不太理想。近年来,该县开始推广“互联网电商+网络直播”的销售模式(如下图所示)。据此回答7~9题。
7.金阳县成为全国贫困程度最深的县之一,主要是因为( )
A.交通不便 B.资源匮乏
C.劳动力短缺 D.科技水平低
8.“互联网电商+网络直播”方式有助于金阳县( )
A.增加青花椒的产量 B.加快青花椒外运步伐
C.拓展青花椒国外市场 D.提高青花椒知名度
9.为实现精准扶贫,下一步发展金阳县青花椒产业的主要措施是( )
A.以青花椒为中心,延长产业链 B.扩大种植面积,提高青花椒产量
C.开发旅游资源,发展旅游业 D.推动林业发展,增加收入来源
麦秆画是中国古代农业社会的原生艺术,主材为麦秆,其制作工序复杂,题材广泛。河南濮阳的麦秆画工艺精湛,品位高雅,有“中国民间艺术一绝”的美称,其渊源可溯至隋朝,现已纳入我国非物质文化遗产名录。据此完成10~12题。
10.在濮阳一幅麦秆画往往价格不菲,其主要原因是( )
A.原料精选,耗材量大 B.工序复杂,艺术独特
C.原生艺术,题材广泛 D.品位较高,需求量大
11.在中国古代农业社会,濮阳这项原生艺术得以兴起的主要条件是( )
A.经验丰富 B.交通便利
C.劳动力充足 D.就地取材
12.将濮阳打造成“中国麦秆画之都”,可以( )
A.促进当地物流业发展 B.大大提高小麦种植面积
C.使高技术人才蜂拥而至 D.促进该地旅游经济发展
湖笔,与徽墨、宣纸、端砚并称为“文房四宝”,为中华文化的传播做出了不可磨灭的贡献。浙江省湖州市是湖笔的发源地,被誉为“中国文房四宝行业特色区域”——毛笔之都。据此完成13~15题。
13.明初湖州上贡笔料,“岁办笔管共13 587个,山羊毛10斤5两”。湖笔逐渐取代宣笔而兴起,其根本原因是( )
A.工艺精湛 B.政府支持
C.原料优质 D.市场广阔
14.湖州市近几年从提升传统产业、保护传统文化的角度出发,适当降低对湖笔制造企业的年销售额指标要求,这样做主要是为了( )
A.降低毛笔生产成本 B.提高生产技术水平
C.增加产品品牌效应 D.提高产品市场价格
15.近些年,湖州市引导企业将毛笔生产从实用型转向工艺型、礼品型。这样做的最主要目的是( )
A.降低销售成本 B.提高产品附加值
C.降低环境污染 D.提升消费者体验
钱塘江位于长江干流以南,含沙量小,仅为长江的35%。近5 000年来,钱塘江河口(下图)在径流、潮流和洋流的共同作用下,岸线不断向海延伸。1950年以来,人们在钱塘江河口围垦滩涂。据此完成16~18题。
16.钱塘江河口泥沙的主要来源是( )
A.钱塘江流域 B.曹娥江流域
C.长江口海域 D.河岸与河床
17.下列月份中,钱塘江河口径流与潮流冲淤平衡点向海洋方向偏移最明显的是( )
A.3月 B.6月
C.9月 D.12月
18.钱塘江河口围垦滩涂规模的扩大,将( )
A.降低河口水体盐度 B.增强径流对南岸的破坏
C.减缓岸线向外推移 D.改善河口航道水深条件
互花米草起源于北美,繁殖力超强,能促进泥沙的快速沉降和淤积,于20世纪80年代引入我国。下表为部分年份福建泉州湾河口湿地主要景观类型面积(单位:公顷)变化表。据此完成19~20题。
年份
潮间淤泥海滩
潮间沙滩
互花米草湿地
水产池塘
其他湿地盐沼植被
1988
3 043.62
210.33
20.16
30.87
125.82
1993
2 847.51
239.04
124.20
31.32
131.85
1997
2 713.95
201.51
186.29
95.49
0
2002
2 396.25
224.28
270.81
182.2
0
19.1988~2002年,泉州湾的河口湿地( )
A.有生物入侵 B.面积一直增加
C.海岸线前进 D.生态显著改善
20.泉州湾河口湿地区域的可持续发展的可行性措施是( )
A.退田还海,禁止向海洋拓展 B.建湿地公园,发展旅游业
C.开挖池塘,大力发展养殖业 D.建经济特区,发展重工业
桑基鱼塘系统通过专家评审,被认定为全球重要农业文化遗产。下图示意该省桑基鱼塘生态循环农业模式。据此完成21~23题。
21.该省最可能是( )
A.云南 B.辽宁
C.浙江 D.湖南
22.该农业模式的突出优点是( )
A.增加就业机会,提高社会效益 B.生物互生互养,低耗“零”污染
C.改善局部气候,美化自然环境 D.提高生产效率,促进经济发展
23.受各种社会经济因素的影响,桑基鱼塘这种已经存在了2 500多年的古老生产模式,正日渐成为一种濒危的文化遗产。为了稳定和持续发展我国的蚕桑产业,国家实施了“东桑西移”工程,其主要原因是( )
A.东部水陆交通便利,经济繁荣 B.东部产业结构调整,消费市场萎缩
C.西部基础设施完善,投资环境好 D.西部土地资源丰富,劳动力充足且廉价
2019年3月30日18时,四川省凉山州发生森林火灾,着火点在海拔3 800 m左右。31日下午,扑火人员在转场途中,受瞬间风力风向突变影响,山火爆燃致24人遇难。溜索是我国四川一种民间特殊的渡江工具,这种“空中渡口”是一种奇观,但目前我国仅剩极少数溜索仍在运行。下图为我国历史上某溜索分布密集区示意图,据此完成24~26题。
24.该溜索分布区( )
A.江宽水阔 B.沙洲众多
C.山高谷深 D.河网密布
25.四川省凉山州发生森林火灾灾情严重,最不可能是因为( )
A.地形复杂、坡陡谷深,交通、通讯不便,不利于救援
B.原始森林区,天干物燥,可燃性物体丰富
C.受地理位置和复杂地形影响,风力风向突变
D.四川省凉山州经济落后,迁移农业人为焚烧森林严重
26.四川省凉山州森林火灾发生时( )
A.印度夜暮深沉 B.华北地区冬小麦播种忙
C.埃及艳阳高照 D.美国此时飓风袭击
下图所示盆地某沙漠年平均降水量不超过150 mm,冬季稳定积雪日数在100~160天,积雪深度可达20 cm以上,某植被覆盖较我国其他沙漠高。据此回答27~28题。
27.与其他沙漠相比,图示沙漠区域植被覆盖率更高的主要原因是( )
A.年均温低蒸发弱 B.山地降水量丰富
C.积雪融水丰富 D.高山冰雪融水丰富
28.形成该沙漠冬季稳定积雪的水汽主要来源于( )
A.太平洋 B.北冰洋
C.大西洋 D.印度洋
在我国西南地区,隐藏着一个长期被人们所忽视的宜居地带。读图,完成29~30题。
29.西南宜居地带形成的原因主要是( )
①水质好,水运便利 ②冬暖夏凉 ③地势平坦
④植被覆盖率较高 ⑤工业化程度低
A.①②③ B.②③④ C.③④⑤ D.②④⑤
30.目前,下列有关西南宜居地带所在地区开发的措施,正确的是( )
A.加强房地产开发,吸纳外来移民 B.扩大粮食播种面积,保障粮食供应
C.加强水资源的合理开发和有效利用 D.以机场建设为重点,形成快速交通体系
一个城市的人口生态位是指人口受教育程度和年龄结构决定的该城市人口所处的地位。城市的生态场势指人们在某城市工作和生活的适宜度。城市人口生态位与城市生态场势均衡的城市为协调型城市。下图分别示意18个中心城市人口生态位(图1中三条曲线为等生态位线)和生态场势指数关系(图2中三条曲线为等生态场势线),图中数字表示依据相关指数排序的序号(序号越大,相关指数表现越好)。据此完成31~33题。
31.下列城市中,发展最协调的是( )
A.重庆 B.深圳 C.上海 D.武汉
32.据图判断,下列城市中人才最容易外流的是( )
A.大连 B.福州 C.长沙 D.武汉
33.下列城市与该市实现协调持续发展的措施,对应最合理的是( )
A.武汉—吸引年轻人就地工作 B.西安—提高人口受教育程度
C.重庆—鼓励劳动力外出务工 D.昆明—优化人口年龄结构
林菜模式是指林木与蔬菜间作种植的一种经济效益较高的林下经济模式。我国某地在秋末林木开始脱叶时,将大蒜、洋葱等菜苗栽入林下,夏季在林下栽种冬瓜和南瓜等蔬菜。每亩(666平方米)可以获得700~1 200元收益。据此完成34~35题。
34.该地最可能位于( )
A.广东 B.黑龙江
C.山东 D.西藏
35.推广林菜模式可以( )
①充分利用土地资源 ②提升经济效益
③防止水土流失 ④缓解就业压力
A.①② B.②③ C.③④ D.①④
下图为我国南方某山村发展模式示意图。读图,完成36~37题。
36.该地果菜种植与果蔬加工之间,体现的产业活动地域联系方式主要是( )
A.生产协作 B.商贸联系
C.科技联系 D.信息联系
37.当地运用该发展模式,主要有利于( )
①改善水热条件 ②减缓全球变暖
③减轻水土流失 ④保持土壤肥力
A.①② B.①③ C.②④ D.③④
读某集团制糖工业清洁生产流程示意图。完成38~39题。
38.下列关于该集团生产工艺流程的叙述,不正确的是( )
A.提高经济与生态效益 B.利于控制所有的污染
C.是一种清洁生产方式 D.符合可持续发展战略
39.该集团生产模式最可能分布在我国( )
A.东部季风区 B.西北干旱半干旱区
C.青藏高寒区 D.东北地区
新疆风能资源丰富,昔日丝路重镇达坂城是目前新疆九大风区中开发建设条件最好的地区。这片位于中天山和东天山之间的谷地,西北起于乌鲁木齐南郊,东南至达坂城山口,东西长约80公里,南北宽约15-20公里,是南北疆的气流通道,可安装风力发电机的面积在 1000平方公里以上。同时,风速分布较为平均,破坏性风速和不可利用风速极少发生。据此完成下面小题。
40.我国新疆达坂城建设风电基地的有利条件是( )
①历史悠久,基础设施完善 ②狭管效应明显,风能丰富
③荒漠面积广,地价低 ④市场距离近,本地市场需求大
A.①③ B.②④
C.②③ D.①④
41.达坂城发展风电的生态意义在于( )
A.有利于产业结构调整 B.减轻当地酸雨严重问题
C.有利于缓解温室效应 D.减少对煤炭资源的依赖
我国毛乌素沙漠东南缘的萨拉乌苏河流域,地处黄土高原与毛乌素沙漠的过渡带,蕴藏着丰富的晚第四纪气候环境演变的地质信息。下图为距今2.34万年~1万年期间萨拉乌苏河流域米浪沟湾地层剖面示意图,其中黑垆土是发育于黄土母质上的一种土壤。读图,完成下面小题。
42.根据材料推测距今1.9万年时期萨拉乌苏河流域的自然环境可能是( )
A.气候湿热,出现雨林 B.气候干热,沙漠扩张
C.气候暖湿,湿地增加 D.气候干冷,出现针叶林
43.沉积速率是指单位时间内的沉积物厚度。根据材料分析,萨拉乌苏河流域米浪沟湾平均沉积速率最大的时期为( )
A.距今2.34万年~1.93万年 B.距今1.93万年~1.9万年
C.距今1.9万年~1.45万年 D.距今1.45万年~1.0万年
44.地层剖面示意图中甲时期的大气环流特点是( )
A.西北季风影响增强 B.东南季风影响增强
C.东南信风影响增强 D.河陆风影响增强
豫北某农业大县,农作物一年两熟,民间流传“冬天麦盖三层被,来年枕着馒头睡”的谚语。该地麦熟时节农事繁忙,既要“抢收”,又要“抢种”。据此完成下面小题。
45.“冬天麦盖三层被”有利于来年春季( )
A.减少霜冻 B.补充水分
C.杀死害虫 D.增加肥力
46.该地“抢收”的时间是( )
A.5月初 B.6月初
C.7月初 D.8月初
47.导致该地农民“抢种”的主导因素是( )
A.光照 B.热量
C.水分 D.土壤
圣洁的雪山,洁白的哈达,蔚蓝的天空,明媚的阳光,多彩的民族风情,独特的高原风光,随着青藏铁路的全线贯通,“进藏游”热已渐渐兴起。完成下面小题。
48.进藏旅游的人应带的必要的安全防范物品是( )
①防缺氧的氧气袋 ②防高原反应的药品
③防强紫外线的太阳帽、墨镜 ④防暴雨的雨具
A.①②③ B.①②④
C.②③④ D.①③④
49.青藏高原被誉为世界“第三极”的原因是( )
A.干旱 B.高寒
C.湿热 D.炎热
2016年11月15日,云南省大理至瑞丽铁路澜沧江特大桥钢管拱实现高精度合拢。该桥位于地形复杂的横断山脉两段,是当前我国安全风险等级最高的在建铁路桥梁之一。全桥共用混凝土8.5万立方米,主体结构共用钢量约14万吨。共用高强螺栓11.52万套。下图为澜沧江特大桥钢管拱景观图。据此完成下面小题。
50.该桥梁设计与建材施用重点攻克的难题是( )
A.防范高原冻土和泥石流 B.防御强烈地震和峡谷大风
C.防御河谷洪水和水土流失 D.两岸交通不便,施工困难
51.该桥所在区域每年5-10月云雾缭绕,主要是受( )
A.太平洋暖湿气流影响 B.气温高蒸发旺盛所致
C.印度洋暖湿气流影响 D.昆明准静止锋控制
六盘水是20世纪70年代建立起来的工业城市,被石灰岩山丘环抱,水城河穿城而过,以凉爽的高原气候著称。为了改善城市居住环境,建设完善的生态基础设施,城市景观设计师们将水城河串联起现存的溪流、坑塘和低洼地,形成一系列蓄水池和不同承载力的净化湿地,构建了一个完整的雨水管理和生态净化系统,即绿色海绵体系。读该系统部分景观图,完成52~54题。
52.六盘水的绿色海绵体系对当地水循环的影响是( )
A.水汽输送速度加快 B.地表径流季节变化趋缓
C.地下径流不断减少 D.水循环的周期缩短
53.自绿色海绵体系建立以来,六盘水的城市内涝频率显著下降。其主要原因是绿色海绵体系建设使( )
A.水域面积显著增大,蓄洪量增加 B.各种水体相互贯通,泄洪能力提高
C.植物多样性提高,利于雨水下渗 D.湿地调节气候功能增强,暴雨频率下降
54.在六盘水的绿色海绵体系中,具有水体净化功能的要素主要是( )
A.持续缓慢流动的水体 B.呈阶梯状分布的坑塘
C.弯曲连通的河道 D.多样的生物群落
读下图,完成下面小题。
55.该区域河流的主要补给形式是( )
A.大气降水 B.沙漠凝结水
C.冰雪融水 D.湖泊水
56.该区域河流径流量变化的一般特征有( )
①流量较平稳,没有明显的汛期 ②流量变化受气温的影响,丰水期出现在夏季
③冬季出现明显的断流现象 ④季节变化小,年际变化大
A.①② B.②③
C.③④ D.①④
读我国两大反季节蔬菜生产地区示意图,完成下面小题。
57.寿光市发展反季节蔬菜的有利自然条件是( )
A.夏季热量充足 B.冬季晴天多
C.地形平坦 D.水源充足
58.与寿光市相比,湟水谷地种植反季节蔬菜的优势区位条件是( )
A.气温年较差大 B.市场大
C.气温较低 D.水源丰富
59.夏季湟水谷地反季节蔬菜大量销往东部市场,主要蔬菜品种可能是( )
A.大白菜 B.黄瓜
C.茄子 D.西红柿
下图为祁连山山麓地带某水文站测得的7月中旬连续两日径流量的变化状况。读图完成下面小题
60.该河流的主要补给方式是( )
A.雨水补给 B.冰雪融水补给
C.季节性积雪融水补给 D.湖泊水补给
二、卷Ⅱ综合题(共3题,共40分)
61.阅读材料,回答问题。(8分)
负地形是指从地面向下发育的地形,发育程度越高,高差越大,重庆武隆地处乌江下游,其喀斯特景观以负地形(峡谷、溶洞、竖井等)高度发育著称,2007年被联合国教科文组织列入世界自然遗产名录。
指出武隆喀斯特景观特点对旅游活动的不利影响,并提出应对措施。
62.阅读材料,回答问题。(8分)
美国西部森林频发山火。监测显示过火林地水土流失加剧。图示意美国西部部分地区2013—2015年山火的分布。
分别指出该地区山火与水土流失易发的季节,并分析过火林地水土流失加剧的原因。
63.阅读材料,完成下列(24分)。
材料一 河套平原及周边地区图(图1)。
材料二 库布齐是中国第七大沙漠,曾经黄沙漫天,一片荒芜,而今经过近30年治理,沙漠里已出现5 000多平方千米绿洲,生物多样性明显恢复。图2是库布齐沙漠生态治沙模式图,图3是当地生态光伏农业“光伏板上发电,板下种草,板间养羊”景观图。
(1)分析河套平原灌渠纵横的原因。(4分)
(2)从自然环境整体性的角度,分析阴山山脉对河套平原成为“塞上米粮川”的作用。(8分)
(3)说明生态光伏农业生产方式中光伏板的生态作用。(4分)
(4)指出库布齐沙漠生态治沙模式的核心环节并分析该环节产生的效益。(8分)
参考答案
1.C 2.B 3.D 解析:第1题,农村生活垃圾以厨余垃圾为主,主要是有机物,基本不存在放射性物质;有机垃圾所占比重大,可回收比重高;产量及成分易受季节影响,季节变化较大,故选C。第2题,由材料可知,垃圾分类回收主要与振兴乡村政策的实施有关,在垃圾分类回收中,政府给予政策支持和一定补助,调动农民对垃圾分类回收的积极性,故选B。第3题,垃圾分类处理并不能减少农村垃圾的产量;垃圾分类处理不能使农村生活垃圾全部无害化和资源化;提高农户对垃圾分类处理的积极性不属于对环境的意义;垃圾分类处理可以减少生活垃圾产生的二次污染,故选D。
4.B 5.B 6.A 解析:第4题,根据所学知识进行分析,北京作为我国的首都,经济发达,高校林立,高新技术、文化产业、服务业发达,③为北京;天津靠近渤海,水陆交通运输便利,主要发展加工工业,②为津;冀为河北省,煤炭和石油资源丰富,主要以采掘业和重工业为主,①为冀;故选B。第5题,图中箭头表示区际要素间的流动,根据上题分析,天津以非农产品为原料的加工工业为主,北京以高新技术、文化产业、先进服务业为主,根据箭头指向,表示天津流向北京,应该为工业最终产品与高技术产品,B正确。而产业与技术扩散、信息和资金支持应为北京流向天津,A、C错误;资源、劳动力以及初级产品应为河北流向天津和北京,D错误。第6题,京津冀协同发展有利于疏解首都非核心功能、缓解“大城市病”,①错;有利于优化城市群结构、打造世界级城市群;有利于区域经济发展、形成新的经济增长极;有利于大气环境治理、改善区域的生态环境,②③④正确,故选A。
7.A 8.D 9.A 解析:第7题,据材料可知,金阳县境内群山环绕、山高坡陡沟深,因此交通不便是其成为全国贫困程度最深的县之一的主要原因,A正确;金阳县有品质较好的青花椒,属于重要的资源,因此资源匮乏不是其贫困的主要原因,B错误;该地区经济落后,就业机会少,劳动力相对富余,C错误;科技水平会影响该县的经济发展,但不是该县贫困程度深的关键影响因素,D错误。第8题,根据框架图信息可知,各种互联网直播、媒体宣传,能使金阳县青花椒的影响力扩散到全国,提高青花椒的知名度,D正确;该模式主要是为了促进青花椒的销售,而不能增加青花椒的产量,A错误;青花椒的外运与交通有关,交通条件不改善,其外运能力并不会提高,B错误;框架图中的媒体主要影响力在国内,其拓展的主要是国内市场,C错误。第9题,以青花椒为中心,延长产业链,可以增加更多的就业岗位,为贫困人口提供就业机会,实现精准扶贫,A正确。
10.B 11.D 12.D 解析:第10题,麦秆画的原料可能需要精选,但耗材量不大,A错。麦秆画的制作工序复杂,耗时较多,且艺术独特,因而价格较高,B对。原生艺术、题材广泛与价格关系不大,C错。麦秆画品位较高,欣赏的人数量有限,因而需求量不会太大,D错。第11题,原生艺术兴起时,不具备丰富的经验,A错。在中国古代农业社会,交通运输具有很大的局限性,B错。劳动力的数量与麦秆画的兴起关系不大,C错。濮阳所处的河南是小麦主产区,麦秆原料丰富,可就地取材,在审美需求的驱动下,麦秆画才得以兴起,D对。第12题,打造“中国麦秆画之都”,会刺激麦秆画消费量增加,但由于麦秆画的运量不大,其对物流业影响不大,A错;当地位于小麦主产区,小麦种植面积一直很高,B错;麦秆画对高新技术要求不高,不会使高技术人才蜂拥而至,C错;打造成“中国麦秆画之都”,会促进旅游业的发展,D对。
13.C 14.C 15.B 解析:第13题,结合题干可知,湖州“上贡笔料”以笔管、山羊毛作为贡品,可推断出湖笔的原料优良,因此逐渐取代宣笔而兴起,选C。第14题,题干中“从提升传统产业、保护传统文化的角度”,这句话说明政府注重对产品内涵的挖掘,注重对产品品牌的培育;降低销售指标与降低生产成本无关;提高生产技术水平需要加强研发而不是降低销售指标;我国毛笔生产厂家众多,提高产品价格势必降低市场竞争力,也不是降低销售指标的目的。选C。第15题,工艺型、礼品型产品面对的消费群体层次高,产品的价格也会随着精湛的制作、精良的包装工艺等得到提升,进而提高产品的附加值,增加产品的利润,据此分析选B。
16.C 17.B 18.D 解析:第16题,根据材料可知,钱塘江含沙量小,曹娥江支流较小,泥沙来源也较小,而5 000年来,钱塘江河口在径流、潮流和洋流的共同作用下,岸线不断向海洋延伸,结合图示,长江口海域的泥沙在洋流的作用下,自北向南将泥沙带到钱塘江口堆积,C正确。第17题,当河流作用大于海流作用时,冲淤平衡点向海洋方向偏移,且河流作用越强,偏移方向越明显。根据我国雨带移动的规律,6月份左右位于长江流域,此时降水量最多,河流的径流量最大,河流的作用最强,冲淤平衡点向海洋方向偏移的方向越明显,B正确。第18题,大规模围垦滩涂,会导致河口地区湿地面积减少,导致盐度增加,A错;将会减少径流对南岸的破坏和加速岸线向外推移,B、C错误;有利于改善河口航道水深条件,D正确。
19.A 20.B 解析:第19题,根据表格分析可知,1988~2002年,泉州湾的河口湿地中,其他湿地植被减少甚至消失,而互花米草湿地一直增加,说明该地发生了生物入侵现象。第20题,退田还海,禁止向海洋拓展不符合发展方向,在实际中不可能推行;建湿地公园,发展旅游业既可以保护湿地,还可以发展经济,符合可持续发展理念;开挖池塘,大力发展养殖业或建经济特区,发展重工业都是破坏湿地的做法,不可取。
21.C 22.B 23.D 解析:第21题,珠三角地区自然条件优越,适宜发展桑基鱼塘农业,且历史悠久;长三角地区的自然地理环境与珠三角地区相似,故该省位于珠三角或长三角地区。选C。第22题,桑基鱼塘农业以其生产方式的良性循环而闻名。读图可知,桑基鱼塘的生产方式是蚕沙(蚕粪)喂鱼、塘泥肥桑、桑叶养蚕,栽桑、养蚕、养鱼三者结合,形成桑、蚕、鱼互相依存、互相促进的良性循环,节约了资源,获得了经济效益,同时减少了环境污染。选B。第23题,东部水陆交通便利,经济繁荣,社会经济条件优越,但这不是“东桑西移”的原因;东部经济发达,消费市场大,并未出现市场萎缩现象;与东部相比,西部基础设施和投资环境较差,但西部土地资源丰富、劳动力充足且廉价,“东桑西移”可以降低生产成本,提高经济效益。选D。
24.C 25.D 26.C 解析:第24题,从图中可以看出,“溜索”分布区主要集中在我国的横断山区,位于河流的上游,河流以下切侵蚀为主,其地形特征是山高谷深,C正确。第25题,四川省凉山州发生森林火灾灾情严重,是因为地形复杂、坡陡谷深,交通、通讯不便,不利于救援;原始森林区,天干物燥,可燃性物体丰富;受地理位置和复杂地形影响,风力风向突变。 四川省凉山州经济落后,坡陡谷深,农业落后,迁移农业主要分布在热带雨林平原地区,D最不可能,选D。第26题,四川省凉山州森林火灾发生时为北京时间2019年3月30日18时,印度(东五区)为15时,应为白天,A错误。华北地区冬小麦播种为秋季,B错误。埃及(东二区)为12时,正值正午,艳阳高照,C正确。飓风多发生在夏秋季节,D错误。
27.C 28.C 解析:第27题,由图文信息可知,该地位于我国准噶尔盆地,降水稀少。但冬季稳定积雪日数在100~160天,积雪深度可达20 cm以上,说明冬季降雪量较大,春季融雪量大,所以此处沙漠区域植被覆盖率较高,C正确。第28题,根据图中经纬度可知,该沙漠位于我国准噶尔盆地中,冬季稳定积雪的水汽主要来自大西洋,C正确。
29.D 30.C 解析:第29题,由图可知,西南宜居地带包括了云贵大部分地区和四川中南部地区,此区域地势起伏较大,以山地、高原为主,河流流速较快,航运价值较低,但由于海拔较高,纬度较低,气候冬暖夏凉,且区域工业化程度低,植被覆盖率较高,结合选项,D正确。第30题,区域开发不应该只重视经济的发展,还要注意生态环境的可持续发展。加强房地产开发,必然会导致植被破坏加重,出现水土流失等生态问题;此区域地势起伏较大,以山地、高原为主,平原面积较小,不适宜扩大粮食种植面积;山区高原地区陆地交通不便,首要考虑发展公路和铁路运输,再根据经济的发展状况适当考虑航空运输,A、B、D错误;加强水资源的合理开发和有效利用可以保证生态环境的可持续发展,C正确。
31.B 32.C 33.A 解析:第31题,根据材料可知,序号越大,相关指数表现越好。结合图示信息及选项可知,深圳的纵坐标、横坐标数值均较大,因此发展最协调,选B。第32题,根据材料可知,序号越大,相关指数表现越好,反之,序号越小,相关指数越差,区域发展不协调。选项城市中,长沙城市生态场势数值较低,发展不协调,容易导致人才的外流,选C。第33题,武汉吸引年轻人就地工作可以让城市保持活力,A合适;西安教育程度已经比较高了,提高人口受教育程度的发展措施不是最迫切解决的问题,B错;重庆本来人就不多,鼓励劳动力外出务工会对当地发展不利,C错;昆明的发展势头正好,人口年龄结构较为合理,D错。据此分析选A。
34.C 35.A 解析:第34题,根据材料信息,该地秋末林木开始脱叶时,说明该地植被是落叶林,A错误;秋季树下可以种植大蒜、洋葱等菜苗,说明该地热量条件较好,B、D错误,C正确。故选C。第35题,推广林菜模式提高了土地利用率,充分利用土地资源,增加经济效益,①②正确;种菜没有植被保持水土效果好,故没有防止水土流失的作用,③错误;林菜模式没有明显增加就业机会,不能起到缓解就业压力的作用,④错误。故选A。
36.A 37.D 解析:第36题,果菜种植的农产品为果蔬加工的原料,二者为上下游关系,属于生产协作的关系,故选A。第37题,该地发展立体农业,有利于保持水土,减轻水土流失,保持土壤肥力,故选D。
解析:38.B 39.A 第38题,该集团生产工艺流程通过废弃物再利用,提高了经济与生态效益,是一种清洁生产方式,符合可持续发展战略,但不可能控制所有的污染,选B。第39题,该集团的生产原料主要是甘蔗,甘蔗主要分布在我国东部季风区,选A。
40.C 41.C
解析:40.达坂城位于中天山和东天山之间的谷地,该地工业基础较落后,基础实施不完善,故①错误;该地是南北疆的气流通道,地处谷地,呈西北-东南走向,与盛行风方向一致,因此狭管效应明显,②对;该区域地处我国的西北内陆,降水少,荒漠面积广,地价低,③对;该区域的经济水平较低,产业发展水平较低,对能源的需求量不大,距离东部消费市场较远,故④错误。结合选项,C项正确。
41.风能属于清洁能源,不会排放出温室气体,故可以缓解温室效应,C项正确;优化产业结构,不属于生态意义,故A项错误;该地降水稀少,酸雨不是该地区的主要环境问题,故B项错误;当地的人口稀少,对煤炭资源的需求量并不大,D错。
42.C 43.B 44.B 解析:第42题,读图可知,距今1.9万年时期萨拉乌苏河流域的地层为湖沼相,因此当时的自然环境可能是气候暖湿,湿地增加。第43题,根据四个选项给出的时间段,结合图中剖面深度、地质年龄等数据,观察比较分析可知,萨拉乌苏河流域米浪沟湾平均沉积速率最大的时期为距今1.93万年~1.9万年。第44题,读图可知,甲地层为河流相,说明该流域在甲时期河流发育相对较好。可推测,影响我国的东南季风在甲时期比较强盛,降水量大,河流流量大,河流相明显。
45.B 46.B 47.B
解析:
45.“冬天麦盖三层被”是指冬小麦上较厚的积雪,来年春季积雪有融化,积雪融化后不具有保温作用,因此不能减少来年春季的霜冻,排除A。豫北春季多旱,不利于小麦返青生长,而积雪融化可以补充土壤水分,有助于冬小麦的生长,小麦会丰收,因此可以“来年枕着馒头睡”,选项B符合题意。春季积雪会融化,不会杀死害虫,冬季低温会杀死害虫卵,排除C。积雪融化不能增加肥力,排除D。故选B。
46.我国华北地区的冬小麦,秋季10月份左右播种,播种出苗后,天气转冷,小麦休眠越冬。春暖花开时候小麦返青,迅速生长,河南地区一般是在6月初开始由南向北步入小麦的收获时节,收获时间南北有差异,但差异不大。因此该地“抢收”的时间是6月初,选项B符合题意,排除A、C、D。故选B。
47.到了6月份,豫北地区生长期已经过去近一半,下一茬作物应赶在作物生长期完成播种、生长和成熟,不然秋季的低温就会导致减产绝收,因此导致该地农民“抢种”的主导因素是热量,选项B符合题意。华北地区秋冬季节的光照条件比较好,因此“抢种”的主要不是为了光照,排除A。水分条件可以通过灌溉而改善,因此“抢种”的主要不是为了水分,排除C。土壤条件季节变化相对较小,因此“抢种”的主要不是为了土壤,排除D。故选B。
48.A 49.B
解析:
48.根据所学知识,青藏地区主要特点是高寒缺氧、光照强,所以应携带防缺氧的氧气袋、防强紫外线的太阳帽、墨镜,①③正确;青藏高原海拔高,空气稀薄,可能会感受到高原缺氧带来的高原反应,应准备防高原反应的药品,②正确;青藏地区为高原山地气候,降水较少,④错误。故选A。
49.青藏高原是世界上最高的高原,平均海拔在4000米以上,海拔高,气温低,形成独特的高寒气候区,被誉为世界“第三极”。故选B。
50.B 51.C
解析:
50.大桥所在区域横断山脉强震频发,山高谷深,峡谷间风力较大,因此桥梁设计与建材使用需要解决的首要难题是防御强烈地震和峡谷大风,B正确;而水土流失、高原冻土、河谷洪水影响不大,A、C错误;两岸交通可以满足建设需要,不是需要重点攻克的难题,D错误。故选B。
51.太平洋暖湿气流对此区域影响小,A错误;气温高蒸发旺盛造成的云雾较少,持续时间短,B错误;该区域多云雾,说明该区域水汽充足,上升气流明显,容易形成云雾,该桥所在区域位于滇西边境,属于亚热带季风气候,夏季降水量大,空气中水汽充足,西南季风从印度洋带来大量的水汽在河谷地区形成上升气流,导致5~10月形成多云雾的天气,C正确;昆明准静止锋出现在冬半年,D错误。故选C。
52.B 53.A 54.D
解析:
52.六盘水的绿色海绵体系是利用现存的溪流、坑塘和低洼地,形成一系列蓄水池和不同承载力的净化湿地。湿地调蓄径流,使地表径流季节变化趋缓,B对。该海绵体系不影响水汽输送速度,A错。绿色海绵体系可能会使该地下渗增加,地下径流不断增加,C错。绿色海绵体系会使该地水循环的周期变长,D错。
53.绿色海绵体系建设使该市水域面积显著增大,蓄洪量增加,A对。各种水体相互贯通,径流速度减慢,不一定能提高泄洪能力,B错。植物覆盖率提高,利于雨水下渗,C错。湿地有调节气候功能,但不能改变区域气候特征,不能使暴雨频率下降,D错。
54.在六盘水的绿色海绵体系中,具有水体净化功能的要素主要是多样的生物群落,水体中的污染物经生物的吸收、降解作用,会逐渐消失或浓度降低,D对。持续缓慢流动的水体、呈阶梯状分布的坑塘、弯曲连通的河道对污染物的吸收、降解作用相对较差,A、B、C错。
55.C 56.B
解析:
55.读图可知,该地是塔里木盆地,处于西北内陆地区,气候干旱,河流主要靠高山冰雪融水补给。故选C。
56.该区域河流流量季节变化大,有明显的夏汛,①错误;流量变化受气温的影响,丰水期出现在夏季,②正确;冬季气温低,冰雪不融化,会出现明显的断流现象,③正确;季节变化大,年际变化小,④错误。故选B。
57.B 58.C 59.A
解析:
57.我国大部分地区夏季普遍高温,夏季蔬菜产量都较高,寿光市发展反季节蔬菜是指冬季生产夏季蔬菜,因此夏季热量充足不是寿光发展反季节蔬菜的有利自然条件,排除A;寿光属温带季风气候,冬季寒冷干燥,降水稀少,晴天多,光照强,有利于发展温室农业,生产反季节蔬菜,因此冬季晴天多是寿光发展反季节蔬菜的有利自然条件,B符合题意;地形平坦与反季节蔬菜生产的季节性关系不大,排除C;寿光位于华北地区,降水不多,冬季降水更少,地表水和地下水等水源不具有优势,且与反季节蔬菜生产的季节性关系不大,排除D。故选B。
58.图中显示,湟水谷地位于青藏高原上,海拔高,夏季气温较低,可以在夏季种植其它地区春、秋、冬等季节的时令菜,因此与寿光市相比,湟水谷地种植反季节蔬菜的优势区位条件是夏季气温较低,C符合题意;气温年较差大和水源丰富,不是种植反季节蔬菜的优势条件,排除A、D;与寿光相比,湟水谷地人口密度小,离东部市场远,因此与寿光相比,市场不是湟水谷地种植反季节蔬菜的优势区位条件,排除B。故选C。
59.夏季湟水谷地销往东部市场的主要菜品应是东部地区夏季不生产的菜品,即反季节蔬菜。黄瓜、茄子、西红柿都是东部地区夏季的时令菜,这些蔬菜东部地区夏季产量大,如果这些蔬菜从湟水谷地运往东部地区,运输成本高,在市场上不具有优势,因此这些蔬菜不是夏季湟水谷地反季节蔬菜大量销往东部市场的主要蔬菜品种,排除B、C、D;大白菜在东部地区是冬季生产的蔬菜,夏季不生产,但市场上需求量较大,因此大白菜是夏季湟水谷地反季节蔬菜大量销往东部市场的主要蔬菜品种,A符合题意。故选A。
60.从图中可以看出,两日河流最大流量都出现在中午时刻,应是气温高,冰雪融水量大造成的,故该河流的主要补给方式是冰雪融水补给;7月没有季节性积雪融水;该地位于西北地区,降水和湖泊补给较少。故选B。
61.答案:不利影响:负地形发育,旅游线路高差大,交通困难,安全隐患多。措施:控制人、车流量;增设电梯等设备;增加安全防护设施;设置安全警示牌;增加安全疏导人员。
解析:由题干“喀斯特景观以负地形(峡谷、溶洞、竖井等)高度发育,地势高差大”信息可知,该地发展旅游的不利条件是地势起伏大,旅游线路高差大,交通不便,安全隐患多;针对交通不便、地势高差大,攀行困难、安全隐患等问题可采取,控制人、车流量;每天限制旅游人数;完善基础设施(增设电梯、缆车等交通设备);在地势险要处,增加安全防护措施;设置安全警示牌;设置隔离带;增加安全疏导人员等。
62.答案:季节:该地区山火易发生时间集中在夏季。水土流失易发生在冬季。
原因:过火林地地表植被覆盖率低,植被对地表保护能力减弱;地表径流增大,加剧地表侵蚀。
解析:读图,该地位于30°-40°大陆的西岸,为地中海气候,夏季受副热带高压控制,炎热干燥,易发生火灾;冬季受盛行西风影响,温和多雨,降水集中,易发生水土流失。过火林地植被覆盖低,植被对地表保护能力减弱,地表径流增大,加剧地表侵蚀。
63.答案:(1)该地主要发展灌溉农业,天然降水无法满足农作物生长需求;离黄河近取水方便;地形平坦易于修建。
(2)削弱南下的寒流,减少农作物受冻害威胁;缓减西部沙漠入侵,保护耕地;阻挡北上暖湿气流,增加南麓降水补给;山地森林涵养水源,增加地下水补给;改变黄河流向,流速减慢,泥沙沉积,形成肥沃的冲积平原。
(3)将太阳能转化为电能;减少地表水蒸发,降低风速,有利板下草本植物成长。
(4)核心环节:甘草种植。 生态效益:增强固沙能力,恢复沙地生态;增加土壤肥力,恢复土地生产力;经济效益:甘草药用价值高,栽培甘草能够增加经济收入;社会效益:增加就业,带动农牧民脱贫致富。
第三次半月考地理试题
卷Ⅰ选择题(共60小题,每小题1分,共60分)
农村生活垃圾分类处理是落实乡村振兴战略的重要内容。下图为陕西省某农村生活垃圾分类处理流程图。据此完成1~3题。
1.农村生活垃圾的特征是( )
A.含有大量放射性物质 B.不可回收垃圾比重高
C.有机垃圾所占比例大 D.成分季节变化不明显
2.农村生活垃圾分类回收直接得益于( )
A.农民素质大幅度提升 B.政府政策支持
C.垃圾处理技术水平提高 D.垃圾分类合理化
3.该农村生活垃圾分类处理模式对环境的意义主要表现在( )
A.从根本上减少了农村垃圾的产量 B.实现农村生活垃圾全部资源化
C.提高农户对垃圾分类回收的积极性 D.减少生活垃圾产生的二次污染
2019年是京津冀协同发展战略实施五周年。下图为京津冀产业联系图。据此完成4~6题。
4.京、津、冀各自优势产业对应正确的是( )
①采掘业、重加工工业 ②以非农产品为原料的加工工业 ③高新技术、文化产业、先进服务业
A.③①② B.③②① C.②①③ D.②③①
5.甲箭头代表的含义是( )
A.产业与技术扩散 B.工业最终产品与高技术产品
C.信息和资金支持 D.资源、劳动力以及初级产品
6.京津冀协同发展有利于( )
①疏解首都核心功能、缓解“大城市病” ②优化城市群结构、打造世界级城市群
③区域经济发展、形成新的经济增长极 ④大气环境治理、改善区域的生态环境
A.②③④ B.①③④
C.①②④ D.①②③
四川凉山彝族自治州金阳县,境内群山环绕、山高坡陡沟深,是全国贫困程度最深的县之一。金阳青花椒味香纯正、颗粒饱满,深受消费者喜爱,但是金阳青花椒的外销情况不太理想。近年来,该县开始推广“互联网电商+网络直播”的销售模式(如下图所示)。据此回答7~9题。
7.金阳县成为全国贫困程度最深的县之一,主要是因为( )
A.交通不便 B.资源匮乏
C.劳动力短缺 D.科技水平低
8.“互联网电商+网络直播”方式有助于金阳县( )
A.增加青花椒的产量 B.加快青花椒外运步伐
C.拓展青花椒国外市场 D.提高青花椒知名度
9.为实现精准扶贫,下一步发展金阳县青花椒产业的主要措施是( )
A.以青花椒为中心,延长产业链 B.扩大种植面积,提高青花椒产量
C.开发旅游资源,发展旅游业 D.推动林业发展,增加收入来源
麦秆画是中国古代农业社会的原生艺术,主材为麦秆,其制作工序复杂,题材广泛。河南濮阳的麦秆画工艺精湛,品位高雅,有“中国民间艺术一绝”的美称,其渊源可溯至隋朝,现已纳入我国非物质文化遗产名录。据此完成10~12题。
10.在濮阳一幅麦秆画往往价格不菲,其主要原因是( )
A.原料精选,耗材量大 B.工序复杂,艺术独特
C.原生艺术,题材广泛 D.品位较高,需求量大
11.在中国古代农业社会,濮阳这项原生艺术得以兴起的主要条件是( )
A.经验丰富 B.交通便利
C.劳动力充足 D.就地取材
12.将濮阳打造成“中国麦秆画之都”,可以( )
A.促进当地物流业发展 B.大大提高小麦种植面积
C.使高技术人才蜂拥而至 D.促进该地旅游经济发展
湖笔,与徽墨、宣纸、端砚并称为“文房四宝”,为中华文化的传播做出了不可磨灭的贡献。浙江省湖州市是湖笔的发源地,被誉为“中国文房四宝行业特色区域”——毛笔之都。据此完成13~15题。
13.明初湖州上贡笔料,“岁办笔管共13 587个,山羊毛10斤5两”。湖笔逐渐取代宣笔而兴起,其根本原因是( )
A.工艺精湛 B.政府支持
C.原料优质 D.市场广阔
14.湖州市近几年从提升传统产业、保护传统文化的角度出发,适当降低对湖笔制造企业的年销售额指标要求,这样做主要是为了( )
A.降低毛笔生产成本 B.提高生产技术水平
C.增加产品品牌效应 D.提高产品市场价格
15.近些年,湖州市引导企业将毛笔生产从实用型转向工艺型、礼品型。这样做的最主要目的是( )
A.降低销售成本 B.提高产品附加值
C.降低环境污染 D.提升消费者体验
钱塘江位于长江干流以南,含沙量小,仅为长江的35%。近5 000年来,钱塘江河口(下图)在径流、潮流和洋流的共同作用下,岸线不断向海延伸。1950年以来,人们在钱塘江河口围垦滩涂。据此完成16~18题。
16.钱塘江河口泥沙的主要来源是( )
A.钱塘江流域 B.曹娥江流域
C.长江口海域 D.河岸与河床
17.下列月份中,钱塘江河口径流与潮流冲淤平衡点向海洋方向偏移最明显的是( )
A.3月 B.6月
C.9月 D.12月
18.钱塘江河口围垦滩涂规模的扩大,将( )
A.降低河口水体盐度 B.增强径流对南岸的破坏
C.减缓岸线向外推移 D.改善河口航道水深条件
互花米草起源于北美,繁殖力超强,能促进泥沙的快速沉降和淤积,于20世纪80年代引入我国。下表为部分年份福建泉州湾河口湿地主要景观类型面积(单位:公顷)变化表。据此完成19~20题。
年份
潮间淤泥海滩
潮间沙滩
互花米草湿地
水产池塘
其他湿地盐沼植被
1988
3 043.62
210.33
20.16
30.87
125.82
1993
2 847.51
239.04
124.20
31.32
131.85
1997
2 713.95
201.51
186.29
95.49
0
2002
2 396.25
224.28
270.81
182.2
0
19.1988~2002年,泉州湾的河口湿地( )
A.有生物入侵 B.面积一直增加
C.海岸线前进 D.生态显著改善
20.泉州湾河口湿地区域的可持续发展的可行性措施是( )
A.退田还海,禁止向海洋拓展 B.建湿地公园,发展旅游业
C.开挖池塘,大力发展养殖业 D.建经济特区,发展重工业
桑基鱼塘系统通过专家评审,被认定为全球重要农业文化遗产。下图示意该省桑基鱼塘生态循环农业模式。据此完成21~23题。
21.该省最可能是( )
A.云南 B.辽宁
C.浙江 D.湖南
22.该农业模式的突出优点是( )
A.增加就业机会,提高社会效益 B.生物互生互养,低耗“零”污染
C.改善局部气候,美化自然环境 D.提高生产效率,促进经济发展
23.受各种社会经济因素的影响,桑基鱼塘这种已经存在了2 500多年的古老生产模式,正日渐成为一种濒危的文化遗产。为了稳定和持续发展我国的蚕桑产业,国家实施了“东桑西移”工程,其主要原因是( )
A.东部水陆交通便利,经济繁荣 B.东部产业结构调整,消费市场萎缩
C.西部基础设施完善,投资环境好 D.西部土地资源丰富,劳动力充足且廉价
2019年3月30日18时,四川省凉山州发生森林火灾,着火点在海拔3 800 m左右。31日下午,扑火人员在转场途中,受瞬间风力风向突变影响,山火爆燃致24人遇难。溜索是我国四川一种民间特殊的渡江工具,这种“空中渡口”是一种奇观,但目前我国仅剩极少数溜索仍在运行。下图为我国历史上某溜索分布密集区示意图,据此完成24~26题。
24.该溜索分布区( )
A.江宽水阔 B.沙洲众多
C.山高谷深 D.河网密布
25.四川省凉山州发生森林火灾灾情严重,最不可能是因为( )
A.地形复杂、坡陡谷深,交通、通讯不便,不利于救援
B.原始森林区,天干物燥,可燃性物体丰富
C.受地理位置和复杂地形影响,风力风向突变
D.四川省凉山州经济落后,迁移农业人为焚烧森林严重
26.四川省凉山州森林火灾发生时( )
A.印度夜暮深沉 B.华北地区冬小麦播种忙
C.埃及艳阳高照 D.美国此时飓风袭击
下图所示盆地某沙漠年平均降水量不超过150 mm,冬季稳定积雪日数在100~160天,积雪深度可达20 cm以上,某植被覆盖较我国其他沙漠高。据此回答27~28题。
27.与其他沙漠相比,图示沙漠区域植被覆盖率更高的主要原因是( )
A.年均温低蒸发弱 B.山地降水量丰富
C.积雪融水丰富 D.高山冰雪融水丰富
28.形成该沙漠冬季稳定积雪的水汽主要来源于( )
A.太平洋 B.北冰洋
C.大西洋 D.印度洋
在我国西南地区,隐藏着一个长期被人们所忽视的宜居地带。读图,完成29~30题。
29.西南宜居地带形成的原因主要是( )
①水质好,水运便利 ②冬暖夏凉 ③地势平坦
④植被覆盖率较高 ⑤工业化程度低
A.①②③ B.②③④ C.③④⑤ D.②④⑤
30.目前,下列有关西南宜居地带所在地区开发的措施,正确的是( )
A.加强房地产开发,吸纳外来移民 B.扩大粮食播种面积,保障粮食供应
C.加强水资源的合理开发和有效利用 D.以机场建设为重点,形成快速交通体系
一个城市的人口生态位是指人口受教育程度和年龄结构决定的该城市人口所处的地位。城市的生态场势指人们在某城市工作和生活的适宜度。城市人口生态位与城市生态场势均衡的城市为协调型城市。下图分别示意18个中心城市人口生态位(图1中三条曲线为等生态位线)和生态场势指数关系(图2中三条曲线为等生态场势线),图中数字表示依据相关指数排序的序号(序号越大,相关指数表现越好)。据此完成31~33题。
31.下列城市中,发展最协调的是( )
A.重庆 B.深圳 C.上海 D.武汉
32.据图判断,下列城市中人才最容易外流的是( )
A.大连 B.福州 C.长沙 D.武汉
33.下列城市与该市实现协调持续发展的措施,对应最合理的是( )
A.武汉—吸引年轻人就地工作 B.西安—提高人口受教育程度
C.重庆—鼓励劳动力外出务工 D.昆明—优化人口年龄结构
林菜模式是指林木与蔬菜间作种植的一种经济效益较高的林下经济模式。我国某地在秋末林木开始脱叶时,将大蒜、洋葱等菜苗栽入林下,夏季在林下栽种冬瓜和南瓜等蔬菜。每亩(666平方米)可以获得700~1 200元收益。据此完成34~35题。
34.该地最可能位于( )
A.广东 B.黑龙江
C.山东 D.西藏
35.推广林菜模式可以( )
①充分利用土地资源 ②提升经济效益
③防止水土流失 ④缓解就业压力
A.①② B.②③ C.③④ D.①④
下图为我国南方某山村发展模式示意图。读图,完成36~37题。
36.该地果菜种植与果蔬加工之间,体现的产业活动地域联系方式主要是( )
A.生产协作 B.商贸联系
C.科技联系 D.信息联系
37.当地运用该发展模式,主要有利于( )
①改善水热条件 ②减缓全球变暖
③减轻水土流失 ④保持土壤肥力
A.①② B.①③ C.②④ D.③④
读某集团制糖工业清洁生产流程示意图。完成38~39题。
38.下列关于该集团生产工艺流程的叙述,不正确的是( )
A.提高经济与生态效益 B.利于控制所有的污染
C.是一种清洁生产方式 D.符合可持续发展战略
39.该集团生产模式最可能分布在我国( )
A.东部季风区 B.西北干旱半干旱区
C.青藏高寒区 D.东北地区
新疆风能资源丰富,昔日丝路重镇达坂城是目前新疆九大风区中开发建设条件最好的地区。这片位于中天山和东天山之间的谷地,西北起于乌鲁木齐南郊,东南至达坂城山口,东西长约80公里,南北宽约15-20公里,是南北疆的气流通道,可安装风力发电机的面积在 1000平方公里以上。同时,风速分布较为平均,破坏性风速和不可利用风速极少发生。据此完成下面小题。
40.我国新疆达坂城建设风电基地的有利条件是( )
①历史悠久,基础设施完善 ②狭管效应明显,风能丰富
③荒漠面积广,地价低 ④市场距离近,本地市场需求大
A.①③ B.②④
C.②③ D.①④
41.达坂城发展风电的生态意义在于( )
A.有利于产业结构调整 B.减轻当地酸雨严重问题
C.有利于缓解温室效应 D.减少对煤炭资源的依赖
我国毛乌素沙漠东南缘的萨拉乌苏河流域,地处黄土高原与毛乌素沙漠的过渡带,蕴藏着丰富的晚第四纪气候环境演变的地质信息。下图为距今2.34万年~1万年期间萨拉乌苏河流域米浪沟湾地层剖面示意图,其中黑垆土是发育于黄土母质上的一种土壤。读图,完成下面小题。
42.根据材料推测距今1.9万年时期萨拉乌苏河流域的自然环境可能是( )
A.气候湿热,出现雨林 B.气候干热,沙漠扩张
C.气候暖湿,湿地增加 D.气候干冷,出现针叶林
43.沉积速率是指单位时间内的沉积物厚度。根据材料分析,萨拉乌苏河流域米浪沟湾平均沉积速率最大的时期为( )
A.距今2.34万年~1.93万年 B.距今1.93万年~1.9万年
C.距今1.9万年~1.45万年 D.距今1.45万年~1.0万年
44.地层剖面示意图中甲时期的大气环流特点是( )
A.西北季风影响增强 B.东南季风影响增强
C.东南信风影响增强 D.河陆风影响增强
豫北某农业大县,农作物一年两熟,民间流传“冬天麦盖三层被,来年枕着馒头睡”的谚语。该地麦熟时节农事繁忙,既要“抢收”,又要“抢种”。据此完成下面小题。
45.“冬天麦盖三层被”有利于来年春季( )
A.减少霜冻 B.补充水分
C.杀死害虫 D.增加肥力
46.该地“抢收”的时间是( )
A.5月初 B.6月初
C.7月初 D.8月初
47.导致该地农民“抢种”的主导因素是( )
A.光照 B.热量
C.水分 D.土壤
圣洁的雪山,洁白的哈达,蔚蓝的天空,明媚的阳光,多彩的民族风情,独特的高原风光,随着青藏铁路的全线贯通,“进藏游”热已渐渐兴起。完成下面小题。
48.进藏旅游的人应带的必要的安全防范物品是( )
①防缺氧的氧气袋 ②防高原反应的药品
③防强紫外线的太阳帽、墨镜 ④防暴雨的雨具
A.①②③ B.①②④
C.②③④ D.①③④
49.青藏高原被誉为世界“第三极”的原因是( )
A.干旱 B.高寒
C.湿热 D.炎热
2016年11月15日,云南省大理至瑞丽铁路澜沧江特大桥钢管拱实现高精度合拢。该桥位于地形复杂的横断山脉两段,是当前我国安全风险等级最高的在建铁路桥梁之一。全桥共用混凝土8.5万立方米,主体结构共用钢量约14万吨。共用高强螺栓11.52万套。下图为澜沧江特大桥钢管拱景观图。据此完成下面小题。
50.该桥梁设计与建材施用重点攻克的难题是( )
A.防范高原冻土和泥石流 B.防御强烈地震和峡谷大风
C.防御河谷洪水和水土流失 D.两岸交通不便,施工困难
51.该桥所在区域每年5-10月云雾缭绕,主要是受( )
A.太平洋暖湿气流影响 B.气温高蒸发旺盛所致
C.印度洋暖湿气流影响 D.昆明准静止锋控制
六盘水是20世纪70年代建立起来的工业城市,被石灰岩山丘环抱,水城河穿城而过,以凉爽的高原气候著称。为了改善城市居住环境,建设完善的生态基础设施,城市景观设计师们将水城河串联起现存的溪流、坑塘和低洼地,形成一系列蓄水池和不同承载力的净化湿地,构建了一个完整的雨水管理和生态净化系统,即绿色海绵体系。读该系统部分景观图,完成52~54题。
52.六盘水的绿色海绵体系对当地水循环的影响是( )
A.水汽输送速度加快 B.地表径流季节变化趋缓
C.地下径流不断减少 D.水循环的周期缩短
53.自绿色海绵体系建立以来,六盘水的城市内涝频率显著下降。其主要原因是绿色海绵体系建设使( )
A.水域面积显著增大,蓄洪量增加 B.各种水体相互贯通,泄洪能力提高
C.植物多样性提高,利于雨水下渗 D.湿地调节气候功能增强,暴雨频率下降
54.在六盘水的绿色海绵体系中,具有水体净化功能的要素主要是( )
A.持续缓慢流动的水体 B.呈阶梯状分布的坑塘
C.弯曲连通的河道 D.多样的生物群落
读下图,完成下面小题。
55.该区域河流的主要补给形式是( )
A.大气降水 B.沙漠凝结水
C.冰雪融水 D.湖泊水
56.该区域河流径流量变化的一般特征有( )
①流量较平稳,没有明显的汛期 ②流量变化受气温的影响,丰水期出现在夏季
③冬季出现明显的断流现象 ④季节变化小,年际变化大
A.①② B.②③
C.③④ D.①④
读我国两大反季节蔬菜生产地区示意图,完成下面小题。
57.寿光市发展反季节蔬菜的有利自然条件是( )
A.夏季热量充足 B.冬季晴天多
C.地形平坦 D.水源充足
58.与寿光市相比,湟水谷地种植反季节蔬菜的优势区位条件是( )
A.气温年较差大 B.市场大
C.气温较低 D.水源丰富
59.夏季湟水谷地反季节蔬菜大量销往东部市场,主要蔬菜品种可能是( )
A.大白菜 B.黄瓜
C.茄子 D.西红柿
下图为祁连山山麓地带某水文站测得的7月中旬连续两日径流量的变化状况。读图完成下面小题
60.该河流的主要补给方式是( )
A.雨水补给 B.冰雪融水补给
C.季节性积雪融水补给 D.湖泊水补给
二、卷Ⅱ综合题(共3题,共40分)
61.阅读材料,回答问题。(8分)
负地形是指从地面向下发育的地形,发育程度越高,高差越大,重庆武隆地处乌江下游,其喀斯特景观以负地形(峡谷、溶洞、竖井等)高度发育著称,2007年被联合国教科文组织列入世界自然遗产名录。
指出武隆喀斯特景观特点对旅游活动的不利影响,并提出应对措施。
62.阅读材料,回答问题。(8分)
美国西部森林频发山火。监测显示过火林地水土流失加剧。图示意美国西部部分地区2013—2015年山火的分布。
分别指出该地区山火与水土流失易发的季节,并分析过火林地水土流失加剧的原因。
63.阅读材料,完成下列(24分)。
材料一 河套平原及周边地区图(图1)。
材料二 库布齐是中国第七大沙漠,曾经黄沙漫天,一片荒芜,而今经过近30年治理,沙漠里已出现5 000多平方千米绿洲,生物多样性明显恢复。图2是库布齐沙漠生态治沙模式图,图3是当地生态光伏农业“光伏板上发电,板下种草,板间养羊”景观图。
(1)分析河套平原灌渠纵横的原因。(4分)
(2)从自然环境整体性的角度,分析阴山山脉对河套平原成为“塞上米粮川”的作用。(8分)
(3)说明生态光伏农业生产方式中光伏板的生态作用。(4分)
(4)指出库布齐沙漠生态治沙模式的核心环节并分析该环节产生的效益。(8分)
参考答案
1.C 2.B 3.D 解析:第1题,农村生活垃圾以厨余垃圾为主,主要是有机物,基本不存在放射性物质;有机垃圾所占比重大,可回收比重高;产量及成分易受季节影响,季节变化较大,故选C。第2题,由材料可知,垃圾分类回收主要与振兴乡村政策的实施有关,在垃圾分类回收中,政府给予政策支持和一定补助,调动农民对垃圾分类回收的积极性,故选B。第3题,垃圾分类处理并不能减少农村垃圾的产量;垃圾分类处理不能使农村生活垃圾全部无害化和资源化;提高农户对垃圾分类处理的积极性不属于对环境的意义;垃圾分类处理可以减少生活垃圾产生的二次污染,故选D。
4.B 5.B 6.A 解析:第4题,根据所学知识进行分析,北京作为我国的首都,经济发达,高校林立,高新技术、文化产业、服务业发达,③为北京;天津靠近渤海,水陆交通运输便利,主要发展加工工业,②为津;冀为河北省,煤炭和石油资源丰富,主要以采掘业和重工业为主,①为冀;故选B。第5题,图中箭头表示区际要素间的流动,根据上题分析,天津以非农产品为原料的加工工业为主,北京以高新技术、文化产业、先进服务业为主,根据箭头指向,表示天津流向北京,应该为工业最终产品与高技术产品,B正确。而产业与技术扩散、信息和资金支持应为北京流向天津,A、C错误;资源、劳动力以及初级产品应为河北流向天津和北京,D错误。第6题,京津冀协同发展有利于疏解首都非核心功能、缓解“大城市病”,①错;有利于优化城市群结构、打造世界级城市群;有利于区域经济发展、形成新的经济增长极;有利于大气环境治理、改善区域的生态环境,②③④正确,故选A。
7.A 8.D 9.A 解析:第7题,据材料可知,金阳县境内群山环绕、山高坡陡沟深,因此交通不便是其成为全国贫困程度最深的县之一的主要原因,A正确;金阳县有品质较好的青花椒,属于重要的资源,因此资源匮乏不是其贫困的主要原因,B错误;该地区经济落后,就业机会少,劳动力相对富余,C错误;科技水平会影响该县的经济发展,但不是该县贫困程度深的关键影响因素,D错误。第8题,根据框架图信息可知,各种互联网直播、媒体宣传,能使金阳县青花椒的影响力扩散到全国,提高青花椒的知名度,D正确;该模式主要是为了促进青花椒的销售,而不能增加青花椒的产量,A错误;青花椒的外运与交通有关,交通条件不改善,其外运能力并不会提高,B错误;框架图中的媒体主要影响力在国内,其拓展的主要是国内市场,C错误。第9题,以青花椒为中心,延长产业链,可以增加更多的就业岗位,为贫困人口提供就业机会,实现精准扶贫,A正确。
10.B 11.D 12.D 解析:第10题,麦秆画的原料可能需要精选,但耗材量不大,A错。麦秆画的制作工序复杂,耗时较多,且艺术独特,因而价格较高,B对。原生艺术、题材广泛与价格关系不大,C错。麦秆画品位较高,欣赏的人数量有限,因而需求量不会太大,D错。第11题,原生艺术兴起时,不具备丰富的经验,A错。在中国古代农业社会,交通运输具有很大的局限性,B错。劳动力的数量与麦秆画的兴起关系不大,C错。濮阳所处的河南是小麦主产区,麦秆原料丰富,可就地取材,在审美需求的驱动下,麦秆画才得以兴起,D对。第12题,打造“中国麦秆画之都”,会刺激麦秆画消费量增加,但由于麦秆画的运量不大,其对物流业影响不大,A错;当地位于小麦主产区,小麦种植面积一直很高,B错;麦秆画对高新技术要求不高,不会使高技术人才蜂拥而至,C错;打造成“中国麦秆画之都”,会促进旅游业的发展,D对。
13.C 14.C 15.B 解析:第13题,结合题干可知,湖州“上贡笔料”以笔管、山羊毛作为贡品,可推断出湖笔的原料优良,因此逐渐取代宣笔而兴起,选C。第14题,题干中“从提升传统产业、保护传统文化的角度”,这句话说明政府注重对产品内涵的挖掘,注重对产品品牌的培育;降低销售指标与降低生产成本无关;提高生产技术水平需要加强研发而不是降低销售指标;我国毛笔生产厂家众多,提高产品价格势必降低市场竞争力,也不是降低销售指标的目的。选C。第15题,工艺型、礼品型产品面对的消费群体层次高,产品的价格也会随着精湛的制作、精良的包装工艺等得到提升,进而提高产品的附加值,增加产品的利润,据此分析选B。
16.C 17.B 18.D 解析:第16题,根据材料可知,钱塘江含沙量小,曹娥江支流较小,泥沙来源也较小,而5 000年来,钱塘江河口在径流、潮流和洋流的共同作用下,岸线不断向海洋延伸,结合图示,长江口海域的泥沙在洋流的作用下,自北向南将泥沙带到钱塘江口堆积,C正确。第17题,当河流作用大于海流作用时,冲淤平衡点向海洋方向偏移,且河流作用越强,偏移方向越明显。根据我国雨带移动的规律,6月份左右位于长江流域,此时降水量最多,河流的径流量最大,河流的作用最强,冲淤平衡点向海洋方向偏移的方向越明显,B正确。第18题,大规模围垦滩涂,会导致河口地区湿地面积减少,导致盐度增加,A错;将会减少径流对南岸的破坏和加速岸线向外推移,B、C错误;有利于改善河口航道水深条件,D正确。
19.A 20.B 解析:第19题,根据表格分析可知,1988~2002年,泉州湾的河口湿地中,其他湿地植被减少甚至消失,而互花米草湿地一直增加,说明该地发生了生物入侵现象。第20题,退田还海,禁止向海洋拓展不符合发展方向,在实际中不可能推行;建湿地公园,发展旅游业既可以保护湿地,还可以发展经济,符合可持续发展理念;开挖池塘,大力发展养殖业或建经济特区,发展重工业都是破坏湿地的做法,不可取。
21.C 22.B 23.D 解析:第21题,珠三角地区自然条件优越,适宜发展桑基鱼塘农业,且历史悠久;长三角地区的自然地理环境与珠三角地区相似,故该省位于珠三角或长三角地区。选C。第22题,桑基鱼塘农业以其生产方式的良性循环而闻名。读图可知,桑基鱼塘的生产方式是蚕沙(蚕粪)喂鱼、塘泥肥桑、桑叶养蚕,栽桑、养蚕、养鱼三者结合,形成桑、蚕、鱼互相依存、互相促进的良性循环,节约了资源,获得了经济效益,同时减少了环境污染。选B。第23题,东部水陆交通便利,经济繁荣,社会经济条件优越,但这不是“东桑西移”的原因;东部经济发达,消费市场大,并未出现市场萎缩现象;与东部相比,西部基础设施和投资环境较差,但西部土地资源丰富、劳动力充足且廉价,“东桑西移”可以降低生产成本,提高经济效益。选D。
24.C 25.D 26.C 解析:第24题,从图中可以看出,“溜索”分布区主要集中在我国的横断山区,位于河流的上游,河流以下切侵蚀为主,其地形特征是山高谷深,C正确。第25题,四川省凉山州发生森林火灾灾情严重,是因为地形复杂、坡陡谷深,交通、通讯不便,不利于救援;原始森林区,天干物燥,可燃性物体丰富;受地理位置和复杂地形影响,风力风向突变。 四川省凉山州经济落后,坡陡谷深,农业落后,迁移农业主要分布在热带雨林平原地区,D最不可能,选D。第26题,四川省凉山州森林火灾发生时为北京时间2019年3月30日18时,印度(东五区)为15时,应为白天,A错误。华北地区冬小麦播种为秋季,B错误。埃及(东二区)为12时,正值正午,艳阳高照,C正确。飓风多发生在夏秋季节,D错误。
27.C 28.C 解析:第27题,由图文信息可知,该地位于我国准噶尔盆地,降水稀少。但冬季稳定积雪日数在100~160天,积雪深度可达20 cm以上,说明冬季降雪量较大,春季融雪量大,所以此处沙漠区域植被覆盖率较高,C正确。第28题,根据图中经纬度可知,该沙漠位于我国准噶尔盆地中,冬季稳定积雪的水汽主要来自大西洋,C正确。
29.D 30.C 解析:第29题,由图可知,西南宜居地带包括了云贵大部分地区和四川中南部地区,此区域地势起伏较大,以山地、高原为主,河流流速较快,航运价值较低,但由于海拔较高,纬度较低,气候冬暖夏凉,且区域工业化程度低,植被覆盖率较高,结合选项,D正确。第30题,区域开发不应该只重视经济的发展,还要注意生态环境的可持续发展。加强房地产开发,必然会导致植被破坏加重,出现水土流失等生态问题;此区域地势起伏较大,以山地、高原为主,平原面积较小,不适宜扩大粮食种植面积;山区高原地区陆地交通不便,首要考虑发展公路和铁路运输,再根据经济的发展状况适当考虑航空运输,A、B、D错误;加强水资源的合理开发和有效利用可以保证生态环境的可持续发展,C正确。
31.B 32.C 33.A 解析:第31题,根据材料可知,序号越大,相关指数表现越好。结合图示信息及选项可知,深圳的纵坐标、横坐标数值均较大,因此发展最协调,选B。第32题,根据材料可知,序号越大,相关指数表现越好,反之,序号越小,相关指数越差,区域发展不协调。选项城市中,长沙城市生态场势数值较低,发展不协调,容易导致人才的外流,选C。第33题,武汉吸引年轻人就地工作可以让城市保持活力,A合适;西安教育程度已经比较高了,提高人口受教育程度的发展措施不是最迫切解决的问题,B错;重庆本来人就不多,鼓励劳动力外出务工会对当地发展不利,C错;昆明的发展势头正好,人口年龄结构较为合理,D错。据此分析选A。
34.C 35.A 解析:第34题,根据材料信息,该地秋末林木开始脱叶时,说明该地植被是落叶林,A错误;秋季树下可以种植大蒜、洋葱等菜苗,说明该地热量条件较好,B、D错误,C正确。故选C。第35题,推广林菜模式提高了土地利用率,充分利用土地资源,增加经济效益,①②正确;种菜没有植被保持水土效果好,故没有防止水土流失的作用,③错误;林菜模式没有明显增加就业机会,不能起到缓解就业压力的作用,④错误。故选A。
36.A 37.D 解析:第36题,果菜种植的农产品为果蔬加工的原料,二者为上下游关系,属于生产协作的关系,故选A。第37题,该地发展立体农业,有利于保持水土,减轻水土流失,保持土壤肥力,故选D。
解析:38.B 39.A 第38题,该集团生产工艺流程通过废弃物再利用,提高了经济与生态效益,是一种清洁生产方式,符合可持续发展战略,但不可能控制所有的污染,选B。第39题,该集团的生产原料主要是甘蔗,甘蔗主要分布在我国东部季风区,选A。
40.C 41.C
解析:40.达坂城位于中天山和东天山之间的谷地,该地工业基础较落后,基础实施不完善,故①错误;该地是南北疆的气流通道,地处谷地,呈西北-东南走向,与盛行风方向一致,因此狭管效应明显,②对;该区域地处我国的西北内陆,降水少,荒漠面积广,地价低,③对;该区域的经济水平较低,产业发展水平较低,对能源的需求量不大,距离东部消费市场较远,故④错误。结合选项,C项正确。
41.风能属于清洁能源,不会排放出温室气体,故可以缓解温室效应,C项正确;优化产业结构,不属于生态意义,故A项错误;该地降水稀少,酸雨不是该地区的主要环境问题,故B项错误;当地的人口稀少,对煤炭资源的需求量并不大,D错。
42.C 43.B 44.B 解析:第42题,读图可知,距今1.9万年时期萨拉乌苏河流域的地层为湖沼相,因此当时的自然环境可能是气候暖湿,湿地增加。第43题,根据四个选项给出的时间段,结合图中剖面深度、地质年龄等数据,观察比较分析可知,萨拉乌苏河流域米浪沟湾平均沉积速率最大的时期为距今1.93万年~1.9万年。第44题,读图可知,甲地层为河流相,说明该流域在甲时期河流发育相对较好。可推测,影响我国的东南季风在甲时期比较强盛,降水量大,河流流量大,河流相明显。
45.B 46.B 47.B
解析:
45.“冬天麦盖三层被”是指冬小麦上较厚的积雪,来年春季积雪有融化,积雪融化后不具有保温作用,因此不能减少来年春季的霜冻,排除A。豫北春季多旱,不利于小麦返青生长,而积雪融化可以补充土壤水分,有助于冬小麦的生长,小麦会丰收,因此可以“来年枕着馒头睡”,选项B符合题意。春季积雪会融化,不会杀死害虫,冬季低温会杀死害虫卵,排除C。积雪融化不能增加肥力,排除D。故选B。
46.我国华北地区的冬小麦,秋季10月份左右播种,播种出苗后,天气转冷,小麦休眠越冬。春暖花开时候小麦返青,迅速生长,河南地区一般是在6月初开始由南向北步入小麦的收获时节,收获时间南北有差异,但差异不大。因此该地“抢收”的时间是6月初,选项B符合题意,排除A、C、D。故选B。
47.到了6月份,豫北地区生长期已经过去近一半,下一茬作物应赶在作物生长期完成播种、生长和成熟,不然秋季的低温就会导致减产绝收,因此导致该地农民“抢种”的主导因素是热量,选项B符合题意。华北地区秋冬季节的光照条件比较好,因此“抢种”的主要不是为了光照,排除A。水分条件可以通过灌溉而改善,因此“抢种”的主要不是为了水分,排除C。土壤条件季节变化相对较小,因此“抢种”的主要不是为了土壤,排除D。故选B。
48.A 49.B
解析:
48.根据所学知识,青藏地区主要特点是高寒缺氧、光照强,所以应携带防缺氧的氧气袋、防强紫外线的太阳帽、墨镜,①③正确;青藏高原海拔高,空气稀薄,可能会感受到高原缺氧带来的高原反应,应准备防高原反应的药品,②正确;青藏地区为高原山地气候,降水较少,④错误。故选A。
49.青藏高原是世界上最高的高原,平均海拔在4000米以上,海拔高,气温低,形成独特的高寒气候区,被誉为世界“第三极”。故选B。
50.B 51.C
解析:
50.大桥所在区域横断山脉强震频发,山高谷深,峡谷间风力较大,因此桥梁设计与建材使用需要解决的首要难题是防御强烈地震和峡谷大风,B正确;而水土流失、高原冻土、河谷洪水影响不大,A、C错误;两岸交通可以满足建设需要,不是需要重点攻克的难题,D错误。故选B。
51.太平洋暖湿气流对此区域影响小,A错误;气温高蒸发旺盛造成的云雾较少,持续时间短,B错误;该区域多云雾,说明该区域水汽充足,上升气流明显,容易形成云雾,该桥所在区域位于滇西边境,属于亚热带季风气候,夏季降水量大,空气中水汽充足,西南季风从印度洋带来大量的水汽在河谷地区形成上升气流,导致5~10月形成多云雾的天气,C正确;昆明准静止锋出现在冬半年,D错误。故选C。
52.B 53.A 54.D
解析:
52.六盘水的绿色海绵体系是利用现存的溪流、坑塘和低洼地,形成一系列蓄水池和不同承载力的净化湿地。湿地调蓄径流,使地表径流季节变化趋缓,B对。该海绵体系不影响水汽输送速度,A错。绿色海绵体系可能会使该地下渗增加,地下径流不断增加,C错。绿色海绵体系会使该地水循环的周期变长,D错。
53.绿色海绵体系建设使该市水域面积显著增大,蓄洪量增加,A对。各种水体相互贯通,径流速度减慢,不一定能提高泄洪能力,B错。植物覆盖率提高,利于雨水下渗,C错。湿地有调节气候功能,但不能改变区域气候特征,不能使暴雨频率下降,D错。
54.在六盘水的绿色海绵体系中,具有水体净化功能的要素主要是多样的生物群落,水体中的污染物经生物的吸收、降解作用,会逐渐消失或浓度降低,D对。持续缓慢流动的水体、呈阶梯状分布的坑塘、弯曲连通的河道对污染物的吸收、降解作用相对较差,A、B、C错。
55.C 56.B
解析:
55.读图可知,该地是塔里木盆地,处于西北内陆地区,气候干旱,河流主要靠高山冰雪融水补给。故选C。
56.该区域河流流量季节变化大,有明显的夏汛,①错误;流量变化受气温的影响,丰水期出现在夏季,②正确;冬季气温低,冰雪不融化,会出现明显的断流现象,③正确;季节变化大,年际变化小,④错误。故选B。
57.B 58.C 59.A
解析:
57.我国大部分地区夏季普遍高温,夏季蔬菜产量都较高,寿光市发展反季节蔬菜是指冬季生产夏季蔬菜,因此夏季热量充足不是寿光发展反季节蔬菜的有利自然条件,排除A;寿光属温带季风气候,冬季寒冷干燥,降水稀少,晴天多,光照强,有利于发展温室农业,生产反季节蔬菜,因此冬季晴天多是寿光发展反季节蔬菜的有利自然条件,B符合题意;地形平坦与反季节蔬菜生产的季节性关系不大,排除C;寿光位于华北地区,降水不多,冬季降水更少,地表水和地下水等水源不具有优势,且与反季节蔬菜生产的季节性关系不大,排除D。故选B。
58.图中显示,湟水谷地位于青藏高原上,海拔高,夏季气温较低,可以在夏季种植其它地区春、秋、冬等季节的时令菜,因此与寿光市相比,湟水谷地种植反季节蔬菜的优势区位条件是夏季气温较低,C符合题意;气温年较差大和水源丰富,不是种植反季节蔬菜的优势条件,排除A、D;与寿光相比,湟水谷地人口密度小,离东部市场远,因此与寿光相比,市场不是湟水谷地种植反季节蔬菜的优势区位条件,排除B。故选C。
59.夏季湟水谷地销往东部市场的主要菜品应是东部地区夏季不生产的菜品,即反季节蔬菜。黄瓜、茄子、西红柿都是东部地区夏季的时令菜,这些蔬菜东部地区夏季产量大,如果这些蔬菜从湟水谷地运往东部地区,运输成本高,在市场上不具有优势,因此这些蔬菜不是夏季湟水谷地反季节蔬菜大量销往东部市场的主要蔬菜品种,排除B、C、D;大白菜在东部地区是冬季生产的蔬菜,夏季不生产,但市场上需求量较大,因此大白菜是夏季湟水谷地反季节蔬菜大量销往东部市场的主要蔬菜品种,A符合题意。故选A。
60.从图中可以看出,两日河流最大流量都出现在中午时刻,应是气温高,冰雪融水量大造成的,故该河流的主要补给方式是冰雪融水补给;7月没有季节性积雪融水;该地位于西北地区,降水和湖泊补给较少。故选B。
61.答案:不利影响:负地形发育,旅游线路高差大,交通困难,安全隐患多。措施:控制人、车流量;增设电梯等设备;增加安全防护设施;设置安全警示牌;增加安全疏导人员。
解析:由题干“喀斯特景观以负地形(峡谷、溶洞、竖井等)高度发育,地势高差大”信息可知,该地发展旅游的不利条件是地势起伏大,旅游线路高差大,交通不便,安全隐患多;针对交通不便、地势高差大,攀行困难、安全隐患等问题可采取,控制人、车流量;每天限制旅游人数;完善基础设施(增设电梯、缆车等交通设备);在地势险要处,增加安全防护措施;设置安全警示牌;设置隔离带;增加安全疏导人员等。
62.答案:季节:该地区山火易发生时间集中在夏季。水土流失易发生在冬季。
原因:过火林地地表植被覆盖率低,植被对地表保护能力减弱;地表径流增大,加剧地表侵蚀。
解析:读图,该地位于30°-40°大陆的西岸,为地中海气候,夏季受副热带高压控制,炎热干燥,易发生火灾;冬季受盛行西风影响,温和多雨,降水集中,易发生水土流失。过火林地植被覆盖低,植被对地表保护能力减弱,地表径流增大,加剧地表侵蚀。
63.答案:(1)该地主要发展灌溉农业,天然降水无法满足农作物生长需求;离黄河近取水方便;地形平坦易于修建。
(2)削弱南下的寒流,减少农作物受冻害威胁;缓减西部沙漠入侵,保护耕地;阻挡北上暖湿气流,增加南麓降水补给;山地森林涵养水源,增加地下水补给;改变黄河流向,流速减慢,泥沙沉积,形成肥沃的冲积平原。
(3)将太阳能转化为电能;减少地表水蒸发,降低风速,有利板下草本植物成长。
(4)核心环节:甘草种植。 生态效益:增强固沙能力,恢复沙地生态;增加土壤肥力,恢复土地生产力;经济效益:甘草药用价值高,栽培甘草能够增加经济收入;社会效益:增加就业,带动农牧民脱贫致富。
相关资料
更多

