陕西省渭南市韩城市司马迁中学2020届高三第六次周测化学试卷
展开陕西省渭南市韩城市司马迁中学2020届
高三第六次周测化学试卷
说明:
1.本试卷由选择题和非选择题两部分构成,其中选择题60分,非选择题40分,总分100分。考试时间90分钟。
2.每小题选出答案后,用2B铅笔将答题卡上对应题目的答案标号涂黑。如需改动,用橡皮擦干净后,再选涂其他答案标号。
3.考试过程中考生答题必须使用0.5毫米黑色签字笔作答,答案必须写在答题卡指定区域,在其它区域作答无效。
可能用到的原子量: O : 16 C : 12 N : 14 S: 32 Cu: 64 Cl : 35.5 Fe:56 K:39
Na : 23 P : 31 Mn: 55 H: 1
第Ⅰ卷 选择题(60分)
一、 选择题(共有30个小题,每题2分。在每小题给出的四个选项中,只有一项
是正确答案)
1.新版人民币的发行引发了人们对有关人民币中化学知识的关注。下列表述不正确的是 ( )
A.制造人民币所用的棉花、优质针叶木等原料的主要成分是纤维素
B.用于人民币票面文字等处的油墨中所含有的Fe3O4是一种磁性物质
C.防伪荧光油墨由颜料与树脂连接料等制成,其中树脂属于有机高分子材料
D.某种验钞笔中含有碘酒溶液,遇假钞呈现蓝色,其中遇碘变蓝的是葡萄糖
2.设NA为阿伏伽德罗常数的值。下列说法正确的是( )
A.标准状况下, 0.1mol Cl2溶于水,转移的电子数目为0.1 NA
B.标准状况下, 2.24L NO和2.24L O2混合后气体分子数为0.15NA
C.加热条件下, 1mol Fe投入足量的浓硫酸中,生成NA个SO2分子
D. 0.1mol Na2O2与足量的潮湿的二氧化碳反应转移的电子数为0.1NA
3.中国首条“生态马路”在上海复兴路隧道建成,它运用了“光触媒”技术,在路面涂上一种光催化剂涂料,可将汽车尾气中45%的NO和CO转化成N2和CO2。下列对此反应的叙述中正确的是( )
A.使用光催化剂不改变反应速率 B.使用光催化剂能增大NO的转化率
C.升高温度能加快反应速率 D.改变压强对反应速率无影响
4.化学与科技、医药、工业生产均密切相关。下列有关叙述正确的是( )
A.2017年4月26日,中国第二艘航母举行下水仪式,该航母使用了素有“现代工业的骨骼”之称的碳纤维。碳纤维是一种新型的有机高分子材料 |
B.离子交换膜在工业上应用广泛,如氯碱工业使用阴离子交换膜 |
C.半导体行业中有一句话:“从沙滩到用户”,计算机芯片的主要材料是经提纯的SiO2 |
D.用氯气处理饮用水,在冬季的杀菌效果比在夏季好 |
5.下列过程中, 共价键被破坏的是 ( )
①碘升华 ②溴蒸气被木炭吸附 ③乙醇溶于水 ④HCl气体溶于水
⑤冰融化 ⑥NH4Cl受热 ⑦氢氧化钠熔化 ⑧(NH4)2SO4溶于水
A.①④⑥⑦ B.④⑥⑧ C.①②④⑤ D.④⑥
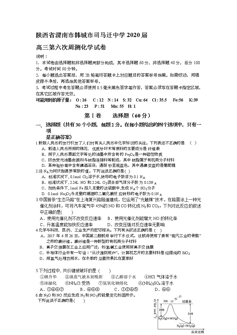
6.由N2O和NO反应生成N2和NO2的能量变化如图所示。
下列说法不正确的是( )
A.反应生成1 mol N2时转移4 mol e-
B.反应物能量之和大于生成物能量之和
C.N2O(g)+NO(g)===N2(g)+NO2(g) ΔH=-139 kJ·mol-1
D.断键吸收能量之和小于成键释放能量之和
7.有A、B、C、D、E五块金属片,进行如下实验:①A、B用导线相连后,同时浸入稀H2SO4溶液中,A极为负极;②C、D用导线相连后,同时浸入稀H2SO4溶液中,电流由D→导线→C;③A、C相连后,同时浸入稀H2SO4溶液中,C极产生大量气泡;④B、D相连后,同时浸入稀H2SO4溶液中,D极发生氧化反应;⑤用惰性电极电解含B离子和E离子的溶液,E先析出。据此,判断五种金属的活动性顺序是( )
A.A>B>C>D>E B.A>C>D>B>E C.C>A>B>D>E D.B>D>C>A>E
8.在测定中和热的实验中,下列说法正确的是( )
A.使用环形玻璃搅拌棒是为了加快反应速率,减小实验误差
B.为了准确测定反应混合溶液的温度,实验中温度计水银球应与小烧杯底部接触
C.用0.5 mol·L-1 NaOH溶液分别与0.5 mol·L-1的盐酸、醋酸溶液反应,如所取的溶液体积相等,则测得的中和热数值相同
D.在测定中和热实验中需要使用的仪器有:天平、量筒、烧杯、滴定管、温度计
9.一种新型燃料电池,一极通入空气,另一极通入丁烷气体;电解质是掺杂氧化钇(Y2O3)的氧化锆(ZrO2)晶体,在熔融状态下能传导O2-。对该燃料电池的说法正确的是( )
A.在熔融电解质中,O2-由负极移向正极
B.电池的总反应是2C4H10+13O2===8CO2+10H2O
C.通入空气的一极是负极,电极反应为O2+4e-===2O2-
D.通入丁烷的一极是正极,电极反应为C4H10+26e-+13O2-===4CO2+5H2O
10.现有部分元素的原子结构特点如表,下列叙述中正确的是( )
X | L层电子数是K层电子数的3倍 |
Y | 核外电子层数等于原子序数 |
Z | L层电子数是K层和M层电子数之和 |
W | 共用三对电子形成双原子分子,常温下为气体单质 |
A.W原子结构示意图为
B.元素X和Y只能形成原子个数比为1∶2的化合物
C.元素X比元素Z的非金属性强
D.X、Y、Z、W四种元素不能形成离子化合物
11.如图是实验室常用的气体制备、净化和收集装置。若依据反应H2C2O4 CO↑+CO2↑+H2O制取一氧化碳,则合理的装置组合为( )
A.①⑤⑧ B.③⑤⑦ C.②⑤⑥ D.③④⑧
12.下列化学反应的离子方程式书写正确的是( )
A.向稀HNO3中滴加Na2SO3溶液:SO32-+2H+=SO2↑+H2O |
B.用CH3COOH溶解CaCO3:CO32-+CH3COOH=CH3COO-+H2O+CO2↑ |
C.强碱性溶液中NaClO将Fe(OH)3氧化为FeO42-: 3ClO-+2Fe(OH)3+4OH-=2FeO42-+3Cl-+5H2O |
D.NaHCO3溶液中加足量Ba(OH)2溶液:2HCO3-+Ba2++2OH-=BaCO3↓+2H2O+CO32- |
13.下列关于误差分析的判断正确的是( )。
A. 酸碱中和滴定中滴定终点读数时滴定管内吸入气泡,会使测得浓度偏大
B. 用托盘天平称取药品时,药品和砝码位置颠倒,药品质量一定偏小
C. 配制1 mol/L的NH4NO3溶液时未恢复至室温就转移并定容,所得溶液浓度偏小
D. 用湿润的pH试纸测稀酸溶液的pH,测定值偏小
14.海水中含有大量Na+、Cl-及少量Ca2+、Mg2+、SO42-,用电渗析法对该海水样品进行淡化处理,如图所示。下列说法正确的是( )
A.b膜是阳离子交换膜
B.A极室产生气泡并伴有少量沉淀生成
C.淡化工作完成后A、B、C三室中pH大小为pHA<pHB<pHC
D.B极室产生的气体可使湿润的KI淀粉试纸变蓝
15. X、Y、Z、W均为短周期主族元素,原子序数依次增加,Z是活泼金属元素,Y的最常见单质与Z的单质在适当条件下可按物质的量之比1∶4或1∶2的比例恰好反应生成Q或M,X、W均能形成强含氧酸。下列说法错误的是( )
A.简单离子半径:Z<Y<X<W
B.简单氢化物的稳定性:Y<X
C.Q和M中的阴、阳离子个数比均为1∶2,但化学键种类有差异
D.Z与W能形成ZW或Z2W型离子化合物
16.在给定条件下,下列选项所示的物质间转化均能实现的是( )
A.NaHCO3(s) Na2CO3(s) NaOH(aq)
B.Al(s) NaAlO2(aq) Al(OH)3(s)
C.AgNO3(aq) [Ag(NH3)2]+(aq) Ag(s)
D.Fe2O3(s) Fe(s) FeCl3(aq)
17.在500 mL KNO3和Cu(NO3)2的混合溶液中,c(NO)=6 mol·L-1,用石墨电极电解此溶液,当通电一段时间后,两极均收集到22.4 L气体(标准状况),假定电解后溶液体积仍为500 mL,下列说法正确的是( )
A.电解得到的Cu的物质的量为0.5 mol
B.向电解后的溶液中加入98 g的Cu(OH)2可恢复为原溶液
C.原混合溶液中c(K+)=4 mol·L-1
D.电解后溶液中c(H+)=2 mol·L-1
18.为减轻温室效应,科学家已致力于研究CO2的捕捉与封存技术,其反应原理之一为:CO2(g)+2NH3(g)CO(NH2)2(s)+H2O(g) ΔH<0,下列措施既能加快反应速率又能提高产率的是( )
A.升高温度 B.分离出CO(NH2)2 C.缩小容器体积 D.使用催化剂
19.某科学家利用二氧化铈(CeO2)在太阳能作用下将H2O、CO2转变为H2、CO。其过程如下:
mCeO2 (m-x)CeO2·xCe+xO2
(m-x)CeO2·xCe+xH2O+xCO2mCeO2+xH2+xCO
下列说法不正确的是( )
A.该过程中CeO2没有消耗
B. 该过程实现了太阳能向化学能的转化
C.图中ΔH1=ΔH2+ΔH3
D.以CO和O2构成的碱性燃料电池的负极反应式为CO+4OH--2e-= CO32-+2H2O
20.已知几种化学键的键能和热化学方程式如下:
化学键 | H—N | N—N | Cl—Cl | N N | H—Cl |
键能/(kJ·mol-1) | 391 | 193 | 243 | 946 | 432 |
N2H4(g)+2Cl2(g)===N2(g)+4HCl(g) ΔH, 下列推断正确的是( )Z。X A.H(g)+Cl(g)===HCl(g) ΔH=+432 kJ·mol-1
B.断裂1 mol Cl—Cl键吸收能量比断裂1 mol N N键多703 kJ
C.上述反应中,ΔH=-431 kJ·mol-1
D.上述反应中,断裂极性键和非极性键,只形成极性键
21.利用反应6NO2+8NH3===7N2+12H2O设计的电池装置如图所示,该装置既能有效消除氮氧化物的排放,减轻环境污染,又能充分利用化学能,下列说法不正确的是( )
A.电流从右侧电极经过负载后流向左侧电极
B.电极A上发生氧化反应,电极B为正极
C.电极A的电极反应式为2NH3-6e-===N2+6H+
D.当有2.24 L(标准状况)NO2被处理时,转移电子0.4 mol
22. 将51.2g Cu完全溶于适量浓硝酸中,收集到氮的氧化物(含NO、NO2、N2O4)的混合物共0.8 mol,这些气体恰好能被600 mL 2.0 mol/L NaOH溶液完全吸收,溶液中生成NaNO3和NaNO2,则被Cu还原的硝酸的物质的量为( )
A. 0.6 mol B. 0.8 mol C. 1 mol D. 1.2 mol
23. 向含Al2(SO4)3和AlCl3的混合溶液中逐滴加入1mol/L Ba(OH)2溶液至过量,加入Ba(OH)2溶液的体积和所得沉淀的物质的量的关系如图,下列说法不正确的是( )。
A. 图中C点铝元素存在形式是AlO2-
B. 向D点溶液中通入CO2气体,立即产生白色沉淀
C. 原混合液中 c[Al2(SO4)3]:c(AlCl3)=1:2
D. OA段反应的离子方程式为
3Ba2++2Al3++8OH-+3SO42-=3BaSO4+2AlO2-+4H2O
24. 如下图所示操作能实现实验目的的是( )
A.用图甲装置分离碘和四氯化碳,在锥形瓶中收集到碘单质 |
B.用图乙装置收集NO气体 |
C.用图丙装置验证牺牲阳极的阴极保护法 |
D.用图丁装置测定待测液中I2的含量 |
25.某研究小组为了探究NaClO溶液的性质,设计了下列实验,并记录实验现象。
实验装置 | 实验序号 | 滴管试剂 | 试管试剂 | 实验现象 |
2mL | ① | 0.2 mol/L | 饱和Ag2SO4溶液 | 产生白色沉淀 |
② | CH3COOH溶液 | 光照管壁有无色气泡 | ||
③ | 0.2mol/LFeSO4酸性溶液和KSCN溶液 | 溶液变红 | ||
④ | 0.2mol/L的AlCl3溶液 | 产生白色沉淀 |
则以下判断不正确的是( )
A. 实验①:发生的反应为Ag++ClO-+H2O=AgCl↓+2OH-
B. 实验②:无色气体为O2
C. 实验③:还原性强弱顺序Fe2+>Cl-
D. 实验④:ClO-与Al3+的水解相互促进
26.中国科学家研究的一种新型复合光催化剂[碳纳米点(CQDS)/氮化碳(C3N4)纳米复
合物]可以利用太阳光实现高效分解水,其原理如右图所示。
说法不正确的是( )
- 通过该催化反应,实现了太阳能向化学能的转化
- 每生成1mol O2,阶段II中转移电子2mol
C. 阶段Ⅱ中,H2O2 既是氧化剂又是还原剂
D.反应的两个阶段均为吸热过程
27. 通过测定混合气中O2含量可计算已变质的Na2O2(含Na2CO3)纯度,实验装置如图(Q为弹性良好的气囊)。下列分析错误的是( )
A. 干燥管b中装入碱石灰
B. Q气球中产生的气体主要成份O2、CO2
C. 测定气体总体积必须关闭K1、K2,打开K3
D. 读完气体总体积后,关闭K3,缓缓打开K1;可观察到Q气球慢慢缩小
28. 生产上用过量烧碱溶液处理某矿物(含Al2O3、MgO),过滤后得到的滤液用NaHCO3溶液处理,测得溶液pH和Al(OH)3生成的量随加入NaHCO3溶液体积的变化情况如图所示。下列说法不正确的是( )
A. NaHCO3溶液的物质的量浓度为0.8mol/L
B. b点与c点溶液所含微粒种类相同
C. a点溶液中存在的离子是Na+、AlO2-、OH-、H+
D.生成沉淀的离子方程式为
HCO3-+AlO2-+H2O=Al(OH)3+CO32-
29. 电解质溶液导电的本质是阴阳离子在电场作用下迁移,通过实验探究同一溶液中不同离子的迁移差异。将 pH试纸用不同浓度 Na2SO4的溶液充分显示,进行如下实验。a,b,c,d均是石墨电极,电极间距 4cm,电极电流 0.20mA.实验现象:
时间 | 试纸Ⅰ | 试纸Ⅱ |
1min | A 极试纸附近变红,b 极附近试纸变蓝 | C极附近试纸变红,d极附近变蓝 |
10min | 红色区和蓝色区不断向中间扩展,相遇时红色区约 2.7cm,蓝色区约 1.3cm | 两级颜色范围扩大不明显,试纸 大部分仍为黄色 |
对实验现象解释及预测不合理的是:( )
A. b、d 两级附近变蓝的原因:2H2O+2e-=2H2↑+2OH-
B. 试纸Ⅰ红色区长度大于蓝色区:说明单位时间内 OH-的迁移速度快于H+
C. 试纸Ⅱ中的现象说明此浓度下迁移的主要离子是Na+和SO42-
D. 预测 10min 后,试纸Ⅰ红蓝区之间又会出现黄色区域
30.金属Pt、Cu和铱(Ir)的催化作用下,密闭容器中的H2可高效转化酸性溶液中硝态氮(NO3-)以达到消除污染的目的。其工作原理的示意图如下:下列说法不正确的是( )
A. Ir的表面发生反应:H2+N2O=N2+H2O
B. 导电基体上的负极反应:H2-2e-=2H+
C. 若导电基体上只有单原子铜,也能消除含氮污染物
D. 若导电基体上的Pt颗粒增多,不利于降低溶液的含氮量
第II卷 非选择题(40分)
二、非选择题(每空2分)
31. ( 1 )金刚石和石墨均为碳的同素异形体,它们在氧气不足时燃烧生成一氧化碳,在氧气充足时充分燃烧生成二氧化碳,反应中放出的热量如图所示。
在通常状况下,金刚石和石墨相比较, (填“金刚石”或“石墨”)更稳定
(2)已知:N2、O2分子中化学键的键能分别是946 kJ·mol-1、497 kJ·mol-1。
N2(g)+O2(g)===2NO(g) ΔH=+180.0 kJ·mol-1。
NO分子中化学键的键能为___________kJ·mol-1。
(3)综合上述有关信息,请写出用CO除去NO的热化学方程式:_________________。
32. A、B、C、D、E、F是原子序数依次增大的短周期主族元素,A、E在元素周期表中的相对位置如图,A与氧元素能形成两种无色气体,C是地壳中含量最多的元素,D是地壳中含量最多的金属元素。
A |
|
|
|
| E |
(1)C在元素周期表中的位置为____________
(2)AE2的电子式为________________________。
(3)C、E、F的单质沸点最低的是________(填化学式)。
(4)C、D、E、F的离子半径由大到小的顺序是_________(填离子符号)。
(5)实验室制取F2气体的离子方程式为_______________________________。
(6)在微电子工业中,B的最简单气态氢化物的水溶液可作刻蚀剂H2O2的清除剂,所发生反应的产物不污染环境,其化学方程式为__________________________________。
33. (1)熔融盐燃料电池具有高的发电效率,因而受到重视。可用熔融的碳酸盐作为电解质,向负极充入燃料气CH4,用空气与CO2的混合气作为正极的助燃气,以石墨为电极材料,制得燃料电池。工作过程中,CO移向________极(填“正”或“负”),已知CH4发生反应的电极反应式为_____________________________,则另一极的电极反应式为_________________________________________。
(2)某实验小组同学对电化学原理进行了一系列探究活动。
1)如图为某实验小组依据的氧化还原反应:____________________ (用离子方程式表示)。
设计的原电池装置,反应前,电极质量相等,一段时间后,两电极质量相差12 g,导线中通过________mol电子。
2)其他条件不变,若将CuCl2溶液换为NH4Cl溶液,石墨电极反__________________________。
3)如图其他条件不变,若将盐桥换成弯铜导线与石墨相连成n型,如图所示,
一段时间后,在甲装置铜丝附近滴加酚酞试液,现象是________________,
电极反应为________________________;乙装置中石墨(1)为________极(填“正”“负”“阴”或“阳”),乙装置中与铜丝相连石墨(2)电极上发生的反应式为________________________,产物常用________检验。
答案:
选择
1-5:DDCDD 6-10:ABABC 11-15:DCCAB 16-20:ABCCC
21-25:CDDBA 26-30:DDABC
31: (1) 石墨 (2)631.5 (3)
32:
33:负 CH4+4CO-8e-===5CO2+2H2O 2O2+8e-+4CO2=4CO32-
(1)Fe+Cu2+===Fe2++Cu 0.2
(2)2H++2e-===H2↑
(3)溶液变红 O2+2H2O+4e-===4OH- 阴
2Cl--2e-===Cl2↑
湿润的淀粉碘化钾试纸

