宁夏银川市2020届高三4月教学质量检测地理试题
展开银川市2020年普通高中学科教学质量检测文科综合能力测试
本试卷共47小题,满分300分。考试用时150分钟。
注意事项:
1.答卷前,考生务必将自己的姓名、考生号、考场号和座位号填写在答题卡上。用2B铅笔将试卷类型填涂在答题卡相应位置上。将条形码横贴在答题卡右上角“条形码粘贴处”。
2.作答选择题时,选出每小题答案后,用2B铅笔在答题卡上对应题目选项的答案信息点涂黑;如需改动,用橡皮擦干净后,再选涂其他答案。答案不能答在试卷上。
3.非选择题必须用黑色字迹的钢笔或签字笔作答,答案必须写在答题卡各题目指定区域内相应位置上;如需改动,先划掉原来的答案,然后再写上新答案;不准使用铅笔和涂改液。不按以上要求作答无效。
4.考生必须保证答题卡的整洁。考试结束后,将试卷和答题卡一并交回。
一、选择题:本题共35小题,每小题4分,共140分。在每小题给出的四个选项中,只有一项是符合题目要求的。
19世纪上半期工业革命在美国东部沿海地区蓬勃开展,推动大批欧洲人移民美国。在19世纪初期纽约地区人口多数集中在曼哈顿这一狭窄小岛上,区位优势吸引了人口聚居。纽约作为美国的最大城市,虽自然资源缺乏,却在充足的劳动力、资本支撑下,工业、商业、金融业等方面都取得了巨大成就。图一为1810-1920年间美国曼哈顿、纽约市和纽约都市圈人口年均增速(%)。图二为纽约市简图。
据此完成下面小题。
1. 图一中1800-1910年时间段内数据反映出的地理现象是
A. 人口由城市中心向郊区扩散 B. 人口集聚,城市人口快速增长
C. 纽约市人口向周边城市转移 D. 人口回流,城市人口平稳增长
2. 判断下列哪种产业的快速发展导致上题所述地理现象的发生
A. 技术密集型产业 B. 金融服务
C. 劳动密集型产业 D. 商业贸易
3. 图中20世纪初期数据变化,反映纽约市曼哈顿区
A. 第二产业比重上升 B. 经济地位下降
C. 政治地位上升 D. 环境质量下降
【答案】1. B 2. C 3. D
【解析】
【1题详解】
读图可知,1800年~1910年,曼哈顿、纽约市和纽约都市圈人口年均增速都呈正数,反映出人口向城市集聚,城市人口快速增长,B正确。ACD错误。故选B。
【2题详解】
人口向城市集聚,城市人口快速增长,主要是城市中,劳动力密集型产业快速发展,需要大量劳动力,从而吸引人口迁入,C正确。技术密集型产业、金融服务业和商业贸易不需要大量劳动力,ABD错误。故选C。
【3题详解】
读图,20世纪初期,曼哈顿区人口年均增速明显下降,并且降到零以下,说明人口开始由迁入为主变为以迁出为主,原因是曼哈顿区环境质量下降,导致人口迁出,D正确。第二产业比重上升,可能会吸引人口迁入,20世纪初期数据变化并不能反映经济、政治地位变化,ABC错误。故选D。
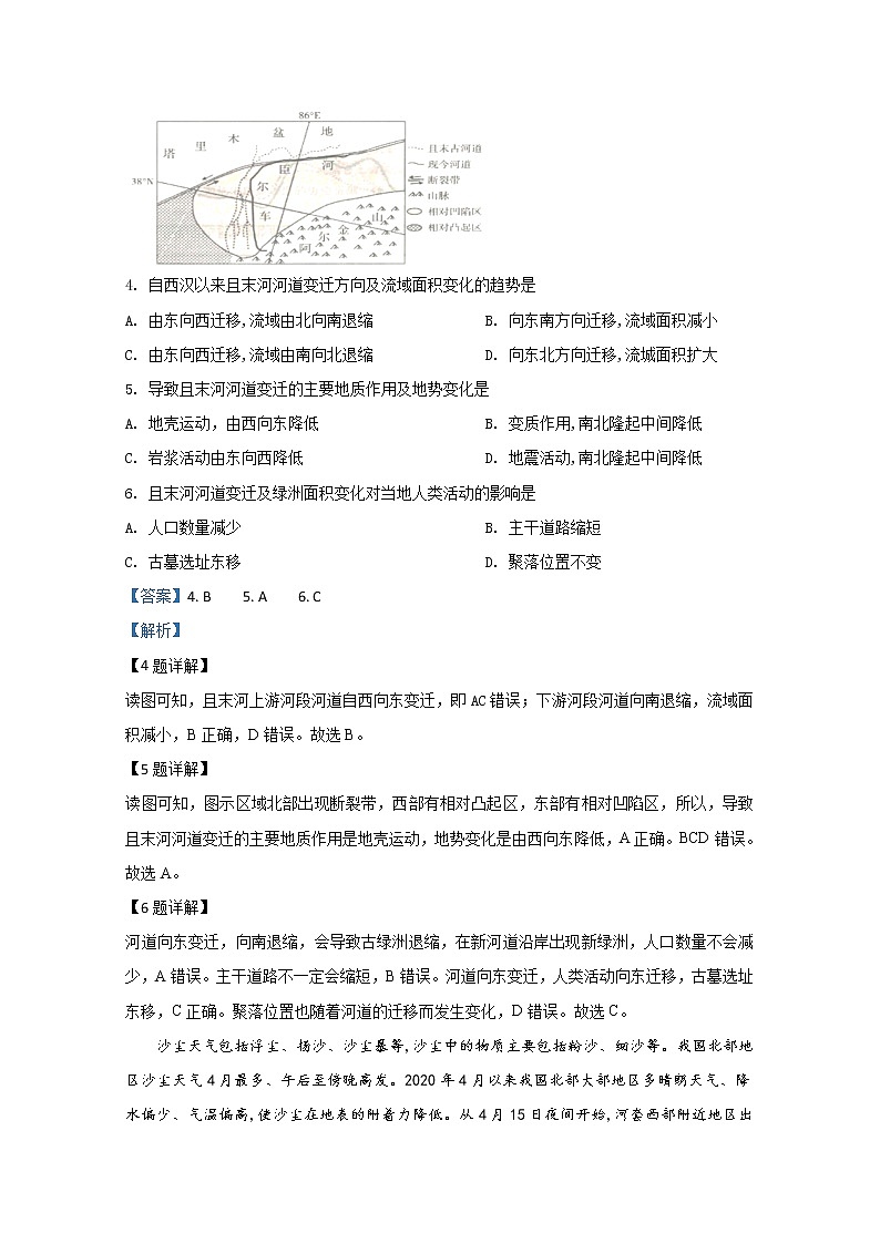
新疆的且末绿洲位于我国塔里木盆地的南缘、阿尔金山北麓。整个绿洲沿车尔臣河分布,呈狭长的条带状。自西汉以后,由于受地质作用等因素的影响,且末河河道多次改道,最终发育为今天的车尔臣河。在河流西部戈壁分布有古墓葬群,不同时代其选址地位置不同。下图为车尔臣河河道变迁示意图。
据此完成下面小题。
4. 自西汉以来且末河河道变迁方向及流域面积变化的趋势是
A. 由东向西迁移,流域由北向南退缩 B. 向东南方向迁移,流域面积减小
C. 由东向西迁移,流域由南向北退缩 D. 向东北方向迁移,流城面积扩大
5. 导致且末河河道变迁的主要地质作用及地势变化是
A. 地壳运动,由西向东降低 B. 变质作用,南北隆起中间降低
C. 岩浆活动由东向西降低 D. 地震活动,南北隆起中间降低
6. 且末河河道变迁及绿洲面积变化对当地人类活动的影响是
A. 人口数量减少 B. 主干道路缩短
C. 古墓选址东移 D. 聚落位置不变
【答案】4. B 5. A 6. C
【解析】
【4题详解】
读图可知,且末河上游河段河道自西向东变迁,即AC错误;下游河段河道向南退缩,流域面积减小,B正确,D错误。故选B。
【5题详解】
读图可知,图示区域北部出现断裂带,西部有相对凸起区,东部有相对凹陷区,所以,导致且末河河道变迁的主要地质作用是地壳运动,地势变化是由西向东降低,A正确。BCD错误。故选A。
【6题详解】
河道向东变迁,向南退缩,会导致古绿洲退缩,在新河道沿岸出现新绿洲,人口数量不会减少,A错误。主干道路不一定会缩短,B错误。河道向东变迁,人类活动向东迁移,古墓选址东移,C正确。聚落位置也随着河道的迁移而发生变化,D错误。故选C。
沙尘天气包括浮尘、扬沙、沙尘暴等,沙尘中的物质主要包括粉沙、细沙等。我国北部地区沙尘天气4月最多、午后至傍晚高发。2020年4月以来我国北部大部地区多晴朗天气、降水偏少、气温偏高,使沙尘在地表的附着力降低。从4月15日夜间开始,河套西部附近地区出现了扬沙或浮尘。未来几天,受冷空气影响,北部地区沙尘天气还将持续。据统计,亚湖沙漠每年向太平洋西岸等地输送约上亿吨的尘土。下图为中国北部地区沙尘天气及移动方向预报图。
据此完成下面小题。
7. 判断4月15日前可能控制我国河套西部附近地区的天气系统是
A. 冷锋 B. 暖锋
C. 反气旋 D. 气旋
8. 若沙尘飘过渤海、黄海上空时,海洋表层温度发生变化,变化的原因是因为沙尘
A. 对洋面有保温的作用 B. 削弱太阳辐射的作用
C. 增强大气逆辐射作用 D. 中和酸性气体的作用
9. 若本次天气过程使大量沙尘在渤海、黄海沉降对海洋环境产生了一定影响,则主要表现在
A. 增加了海水中有机盐类 B. 增加海水透明度
C. 增加了海水中无机盐类 D. 增加海水的酸度
【答案】7. D 8. B 9. C
【解析】
【7题详解】
由材料“2020年4月以来我国北部大部地区多晴朗天气、降水偏少、气温偏高, ”可以推断4月15日前,受气旋控制,近地面温度高,盛行上升气流,有利于扬沙和浮尘的产生,D正确。ABC错误。故选D。
【8题详解】
沙尘飘过渤海、黄海上空时,空气中沙尘增多,大气透明度降低,大气对太阳辐射的削弱作用增强,海洋表层温度降低,B正确。ACD错误。故选B。
【9题详解】
沙尘中的物质主要包括粉沙、细沙等,含有多种矿物质,大量沙尘在渤海、黄海沉降增加了海水中的无机盐类,C正确。A错误。大量沙尘在渤海、黄海沉降,海水中沙尘增多,海水透明度降低,B错误。沙尘在渤海、黄海沉降不一定增加海水的酸度,D错误。故选C。
城市轻轨是城市轨道建设的一种重要形式,也是当今世界上发展最为迅猛的轨道交通形式。下图为北京市顺义区局部交通、产业园区示意图。
据此完成下面小题。
10. 图中轻轨线路建成通车所带来的积极影响有
①加快京津冀地区一体化②提高城市交通效率
③巩固北京经济中心地位④促进城市新区发展
A. ②④ B. ①③ C. ①④ D. ②③
11. 下列适合布局在图中首都国际机场区产业是
A. 航空科技研发、制造 B. 航空制造产业
C. 保税物流及保税加工 D. 航空运输服务
【答案】10. A 11. D
【解析】
【10题详解】
图中轻轨线路为北京市顺义区轻轨线路,为市内交通,对加快京津冀地区一体化影响不大,①错误。轻轨线路的建成通车可以提高城市交通效率,促进城市新区发展②④正确。北京是我国的首都,是政治中心,③错误。②④正确,BCD错误,故选A。
【11题详解】
首都国际机场区,适合布局与机场配套的航空运输服务业,D正确。首都国际机场区地价较高,不适宜发展制造业和加工业,ABC错误。故选D。
二、非选择题:共160分。第36-42题为必考题,每个试题考生都必须作答。第43~47题为选考题,考生根据要求作答。
12.阅读图文资料,完成下列要求
空气温度的变化,对蒸发和凝结有重要影响。温度升高时,空气中所能容纳的水汽含量增多,出现蒸发现象;如果降低温度,就会有多余的水汽凝结出来,产生云雾现象。
江西庐山小天池云瀑布的形成是因为地形独特、风力吹拂、水源充沛之故。庐山云雾茶是中国名茶系列之一。据《庐山志》记载,东汉时,佛教传入中国,当时庐山梵宫寺院多至300余座,僧侣云集。他们攀危崖,曾飞泉,竞采野茶;在白云深处,劈崖填峪,栽种茶树,采制茶叶。图一为庐山小天池云瀑布景观图片。图二为庐山位置示意。
(1)指出庐山云瀑布的水汽来源。
(2)云瀑布形成于山体背风坡。试描述云瀑布的形成过程。
(3)分析东汉时期庐山云雾茶种植的有利条件。
(4)有人提出扩大庐山云雾茶的生产规模,你是否同意?请谈谈你的看法。
【答案】(1)太平洋水汽输送;河湖(鄱阳湖)蒸发;陆面蒸发和植物蒸腾。
(2)水体蒸发上升降温水汽凝结成云雾;风力吹动云雾由迎风坡翻越山顶到达背风坡;在背风坡下沉增温蒸发,云雾下沉(消散)。
(3)自然条件:降水多、云雾天多,利于茶叶生长;山区地形坡度大,有利于排水;晴天时,昼夜温差大,有利于有机质积累。人文条件:僧侣多,劳动力充足;有一定的种植经验;自古有饮茶习惯。
(4)同意。扩大规模,增加产出,茶农可增加经济收入;增加就业机会,促进劳动力就业,有利于社会稳定。不同意。山区地势起伏大,土层薄,可种植面积小,不利于规模种植,收益低;改变地形种植茶叶易引发水土流失、生物多样性减少,导致生态破坏。
【解析】
【分析】
本题主要考查庐山云瀑布的水汽来源和形成过程,农业区位条件和农业发展方向等相关知识点。
【详解】(1)庐山云瀑布的水汽来源可以从海洋、湖泊、地面的蒸发和植物的蒸腾方面考虑。读图可知,江西庐山距离太平洋较近,有海洋水汽输送到该地;近鄱阳湖,有湖水蒸发的水汽;还有陆地表面蒸发和植物蒸腾的水汽。
(2)云瀑布的形成过程:首先是水体蒸发,水汽上升,随着海拔升高,气温降低,水汽凝结,形成云雾;然后云雾在风力吹动下由迎风坡翻越山顶到达背风坡;在背风坡,气流下沉增温,水汽蒸发,云雾下沉,最后消散。
(3)东汉时期庐山云雾茶种植的有利条件可以从自然条件和人文条件两方面分析。自然条件:从气候来看,江西庐山属于亚热带季风气候,降水多、云雾天多,利于茶叶生长;从地形来看,山区地形坡度大,有利于排水;山区晴天时,昼夜温差大,有利于有机质的积累,使茶叶品质好。人文条件:从劳动力条件来看,东汉时,庐山梵宫寺院多至300余座,僧侣云集,劳动力充足。从种植经验来看,当地人们有一定的种植经验。从生活习惯来看,自古有饮茶习惯,茶叶需求量大。
(4)同意扩大庐山云雾茶生产规模的理由可以从对社会、对经济的有利影响进行分析。对经济的有利影响:扩大云雾茶生产规模,可以增加茶叶的产量,增加人们的经济收入。对社会的有利影响:扩大云雾茶生产规模,可以增加就业机会,促进劳动力就业,有利于社会稳定等。不同意扩大庐山云雾茶生产规模的理由可以从不利条件和不利影响方面分析。不利条件:江西庐山山区地势起伏大,土层薄,可种植面积小,不利于规模种植;而且收益低。不利影响:该地为亚热带季风气候,降水多,且集中,盲目扩大种植规模,改变地形种植茶叶,易引发水土流失;生物多样性减少,导致生态破坏等环境问题。
【点睛】农业区位因素:
自然条件:气候(光照、热量、降水、昼夜温差)地形、土壤、水源
社会经济条件:市场、交通、劳动力、科技、政策、经验
13.阅读图文资料,完成下列要求。
20世纪60年代,田纳西州由于有廉价的电力资源,吸引国内外投资,大力发展了冶金、化工等高耗能工业。近年来,田纳西州已经成为电动汽车生产的中心。特斯拉的modelY车型深受市场关注,将在四个地区生产,包括田纳西州首府纳什维尔、中国上海、德国柏林以及加州弗里蒙特。下图为田纳西首府纳什维尔简图。
随着特斯拉上海超级工厂建成modelY车型开始本土化生产,2020年特斯拉在中国又开启“淘宝”卖车模式,支持7天或1600km无条件退货。采用以客户为中心的线上服务,大致流程为:车型了解、意向购买→官网预订、支付定金→工厂接单、定制生产→支付尾款、车辆交付。
(1)分析多家电动车生产企业集中在田纳西纳什维尔地区的原因。
(2)分析特斯拉ModelY车型分散在美国加利佛尼亚州中国上海德国柏林生产的优势条件。(从所给词汇中选择合适的短语填入表格中,每格只填一个短语)。
(3)评价特斯拉开启“网络”销售模式对我国相关产业消费群体、劳动就业的影响。
【答案】(1)冶金、化工、电力、机械等工业发达,工业基础好,便于企业间生产协作;水电充足,电价低廉,利于吸引外资;铁路、公路密集,交通便利;发达国家信息网络发达,便于技术协作,信息交流;美国教育科技发达,技术先进;降水量大,河流多,流量大,水源充足。
(2)①电动车研发能力强、消费市场大;②劳动力价格低、关税低,新兴市场消费能力增长快;③汽车工业基础雄厚、技术协作条件好。
(3)对我国相关企业的影响:市场竞争加剧将带动本土新能源汽车产业链升级。成本降低会挤压中国自主品牌的市场空间。对我国消费者的影响:网络销售为客户购买汽车提供了更便捷服务;降低销售成本,减少车主支出。不利于一些地区车辆的后续维修维护。对我国劳动就业的影响:实体店、实体营销环节减少,就业机会减少,不利于劳动力就业。
【解析】
【分析】
本题主要考查工业区位条件和汽车“网络”销售模式带来的影响等相关知识。
【详解】(1)多家电动车生产企业集中在田纳西纳什维尔地区的原因可以从工业基础、能源、交通、信息网络、技术和水源等方面分析。从工业基础来看,20世纪60年代,田纳西州已经大力发展了冶金、化工等高耗能工业,工业基础好,便于企业间生产协作。从能源来看,田纳西纳什维尔地区水电充足,能源丰富廉价。从交通条件来看,读图可知,田纳西纳什维尔地区铁路、公路密集,交通便利。从信息网络来看,处在发达国家,信息网络发达,便于技术协作和信息交流。从技术水平来看,处在发达国家,科技水平高。从水源来看,纳什维尔地区为亚热带季风性湿润气候,降水量大,河流众多,水源充足。
(2)美国加利佛尼亚州的科技水平高,经济发展水平高,生产电动车的研发能力强、消费市场大;中国上海处在发展中国家,劳动力丰富廉价,关税低,经济发展快,新兴市场消费能力增长快;德国柏林汽车工业发展历史悠久,汽车工业基础雄厚、技术协作条件好。
(3)特斯拉开启“网络”销售模式对我国相关产业来说,市场竞争加剧,将带动本土新能源汽车产业升级。特斯拉开启“网络”销售模式,降低了成本,会挤压中国自主品牌的市场空间等。对我国消费群体来说:有利的方面是,网络销售为客户购买汽车提供了更便捷服务;减少了车主的支出,不利的方面是,不利于一些地区车辆的后续维修维护。对我国劳动就业的影响是:“网络”销售模式使实体店、实体营销环节减少,导致就业机会减少,不利于劳动力就业等。
【点睛】工业区位因素:
自然条件:原料、燃料、土地、水源
社会经济条件:交通、市场、劳动力、科技、政策、工业基础
(二)选考题:共25分。请考生从2道地理题、3道历史题中每科任选一题作答。如果多做,则按所做的第一题计分。
14.[地理——选修3:旅游地理]阅读材料,完成下列要求。
特种旅游是与观光旅游、度假旅游和商务旅游等传统旅游和常规旅游相对应,适应市场需求,为满足旅游者特殊偏好,而产生的一种新兴旅游方式,以及与之相应所开发的新兴旅游产品。新疆独(山子)库(车)公路,纵贯天山南北。由于其过半以上地段横亘崇山峻岭、穿越深川峡谷,连接了众多少数民族聚居区,全长561km,因此被《中国国家地理)评选为“纵贯天山春梁的景观大道”。受天山山区冬季降雪、结冰等自然因素影响,独库公路一年仅开放五个月,每年9月底到次年5月会实行长达7个月的冬季交通管制。
据材料推测,独库公路吸引特种旅游游客的主要旅游景观有哪些?从安全方面给穿行独库公路的旅行者提出合理的旅行建议。
【答案】景观:险峻山地地貌;山地冰川;高山雪景;山地森林秘境。建议:保证攀岩安全;山区风大防风;降雪天防滑。
【解析】
【分析】
本题主要考查独库公路的旅游景观和穿行独库公路要注意的安全问题。
【详解】独库公路吸引特种旅游游客的主要旅游景观有:由材料可知,独库公路纵贯天山南北,横亘崇山峻岭、穿越深川峡谷,所以有险峻的山地地貌景观;天山山区所处的纬度较高,海拔较高,冬季气温寒冷,有山地冰川和高山雪景景观;天山地处我国西北地区,人类开发程度低,有山地森林秘境等。穿行独库公路的建议主要从安全方面考虑:独库公路横亘崇山峻岭、穿越深川峡谷,地形险峻,要保证攀岩安全;山区风大,要注意防风;降雪天较多,要注意防滑等。
15.[地理——选修6:环境保护] 阅读材料,完成下列要求。
微塑料通常是指粒径在5毫米以下的塑料颗粒,包括碎片、薄膜、纤维等。目前,我们认识到微塑料主要有两个生产时尺寸就在微米级的原生微塑料,主要用于化妆品和个人护理产品:大塑料经过光照、氧化、机械磨损等作用降解而成的次生微塑料。
与人类息息相关的瓶装水、自来水、食盐、海产品、外卖包装以及大气中都检测到了数量不同、形状各异的微塑料颗粒,微塑料可以说是“无处不在”,对人体健康的潜在危害不容忽视。
例举我们日常生活中应采取的“限塑”行为?
【答案】少用一次性塑料袋,用不含微塑料的产品包装食物等,携带可反复使用的购物袋;少食用外卖食物,简化塑料包装;塑料垃圾分类回收,循环利用;杜绝使用添加微塑料颗粒的洗护用品;对身边的人做好“限塑”宣传工作。
【解析】
【分析】
本题主要考查环境污染的防治措施。
【详解】我们日常生活中应采取的“限塑”行为可以从减少使用、分类回收和宣传教育方面分析。从减少使用来看,可以减少使用一次性塑料袋,购物时,自带可反复使用的购物袋;少食用外卖食物,简化塑料包装;杜绝使用添加微塑料颗粒的洗护用品等。从分类回收来看,日常生活中要将塑料垃圾进行分类回收,循环利用,减少塑料垃圾的排放。从宣传教育来看,日常生活中要对身边的人做好“限塑”宣传工作,提高人们的环保意识。

