【地理】黑龙江省鹤岗市第一中学2018-2018学年高一上学期期中考试
展开黑龙江省鹤岗市第一中学2018-2018学年
高一上学期期中考试
一、选择题(共40小题,每小题1.5分,共60分)
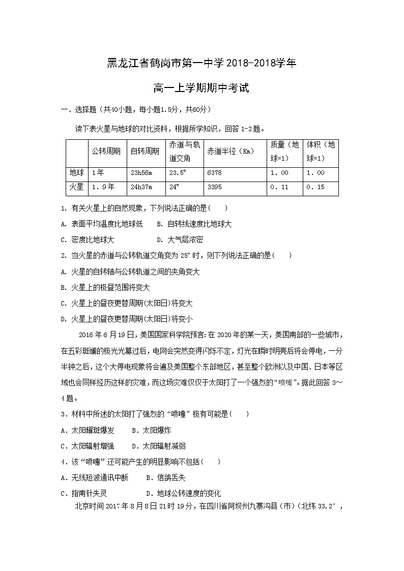
读下表火星与地球的对比资料,根据所学知识,回答1-2题。
1. 有关火星上的自然现象,下列说法正确的是( )
A. 表面平均温度比地球低 B. 自转线速度比地球大
C. 密度比地球大 D. 大气层浓密
2. 当火星的赤道与公转轨道交角变为25º时,则下列说法正确的是( )
A. 火星的自转轴与公转轨道之间的夹角变大
B. 火星上的极昼范围将变大
C. 火星上的昼夜更替周期(太阳日)将变大
D. 火星上的昼夜更替周期(太阳日)将变小
2016年6月19日,美国国家科学院预言:在2020年的某一天,美国南部的一些城市,在五彩斑斓的极光光幕过后,电网会突然变得闪烁不定,灯光在瞬时明亮后将会停电,一分半钟之后,这个大停电现象将会遍及美国整个东部地区,甚至整个欧洲以及中国、日本等区域也会同样经历这样的灾难,而这场灾难仅仅于太阳打了一个强烈的“喷嚏”。据此回答3~4题。
3.材料中所述的太阳打了强烈的“喷嚏”极有可能是( )
A.太阳耀斑爆发 B.太阳爆炸
C.太阳辐射增强 D.太阳辐射减弱
4.该“喷嚏”还可能产生的明显影响不包括( )
A.无线短波通讯中断 B.信鸽丢失
C.指南针失灵 D.地球公转速度的变化
北京时间2017年8月8日21时19分,在四川省阿坝州九寨沟县(市)(北纬33.2°,东经103.8°)发生7.0级地震,震源深度为20公里。据此回答5~6题。
5.地震发生时,华盛顿(77°W)的区时是( )
A.8日8时19分 B.9日10时19分
C.8日8时11分 D.9日10时27分
6.地震发生时,地球上处于8月8日的范围约占全球的( )
A.1/9 B.8/9
C.1/18 D.17/18
2017年全国两会于3月2日~15日在北京召开,回答7~8题。
7.两会期间,地球绕日运动速度( )
A.加快 B.变慢
C.先变慢,后变快 D.先变快,后变慢
8.此时太阳直射点( )
A.北半球,向北运动 B.南半球,向北运动
C.北半球,向南运动 D.南半球,向南运动
读右图,回答9-10小题。
9.当晨昏线处在CD位置时,下列说法正确的是( )
A.南半球各地正午太阳高度达最大值
B.北半球各地昼长达最大值
C.赤道上昼夜平分
D.北极圈以内出现极昼
10.当晨昏线从CD→AB之间的位置时,下列说法正确的是( )
A.太阳直射点逐渐向南移动
B.北半球各地夜渐短昼渐长
C.地球公转速度逐渐变快
D.北回归线以北地区正午太阳高度渐小
右图为鹤岗市朝南窗户二分二至日正午阳光入射图。据图完成11—12题。
11.当阳光如③所示射入窗户时( )
A.我国恰好是一年中气温最高的月份
B.鹤岗正值昼长夜短
C.北极圈出现极昼
D.北半球纬度越高,白昼越短
12.当阳光如图②所示射入窗户时,若此时北京时间为10点,则该地的经度是( )
A.90°E
B.105°E
C.150°E
D.160°E
右图中,所示半球为白昼,据此完成13~14题。
13.图示日期为( )
A.6月22日 B.3月21日
C.9月23日 D.12月22日
14.若上图为西半球示意图,则北京时间为( )
A.3时20分 B.8时40分
C.15时20分 D.20时40分
该地为我国某地林区“某日太阳处在最高位置时的示意图”,此时北京时间为12:20,树影遮挡地被植物的面积在一年中达到正午时的最大。读下图,回答15-16题。
15.该地位于( )
A 45°N,125°E
B 21.5°N,115°E
C 45°N,115°E
D 21.5°N,125°E
16.这一天( )
A.太阳距离地球最远
B.上海白昼达到一年中最长
C.南极圈刚好出现极昼
D.正午太阳高度由赤道向南北两侧递减
下图中甲、丙在晨昏线上,此时地球位于近日点附近。读下右图,完成17-18题。
17.该时刻太阳直射点的位置在( )
①南半球 ②北半球
③东半球 ④西半球
A.①② B.②③
C.①③ D.②④
18.对图中此时甲、乙、丙、丁各地情况叙述正确的是( )
A.甲地白昼时间比乙地长
B.乙地正午太阳高度角可达90°
C.各地昼长乙>丙>丁
D.各地日落的先后顺序是甲、乙、丙
右图为“地球圈层结构示意图”,读图完成19~20题。
19. 图中字母代表的圈层不正确的是( )
A. a—地核 B. b—地壳
C. c—岩石圈 D. d—大气圈
20. 关于圈层的叙述,正确的是( )
A. 一般来说,软流层是岩浆的发源地
B. a、b、c、d相互联系、相互作用,构成自然地理环境
C. c是一个由坚硬岩石组成的不连续的圈层
D. ab之间的不连续面叫莫霍界面
21. 下列地形中,由沉积作用形成的是( )
①冲积扇 ②冰斗
③沙丘 ④海蚀阶地
A.①② B.①③
C.②③ D.①④
22. 下列各图反映的地理现象,主要由外力作用形成的是( )
23. 下列地质作用中属于内力作用表现形式的有( )
①岩浆活动 ②变质作用
③侵蚀作用 ④搬运作用
A.①② B.②③
C.①④ D.①②③④
右下图为全球板块分布的局部示意图,读图回答24-25题。
24.甲、乙两陆地分别属于( )
A. 亚欧板块、非洲板块
B. 非洲板块、太平洋板块
C. 印度洋板块、非洲板块
D. 美洲板块、亚欧板块
25.M、N两处板块边界类型图示依次是( )
A. ①② B. ①④
C. ②① D. ②③
沉积地层剖面以及其中的地质构造,就像一本地质历史教科书,记录了地壳发展、演化的一系列事件,是我们了解地壳发展演化的窗口。读右下图,完成26-27题。
26.已知石灰岩、页岩、砂岩分别是深海、浅海、河湖沉积的产物。根据该地层剖面顺序,判断C层所处的海陆环境( )
A.深海
B.浅海
C.陆地
D.无法判断
27.从E层到G层海平面升降的过程是( )
A.一直上升
B.一直下降
C.先升后降
D.先降后升
右图为某地沉积岩层剖面图,回答28-29题。
28.下列关于该地岩层结构形成过程的描述,最合理的是( )
A.沉积—褶皱—断裂—抬升—侵蚀—下沉—沉积
B.沉积—断裂—褶皱—沉积—侵蚀—下沉—沉积
C.褶皱—断裂—下沉—侵蚀—抬升—沉积
D.断裂—褶皱—侵蚀—沉积
29.关于①、②、③、④四地叙述正确的是( )
A. ①处为良好的储水构造
B. ②处构造是由外力作用形成的
C. ④处为良好的储油构造
D. 如果要修建隧道,①处最为理想
下图为某校地理兴趣小组在云贵高原进行野外地质考察时,绘制的地质剖面图。读图,回答30-31题。
30.形成甲地峰林地貌景观的地质作用是( )
A. 流水堆积 B. 火山喷发
C. 流水溶蚀 D. 断裂下陷
31.关于图示地区的叙述正确的是( )
A. 图中所示地貌是由内、外力共同作用形成的
B. 乙处河谷由内力作用形成
C. 丙处是断块山
D. 丁处是典型的背斜山
32.以外力作用为主形成的地形是( )
A.吐鲁番盆地 B.黄土高原
C.喜马拉雅山脉 D.青藏高原
33.在野外,我们经常会看到各种各样的地形地貌,它们多与外力作用有直接的关系,下列各项主要由风化作用形成的是( )
A.植物根系撑大的岩石裂隙
B.暴雨形成的冲沟
C.干旱区的风蚀城堡
D.河流落差形成的瀑布
山西省煤炭资源丰富,是我国重要的能源基地,但在煤炭生产过程中,存在着安全事故隐患。读山西某地地质构造剖面图,回答34~35题。
34.下列地点能够露天开采煤炭且比较安全的是( )
A.甲 B.乙
C.丙 D.丁
35.在a、b两处采煤,最容易发生的矿难事故分别是( )
A.瓦斯爆炸和透水事故
B.井喷事故和瓦斯爆炸
C.透水事故和瓦斯爆炸
D.透水事故和井喷事故
右下图表示一条河流流经不同性质的岩层地区。读图完成36~37题。
36.该地将会出现的地理景观是 ( )
A.“U”型谷 B.冲积扇平原
C.河流瀑布 D.河口三角洲
37.上图景观一般形成在河流的( )河段。
A.上游 B.中游
C.下游 D.入海口处
读岩层相互关系图(图中①②③④为沉积岩,⑤⑥为岩浆岩),回答38-39题。
38.图中岩层形成的先后顺序为( )
A. ④③②①⑥⑤ B. ④③②①⑤⑥
C. ①②③④⑤⑥ D. ⑤⑥④③②①
39.若①为石灰岩,则在①与⑥之间的结合部位容易形成( )
A. 花岗岩 B. 石英岩
C. 大理岩 D. 玄武岩
40.某一恒星昨晚21时位于观测者头顶,今晚同一地点再次位于观测者头顶的时间为( )
A.21时 B.21时56分4秒 C.20时 D.20时56分4秒
二、综合题(共3小题,共40分)
41. (原创题)读“某日太阳光照图”,其中弧AD为昏线,回答下列问题。(20分)
(1)图中是 极点为中心的投影图,太阳直射点的地理坐标为 , 这一天的日期是 前后,节气是 ,此时地球位于公转轨道的______(近日点或远日点)点附近。(6分)
(2)此日,B、C、D三点的正午太阳高度从大到小顺序为 ,白昼从长到短顺序为 ,鹤岗(47°N)的正午太阳高度数值为 ,产生极昼的纬度范围是 ,该日过后的三个月内,鹤岗的白昼将逐渐 (变长或变短),正午太阳高度角将变 (大或小)。 (6分)
(3)C点在D点的 方向,B、C、D三点地球自转的线速度由大到小的顺序为 ,角速度的特点是___________。(3分)
(4)此时,A点地方时为 时,北京时间为 时,B点的日出时刻为 时,B点的昼长为 小时, 小时后全球为同一日期。(5分)
42.读地壳物质循环示意(图甲)和某地剖面图(图乙),完成下列问题。
(1)图甲中乙是_____,也是构成我国黄山的主体岩石。从地质构造上看,黄山属于 ,与黄山成因相同的还有 (填字母)
A.华山 B.喜马拉雅山 C.武夷山 D.太湖平原
(2)图乙中A地貌的成因是 ,它主要分布于我国的 地区(填方位)。F是流动沙丘,其成因主要是 作用。
(3)图乙中C、D、E所代表的三种岩石,年龄由老到新的排列顺序是 。
(4)2013年湖南省启动湘西喀斯特地貌申报世界遗产工作。形成喀斯特地貌一般是 岩,图甲中 (填数码)可表示该岩石的形成。沉积岩特点是 。
43.读“某地地质构造示意图”,回答下列问题。
(1)图中地质构造①为 ,②为 ,③为
(2)地质构造②在地表处易形成河谷,是因为
(3)河流地貌甲地为 ,主要分布在 。乙地为 ,甲乙地貌形成的共同原因是 。
(4)a处河段常形成 型河谷,主要原因是 作用
【参考答案】
一、选择题(共40题,每题1.5分,共60分)
1-5A B A D A 6-10D B B C B
11-15D C B A B 16-20 C C C B A
21-25B C A C C 26-30C D A D C
31-35A B A B A 36-40C A A C D
41.(原创题)(20分)(每空1分)
(1)北 150°E, 23.5°N 6月22日 夏至日 远日点 (6分)
(2)C>B>D D>B>C 66.5° 66.5°N—90°N(北极圈及其以北;北极圈到北极点) 变短 小(6分)
(3)西南 C>B>D 相等(3分)
(4)18 10 3 18 10 (5分)
42. (10分)(每空1分)
(1)岩浆岩 地垒 A (3分)
(2)风力侵蚀 西北 风力沉积(3分)
(3)EDC(1分)
(4)石灰 ② 层理结构 常含有化石(3分)
43. (10分)(每空1分)
(1)向斜 断层 背斜 (3分)
(2)断层线(处)岩石破碎,容易被流水侵蚀。(1分)
(3)冲积扇(洪积扇) 河流出山口 河口三角洲
流水堆积(流水沉积) (4分)
(4)V 河流侵蚀(下蚀)(2分)

