【地理】云南省玉溪一中2019-2020学年高一上学期第二次月考 试卷
展开云南省玉溪一中2019-2020学年
高一上学期第二次月考
考试时间90分钟,满分100分
一、选择题(共64分)
(一)单项选择题(本题共44小题,每小题1分,共44分)
2019 年 1 月 3 日,嫦娥四号探测器搭载的玉兔二号巡视器成功着陆在月球背面,我国成为世界首个在月球背面软着陆的国家。据此完成1~3题。
1.月球是
A.恒星 B.行星 C.彗星 D.卫星
2.下列天体系统中不包括月球的是
A.总星系 B.银河系 C.河外星系 D.太阳系
3.下列说法正确的是
A.嫦娥四号依次穿越了平流层、对流层、高层大气
B.嫦娥四号穿越的大气层气温先持续升高,后降低
C.着陆月球的玉兔二号信号的回传会受到磁暴的影响,不稳定
D.着陆月球的玉兔二号不属于天体
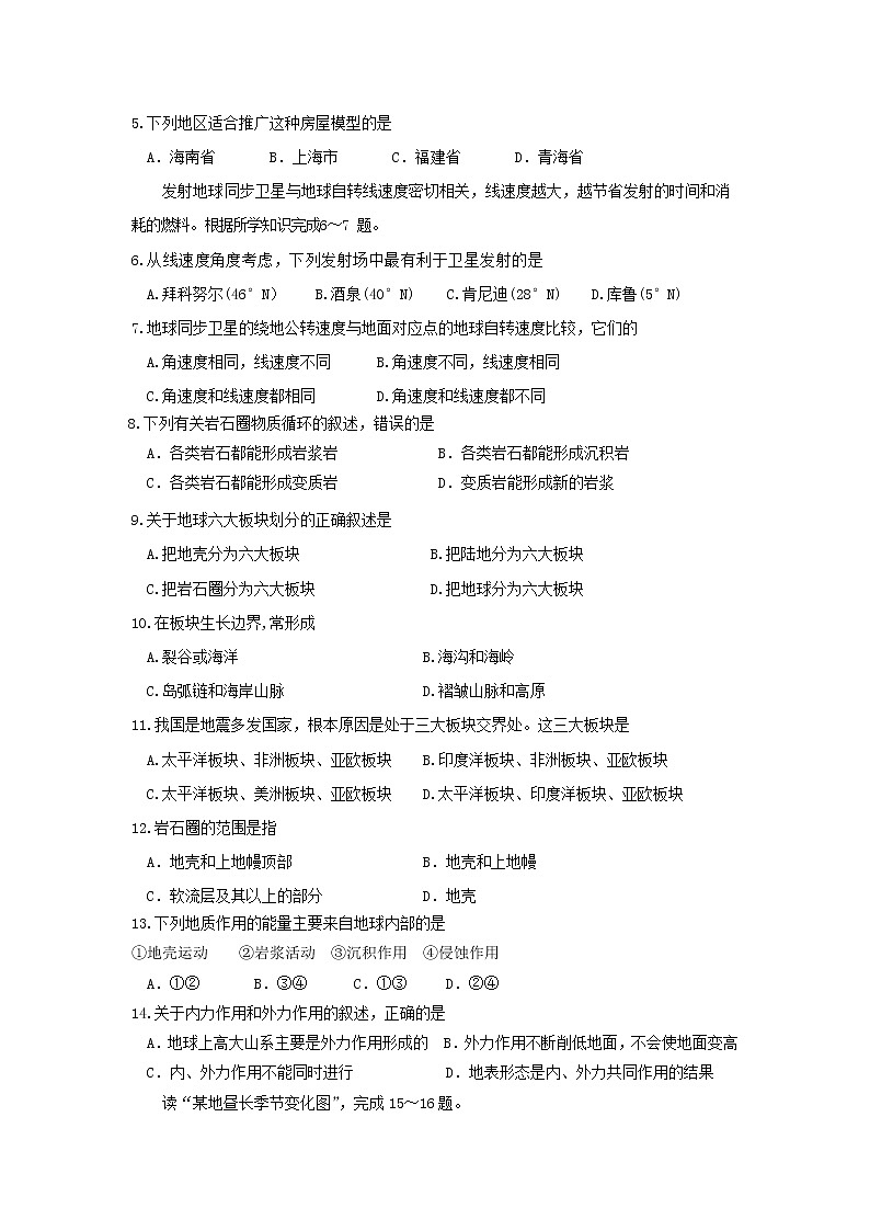
云南香格里拉位于青藏高原东南部,海拔约3300米,晴朗的天空非常湛蓝。这里太阳辐射强,但气温较低,当地居民高效利用太阳能,在房屋南侧用玻璃搭建绝热暖棚,暖棚通过通风口与内室形成循环气流,使内室增温。下图为香格里拉房屋模型。读图,完成4~5小题。
4.香格里拉气温低主要原因是
A.海拔高,空气稀薄 B.大气对太阳辐射削弱强
C.大气逆辐射强 D.纬度高,太阳光照少
5.下列地区适合推广这种房屋模型的是
A.海南省 B.上海市 C.福建省 D.青海省
发射地球同步卫星与地球自转线速度密切相关,线速度越大,越节省发射的时间和消
耗的燃料。根据所学知识完成6~7 题。
6.从线速度角度考虑,下列发射场中最有利于卫星发射的是
A.拜科努尔(46°N) B.酒泉(40°N) C.肯尼迪(28°N) D.库鲁(5°N)
7.地球同步卫星的绕地公转速度与地面对应点的地球自转速度比较,它们的
A.角速度相同,线速度不同 B.角速度不同,线速度相同
C.角速度和线速度都相同 D.角速度和线速度都不同
8.下列有关岩石圈物质循环的叙述,错误的是
A.各类岩石都能形成岩浆岩 B.各类岩石都能形成沉积岩
C.各类岩石都能形成变质岩 D.变质岩能形成新的岩浆
9.关于地球六大板块划分的正确叙述是
A.把地壳分为六大板块 B.把陆地分为六大板块
C.把岩石圈分为六大板块 D.把地球分为六大板块
10.在板块生长边界,常形成
A.裂谷或海洋 B.海沟和海岭
C.岛弧链和海岸山脉 D.褶皱山脉和高原
11.我国是地震多发国家,根本原因是处于三大板块交界处。这三大板块是
A.太平洋板块、非洲板块、亚欧板块 B.印度洋板块、非洲板块、亚欧板块
C.太平洋板块、美洲板块、亚欧板块 D.太平洋板块、印度洋板块、亚欧板块
12.岩石圈的范围是指
A.地壳和上地幔顶部 B.地壳和上地幔
C.软流层及其以上的部分 D.地壳
13.下列地质作用的能量主要来自地球内部的是
①地壳运动 ②岩浆活动 ③沉积作用 ④侵蚀作用
A.①② B.③④ C.①③ D.②④
14.关于内力作用和外力作用的叙述,正确的是
A.地球上高大山系主要是外力作用形成的 B.外力作用不断削低地面,不会使地面变高
C.内、外力作用不能同时进行 D.地表形态是内、外力共同作用的结果
读“某地昼长季节变化图”,完成15~16题。
15.该图反映的地点是
A.极点 B.北极圈
C.赤道 D.南极圈
16.下列日照图所示日期与上图中B点所代表的日期相同的是(图中阴影处表示黑夜)
小明于 2019 年 1 月 1 日乘坐航班从上海(东八区)出发,飞往美国旧金山(西八区)。下图为“在互联网上查询到的该航班信息图”。读图,完成17~18题。
17.本次航班飞行时长约
A.9 小时 B.10 小时 C.11 小时 D.12 小时
18.小明出发时为 1 月 1 日,到达时为 12 月 31 日,导致本次旅行出现“时光倒流”的原因是
A.该时段地球公转速度较快 B.起飞与降落两地经度差异大
C.起飞与降落两地纬度差异大 D.飞行方向与地球自转方向相反
房地产开发是城市建设的重点项目之一。下图为住宅区楼间距与太阳高度之间的关系示意图,据此完成19~20题。
19.为了使我国北方住宅区一楼正午也终年有阳光照射,最好的观察日期是
A.夏至日 B.春分日 C.冬至日 D.秋分日
20.我国南方住宅区的楼间距,理论上比北方的要小,原因是
A.南方地势平坦 B.南方气候更温暖潮湿
C.南方的白昼时间比北方长 D.南方正午太阳高度比北方大
21.一艘航行于太平洋的船,从12月30日12时(区时)起,经过5分钟,越过了180经线,这时,其所在地点的区时不可能是
A.12月29日12时5分 B.12月30日11时55分
C.12月30日12时5分 D.12月31日12时5分
22.地球上一年内昼夜变化最大的地区是
A.赤道地区 B.南北回归线之间的地区
C.回归线与极圈之间的地区 D.极圈与极点之间的地区
2012年7月1日,玉溪澄江化石地被列入《世界遗产名录》,成为亚洲唯一、中国首个化石类世界自然遗产。据此完成23~25题。
23.右图中,表示该化石形成的箭头是
A.① B.② C.③ D.④
24.该化石特征
A.有气孔 B.有流纹
C.有层理 D.有断层
25.与该化石形成的地质过程相似的是
A.花岗岩 B.石灰岩 C.大理岩 D.玄武岩
读某地地貌图,完成26~27题。
26.图中地貌名称为
A.三角洲 B.沙丘 C.冲积扇 D.河心洲
27.图中地貌一般位于
A.河源 B.山口 C.河心 D.入海口
读某“地质剖面图”,完成28~29题。
28.最有可能有泉水出露的位置是
A.① B.② C.③ D.④
29.图中形成年代最晚的可能是
A.褶皱 B.向斜 C.背斜 D.断层
下表是我国某地气象站某月18~21日气象观测数据,据此完成30~32题。
30.此期间过境的天气系统是
A.冷锋 B.暖锋 C.反气旋 D.气旋
31.该天气系统产生的天气现象是
A.连续性降水 B.降温、刮风、雨雪等 C.风力较弱 D.晴朗,干燥
32.主要由该类天气系统造成的天气现象是
A.台风 B.梅雨 C.寒潮 D.伏旱
读下图,完成33~34题。
33.图中所示近地面大气的热量主要来自
A.① B.②
C.③ D.④
34.早春和晚秋,多云的夜晚一般不会有霜冻,起主要作用的是
A.① B.②
C.③ D.④
“巴山夜雨”泛指我国西南山地多夜雨,是热力环流的一种表现。据此完成35~36题。
35.下图中能正确表示“巴山夜雨”原理的是
A. B. C. D.
36.巴山所在的四川盆地,是我国年太阳辐射量最少的地区,主要原因是
A.纬度低 B.地势高 C.白昼短 D.多阴雨
37.古代航海家及商人利用帆船在海上航行,当他们航行到纬度 30 度附近的海域时,航行经常会遇到困难。根据所学的地理知识判断,该困难最可能是
A.该海域风浪太大 B.该海域风力太小 C.该海域海盗多 D.该海域海冰多
下列甲、乙、丙、丁四幅图示意二分二至日部分气压带风带分布。读图完成38~40题。
38.以上四幅图中处于同一节气的是
A.图甲和图乙 B.图甲和图丁 C.图乙和图丙 D.图丙和图丁
39.与南亚西南季风的形成相关的风带位于
A.图甲中 B.图乙中 C.图丙中 D.图丁中
40.在图中气压带风带交替控制下,形成的降水季节变化大的气候类型有
①热带草原气候 ②温带海洋性气候 ③地中海气候 ④热带雨林气候
A.①③ B.②④ C.③④ D.①②
41.据右图,当风速稳定后,下列叙述正确的是
A.等压线数值a<b<c
B.A是地转偏向力
C.此风形成于南半球
D.该风形成于高空
右图为太平洋某海域洋流示意图,读图完成42~43题。
42.序号③表示的洋流是
A.北赤道暖流 B.秘鲁寒流
C.北太平洋暖流 D.千岛寒流
43.在甲乙丙丁四地中,海洋鱼类资源较丰富的是
A.甲 B.乙
C.丙 D.丁
44.我国云南省南部夏季受西南季风的影响,高温多雨,西南季风形成的主要原因是
A.海陆热力性质差异 B.赤道低压带影响
C.气压带和风带的季节移动 D.西风带影响
(二)双项选择题(本题共10小题,每小题2分,共20分;每小题各有四个选项,其中只有两项是正确的。每小题选对两项得2分,错选、多选、少选、不选均不得分。)
45.当晨昏圈与经线圈重合时,下列说法正确的是
A.全球各地昼夜平分 B.极点上的正午太阳高度为0°
C.地球公转速度越来越慢 D.地球位于近日点附近
2019年3月5日,太阳剧烈活动产生了巨大的发光现象,太阳表面还催生了一团炽热气体,该气体以每小时322万千米的速度向火星挺进。据此完成46~47题。
46.材料中显示的太阳活动类型主要是
A.黑子 B.耀斑 C.太阳风 D.日珥
47.下列关于在太阳剧烈活动时期采取的保护措施,可行的是
A.适当调控人造卫星的运行 B.尽量减少室外活动
C.关闭所有通信设施 D.关闭所有发电设施
下图是“黄赤交角和太阳光照射地球示意图”。读图完成48~49题。
48.图示,关于黄赤交角及其影响的叙述,正确的是
A.图中角α是黄赤交角
B.黄赤交角目前度数为23.5°
C.若黄赤交角变大,五带范围将变大
D.若黄赤交角变小,温带范围将变大
49.图示,此时
A.北半球正值夏至 B.北半球正值冬至
C.地球公转到近日点附近 D.地球公转到远日点附近
50.下图中能正确反映空气运动的是
51.三圈环流形成的影响因素有
A.海陆热力性质的差异显著 B.气压带和风带的季节移动
C.太阳辐射在高低纬分布不均 D.地转偏向力
52.下图示意两条大河的河口,图中小岛因泥沙不断堆积而扩展,最终将与河的哪岸相连
A. 甲岸
B. 乙岸
C. 丙岸
D. 丁岸
53.下图四幅海水等温线图中,洋流方向与性质均正确的是
A.① B.② C.③ D.④
54.下列有关洋流对地理环境影响的叙述,正确的是
A.洋流对海洋污染的影响不大 B.洋流会扩大海洋污染的范围
C.澳大利亚东岸受寒流影响显著 D.秘鲁渔场形成于寒流上升处
二、综合题(共36分)
55.读“北半球气压带、风带示意图”,回答下列问题。(13分)
(1)图中各字母所代表的气压带名称是
A
B
C
D
(2) 图中各字母所代表的风带名称是
E
G
H
(3) 图中G风带的风向是 。
(4)有关气压带、风带的叙述正确的是 。
A.热的地方形成低压,冷的地方形成高压 B.气压带A和D是由于动力原因形成
C.气压带B和C是由于热力原因形成 D.低气压带多云雨,高气压带多晴天
(5)气压带和风带移动的规律是,就北半球来说,夏季偏_______,冬季偏_______。
(6)C处形成极锋,主要是受 和 的影响(填风带名称)
- 下图是我国北方及周边地区某年某月某时天气形势示意图,读图回答下列问题。(12分)
(1)图示季节最有可能为北半球 。
(2)从水平气压分布状况看,图中A是 天气系统,其大气垂直运动状况是______,受其控制常出现_______天气。
(3)图中B处的风向为_______风,B、C两地相比,风力较大的是_______地,判断理由是_______________________________________。
(4)此时,影响北京天气的天气系统是下图中的______(填字母),天气特点是 ,该天气系统过境后几天内北京的气温将_________,气压将_________。
(5)上述天气现象主要发生在大气垂直分层中的______层。
57.读某区域地质与水循环示意图,回答下列问题。(11分)
(1) 图中M处的地质构造为 ,其形成山岭的原因是______________________________。
(2) N处为岩浆岩/岩浆的主要发源地是___________。
(3) 若在P地修建一水库是否可行?__________,理由是___________________________。
(4) 图中的水循环按发生的领域属于 水循环,④是 环节;我国南水北调工程是对 环节(填数字)施加影响。
(5)图中数字序号能代表我国东部夏季风的是_______,其形成原因是____________________,受其影响气候特点是: 。
【参考答案】
一、选择题(共 64 分)
(一)单项选择题(本题共 44 小题,每小题 1 分,共 44 分)
1-10:D C D A D D A A C A 11-20:D A A D B B C B C D
21-30:B D B C B C B C D A 31-40:B C B C B D B B D A
41-44:B C A C
(二)双项选择题(本题共10小题,每小题2分,共20分)
45-49:AB BC AB BD AD 50-54:BD CD BC AD BD
二、综合题(共 36 分)
55.(每空1分,共13分)
(1)A赤道低气压带 B副热带高气压带 C副极地低气压带 D极地高气压带
(2)E东北信风带 G西风带 H极地东风带
(3)西南
(4)D
(5)北 南
(6)西风带 极地东风带
56.(每空1分,共12分)
(1)冬季
(2)高压 下沉 晴朗
(3)西北(偏北) B B地等压线较C地密集,水平气压梯度力较大
(4)B 大风、降温、雨雪等 降低 升高
(5)对流
57.(每空1分,共11分)
(1)向斜 向斜槽部受挤压,岩石坚硬不易被外力侵蚀反而成山岭
(2)(地幔)软流层
(3)否 P地为断层构造,地壳活跃,地质不稳定
(4)海陆间 水汽输送 ②
(5)④ 海陆热力性质差异 高温多雨

