2020年中考一轮复习物理总复习尖子生必刷题特训03多项选择20题(含解析)
展开
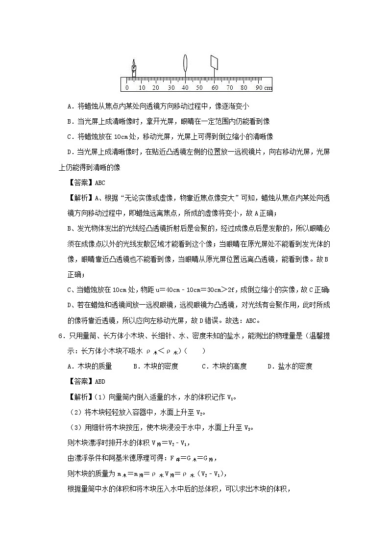
专题03 多项选择题20题 1.下列实验中,利用了“多次测量求平均值”这一方法的有( )A.测量物体运动的平均速度 B.用刻度尺测量长度 C.伏安法测电阻 D.测量小灯泡的电功【答案】ABC【解析】A、“测量物体运动的平均速度”中多次实验,最后取平均值是为了减小实验误差,A正确;B、“用刻度尺测量长度”实验要多次测量物体长度是通过多次测量求平均值的办法,使测量结果更加准确,B正确;C、“伏安法测电阻”时要多次移动滑动变阻器滑片,多次测量电压和电流,这样可以测出多个电阻值,通过求平均值,使测量结果更加准确,C正确;D、在“测量小灯泡电功率”的实验中,一次实验数据不能发现规律,多次实验是为了探究普遍规律,D错误。故选:ABC。2.下列关于声音的说法正确的是( )A.一切发声的物体都在振动 B.振动的空气柱一定在发声 C.在10m2的小房间里说话听不到回声,是因为“空间小,没有产生回声” D.在同一宇宙飞船的太空舱内,两名宇航员可以直接对话【答案】ABD【解析】A、声音是物体的振动产生的,一切声音都是由振动产生的,故A正确;B、声音是物体的振动产生的,所以振动的空气柱一定在发声,故B正确;C、在小房间里说话听不到回声,是因为房间太小,回声和原声混在一起,不容易区分,故C错误;D、宇宙飞船的太空舱内充满空气,所以在同一宇宙飞船的太空舱内,两名宇航员可以直接对话,故D正确。故选:ABD。3.沏茶时,玻璃杯的杯壁上常会出现水雾,一段时间后,水雾又消失了。关于这种现象,下列说法正确的是( )A.水雾出现在玻璃杯的外壁上 B.水雾出现在玻璃杯的内壁上 C.“出现水雾”是液化现象,“水雾消失”是汽化现象 D.“出现水雾”是熔化现象,“水雾消失”是升华现象【答案】BC【解析】沏茶时,杯子上部的温度低于杯中水蒸气的温度,杯内水蒸气上升时遇冷液化成小水珠附着在玻璃杯的内壁上,从而出现水雾;故A错误,B正确;一段时间后,玻璃杯内表面上的水吸热又变为水蒸气,这是汽化现象,故C正确,D错误。故选:BC。4.如图所示是探究平面镜成像特点的实验装置。下列说法中正确的是( )A.跳棋A靠近玻璃板时像的大小不变 B.跳棋A在玻璃板中所成的像是光的折射形成的虚像 C.物和像的连线与玻璃板垂直 D.把纸板放在玻璃板和跳棋B之间挡住B,从跳棋A这一侧看不到像【答案】AC【解析】A、物体在平面镜中成虚像,物和像的大小相等,跳棋A靠近玻璃板时像的大小不变,故A正确;B、跳棋A在玻璃板中所成的像是光的反射形成的,故B错误;C、根据平面镜成像的特点可知,物和像的连线与玻璃板垂直,故C正确;D、跳棋A在玻璃板中所成的像是光的反射形成的虚像,把纸板放在玻璃板和跳棋B之间挡住B,玻璃板仍然能反射光,所以从跳棋A这一侧仍然能够看到像,故D错误;故选:AC。5.如图所示,小明将凸透镜(f=10cm)固定在光具座40cm的位置,探究凸透镜的成像规律。下列说法正确的是( )A.将蜡烛从焦点内某处向透镜方向移动过程中,像逐渐变小 B.当光屏上成清晰像时,拿开光屏,眼睛在一定范围内仍能看到像 C.将蜡烛放在10cm处,移动光屏,光屏上可得到倒立缩小的清晰像 D.当光屏上成清晰像时,在贴近凸透镜左侧的位置放一远视镜片,向右移动光屏,光屏上仍能得到清晰的像【答案】ABC【解析】A、根据“无论实像或虚像,物靠近焦点像变大”可知,蜡烛从焦点内某处向透镜方向移动过程中,即蜡烛远离焦点,所成的虚像将变小,故A正确;B、发光物体发出的光线经凸透镜折射后是会聚的,经过成像点后是发散的,所以眼睛必须在成像点以外的光线发散区域才能看到这个像;当眼睛在原光屏处不能看到发光体的像,眼睛靠近凸透镜也不能看到像,当眼睛从原光屏位置远离凸透镜,能看到像。故B正确;C、当蜡烛放在10cm处,物距u=40cm﹣10cm=30cm>2f,成倒立缩小的实像,故C正确;D、若在蜡烛和透镜间放一远视眼镜,远视眼镜为凸透镜,对光线有会聚作用,此时所成的像将靠近透镜,所以应向左移动光屏,故D错误。故选:ABC。6.只用量筒、长方体小木块、长细针、水、密度未知的盐水,能测出的物理量是(温馨提示:长方体小木块不吸水ρ木<ρ水)( )A.木块的质量 B.木块的密度 C.木块的高度 D.盐水的密度【答案】ABD【解析】(1)向量筒内倒入适量的水,水的体积记作V1。(2)将木块轻轻放入容器中,水面上升至V2。(3)用细针将木块按压,使木块浸没于水中,水面上升至V3。则木块漂浮时排开水的体积V排=V2﹣V1,由漂浮条件和阿基米德原理可得:F浮=G木=G排,则木块的质量为m木=m排=ρ水V排=ρ水(V2﹣V1),根据量筒中水的体积和将木块压入水中后的总体积,可以求出木块的体积,则木块的体积为V=V3﹣V1;木块的密度为ρ==;(4)将盐水倒入量筒中,盐水的体积记作V0,将木块轻轻放入盐水中,液面上升至V4。则木块排开盐水中的体积V排盐=V4﹣V0,因为木块在水和盐水中都是漂浮,所以浮力都等于木块的重力,即两次的浮力相等,则ρ水g(V2﹣V1)=ρ盐水g(V4﹣V0),所以ρ盐水=•ρ水。由于小木块为长方体,且不知道其底面积,所以不能测得木块的高度;由此可知,能测出的物理量是木块的质量,木块的密度,盐水的密度。故选:ABD。7.图下方关于该图的说法,正确的是( )A.钓鱼线对杆的拉力使钓鱼杆发生形变 B.瓶对海绵的压力使海绵发生形变 C.球拍对球的作用力改变球的运动方向 D.脚踢球使球飞出去,说明力是维持运动的原因【答案】ABC【解析】A、由图可知,钓鱼线对杆的拉力使钓鱼杆发生形变,所以该选项正确。B、由图可知,瓶对海绵的压力使海绵发生形变,所以该选项正确。C、由图可知,球拍对球的作用力改变了球的运动方向,所以该选项正确。D、脚踢球使球飞出去,球由静止到运动,说明力是改变物体运动状态的原因,所以该选项不正确。故选:ABC。8.如图所示,用水平推力F将质量均为m的木块A、B压在竖直墙面上保持静止,下列说法中正确的是( )A.木块B受到的摩擦力大小一定等于F B.木块B受到的摩擦力方向竖直向上 C.木块A受到墙面的摩擦力大小等于2mg D.若增大力F,则木块B受到的摩擦力变大【答案】BC【解析】A、对B进行受力分析可知,B在竖直方向上受到重力和A对B的摩擦力,二者是一对平衡力,因此,木块B受到的摩擦力大小等于B的重力,为mg,其大小与F无关,故A错误;B、B在竖直方向上受到重力和A对B的摩擦力,二者是一对平衡力,故木块B受到的摩擦力方向竖直向上,故B正确;C、把AB看成一个整体,其在竖直方向上受到的重力与墙面的摩擦力是一对平衡力,故木块A受到墙面的摩擦力大小等于2mg,故C正确;D、若增大力F,木块仍保持静止状态,重力与摩擦力仍平衡,所以木块B受到的摩擦力不变,故D错误。故选:BC。9.如图所示,烧杯和水的总质量是600g,烧杯与水平桌面的接触面积是100cm2,将一个质量是600g、体积是300cm3的实心长方体A用细线吊着,然后将其体积的一半浸入烧杯内的水中。下列选项正确的是( )(烧杯厚度忽略不计,杯内水没有溢出,ρ水=1.0×103kg/m3,g取10N/kg)A.细线对A的拉力是4.5N B.水对烧杯底的压强增大了150Pa C.烧杯对水平桌面的压强是750Pa D.烧杯对水平桌面的压力是12N【答案】ABC【解析】A、物体A的一半浸入水中时受到的浮力:F浮=ρ水gV排=1.0×103kg/m3×10N/kg××300×10﹣6m3=1.5N;GA=mAg=0.6kg×10N/kg=6N,细线对物体A的拉力:F拉=GA﹣F浮=6N﹣1.5N=4.5N,故A正确;B、由力的作用是相互的,水对A有向上的浮力,物体A对水有向下压力,所以水对烧杯底部增大的压力:△F=F浮=1.5N,所以水对烧杯底部增大的压强:△p===150Pa,故B正确;CD、烧杯对水平的压力等于烧杯和水的重力、物体A对水向下的作用力之和,即:F=G杯和水+F浮=0.6kg×10N/kg+1.5N=7.5N,烧杯对台秤的压强:p===750Pa,故C正确,D错误。故选:ABC。10.两个底面积相同、形状不同的容器A、B(GA<GB),盛有同种液体,放在水平桌面上,液体深度相同,把甲、乙、丙、丁四个体积相同的实心小球放入两个容器中,小球静止后位置如图所示,两容器内液体深度依旧相同。下列说法正确的是( )A.甲球密度小于丙球密度 B.甲球受到的浮力大于丁球受到的浮力 C.取出乙、丙小球后,A容器对桌面的压强小于B容器对桌面的压强 D.取出乙、丙小球后,A容器底部受到的液体压强等于B容器底部受到的液体压强【答案】AC【解析】A、两个容器中盛有同一种液体,甲球在液体中漂浮,乙丙两球在在液体中悬浮,丁球在液体中下沉,则ρ甲<ρ乙=ρ丙=ρ液<ρ丁,故A正确;B、四个小球体积相同,甲球排开液体的体积小于丁球排开液体的体积,根据F浮=ρ液gV排可得甲球受到的浮力小于丁球受到的浮力,故B错误;C、根据m=ρV可知四个小球的质量,m甲<m乙=m丙<m丁,取出乙丙两球后A容器对桌面的压力等于容器的重力、液体的重力、甲球的重力之和;B容器对桌面的压力等于容器的重力,液体的重力,丁球的重力之和,因为GA<GB,A容器中液体的重力小于B容器中液体的重力,且甲球的重力小于丁球的重力,故A容器对桌面的压力小于B容器对桌面的压力,又因为两容器底面积相等,根据p=得A容器对桌面的压强,小于B容器对桌面的压强,故C正确;D、乙球和丙球所排开的液体的体积相等,取出小球后,两容器中液面均下降,因为A容器上部的横截面积小于B容器上部的横截面积,取出两球后,故A容器中液面下降的高度大,即A容器中剩余液体的高度低,根据p=ρgh得,A容器底部受到的液体压强小于B容器底部受到的液体压强,故D错误。故选:AC。11.如图所示,小朋友沿滑梯下滑得越来越快。关于该过程,下列说法中正确的是( )A.小朋友不具有惯性 B.小朋友的运动状态不变 C.小朋友的动能增加 D.小朋友的重力势能减少【答案】CD【解析】A.任何物体在任何时候都具有惯性,所以小朋友也具有惯性,故A错误。B.物体运动状态的改变包括速度大小和速度方向发生了变化,小朋友沿滑梯下滑得越来越快,速度变大,所以运动状态也在改变,故B错误。C.动能的影响因素为速度和质量,小朋友沿滑梯下滑得越来越快,速度在变大,所以动能在增加,故C正确。D.重力势能的影响因素为高度和质量,小朋友由滑梯顶端往下滑,高度在减小,所以重力势能在减少,故D正确。故选:CD。12.在测量图甲所示滑轮组机械效率η的实验中,通过改变物重G或动滑轮重G动进行多次实验,得到了形如图乙所示的效率与物重或动滑轮重的关系,图中纵轴表示机械效率的倒数η﹣1,若不计绳重与摩擦,则横轴可能表示( )A.G B.G﹣1 C.G动 D.【答案】BC【解析】由图可知,物体由3段绳子承担,此滑轮组的机械效率η====则η﹣1==1+=1+(G﹣1×G动),已知图中纵轴表示机械效率的倒数η﹣1,由此可知,若不计纯重与摩擦,则横轴可能表示G﹣1或G动,故选:BC。13.关于温度、热量和内能,下列说法正确的是( )A.物体放出热量,其内能一定减少、温度一定降低 B.热量都是从内能大的物体向内能小的物体传递 C.把热汤倒入碗中,碗变热是通过热传递的方式改变了它的内能 D.冰在熔化过程中,其内能增加而温度保持不变【答案】CD【解析】A、物体放出热量,内能一定减少,但温度不一定降低,如晶体在凝固过程中,放出热量、内能减少,但温度保持不变,故A错误。B、热量总是从温度高的物体向温度低的物体传递;而不是从内能大的物体向内能小的物体传递,故B错误;C、把热汤倒入碗中,碗的温度升高,是通过热传递的方式改变了它的内能,故C正确;D、冰在熔化过程中吸收热量,虽然温度保持不变,但内能增加,故D正确;故选:CD。14.下列说法中正确的是( )A.风力发电机可以将机械能转化为电能 B.太阳能电池可以将太阳能转化为电能 C.电暖气正常工作时,主要是将电能转化为机械能 D.电风扇正常工作时,主要是将电能转化为机械能【答案】ABD【解析】A、风力发电机是利用电磁感应现象工作的,工作时将机械能转化为电能,故A正确;B、使用太阳能电池的目的是将太阳能转化为电能,储存起来再加以利用,故B正确;C、电暖气是利用电流的热效应工作的,是将电能转化为内能,故C错误;D、电风扇工作时,主要是将电能转化为机械能,使风扇转动,故D正确。故选:ABD。15.如图所示,下列说法正确的是( )A.闭合S2,断开S1、S3,灯L1、L2串联 B.闭合S1、S3,断开S2,灯L1、L2串联 C.闭合S2、S3,断开S1,只有灯L1亮 D.闭合S1、S2,断开S3,只有灯L1亮【答案】AC【解析】由电路图可知:A、闭合S2,断开S1、S3,L1、L2首尾顺次连接,属于串联,故A正确;B、闭合S1、S3,断开S2,灯L1、L2首首相连、尾尾相连,属于并联,故B错误;C、闭合S2、S3,断开S1,只有灯L1接入电路,灯L2被短路,只有灯L1亮,故C正确;D、闭合S1、S2,断开S3,只有灯L2接入电路,灯L1被短路,只有灯L2亮,故D错误。故选:AC。16.如图所示电路中,定值电阻R1和R2的阻值相同,闭合开关S1,电流表、电压表均有示数,再闭合开关S2.下列说法正确的是( )A.电路的总电流变小 B.通过R2的电流的变化量小于通过R1的电流 C.R2两端电压的变化量与滑动变阻器两端电压的变化量相等 D.使电流表恢复到原来的示数,应将滑动变阻器的滑片P向b端移动【答案】BCD【解析】(1)由电路图可知,闭合开关S1时,R与R2串联,电流表测电路中的电流,电压表测R2两端的电压,再闭合开关S2后,R1与R并联后再与R2串联,电流表测R支路的电流,电压表测R2两端的电压,因并联电路中总电阻小于任何一个分电阻,所以,R1与R并联后的总电阻小于R的阻值,则电路的总电阻变小,由I=可知,电路的总电流变大,故A错误;由串联电路的分压特点可知,并联部分的电压变小,R两端的电压变小,由I=可知,R的阻值不变时,通过R的电流变小,即电流表的示数变小,因并联电路中干路电流等于各支路电流之和,且干路电流变大,通过R的电流变小,所以,通过R1的电流变大,且通过R1电流的增加量大于通过R2电流的增加量,故B正确;因R2两端电压和滑动变阻器两端电压的电压之和等于电源的电压,所以,R2两端电压的变化量与滑动变阻器两端电压的变化量相等,故C正确;(2)当滑片P向a端移动时,接入电路中的电阻变大,并联部分的总电阻变大,由串联电路的分压特点可知,并联部分电压变大,R2两端的电压变小,则通过R1的电流变大,干路电流变小,由并联电路的电流特点可知,通过R的电流变小,即电流表的示数变小;同理可知,当滑片P向b端移动时,通过R1的电流变小,干路电流变大,通过R的电流变大,电流表的示数变大,所以,要使电流表恢复到原来的示数,应将滑动变阻器的滑片P向b端移,故D正确。故选:BCD。17.如图甲所示,小灯泡L与滑动变阻器R串联在电压为4.5V的电路中,闭合开关S移动滑片P,得到小灯泡的I﹣U图象如图乙所示。当小灯泡的功率为0.75W时,下列说法正确的是( )A.电流表的示数为0.2A B.滑动变阻器接入电路的电阻为15Ω C.电路消耗的总功率是1.35W D.10s内电流对滑动变阻器做功是6J【答案】CD【解析】由电路图可知,小灯泡L与滑动变阻器R串联,电流表测电路中的电流,由图乙可知,当灯泡两端的电压UL=2.5V、通过的电流IL=0.3A时,小灯泡的功率PL=ULIL=2.5V×0.3A=0.75W,则电流表的示数为0.3A,故A错误;因串联电路中总电压等于各分电压之和,所以,滑动变阻器两端的电压:UR=U﹣UL=4.5V﹣2.5V=2V,因串联电路中各处的电流相等,所以,由I=可得,滑动变阻器接入电路的电阻:R===≈6.67Ω,故B错误;电路消耗的总功率:P=UI=UIL=4.5V×0.3A=1.35W,故C正确;10s内电流对滑动变阻器做功:WR=URIRt=URILt=2V×0.3A×10s=6J,故D正确。故选:CD。18.关于信息和材料在生活中的应用,下列说法正确的是( )A.倒车雷达是利用次声波传递信息的 B.利用半导体材料可以制作二极管 C.“北斗”卫星导航是利用电磁波传递信息的 D.光纤具有抗干扰、信号衰减小的特点,光纤通信是依靠激光折射传递信息的【答案】BC【解析】A、倒车雷达是利用超声波传递信息的,A错误;B、制作二极管的主要材料就是半导体,B正确;C、卫星导航是利用电磁波来传信息的,C正确;D、光纤通信是利用激光在光导纤维中发生反射传递信息的,D错误。故选:BC。19.下列能源中,属于可再生能源的是( )A.石油 B.风能 C.煤炭 D.太阳能【答案】BD【解析】A、石油属于化石燃料,不能短时期内从自然界得到补充,属于不可再生能源,故A错误;B、风能可以从自然界里源源不断的得到补充,属于可再生能源,故B正确;C、煤炭属于化石燃料,不能短时期内从自然界得到补充,属于不可再生能源,故C错误;D、太阳能够源源不断的从自然界得到的,叫可再生能源,故D正确。故选:BD。20.现有一根较长的粗细均匀的电阻丝和如图所示的电路,利用它们可以探究影响电阻大小跟导体( )A.温度的关系B.长度的关系C.横截面积的关系D.材料的关系【答案】BC【解析】导体的电阻是本身的属性,它跟导体的长度、横截面积和材料有关:实验时可以采取不同的方式将电阻丝接入电路,观察电流表示数的变化,判断接入电路中电阻丝电阻的变化;
A、当探究导体电阻与温度的关系时,可控制材料、长度和横截面积不变,改变电阻丝的温度,因为无法改变电阻丝的温度,不能够完成;故A错误;
B、当探究导体电阻与长度的关系时,可控制横截面积和材料不变,改变导体的长度,只有一根较长的电阻丝,能够完成;故B正确;
C、当探究导体电阻与横截面积的关系时,可控制长度和材料不变,多用几段电阻丝,改变导体的横截面积,能够完成;故C正确;
D、当探究导体电阻与材料的关系时,可控制长度和横截面积不变,因为只有一个金属丝,所以无法改变材料,不能够完成;故D错误。故选:BC。21.关于家庭电路与安全用电,下列说法正确的是( )A.正确使用试电笔时手要接触笔尾金属体B.当人发生触电事故时,漏电保护器一定会切断电路C.使用三脚插头时,插头上标着“E”的导线和用电器的金属外壳相连D.家庭电路中空气开关跳闸,一定是用电器总功率过大造成的【答案】AC【解析】A、使用测电笔时,笔尖接触要检测的导线,手接触笔尾金属体,才能在接触火线时氖管发光,接触零线时氖管不发光,故A项正确;
B、发生双线触电事故时,火线与零线的电流是相同的,漏电保护器不能切断电路,对人和电路不能起到保护作用,故B项错误;
C、三脚插头上标着E的导线(接地线)和用电器的金属外壳相连,是为了防止金属外壳漏电时发生触电事故,故C项正确;
D、家庭电路中的空气开关跳闸,原因有两个,短路或总功率过大,故D项错误。故选:AC。22.某同学研究电流产生的磁场,闭合开关前,小磁针的指向如图甲所示;闭合开关,小磁针的偏转情况如图乙中箭头所示;只改变电流方向,再次进行实验,小磁针的偏转情况如图丙中箭头所示。下列结论中合理的是( )A.由甲、乙两图可得电流可以产生磁场B.由甲、乙两图可得电流产生的磁场的方向与电流方向有关C.由乙、丙两图可得电流产生的磁场的强弱与电流大小有关D.由乙、丙两图可得电流产生的磁场的方向与电流方向有关【答案】AD【解析】A、当小磁针受到地磁场的作用时,一端指南一端指北如图甲,当导线中电流向左时,小磁针的N极向纸外偏转如图乙,所以,甲乙两图可说明电流周围存在磁场,故说法正确。
B、甲乙只能说明通电导体周围存在磁场,没有改变导体中的电流方向,不能说明电流产生的磁场跟电流方向有关。故说法错误。
C、乙丙只是改变了电流方向,没有改变电流大小,不能说明磁场强弱跟电流大小有关。故说法错误。
D、当导线中电流向左时,小磁针的N极向纸外偏转如图乙,当导线中电流向右时,小磁针的N极向纸里偏转如图丙,所以,说明电流周围的磁场跟电流方向有关。故说法正确。故选:AD。

