2019_2020学年高中生物专题2微生物的培养与应用课题3分解纤维素的微生物的分离精练(含解析)新人教版选修1
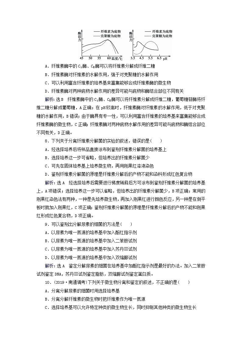
展开课题3 分解纤维素的微生物的分离一、选择题1.下列有关刚果红染色法的叙述,不正确的是( )A.刚果红可以在菌落形成前倒平板时加入B.刚果红可以在菌落形成后加入C.刚果红在菌落形成前倒平板时加入,加入的刚果红不需要灭菌D.在菌落形成后加入刚果红时,刚果红不需要灭菌解析:选C 刚果红可以在菌落形成前倒平板时加入,也可以在菌落形成后加入。若在菌落形成前倒平板时加入刚果红,则所加刚果红要进行灭菌,以防杂菌的侵入,影响纤维素分解菌菌落的形成;若在菌落形成后加入刚果红,则不需要灭菌。2.(2019·青岛期末)下列关于刚果红染色法的说法,正确的是( )A.先培养微生物,再加入刚果红进行颜色反应,不需用氯化钠溶液洗去浮色B.倒平板时加入刚果红,可在灭菌后按照每100 mL培养基加入1 mL的比例加入刚果红溶液,混匀后倒平板C.刚果红染色后,纤维素分解菌菌落周围出现红色D.倒平板时就加入刚果红,长期培养,刚果红有可能被其他微生物分解形成透明圈解析:选D 先培养微生物,再加入刚果红进行颜色反应,需用氯化钠溶液洗去浮色,若在细菌菌落形成前倒平板时加入刚果红,则不需要用氯化钠溶液洗去浮色,A项错误;倒平板时加入刚果红,可配制质量浓度为10 mg/mL刚果红溶液,灭菌后按照每200 mL培养基加入1 mL的比例加入刚果红溶液,混匀后倒平板,B项错误;在含有纤维素的培养基中加入刚果红时,刚果红能与培养基中的纤维素形成红色复合物,当纤维素被纤维素酶分解后,刚果红—纤维素的复合物就无法形成,培养基中会出现以纤维素分解菌为中心的透明圈,C项错误;倒平板时就加入刚果红,因为有些微生物能降解色素,长期培养,刚果红有可能被其他微生物分解形成透明圈,D项正确。3.(2019·合肥期末)在将样品稀释涂布到鉴别纤维素分解菌的培养基之前,通常要进行选择培养,其目的是( )A.分离纤维素分解菌B.加快纤维素分解菌的生长速度C.使纤维素分解菌均匀地分布在稀释液中D.增加纤维素分解菌的浓度,以确保能够从样品中分离到所需要的微生物解析:选D 选择培养基中富含纤维素粉,主要适合于能产生纤维素酶的纤维素分解菌的生长,所以选择培养的目的主要是增加纤维素分解菌的浓度,以确保能够从样品中分离到所需要的微生物。4.(2019·北京东城期末)原油中含有大量有害的、致癌的多环芳烃。土壤中有些细菌可以利用原油中的多环芳烃为碳源,在培养基中形成分解圈。为筛选出能高效降解原油的菌株并投入除污,某小组同学设计了相关实验。下列有关实验的叙述,不正确的是( )A.应配制来源于被原油污染土壤的土壤稀释液备用B.配制以多环芳烃为唯一碳源的选择培养基C.将土壤稀释液灭菌后接种到选择培养基上D.在选择培养基上能形成分解圈的即为所需菌种解析:选C 为了筛选、获取能利用多环芳烃为碳源的菌种,首先取材,配制来源于被原油污染土壤的土壤稀释液备用,A项正确;其次配制以多环芳烃为唯一碳源的选择培养基,B项正确;然后进行接种,在无菌环境下,将土壤稀释液接种到选择培养基上,在适宜的条件下进行培养,若将土壤稀释液灭菌,就不能筛选出能高效降解原油的菌株,C项错误;在选择培养基上形成菌落,若该菌落周围有分解圈,即为所需菌种,D项正确。5.下列对刚果红染色法的叙述,不正确的是( )A.可以先培养微生物,再加入刚果红进行颜色反应B.可以在倒平板时就加入刚果红C.透明圈是以分解纤维素的细菌为中心形成的D.可以将刚果红与培养基中的其他物质混合后再灭菌倒平板解析:选D 刚果红染色法一般有两种:一种是先培养微生物长出菌落后,再加入刚果红进行颜色反应;一种是配制好培养基灭菌后,倒平板时加入灭菌处理的刚果红,再接种微生物培养,直至产生透明圈。纤维素被纤维素酶分解后,刚果红—纤维素复合物无法形成,于是培养基中会出现以纤维素分解菌为中心的透明圈。6.(2019·武汉联考)通过选择培养基可以从混杂的微生物群体中分离出所需的微生物。在缺乏氮源的培养基上大部分微生物无法生长;在培养基中加入青霉素可以抑制细菌和放线菌;在培养基中加入10%的酚可以抑制细菌和霉菌。利用上述方法能从混杂的微生物群体中分别分离出( )①大肠杆菌 ②霉菌 ③放线菌 ④固氮细菌A.④③② B.④②③C.④①② D.④②①解析:选B 固氮细菌的生长不需要从培养基上获得氮源,可在缺乏氮源的培养基上正常生长;加入青霉素的培养基上不能生长细菌和放线菌,则可获得真菌;加入酚的培养基使细菌和霉菌不能正常生长,而放线菌却能正常生长。7.纤维素和壳聚糖都是多糖类化合物,纤维素酶对其都有不同程度的水解作用。如图表示相关的实验研究结果,则以下分析错误的是( )A.纤维素酶中的C1酶、CX酶可以将纤维素分解成纤维二糖B.纤维素酶对纤维素的水解作用,强于对壳聚糖的水解作用C.可以利用富含纤维素的培养基来富集能够合成纤维素酶的微生物D.纤维素酶对两种底物水解作用的差异可能与底物和酶结合部位不同有关解析:选B 纤维素酶中的C1酶、CX酶可以将纤维素分解成纤维二糖,葡萄糖苷酶将纤维二糖分解成葡萄糖,A正确;在pH较高时,纤维素酶对纤维素的水解作用,低于对壳聚糖的水解作用,B错误;由于酶具有专一性,可以利用富含纤维素的培养基来富集能够合成纤维素酶的微生物,C正确;纤维素酶对两种底物水解作用的差异可能与底物和酶结合部位不同有关,D正确。8.下列关于分离纤维素分解菌的实验的叙述,错误的是( )A.经选择培养后将样品直接涂布到鉴别纤维素分解菌的培养基上B.选择培养这一步可省略,但培养出的纤维素分解菌少C.可先在固体培养基上培养微生物,再用刚果红溶液染色D.鉴别纤维素分解菌的原理是纤维素分解后的产物不能和染料形成红色复合物解析:选A 经选择培养后需要进行梯度稀释后方可涂布到鉴别纤维素分解菌的培养基上,A项错误;选择培养这一步可以省略,但培养出的纤维素分解菌少,B项正确;常用的刚果红染色法有两种,一种是先培养微生物,再加入刚果红进行颜色反应,另一种是在倒平板时就加入刚果红,C项正确;鉴别纤维素分解菌的原理是纤维素分解后的产物不能和刚果红形成红色复合物,D项正确。 9.可以鉴别出分解尿素的细菌的方法是( )A.以尿素为唯一氮源的培养基中加入酚红指示剂B.以尿素为唯一氮源的培养基中加入二苯胺试剂C.以尿素为唯一氮源的培养基中加入苏丹Ⅲ试剂D.以尿素为唯一氮源的培养基中加入双缩脲试剂解析:选A 鉴定分解尿素的细菌在培养基中加酚红指示剂是最好的办法。加入二苯胺试剂鉴定DNA,苏丹Ⅲ试剂鉴定脂肪,双缩脲试剂鉴定蛋白质。10.(2019·南通调考)下列关于微生物分离和鉴定的叙述,不正确的是( )A.分离分解尿素的细菌时用选择培养基B.分离分解纤维素的微生物时把纤维素作为唯一氮源C.选择培养基可以允许特定种类的微生物生长,同时抑制其他种类的微生物生长D.刚果红染色法筛选纤维素分解菌时使用的培养基属于鉴别培养基解析:选B 分离分解尿素的细菌时用以尿素为唯一氮源的选择培养基,A项正确;分离分解纤维素的微生物时把纤维素作为唯一碳源,而不是氮源,B项错误;选择培养基是指通过培养混合的微生物,仅得到或筛选出所需要的微生物,其他不需要的微生物在这种培养基上是不能生存的,C项正确;刚果红染色法筛选纤维素分解菌时使用的培养基属于鉴别培养基,D项正确。二、非选择题11.回答下列有关获得纤维素分解菌的实验的问题。(1)将下面分离分解纤维素的微生物的实验流程图补充完整。―→―→―→―→①_____________________________________________________________;②_____________________________________________________________。(2)土壤取样:采集土样时,应选择富含________的环境。(3)选择培养:称取土样20 g,在无菌条件下加入装有30 mL选择培养基的锥形瓶中,将锥形瓶固定在________上,在一定温度下振荡培养1~2 d,直至培养液变________。(4)为确定得到的是纤维素分解菌,还需要进行______________的实验,纤维素酶的发酵方法有________发酵和________发酵两种。纤维素酶的测定方法一般是采用对纤维素酶分解滤纸等纤维素后产生的________________进行定量的测定。答案:(1)梯度稀释 挑选产生透明圈的菌落 (2)纤维素 (3)摇床 混浊 (4)发酵产纤维素酶 液体 固体 葡萄糖12.(2019·武汉期末)纤维素分解菌能够产生纤维素酶分解纤维素。回答下列问题。(1)实验室中筛选微生物的原理是___________________________________________________________________________________________________。筛选纤维素分解菌应先将从土壤中获得的微生物,在以________为唯一碳源的________(填“固体”或“液体”)培养基上进行选择培养。(2)在筛选纤维素分解菌的过程中,通常用________染色法,这种方法能够通过颜色反应直接对纤维素分解菌进行筛选。甲同学在实验时得到了如图所示的结果,则纤维素分解菌位于( )A.③ B.②C.②③ D.①②③(3)乙同学打算从牛胃中分离纤维素分解菌并计数,与分离醋酸菌相比,进行培养时除了营养物质不同外,最主要的差别是______________________________。该同学采用活菌计数法统计的菌落数目往往比实际数目________。解析:(1)实验室中筛选微生物时,人为提供有利于目的菌株生长的条件,同时抑制或阻止其他微生物的生长。用于筛选目的菌株的培养基称为选择培养基。筛选纤维素分解菌应先将从土壤中获得的微生物,在以纤维素为唯一碳源的液体培养基上进行选择培养。(2)刚果红能与纤维素形成红色复合物,在纤维素被分解后红色复合物将不再形成,则在培养基上出现以纤维素分解菌为中心的透明圈。(3)牛胃是一个厌氧的环境,所以其中的纤维素分解菌与需氧型醋酸菌培养条件有所不同。活菌计数时,若菌落重合,只能计数为一个菌落,所以统计的菌落数目比实际数目偏小。答案:(1)人为提供有利于目的菌株生长的条件,同时抑制或阻止其他微生物的生长 纤维素 液体 (2)刚果红 A (3)保证无氧环境 小(低)13.植物秸秆中的纤维素可被某些微生物分解,回答下列问题:(1)分解秸秆中纤维素的微生物能分泌纤维素酶,该酶是由3种组分组成的复合酶,其中葡萄糖苷酶可将________分解成________。(2)在含纤维素的培养基中加入刚果红(CR)时,CR可与纤维素形成________色复合物。用含有CR的该种培养基培养纤维素分解菌时,培养基上会出现以该菌的菌落为中心的________。(3)为从富含纤维素的土壤中分离获得纤维素分解菌的单菌落,某同学设计了甲、乙两种培养基(成分见下表): 酵母膏无机盐淀粉纤维素粉琼脂CR溶液水培养基甲++++-++培养基乙+++-+++据表判断,培养基甲________(填“能”或“不能”)用于分离和鉴别纤维素分解菌,原因是______________;培养基乙________(填“能”或“不能”)用于分离和鉴别纤维素分解菌,原因是________________________。解析:(1)葡萄糖苷酶可将纤维二糖分解成葡萄糖。(2)刚果红与纤维素形成红色复合物,当纤维素被纤维素酶分解后,红色复合物无法形成,出现以纤维素分解菌为中心的透明圈,可以通过是否产生透明圈来筛选纤维素分解菌。(3)纤维素分解菌分离和鉴别培养基属于固体培养基,而培养基甲中没有琼脂,是液体培养基;要分离和鉴别纤维素分解菌,需要以纤维素为唯一碳源的培养基,培养基乙不具有选择的作用。答案:(1)纤维二糖 葡萄糖 (2)红 透明圈(3)不能 液体培养基不能用于分离单菌落 不能 培养基中没有纤维素,不会形成CR纤维素红色复合物,即使出现单菌落也不能确定其为纤维素分解菌14.(2019·全国卷Ⅰ)已知一种有机物X(仅含有C、H两种元素)不易降解,会造成环境污染。某小组用三种培养基筛选土壤中能高效降解X的细菌(目标菌)。Ⅰ号培养基:在牛肉膏蛋白胨培养基中加入X(5 g/L)。Ⅱ号培养基:氯化钠(5 g/L),硝酸铵(3 g/L),其他无机盐(适量),X(15 g/L)。Ⅲ号培养基:氯化钠(5 g/L),硝酸铵(3 g/L),其他无机盐(适量),X(45 g/L)。回答下列问题。(1)在Ⅰ号培养基中,为微生物提供氮源的是________。Ⅱ、Ⅲ号培养基中为微生物提供碳源的有机物是________。(2)若将土壤悬浮液接种在Ⅱ号液体培养基中,培养一段时间后,不能降解X的细菌比例会_________________,其原因是________________________。(3)Ⅱ号培养基加入琼脂后可以制成固体培养基,若要以该固体培养基培养目标菌并对菌落进行计数,接种时,应采用的方法是________________。(4)假设从Ⅲ号培养基中得到了能高效降解X的细菌,且该菌能将X代谢为丙酮酸,则在有氧条件下,丙酮酸可为该菌的生长提供________和__________。解析:(1)氮源是微生物生长的一类营养物,是含氮化合物,可为微生物的生长提供氮元素,牛肉膏、蛋白胨来源于动物原料,含有糖、维生素有机氮的营养物质,因此在Ⅰ号培养基中,可为微生物提供氮源的是牛肉膏、蛋白胨。碳源也是微生物生长所需要的一类营养物质,可为微生物的生长提供碳元素,有机物均含有碳元素,Ⅱ、Ⅲ号培养基均含有有机物X,因此,Ⅱ、Ⅲ号培养基为微生物的生长提供碳源的均为有机物X。(2)由于Ⅱ号培养基含有的碳源只有有机物X,因此若将土壤悬浮液接种在Ⅱ号液体培养基中,培养一段时间后,不能降解X的细菌因缺乏碳源不能增殖,而能降解X的细菌能够增殖,故不能降解X的细菌比例会减少。(3)微生物的接种方法很多,最常用的有平板划线法与稀释涂布平板法,由于稀释涂布平板法接种可以形成单菌落,所以常用来进行微生物的计数,平板划线法不能把划线的开始部分的微生物分开,因此不能用于微生物的计数,常用来筛选分离微生物。(4)丙酮酸含有碳元素,参与有氧呼吸的第二阶段,且能分解产生能量,因此其可为微生物的生长提供合成其他物质的原料与能量。答案:(1)牛肉膏、蛋白胨 X (2)下降 不能降解X的细菌因缺乏碳源不能增殖,而能降解X的细菌能够增殖 (3)稀释涂布平板法 (4)能量 合成其他物质的原料

